Lipopolysaccharides of Brucella suis S2 Impaired the Process of Decidualization in Early Pregnancy in Mice
Abstract
:1. Introduction
2. Results
2.1. Identification of Brucella LPS
2.2. Brucella LPS Impairs Embryo Implantation in Mice
2.3. Brucella LPS Treatment Impairs the Histological Morphology of the Uterus in Pregnant Mice
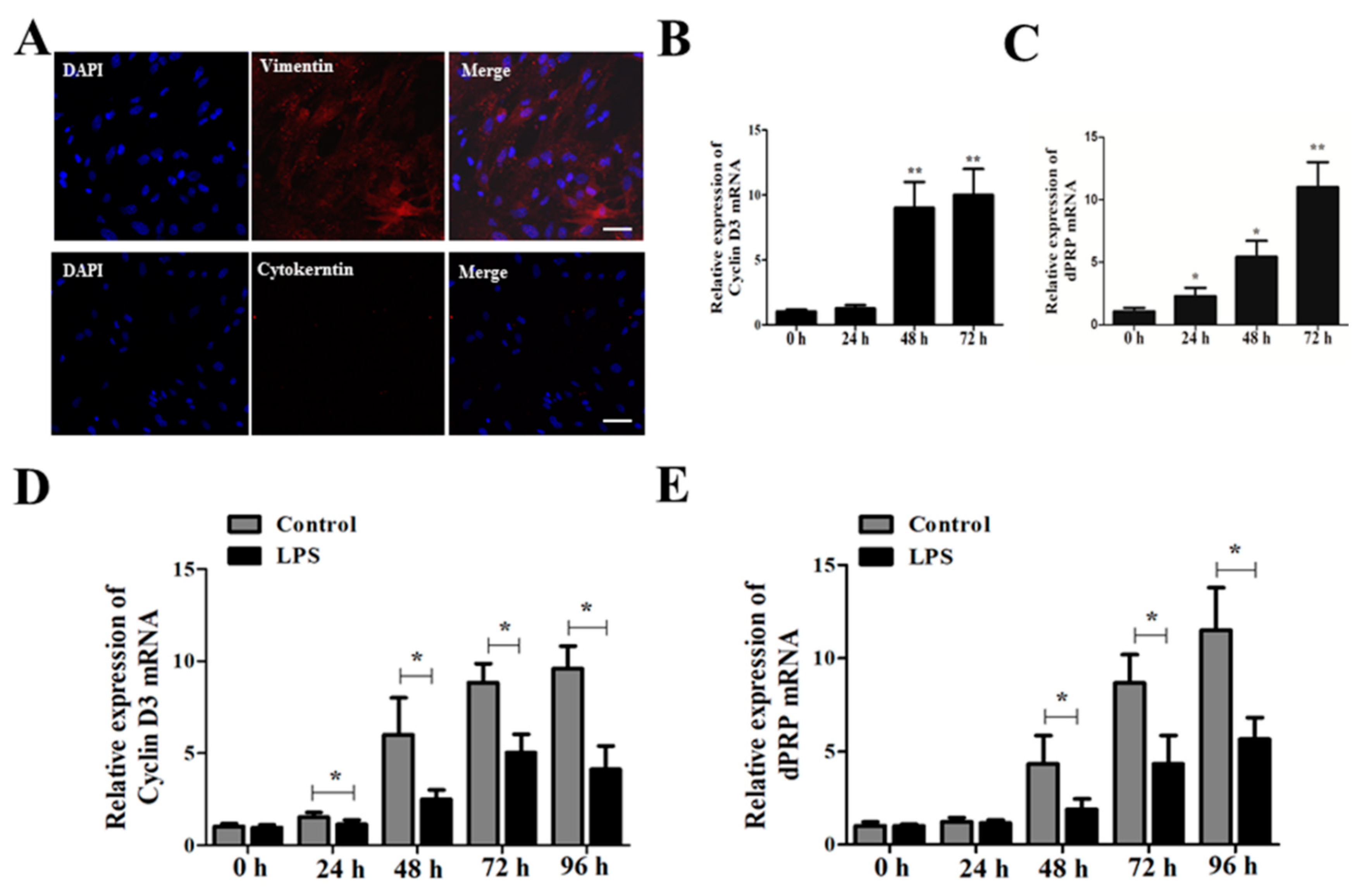
2.4. Brucella LPS Decreases the Expression of Decidual-Related Factors in Pregnant Mice
2.5. Brucella LPS Inhibited the Decidualization of Murine Endometrial Stromal Cells Induced by Estradiol (E2) and Progesterone (P4)
3. Discussion
4. Conclusions
5. Materials and Methods
5.1. Extraction and Identification of Brucella suis S2 LPS
5.2. Animal Handling and Grouping
5.3. Isolation and Identification of Mouse Endometrial Stromal Cells (ESCs)
5.4. Artificial Induced Decidualization of Endometrial Stromal Cells
5.5. Observation and Counting of Embryo Implantation Sites
5.6. Histopathological Analysis of the Uterus
5.7. Reverse-Transcriptase Quantitative Polymerase Chain Reaction
5.8. Western Blot Analysis
5.9. Statistical Analyses
Author Contributions
Funding
Institutional Review Board Statement
Informed Consent Statement
Data Availability Statement
Conflicts of Interest
References
- Kydyshov, K.; Usenbaev, N.; Sharshenbekov, A.; Aitkuluev, N.; Abdyraev, M.; Chegirov, S.; Kazybaeva, J.; Brangsch, H.; Melzer, F.; Neubauer, H.; et al. Brucellosis in Humans and Animals in Kyrgyzstan. Microorganisms 2022, 10, 1293. [Google Scholar] [CrossRef] [PubMed]
- Mode, S.; Ketterer, M.; Quebatte, M.; Dehio, C. Antibiotic persistence of intracellular Brucella abortus. PLoS Neglected Trop. Dis. 2022, 16, e0010635. [Google Scholar] [CrossRef] [PubMed]
- Melo, P.; Thornton, T.; Coomarasamy, A.; Granne, I. Evidence for the effectiveness of immunologic therapies in women with subfertility and/or undergoing assisted reproduction. Fertil. Steril. 2022, 117, 1144–1159. [Google Scholar] [CrossRef] [PubMed]
- Ramathal, C.Y.; Bagchi, I.C.; Taylor, R.N.; Bagchi, M.K. Endometrial decidualization: Of mice and men. Semin. Reprod. Med. 2010, 28, 17–26. [Google Scholar] [CrossRef] [PubMed]
- Song, Z.; Li, B.; Li, M.; Luo, J.; Hong, Y.; He, Y.; Chen, S.; Yang, Z.; Liang, C.; Yang, Z. Caveolin-1 Regulation and Function in Mouse Uterus during Early Pregnancy and under Human In Vitro Decidualization. Int. J. Mol. Sci. 2022, 23, 3699. [Google Scholar] [CrossRef] [PubMed]
- Tan, J.; Raja, S.; Davis, M.K.; Tawfik, O.; Dey, S.K.; Das, S.K. Evidence for coordinated interaction of cyclin D3 with p21 and cdk6 in directing the development of uterine stromal cell decidualization and polyploidy during implantation. Mech. Dev. 2002, 111, 99–113. [Google Scholar] [CrossRef] [PubMed]
- Kelleher, A.M.; Allen, C.C.; Davis, D.J.; Spencer, T.E. Prss29 Cre recombinase mice are useful to study adult uterine gland function. Genesis 2022, 60, e23493. [Google Scholar] [CrossRef] [PubMed]
- Eyal, O.; Jomain, J.B.; Kessler, C.; Goffin, V.; Handwerger, S. Autocrine prolactin inhibits human uterine decidualization: A novel role for prolactin. Biol. Reprod. 2007, 76, 777–783. [Google Scholar] [CrossRef]
- Das, S.K. Cell cycle regulatory control for uterine stromal cell decidualization in implantation. Reproduction 2009, 137, 889–899. [Google Scholar] [CrossRef]
- Mori, M.; Kitazume, M.; Ose, R.; Kurokawa, J.; Koga, K.; Osuga, Y.; Arai, S.; Miyazaki, T. Death effector domain-containing protein (DEDD) is required for uterine decidualization during early pregnancy in mice. J. Clin. Investig. 2011, 121, 318–327. [Google Scholar] [CrossRef]
- Sroga, J.M.; Ma, X.; Das, S.K. Developmental regulation of decidual cell polyploidy at the site of implantation. Front. Biosci. 2012, 4, 1475–1486. [Google Scholar]
- Inada, K.; Shima, T.; Ito, M.; Ushijima, A.; Saito, S. Helios-positive functional regulatory T cells are decreased in decidua of miscarriage cases with normal fetal chromosomal content. J. Reprod. Immunol. 2015, 107, 10–19. [Google Scholar] [CrossRef] [PubMed]
- Zhang, X.H.; Tian, Z.; Lei, W.; Zhao, Z.A.; Wang, T.S.; Yang, Z.M. Differential expression of interleukin 1 receptor type II during mouse decidualization. Reprod. Sci. 2012, 19, 923–931. [Google Scholar] [CrossRef]
- Agrawal, V.; Jaiswal, M.K.; Jaiswal, Y.K. Lipopolysaccharide-induced modulation in the expression of progesterone receptor and estradiol receptor leads to early pregnancy loss in mouse. Zygote 2013, 21, 337–344. [Google Scholar] [CrossRef] [PubMed]
- Aisemberg, J.; Vercelli, C.A.; Bariani, M.V.; Billi, S.C.; Wolfson, M.L.; Franchi, A.M. Progesterone is essential for protecting against LPS-induced pregnancy loss. LIF as a potential mediator of the anti-inflammatory effect of progesterone. PLoS ONE 2013, 8, e56161. [Google Scholar] [CrossRef] [PubMed]
- Arici, A.; Engin, O.; Attar, E.; Olive, D.L. Modulation of leukemia inhibitory factor gene expression and protein biosynthesis in human endometrium. J. Clin. Endocrinol. Metab. 1995, 80, 1908–1915. [Google Scholar] [PubMed]
- Cardoso, P.G.; Macedo, G.C.; Azevedo, V.; Oliveira, S.C. Brucella spp noncanonical LPS: Structure, biosynthesis, and interaction with host immune system. Microb. Cell Factories 2006, 5, 13. [Google Scholar] [CrossRef] [PubMed]
- Glowacka, P.; Zakowska, D.; Naylor, K.; Niemcewicz, M.; Bielawska-Drozd, A. Brucella—Virulence Factors, Pathogenesis and Treatment. Pol. J. Microbiol. 2018, 67, 151–161. [Google Scholar] [CrossRef]
- Corbel, M.J. Brucellosis: An overview. Emerg. Infect. Dis. 1997, 3, 213–221. [Google Scholar] [CrossRef]
- Fernandez-Prada, C.M.; Zelazowska, E.B.; Nikolich, M.; Hadfield, T.L.; Roop, R.M., 2nd; Robertson, G.L.; Hoover, D.L. Interactions between Brucella melitensis and human phagocytes: Bacterial surface O-Polysaccharide inhibits phagocytosis, bacterial killing, and subsequent host cell apoptosis. Infect. Immun. 2003, 71, 2110–2119. [Google Scholar] [CrossRef]
- Wang, X.; Lin, P.; Li, Y.; Xiang, C.; Yin, Y.; Chen, Z.; Du, Y.; Zhou, D.; Jin, Y.; Wang, A. Brucella suis Vaccine Strain 2 Induces Endoplasmic Reticulum Stress that Affects Intracellular Replication in Goat Trophoblast Cells In vitro. Front. Cell. Infect. Microbiol. 2016, 6, 19. [Google Scholar] [CrossRef] [PubMed]
- Osman, A.Y.; Saharee, A.A.; Jesse, F.F.; Kadir, A.A. Comparative experimental study of Brucella melitensis and its lipopolysaccharide in mouse model infected via subcutaneous route of exposure. Microb. Pathog. 2018, 116, 318–327. [Google Scholar] [CrossRef] [PubMed]
- Wang, Z.; Wu, Q. Research progress in live attenuated Brucella vaccine development. Curr. Pharm. Biotechnol. 2013, 14, 887–896. [Google Scholar] [CrossRef] [PubMed]
- Chacon-Diaz, C.; Zabalza-Barangua, A.; San Roman, B.; Blasco, J.M.; Iriarte, M.; Salas-Alfaro, D.; Hernandez-Mora, G.; Barquero-Calvo, E.; Guzman-Verri, C.; Chaves-Olarte, E.; et al. Brucella abortus S19 GFP-tagged vaccine allows the serological identification of vaccinated cattle. PLoS ONE 2021, 16, e0260288. [Google Scholar] [CrossRef]
- Fang, A.; Sun, Y.; Feng, D.; Ma, M.; Xu, Z.; Zhang, T.; Shi, F. Flower-like gold nanoparticles labeled and silver deposition rapid vertical flow technology for highly sensitive detection of Brucella antibodies. Analyst 2021, 146, 5362–5368. [Google Scholar] [CrossRef]
- Smith, J.A. Brucella Lipopolysaccharide and pathogenicity: The core of the matter. Virulence 2018, 9, 379–382. [Google Scholar] [CrossRef] [PubMed]
- Erridge, C.; Bennett-Guerrero, E.; Poxton, I.R. Structure and function of lipopolysaccharides. Microbes Infect. 2002, 4, 837–851. [Google Scholar] [CrossRef]
- Jain-Gupta, N.; Waldrop, S.G.; Tenpenny, N.M.; Witonsky, S.G.; Boyle, S.M.; Sriranganathan, N. Rough Brucella neotomae provides protection against Brucella suis challenge in mice. Vet. Microbiol. 2019, 239, 108447. [Google Scholar] [CrossRef]
- Yu, G.; Sun, Y.; Foerster, K.; Manuel, J.; Molina, H.; Levy, G.A.; Gorczynski, R.M.; Clark, D.A. LPS-induced murine abortions require C5 but not C3, and are prevented by upregulating expression of the CD200 tolerance signaling molecule. Am. J. Reprod. Immunol. 2008, 60, 135–140. [Google Scholar] [CrossRef]
- Freer, E.; Rojas, N.; Weintraub, A.; Lindberg, A.A.; Moreno, E. Heterogeneity of Brucella abortus lipopolysaccharides. Res. Microbiol. 1995, 146, 569–578. [Google Scholar] [CrossRef]
- Vitry, M.A.; De Trez, C.; Goriely, S.; Dumoutier, L.; Akira, S.; Ryffel, B.; Carlier, Y.; Letesson, J.J.; Muraille, E. Crucial role of gamma interferon-producing CD4+ Th1 cells but dispensable function of CD8+ T cell, B cell, Th2, and Th17 responses in the control of Brucella melitensis infection in mice. Infect. Immun. 2012, 80, 4271–4280. [Google Scholar] [CrossRef] [PubMed]
- Koot, Y.E.; Macklon, N.S. Embryo implantation: Biology, evaluation, and enhancement. Curr. Opin. Obstet. Gynecol. 2013, 25, 274–279. [Google Scholar] [CrossRef] [PubMed]
- Gendron, R.L.; Nestel, F.P.; Lapp, W.S.; Baines, M.G. Lipopolysaccharide-induced fetal resorption in mice is associated with the intrauterine production of tumour necrosis factor-alpha. J. Reprod. Fertil. 1990, 90, 395–402. [Google Scholar] [CrossRef] [PubMed]
- Ogando, D.G.; Paz, D.; Cella, M.; Franchi, A.M. The fundamental role of increased production of nitric oxide in lipopolysaccharide-induced embryonic resorption in mice. Reproduction 2003, 125, 95–110. [Google Scholar] [CrossRef] [PubMed]
- Pasquali, P.; Thornton, A.M.; Vendetti, S.; Pistoia, C.; Petrucci, P.; Tarantino, M.; Pesciaroli, M.; Ruggeri, F.; Battistoni, A.; Shevach, E.M. CD4+CD25+ T regulatory cells limit effector T cells and favor the progression of brucellosis in BALB/c mice. Microbes Infect. 2010, 12, 3–10. [Google Scholar] [CrossRef]
- Yu, D.; Liu, Q.; Qiao, B.; Jiang, W.; Zhang, L.; Shen, X.; Xie, L.; Liu, H.; Zhang, D.; Yang, B.; et al. Exposure to acrylamide inhibits uterine decidualization via suppression of cyclin D3/p21 and apoptosis in mice. J. Hazard. Mater. 2020, 388, 121785. [Google Scholar] [CrossRef]
- Berdiaki, A.; Zafeiropoulou, S.; Makrygiannakis, F.; Drakopoulos, P.; Gurgan, T.; Makrigiannakis, A. Ageing, a modulator of human endometrial stromal cell proliferation and decidualization: A role for implantation? Reprod. Biomed. Online 2022, 45, 202–210. [Google Scholar] [CrossRef]
- Huet, Y.M.; Andrews, G.K.; Dey, S.K. Modulation of c-myc protein in the mouse uterus during pregnancy and by steroid hormones. Prog. Clin. Biol. Res. 1989, 294, 401–412. [Google Scholar]





| Gene | Product Size | Primer Sequence |
|---|---|---|
| CyclinD3 | 138 bp | Sense 5′-TGGATCGCTACCTGTCCTG-3′ Anti-sense 5′-CCTGGTCCGTATAGATGCAAAG-3′ |
| IGFBP-1 | 139 bp | Sense 5′-CTGCCAAACTGCAACAAGAATG -3′ Anti-sense 5′-GGTCCCCTCTAGTCTCCAGA-3′ |
| dPRP | 101 bp | Sense 5′-GGGGTGGAGGTCGTACAAG-3′ Anti-sense 5′-GCGAGTAGAATGACAGCTCCTT-3′ |
| β-actin | 228 bp | Sense 5′-AGCCATGTACGTAGCCAT-3′ Anti-sense5′-CTCTCAGCTGTGGTGGTGAA-3′ |
Disclaimer/Publisher’s Note: The statements, opinions and data contained in all publications are solely those of the individual author(s) and contributor(s) and not of MDPI and/or the editor(s). MDPI and/or the editor(s) disclaim responsibility for any injury to people or property resulting from any ideas, methods, instructions or products referred to in the content. |
© 2023 by the authors. Licensee MDPI, Basel, Switzerland. This article is an open access article distributed under the terms and conditions of the Creative Commons Attribution (CC BY) license (https://creativecommons.org/licenses/by/4.0/).
Share and Cite
Lei, L.; Wang, X.; Zhang, J.; Yin, J.; Xu, Q.; Wang, T.; Jin, Y.; Wang, A. Lipopolysaccharides of Brucella suis S2 Impaired the Process of Decidualization in Early Pregnancy in Mice. Toxins 2023, 15, 662. https://doi.org/10.3390/toxins15110662
Lei L, Wang X, Zhang J, Yin J, Xu Q, Wang T, Jin Y, Wang A. Lipopolysaccharides of Brucella suis S2 Impaired the Process of Decidualization in Early Pregnancy in Mice. Toxins. 2023; 15(11):662. https://doi.org/10.3390/toxins15110662
Chicago/Turabian StyleLei, Lanjie, Xiangguo Wang, Jianpo Zhang, Jiaojiao Yin, Qin Xu, Ting Wang, Yaping Jin, and Aihua Wang. 2023. "Lipopolysaccharides of Brucella suis S2 Impaired the Process of Decidualization in Early Pregnancy in Mice" Toxins 15, no. 11: 662. https://doi.org/10.3390/toxins15110662
APA StyleLei, L., Wang, X., Zhang, J., Yin, J., Xu, Q., Wang, T., Jin, Y., & Wang, A. (2023). Lipopolysaccharides of Brucella suis S2 Impaired the Process of Decidualization in Early Pregnancy in Mice. Toxins, 15(11), 662. https://doi.org/10.3390/toxins15110662

