Smart-seq2 Technology Reveals a Novel Mechanism That Zearalenone Inhibits the In Vitro Maturation of Ovine Oocytes by Influencing TNFAIP6 Expression
Abstract
:1. Introduction
2. Results
2.1. ZEN Concentration Screening
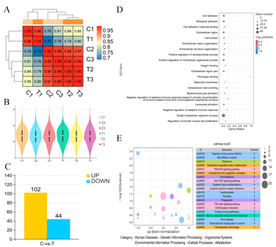
2.2. Data Validation and Basic Omics Analysis
2.3. Enrichment Pathway Analyses
2.4. Key Gene Mining
2.5. Diagram of the Mechanism of the Effects of ZEN on Ovine Oocyte IVM
3. Discussion
4. Conclusions
5. Materials and Methods
5.1. In Vitro Culture of Ovine Oocytes
5.2. Screening of ZEN Working Concentration
5.3. ZEN Sample Preparation and Delivery
5.4. Immunofluorescence
5.5. Smart-seq2 Data Validation, Visualization, and Analysis
Author Contributions
Funding
Institutional Review Board Statement
Informed Consent Statement
Data Availability Statement
Conflicts of Interest
References
- Al-Jaal, B.A.; Jaganjac, M.; Barcaru, A.; Horvatovich, P.; Latiff, A. Aflatoxin, fumonisin, ochratoxin, zearalenone and deoxynivalenol biomarkers in human biological fluids: A systematic literature review, 2001–2018. Food Chem. Toxicol. 2019, 129, 211–228. [Google Scholar] [CrossRef] [PubMed]
- Caglayan, M.O.; Şahin, S.; Üstündağ, Z. Detection Strategies of Zearalenone for Food Safety: A Review. Crit. Rev. Anal. Chem. 2022, 52, 294–313. [Google Scholar] [CrossRef]
- Stob, M.; Baldwin, R.S.; Tuite, J.; Andrews, F.N.; Gillette, K.G. Isolation of an anabolic, uterotrophic compound from corn infected with Gibberella zeae. Nature 1962, 196, 1318. [Google Scholar] [CrossRef] [PubMed]
- Han, X.; Huangfu, B.; Xu, T.; Xu, W.; Asakiya, C.; Huang, K.; He, X. Research Progress of Safety of Zearalenone: A Review. Toxins 2022, 14, 386. [Google Scholar] [CrossRef] [PubMed]
- Ropejko, K.; Twarużek, M. Zearalenone and Its Metabolites-General Overview, Occurrence, and Toxicity. Toxins 2021, 13, 35. [Google Scholar] [CrossRef] [PubMed]
- Golge, O.; Bulent, K. Occurrence of deoxynivalenol and zearalenone in cereals and cereal products from Turkey. Food Control 2020, 110, 106982. [Google Scholar] [CrossRef]
- EFSA Panel on Contaminants in the Food Chain (CONTAM); Knutsen, H.K.; Alexander, J.; Barregård, L.; Bignami, M.; Brüschweiler, B.; Ceccatelli, S.; Cottrill, B.; Dinovi, M.; Edler, L.; et al. Risks for animal health related to the presence of zearalenone and its modified forms in feed. EFSA J. 2017, 15, e04851. [Google Scholar]
- Liu, J.; Applegate, T. Zearalenone (ZEN) in Livestock and Poultry: Dose, Toxicokinetics, Toxicity and Estrogenicity. Toxins 2020, 12, 377. [Google Scholar] [CrossRef]
- Ji, Y.M.; Zhang, K.H.; Pan, Z.N.; Ju, J.Q.; Zhang, H.L.; Liu, J.C.; Wang, Y.; Sun, S.C. High-dose zearalenone exposure disturbs G2/M transition during mouse oocyte maturation. Reprod. Toxicol. 2022, 110, 172–179. [Google Scholar] [CrossRef]
- Tian, Y.; Zhang, M.Y.; Zhao, A.H.; Kong, L.; Wang, J.J.; Shen, W.; Li, L. Single-cell transcriptomic profiling provides insights into the toxic effects of Zearalenone exposure on primordial follicle assembly. Theranostics 2021, 11, 5197–5213. [Google Scholar] [CrossRef]
- Lai, F.N.; Liu, X.L.; Li, N.; Zhang, R.Q.; Zhao, Y.; Feng, Y.Z.; Nyachoti, C.M.; Shen, W.; Li, L. Phosphatidylcholine could protect the defect of zearalenone exposure on follicular development and oocyte maturation. Aging 2018, 10, 3486–3506. [Google Scholar] [CrossRef] [PubMed]
- Pan, L.Z.; Cheng, H.; Zhang, J.; Gong, S.; Tian, X.D.; Pan, C.J.; Luo, M.J.; Tan, J.H. Invivo zearalenone exposure dose-dependently compromises mouse oocyte competence by impairing chromatin configuration and gene transcription. Reprod. Fertil. Dev. 2021, 33, 229–238. [Google Scholar] [CrossRef] [PubMed]
- Lai, F.N.; Ma, J.Y.; Liu, J.C.; Wang, J.J.; Cheng, S.F.; Sun, X.F.; Li, L.; Li, B.; Nyachoti, C.M.; Shen, W. The influence of N-acetyl-l-cysteine on damage of porcine oocyte exposed to zearalenone in vitro. Toxicol. Appl. Pharmacol. 2015, 289, 341–348. [Google Scholar] [CrossRef] [PubMed]
- Feng, Y.Q.; Wang, J.J.; Li, M.H.; Tian, Y.; Zhao, A.H.; Li, L.; De Felici, M.; Shen, W. Impaired primordial follicle assembly in offspring ovaries from zearalenone-exposed mothers involves reduced mitochondrial activity and altered epigenetics in oocytes. Cell Mol. Life Sci. 2022, 79, 258. [Google Scholar] [CrossRef] [PubMed]
- Xu, J.; Sun, L.; He, M.; Zhang, S.; Gao, J.; Wu, C.; Zhang, D.; Dai, J. Resveratrol Protects against Zearalenone-Induced Mitochondrial Defects during Porcine Oocyte Maturation via PINK1/Parkin-Mediated Mitophagy. Toxins 2022, 14, 641. [Google Scholar] [CrossRef] [PubMed]
- Wang, Y.; Xing, C.H.; Chen, S.; Sun, S.C. Zearalenone exposure impairs organelle function during porcine oocyte meiotic maturation. Theriogenology 2022, 177, 22–28. [Google Scholar] [CrossRef] [PubMed]
- Silva, I.P.; Brito, D.C.C.; Silva, T.E.S.; Silva, R.F.; Guedes, M.I.F.; Silva, J.Y.G.; Rodrigues, A.P.R.; Santos, R.R.; Figueiredo, J.R. In vitro exposure of sheep ovarian tissue to the xenoestrogens zearalenone and enterolactone: Effects on preantral follicles. Theriogenology 2021, 174, 124–130. [Google Scholar] [CrossRef] [PubMed]
- Björklund, Å.K.; Forkel, M.; Picelli, S.; Konya, V.; Theorell, J.; Friberg, D.; Sandberg, R.; Mjösberg, J. The heterogeneity of human CD127(+) innate lymphoid cells revealed by single-cell RNA sequencing. Nat. Immunol. 2016, 17, 451–460. [Google Scholar] [CrossRef]
- Chermuła, B.; Jeseta, M.; Sujka-Kordowska, P.; Konwerska, A.; Jankowski, M.; Kranc, W.; Kocherova, I.; Celichowski, P.; Antosik, P.; Bukowska, D.; et al. Genes regulating hormone stimulus and response to protein signaling revealed differential expression pattern during porcine oocyte in vitro maturation, confirmed by lipid concentration. Histochem. Cell Biol. 2020, 154, 77–95. [Google Scholar] [CrossRef]
- Wang, Q.; Guo, X.; Yao, D.; Wang, B.; Li, Y.; Zhang, J.; Zhang, X. Insights into Transcriptomic Differences in Ovaries between Lambs and Adult Sheep after Superovulation Treatment. Animals 2023, 13, 665. [Google Scholar] [CrossRef]
- Li, F.X.; Liu, Y.; Miao, X.P.; Fu, G.Q.; Curry, T.E., Jr. Expression and regulation of the differentiation regulators ERBB Receptor Feedback Inhibitor 1 (ERRFI1) and Interferon-related Developmental Regulator 1 (IFRD1) during the periovulatory period in the rat ovary. Mol. Reprod. Dev. 2016, 83, 714–723. [Google Scholar] [CrossRef] [PubMed]
- Chediek Dall’Acqua, P.; Barros Nunes, G.; Rodrigues da Silva, C.; Fontes, P.K.; Fábio Gouveia Nogueira, M.; Lombardi Lopes, F.; Marinho, M.; Zoccal Mingoti, G. Differences in embryonic gene expression and quality indicate the benefit of epidermal growth factor receptor inhibitor during prematuration to improve competence in bovine oocytes. Reprod. Domest. Anim. 2019, 54, 666–677. [Google Scholar] [CrossRef] [PubMed]
- Brązert, M.; Kranc, W.; Nawrocki, M.J.; Sujka-Kordowska, P.; Konwerska, A.; Jankowski, M.; Kocherova, I.; Celichowski, P.; Jeseta, M.; Ożegowska, K.; et al. New markers for regulation of transcription and macromolecule metabolic process in porcine oocytes during in vitro maturation. Mol. Med. Rep. 2020, 21, 1537–1551. [Google Scholar] [CrossRef]
- Assou, S.; Anahory, T.; Pantesco, V.; Le Carrour, T.; Pellestor, F.; Klein, B.; Reyftmann, L.; Dechaud, H.; De Vos, J.; Hamamah, S. The human cumulus--oocyte complex gene-expression profile. Hum. Reprod. 2006, 21, 1705–1719. [Google Scholar] [CrossRef] [PubMed]
- Liu, X.M.; Yan, M.Q.; Ji, S.Y.; Sha, Q.Q.; Huang, T.; Zhao, H.; Liu, H.B.; Fan, H.Y.; Chen, Z.J. Loss of oocyte Rps26 in mice arrests oocyte growth and causes premature ovarian failure. Cell Death Dis. 2018, 9, 1144. [Google Scholar] [CrossRef] [PubMed]
- Munakata, Y.; Kawahara-Miki, R.; Shiratsuki, S.; Tasaki, H.; Itami, N.; Shirasuna, K.; Kuwayama, T.; Iwata, H. Gene expression patterns in granulosa cells and oocytes at various stages of follicle development as well as in in vitro grown oocyte-and-granulosa cell complexes. J. Reprod. Dev. 2016, 62, 359–366. [Google Scholar] [CrossRef] [PubMed]
- Gao, K.; Wang, P.; Peng, J.; Xue, J.; Chen, K.; Song, Y.; Wang, J.; Li, G.; An, X.; Cao, B. Regulation and function of runt-related transcription factors (RUNX1 and RUNX2) in goat granulosa cells. J. Steroid Biochem. Mol. Biol. 2018, 181, 98–108. [Google Scholar] [CrossRef]
- Ortega, M.S.; Kurian, J.J.; McKenna, R.; Hansen, P.J. Characteristics of candidate genes associated with embryonic development in the cow: Evidence for a role for WBP1 in development to the blastocyst stage. PLoS ONE 2017, 12, e0178041. [Google Scholar] [CrossRef]
- Liu, X.; Zhan, Y.; Xu, W.; Liu, X.; Geng, Y.; Liu, L.; Da, J.; Wang, J.; Zhang, X.; Jin, H.; et al. Prognostic and immunological role of Fam20C in pan-cancer. Biosci. Rep. 2021, 41, BSR20201920. [Google Scholar] [CrossRef]
- Sun, T.; Bi, F.; Liu, Z.; Yang, Q. TMEM119 facilitates ovarian cancer cell proliferation, invasion, and migration via the PDGFRB/PI3K/AKT signaling pathway. J. Transl. Med. 2021, 19, 111. [Google Scholar] [CrossRef]
- Pingili, A.K.; Chaib, M.; Sipe, L.M.; Miller, E.J.; Teng, B.; Sharma, R.; Yarbro, J.R.; Asemota, S.; Al Abdallah, Q.; Mims, T.S.; et al. Immune checkpoint blockade reprograms systemic immune landscape and tumor microenvironment in obesity-associated breast cancer. Cell Rep. 2021, 35, 109285. [Google Scholar] [CrossRef] [PubMed]
- Wang, X.; Wu, F.; Deng, Y.; Chai, J.; Zhang, Y.; He, G.; Li, X. Increased expression of PSME2 is associated with clear cell renal cell carcinoma invasion by regulating BNIP3-mediated autophagy. Int. J. Oncol. 2021, 59, 106. [Google Scholar] [CrossRef] [PubMed]
- Li, G.; Li, D.; Wang, T.; He, S. Pyrimidine Biosynthetic Enzyme CAD: Its Function, Regulation, and Diagnostic Potential. Int. J. Mol. Sci. 2021, 22, 10253. [Google Scholar] [CrossRef] [PubMed]
- Kim, J.Y.; Jung, E.J.; Kim, J.M.; Son, Y.; Lee, H.S.; Kwag, S.J.; Park, J.H.; Cho, J.K.; Kim, H.G.; Park, T.; et al. MiR-221 and miR-222 regulate cell cycle progression and affect chemosensitivity in breast cancer by targeting ANXA3. Exp. Ther. Med. 2023, 25, 127. [Google Scholar] [CrossRef] [PubMed]
- Zhang, Q.; Wu, Y.; Chen, J.; Tan, F.; Mou, J.; Du, Z.; Cai, Y.; Wang, B.; Yuan, C. The Regulatory Role of Both MBNL1 and MBNL1-AS1 in Several Common Cancers. Curr. Pharm. Des. 2022, 28, 581–585. [Google Scholar] [CrossRef] [PubMed]
- Lee, J.; Nguyen, P.T.; Shim, H.S.; Hyeon, S.J.; Im, H.; Choi, M.H.; Chung, S.; Kowall, N.W.; Lee, S.B.; Ryu, H. EWSR1, a multifunctional protein, regulates cellular function and aging via genetic and epigenetic pathways. Biochim. Biophys. Acta Mol. Basis Dis. 2019, 1865, 1938–1945. [Google Scholar] [CrossRef] [PubMed]
- Zhang, Z.; Wu, Q.; Fang, M.; Liu, Y.; Jiang, J.; Feng, Q.; Hu, R.; Xu, J. HERC3 directly targets RPL23A for ubiquitination degradation and further regulates Colorectal Cancer proliferation and the cell cycle. Int. J. Biol. Sci. 2022, 18, 3282–3297. [Google Scholar] [CrossRef] [PubMed]
- Huang, L.; Guan, S.; Feng, L.; Wei, J.; Wu, L. Integrated analysis identified NPNT as a potential key regulator in tumor metastasis of hepatocellular carcinoma. Gene 2022, 825, 146436. [Google Scholar] [CrossRef]
- Tian, S.; Peng, P.; Li, J.; Deng, H.; Zhan, N.; Zeng, Z.; Dong, W. SERPINH1 regulates EMT and gastric cancer metastasis via the Wnt/β-catenin signaling pathway. Aging 2020, 12, 3574–3593. [Google Scholar] [CrossRef]
- Jun, J.I.; Lau, L.F. The matricellular protein CCN1 induces fibroblast senescence and restricts fibrosis in cutaneous wound healing. Nat. Cell Biol. 2010, 12, 676–685. [Google Scholar] [CrossRef]
- Ni, D.; Yi, Q.; Liu, J.; Hu, Y.; Lv, T.; Tan, G.; Liu, Y.; Xu, L.; Xia, H.; Zhou, Q.; et al. A1CF-promoted colony formation and proliferation of RCC depends on DKK1-MEK/ERK signal axis. Gene 2020, 730, 144299. [Google Scholar] [CrossRef] [PubMed]
- Lee, K.Y.; Ho, S.C.; Sun, W.L.; Feng, P.H.; Lin, C.W.; Chen, K.Y.; Chuang, H.C.; Tseng, C.H.; Chen, T.T.; Wu, S.M. Lnc-IL7R alleviates PM2.5-mediated cellular senescence and apoptosis through EZH2 recruitment in chronic obstructive pulmonary disease. Cell Biol. Toxicol. 2022, 38, 1097–1120. [Google Scholar] [CrossRef] [PubMed]
- Sumei, S.; Xiangyun, K.; Fenrong, C.; Xueguang, S.; Sijun, H.; Bin, B.; Xiaolei, S.; Yongjiu, T.; Kaichun, W.; Qingchuan, Z.; et al. Hypermethylation of DHRS3 as a Novel Tumor Suppressor Involved in Tumor Growth and Prognosis in Gastric Cancer. Front. Cell Dev. Biol. 2021, 9, 624871. [Google Scholar] [CrossRef] [PubMed]
- Xu, G.; Geng, X.; Yang, F.; Zhang, H. FBLN1 promotes chondrocyte proliferation by increasing phosphorylation of Smad2. J. Orthop. Sci. 2022, 27, 242–248. [Google Scholar] [CrossRef]
- Li, J.; Dong, Z.; Pan, Y.; Wang, L.; Zhao, W.; Zhang, J. CPE Regulates Proliferation and Apoptosis of Primary Myocardial Cells Mediated by Ischemia and Hypoxia Injury. J. Healthc. Eng. 2022, 2022, 3155171. [Google Scholar] [CrossRef] [PubMed]
- Nishigaki, A.; Tsubokura, H.; Ishida, M.; Hashimoto, Y.; Yoshida, A.; Hisamatsu, Y.; Tsuzuki-Nakao, T.; Murata, H.; Okada, H. NDRG1 is expressed in human granulosa cells: An implicative role of NDRG1 in the ovary. Reprod. Med. Biol. 2022, 21, e12437. [Google Scholar] [CrossRef] [PubMed]
- Hao, L.; Marshall, A.J.; Liu, L. Bam32/DAPP1-Dependent Neutrophil Reactive Oxygen Species in WKYMVm-Induced Microvascular Hyperpermeability. Front. Immunol. 2020, 11, 1028. [Google Scholar] [CrossRef] [PubMed]
- Zhang, Y.; Cong, Y.; Wang, S.; Zhang, S. Antioxidant activities of recombinant amphioxus (Branchiostoma belcheri) apolipoprotein D. Mol. Biol. Rep. 2011, 38, 1847–1851. [Google Scholar] [CrossRef]
- Linehan, J.B.; Lucas Zepeda, J.; Mitchell, T.A.; LeClair, E.E. Follow that cell: Leukocyte migration in L-plastin mutant zebrafish. Cytoskeleton 2022, 79, 26–37. [Google Scholar] [CrossRef]
- Chou, J.P.; Ramirez, C.M.; Wu, J.E.; Effros, R.B. Accelerated aging in HIV/AIDS: Novel biomarkers of senescent human CD8+ T cells. PLoS ONE 2013, 8, e64702. [Google Scholar] [CrossRef]
- Yang, Z.; Tian, H.; Bie, F.; Xu, J.; Zhou, Z.; Yang, J.; Li, R.; Peng, Y.; Bai, G.; Tian, Y.; et al. ERAP2 Is Associated With Immune Infiltration and Predicts Favorable Prognosis in SqCLC. Front. Immunol. 2021, 12, 788985. [Google Scholar] [CrossRef]







| Primers | Primer Sequences | Product Length (bp) |
|---|---|---|
| SOD1 | GGCAATGTGAAGGCTGACAA | 130 |
| TGCCCAAGTCATCTGGTCTT | ||
| SOD2 | GGACAAATCTGAGCCCCAAC | 180 |
| CAATCTGTAAGCGTCCCTGC | ||
| CAT | CCAGCCCTGACAAAATGCTT | 242 |
| AAAGCGGGTCCTATGTTCCA | ||
| GPX | CAGTTTGGGCATCAGGAAAAC | 100 |
| CGAAGAGCATGAAATTGGGC | ||
| CDK1 | ATGGCTTGGATCTGCTCTCGAA | 154 |
| TGCTCTTGACACAACACAGGA | ||
| CCNB1 | GCTTGGAGACATCGGTAACA | 129 |
| GGAGCCTTTTCCAGAGGTTTTG | ||
| BMP15 | GGACACCCTAGGGAAAACCG | 101 |
| TGTATGTGCCAGGAGCCTCT | ||
| CDC20 | GGCTGAGCTGAAAGGTCACA | 214 |
| AACACCGTGAGGAGTTGGTC | ||
| GDF9 | TGACAGAGCTTTGCGCTACA | 166 |
| TGATGGAAAGGTTCCTGCCG |
| Group | CK1 | CK2 | CK3 | T1 | T2 | T3 |
|---|---|---|---|---|---|---|
| Number of oocytes (pcs) | 251 | 238 | 222 | 223 | 235 | 217 |
Disclaimer/Publisher’s Note: The statements, opinions and data contained in all publications are solely those of the individual author(s) and contributor(s) and not of MDPI and/or the editor(s). MDPI and/or the editor(s) disclaim responsibility for any injury to people or property resulting from any ideas, methods, instructions or products referred to in the content. |
© 2023 by the authors. Licensee MDPI, Basel, Switzerland. This article is an open access article distributed under the terms and conditions of the Creative Commons Attribution (CC BY) license (https://creativecommons.org/licenses/by/4.0/).
Share and Cite
Li, Z.; Liu, Y.; Ma, T.; Lv, C.; Li, Y.; Duan, H.; Zhao, X.; Wang, J.; Zhang, Y. Smart-seq2 Technology Reveals a Novel Mechanism That Zearalenone Inhibits the In Vitro Maturation of Ovine Oocytes by Influencing TNFAIP6 Expression. Toxins 2023, 15, 617. https://doi.org/10.3390/toxins15100617
Li Z, Liu Y, Ma T, Lv C, Li Y, Duan H, Zhao X, Wang J, Zhang Y. Smart-seq2 Technology Reveals a Novel Mechanism That Zearalenone Inhibits the In Vitro Maturation of Ovine Oocytes by Influencing TNFAIP6 Expression. Toxins. 2023; 15(10):617. https://doi.org/10.3390/toxins15100617
Chicago/Turabian StyleLi, Zongshuai, Yali Liu, Tian Ma, Chen Lv, Yina Li, Hongwei Duan, Xingxu Zhao, Jianlin Wang, and Yong Zhang. 2023. "Smart-seq2 Technology Reveals a Novel Mechanism That Zearalenone Inhibits the In Vitro Maturation of Ovine Oocytes by Influencing TNFAIP6 Expression" Toxins 15, no. 10: 617. https://doi.org/10.3390/toxins15100617
APA StyleLi, Z., Liu, Y., Ma, T., Lv, C., Li, Y., Duan, H., Zhao, X., Wang, J., & Zhang, Y. (2023). Smart-seq2 Technology Reveals a Novel Mechanism That Zearalenone Inhibits the In Vitro Maturation of Ovine Oocytes by Influencing TNFAIP6 Expression. Toxins, 15(10), 617. https://doi.org/10.3390/toxins15100617

