The Bi-Functional Paxilline Enriched in Skin Secretion of Tree Frogs (Hyla japonica) Targets the KCNK18 and BKCa Channels
Abstract
1. Introduction
2. Results
2.1. PAX Evokes Ca2+ Signals on ChTx-Insensitive Neurons
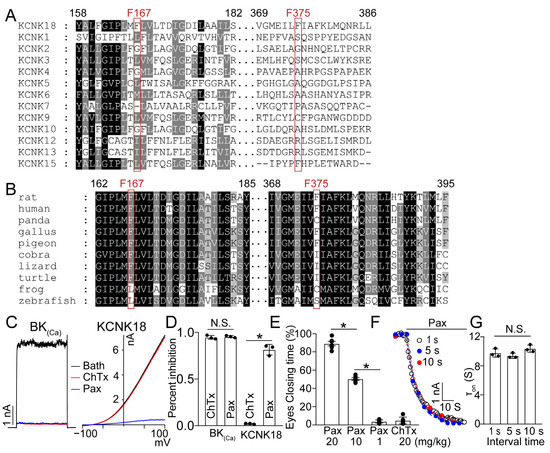
2.2. PAX Exhibits an Inhibitory Effect on Rat KCNK18
2.3. Key Residues for PAX-KCNK18 Interaction
2.4. The Conserved Binding Pocket for PAX Binding
3. Discussion
4. Materials and Methods
4.1. Animals, DRG Neurons and Skin Secretion Collection
4.2. PAX Purification and Identification
4.3. Plasmids and Mutagenesis
4.4. Calcium Imaging
4.5. Cell Culture and Transient Transfection
4.6. Electrophysiology
4.7. Structural Model Construction
4.8. Animal Behavior
4.9. Statistical Analysis
Author Contributions
Funding
Institutional Review Board Statement
Informed Consent Statement
Data Availability Statement
Acknowledgments
Conflicts of Interest
References
- Daly, J.W.; Myers, C.W. Toxicity of Panamanian poison frogs (Dendrobates): Some biological and chemical aspects. Science 1967, 156, 970–973. [Google Scholar] [CrossRef]
- Daly, J.W.; Martin Garraffo, H.; Spande, T.F.; Jaramillo, C.; Stanley Rand, A. Dietary source for skin alkaloids of poison frogs (Dendrobatidae)? J. Chem. Ecol. 1994, 20, 943–955. [Google Scholar] [CrossRef]
- Clarke, B.T. The natural history of amphibian skin secretions, their normal functioning and potential medical applications. Biol. Rev. Camb. Philos. Soc. 1997, 72, 365–379. [Google Scholar] [CrossRef]
- Daly, J.W.; Myers, C.W.; Whittaker, N. Further classification of skin alkaloids from neotropical poison frogs (Dendrobatidae), with a general survey of toxic/noxious substances in the amphibia. Toxicon 1987, 25, 1023–1095. [Google Scholar] [CrossRef]
- Lazarus, L.H.; Attila, M. The toad, ugly and venomous, wears yet a precious jewel in his skin. Prog. Neurobiol. 1993, 41, 473–507. [Google Scholar] [CrossRef]
- Geller, R.G.; Govier, W.C.; Pisano, J.J.; Tanimura, T.; Van Clineschmidt, B. The action of ranatensin, a new polypeptide from amphibian skin, on the blood pressure of experimental animals. Br. J. Pharmacol. 1970, 40, 605–616. [Google Scholar] [CrossRef]
- Endean, R.; Erspamer, V.; Falconieri Erspamer, G.; Improta, G.; Melchiorri, P.; Negri, L.; Sopranzi, N. Parallel bioassay of bombesin and litorin, a bombesin-like peptide from the skin of Litoria aurea. Br. J. Pharmacol. 1975, 55, 213–219. [Google Scholar] [CrossRef]
- Clark, V.C.; Raxworthy, C.J.; Rakotomalala, V.; Sierwald, P.; Fisher, B.L. Convergent evolution of chemical defense in poison frogs and arthropod prey between Madagascar and the Neotropics. Proc. Natl. Acad. Sci. USA 2005, 102, 11617–11622. [Google Scholar] [CrossRef]
- Vaelli, P.M.; Theis, K.R.; Williams, J.E.; O’Connell, L.A.; Foster, J.A.; Eisthen, H.L. The skin microbiome facilitates adaptive tetrodotoxin production in poisonous newts. Elife 2020, 9, e53898. [Google Scholar] [CrossRef]
- Varga, J.F.A.; Bui-Marinos, M.P.; Katzenback, B.A. Frog Skin Innate Immune Defences: Sensing and Surviving Pathogens. Front. Immunol. 2018, 9, 3128. [Google Scholar] [CrossRef]
- Thomas, W.P.; Pronin, S.V. New Methods and Strategies in the Synthesis of Terpenoid Natural Products. Acc Chem Res 2021, 54, 1347–1359. [Google Scholar] [CrossRef] [PubMed]
- Gribkoff, V.K.; Lum-Ragan, J.T.; Boissard, C.G.; Post-Munson, D.J.; Meanwell, N.A.; Starrett, J.E., Jr.; Kozlowski, E.S.; Romine, J.L.; Trojnacki, J.T.; McKay, M.C.; et al. Effects of channel modulators on cloned large-conductance calcium-activated potassium channels. Mol. Pharmacol. 1996, 50, 206–217. [Google Scholar] [PubMed]
- Tanner, M.R.; Pennington, M.W.; Chamberlain, B.H.; Huq, R.; Gehrmann, E.J.; Laragione, T.; Gulko, P.S.; Beeton, C. Targeting KCa1.1 Channels with a Scorpion Venom Peptide for the Therapy of Rat Models of Rheumatoid Arthritis. J. Pharmacol. Exp. Ther. 2018, 365, 227–236. [Google Scholar] [CrossRef] [PubMed]
- Sani, M.A.; Separovic, F. How Membrane-Active Peptides Get into Lipid Membranes. Acc. Chem. Res. 2016, 49, 1130–1138. [Google Scholar] [CrossRef] [PubMed]
- Yang, S.; Yang, F.; Wei, N.; Hong, J.; Li, B.; Luo, L.; Rong, M.; Yarov-Yarovoy, V.; Zheng, J.; Wang, K.; et al. A pain-inducing centipede toxin targets the heat activation machinery of nociceptor TRPV1. Nat. Commun. 2015, 6, 8297. [Google Scholar] [CrossRef] [PubMed]
- Luo, L.; Li, B.; Wang, S.; Wu, F.; Wang, X.; Liang, P.; Ombati, R.; Chen, J.; Lu, X.; Cui, J.; et al. Centipedes subdue giant prey by blocking KCNQ channels. Proc. Natl. Acad. Sci. USA 2018, 115, 1646–1651. [Google Scholar] [CrossRef]
- Li, B.; Silva, J.R.; Lu, X.; Luo, L.; Wang, Y.; Xu, L.; Aierken, A.; Shynykul, Z.; Kamau, P.M.; Luo, A.; et al. Molecular game theory for a toxin-dominant food chain model. Natl. Sci. Rev. 2019, 6, 1191–1200. [Google Scholar] [CrossRef]
- Wang, Y.; Yin, C.; Zhang, H.; Kamau, P.M.; Dong, W.; Luo, A.; Chai, L.; Yang, S.; Lai, R. Venom resistance mechanisms in centipede show tissue specificity. Curr. Biol. 2022, 32, 3556–3563.e3553. [Google Scholar] [CrossRef]
- You, D.; Hong, J.; Rong, M.; Yu, H.; Liang, S.; Ma, Y.; Yang, H.; Wu, J.; Lin, D.; Lai, R. The first gene-encoded amphibian neurotoxin. J. Biol. Chem. 2009, 284, 22079–22086. [Google Scholar] [CrossRef]
- Zhao, Z.; Shi, Z.H.; Ye, C.J.; Zhang, Y. A pore-forming protein drives macropinocytosis to facilitate toad water maintaining. Commun. Biol. 2022, 5, 730. [Google Scholar] [CrossRef]
- Gerhold, K.A.; Bautista, D.M. Molecular and cellular mechanisms of trigeminal chemosensation. Ann. N. Y. Acad. Sci. 2009, 1170, 184–189. [Google Scholar] [CrossRef] [PubMed]
- Vuralli, D.; Wattiez, A.S.; Russo, A.F.; Bolay, H. Behavioral and cognitive animal models in headache research. J. Headache Pain 2019, 20, 11. [Google Scholar] [CrossRef] [PubMed]
- Morita, M.; Schmidt, E.W. Parallel lives of symbionts and hosts: Chemical mutualism in marine animals. Nat. Prod. Rep. 2018, 35, 357–378. [Google Scholar] [CrossRef] [PubMed]
- Bautista, D.M.; Sigal, Y.M.; Milstein, A.D.; Garrison, J.L.; Zorn, J.A.; Tsuruda, P.R.; Nicoll, R.A.; Julius, D. Pungent agents from Szechuan peppers excite sensory neurons by inhibiting two-pore potassium channels. Nat. Neurosci. 2008, 11, 772–779. [Google Scholar] [CrossRef] [PubMed]
- Enyedi, P.; Braun, G.; Czirják, G. TRESK: The lone ranger of two-pore domain potassium channels. Mol. Cell. Endocrinol. 2012, 353, 75–81. [Google Scholar] [CrossRef]
- Lafrenière, R.G.; Cader, M.Z.; Poulin, J.F.; Andres-Enguix, I.; Simoneau, M.; Gupta, N.; Boisvert, K.; Lafrenière, F.; McLaughlan, S.; Dubé, M.P.; et al. A dominant-negative mutation in the TRESK potassium channel is linked to familial migraine with aura. Nat. Med. 2010, 16, 1157–1160. [Google Scholar] [CrossRef]
- Gao, Z.B.; Chen, X.Q.; Jiang, H.L.; Liu, H.; Hu, G.Y. Electrophysiological characterization of a novel Kv channel blocker N,N’-[oxybis(2,1-ethanediyloxy-2,1-ethanediyl) ]bis(4-methyl)-benzenesulfonamide found in virtual screening. Acta Pharmacol. Sin. 2008, 29, 405–412. [Google Scholar] [CrossRef]
- Abderemane-Ali, F.; Rossen, N.D.; Kobiela, M.E.; Craig, R.A.; Garrison, C.E.; Chen, Z.; Colleran, C.M.; O’Connell, L.A.; Du Bois, J.; Dumbacher, J.P.; et al. Evidence that toxin resistance in poison birds and frogs is not rooted in sodium channel mutations and may rely on “toxin sponge” proteins. J. Gen. Physiol. 2021, 153, e202112872. [Google Scholar] [CrossRef]
- Chai, L.; Yin, C.; Kamau, P.M.; Luo, L.; Yang, S.; Lu, X.; Zheng, D.; Wang, Y. Toward an understanding of tree frog (Hyla japonica) for predator deterrence. Amino Acids 2021, 53, 1405–1413. [Google Scholar] [CrossRef]
- Yang, S.; Lu, X.; Wang, Y.; Xu, L.; Chen, X.; Yang, F.; Lai, R. A paradigm of thermal adaptation in penguins and elephants by tuning cold activation in TRPM8. Proc. Natl. Acad. Sci. USA 2020, 117, 8633–8638. [Google Scholar] [CrossRef]
- Jumper, J.; Evans, R.; Pritzel, A.; Green, T.; Figurnov, M.; Ronneberger, O.; Tunyasuvunakool, K.; Bates, R.; Žídek, A.; Potapenko, A.; et al. Highly accurate protein structure prediction with AlphaFold. Nature 2021, 596, 583–589. [Google Scholar] [CrossRef]
- Davis, I.W.; Baker, D. RosettaLigand docking with full ligand and receptor flexibility. J. Mol. Biol. 2009, 385, 381–392. [Google Scholar] [CrossRef]
- Meiler, J.; Baker, D. ROSETTALIGAND: Protein-small molecule docking with full side-chain flexibility. Proteins 2006, 65, 538–548. [Google Scholar] [CrossRef]
- Yarov-Yarovoy, V.; Schonbrun, J.; Baker, D. Multipass membrane protein structure prediction using Rosetta. Proteins 2006, 62, 1010–1025. [Google Scholar] [CrossRef]




Disclaimer/Publisher’s Note: The statements, opinions and data contained in all publications are solely those of the individual author(s) and contributor(s) and not of MDPI and/or the editor(s). MDPI and/or the editor(s) disclaim responsibility for any injury to people or property resulting from any ideas, methods, instructions or products referred to in the content. |
© 2023 by the authors. Licensee MDPI, Basel, Switzerland. This article is an open access article distributed under the terms and conditions of the Creative Commons Attribution (CC BY) license (https://creativecommons.org/licenses/by/4.0/).
Share and Cite
Yin, C.; Zeng, F.; Huang, P.; Shi, Z.; Yang, Q.; Pei, Z.; Wang, X.; Chai, L.; Zhang, S.; Yang, S.; et al. The Bi-Functional Paxilline Enriched in Skin Secretion of Tree Frogs (Hyla japonica) Targets the KCNK18 and BKCa Channels. Toxins 2023, 15, 70. https://doi.org/10.3390/toxins15010070
Yin C, Zeng F, Huang P, Shi Z, Yang Q, Pei Z, Wang X, Chai L, Zhang S, Yang S, et al. The Bi-Functional Paxilline Enriched in Skin Secretion of Tree Frogs (Hyla japonica) Targets the KCNK18 and BKCa Channels. Toxins. 2023; 15(1):70. https://doi.org/10.3390/toxins15010070
Chicago/Turabian StyleYin, Chuanling, Fanpeng Zeng, Puyi Huang, Zhengqi Shi, Qianyi Yang, Zhenduo Pei, Xin Wang, Longhui Chai, Shipei Zhang, Shilong Yang, and et al. 2023. "The Bi-Functional Paxilline Enriched in Skin Secretion of Tree Frogs (Hyla japonica) Targets the KCNK18 and BKCa Channels" Toxins 15, no. 1: 70. https://doi.org/10.3390/toxins15010070
APA StyleYin, C., Zeng, F., Huang, P., Shi, Z., Yang, Q., Pei, Z., Wang, X., Chai, L., Zhang, S., Yang, S., Dong, W., Lu, X., & Wang, Y. (2023). The Bi-Functional Paxilline Enriched in Skin Secretion of Tree Frogs (Hyla japonica) Targets the KCNK18 and BKCa Channels. Toxins, 15(1), 70. https://doi.org/10.3390/toxins15010070

