Intramuscular Ricin Poisoning of Mice Leads to Widespread Damage in the Heart, Spleen, and Bone Marrow
Abstract
1. Introduction
2. Results
2.1. Biochemical and Hematological Changes in Mice Following Exposure to Ricin
2.2. Histopathological Alterations in Mice Following Exposure to Ricin
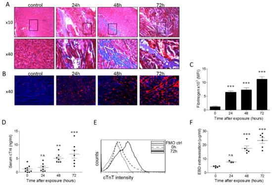
2.3. Functional Alterations in the Myocardium Following Intramuscular Ricin Intoxication
2.4. Cellular Alterations in the Spleen, Bone Marrow, and Heart of Ricin-Intoxicated Mice
2.5. Ricin-Mediated Depurination Activity in Organs of Intoxicated Mice
3. Discussion
4. Materials and Methods
4.1. Animals
4.2. Ricin Preparation and Intoxication
4.3. Biochemical and Hematological Analysis
4.4. Histology and Immunohistochemistry
4.5. Permeability Analysis
4.6. Electrocardiogram (ECG) and Echocardiography Recording and Analysis
4.7. Flow Cytometry
4.8. Depurination Assay
4.9. Statistics
Supplementary Materials
Author Contributions
Funding
Conflicts of Interest
References
- Gal, Y.; Mazor, O.; Alcalay, R.; Seliger, N.; Aftalion, M.; Sapoznikov, A.; Falach, R.; Kronman, C.; Sabo, T. Antibody/doxycycline combined therapy for pulmonary ricinosis: Attenuation of inflammation improves survival of ricin-intoxicated mice. Toxicol. Rep. 2014, 1, 496–504. [Google Scholar] [CrossRef]
- Katalan, S.; Falach, R.; Rosner, A.; Goldvaser, M.; Brosh-Nissimov, T.; Dvir, A.; Mizrachi, A.; Goren, O.; Cohen, B.; Gal, Y.; et al. A novel swine model of ricin-induced acute respiratory distress syndrome. Dis. Model. Mech. 2017, 10, 173–183. [Google Scholar] [CrossRef]
- Kokes, J.; Assaad, A.; Pitt, L.; Estep, J.; McAnulty, E.; Parker, G. Acute pulmonary response of rats exposed to a sublethal dose of ricin aerosol. Faseb J. 1994, 8, A144. [Google Scholar]
- Griffiths, G.D.; Rice, P.; Allenby, A.C.; Bailey, S.C.; Upshall, D.G. Inhalation Toxicology and Histopathology of Ricin and Abrin Toxins. Inhal. Toxicol. 1995, 7, 269–288. [Google Scholar] [CrossRef]
- Wilhelmsen, C.L.; Pitt, M.L. Lesions of acute inhaled lethal ricin intoxication in rhesus monkeys. Vet. Pathol. 1996, 33, 296–302. [Google Scholar] [CrossRef]
- Brown, R.F.; White, D.E. Ultrastructure of rat lung following inhalation of ricin aerosol. Int. J. Exp. Pathol. 1997, 78, 267–276. [Google Scholar] [CrossRef]
- Griffiths, G.D.; Phillips, G.J.; Holley, J. Inhalation toxicology of ricin preparations: Animal models, prophylactic and therapeutic approaches to protection. Inhal. Toxicol. 2007, 19, 873–887. [Google Scholar] [CrossRef] [PubMed]
- Wong, J.; Korcheva, V.; Jacoby, D.B.; Magun, B. Intrapulmonary delivery of ricin at high dosage triggers a systemic inflammatory response and glomerular damage. Am. J. Pathol. 2007, 170, 1497–1510. [Google Scholar] [CrossRef] [PubMed]
- Benson, J.M.; Gomez, A.P.; Wolf, M.L.; Tibbetts, B.M.; March, T.H. The acute toxicity, tissue distribution, and histopathology of inhaled ricin in Sprague Dawley rats and BALB/c mice. Inhal. Toxicol. 2011, 23, 247–256. [Google Scholar] [CrossRef]
- Pincus, S.H.; Bhaskaran, M.; Brey, R.N., 3rd; Didier, P.J.; Doyle-Meyers, L.A.; Roy, C.J. Clinical and Pathological Findings Associated with Aerosol Exposure of Macaques to Ricin Toxin. Toxins 2015, 7, 2121–2133. [Google Scholar] [CrossRef] [PubMed]
- Crompton, R.; Gall, D. Georgi Markov—Death in a pellet. Med. Leg. J. 1980, 48, 51–62. [Google Scholar] [CrossRef] [PubMed]
- Fine, D.R.; Shepherd, H.A.; Griffiths, G.D.; Green, M. Sub-lethal poisoning by self-injection with ricin. Med. Sci. Law 1992, 32, 70–72. [Google Scholar] [CrossRef] [PubMed]
- Targosz, D.; Winnik, L.; Szkolnicka, B. Suicidal poisoning with castor bean (Ricinus communis) extract injected subcutaneously: Case report. J. Toxicol. Clin. Toxicol. 2002, 40, 398. [Google Scholar]
- Passeron, T.; Mantoux, F.; Lacour, J.P.; Roger, P.M.; Fosse, T.; Iannelli, A.; Ortonne, J.P. Infectious and toxic cellulitis due to suicide attempt by subcutaneous injection of ricin. Br. J. Dermatol. 2004, 150, 154. [Google Scholar] [CrossRef] [PubMed]
- Hoizey, G.; Villa, A.; Cheze, M.; Langrand, J.; Mohebbi, S.; Muckensturm, A.; Pepin, G.; Deveaux, M.; Garnier, R. O34: Castor bean self-poisoning: Report of a case with blood and urine ricinine measurements. Toxicol. Anal. Clinique 2014, 26, S20. [Google Scholar] [CrossRef]
- Verougstraete, N.; Helsloot, D.; Deprez, C.; Heylen, O.; Casier, I.; Croes, K. Lethal Injection of a Castor Bean Extract: Ricinine Quantification as a Marker for Ricin Exposure Using a Validated LC-MS/MS Method. J. Anal. Toxicol. 2019, 43, e1–e5. [Google Scholar] [CrossRef]
- Ricin threat: Cologne police search flats. BBC News, 15 June 2018; Retrieved 2018-06-16.
- Breaking Bad fan jailed over Dark Web ricin plot. BBC News, 18 September 2015.
- Suspected ricin detected in mail sent to Trump, Pentagon. CNN, 2 October 2018.
- Lindauer, M.L.; Wong, J.; Iwakura, Y.; Magun, B.E. Pulmonary inflammation triggered by ricin toxin requires macrophages and IL-1 signaling. J. Immunol. 2009, 183, 1419–1426. [Google Scholar] [CrossRef]
- Sapoznikov, A.; Falach, R.; Mazor, O.; Alcalay, R.; Gal, Y.; Seliger, N.; Sabo, T.; Kronman, C. Diverse profiles of ricin-cell interactions in the lung following intranasal exposure to ricin. Toxins 2015, 7, 4817–4831. [Google Scholar] [CrossRef]
- Falach, R.; Sapoznikov, A.; Gal, Y.; Israeli, O.; Leitner, M.; Seliger, N.; Ehrlich, S.; Kronman, C.; Sabo, T. Quantitative profiling of the in vivo enzymatic activity of ricin reveals disparate depurination of different pulmonary cell types. Toxicol. Lett. 2016, 258, 11–19. [Google Scholar] [CrossRef]
- Gal, Y.; Sapoznikov, A.; Falach, R.; Ehrlich, S.; Aftalion, M.; Kronman, C.; Sabo, T. Total Body Irradiation Mitigates Inflammation and Extends the Therapeutic Time Window for Anti-Ricin Antibody Treatment against Pulmonary Ricinosis in Mice. Toxins 2017, 9, 278. [Google Scholar] [CrossRef]
- Sapoznikov, A.; Gal, Y.; Falach, R.; Sagi, I.; Ehrlich, S.; Lerer, E.; Makovitzki, A.; Aloshin, A.; Kronman, C.; Sabo, T. Early disruption of the alveolar-capillary barrier in a ricin-induced ARDS mouse model: Neutrophil-dependent and -independent impairment of junction proteins. Am. J. Physiol. Lung Cell Mol. Physiol. 2019, 316, L255–L268. [Google Scholar] [CrossRef]
- Pincus, S.H.; Eng, L.; Cooke, C.L.; Maddaloni, M. Identification of hypoglycemia in mice as a surrogate marker of ricin toxicosis. Comp. Med. 2002, 52, 530–533. [Google Scholar] [PubMed]
- Mantis, N. Ricin and Shiga Toxins: Pathogenesis, Immunity, Vaccines and Therapeutics; Springer Science & Business Media: Berlin/Heidelberg, Germany, 2012; Volume 357. [Google Scholar]
- Boral, B.M.; Williams, D.J.; Boral, L.I. Disseminated Intravascular Coagulation. Am. J. Clin. Pathol. 2016, 146, 670–680. [Google Scholar] [CrossRef] [PubMed]
- Soler-Rodriguez, A.M.; Ghetie, M.A.; Oppenheimer-Marks, N.; Uhr, J.W.; Vitetta, E.S. Ricin A-chain and ricin A-chain immunotoxins rapidly damage human endothelial cells: Implications for vascular leak syndrome. Exp. Cell Res. 1993, 206, 227–234. [Google Scholar] [CrossRef] [PubMed]
- Zenilman, M.E.; Fiani, M.; Stahl, P.; Brunt, E.; Flye, M.W. Use of ricin A-chain to selectively deplete Kupffer cells. J. Surg. Res. 1988, 45, 82–89. [Google Scholar] [CrossRef]
- Roche, J.K.; Stone, M.K.; Gross, L.K.; Lindner, M.; Seaner, R.; Pincus, S.H.; Obrig, T.G. Post-exposure targeting of specific epitopes on ricin toxin abrogates toxin-induced hypoglycemia, hepatic injury, and lethality in a mouse model. Lab. Investig. 2008, 88, 1178–1191. [Google Scholar] [CrossRef] [PubMed]
- Griffiths, G.D.; Newman, H.V.; Gee, D.J. Immunocytochemical detection of ricin. II. Further studies using the immunoperoxidase method. Histochem. J. 1986, 18, 189–195. [Google Scholar] [CrossRef]
- Bingen, A.; Creppy, E.E.; Gut, J.P.; Dirheimer, G.; Kirn, A. The Kupffer cell is the first target in ricin-induced hepatitis. J. Submicrosc. Cytol. 1987, 19, 247–256. [Google Scholar]
- Kumar, O.; Sugendran, K.; Vijayaraghavan, R. Oxidative stress associated hepatic and renal toxicity induced by ricin in mice. Toxicon 2003, 41, 333–338. [Google Scholar] [CrossRef]
- Leek, M.D.; Griffiths, G.D.; Green, M.A. Intestinal pathology following intramuscular ricin poisoning. J. Pathol. 1989, 159, 329–334. [Google Scholar] [CrossRef]
- Ramsden, C.S.; Drayson, M.T.; Bell, E.B. The toxicity, distribution and excretion of ricin holotoxin in rats. Toxicology 1989, 55, 161–171. [Google Scholar] [CrossRef]
- Travlos, G.S. Normal structure, function, and histology of the bone marrow. Toxicol. Pathol. 2006, 34, 548–565. [Google Scholar] [CrossRef] [PubMed]
- Christiansen, V.; Hsu, C.; Kosanke, S.; Robinson, C. Histological and laboratory value abnormalities following ricin administration in rabbits. Pharmacological 1991, 33, 210. [Google Scholar]
- Ma, L.; Hsu, C.H.; Patterson, E.; Thadani, U.; Robinson, C.P. Ricin depresses cardiac function in the rabbit heart. Toxicol. Appl. Pharmacol. 1996, 138, 72–76. [Google Scholar] [CrossRef] [PubMed]
- Christiansen, V.J.; Hsu, C.H.; Dormer, K.J.; Robinson, C.P. The cardiovascular effects of ricin in rabbits. Pharmacol. Toxicol. 1994, 74, 148–152. [Google Scholar] [CrossRef] [PubMed]
- Bradberry, S.M.; Dickers, K.J.; Rice, P.; Griffiths, G.D.; Vale, J.A. Ricin poisoning. Toxicol. Rev. 2003, 22, 65–70. [Google Scholar] [CrossRef] [PubMed]
- Hartupee, J.; Mann, D.L. Role of inflammatory cells in fibroblast activation. J. Mol. Cell Cardiol. 2016, 93, 143–148. [Google Scholar] [CrossRef]
- Osborn, J.J. Experimental hypothermia; respiratory and blood pH changes in relation to cardiac function. Am. J. Physiol. 1953, 175, 389–398. [Google Scholar] [CrossRef]
- Boukens, B.J.; Rivaud, M.R.; Rentschler, S.; Coronel, R. Misinterpretation of the mouse ECG: ‘Musing the waves of Mus musculus’. J. Physiol. 2014, 592, 4613–4626. [Google Scholar] [CrossRef]
- Webster, A.; Brady, W.; Morris, F. Recognising signs of danger: ECG changes resulting from an abnormal serum potassium concentration. Emerg. Med. J. 2002, 19, 74–77. [Google Scholar] [CrossRef]
- Valero-Munoz, M.; Backman, W.; Sam, F. Murine Models of Heart Failure with Preserved Ejection Fraction: A “Fishing Expedition”. JACC Basic Transl. Sci. 2017, 2, 770–789. [Google Scholar] [CrossRef] [PubMed]
- Hulsmans, M.; Sager, H.B.; Roh, J.D.; Valero-Munoz, M.; Houstis, N.E.; Iwamoto, Y.; Sun, Y.; Wilson, R.M.; Wojtkiewicz, G.; Tricot, B.; et al. Cardiac macrophages promote diastolic dysfunction. J. Exp. Med. 2018, 215, 423–440. [Google Scholar] [CrossRef] [PubMed]
- Gal, Y.; Sapoznikov, A.; Falach, R.; Ehrlich, S.; Aftalion, M.; Sabo, T.; Kronman, C. Potent Antiedematous and Protective Effects of Ciprofloxacin in Pulmonary Ricinosis. Antimicrob. Agents Chemother. 2016, 60, 7153–7158. [Google Scholar] [CrossRef] [PubMed]







| Parameters | Time After Exposure (h) | ||||
|---|---|---|---|---|---|
| Control | 24 | 48 | 72 | ||
| General | Body temp. (±C) | 37.7 ± 0.8 | 37.3 ± 0.8 | 31.7 ± 2.1 *** | 29.5 ± 3.3 *** |
| Glucose (mg/dL) | 228 ± 48 | 100 ± 32 | 74 ± 21 *** | 89 ± 33 *** | |
| Serum chemistry | ALP (U/L) | 65.4 ± 19 | 58.8 ± 26 | 202 ± 228 | 328.5 ± 7.8 *** |
| ALT (U/L) | 61 ± 31 | 235 ± 394 | 375 ± 284 * | 568 ± 485 * | |
| AMY (U/L) | 919 ± 315 | 719 ± 350 | 1715 ± 187 *** | 2517 ± 2670 | |
| BUN (mg/dL) | 17.6 ± 2 | 22.8 ± 6.7 | 74.7 ± 54 * | 136 ± 39 *** | |
| PHOS (mg/dL) | 9.6 ± 1.8 | 10.3 ± 1.3 | 14 ± 0.7 ** | 16.9 ± 4.9 *** | |
| Na+ (mmol/L) | 147 ± 3 | 145 ± 2 | 139 ± 2 *** | 138 ± 3 *** | |
| K+ (mmol/L) | 5.8 ± 1.3 | 5.5 ± 1 | 6.1 ± 0.8 | 7.5 ± 0.6 * | |
| Cl− (mmol/L) | 114 ± 4 | 112 ± 1 | 106 ± 2 *** | 106 ± 0.6 ** | |
| Blood count (K/µL) | WBC | 3.7 ± 1.4 | 4.4 ± 0.7 | 7.8 ± 3.6 * | 8.9 ± 4.6 * |
| Neutrophils | 1.1 ± 1.4 | 2.4 ± 0.9 * | 6 ± 3.3 ** | 5.7 ± 3.4 ** | |
| Platelets | 617 ± 166 | 540 ± 240 | 145 ± 64 *** | 113 ± 55 *** | |
| Coagulation | PT (s) | 11.35 ± 0.6 | 11.9 ± 0.8 ** | 15.4 ± 1.3 *** | 17.4 ± 0.4 *** |
| APTT (s) | 28.5 ± 3 | 35 ± 8.2 *** | 38.4 ± 5.6 *** | 35.2 ± 0.7 ** | |
| Fibrin (mg/dL) | 235 ± 75 | 330 ± 110 * | 356 ± 71 ** | 373 ± 8 * | |
| Cytokines (pg/mL) | IL-6 | 6 ± 0.01 | 473 ± 200 *** | 1404 ± 983 *** | 265 ± 124 *** |
| TNF-α | 0 | 21 ± 12 ** | 252 ± 58 *** | 252 ± 107 *** | |
| IL-1β | 420 ± 257 | 529 ± 473 | 1124 ± 993 | 1792 ± 1185 * | |
| Parameters | Time After Exposure (h) | |||
|---|---|---|---|---|
| Control | 24 | 48 | 72 | |
| Heart rate (bpm) | 425 ± 70 | 506 ± 50 ** | 448 ± 66 | 357 ± 67 * |
| PQ interval (ms) | 38.7 ± 5 | 37 ± 4 | 38.8 ± 8 | 50.3 ± 15 ** |
| P wave amp. (mV) | 0.08 ± 0.03 | 0.09 ± 0.03 | 0.09 ± 0.04 | 0.09 ± 0.02 |
| P segment (ms) | 18 ± 4 | 19 ± 4 | 23 ± 6 ** | 29 ± 8 *** |
| QRS interval (ms) | 12.5 ± 1.4 | 11.7 ± 1.2 | 12.6 ± 2.2 | 16 ± 3.7 ** |
| QRST interval (ms) | 30.8 ± 8.3 | 30.6 ± 4.3 | 45.6 ± 10.9 *** | 59.2 ± 16.6 *** |
| J wave amp. (mV) | 0.16 ± 0.05 | 0.22 ± 0.07 ** | 0.52 ± 0.16 *** | 0.53 ± 0.3 *** |
| R wave amp. (mV) | 0.9 ± 0.2 | 0.76 ± 0.14 * | 0.66 ± 0.16 *** | 0.51 ± 1.22 *** |
| Time After Exposure (h) | Depurinated 28S rRNA (%) | |
|---|---|---|
| 24 | 48 | |
| Spleen | 7.3 ± 7.1 | 15.9 ± 8.5 |
| BM | 7.9 ± 3.8 | 3.7 ± 1.7 |
| Heart | 8.9 ± 2.3 | 4.3 ± 1.5 |
| Liver | 13.3 ± 9.7 | 6.6 ± 3 |
| Kidney | 3.9 ± 0.7 | 9.4 ± 4 |
| Lung | 4.8 ± 2.4 | 7 ± 1.8 |
© 2019 by the authors. Licensee MDPI, Basel, Switzerland. This article is an open access article distributed under the terms and conditions of the Creative Commons Attribution (CC BY) license (http://creativecommons.org/licenses/by/4.0/).
Share and Cite
Sapoznikov, A.; Rosner, A.; Falach, R.; Gal, Y.; Aftalion, M.; Evgy, Y.; Israeli, O.; Sabo, T.; Kronman, C. Intramuscular Ricin Poisoning of Mice Leads to Widespread Damage in the Heart, Spleen, and Bone Marrow. Toxins 2019, 11, 344. https://doi.org/10.3390/toxins11060344
Sapoznikov A, Rosner A, Falach R, Gal Y, Aftalion M, Evgy Y, Israeli O, Sabo T, Kronman C. Intramuscular Ricin Poisoning of Mice Leads to Widespread Damage in the Heart, Spleen, and Bone Marrow. Toxins. 2019; 11(6):344. https://doi.org/10.3390/toxins11060344
Chicago/Turabian StyleSapoznikov, Anita, Amir Rosner, Reut Falach, Yoav Gal, Moshe Aftalion, Yentl Evgy, Ofir Israeli, Tamar Sabo, and Chanoch Kronman. 2019. "Intramuscular Ricin Poisoning of Mice Leads to Widespread Damage in the Heart, Spleen, and Bone Marrow" Toxins 11, no. 6: 344. https://doi.org/10.3390/toxins11060344
APA StyleSapoznikov, A., Rosner, A., Falach, R., Gal, Y., Aftalion, M., Evgy, Y., Israeli, O., Sabo, T., & Kronman, C. (2019). Intramuscular Ricin Poisoning of Mice Leads to Widespread Damage in the Heart, Spleen, and Bone Marrow. Toxins, 11(6), 344. https://doi.org/10.3390/toxins11060344

