Effect of Beetroot Nitrate Supplementation on Nitric Oxide Pathways and Oxy-Inflammatory Biomarkers in Amateur Triathletes: A Randomized Cross-Over Pilot Study
Abstract
1. Introduction
2. Materials and Methods
2.1. Study Design and Participants
2.2. Treatment
2.3. Study Visits and Clinical Assessments
2.4. Sample Collection
2.5. Biomarker Analysis
2.5.1. ROS Production by Electron Paramagnetic Resonance
2.5.2. Quantification of Inflammatory Markers
2.5.3. NO Metabolites
2.5.4. Inducible Nitric Oxide Synthase (iNOS)
2.5.5. Nitrotyrosine (3-NT)
2.5.6. Peroxynitrite
2.5.7. Superoxide Dismutase (SOD)
2.5.8. 8-Isoprostane (8-Iso-PGF2α)
2.5.9. Creatinine
2.6. Sample Size Calculation
2.7. Statistical Analysis
3. Results
3.1. Participant Demographics and Anthropometrics
3.2. Effects of Product Intake on NO Pathway in Acute and Subacute Phases
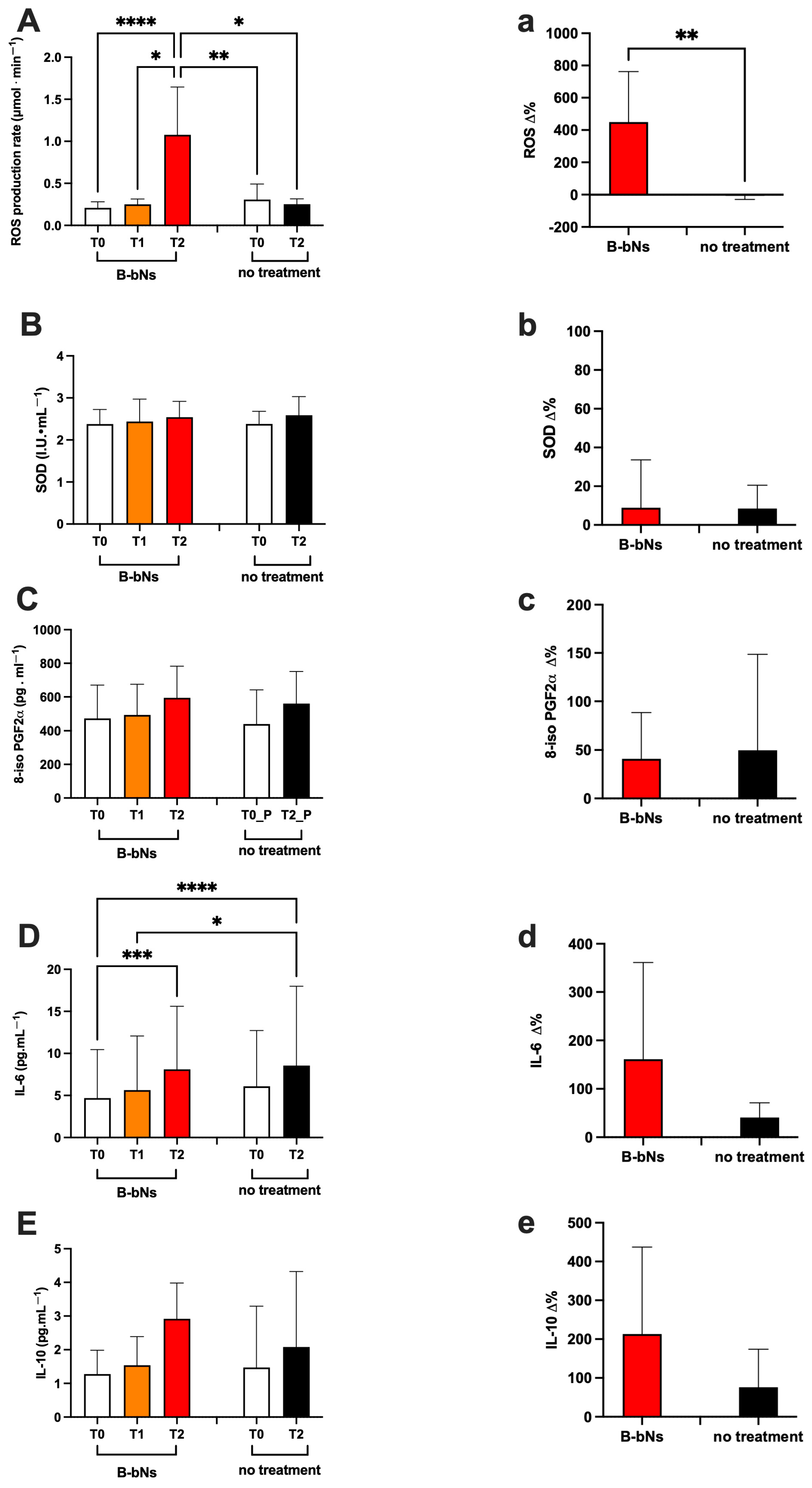
3.3. Effects of Product Intake on Oxy-Inflammation in Acute and Subacute Phases
4. Discussion
5. Study Limitations
6. Study Strengths
7. Conclusions
Author Contributions
Funding
Institutional Review Board Statement
Informed Consent Statement
Data Availability Statement
Acknowledgments
Conflicts of Interest
Abbreviations
| B-bNs | Beetroot-based nitrate supplement |
| CMH | 1-hydroxy-3-methoxy-carbonyl-2,2,5,5-tetramethylpyrrolidine |
| CP | 3-carboxy2,2,5,5- tetramethyl1-1-pyrrolidi-nyloxy |
| EPR | Electron paramagnetic resonance spectroscopy |
| IL-6 | Interleukin-6 |
| IL-10 | Interleukin-10 |
| iNOS | Inducible nitric oxide synthase |
| NOx | Nitric oxide metabolites |
| RON | Reactive oxygen and nitrogen species |
| ROS | Reactive oxygen species |
| SOD | Superoxide dismutase |
| 3-NT | Nitrotyrosine |
| 8-iso-PGF2α | 8-iso-prostaglandin F2α |
References
- Andrabi, S.M.; Sharma, N.S.; Karan, A.; Shahriar, S.M.-S.; Cordon, B.; Ma, B.; Xie, J. Nitric Oxide: Physiological Functions, Delivery, and Biomedical Applications. Adv. Sci. 2023, 10, 2303259. [Google Scholar] [CrossRef]
- Andrade, F.H.; Reid, M.B.; Allen, D.G.; Westerblad, H. Effect of Nitric Oxide on Single Skeletal Muscle Fibres from the Mouse. J. Physiol. 1998, 509, 577–586. [Google Scholar] [CrossRef] [PubMed]
- Dejam, A.; Hunter, C.J.; Schechter, A.N.; Gladwin, M.T. Emerging Role of Nitrite in Human Biology. Blood Cells Mol. Dis. 2004, 32, 423–429. [Google Scholar] [CrossRef]
- Domínguez, R.; Garnacho-Castaño, M.V.; Cuenca, E.; García-Fernández, P.; Muñoz-González, A.; de Jesús, F.; Lozano-Estevan, M.D.C.; Fernandes da Silva, S.; Veiga-Herreros, P.; Maté-Muñoz, J.L. Effects of Beetroot Juice Supplementation on a 30-s High-Intensity Inertial Cycle Ergometer Test. Nutrients 2017, 9, 1360. [Google Scholar] [CrossRef]
- Rasica, L.; Porcelli, S.; Limper, U.; Mrakic-Sposta, S.; Mazzolari, R.; Gelmini, F.; Beretta, G.; Marzorati, M. Beet on Alps: Time-Course Changes of Plasma Nitrate and Nitrite Concentrations during Acclimatization to High-Altitude. Nitric Oxide 2021, 107, 66–72. [Google Scholar] [CrossRef]
- Leveque, C.; Mrakic Sposta, S.; Theunissen, S.; Germonpré, P.; Lambrechts, K.; Vezzoli, A.; Gussoni, M.; Levenez, M.; Lafère, P.; Guerrero, F.; et al. Oxidative Stress Response Kinetics after 60 Minutes at Different Levels (10% or 15%) of Normobaric Hypoxia Exposure. Int. J. Mol. Sci. 2023, 24, 664. [Google Scholar] [CrossRef] [PubMed]
- Kozłowska, L.; Mizera, O.; Gromadzińska, J.; Janasik, B.; Mikołajewska, K.; Mróz, A.; Wąsowicz, W. Changes in Oxidative Stress, Inflammation, and Muscle Damage Markers Following Diet and Beetroot Juice Supplementation in Elite Fencers. Antioxidants 2020, 9, 571. [Google Scholar] [CrossRef] [PubMed]
- Ahsan, H. 3-Nitrotyrosine: A Biomarker of Nitrogen Free Radical Species Modified Proteins in Systemic Autoimmunogenic Conditions. Hum. Immunol. 2013, 74, 1392–1399. [Google Scholar] [CrossRef]
- Di Meo, S.; Venditti, P. Mitochondria in Exercise-Induced Oxidative Stress. Biol. Signals Recept. 2001, 10, 125–140. [Google Scholar] [CrossRef]
- Gunther, M.R.; Sampath, V.; Caughey, W.S. Potential Roles of Myoglobin Autoxidation in Myocardial Ischemia-Reperfusion Injury. Free Radic. Biol. Med. 1999, 26, 1388–1395. [Google Scholar] [CrossRef]
- Clarkson, P.M.; Thompson, H.S. Antioxidants: What Role Do They Play in Physical Activity and Health?12. Am. J. Clin. Nutr. 2000, 72, 637S–646S. [Google Scholar] [CrossRef] [PubMed]
- Wang, F.; Wang, X.; Liu, Y.; Zhang, Z. Effects of Exercise-Induced ROS on the Pathophysiological Functions of Skeletal Muscle. Oxid. Med. Cell. Longev. 2021, 2021, 3846122. [Google Scholar] [CrossRef] [PubMed]
- Ito, F.; Sono, Y.; Ito, T. Measurement and Clinical Significance of Lipid Peroxidation as a Biomarker of Oxidative Stress: Oxidative Stress in Diabetes, Atherosclerosis, and Chronic Inflammation. Antioxidants 2019, 8, 72. [Google Scholar] [CrossRef] [PubMed]
- Hursitoğlu, O.; Kurutas, E.B. Serum Levels of 8-Iso-Prostaglandin F2α and Raftlin in Patients with Generalized Anxiety Disorder. Clin. Psychopharmacol. Neurosci. 2023, 21, 370–376. [Google Scholar] [CrossRef]
- Petersen, A.M.W.; Pedersen, B.K. The Anti-Inflammatory Effect of Exercise. J. Appl. Physiol. 2005, 98, 1154–1162. [Google Scholar] [CrossRef]
- Marteus, H.; Törnberg, D.C.; Weitzberg, E.; Schedin, U.; Alving, K. Origin of Nitrite and Nitrate in Nasal and Exhaled Breath Condensate and Relation to Nitric Oxide Formation. Thorax 2005, 60, 219–225. [Google Scholar] [CrossRef]
- Lundberg, J.O.; Weitzberg, E.; Gladwin, M.T. The Nitrate-Nitrite-Nitric Oxide Pathway in Physiology and Therapeutics. Nat. Rev. Drug Discov. 2008, 7, 156–167. [Google Scholar] [CrossRef]
- Webb, A.J.; Patel, N.; Loukogeorgakis, S.; Okorie, M.; Aboud, Z.; Misra, S.; Rashid, R.; Miall, P.; Deanfield, J.; Benjamin, N.; et al. Acute Blood Pressure Lowering, Vasoprotective, and Antiplatelet Properties of Dietary Nitrate via Bioconversion to Nitrite. Hypertension 2008, 51, 784–790. [Google Scholar] [CrossRef]
- Gonzalez, A.M.; Townsend, J.R.; Pinzone, A.G.; Hoffman, J.R. Supplementation with Nitric Oxide Precursors for Strength Performance: A Review of the Current Literature. Nutrients 2023, 15, 660. [Google Scholar] [CrossRef]
- Poole, D.C.; Ferguson, S.K.; Musch, T.I.; Porcelli, S. Role of Nitric Oxide in Convective and Diffusive Skeletal Muscle Microvascular Oxygen Kinetics. Nitric Oxide 2022, 121, 34–44. [Google Scholar] [CrossRef] [PubMed]
- Domínguez, R.; Cuenca, E.; Maté-Muñoz, J.L.; García-Fernández, P.; Serra-Paya, N.; Estevan, M.C.L.; Herreros, P.V.; Garnacho-Castaño, M.V. Effects of Beetroot Juice Supplementation on Cardiorespiratory Endurance in Athletes. A Systematic Review. Nutrients 2017, 9, 43. [Google Scholar] [CrossRef]
- Timmerman, K.L.; Volpi, E. Endothelial Function and the Regulation of Muscle Protein Anabolism in Older Adults. Nutr. Metab. Cardiovasc. Dis. 2013, 23, S44–S50. [Google Scholar] [CrossRef] [PubMed]
- Chen, M.; Chang, S.; Xu, Y.; Guo, H.; Liu, J. Dietary Beetroot Juice—Effects in Patients with COPD: A Review. Int. J. Chronic. Obs. Pulmon Dis. 2024, 19, 1755–1765. [Google Scholar] [CrossRef] [PubMed]
- Bahadoran, Z.; Mirmiran, P.; Kabir, A.; Azizi, F.; Ghasemi, A. The Nitrate-Independent Blood Pressure–Lowering Effect of Beetroot Juice: A Systematic Review and Meta-Analysis. Adv. Nutr. 2017, 8, 830–838. [Google Scholar] [CrossRef]
- Behrens, C.E.; Ahmed, K.; Ricart, K.; Linder, B.; Fernández, J.; Bertrand, B.; Patel, R.P.; Fisher, G. Acute Beetroot Juice Supplementation Improves Exercise Tolerance and Cycling Efficiency in Adults with Obesity. Physiol. Rep. 2020, 8, e14574. [Google Scholar] [CrossRef] [PubMed]
- Abreu, R.; Oliveira, C.B.; Costa, J.A.; Brito, J.; Teixeira, V.H. Effects of Dietary Supplements on Athletic Performance in Elite Soccer Players: A Systematic Review. J. Int. Soc. Sports Nutr. 2023, 20, 2236060. [Google Scholar] [CrossRef]
- Kelly, J.; Vanhatalo, A.; Wilkerson, D.P.; Wylie, L.J.; Jones, A.M. Effects of Nitrate on the Power-Duration Relationship for Severe-Intensity Exercise. Med. Sci. Sports Exerc. 2013, 45, 1798–1806. [Google Scholar] [CrossRef]
- Burgos, J.; Viribay, A.; Fernández-Lázaro, D.; Calleja-González, J.; González-Santos, J.; Mielgo-Ayuso, J. Combined Effects of Citrulline Plus Nitrate-Rich Beetroot Extract Co-Supplementation on Maximal and Endurance-Strength and Aerobic Power in Trained Male Triathletes: A Randomized Double-Blind, Placebo-Controlled Trial. Nutrients 2021, 14, 40. [Google Scholar] [CrossRef]
- McMahon, N.F.; Leveritt, M.D.; Pavey, T.G. The Effect of Dietary Nitrate Supplementation on Endurance Exercise Performance in Healthy Adults: A Systematic Review and Meta-Analysis. Sports Med. 2017, 47, 735–756. [Google Scholar] [CrossRef]
- Senefeld, J.W.; Wiggins, C.C.; Regimbal, R.J.; Dominelli, P.B.; Baker, S.E.; Joyner, M.J. Ergogenic Effect of Nitrate Supplementation: A Systematic Review and Meta-Analysis. Med. Sci. Sports Exerc. 2020, 52, 2250–2261. [Google Scholar] [CrossRef]
- Fejes, R.; Pilat, N.; Lutnik, M.; Weisshaar, S.; Weijler, A.M.; Krüger, K.; Draxler, A.; Bragagna, L.; Peake, J.M.; Woodman, R.J.; et al. Effects of Increased Nitrate Intake from Beetroot Juice on Blood Markers of Oxidative Stress and Inflammation in Older Adults with Hypertension. Free Radic. Biol. Med. 2024, 222, 519–530. [Google Scholar] [CrossRef]
- Manful, C.F.; Fordjour, E.; Subramaniam, D.; Sey, A.A.; Abbey, L.; Thomas, R. Antioxidants and Reactive Oxygen Species: Shaping Human Health and Disease Outcomes. Int. J. Mol. Sci. 2025, 26, 7520. [Google Scholar] [CrossRef] [PubMed]
- Sousa, A.; Chambion-Diaz, M.; Pialoux, V.; Carin, R.; Viana, J.L.; Milheiro, J.; Reis, V.M.; Millet, G. Dietary Nitrate Supplementation Very Slightly Mitigates the Oxidative Stress Induced by High-Intensity Training Performed in Normobaric Hypoxia. Biol. Sport. 2025, 42, 243–251. [Google Scholar] [CrossRef] [PubMed]
- Wang, Y.; Do, T.; Marshall, L.J.; Boesch, C. Effect of Two-Week Red Beetroot Juice Consumption on Modulation of Gut Microbiota in Healthy Human Volunteers—A Pilot Study. Food Chem. 2023, 406, 134989. [Google Scholar] [CrossRef] [PubMed]
- Jacks, A.; Toikkanen, S.; Pihlajasaari, A.; Johansson, T.; Hakkinen, M.; Hemminki, K.; Hokkanen, P.; Käpyaho, A.; Kärnä, A.; Valkola, K.; et al. Raw Grated Beetroot Linked to Several Outbreaks of Sudden-Onset Gastrointestinal Illness, Finland 2010. Epidemiol. Infect. 2013, 141, 1640–1646. [Google Scholar] [CrossRef]
- Kulich, K.R.; Madisch, A.; Pacini, F.; Piqué, J.M.; Regula, J.; Van Rensburg, C.J.; Ujszászy, L.; Carlsson, J.; Halling, K.; Wiklund, I.K. Reliability and Validity of the Gastrointestinal Symptom Rating Scale (GSRS) and Quality of Life in Reflux and Dyspepsia (QOLRAD) Questionnaire in Dyspepsia: A Six-Country Study. Health Qual. Life Outcomes 2008, 6, 12. [Google Scholar] [CrossRef]
- Capper, T.E.; Siervo, M.; Clifford, T.; Taylor, G.; Iqbal, W.; West, D.; Stevenson, E.J. Pharmacokinetic Profile of Incremental Oral Doses of Dietary Nitrate in Young and Older Adults: A Crossover Randomized Clinical Trial. J. Nutr. 2022, 152, 130–139. [Google Scholar] [CrossRef]
- Poon, E.T.-C.; Iu, J.C.-K.; Sum, W.M.-K.; Wong, P.-S.; Lo, K.K.-H.; Ali, A.; Burns, S.F.; Trexler, E.T. Dietary Nitrate Supplementation and Exercise Performance: An Umbrella Review of 20 Published Systematic Reviews with Meta-Analyses. Sports Med. 2025, 55, 1213–1231. [Google Scholar] [CrossRef]
- Tan, R.; Pennell, A.; Karl, S.T.; Cass, J.K.; Go, K.; Clifford, T.; Bailey, S.J.; Perkins Storm, C. Effects of Dietary Nitrate Supplementation on Back Squat and Bench Press Performance: A Systematic Review and Meta-Analysis. Nutrients 2023, 15, 2493. [Google Scholar] [CrossRef]
- Anderson, O.K.; Martinez-Ferran, M.; Lorenzo-Calvo, J.; Jiménez, S.L.; Pareja-Galeano, H. Effects of Nitrate Supplementation on Muscle Strength and Mass: A Systematic Review. J. Strength Cond. Res. 2022, 36, 3562–3570. [Google Scholar] [CrossRef]
- Lidder, S.; Webb, A.J. Vascular Effects of Dietary Nitrate (as Found in Green Leafy Vegetables and Beetroot) via the Nitrate-Nitrite-Nitric Oxide Pathway. Br. J. Clin. Pharmacol. 2013, 75, 677–696. [Google Scholar] [CrossRef]
- Rougé, C.; Des Robert, C.; Robins, A.; Le Bacquer, O.; Volteau, C.; De La Cochetière, M.-F.; Darmaun, D. Manipulation of Citrulline Availability in Humans. Am. J. Physiol. Gastrointest. Liver Physiol. 2007, 293, G1061–G1067. [Google Scholar] [CrossRef]
- Sharma, N.; Baldi, A. Exploring Versatile Applications of Cyclodextrins: An Overview. Drug Deliv. 2016, 23, 739–757. [Google Scholar] [CrossRef]
- Tsikas, D.; Niemann, J.; Flentje, M.; Schwarz, A.; Tossios, P. N-Acetylcysteine (NAC) Inhibits Renal Nitrite and Nitrate Reabsorption in Healthy Subjects and in Patients Undergoing Cardiac Surgery: Risk of Nitric Oxide (NO) Bioavailability Loss by NAC? Int. J. Cardiol. 2014, 177, 30–33. [Google Scholar] [CrossRef]
- Mrakic-Sposta, S.; Gussoni, M.; Montorsi, M.; Porcelli, S.; Vezzoli, A. A Quantitative Method to Monitor Reactive Oxygen Species Production by Electron Paramagnetic Resonance in Physiological and Pathological Conditions. Oxid. Med. Cell Longev. 2014, 2014, 306179. [Google Scholar] [CrossRef]
- Bosco, G.; Vezzoli, A.; Brizzolari, A.; Paganini, M.; Giacon, T.A.; Savini, F.; Gussoni, M.; Montorsi, M.; Dellanoce, C.; Mrakic-Sposta, S. Consumption of Sylimarin, Pyrroloquinoline Quinone Sodium Salt and Myricetin: Effects on Alcohol Levels and Markers of Oxidative Stress-A Pilot Study. Nutrients 2024, 16, 2965. [Google Scholar] [CrossRef] [PubMed]
- Bosco, G.; Paganini, M.; Giacon, T.A.; Oppio, A.; Vezzoli, A.; Dellanoce, C.; Moro, T.; Paoli, A.; Zanotti, F.; Zavan, B.; et al. Oxidative Stress and Inflammation, MicroRNA, and Hemoglobin Variations after Administration of Oxygen at Different Pressures and Concentrations: A Randomized Trial. Int. J. Environ. Res. Public Health 2021, 18, 9755. [Google Scholar] [CrossRef] [PubMed]
- Green, L.C.; Wagner, D.A.; Glogowski, J.; Skipper, P.L.; Wishnok, J.S.; Tannenbaum, S.R. Analysis of Nitrate, Nitrite, and [15N]Nitrate in Biological Fluids. Anal. Biochem. 1982, 126, 131–138. [Google Scholar] [CrossRef] [PubMed]
- Mrakic-Sposta, S.; Vezzoli, A.; Rizzato, A.; Della Noce, C.; Malacrida, S.; Montorsi, M.; Paganini, M.; Cancellara, P.; Bosco, G. Oxidative Stress Assessment in Breath-Hold Diving. Eur. J. Appl. Physiol. 2019, 119, 2449–2456. [Google Scholar] [CrossRef]
- Levenez, M.; Lambrechts, K.; Mrakic-Sposta, S.; Vezzoli, A.; Germonpré, P.; Pique, H.; Virgili, F.; Bosco, G.; Lafère, P.; Balestra, C. Full-Face Mask Use during SCUBA Diving Counters Related Oxidative Stress and Endothelial Dysfunction. Int. J. Environ. Res. Public Health 2022, 19, 965. [Google Scholar] [CrossRef]
- Chen, X.; Chen, H.; Deng, R.; Shen, J. Pros and Cons of Current Approaches for Detecting Peroxynitrite and Their Applications. Biomed. J. 2014, 37, 120–126. [Google Scholar] [CrossRef] [PubMed]
- Leveque, C.; Mrakic Sposta, S.; Theunissen, S.; Germonpré, P.; Lambrechts, K.; Vezzoli, A.; Bosco, G.; Lévénez, M.; Lafère, P.; Guerrero, F.; et al. Oxidative Stress Response Kinetics after 60 Minutes at Different (1.4 ATA and 2.5 ATA) Hyperbaric Hyperoxia Exposures. Int. J. Mol. Sci. 2023, 24, 12361. [Google Scholar] [CrossRef] [PubMed]
- Vezzoli, A.; Mrakic-Sposta, S.; Dellanoce, C.; Montorsi, M.; Vietti, D.; Ferrero, M.E. Chelation Therapy Associated with Antioxidant Supplementation Can Decrease Oxidative Stress and Inflammation in Multiple Sclerosis: Preliminary Results. Antioxidants 2023, 12, 1338. [Google Scholar] [CrossRef] [PubMed]
- Montorsi, M.; Vezzoli, A.; Mrakic Sposta, F.; Gussoni, M.; Brizzolari, A.; Bosco, G.; Dellanoce, C.; Barassi, A.; Picconi, B.; Ranuncoli, C.; et al. Systemic Responses Towards Oxy-Inflammation, Hormones, and Mood in Breast Cancer Survivors: Preliminary Evidences from Dragon Boat Endurance Race. J. Clin. Med. 2025, 14, 2532. [Google Scholar] [CrossRef]
- Creatinine Urine Level—An Overview | ScienceDirect Topics. Available online: https://www.sciencedirect.com/topics/biochemistry-genetics-and-molecular-biology/creatinine-urine-level (accessed on 22 January 2026).
- Mrakic-Sposta, S.; Gussoni, M.; Vezzoli, A.; Dellanoce, C.; Comassi, M.; Giardini, G.; Bruno, R.M.; Montorsi, M.; Corciu, A.; Greco, F.; et al. Acute Effects of Triathlon Race on Oxidative Stress Biomarkers. Oxid. Med. Cell. Longev. 2020, 2020, 3062807. [Google Scholar] [CrossRef]
- Nieman, D.C.; Sakaguchi, C.A.; Williams, J.C.; Mulani, F.A.; Shivprasad Suresh, P.; Omar, A.M.; Zhang, Q. Beet Supplementation Mitigates Post-Exercise Inflammation. Front. Nutr. 2024, 11, 1408804. [Google Scholar] [CrossRef]
- Tian, C.; Jiang, Q.; Han, M.; Guo, L.; Huang, R.; Zhao, L.; Mao, S. Effects of Beetroot Juice on Physical Performance in Professional Athletes and Healthy Individuals: An Umbrella Review. Nutrients 2025, 17, 1958. [Google Scholar] [CrossRef]
- Pinheiro, V.D.S.; Junior, O.J.F.R.; Ortmann, C.F.; Pande, A.; Conte-Junior, C.A.; Alvares, T.S. Evaluation of 12-Week Standardized Beetroot Extract Supplementation in Older Participants: A Preliminary Study of Human Health Safety. Nutrients 2024, 16, 1942. [Google Scholar] [CrossRef] [PubMed]
- Sagar, P.S.; Munt, A.; Saravanabavan, S.; Vahedi, F.A.; Elhindi, J.; Nguyen, B.; Chau, K.; Harris, D.C.; Lee, V.; Sud, K.; et al. Efficacy of Beetroot Juice on Reducing Blood Pressure in Hypertensive Adults with Autosomal Dominant Polycystic Kidney Disease (BEET-PKD): Study Protocol for a Double-Blind, Randomised, Placebo-Controlled Trial. Trials 2023, 24, 482. [Google Scholar] [CrossRef]
- Sagar, P.S.; Elhindi, J.; Chau, K.; Harris, D.C.; Lee, V.; Sud, K.; Wong, N.; Rangan, G.K. Randomized Trial of Nitrate-Replete Beetroot Juice on Blood Pressure in Hypertensive Adults with ADPKD. Kidney Int. Rep. 2024, 9, 3045–3048. [Google Scholar] [CrossRef]
- Pacher, P.; Beckman, J.S.; Liaudet, L. Nitric Oxide and Peroxynitrite in Health and Disease. Physiol. Rev. 2007, 87, 315–424. [Google Scholar] [CrossRef]
- Padmaja, S.; Huie, R.E. The Reaction of Nitric Oxide with Organic Peroxyl Radicals. Biochem. Biophys. Res. Commun. 1993, 195, 539–544. [Google Scholar] [CrossRef]
- Radi, R. Protein Tyrosine Nitration: Biochemical Mechanisms and Structural Basis of Functional Effects. Acc. Chem. Res. 2013, 46, 550–559. [Google Scholar] [CrossRef]
- Gunaydin, H.; Houk, K.N. Mechanisms of Peroxynitrite Mediated Nitration of Tyrosine. Chem. Res. Toxicol. 2009, 22, 894–898. [Google Scholar] [CrossRef] [PubMed]
- Bailey, S.J.; Winyard, P.; Vanhatalo, A.; Blackwell, J.R.; Dimenna, F.J.; Wilkerson, D.P.; Tarr, J.; Benjamin, N.; Jones, A.M. Dietary Nitrate Supplementation Reduces the O2 Cost of Low-Intensity Exercise and Enhances Tolerance to High-Intensity Exercise in Humans. J. Appl. Physiol. 2009, 107, 1144–1155. [Google Scholar] [CrossRef] [PubMed]
- Vanhatalo, A.; Bailey, S.J.; Blackwell, J.R.; DiMenna, F.J.; Pavey, T.G.; Wilkerson, D.P.; Benjamin, N.; Winyard, P.G.; Jones, A.M. Acute and Chronic Effects of Dietary Nitrate Supplementation on Blood Pressure and the Physiological Responses to Moderate-Intensity and Incremental Exercise. Am. J. Physiol.-Regul. Integr. Comp. Physiol. 2010, 299, R1121–R1131. [Google Scholar] [CrossRef]
- Jones, A.M. Dietary Nitric Oxide Precursors and Exercise Performance. Sports Sci. Exch. 2016, 29, 1–6. [Google Scholar]
- Casey, D.P.; Treichler, D.P.; Ganger, C.T.; Schneider, A.C.; Ueda, K. Acute Dietary Nitrate Supplementation Enhances Compensatory Vasodilation during Hypoxic Exercise in Older Adults. J. Appl. Physiol. 2015, 118, 178–186. [Google Scholar] [CrossRef] [PubMed]
- Arazi, H.; Eghbali, E. Possible Effects of Beetroot Supplementation on Physical Performance Through Metabolic, Neuroendocrine, and Antioxidant Mechanisms: A Narrative Review of the Literature. Front. Nutr. 2021, 8, 660150. [Google Scholar] [CrossRef]
- Omar, S.A.; Webb, A.J.; Lundberg, J.O.; Weitzberg, E. Therapeutic Effects of Inorganic Nitrate and Nitrite in Cardiovascular and Metabolic Diseases. J. Intern. Med. 2016, 279, 315–336. [Google Scholar] [CrossRef]
- Sies, H.; Jones, D.P. Reactive Oxygen Species (ROS) as Pleiotropic Physiological Signalling Agents. Nat. Rev. Mol. Cell Biol. 2020, 21, 363–383. [Google Scholar] [CrossRef] [PubMed]
- Gamaley, I.A.; Klyubin, I.V. Roles of Reactive Oxygen Species: Signaling and Regulation of Cellular Functions. Int. Rev. Cytol. 1999, 188, 203–255. [Google Scholar] [CrossRef]
- Jones, T.; Dunn, E.L.; Macdonald, J.H.; Kubis, H.-P.; McMahon, N.; Sandoo, A. The Effects of Beetroot Juice on Blood Pressure, Microvascular Function and Large-Vessel Endothelial Function: A Randomized, Double-Blind, Placebo-Controlled Pilot Study in Healthy Older Adults. Nutrients 2019, 11, 1792. [Google Scholar] [CrossRef]
- Broxterman, R.M.; La Salle, D.T.; Zhao, J.; Reese, V.R.; Richardson, R.S.; Trinity, J.D. Influence of Dietary Inorganic Nitrate on Blood Pressure and Vascular Function in Hypertension: Prospective Implications for Adjunctive Treatment. J. Appl. Physiol. 2019, 127, 1085–1094. [Google Scholar] [CrossRef]
- Kapil, V.; Milsom, A.B.; Okorie, M.; Maleki-Toyserkani, S.; Akram, F.; Rehman, F.; Arghandawi, S.; Pearl, V.; Benjamin, N.; Loukogeorgakis, S.; et al. Inorganic Nitrate Supplementation Lowers Blood Pressure in Humans: Role for Nitrite-Derived NO. Hypertension 2010, 56, 274–281. [Google Scholar] [CrossRef] [PubMed]
- Bahrami, L.S.; Arabi, S.M.; Feizy, Z.; Rezvani, R. The Effect of Beetroot Inorganic Nitrate Supplementation on Cardiovascular Risk Factors: A Systematic Review and Meta-Regression of Randomized Controlled Trials. Nitric Oxide 2021, 115, 8–22. [Google Scholar] [CrossRef]
- Powers, S.K.; Ji, L.L.; Kavazis, A.N.; Jackson, M.J. Reactive Oxygen Species: Impact on Skeletal Muscle. Compr. Physiol. 2011, 1, 941–969. [Google Scholar] [CrossRef] [PubMed]
- Thirupathi, A.; Pinho, R.A. Effects of Reactive Oxygen Species and Interplay of Antioxidants during Physical Exercise in Skeletal Muscles. J. Physiol. Biochem. 2018, 74, 359–367. [Google Scholar] [CrossRef]
- Clifford, T.; Allerton, D.M.; Brown, M.A.; Harper, L.; Horsburgh, S.; Keane, K.M.; Stevenson, E.J.; Howatson, G. Minimal Muscle Damage after a Marathon and No Influence of Beetroot Juice on Inflammation and Recovery. Appl. Physiol. Nutr. Metab. 2017, 42, 263–270. [Google Scholar] [CrossRef]
- Schieber, M.; Chandel, N.S. ROS Function in Redox Signaling and Oxidative Stress. Curr. Biol. 2014, 24, R453–R462. [Google Scholar] [CrossRef]
- Hoffmann, C.; Weigert, C. Skeletal Muscle as an Endocrine Organ: The Role of Myokines in Exercise Adaptations. Cold Spring Harb. Perspect. Med. 2017, 7, a029793. [Google Scholar] [CrossRef] [PubMed]
- Morgan, M.J.; Liu, Z. Crosstalk of Reactive Oxygen Species and NF-κB Signaling. Cell Res. 2011, 21, 103–115. [Google Scholar] [CrossRef] [PubMed]
- Nyakayiru, J.; Jonvik, K.L.; Trommelen, J.; Pinckaers, P.J.M.; Senden, J.M.; van Loon, L.J.C.; Verdijk, L.B. Beetroot Juice Supplementation Improves High-Intensity Intermittent Type Exercise Performance in Trained Soccer Players. Nutrients 2017, 9, 314. [Google Scholar] [CrossRef] [PubMed]
- Zamani, H.; de Joode, M.E.J.R.; Hossein, I.J.; Henckens, N.F.T.; Guggeis, M.A.; Berends, J.E.; de Kok, T.M.C.M.; van Breda, S.G.J. The Benefits and Risks of Beetroot Juice Consumption: A Systematic Review. Crit. Rev. Food Sci. Nutr. 2021, 61, 788–804. [Google Scholar] [CrossRef]
- Lundberg, J.O.; Carlström, M.; Larsen, F.J.; Weitzberg, E. Roles of Dietary Inorganic Nitrate in Cardiovascular Health and Disease. Cardiovasc. Res. 2011, 89, 525–532. [Google Scholar] [CrossRef]
- Karimzadeh, L.; Behrouz, V.; Sohrab, G.; Hedayati, M.; Emami, G. A Randomized Clinical Trial of Beetroot Juice Consumption on Inflammatory Markers and Oxidative Stress in Patients with Type 2 Diabetes. J. Food Sci. 2022, 87, 5430–5441. [Google Scholar] [CrossRef]
- Zoughaib, W.S.; Hoffman, R.L.; Yates, B.A.; Moorthi, R.N.; Lim, K.; Coggan, A.R. Short-Term Beetroot Juice Supplementation Improves Muscle Speed and Power but Does Not Reduce Blood Pressure or Oxidative Stress in 65-79 y Old Men and Women. Nitric Oxide 2023, 138–139, 34–41. [Google Scholar] [CrossRef]
- Daab, W.; Bouzid, M.A.; Lajri, M.; Bouchiba, M.; Saafi, M.A.; Rebai, H. Chronic Beetroot Juice Supplementation Accelerates Recovery Kinetics Following Simulated Match Play in Soccer Players. J. Am. Coll. Nutr. 2021, 40, 61–69. [Google Scholar] [CrossRef]
- Nowak, A.; Szymańska, A.; Kwaśniewska, M.; Kochan, E.; Lipert, A. Beetroot Juice Supplementation as a Healthy Aging Strategy Through Improving Physical Performance and Cognitive Functions: A Systematic Review. Nutrients 2025, 17, 3954. [Google Scholar] [CrossRef]
- Burgos, J.; Viribay, A.; Calleja-González, J.; Fernández-Lázaro, D.; Olasagasti-Ibargoien, J.; Seco-Calvo, J.; Mielgo-Ayuso, J. Long-Term Combined Effects of Citrulline and Nitrate-Rich Beetroot Extract Supplementation on Recovery Status in Trained Male Triathletes: A Randomized, Double-Blind, Placebo-Controlled Trial. Biology 2022, 11, 75. [Google Scholar] [CrossRef]
- Porcelli, S.; Pugliese, L.; Rejc, E.; Pavei, G.; Bonato, M.; Montorsi, M.; La Torre, A.; Rasica, L.; Marzorati, M. Effects of a Short-Term High-Nitrate Diet on Exercise Performance. Nutrients 2016, 8, 534. [Google Scholar] [CrossRef]
- Rasica, L.; Colosio, M.; Ferri, A.; Baldassarre, G.; Easton, C.; Burleigh, M.; Vernillo, G.; Bottinelli, R.; Marzorati, M.; Porcelli, S. BEETter AGING: Short-Term Dietary Nitrate Supplementation Enhances Muscle Contractile Properties in Older But Not in Young Adults. Med. Sci. Sports Exerc. 2025, 57, 1721–1731. [Google Scholar] [CrossRef]
- Allen, J.D. Nitric Oxide as a Mediator of Exercise Performance: NO Pain NO Gain. Nitric Oxide 2023, 136–137, 8–11. [Google Scholar] [CrossRef] [PubMed]
- Husmann, F.; Bruhn, S.; Mittlmeier, T.; Zschorlich, V.; Behrens, M. Dietary Nitrate Supplementation Improves Exercise Tolerance by Reducing Muscle Fatigue and Perceptual Responses. Front. Physiol. 2019, 10, 404. [Google Scholar] [CrossRef] [PubMed]
- Tengan, C.H.; Rodrigues, G.S.; Godinho, R.O. Nitric Oxide in Skeletal Muscle: Role on Mitochondrial Biogenesis and Function. Int. J. Mol. Sci. 2012, 13, 17160–17184. [Google Scholar] [CrossRef] [PubMed]





| Participant ID | Dose (g) | Body Weight (kg) |
|---|---|---|
| 1 | 20 | 81.3 |
| 2 | 10 | 70.3 |
| 4 | 10 | 79.8 |
| 5 | 10 | 64.4 |
| 6 | 10 | 61.8 |
| 7 | 10 | 79.9 |
| 8 | 10 | 65.1 |
| 9 | 10 | 75.3 |
| 10 | 10 | 70.8 |
| 11 | 30 | 94.3 |
| Characteristic | N = 10 |
|---|---|
| Age (years) | 48.1 ± 9.8 |
| Weight (kg) | 74.4 ± 9.5 |
| Height (cm) | 175.3 ± 9.1 |
| BMI (kg/m2) | 23.9 ± 2.2 |
| Body fat (%) | 10.1 ± 4.9 |
| Fat mass (kg) | 7.8 ± 5.1 |
| Fat-free mass (%) | 66.6 ± 6.7 |
| Total body water (kg) | 48.8 ± 5.0 |
Disclaimer/Publisher’s Note: The statements, opinions and data contained in all publications are solely those of the individual author(s) and contributor(s) and not of MDPI and/or the editor(s). MDPI and/or the editor(s) disclaim responsibility for any injury to people or property resulting from any ideas, methods, instructions or products referred to in the content. |
© 2026 by the authors. Licensee MDPI, Basel, Switzerland. This article is an open access article distributed under the terms and conditions of the Creative Commons Attribution (CC BY) license.
Share and Cite
Mrakic-Sposta, S.; Vezzoli, A.; Parenza, M.; Magno, M.; D’Angelo, G.; Nannipieri, F.; Battaglia, S.; Solfanelli, L.; Tacconi, E.; Dellanoce, C.; et al. Effect of Beetroot Nitrate Supplementation on Nitric Oxide Pathways and Oxy-Inflammatory Biomarkers in Amateur Triathletes: A Randomized Cross-Over Pilot Study. Nutrients 2026, 18, 1215. https://doi.org/10.3390/nu18081215
Mrakic-Sposta S, Vezzoli A, Parenza M, Magno M, D’Angelo G, Nannipieri F, Battaglia S, Solfanelli L, Tacconi E, Dellanoce C, et al. Effect of Beetroot Nitrate Supplementation on Nitric Oxide Pathways and Oxy-Inflammatory Biomarkers in Amateur Triathletes: A Randomized Cross-Over Pilot Study. Nutrients. 2026; 18(8):1215. https://doi.org/10.3390/nu18081215
Chicago/Turabian StyleMrakic-Sposta, Simona, Alessandra Vezzoli, Mattia Parenza, Marcello Magno, Gennaro D’Angelo, Fabrizio Nannipieri, Santina Battaglia, Linda Solfanelli, Edoardo Tacconi, Cinzia Dellanoce, and et al. 2026. "Effect of Beetroot Nitrate Supplementation on Nitric Oxide Pathways and Oxy-Inflammatory Biomarkers in Amateur Triathletes: A Randomized Cross-Over Pilot Study" Nutrients 18, no. 8: 1215. https://doi.org/10.3390/nu18081215
APA StyleMrakic-Sposta, S., Vezzoli, A., Parenza, M., Magno, M., D’Angelo, G., Nannipieri, F., Battaglia, S., Solfanelli, L., Tacconi, E., Dellanoce, C., Montorsi, M., & Pratali, L. (2026). Effect of Beetroot Nitrate Supplementation on Nitric Oxide Pathways and Oxy-Inflammatory Biomarkers in Amateur Triathletes: A Randomized Cross-Over Pilot Study. Nutrients, 18(8), 1215. https://doi.org/10.3390/nu18081215

