Food Insecurity in Individuals with Eating Disorders: A UK-Wide Survey of Impact, Help-Seeking, and Suggestions for Guidance
Abstract
1. Introduction
- To what extent do people with a past or present ED (PwEDs) experience FI and other cost-of-living issues in the UK? How do PwEDs view FI and the cost of living in relation to the development, maintenance, and treatment of their ED?
- To what extent do PwEDs seek help from healthcare professionals regarding their FI experiences? What factors facilitate or impede this help-seeking?
- What suggestions for guidance (if any) do PwEDs have for how FI can be managed in healthcare settings?
2. Materials and Methods
2.1. Participants and Procedure
2.2. Materials and Measures
2.2.1. Survey
2.2.2. Food Insecurity Questions
2.2.3. Cost-of-Living Experiences
2.2.4. Eating Disorder Diagnostic Scale
2.3. Statistical Analysis
2.3.1. Quantitative Analysis
2.3.2. Qualitative Analysis
3. Results
3.1. Quantitative Results
3.2. Qualitative Results
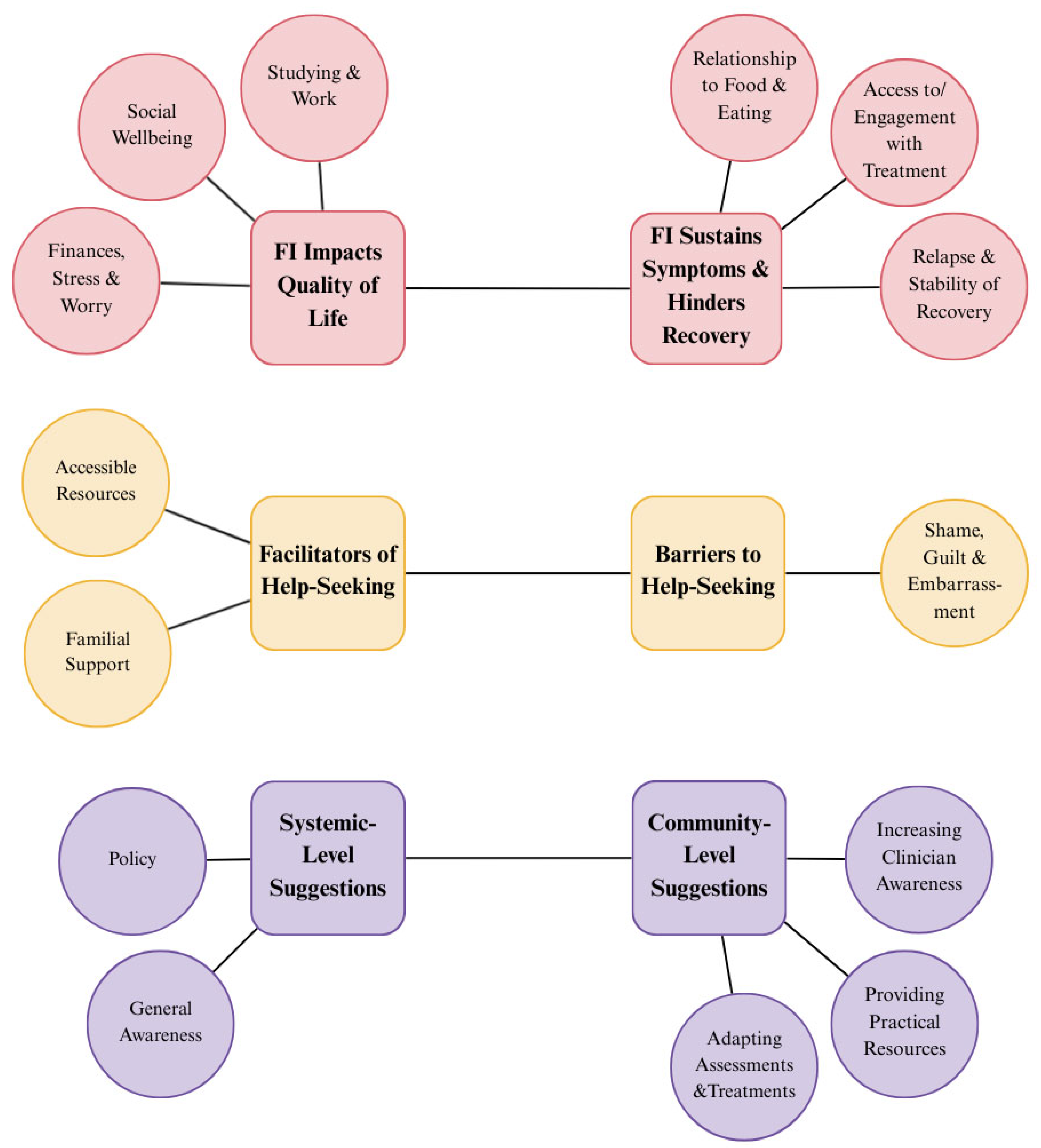
3.2.1. Theme: FI Sustains Symptoms and Hinders Recovery
3.2.2. Theme: FI Impacts Quality of Life
3.2.3. Theme: Facilitators of Help-Seeking
3.2.4. Theme: Barriers to Help-Seeking
3.2.5. Theme: Community-Level Suggestions for Guidance
3.2.6. Theme: Systemic-Level Suggestions for Guidance
4. Discussion
Strengths and Limitations
5. Conclusions
Supplementary Materials
Author Contributions
Funding
Institutional Review Board Statement
Informed Consent Statement
Data Availability Statement
Acknowledgments
Conflicts of Interest
Abbreviations
| FI | Food insecurity |
| UK | United Kingdom (of Great Britain and Northern Ireland) |
| US(A) | United States (of America) |
| PwEDs | People with current or past eating disorders |
| COVID-19 | Coronavirus Disease 2019 |
| UN | United Nations |
| EDs | Eating disorders |
| BED | Binge eating disorder |
| BN | Bulimia nervosa |
| AN | Anorexia nervosa |
| NHS | National Health Service |
| n | Number of participants |
| ARFID | Avoidant/Restrictive Food Intake Disorder |
| EDNOS | Eating Disorder Not Otherwise Specified |
| OSFED | Other Specified Feeding and Eating Disorder |
| EDDS | Eating Disorder Diagnostic Scale |
| SPSS | Statistical Package for the Social Sciences |
| SD | Standard deviation |
| SIV | Self-induced vomiting |
| L/D | Laxatives/diuretics |
| ExE | Excessive exercise |
| PD | Previously diagnosed |
| ND | Not previously diagnosed |
| UD | Unknown diagnosis |
| F | Female |
| NB | Non-binary |
| M | Male |
| GP | General practitioner |
| CoL | Cost of living |
| N/A | Not applicable |
Appendix A
| Question 1 | Useable 2 | No/Unsure 3 | Unusable 4 |
|---|---|---|---|
| Question 20 (n = 128) | 128 | - | - |
| Question 21 (n = 125) | 90 | 33 | 2 |
| Question 22 (n = 118) | 102 | - | 16 |
| Question 26 (n = 24) | 11 | - | 13 |
| Question 28 (n = 152) | 137 | 9 | 6 |
| Question 29 (n = 169) | 145 | 20 | 4 |
| Question 30 (n = 169) | 139 | 26 | 4 |
| Question 31 (n = 81) | 55 | 14 | 12 |
References
- Sustainable Development Goals in the UK Follow Up: Hunger, Malnutrition and Food Insecurity in the UK. Available online: https://publications.parliament.uk/pa/cm201719/cmselect/cmenvaud/1491/149101.htm (accessed on 30 July 2025).
- Definitions of Food Insecurity. Available online: https://www.ers.usda.gov/topics/food-nutrition-assistance/food-security-in-the-us/definitions-of-food-security (accessed on 17 August 2025).
- COVID-19: Potential Impact on the World’s Poorest People. Available online: https://www.wfp.org/publications/covid-19-potential-impact-worlds-poorest-people (accessed on 20 June 2025).
- Vasconcelos-Neto, C.F.A.; Jacob, M.; Tregidgo, D.; Valle, D.; El Bizri, H.R.; Gomes, S.M.; Fa, J.E.; Morcatty, T.Q.; Monteiro, F.O.B.; Scofield, A.; et al. COVID-19 Pandemic Exacerbated Food Insecurity in South American Countries. Food Secur. 2025, 17, 1001–1022. [Google Scholar] [CrossRef]
- Dasgupta, S.; Robinson, E.J.Z. Food Insecurity, Safety Nets, and Coping Strategies during the COVID-19 Pandemic: Multi-Country Evidence from Sub-Saharan Africa. Int. J. Environ. Res. Public Health 2021, 18, 9997. [Google Scholar] [CrossRef]
- Kent, K.; Murray, S.; Penrose, B.; Auckland, S.; Visentin, D.; Godrich, S.; Lester, E. Prevalence and Socio-Demographic Predictors of Food Insecurity in Australia during the COVID-19 Pandemic. Nutrients 2020, 12, 2682. [Google Scholar] [CrossRef]
- Niles, M.T.; Beavers, A.W.; Clay, L.A.; Dougan, M.M.; Pignotti, G.A.; Rogus, S.; Savoie-Roskos, M.R.; Schattman, R.E.; Zack, R.M.; Acciai, F.; et al. A Multi-Site Analysis of the Prevalence of Food Insecurity in the United States, before and during the COVID-19 Pandemic. Curr. Dev. Nutr. 2021, 5, nzab135. [Google Scholar] [CrossRef] [PubMed]
- Louie, S.; Shi, Y.; Allman-Farinelli, M. The Effects of the COVID-19 Pandemic on Food Security in Australia: A Scoping Review. Nutr. Diet. 2022, 79, 28–47. [Google Scholar] [CrossRef] [PubMed]
- Moseley, W.G.; Battersby, J. The Vulnerability and Resilience of African Food Systems, Food Security, and Nutrition in the Context of the COVID-19 Pandemic. Afr. Stud. Rev. 2020, 63, 449–461. [Google Scholar] [CrossRef]
- Food Insecurity Tracking Round 15. Available online: https://foodfoundation.org.uk/initiatives/food-insecurity-tracking#tabs/Round-15 (accessed on 8 July 2025).
- Food Insecurity Tracking Round 1. Available online: https://foodfoundation.org.uk/initiatives/food-insecurity-tracking#tabs/Round-1 (accessed on 8 July 2025).
- Food Insecurity Tracking Round 16. Available online: https://foodfoundation.org.uk/initiatives/food-insecurity-tracking#tabs/Round-16 (accessed on 8 July 2025).
- The State of Food Security and Nutrition in the World. Available online: https://openknowledge.fao.org/server/api/core/bitstreams/f5019ab4-0f6a-47e8-85b9-15473c012d6a/content (accessed on 30 July 2025).
- The Lancet Gastroenterology & Hepatology. Food Insecurity in the UK: A Public Health Issue Left to Fester. Lancet Gastroenterol. Hepatol. 2022, 7, 585. [CrossRef]
- Jenkins, R.H.; Aliabadi, S.; Vamos, E.P.; Taylor-Robinson, D.; Wickham, S.; Millett, C.; Laverty, A.A. The Relationship between Austerity and Food Insecurity in the UK: A Systematic Review. EClinicalMedicine 2021, 33, 100781. [Google Scholar] [CrossRef]
- Jackson, S.E.; Cox, S.; Holmes, J.; Angus, C.; Robson, D.; Brose, L.; Brown, J. Paying the Price: Financial Hardship and Its Association with Psychological Distress among Different Population Groups in the Midst of Great Britain’s Cost-of-Living Crisis. Soc. Sci. Med. 2025, 364, 117561. [Google Scholar] [CrossRef]
- Moradi, S.; Arghavani, H.; Issah, A.; Mohammadi, H.; Mirzaei, K. Food Insecurity and Anaemia Risk: A Systematic Review and Meta-Analysis. Public Health Nutr. 2018, 21, 3067–3079. [Google Scholar] [CrossRef]
- Seligman, H.K.; Jacobs, E.A.; Lopez, A.; Tschann, J.; Fernandez, A. Food Insecurity and Glycemic Control among Low-Income Patients with Type 2 Diabetes. Diabetes Care 2012, 35, 233–238. [Google Scholar] [CrossRef]
- Ayasrah, A.I.I.; Shnaigat, S.F.; Obeidat, H.M.; Al-Najjar, K. Demographic, Health, and Socioeconomic Determinants of Food Insecurity and Its Association with Osteoporosis. J. Tianjin Univ. Sci. Technol. 2025, 58, 333–347. [Google Scholar]
- Leung, C.W.; Kullgren, J.T.; Malani, P.N.; Singer, D.C.; Kirch, M.; Solway, E.; Wolfson, J.A. Food Insecurity Is Associated with Multiple Chronic Conditions and Physical Health Status among Older US Adults. Prev. Med. Rep. 2020, 20, 101211. [Google Scholar] [CrossRef] [PubMed]
- Tamargo, J.A.; Strath, L.J.; Karanth, S.D.; Spector, A.L.; Sibille, K.T.; Anton, S.; Cruz-Almeida, Y. Food Insecurity Is Associated with Chronic Pain and High-Impact Chronic Pain in the USA. Public Health Nutr. 2024, 27, e7. [Google Scholar] [CrossRef]
- Darling, K.E.; Fahrenkamp, A.J.; Wilson, S.M.; D’aUria, A.L.; Sato, A.F. Physical and Mental Health Outcomes Associated with Prior Food Insecurity among Young Adults. J. Health Psychol. 2017, 22, 572–581. [Google Scholar] [CrossRef]
- Brian, T.; Cohen, M.J.; Meerman, J. World Food Insecurity and Malnutrition: Scope, Trends, Causes and Consequences. In The Impact of Climate Change and Bioenergy on Nutrition; Thompson, B., Cohen, M.J., Eds.; Springer: Dordrecht, The Netherlands, 2012; pp. 21–42. [Google Scholar] [CrossRef]
- Dominick, S.R.; Widmar, N.J.O.; Ruple, A.; Weir, J.Z.G.; Acharya, L. The Intersection of Food Insecure Populations in the Midwest U.S. and Rates of Chronic Health Conditions. Agric. Food Secur. 2018, 7, 43. [Google Scholar] [CrossRef]
- Poulos, N.S.; Pitman, S.A.; Velazquez, C.E.; Pasch, K.E. Food Insecurity Is Associated with Poor Mental Health Outcomes among a Diverse Sample of Young Adults. Public Health Nutr. 2025, 28, e108. [Google Scholar] [CrossRef]
- Oh, H.; Smith, L.; Jacob, L.; Du, J.; Shin, J.I.; Zhou, S.; Koyanagi, A. Food Insecurity and Mental Health among Young Adult College Students in the United States. J. Affect. Disord. 2022, 303, 359–363. [Google Scholar] [CrossRef] [PubMed]
- Abeldt, B. The Relationship between Food Insecurity and Mental Health. Am. J. Psychiatry Resid. J. 2024, 20, 15–17. [Google Scholar] [CrossRef]
- American Psychiatric Association (Ed.) Feeding and Eating Disorders. In Diagnostic and Statistical Manual of Mental Disorders, 5th ed.; Text Revision (Dsm-5-Tr); American Psychiatric Publishing: Washington, DC, USA, 2022; pp. 372–399. [Google Scholar] [CrossRef]
- Attia, E.; Guarda, A.S. Prevention and Early Identification of Eating Disorders. JAMA 2022, 327, 1029–1031. [Google Scholar] [CrossRef]
- Bryant, E.; Spielman, K.; Le, A.; Marks, P.; National Eating Disorder Research Consortium; Touyz, S.; Maguire, S. Screening, Assessment and Diagnosis in the Eating Disorders: Findings from a Rapid Review. J. Eat. Disord. 2022, 10, 78. [Google Scholar] [CrossRef]
- Treasure, J.; Duarte, T.A.; Schmidt, U. Eating Disorders. Lancet Psychiatry 2020, 395, 889–911. [Google Scholar] [CrossRef]
- Royer, M.F.; Ojinnaka, C.O.; Bruening, M. Food Insecurity Is Related to Disordered Eating Behaviors among College Students. J. Nutr. Educ. Behav. 2021, 53, 951–956. [Google Scholar] [CrossRef]
- Christensen, K.A.; Forbush, K.T.; Richson, B.N.; Thomeczek, M.L.; Perko, V.L.; Bjorlie, K.; Christian, K.; Ayres, J.; Wildes, J.E.; Chana, S.M. Food Insecurity Associated with Elevated Eating Disorder Symptoms, Impairment, and Eating Disorder Diagnoses in an American University Student Sample before and during the Beginning of the COVID-19 Pandemic. Int. J. Eat. Disord. 2021, 54, 1213–1223. [Google Scholar] [CrossRef]
- Bruening, M.; MacLehose, R.; Loth, K.; Story, M.; Neumark-Sztainer, D. Feeding a Family in a Recession: Food Insecurity among Minnesota Parents. Am. J. Public Health 2012, 102, 520–526. [Google Scholar] [CrossRef]
- Barry, M.R.; Sonneville, K.R.; Leung, C.W. Students with Food Insecurity Are More Likely to Screen Positive for an Eating Disorder at a Large, Public University in the Midwest. J. Acad. Nutr. Diet. 2021, 121, 1115–1124. [Google Scholar] [CrossRef]
- Hazzard, V.M.; Barry, M.R.; Leung, C.W.; Sonneville, K.R.; Wonderlich, S.A.; Crosby, R.D. Food Insecurity and Its Associations with Bulimic-Spectrum Eating Disorders, Mood Disorders, and Anxiety Disorders in a Nationally Representative Sample of U.S. Adults. Soc. Psychiatry Psychiatr. Epidemiol. 2022, 57, 1483–1490. [Google Scholar] [CrossRef]
- Hazzard, V.M.; Loth, K.A.; Hooper, L.; Becker, C.B. Food Insecurity and Eating Disorders: A Review of Emerging Evidence. Curr. Psychiatry Rep. 2020, 22, 74. [Google Scholar] [CrossRef] [PubMed]
- Kosmas, J.A.; Wildes, J.E.; Graham, A.K.; O’connor, S.M. The Role of Stress in the Association among Food Insecurity, Eating Disorder Pathology, and Binge Eating-Related Appetitive Traits. Eat. Behav. 2023, 49, 101709. [Google Scholar] [CrossRef] [PubMed]
- Campbell, I.C.; Mill, J.; Uher, R.; Schmidt, U. Eating Disorders, Gene–Environment Interactions and Epigenetics. Neurosci. Biobehav. Rev. 2011, 35, 784–793. [Google Scholar] [CrossRef]
- Dinour, L.M.; Bergen, D.; Yeh, M.-C. The Food Insecurity–Obesity Paradox: A Review of the Literature and the Role Food Stamps May Play. J. Am. Diet. Assoc. 2007, 107, 1952–1961. [Google Scholar] [CrossRef] [PubMed]
- Hazzard, V.M.; Loth, K.A.; Crosby, R.D.; Wonderlich, S.A.; Engel, S.G.; Larson, N.; Neumark-Sztainer, D. Relative Food Abundance Predicts Greater Binge-Eating Symptoms in Subsequent Hours among Young Adults Experiencing Food Insecurity: Support for the “Feast-or-Famine” Cycle Hypothesis from an Ecological Momentary Assessment Study. Appetite 2023, 180, 106316. [Google Scholar] [CrossRef]
- Almeida, L.; Savoy, S.; Boxer, P. The Role of Weight Stigmatization in Cumulative Risk for Binge Eating. J. Clin. Psychol. 2011, 67, 278–292. [Google Scholar] [CrossRef]
- Vizin, G.; Horváth, Z.; Vankó, T.; Urbán, R. Body-Related Shame or Guilt? Dominant Factors in Maladaptive Eating Behaviors among Hungarian and Norwegian University Students. Heliyon 2022, 8, e08817. [Google Scholar] [CrossRef]
- Aceves-Martins, M.; Cruickshank, M.; Fraser, C.; Brazzelli, M. Child Food Insecurity in the UK: A Rapid Review. Public Health Res. 2018, 6. [Google Scholar] [CrossRef]
- Sampson, K.; Memory, K.; Fazel, M.; Moran, P.; Bould, H. Does an Association Exist between Food Insecurity and Eating Disorder Symptoms among Young People Living in England? BJPsych Open 2024, 10, S78. [Google Scholar] [CrossRef]
- Efstate, A.; Hazzard, V.M.; Burke, N.L.; Sonneville, K.R.; Hammond, D. Food Security and Eating Disorder Behaviors in the International Food Policy Study, 2018 to 2022. Int. J. Epidemiol. 2025, 54, dyaf060. [Google Scholar] [CrossRef]
- Kuehne, C.; Hemmings, A.; Phillips, M.; İnce, B.; Chounkaria, M.; Ferraro, C.; Pimblett, C.; Sharpe, H.; Schmidt, U. A UK-Wide Survey of Healthcare Professionals’ Awareness, Knowledge and Skills of the Impact of Food Insecurity on Eating Disorder Treatment. Eat. Behav. 2023, 49, 101740. [Google Scholar] [CrossRef]
- Frayn, M.; Trainor, C.; Lin, M.; Pitts, A.; Drexler, S.A.; Patarinski, A.G.G.; Juarascio, A. Patient Perceptions of the Relationship between Food Insecurity and Eating Disorder Treatment: A Qualitative Exploration. Int. J. Eat. Disord. 2022, 55, 332–342. [Google Scholar] [CrossRef]
- Sauerwein, J.; Austin, A.; Singh, M.; Pedram, P.; Allan, E.; Bruett, L.; Eckhardt, S.; Forsberg, S.; Keery, H.; Kimber, M.; et al. “Fbt Is for the Rich”: A Qualitative Study Examining Clinicians’ Experiences and Perceptions of Treatment Access and Engagement for Diverse Families in Family-Based Treatment. Int. J. Eat. Disord. 2025, 58, 554–563. [Google Scholar] [CrossRef]
- Ali, K.; Radunz, M.; McLean, S.A.; O’Shea, A.; Mavrangelos, T.; Fassnacht, D.B.; Hart, L. The Unmet Treatment Need for Eating Disorders: What Has Changed in More Than 10 Years? An Updated Systematic Review and Meta-Analysis. Int. J. Eat. Disord. 2025, 58, 46–65. [Google Scholar] [CrossRef]
- Nicula, M.; Pellegrini, D.; Grennan, L.; Bhatnagar, N.; McVey, G.; Couturier, J. Help-Seeking Attitudes and Behaviours among Youth with Eating Disorders: A Scoping Review. J. Eat. Disord. 2022, 10, 21. [Google Scholar] [CrossRef]
- Food Insecurity Tracking Round 12. Available online: https://foodfoundation.org.uk/initiatives/food-insecurity-tracking#tabs/Round-12 (accessed on 8 July 2025).
- Food Security in the U.S.—Survey Tools. Available online: https://www.ers.usda.gov/topics/food-nutrition-assistance/food-security-in-the-us/survey-tools (accessed on 12 September 2025).
- Bohon, C.; Stice, E. Eating Disorder Diagnostic Scale. In Encyclopedia of Feeding and Eating Disorders; Wade, T., Ed.; Springer: Singapore, 2015; pp. 1–4. [Google Scholar] [CrossRef]
- Stice, E.; Telch, C.F.; Rizvi, S.L. Development and Validation of the Eating Disorder Diagnostic Scale: A Brief Self-Report Measure of Anorexia, Bulimia, and Binge-Eating Disorder. Psychol. Assess. 2000, 12, 123. [Google Scholar] [CrossRef]
- Krabbenborg, M.A.M.; Danner, U.N.; Larsen, J.K.; van der Veer, N.; van Elburg, A.A.; de Ridder, D.T.D.; Evers, C.; Stice, E.; Engels, R.C.M.E. The Eating Disorder Diagnostic Scale: Psychometric Features within a Clinical Population and a Cut-Off Point to Differentiate Clinical Patients from Healthy Controls. Eur. Eat. Disord. Rev. 2012, 20, 315–320. [Google Scholar] [CrossRef]
- Braun, V.; Clarke, V. Using Thematic Analysis in Psychology. Qual. Res. Psychol. 2006, 3, 77–101. [Google Scholar] [CrossRef]
- Food Poverty: Households, Food Banks and Free School Meals. Available online: https://commonslibrary.parliament.uk/research-briefings/cbp-9209/ (accessed on 30 August 2025).
- Stanley, A.K.; Hadi, Y.; Newbold, D.; Heuvelman, H.; Krige, A. Identifying Predictors for Food Insecurity in England: A Cross-Sectional Database Analysis. J. Health Popul. Nutr. 2025, 44, 53. [Google Scholar] [CrossRef] [PubMed]
- Kaźmierczak, I.; Zajenkowska, A.; Rogoza, R.; Jonason, P.K.; Ścigała, D. Self-Selection Biases in Psychological Studies: Personality and Affective Disorders Are Prevalent among Participants. PLoS ONE 2023, 18, e0281046. [Google Scholar] [CrossRef] [PubMed]
- Teasdale, S.B.; Müller-Stierlin, A.S.; Ruusunen, A.; Eaton, M.; Marx, W.; Firth, J. Prevalence of Food Insecurity in People with Major Depression, Bipolar Disorder, and Schizophrenia and Related Psychoses: A Systematic Review and Meta-Analysis. Crit. Rev. Food Sci. Nutr. 2023, 63, 4485–4502. [Google Scholar] [CrossRef]
- Asaria, A. Improving Eating Disorder Care for Underserved Groups: A Lived Experience and Quality Improvement Perspective. J. Eat. Disord. 2025, 13, 11. [Google Scholar] [CrossRef]
- Investigating Food Insecurity and Eating Disorder Symptoms Among Adults in the UK: An Analysis of Epidemiological Data. Available online: https://proposals.epi.bristol.ac.uk/?q=node/131250 (accessed on 30 August 2025).
- Meadows, J.; Montano, M.; Alfar, A.J.K.; Başkan, Ö.Y.; De Brún, C.; Hill, J.; McClatchey, R.; Kallfa, N.; Fernandes, G.S. The Impact of the Cost-of-Living Crisis on Population Health in the UK: Rapid Evidence Review. BMC Public Health 2024, 24, 561. [Google Scholar] [CrossRef]
- Broadbent, P.; Thomson, R.; Kopasker, D.; McCartney, G.; Meier, P.; Richiardi, M.; McKee, M.; Katikireddi, S.V. The Public Health Implications of the Cost-of-Living Crisis: Outlining Mechanisms and Modelling Consequences. Lancet Reg. Health-Eur. 2023, 27, 100585. [Google Scholar] [CrossRef] [PubMed]
- Swenne, I.; Engström, I. Medical Assessment of Adolescent Girls with Eating Disorders: An Evaluation of Symptoms and Signs of Starvation. Acta Paediatr. 2005, 94, 1363–1371. [Google Scholar] [CrossRef]
- Barrett, C.; Lee, A.R.; Abrams, E.M.; Mayell, S.J.; Hawcutt, D.B.; Sinha, I.P. Eat or Heat: Fuel Poverty and Childhood Respiratory Health. Lancet Respir. Med. 2022, 10, 229. [Google Scholar] [CrossRef]
- Younis, S.; Eberhardt, J. Heat or Eat: Exploring the Impact of the Cost-of-Living Crisis on Single Parents’ Mental Wellbeing in the United Kingdom. J. Poverty 2025, 29, 176–200. [Google Scholar] [CrossRef]
- Marmot, M.; Allen, J.; Bell, R.; Bloomer, E.; Goldblatt, P. Who European Review of Social Determinants of Health and the Health Divide. Lancet 2012, 380, 1011–1029. [Google Scholar] [CrossRef]
- Allen, J.; Balfour, R.; Bell, R.; Marmot, M. Social Determinants of Mental Health. Int. Rev. Psychiatry 2014, 26, 392–407. [Google Scholar] [CrossRef]
- Purdam, K.; Garratt, E.A.; Esmail, A. Hungry? Food Insecurity, Social Stigma and Embarrassment in the UK. Sociology 2016, 50, 1072–1088. [Google Scholar] [CrossRef]
- Leung, C.W.; Stewart, A.L.; Portela-Parra, E.T.; Adler, N.E.; Laraia, B.A.; Epel, E.S. Understanding the Psychological Distress of Food Insecurity: A Qualitative Study of Children’s Experiences and Related Coping Strategies. J. Acad. Nutr. Diet. 2020, 120, 395–403. [Google Scholar] [CrossRef]
- Rüsch, N.; Müller, M.; Ajdacic-Gross, V.; Rodgers, S.; Corrigan, P.; Rössler, W. Shame, Perceived Knowledge and Satisfaction Associated with Mental Health as Predictors of Attitude Patterns Towards Help-Seeking. Epidemiol. Psychiatr. Sci. 2014, 23, 177–187. [Google Scholar] [CrossRef]
- Ali, K.; Farrer, L.; Fassnacht, D.B.; Gulliver, A.; Bauer, S.; Griffiths, K.M. Perceived Barriers and Facilitators Towards Help-Seeking for Eating Disorders: A Systematic Review. Int. J. Eat. Disord. 2017, 50, 9–21. [Google Scholar] [CrossRef]
- Belcher, H.L.; Parri, L.; Kilcoyne, I.; Evans, J.; Lewin, C.D.C.; Lau, R.; Bond, N.; D’aRcy, C.; Hatch, M.; Wykes, T. Feasibility and Potential Effects of a Combined Money Advice and Psychological Therapy Intervention within National Health Service Talking Therapies Services. BJPsych Open 2025, 11, e120. [Google Scholar] [CrossRef] [PubMed]
- Hurley, K.L.; Jolly, K.; Brown, H.; Scott, S.; Akhter, Z.; Dyer, E.; Nguyen, G.; Lake, A.A.; Möller-Christensen, C.; Flint, N.; et al. Food, Pregnancy & Me: Exploring Food Insecurity in Pregnancy in the Uk to Inform Future Public Health Intervention Needs–a Mixed-Methods Study Protocol. PLoS ONE 2025, 20, e0321638. [Google Scholar] [CrossRef]
- Department for Environmental, Food & Rural Affairs. United Kingdom Food Security Report 2024: Introduction; Department for Environmental, Food & Rural Affairs: London, UK, 2024.



| Demographic Variable | Total Sample (n = 337) |
|---|---|
| Age | 16–67 years (Mean = 27.78) |
| Gender | 312 Female; 9 Male; 14 Non-binary/third gender; 2 self-described 1 |
| Country of Residence | 288 England; 37 Scotland; 11 Wales; 1 Northern Ireland |
| Employment Status 2 | 187 In Full-/Part-time Employment; 117 In Education; 29 Unemployed; 13 Temporarily Unemployed; 6 Prefer Not to Say; 6 Parent/Informal Carer; 1 Retired |
| Ethnicity 3 | 312 White; 12 Mixed or Multiple Ethnic Groups; 8 Asian; 3 Black; 2 Prefer Not to Say |
| Household Size 4 | 1–17 5 people (Mean = 2.91) |
| Number of Dependents | 0–4 (Mean = 0.44) |
| Parents/Carers | 11.28% |
| Receive Social Assistance | 28.19% |
| Co-occurring Mental Health Diagnoses | 244 Yes; 91 No; 2 Prefer Not to Say |
| Currently Experiencing ED Symptoms | 282 Yes; 48 No; 7 Prefer Not to Say |
| Currently or Previously in ED Treatment | 224 Yes; 39 No |
| Frequency of ED Diagnoses 6 | 210 AN; 40 BN; 11 BED; 23 ARFID; 22 Other 7 |
| Dependent Variable | Mean (SD) |
|---|---|
| Food Insecurity Experience (n = 337) 1 | |
| Worry about Affording/Accessing Food | 118 (35.01%) |
| Eaten Less Nutritious/Balanced Meals | 67 (19.88%) |
| Had Smaller Meals/Skipped Meals | 65 (19.29%) |
| Been Hungry but Not Eaten | 35 (10.39%) |
| Not Eaten for an Entire Day | 12 (3.56%) |
| Eating Disorder Symptoms (EDDS) 2 | |
| Fear of Weight Gain (n = 269) | 5.14 (1.56) |
| Weight/Shape Concern (n = 269) | 5.20 (1.38) |
| Frequency of Objective Binge Episodes (n = 269) | 2.74 (4.22) |
| Frequency of Self-Induced Vomiting (n = 264) | 2.02 (4.20) |
| Frequency of Laxative/Diuretic use (n = 265) | 1.83 (4.15) |
| Frequency of Fasting (n = 265) | 5.75 (5.76) |
| Frequency of Excessive Exercise (n = 264) | 5.42 (5.66) |
| Global ED Symptoms (n = 205) 3 | 40.42 (19.40) |
| Cost-of-Living Experiences | |
| Rising Energy Costs (n = 280) | 54.62 (30.26) |
| Affordability of Clothing (n = 286) | 52.05 (32.52) |
| Rising Transport Costs (n = 284) | 49.06 (32.08) |
| Reliance on Zero/Low Hour Contracts (n = 248) | 20.14 (32.13) |
| Partake in Activities for Recovery (n = 289) | 63.01 (29.85) |
| Time Off Work for Recovery (n = 277) | 58.17 (38.21) |
| Recent FI | No Recent FI | Inferential Statistics | ||||||||||
|---|---|---|---|---|---|---|---|---|---|---|---|---|
| n | Mean (SD) | Median | Mean Rank | n | Mean (SD) | Median | Mean Rank | U | p | r | Power (1 − β) | |
| Eating Disorder Symptoms (EDDS) | ||||||||||||
| Fear of Weight Gain (n = 269) | 125 | 5.11 (1.56) | 6.00 | 131.87 | 144 | 5.16 (1.57) | 6.00 | 137.72 | 8609 | 0.468 | 0.044 | 0.058 |
| Weight/Shape Concern (n = 269) | 125 | 5.30 (1.29) | 6.00 | 139.00 | 144 | 5.10 (1.44) | 6.00 | 131.52 1 | 8499.5 | 0.359 | 0.056 | 0.236 |
| Frequency of Objective Binge Episodes (n = 269) | 126 | 2.51 (3.95) | 0.00 | 133.58 | 143 | 2.94 (4.45) | 0.00 | 136.26 | 8829.5 | 0.748 | 0.020 | 0.140 |
| Frequency of SIV (n = 264) | 123 | 1.87 (4.05) | 0.00 | 131.40 | 141 | 2.16 (4.35) | 0.00 | 133.46 | 8536.5 | 0.790 | 0.016 | 0.089 |
| Frequency of L/D use (n = 265) | 124 | 1.84 (4.10) | 0.00 | 136.13 | 141 | 1.82 (4.20) | 0.00 | 130.24 | 8353.5 | 0.413 | 0.050 | 0.050 |
| Frequency of Fasting (n = 265) * | 124 | 6.67 (5.77) | 6.00 | 145.38 | 141 | 4.95 (5.65) | 2.00 | 122.12 1 | 7202.5 | 0.011 | 0.156 | 0.836 |
| Frequency of ExE (n = 264) * | 123 | 6.17 (5.78) | 5.00 | 143.28 | 141 | 4.77 (5.48) | 2.00 | 123.10 1 | 7346 | 0.027 | 0.136 | 0.681 |
| Global ED Symptoms (n = 205) | 95 | 42.11 (18.71) | - | - | 110 | 38.73 (19.95) | - | - | 1.154 2 | 0.250 | 0.162 3 | 0.534 |
| Recent FI | No Recent FI | Inferential Statistics | ||||
|---|---|---|---|---|---|---|
| Probable ED Diagnosis (EDDS) | n | % | n | % | ||
| Dichotomous (n = 205) | χ2 (1) = 1.584, p = 0.208, OR = 0.620 (0.293, 1.311) | |||||
| Any ED Diagnosis | 82 | 86.32 | 86 | 79.63 | ||
| No Current Diagnosis | 13 | 13.68 | 22 | 20.37 | ||
| Within ED Diagnosis (n = 168) | Fisher’s exact = 4.548, p = 0.211, Cramer’s V = 0.170 | |||||
| Anorexia Nervosa | 59 | 71.95 | 58 | 67.44 | ||
| Bulimia Nervosa | 19 | 23.17 | 17 | 19.77 | ||
| Binge Eating Disorder | 0 | 0 | 4 | 4.65 | ||
| OSFED | 4 | 4.88 | 7 | 8.14 | ||
| Recent FI | No Recent FI | Inferential Statistics | ||||||||||
|---|---|---|---|---|---|---|---|---|---|---|---|---|
| n | Mean (SD) | Median | Mean Rank | n | Mean (SD) | Median | Mean Rank | U | p | r | Power (1 − β) | |
| Comfort Discussing FI (n = 325) ** | 138 | 44.41 (31.61) | 47.00 | 139.44 | 187 | 58.54 (31.69) | 61.00 | 180.39 1 | 9651.5 | <0.001 | 0.216 | 0.997 |
| Cost-of-Living Experiences | ||||||||||||
| (a) Rising Energy Costs (n = 280) ** | 133 | 66.00 (29.54) | 71.00 | 172.55 | 147 | 44.33 (29.26) | 50.00 | 111.50 1 | 5512.5 | <0.001 | 0.377 | >0.999 |
| (b) Affordability of Clothing (n = 286) ** | 130 | 59.89 (32.15) | 66.50 | 163.83 | 156 | 45.51 (31.57) | 46.00 | 126.56 1 | 7497 | <0.001 | 0.225 | 0.995 |
| (c) Rising Transport Costs (n = 284) ** | 130 | 55.92 (31.63) | 59.00 | 160.21 | 154 | 43.27 (31.51) | 46.50 | 127.55 1 | 7708 | <0.001 | 0.198 | 0.981 |
| (d) Reliance on Zero/Low Hour Contracts (n = 248) | 117 | 24.88 (36.24) | 4.00 | 133.04 | 131 | 15.90 (27.55) | 2.00 | 116.87 1 | 6664.5 | 0.068 | 0.116 | 0.631 |
| (e) Partake in Activities for Recovery (n = 289) ** | 133 | 75.83 (25.31) | 82.00 | 181.68 | 156 | 52.08 (29.22) | 50.00 | 113.73 1 | 5495.5 | <0.001 | 0.406 | >0.999 |
| (f) Time Off Work for Recovery (n = 277) | 126 | 62.37 (38.75) | 79.00 | 148.51 | 151 | 54.66 (37.66) | 56.00 | 131.06 | 8314.5 | 0.069 | 0.109 | 0.525 |
| Level | Guidance Area | Explanation and Examples |
|---|---|---|
| Community | ||
| ED Assessment | FI should be screened for routinely at the ED assessment stage. Clinicians should initiate discussions about FI, rather than waiting for patients to elect to reveal this information, regardless of the patient’s ethnicity, gender, diagnosis, disability status, or body size. FI should be assessed via questionnaires and/or discussions with patients. Care should be taken when broaching this subject, however, as many patients are likely to experience embarrassment about FI. | |
| ED Treatment | Once a clinician has identified that their patient experiences FI, adaptations to their treatment plans should be made. These may include providing budgeted meal plans, ideas for nutritious snacks, etc. Clinicians should be cognizant that many people experiencing FI are likely to be struggling financially in other areas, and that this may also impact their ability to implement treatment plans. Additionally, ED patients often experience difficulties with spending money and feelings of deservingness around food which are exacerbated by FI. Thus, these areas may be important targets for treatments. | |
| Practical Resources | Clinicians should not merely offer their commiserations; steps should be taken to provide practical resources to patients to help alleviate their FI. This may include information about how to access local foodbanks, voucher schemes, local charities, etc. Clinicians should avoid generic advice (i.e., batch cooking, buying in bulk, etc.) or just encouraging patients to look for this information themselves. This information can be made more widely available by placing it in common areas, like waiting rooms. | |
| Clinician Knowledge | Healthcare professionals (both primary and specialized) should receive training on FI. This should include, for example, how to identify FI, information on the ways that FI and different EDs may interact, and how FI may interfere with treatments, impede recovery, or facilitate relapse. Training should include perspectives of FI from those with lived experience of EDs. | |
| Reducing Stigma | FI can be more normalised in clinical settings by having posters around the hospital/practice which encourage patients to discuss their experiences of FI with their clinician. Placing psychoeducation materials about FI in common areas, such as waiting rooms, may also help. Empathy is necessary when discussing FI with patients as shame is a significant barrier to help-seeking. | |
| Systemic | ||
| General Awareness | Public awareness of FI should be raised. Awareness campaigns should focus on helping people to identify indicators of FI, the impact of FI on physical and mental health, and it should encourage people to seek help if they are experiencing FI. They should also seek to tackle stereotypes about who can experience FI, such as those with higher body weight. It may be helpful to look to other successful awareness campaigns in the UK, such as those for safe driving or smoking, and to work with established charities and organisations (e.g., the Trussell Trust or Food Foundation) to effectively design campaigns. | |
| Policy | The systemic nature of FI should be at the forefront of public discussions. FI is unlikely to be solved just through clinical intervention efforts, and solutions to FI will require policy changes. Awareness campaigns should also focus on illustrating the harm of FI and the cost-of-living crisis to government bodies, and they should acknowledge the interaction between FI and other forms of marginalisation (e.g., ethnicity, gender, etc.). Advocacy from clinicians may be a necessary adjunct to lived experience perspectives. |
Disclaimer/Publisher’s Note: The statements, opinions and data contained in all publications are solely those of the individual author(s) and contributor(s) and not of MDPI and/or the editor(s). MDPI and/or the editor(s) disclaim responsibility for any injury to people or property resulting from any ideas, methods, instructions or products referred to in the content. |
© 2026 by the authors. Licensee MDPI, Basel, Switzerland. This article is an open access article distributed under the terms and conditions of the Creative Commons Attribution (CC BY) license.
Share and Cite
Bryson, C.; Wilkins, J.; İnce, B.; Hemmings, A.; Kuehne, C.; Douglas, D.; Phillips, M.; Sharpe, H.; Schmidt, U. Food Insecurity in Individuals with Eating Disorders: A UK-Wide Survey of Impact, Help-Seeking, and Suggestions for Guidance. Nutrients 2026, 18, 852. https://doi.org/10.3390/nu18050852
Bryson C, Wilkins J, İnce B, Hemmings A, Kuehne C, Douglas D, Phillips M, Sharpe H, Schmidt U. Food Insecurity in Individuals with Eating Disorders: A UK-Wide Survey of Impact, Help-Seeking, and Suggestions for Guidance. Nutrients. 2026; 18(5):852. https://doi.org/10.3390/nu18050852
Chicago/Turabian StyleBryson, Callum, Jessica Wilkins, Başak İnce, Amelia Hemmings, Carina Kuehne, Daire Douglas, Matthew Phillips, Helen Sharpe, and Ulrike Schmidt. 2026. "Food Insecurity in Individuals with Eating Disorders: A UK-Wide Survey of Impact, Help-Seeking, and Suggestions for Guidance" Nutrients 18, no. 5: 852. https://doi.org/10.3390/nu18050852
APA StyleBryson, C., Wilkins, J., İnce, B., Hemmings, A., Kuehne, C., Douglas, D., Phillips, M., Sharpe, H., & Schmidt, U. (2026). Food Insecurity in Individuals with Eating Disorders: A UK-Wide Survey of Impact, Help-Seeking, and Suggestions for Guidance. Nutrients, 18(5), 852. https://doi.org/10.3390/nu18050852

