Household Food Insecurity Alters Gut Microbiome Composition and Enriches Sutterella in Ethiopian Schoolchildren
Abstract
1. Introduction
2. Methods
2.1. Study Design
2.2. Food Security Status
2.3. Sample Collection and DNA Extraction
2.4. Raw Sequence Processing
2.5. Statistical Data Analysis
2.6. Machine Learning
2.7. Data and Code Availability
2.8. Ethics
3. Results
3.1. Study Population Characteristics
3.2. Gut Microbiome Composition Is Impacted by Food Security Status
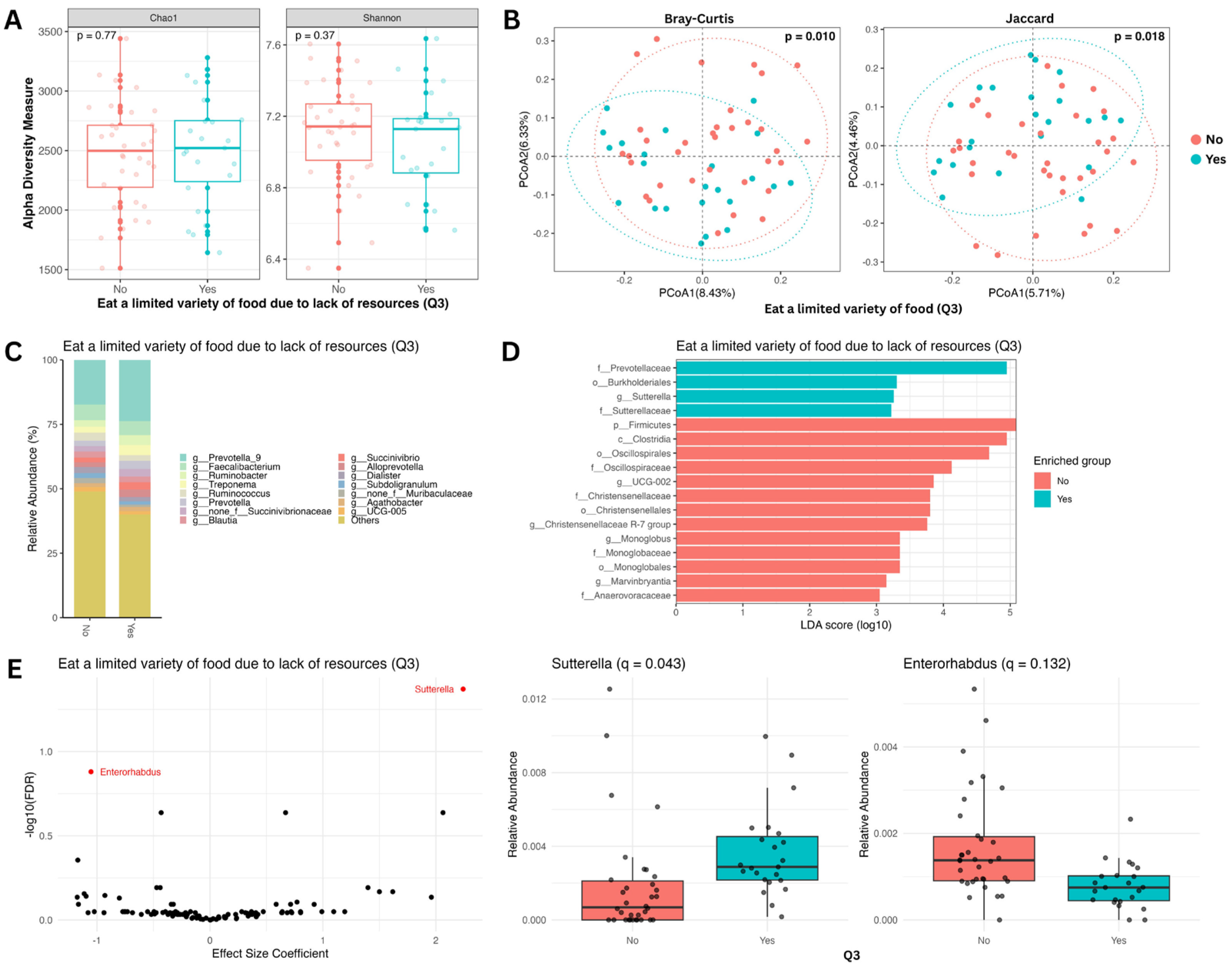
3.3. Gut Microbiome Composition Is Impacted by Food Variety Consumption
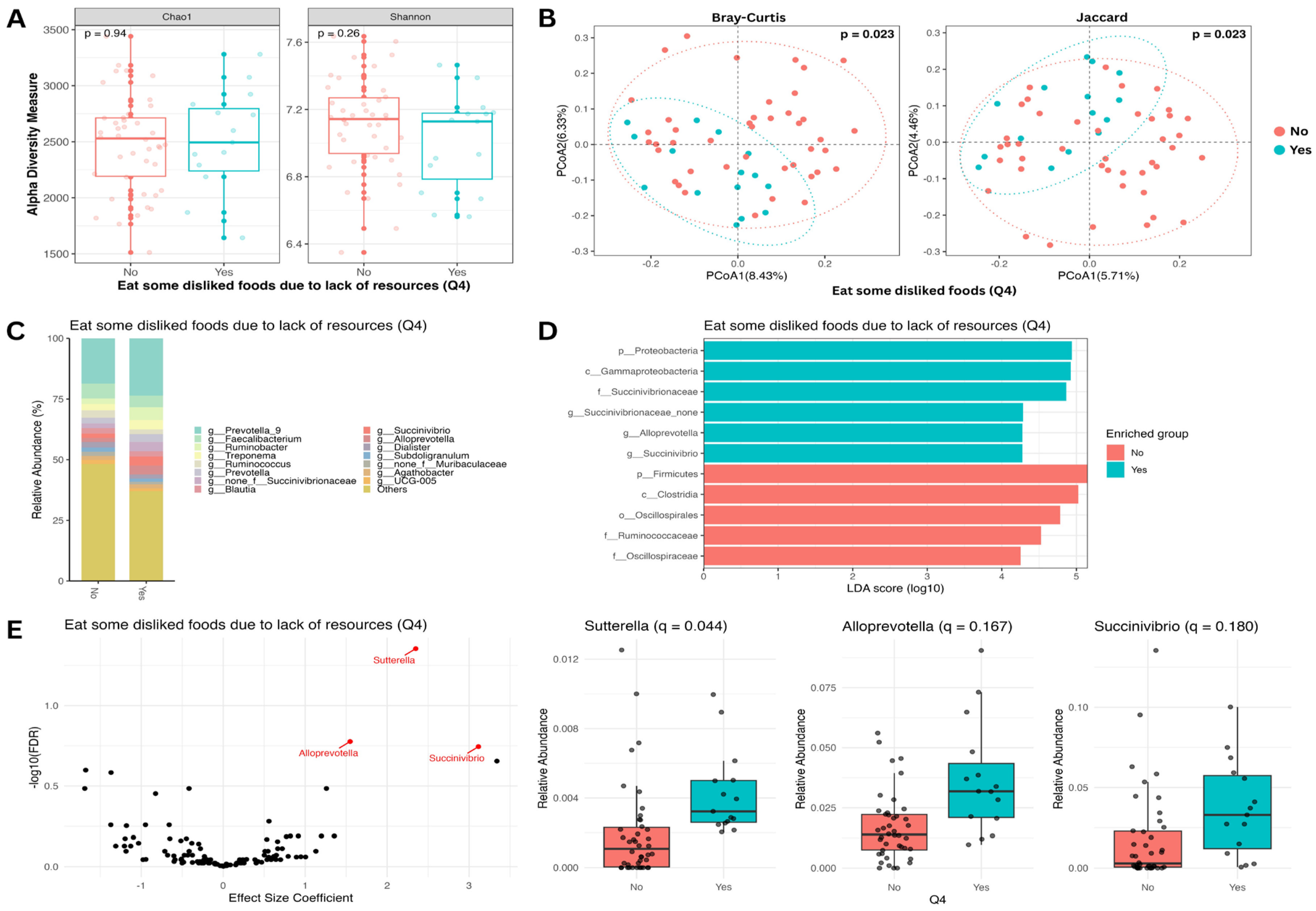
3.4. Gut Microbiome Composition Is Impacted by Disliked Food Consumption
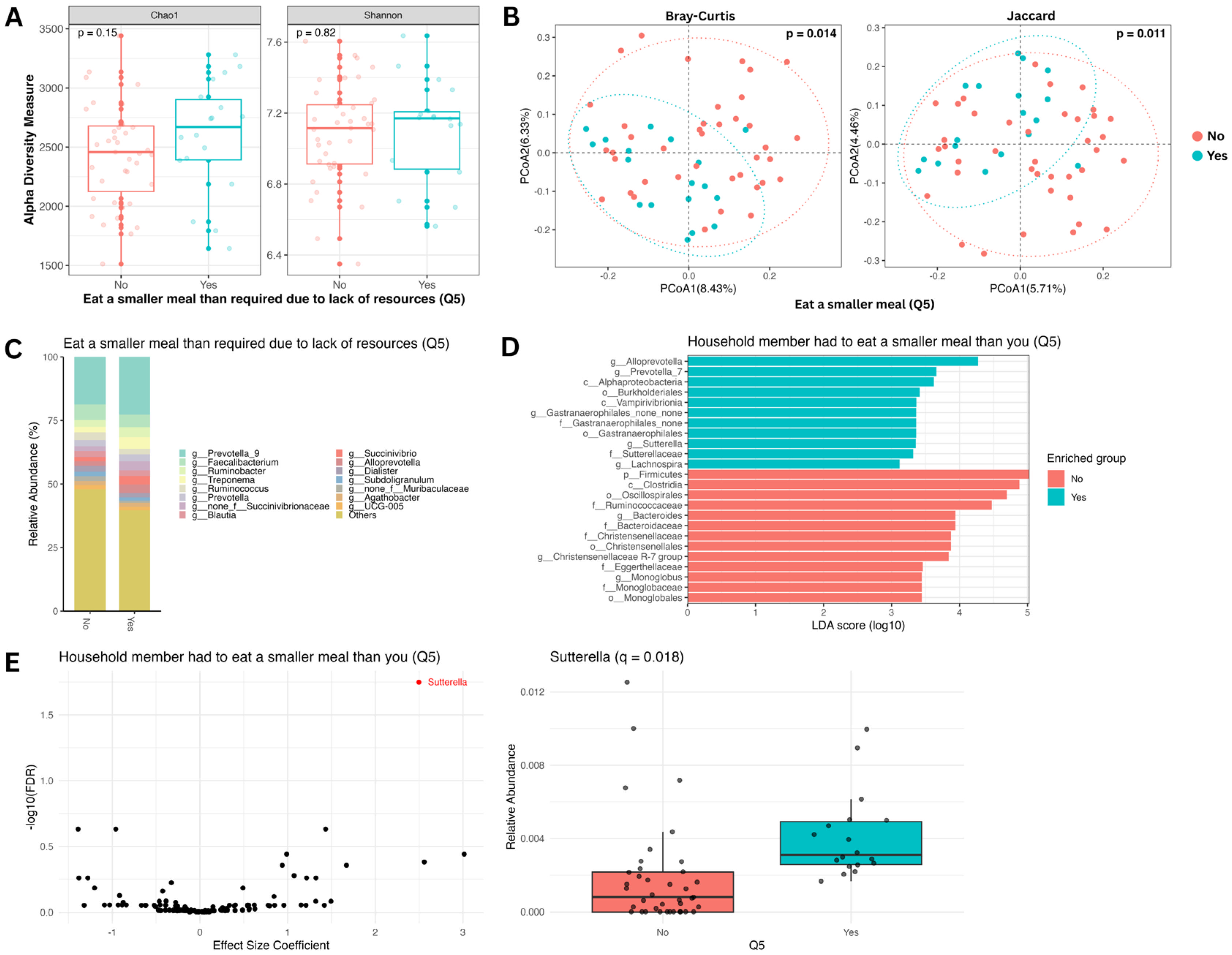
3.5. Gut Microbiome Composition Is Impacted by a Smaller Meal Size
3.6. Gut Microbiome Composition and Other Proxy Food Security Variables
3.7. Machine Learning Model Accurately Classifies Food Security Status
4. Discussion
5. Conclusions
Supplementary Materials
Author Contributions
Funding
Institutional Review Board Statement
Informed Consent Statement
Data Availability Statement
Conflicts of Interest
Correction Statement
References
- Bickel, G.; Nord, M.; Price, C.; Hamilton, W.; Cook, J. Guide to Measuring Household Food Security, Revised 2000; USDA: Washington, DC, USA, 2000. [Google Scholar]
- WFP; UNICEF. The State of Food Security and Nutrition in the World 2022; FAO: Rome, Italy, 2022. [Google Scholar]
- FAO. Africa FII: Regional Overview of Food Security and Nutrition; FAO: Rome, Italy, 2020. [Google Scholar]
- Carvajal-Aldaz, D.; Cucalon, G.; Ordonez, C. Food insecurity as a risk factor for obesity: A review. Front. Nutr. 2022, 9, 1012734. [Google Scholar] [CrossRef]
- Pan, L.; Sherry, B.; Njai, R.; Blanck, H.M. Food insecurity is associated with obesity among US adults in 12 states. J. Acad. Nutr. Diet. 2012, 112, 1403–1409. [Google Scholar] [CrossRef]
- Tait, C.A.; L’Abbé, M.R.; Smith, P.M.; Rosella, L.C. The association between food insecurity and incident type 2 diabetes in Canada: A population-based cohort study. PLoS ONE 2018, 13, e0195962. [Google Scholar] [CrossRef]
- Najibi, N.; Firoozi, R.; Shahrezaee, S.; Eshraghian, M.; Daneshi-Maskooni, M.; Dorosty-Motlagh, A. Food insecurity is an important risk factor for type 2 diabetes: A case-control study of new referrals to the University clinics, Shiraz, Southern Iran. BMC Public Health 2019, 19, 885. [Google Scholar] [CrossRef]
- Seligman, H.K.; Bindman, A.B.; Vittinghoff, E.; Kanaya, A.M.; Kushel, M.B. Food insecurity is associated with diabetes mellitus: Results from the National Health Examination and Nutrition Examination Survey (NHANES) 1999–2002. J. Gen. Intern. Med. 2007, 22, 1018–1023. [Google Scholar] [CrossRef]
- Liu, Y.; Eicher-Miller, H.A. Food Insecurity and Cardiovascular Disease Risk. Curr. Atheroscler. Rep. 2021, 23, 24. [Google Scholar] [CrossRef]
- Jia, J.; Carnethon, M.R.; Wong, M.; Lewis, C.E.; Schreiner, P.J.; Kandula, N.R. Food Insecurity and Incident Cardiovascular Disease Among Black and White US Individuals, 2000–2020. JAMA Cardiol. 2025, 10, 456–462. [Google Scholar] [CrossRef]
- Cisneros-Vásquez, E.; Smith, L.; Yañéz-Sepúlveda, R.; Olivares-Arancibia, J.; Gutiérrez-Espinoza, H.; Yon, D.K.; Shin, J.I.; López-Gil, J.F. Beyond Hunger: Uncovering the Link between Food Insecurity and Depression, Anxiety, and Stress in Adolescents. Curr. Dev. Nutr. 2025, 9, 107453. [Google Scholar] [CrossRef]
- Pourmotabbed, A.; Moradi, S.; Babaei, A.; Ghavami, A.; Mohammadi, H.; Jalili, C.; Symonds, M.E.; Miraghajani, M. Food insecurity and mental health: A systematic review and meta-analysis. Public Health Nutr. 2020, 23, 1778–1790. [Google Scholar] [CrossRef]
- Hackett, M.; Melgar-Quiñonez, H.; Alvarez, M.C. Household food insecurity associated with stunting and underweight among preschool children in Antioquia, Colombia. Rev. Panam. Salud Publica 2009, 25, 506–510. [Google Scholar] [CrossRef]
- Moradi, S.; Mirzababaei, A.; Mohammadi, H.; Moosavian, S.P.; Arab, A.; Jannat, B.; Mirzaei, K. Food insecurity and the risk of undernutrition complications among children and adolescents: A systematic review and meta-analysis. Nutrition 2019, 62, 52–60. [Google Scholar] [CrossRef]
- Flint, H.J.; Scott, K.P.; Louis, P.; Duncan, S.H. The role of the gut microbiota in nutrition and health. Nat. Rev. Gastroenterol. Hepatol. 2012, 9, 577–589. [Google Scholar] [CrossRef]
- Gentile, C.L.; Weir, T.L. The gut microbiota at the intersection of diet and human health. Science 2018, 362, 776–780. [Google Scholar] [CrossRef]
- Krajmalnik-Brown, R.; Ilhan, Z.E.; Kang, D.W.; DiBaise, J.K. Effects of gut microbes on nutrient absorption and energy regulation. Nutr. Clin. Pract. 2012, 27, 201–214. [Google Scholar] [CrossRef]
- Tarracchini, C.; Lugli, G.A.; Mancabelli, L.; van Sinderen, D.; Turroni, F.; Ventura, M.; Milani, C. Exploring the vitamin biosynthesis landscape of the human gut microbiota. mSystems 2024, 9, e0092924. [Google Scholar] [CrossRef]
- Bourdeau-Julien, I.; Castonguay-Paradis, S.; Rochefort, G.; Perron, J.; Lamarche, B.; Flamand, N.; Di Marzo, V.; Veilleux, A.; Raymond, F. The diet rapidly and differentially affects the gut microbiota and host lipid mediators in a healthy population. Microbiome 2023, 11, 26. [Google Scholar] [CrossRef]
- David, L.A.; Maurice, C.F.; Carmody, R.N.; Gootenberg, D.B.; Button, J.E.; Wolfe, B.E.; Ling, A.V.; Devlin, A.S.; Varma, Y.; Fischbach, M.A.; et al. Diet rapidly and reproducibly alters the human gut microbiome. Nature 2014, 505, 559–563. [Google Scholar] [CrossRef]
- Meslier, V.; Laiola, M.; Roager, H.M.; De Filippis, F.; Roume, H.; Quinquis, B.; Giacco, R.; Mennella, I.; Ferracane, R.; Pons, N.; et al. Mediterranean diet intervention in overweight and obese subjects lowers plasma cholesterol and causes changes in the gut microbiome and metabolome independently of energy intake. Gut 2020, 69, 1258–1268. [Google Scholar] [CrossRef]
- Muralidharan, J.; Moreno-Indias, I.; Bulló, M.; Lopez, J.V.; Corella, D.; Castañer, O.; Vidal, J.; Atzeni, A.; Fernandez-García, J.C.; Torres-Collado, L.; et al. Effect on gut microbiota of a 1-y lifestyle intervention with Mediterranean diet compared with energy-reduced Mediterranean diet and physical activity promotion: PREDIMED-Plus Study. Am. J. Clin. Nutr. 2021, 114, 1148–1158. [Google Scholar] [CrossRef]
- Rondinella, D.; Raoul, P.C.; Valeriani, E.; Venturini, I.; Cintoni, M.; Severino, A.; Galli, F.S.; Mora, V.; Mele, M.C.; Cammarota, G.; et al. The Detrimental Impact of Ultra-Processed Foods on the Human Gut Microbiome and Gut Barrier. Nutrients 2025, 17, 859. [Google Scholar] [CrossRef]
- Whelan, K.; Bancil, A.S.; Lindsay, J.O.; Chassaing, B. Ultra-processed foods and food additives in gut health and disease. Nat. Rev. Gastroenterol. Hepatol. 2024, 21, 406–427. [Google Scholar] [CrossRef]
- Monira, S.; Nakamura, S.; Gotoh, K.; Izutsu, K.; Watanabe, H.; Alam, N.H.; Endtz, H.P.; Cravioto, A.; Ali, S.I.; Nakaya, T.; et al. Gut microbiota of healthy and malnourished children in bangladesh. Front. Microbiol. 2011, 2, 228. [Google Scholar] [CrossRef]
- Ghosh, T.S.; Gupta, S.S.; Bhattacharya, T.; Yadav, D.; Barik, A.; Chowdhury, A.; Das, B.; Mande, S.S.; Nair, G.B. Gut microbiomes of Indian children of varying nutritional status. PLoS ONE 2014, 9, e95547. [Google Scholar] [CrossRef]
- Von Schwartzenberg, R.J.; Bisanz, J.E.; Lyalina, S.; Spanogiannopoulos, P.; Ang, Q.Y.; Cai, J.; Dickmann, S.; Friedrich, M.; Liu, S.Y.; Collins, S.L.; et al. Caloric restriction disrupts the microbiota and colonization resistance. Nature 2021, 595, 272–277. [Google Scholar] [CrossRef]
- Mohr, A.E.; Jasbi, P.; Vander Wyst, K.B.V.; van Woerden, I.; Shi, X.; Gu, H.; Whisner, C.M.; Bruening, M. Association of food insecurity on gut microbiome and metabolome profiles in a diverse college-based sample. Sci. Rep. 2022, 12, 14358. [Google Scholar] [CrossRef]
- Eggers, S.; Hoggarth, Z.E.; Nagdeo, K.; Banas, M.J.; Lane, J.M.; Rechtman, E.; Gennings, C.; O’Neal, E.; Peppard, P.E.; Sethi, A.K.; et al. Food insecurity modifies the association between the gut microbiome and the risk of cognitive impairment in adults. npj Aging 2025, 11, 47. [Google Scholar] [CrossRef]
- Wang, L.; de Ángel Solá, D.; Flores, M.A.; Schriefer, A.; Wang, L.; López, K.G.; Chang, A.; Warner, B.; Shan, L.; Holtz, L.R.; et al. Prenatal food insecurity post Hurricane Maria is associated with decreased Veillonella in the infant gut. Pediatr. Res. 2020, 88, 917–924. [Google Scholar] [CrossRef]
- Odoms-Young, A.; Brown, A.G.M.; Agurs-Collins, T.; Glanz, K. Food Insecurity, Neighborhood Food Environment, and Health Disparities: State of the Science, Research Gaps and Opportunities. Am. J. Clin. Nutr. 2024, 119, 850–861. [Google Scholar] [CrossRef]
- Gassara, G.; Lin, Q.; Deng, J.; Zhang, Y.; Wei, J.; Chen, J. Dietary Diversity, Household Food Insecurity and Stunting among Children Aged 12 to 59 Months in N’Djamena-Chad. Nutrients 2023, 15, 573. [Google Scholar] [CrossRef]
- Nxasana, N.; Oladimeji, K.E.; Pulido-Estrada, G.A.; Apalata, T.R. Prevalence of Micronutrient Deficiency among People Living with HIV in Selected Rural Districts of the Eastern Cape Province of South Africa. Nutrients 2023, 15, 3017. [Google Scholar] [CrossRef]
- Belay, A.; Gashu, D.; Joy, E.J.M.; Lark, M.R.; Chagumaira, C.; Zerfu, D.; Ander, L.E.; Young, S.D.; Bailey, E.H.; Broadley, M.R. Mineral micronutrient status and spatial distribution among the Ethiopian population. Br. J. Nutr. 2022, 128, 2170–2180. [Google Scholar] [CrossRef]
- Coates, J.; Swindale, A.; Bilinsky, P. Household Food Insecurity Access Scale (HFIAS) for Measurement of Food Access: Indicator Guide: Version 3; The American Psychological Association (APA): Washington, DC, USA, 2007. [Google Scholar]
- Taye, B.; Mekonnen, Z.; Belanger, K.D.; Davenport, E.R. Gut-microbiome profiles among Soil-transmitted helminths (STHs) infected Ethiopian children enrolled in the school-based mass deworming program. PLoS Neglected Trop. Dis. 2024, 18, e0012485. [Google Scholar] [CrossRef]
- Weber, N.; Liou, D.; Dommer, J.; MacMenamin, P.; Quiñones, M.; Misner, I.; Oler, A.J.; Wan, J.; Kim, L.; McCarthy, M.C.; et al. Nephele: A cloud platform for simplified, standardized and reproducible microbiome data analysis. Bioinformatics 2018, 34, 1411–1413. [Google Scholar] [CrossRef]
- McMurdie, P.J.; Holmes, S. Phyloseq: An R package for reproducible interactive analysis and graphics of microbiome census data. PLoS ONE 2013, 8, e61217. [Google Scholar] [CrossRef]
- Chao, A. Estimating the population size for capture-recapture data with unequal catchability. Biometrics 1987, 43, 783–791. [Google Scholar] [CrossRef]
- Shannon, C.E. A mathematical theory of communication. Bell Syst. Tech. J. 1948, 27, 379–423. [Google Scholar] [CrossRef]
- Hadley, W. Ggplot2: Elegrant Graphics for Data Analysis; Springer: New York, NY, USA, 2016. [Google Scholar]
- Bray, J.R.; Curtis, J.T. An ordination of the upland forest communities of southern Wisconsin. Ecol. Monogr. 1957, 27, 326–349. [Google Scholar] [CrossRef]
- Xu, S.; Zhan, L.; Tang, W.; Wang, Q.; Dai, Z.; Zhou, L.; Feng, T.; Chen, M.; Wu, T.; Hu, E. MicrobiotaProcess: A comprehensive R package for deep mining microbiome. Innovation 2023, 4, 100388. [Google Scholar] [CrossRef]
- Oksanen, J. Vegan: Community ecology package. R Package Version 2015. 2, 3.
- Mallick, H.; Rahnavard, A.; McIver, L.J.; Ma, S.; Zhang, Y.; Nguyen, L.H.; Tickle, T.L.; Weingart, G.; Ren, B.; Schwager, E.H.; et al. Multivariable association discovery in population-scale meta-omics studies. PLoS Comput. Biol. 2021, 17, e1009442. [Google Scholar] [CrossRef]
- Benjamini, Y.; Hochberg, Y. Controlling the false discovery rate: A practical and powerful approach to multiple testing. J. R. Stat. Soc. Ser. B Methodol. 1995, 57, 289–300. [Google Scholar] [CrossRef]
- Chen, T.; Guestrin, C. Xgboost: A scalable tree boosting system. In Proceedings of the 22nd ACM SIGKDD International Conference on Knowledge Discovery and Data Mining: 2016, San Francisco, CA, USA, 13–17 August 2016; pp. 785–794. [Google Scholar]
- Kuhn, M. Caret: Classification and regression training. Astrophysics Source Code Library 2015:ascl: 1505.1003.
- Robin, X.; Turck, N.; Hainard, A.; Tiberti, N.; Lisacek, F.; Sanchez, J.-C.; Müller, M. pROC: An open-source package for R and S+ to analyze and compare ROC curves. BMC Bioinform. 2011, 12, 77. [Google Scholar] [CrossRef] [PubMed]
- Kolde, R. Pheatmap: Pretty heatmaps. R Package Version 2019, 1, 726. [Google Scholar]
- Disha, A.; Kuntal, K.S.; Phuong, H.N.; Michael, T.D.; Marie, T.R.; Purnima, M.; Rahul, R. Household Food Insecurity Is Associated with Higher Child Undernutrition in Bangladesh, Ethiopia, and Vietnam, but the Effect Is Not Mediated by Child Dietary Diversity. J. Nutr. 2013, 143, 2015–2021. [Google Scholar] [CrossRef]
- Borku, A.W.; Utallo, A.U.; Tora, T.T. The level of food insecurity among urban households in southern Ethiopia: A multi-index-based assessment. J. Agric. Food Res. 2024, 15, 101019. [Google Scholar] [CrossRef]
- Gilley, S.P.; Ruebel, M.L.; Chintapalli, S.V.; Wright, C.J.; Rozance, P.J.; Shankar, K. Calorie restriction during gestation impacts maternal and offspring fecal microbiome in mice. Front. Endocrinol. 2024, 15, 1423464. [Google Scholar] [CrossRef]
- Davoody, S.; Halimi, H.; Zali, A.; Houri, H.; Brand, S. Double-edged sword effect of Sutterella in neurological disorders: Implications for the gut-brain axis and neuroimmune interactions. Neurobiol. Dis. 2025, 214, 107032. [Google Scholar] [CrossRef]
- Hiippala, K.; Kainulainen, V.; Kalliomäki, M.; Arkkila, P.; Satokari, R. Mucosal Prevalence and Interactions with the Epithelium Indicate Commensalism of Sutterella spp. Front. Microbiol. 2016, 7, 1706. [Google Scholar]
- Wang, L.; Christophersen, C.T.; Sorich, M.J.; Gerber, J.P.; Angley, M.T.; Conlon, M.A. Increased abundance of Sutterella spp. and Ruminococcus torques in feces of children with autism spectrum disorder. Mol. Autism 2013, 4, 42. [Google Scholar] [CrossRef]
- Molitoris, E.; Wexler, H.M.; Finegold, S.M. Sources and Antimicrobial Susceptibilities of Campylobacter gracilis and Sutterella wadsworthensis. Clin. Infect. Dis. 1997, 25, S264–S265. [Google Scholar] [CrossRef]
- Dave, J.; Cullen, K.W. Dietary Intakes of Children From Food Insecure Households. J. Appl. Res. Child. 2012, 3, 7. [Google Scholar] [CrossRef]
- Fu, J.; Zheng, Y.; Gao, Y.; Xu, W. Dietary Fiber Intake and Gut Microbiota in Human Health. Microorganisms 2022, 10, 2507. [Google Scholar] [CrossRef]
- Cafiero, C.; Viviani, S.; Nord, M. Food security measurement in a global context: The food insecurity experience scale. Measurement 2018, 116, 146–152. [Google Scholar] [CrossRef]
- Benjamin-Neelon, S.; Differding, M.; Mueller, N. Infants from food insecure households have altered gut microbiota (OR01-03-19). Curr. Dev. Nutr. 2019, 3, nzz040.OR01-03-19. [Google Scholar] [CrossRef]





| Variable | Food-Secure N = 32 1 | Food-Insecure N = 25 1 | p-Value 2 |
|---|---|---|---|
| Age (years) mean ± (SD) | 10.78 ± 2.41 | 10.80 ± 1.85 | 0.9 |
| Weight (kg) | 32 ± 9 | 33 ± 9 | 0.4 |
| Height (cm) | 135 ± 15 | 139 ± 13 | 0.3 |
| Sex | 0.3 | ||
| Male | 10 (31%) | 11 (44%) | |
| Female | 22 (69%) | 14 (56%) | |
| Residence | 0.6 | ||
| Urban | 3 (9.4%) | 1 (4.0%) | |
| Rural | 29 (91%) | 24 (96%) | |
| Father’s Occupation | >0.9 | ||
| Farmer | 10 (31%) | 9 (36%) | |
| Private business | 12 (38%) | 8 (32%) | |
| Daily laborer | 3 (9.4%) | 2 (8.0%) | |
| Gov’t employee | 7 (22%) | 5 (20%) | |
| Other | 0 (0%) | 1 (4.0%) | |
| Wealth Index | >0.9 | ||
| Wealthy | 4 (13%) | 2 (8.0%) | |
| Medium | 5 (16%) | 4 (16%) | |
| Poor | 23 (72%) | 19 (76%) | |
| Family Size | 0.4 | ||
| ≤5 | 24 (75%) | 21 (84%) | |
| >5 | 8 (25%) | 4 (16%) | |
| Delivery Mode | 0.10 | ||
| Vaginal delivery | 31 (97%) | 20 (80%) | |
| C-section | 1 (3.1%) | 4 (16%) | |
| Other | 0 (0%) | 1 (4.0%) | |
| Feeding Type | 0.6 | ||
| Formula milk | 1 (3.1%) | 2 (8.0%) | |
| Breast milk | 31 (97%) | 23 (92%) | |
| STH Infection | >0.9 | ||
| No | 15 (47%) | 12 (48%) | |
| Yes | 17 (53%) | 13 (52%) |
Disclaimer/Publisher’s Note: The statements, opinions and data contained in all publications are solely those of the individual author(s) and contributor(s) and not of MDPI and/or the editor(s). MDPI and/or the editor(s) disclaim responsibility for any injury to people or property resulting from any ideas, methods, instructions or products referred to in the content. |
© 2026 by the authors. Licensee MDPI, Basel, Switzerland. This article is an open access article distributed under the terms and conditions of the Creative Commons Attribution (CC BY) license.
Share and Cite
Zhu, A.; Bonja Geleto, F.; Mohammed Ali, M.; Ashenafi, H.; Erko, B.; Taye, B. Household Food Insecurity Alters Gut Microbiome Composition and Enriches Sutterella in Ethiopian Schoolchildren. Nutrients 2026, 18, 680. https://doi.org/10.3390/nu18040680
Zhu A, Bonja Geleto F, Mohammed Ali M, Ashenafi H, Erko B, Taye B. Household Food Insecurity Alters Gut Microbiome Composition and Enriches Sutterella in Ethiopian Schoolchildren. Nutrients. 2026; 18(4):680. https://doi.org/10.3390/nu18040680
Chicago/Turabian StyleZhu, Angie, Fisseha Bonja Geleto, Musa Mohammed Ali, Hagos Ashenafi, Berhanu Erko, and Bineyam Taye. 2026. "Household Food Insecurity Alters Gut Microbiome Composition and Enriches Sutterella in Ethiopian Schoolchildren" Nutrients 18, no. 4: 680. https://doi.org/10.3390/nu18040680
APA StyleZhu, A., Bonja Geleto, F., Mohammed Ali, M., Ashenafi, H., Erko, B., & Taye, B. (2026). Household Food Insecurity Alters Gut Microbiome Composition and Enriches Sutterella in Ethiopian Schoolchildren. Nutrients, 18(4), 680. https://doi.org/10.3390/nu18040680

