Camel Milk Protein Ameliorates Ulcerative Colitis by Modulating Gut Microbiota and Amino Acid Metabolism
Abstract
1. Introduction
2. Materials and Methods
2.1. Preparation of MFGM Proteins
2.2. Experimental Design and Animal Model
2.3. Colitis Scores and Histological Analysis
2.4. Analysis of Inflammatory Cytokines
2.5. Analysis of Relative mRNA Expression in Colonic Tissues
2.6. Determination of Short-Chain Fatty Acids (SCFAs)
2.7. Immunohistochemistry
2.8. Microbial Community Analysis
2.9. Metabolomics Analysis
2.10. Statistical Analysis
3. Results
3.1. MFGMP Mitigates the Symptoms of DSS-Induced UC in Mice
3.2. MFGMP Attenuates Colon Pathology Symptoms of DSS-Induced UC in Mice
3.3. MFGMP Relieves the Amount and Distribution of Mucin in DSS-Induced UC in Mice
3.4. MFGMP Modulates Systemic and Intestinal Local Inflammation in DSS-Induced UC in Mice
3.5. Effect of MFGMP on the Intestinal Microbiota of DSS-Induced UC in Mice
3.6. Effect of MFGMP on SCFAs of DSS-Induced UC in Mice
3.7. Effect of MFGMP on Intestinal Metabolites of DSS-Induced UC in Mice
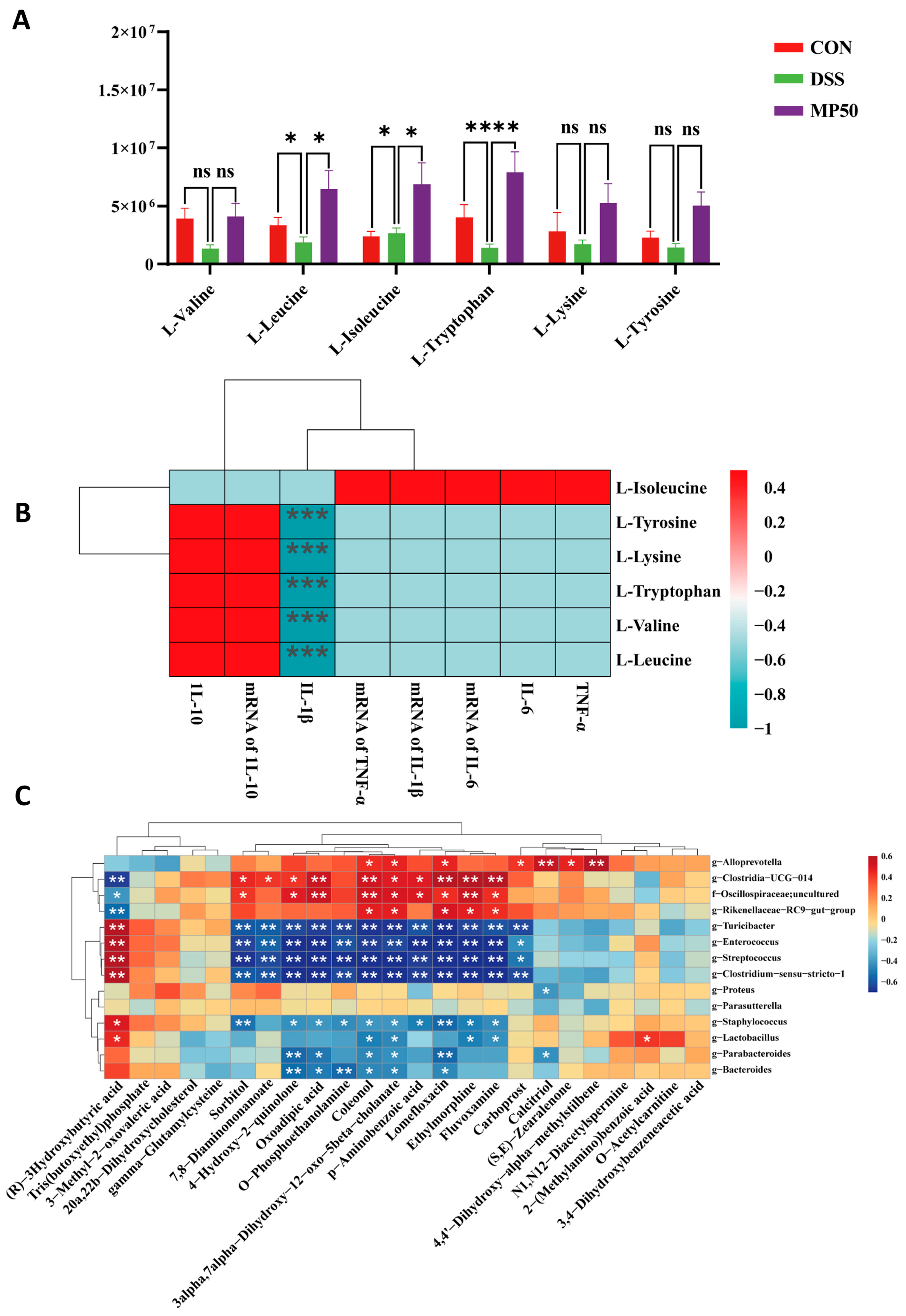
3.8. Impact of MFGMP on Amino Acid Metabolism in DSS-Induced UC in Mice
3.9. Correlation Between Metabolites and Microbiota Composition
3.10. Effect of MFGMP on Wnt/β-Catenin Signaling Pathway in Mice Model
4. Discussion
5. Conclusions
Supplementary Materials
Author Contributions
Funding
Institutional Review Board Statement
Informed Consent Statement
Data Availability Statement
Acknowledgments
Conflicts of Interest
References
- Kobayashi, T.; Siegmund, B.; Le Berre, C.; Wei, S.C.; Ferrante, M.; Shen, B.; Bernstein, C.N.; Danese, S.; Peyrin-Biroulet, L.; Hibi, T. Ulcerative colitis. Nat. Rev. Dis. Primers 2020, 6, 74. [Google Scholar] [CrossRef]
- Sarter, H.; Crétin, T.; Savoye, G.; Fumery, M.; Leroyer, A.; Dauchet, L.; Paupard, T.; Coevoet, H.; Wils, P.; Richard, N.; et al. Incidence, prevalence and clinical presentation of inflammatory bowel diseases in Northern France: A 30-year population-based study. Lancet Reg. Health Eur. 2024, 47, 101097. [Google Scholar] [CrossRef] [PubMed]
- Torres, J.; Gomes, C.; Jensen, C.B.; Agrawal, M.; Ribeiro-Mourão, F.; Jess, T.; Colombel, J.F.; Allin, K.H.; Burisch, J. Risk Factors for Developing Inflammatory Bowel Disease Within and Across Families with a Family History of IBD. J. Crohns Colitis 2023, 17, 30–36. [Google Scholar] [CrossRef] [PubMed]
- Long, Y.; Zhao, X.; Xia, C.; Li, X.; Fan, C.; Liu, C.; Wang, C. Upregulated IL-17A secretion and CCR6 co-expression in Treg subsets are related to the imbalance of Treg/Th17 cells in active UC patients. Scand. J. Immunol. 2020, 91, e12842. [Google Scholar] [CrossRef] [PubMed]
- Bennet, S.M.P.; Sundin, J.; Magnusson, M.K.; Strid, H.; Tap, J.; Derrien, M.; Le Nevé, B.; Doré, J.; Törnblom, H.; Simrén, M.; et al. Altered intestinal antibacterial gene expression response profile in irritable bowel syndrome is linked to bacterial composition and immune activation. Neurogastroenterol. Motil. 2018, 30, e13468. [Google Scholar] [CrossRef]
- Nikkhah, A. Equidae, camel, and yak milks as functional foods: A review. J. Nutr. Food Sci. 2011, 1, 5. [Google Scholar] [CrossRef]
- Ahamad, S.R.; Raish, M.; Ahmad, A.; Shakeel, F. Potential Health Benefits and Metabolomics of Camel Milk by GC-MS and ICP-MS. Biol. Trace Elem. Res. 2017, 175, 322–330. [Google Scholar] [CrossRef]
- Aqib, A.I.; Kulyar, M.F.-E.; Ashfaq, K.; Bhutta, Z.A.; Shoaib, M.; Ahmed, R. Camel milk insuline: Pathophysiological and molecular repository. Trends Food Sci. Technol. 2019, 88, 497–504. [Google Scholar] [CrossRef]
- Sun, Y.; Zhu, B.; Cong, P.; Li, X.; Liu, L.; Guo, C.; Zhao, K.; Qiu, J.; Ji, H.; Zhu, X.; et al. Regulating fat globule structure of infant formula based on MFGM to promote lipid uptake by improving lipolysis. Food Hydrocoll. 2024, 155, 110167. [Google Scholar] [CrossRef]
- Gong, H.; Yuan, Q.; Du, M.; Mao, X. Polar lipid-enriched milk fat globule membrane supplementation in maternal high-fat diet promotes intestinal barrier function and modulates gut microbiota in male offspring. Food Funct. 2023, 14, 10204–10220. [Google Scholar] [CrossRef] [PubMed]
- Wu, Z.; Liu, X.; Huang, S.; Li, T.; Zhang, X.; Pang, J.; Zhao, J.; Chen, L.; Zhang, B.; Wang, J.; et al. Milk Fat Globule Membrane Attenuates Acute Colitis and Secondary Liver Injury by Improving the Mucus Barrier and Regulating the Gut Microbiota. Front. Immunol. 2022, 13, 865273. [Google Scholar] [CrossRef]
- Raza, G.S.; Herzig, K.-H.; Leppaluoto, J. Milk fat globule membrane-A possible panacea for neurodevelopment, infections, cardiometabolic diseases, and frailty. J. Dairy Sci. 2021, 104, 7345–7363. [Google Scholar] [CrossRef] [PubMed]
- Liu, C.; Huang, S.; Wu, Z.; Li, T.; Li, N.; Zhang, B.; Han, D.; Wang, S.; Zhao, J.; Wang, J. Cohousing-mediated microbiota transfer from milk bioactive components-dosed mice ameliorate colitis by remodeling colonic mucus barrier and lamina propria macrophages. Gut Microbes 2021, 13, 1–23. [Google Scholar] [CrossRef] [PubMed]
- Arnett, H.A.; Viney, J.L. Immune modulation by butyrophilins. Nat. Rev. Immunol. 2014, 14, 559–569. [Google Scholar] [CrossRef]
- Chen, X.Y.; Sandrine, I.K.; Yang, M.; Tu, J.Y.; Yuan, X.L. MUC1 and MUC16: Critical for immune modulation in cancer therapeutics. Front. Immunol. 2024, 15, 1356913. [Google Scholar] [CrossRef] [PubMed]
- Dou, Z.-H.; Yang, Y.-C.; Yang, J. Differential analysis of milk fat globule membrane proteins in bovine milk and bactrian camel milk. Food Sci. 2022, 43, 309–316. [Google Scholar] [CrossRef]
- Ge, H.; Cai, Z.; Chai, J.; Liu, J.; Liu, B.; Yu, Y.; Liu, J.; Zhang, T. Egg white peptides ameliorate dextran sulfate sodium-induced acute colitis symptoms by inhibiting the production of pro-inflammatory cytokines and modulation of gut microbiota composition. Food Chem. 2021, 360, 129981. [Google Scholar] [CrossRef] [PubMed]
- Luk, H.H.; Ko, J.K.S.; Fung, H.S.; Cho, C.H. Delineation of the protective action of zinc sulfate on ulcerative colitis in rats. Eur. J. Pharmacol. 2002, 443, 197–204. [Google Scholar] [CrossRef] [PubMed]
- Dieleman, L.A.; Palmen, M.J.; Akol, H.; Bloemena, E.; Peña, A.S.; Meuwissen, S.G.; Van Rees, E.P. Chronic experimental colitis induced by dextran sulphate sodium (DSS) is characterized by Th1 and Th2 cytokines. Clin. Exp. Immunol. 1998, 114, 385–391. [Google Scholar] [CrossRef]
- Kim, K.-S.; Lee, Y.; Chae, W.; Cho, J.-Y. An improved method to quantify short-chain fatty acids in biological samples using gas chromatography–mass spectrometry. Metabolites 2022, 12, 525. [Google Scholar] [CrossRef]
- Chen, S.; Zhou, Y.; Chen, Y.; Gu, J. fastp: An ultra-fast all-in-one FASTQ preprocessor. Bioinformatics 2018, 34, 884–890. [Google Scholar] [CrossRef] [PubMed]
- Ren, Y.; Yu, G.; Shi, C.; Liu, L.; Guo, Q.; Han, C.; Zhang, D.; Zhang, L.; Liu, B.; Gao, H.; et al. Majorbio Cloud: A one-stop, comprehensive bioinformatic platform for multiomics analyses. iMeta 2022, 1, e12. [Google Scholar] [CrossRef]
- Peterson, L.W.; Artis, D. Intestinal epithelial cells: Regulators of barrier function and immune homeostasis. Nat. Rev. Immunol. 2014, 14, 141–153. [Google Scholar] [CrossRef] [PubMed]
- Li, M.; Wu, Y.; Hu, Y.; Zhao, L.; Zhang, C. Initial gut microbiota structure affects sensitivity to DSS-induced colitis in a mouse model. Sci. China Life Sci. 2018, 61, 762–769. [Google Scholar] [CrossRef]
- Xia, J.; Wishart, D.S. Web-based inference of biological patterns, functions and pathways from metabolomic data using MetaboAnalyst. Nat. Protoc. 2011, 6, 743–760. [Google Scholar] [CrossRef] [PubMed]
- Yan, S.; Dong, R. Integrated Microbiome-Metabolomics Analysis Reveals the Potential Mechanism of Dandelion Root Polysaccharides to Ameliorate Ulcerative Colitis. Metabolites 2024, 14, 351. [Google Scholar] [CrossRef] [PubMed]
- He, K.; Gan, W.-J. Wnt/β-catenin signaling pathway in the development and progression of colorectal cancer. Cancer Manag. Res. 2023, 15, 435–448. [Google Scholar] [CrossRef]
- Doucas, H.; Garcea, G.; Neal, C.; Manson, M.; Berry, D. Changes in the Wnt signalling pathway in gastrointestinal cancers and their prognostic significance. Eur. J. Cancer 2005, 41, 365–379. [Google Scholar] [CrossRef]
- Wang, Y.; Wu, J.; Zhang, H.; Yang, X.; Gu, R.; Liu, Y.; Wu, R. Comprehensive review of milk fat globule membrane proteins across mammals and lactation periods in health and disease. Crit. Rev. Food Sci. Nutr. 2024, 2024, 1–22. [Google Scholar] [CrossRef] [PubMed]
- Li, Z.; Liu, A.; Cao, Y.; Zhou, H.; Shen, Q.; Wu, S.; Luo, J. Milk fat globule membrane proteins are crucial in regulating lipid digestion during simulated in vitro infant gastrointestinal digestion. J. Dairy Sci. 2024, 107, 7549–7563. [Google Scholar] [CrossRef]
- Zavaleta, N.; Kvistgaard, A.S.; Graverholt, G.; Respicio, G.; Guija, H.; Valencia, N.; Lönnerdal, B. Efficacy of an MFGM-enriched complementary food in diarrhea, anemia, and micronutrient status in infants. J. Pediatr. Gastroenterol. Nutr. 2011, 53, 561–568. [Google Scholar] [CrossRef] [PubMed]
- Peng, X.P.; Ding, W.; Ma, J.M.; Zhang, J.; Sun, J.; Cao, Y.; Lei, L.H.; Zhao, J.; Li, Y.F. Effect of Escherichia Coli Infection on Metabolism of Dietary Protein in Intestine. Curr. Protein Pept. Sci. 2020, 21, 772–776. [Google Scholar] [CrossRef]
- Tang, Q.; Lan, T.; Zhou, C.; Gao, J.; Wu, L.; Wei, H.; Li, W.; Tang, Z.; Tang, W.; Diao, H.; et al. Nutrition strategies to control post-weaning diarrhea of piglets: From the perspective of feeds. Anim. Nutr. 2024, 17, 297–311. [Google Scholar] [CrossRef]
- Pi, Y.; Mu, C.; Gao, K.; Liu, Z.; Peng, Y.; Zhu, W. Increasing the Hindgut Carbohydrate/Protein Ratio by Cecal Infusion of Corn Starch or Casein Hydrolysate Drives Gut Microbiota-Related Bile Acid Metabolism To Stimulate Colonic Barrier Function. mSystems 2020, 5, e00176-20. [Google Scholar] [CrossRef] [PubMed]
- Iizumi, Y.; Masashi, S.; Yuki, I.; Handa, H.; Kishi, T.; Kanako, K.; Yamaguchi, Y. Role of N-end rule ubiquitin ligases UBR1 and UBR2 in regulating the leucine-mTOR signaling pathway. Genes. Cells 2010, 15, 339–349. [Google Scholar] [CrossRef]
- Dong, L.; Du, H.; Zhang, M.; Xu, H.; Pu, X.; Chen, Q.; Luo, R.; Hu, Y.; Wang, Y.; Tu, H.; et al. Anti-inflammatory effect of Rhein on ulcerative colitis via inhibiting PI3K/Akt/mTOR signaling pathway and regulating gut microbiota. Phytother. Res. 2022, 36, 2081–2094. [Google Scholar] [CrossRef] [PubMed]
- Lawal, S.A.; Voisin, A.; Olof, H.; Bording-Jorgensen, M.; Armstrong, H. Diversity of the microbiota communities found in the various regions of the intestinal tract in healthy individuals and inflammatory bowel diseases. Front. Immunol. 2023, 14, 1242242. [Google Scholar] [CrossRef]
- Vila, A.V.; Imhann, F.; Collij, V.; Jankipersadsing, S.A.; Gurry, T.; Mujagic, Z.; Kurilshikov, A.; Bonder, M.J.; Jiang, X.; Tigchelaar, E.F. Gut microbiota composition and functional changes in inflammatory bowel disease and irritable bowel syndrome. Sci. Transl. Med. 2018, 10, 472. [Google Scholar] [CrossRef]
- Do, K.-H.; Ko, S.-H.; Kim, K.B.; Seo, K.; Lee, W.-K. Comparative Study of Intestinal Microbiome in Patients with Ulcerative Colitis and Healthy Controls in Korea. Microorganisms 2023, 11, 2750. [Google Scholar] [CrossRef]
- Yu, Z.; Li, D.; Sun, H. Herba Origani alleviated DSS-induced ulcerative colitis in mice through remolding gut microbiota to regulate bile acid and short-chain fatty acid metabolisms. Biomed. Pharmacother. 2023, 161, 114409. [Google Scholar] [CrossRef] [PubMed]
- Nie, Q.; Sun, Y.; Li, M.; Zuo, S.; Chen, C.; Lin, Q.; Nie, S. Targeted modification of gut microbiota and related metabolites via dietary fiber. Carbohydr. Polym. 2023, 316, 120986. [Google Scholar] [CrossRef]
- Schirmer, M.; Strazar, M.; Avila-Pacheco, J.; Rojas-Tapias, D.F.; Brown, E.M.; Temple, E.; Deik, A.; Bullock, K.; Jeanfavre, S.; Pierce, K.; et al. Linking microbial genes to plasma and stool metabolites uncovers host-microbial interactions underlying ulcerative colitis disease course. Cell Host Microbe 2024, 32, 209–226.e7. [Google Scholar] [CrossRef] [PubMed]
- Xu, H.M.; Huang, H.L.; Liu, Y.D.; Zhu, J.Q.; Zhou, Y.L.; Chen, H.T.; Xu, J.; Zhao, H.L.; Guo, X.; Shi, W.; et al. Selection strategy of dextran sulfate sodium-induced acute or chronic colitis mouse models based on gut microbial profile. BMC Microbiol. 2021, 21, 279. [Google Scholar] [CrossRef] [PubMed]
- Yao, Y.; Zhou, X.; Hadiatullah, H.; Li, C.; Wang, X.; Wang, S. Effects of Human, Caprine, and Bovine Milk Fat Globules on Microbiota Adhesion and Gut Microecology. J. Agric. Food Chem. 2021, 69, 9778–9787. [Google Scholar] [CrossRef] [PubMed]
- Qu, S.; Fan, L.; Qi, Y.; Xu, C.; Hu, Y.; Chen, S.; Liu, W.; Liu, W.; Si, J. Akkermansia muciniphila Alleviates Dextran Sulfate Sodium (DSS)-Induced Acute Colitis by NLRP3 Activation. Microbiol. Spectr. 2021, 9, e00730-21. [Google Scholar] [CrossRef] [PubMed]
- Shuang, Q.; Yinghui, Z.; Yichun, H.; Yicheng, F.; Kunyao, X.; Wei, Z.; Yawen, W.; Kaili, N.; Meng, Q. Excessive consumption of mucin by over-colonized Akkermansia muciniphila promotes intestinal barrier damage during malignant intestinal environment. Front. Microbiol. 2023, 14, 1111911. [Google Scholar] [CrossRef]
- Zhao, Y.; Yang, H.; Wu, P.; Yang, S.; Xue, W.; Xu, B.; Zhang, S.; Tang, B.; Xu, D. Akkermansia muciniphila: A promising probiotic against inflammation and metabolic disorders. Virulence 2024, 15, 2375555. [Google Scholar] [CrossRef]
- Shi, M.; Yue, Y.; Ma, C.; Dong, L.; Chen, F. Pasteurized Akkermansia muciniphila Ameliorate the LPS-Induced Intestinal Barrier Dysfunction via Modulating AMPK and NF-κB through TLR2 in Caco-2 Cells. Nutrients 2022, 14, 764. [Google Scholar] [CrossRef]
- Xia, J.; Lv, L.; Liu, B.; Wang, S.; Zhang, S.; Wu, Z.; Yang, L.; Bian, X.; Wang, Q.; Wang, K.; et al. Akkermansia muciniphila Ameliorates Acetaminophen-Induced Liver Injury by Regulating Gut Microbial Composition and Metabolism. Microbiol. Spectr. 2022, 10, e0159621. [Google Scholar] [CrossRef]
- Chen, S.; Qian, K.; Zhang, G.; Zhang, M. Akkermansia muciniphila and its outer membrane protein Amuc_1100 prophylactically attenuate 5-fluorouracil-induced intestinal mucositis. Biochem. Biophys. Res. Commun. 2022, 614, 34–40. [Google Scholar] [CrossRef] [PubMed]
- Zheng, M.; Han, R.; Yuan, Y.; Xing, Y.; Zhang, W.; Sun, Z.; Liu, Y.; Li, J.; Mao, T. The role of Akkermansia muciniphila in inflammatory bowel disease: Current knowledge and perspectives. Front. Immunol. 2023, 13, 1089600. [Google Scholar] [CrossRef] [PubMed]
- Massironi, S.; Viganò, C.; Palermo, A.; Pirola, L.; Mulinacci, G.; Allocca, M.; Peyrin-Biroulet, L.; Danese, S. Inflammation and malnutrition in inflammatory bowel disease. Lancet Gastroenterol. Hepatol. 2023, 8, 579–590. [Google Scholar] [CrossRef] [PubMed]
- Yao, Y.; Liu, Y.; Xu, Q.; Mao, L. Short Chain Fatty Acids: Essential Weapons of Traditional Medicine in Treating Inflammatory Bowel Disease. Molecules 2024, 29, 379. [Google Scholar] [CrossRef]
- Xu, H.-M.; Zhao, H.-L.; Guo, G.-J.; Xu, J.; Zhou, Y.-L.; Huang, H.-L.; Nie, Y.-Q. Characterization of short-chain fatty acids in patients with ulcerative colitis: A meta-analysis. Bmc Gastroenterol. 2022, 22, 117. [Google Scholar] [CrossRef] [PubMed]
- Gong, H.; Li, T.; Liang, D.; Gao, J.; Liu, X.; Mao, X. Milk fat globule membrane supplementation protects against β-lactoglobulin- induced food allergy in mice via upregulation of regulatory T cells and enhancement of intestinal barrier in a microbiota-derived short-chain fatty acids manner. Food Sci. Hum. Wellness 2024, 13, 124–136. [Google Scholar] [CrossRef]
- Tang, H.; Li, Q.; Zha, Z.; Jiao, Y.; Yang, B.; Cheng, Z.; Wang, T.; Yin, H. Xylan acetate ester ameliorates ulcerative colitis through intestinal barrier repair and inflammation inhibition via regulation of macrophage M1 polarization. Int. J. Biol. Macromol. 2024, 280, 135551. [Google Scholar] [CrossRef] [PubMed]
- Firoozi, D.; Masoumi, S.J.; Mohammad-Kazem Hosseini Asl, S.; Labbe, A.; Razeghian-Jahromi, I.; Fararouei, M.; Lankarani, K.B.; Dara, M. Effects of short-chain fatty acid-butyrate supplementation on expression of circadian-clock genes, sleep quality, and inflammation in patients with active ulcerative colitis: A double-blind randomized controlled trial. Lipids Health Dis. 2024, 23, 216. [Google Scholar] [CrossRef] [PubMed]
- Miao, Y.; Wang, M.; Sun, H.; Zhang, Y.; Zhou, W.; Yang, W.; Duan, L.; Niu, L.; Li, Z.; Chen, J. Akkermansia muciniphila ameliorates colonic injury in mice with DSS-induced acute colitis by blocking macrophage pro-inflammatory phenotype switching via the HDAC5/DAB2 axis. Biochim. Biophys. Acta (BBA)-Mol. Cell Res. 2024, 1871, 119751. [Google Scholar] [CrossRef]
- Lee, S.Y.; Jhun, J.; Woo, J.S.; Lee, K.H.; Hwang, S.-H.; Moon, J.; Park, G.; Choi, S.S.; Kim, S.J.; Jung, Y.J. Gut microbiome-derived butyrate inhibits the immunosuppressive factors PD-L1 and IL-10 in tumor-associated macrophages in gastric cancer. Gut Microbes 2024, 16, 2300846. [Google Scholar] [CrossRef]
- Scott, S.A.; Fu, J.; Chang, P.V. Microbial tryptophan metabolites regulate gut barrier function via the aryl hydrocarbon receptor. Proc. Natl. Acad. Sci. USA 2020, 117, 19376–19387. [Google Scholar] [CrossRef]
- Barclay, A.R.; Russell, R.K.; Wilson, M.L.; Gilmour, W.H.; Satsangi, J.; Wilson, D.C. Systematic Review: The Role of Breastfeeding in the Development of Pediatric Inflammatory Bowel Disease. J. Pediatr. 2009, 155, 421–426. [Google Scholar] [CrossRef] [PubMed]
- Ye, S.; Sun, Y.; Chen, X.; Fu, T.; Ruan, X.; Dan, L.; Chen, J.; Du, Z.; Wang, X. Greater adherence to the Mediterranean Dietary Approaches to Stop Hypertension Intervention for Neurodegenerative Delay (MIND) diet is associated with lower risk of inflammatory bowel disease: A prospective cohort study. Food Funct. 2024, 15, 7631–7640. [Google Scholar] [CrossRef] [PubMed]








Disclaimer/Publisher’s Note: The statements, opinions and data contained in all publications are solely those of the individual author(s) and contributor(s) and not of MDPI and/or the editor(s). MDPI and/or the editor(s) disclaim responsibility for any injury to people or property resulting from any ideas, methods, instructions or products referred to in the content. |
© 2025 by the authors. Licensee MDPI, Basel, Switzerland. This article is an open access article distributed under the terms and conditions of the Creative Commons Attribution (CC BY) license (https://creativecommons.org/licenses/by/4.0/).
Share and Cite
Kang, N.; Fan, Z.; Yang, L.; Shen, J.; Shen, Y.; Fang, Z.; Li, B.; Yang, B.; Wang, J. Camel Milk Protein Ameliorates Ulcerative Colitis by Modulating Gut Microbiota and Amino Acid Metabolism. Nutrients 2025, 17, 780. https://doi.org/10.3390/nu17050780
Kang N, Fan Z, Yang L, Shen J, Shen Y, Fang Z, Li B, Yang B, Wang J. Camel Milk Protein Ameliorates Ulcerative Colitis by Modulating Gut Microbiota and Amino Acid Metabolism. Nutrients. 2025; 17(5):780. https://doi.org/10.3390/nu17050780
Chicago/Turabian StyleKang, Ning, Zhexin Fan, Li Yang, Jie Shen, Yuechenfei Shen, Zhifeng Fang, Baokun Li, Bo Yang, and Jiancheng Wang. 2025. "Camel Milk Protein Ameliorates Ulcerative Colitis by Modulating Gut Microbiota and Amino Acid Metabolism" Nutrients 17, no. 5: 780. https://doi.org/10.3390/nu17050780
APA StyleKang, N., Fan, Z., Yang, L., Shen, J., Shen, Y., Fang, Z., Li, B., Yang, B., & Wang, J. (2025). Camel Milk Protein Ameliorates Ulcerative Colitis by Modulating Gut Microbiota and Amino Acid Metabolism. Nutrients, 17(5), 780. https://doi.org/10.3390/nu17050780

