Development of the Dietary Practices and Food Safety Literacy Scale for Older Adults
Abstract
1. Introduction
2. Materials and Methods
2.1. Study Procedures
2.2. Item Development of the Dietary Practices and Food Safety Literacy Scale
2.3. Validation and Reliability of the Dietary Practices and Food Safety Literacy Scale
3. Results
3.1. Exploration of the Factor Structure for the Development of the Dietary Practices and Food Safety Literacy Scale
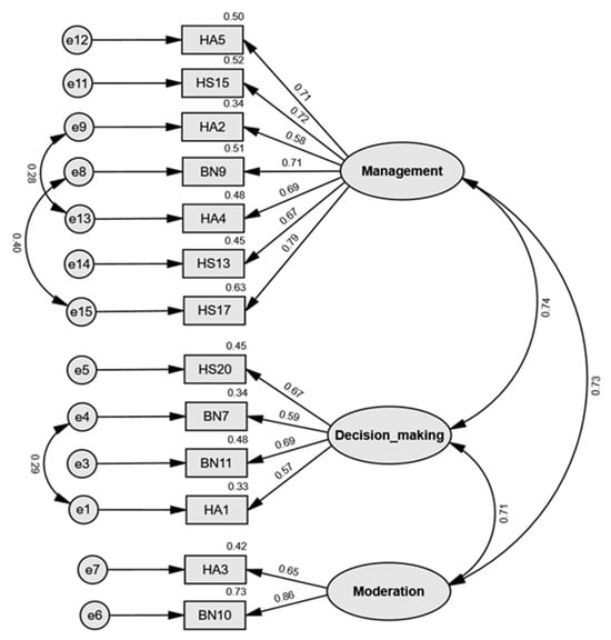
3.2. Validation of the Factor Structure of the Dietary Practices and Food Safety Literacy Scale
4. Discussion
5. Conclusions
Supplementary Materials
Author Contributions
Funding
Institutional Review Board Statement
Informed Consent Statement
Data Availability Statement
Conflicts of Interest
References
- Korea Statistical Information Service. Population of the Republic of Korea; KOSIS: Daejeon, Republic of Korea, 2025; Available online: https://kosis.kr (accessed on 16 April 2025).
- Gu, M.; Yu, J.; Sok, S. Factors affecting life satisfaction among retired older adults. Front. Public Health 2025, 13, 1367638. [Google Scholar] [CrossRef] [PubMed]
- Hong, J.Y. Factors influencing health-related quality of life in the elderly by age. J. Korea Contents Assoc. 2022, 22, 420–430. [Google Scholar] [CrossRef]
- Kang, E.N.; Kim, H.S.; Jeong, C.U.; Kim, S.J.; Lee, S.H.; Joo, B.H.; Hwang, N.H.; Kim, K.R.; Lee, H.J.; Choi, K.D. 2023 National Survey of Older Koreans; Ministry of Health and Welfare: Sejong-si, Republic of Korea; Korea Institute for Health and Social Affairs: Sejong City, Republic of Korea, 2023. [Google Scholar]
- Kang, J.G.; Jung, K.S. 2023 National Health Insurance Statistical Yearbook; Health Insurance Review & Assessment Service: Wonju-si, Republic of Korea; National Health Insurance Service: Wonju-si, Republic of Korea, 2024. [Google Scholar]
- Manafo, E.; Wong, S. Exploring older adults’ health information seeking behaviors. J. Nutr. Educ. Behav. 2012, 44, 85–89. [Google Scholar] [CrossRef]
- Berkman, N.D.; Davis, T.C.; McCormack, L. Health literacy: What is it? J. Health Commun. 2010, 15, 9–19. [Google Scholar] [CrossRef]
- Sørensen, K.; Van den Broucke, S.; Fullam, J.; Doyle, G.; Pelikan, J.; Slonska, Z.; Brand, H.; (HLS-EU) Consortium Health Literacy Project European. Health literacy and public health: A systematic review and integration of definitions and models. BMC Public Health 2012, 12, 80. [Google Scholar] [CrossRef]
- Nutbeam, D. Health literacy as a public health goal: A challenge for contemporary health education and communication strategies into the 21st century. Health Promot. Int. 2000, 15, 259–267. [Google Scholar] [CrossRef]
- Davis, T.C.; Long, S.W.; Jackson, R.H.; Mayeaux, E.J.; George, R.B.; Murphy, P.W.; Crouch, M.A. Rapid estimate of adult literacy in medicine: A shortened screening instrument. Fam. Med. 1993, 25, 391–395. [Google Scholar] [PubMed]
- Parker, R.M.; Baker, D.W.; Williams, M.V.; Nurss, J.R. The test of functional health literacy in adults: A new instrument for measuring patients’ literacy skills. J. Gen. Intern. Med. 1995, 10, 537–541. [Google Scholar] [CrossRef]
- Weiss, B.D.; Mays, M.Z.; Martz, W.; Castro, K.M.; DeWalt, D.A.; Pignone, M.P.; Mockbee, J.; Hale, F.A. Quick assessment of literacy in primary care: The newest vital sign. Ann. Fam. Med. 2005, 3, 514–522. [Google Scholar] [CrossRef] [PubMed]
- Ishikawa, H.; Takeuchi, T.; Yano, E. Measuring functional, communicative, and critical health literacy among diabetic patients. Diabetes Care 2008, 31, 874–879. [Google Scholar] [CrossRef] [PubMed]
- Osborne, R.H.; Batterham, R.W.; Elsworth, G.R.; Hawkins, M.; Buchbinder, R. The grounded psychometric development and initial validation of the Health Literacy Questionnaire (HLQ). BMC Public Health 2013, 13, 658. [Google Scholar] [CrossRef]
- Vidgen, H.A.; Gallegos, D. Defining food literacy and its components. Appetite 2014, 76, 50–59. [Google Scholar] [CrossRef]
- Zoellner, J.; Connell, C.; Bounds, W.; Crook, L.; Yadrick, K. Nutrition literacy status and preferred nutrition communication channels among adults in the Lower Mississippi Delta. Prev. Chronic Dis. 2009, 6, A128. [Google Scholar] [PubMed]
- Thanakiattiwibun, C.M.; Siriussawakul, A.; Virotjarumart, T.; Maneeon, S.M.; Tantai, N.M.; Srinonprasert, V.; Chaiwat, O.; Sriswasdi, P. Multimorbidity, healthcare utilization, and quality of life for older patients undergoing surgery: A prospective study. Medicine 2023, 102, e33389. [Google Scholar] [CrossRef]
- Shlisky, J.; Bloom, D.E.; Beaudreault, A.R.; Tucker, K.L.; Keller, H.H.; Freund-Levi, Y.; Fielding, R.A.; Cheng, F.W.; Jensen, G.L.; Wu, D.; et al. Nutritional considerations for healthy aging and reduction in age-related chronic disease. Adv. Nutr. 2017, 8, 17–26. [Google Scholar] [CrossRef]
- Huang, Y.; Su, Y.; Byun, Y.; Lee, Y.; Kim, S. Analysis of multiple chronic disease characteristics in middle-aged and elderly South Koreans by exercise habits based on association rules mining algorithm. BMC Public Health 2023, 23, 1232. [Google Scholar] [CrossRef]
- Weiss, C.O. Frailty and chronic diseases in older adults. Clin. Geriatr. Med. 2011, 27, 39–52. [Google Scholar] [CrossRef]
- Johnson, A.E.; Donkin, A.J.; Morgan, K.; Lilley, J.M.; Neale, R.J.; Page, R.M.; Silburn, R. Food safety knowledge and practice among elderly people living at home. J. Epidemiol. Community Health 1998, 52, 745–748. [Google Scholar] [CrossRef] [PubMed]
- Choi, J.-H.; Lee, Y.-J.; Lee, E.-S.; Lee, H.-S.; Chang, H.-J.; Lee, K.-E.; Yi, N.-Y.; Kwak, T.-K. Investigation of food safety knowledge, attitudes, and behavior for analyzing food safety risk factors in the elderly. J. Korean Soc. Food Sci. Nutr. 2016, 45, 746–756. [Google Scholar] [CrossRef]
- Kim, J.W. Paradigm shift to sustainable dietary education from the confusion of dietary education and nutrition education. J Korean Pr. Arts Educ. 2018, 24, 17–37. [Google Scholar] [CrossRef]
- World Health Organization. Food Hygiene: Fourth Report of the Expert Committee on Environmental Sanitation; Meeting Held in Geneva from 26 July to 1 August 1955; WHO: Geneva, Switzerland, 1956. [Google Scholar]
- Nutbeam, D.; Kickbusch, I. Health promotion glossary. Health Promot. Int. 1998, 13, 349–364. [Google Scholar] [CrossRef]
- Silk, K.J.; Sherry, J.; Winn, B.; Keesecker, N.; Horodynski, M.A.; Sayir, A. Increasing nutrition literacy: Testing the effectiveness of print, web site, and game modalities. J. Nutr. Educ. Behav. 2008, 40, 3–10. [Google Scholar] [CrossRef]
- Lawshe, C.H. A quantitative approach to content validity. Pers. Psychol. 1975, 28, 563–575. [Google Scholar] [CrossRef]
- Hair, J.F.; Black, W.C.; Babin, B.J.; Anderson, R.E. Multivariate Data Analysis, 7th ed.; Prentice Hall: Upper Saddle River, NJ, USA, 2010. [Google Scholar]
- MacCallum, R.C.; Widaman, K.F.; Zhang, S.; Hong, S. Sample size in factor analysis. Psychol. Methods 1999, 4, 84. [Google Scholar] [CrossRef]
- Wolf, E.J.; Harrington, K.M.; Clark, S.L.; Miller, M.W. Sample size requirements for structural equation models: An evaluation of power, bias, and solution propriety. Educ. Psychol. Meas. 2013, 73, 913–934. [Google Scholar] [CrossRef] [PubMed]
- McCoach, D.B.; Gable, R.K.; Madura, J.P. Instrument Development in the Affective Domain; Springer: New York, NY, USA, 2013; Volume 10, pp. 971–978. [Google Scholar] [CrossRef]
- DeVellis, R.F.; Thorpe, C.T. Scale Development: Theory and Applications; Sage Publications: Thousand Oaks, CA, USA, 2021. [Google Scholar]
- Tak, J. Psychological Testing: An Understanding of Development and Evaluation Method; Hakjisa: Seoul, Republic of Korea, 2007; p. 415. [Google Scholar]
- Curran, P.J.; West, S.G.; Finch, J.F. The robustness of test statistics to nonnormality and specification error in confirmatory factor analysis. Psychol. Methods 1996, 1, 16. [Google Scholar] [CrossRef]
- Nunnally, J.C. Psychometric Theory, 2nd ed.; McGraw-Hill: Columbus, OH, USA, 1978. [Google Scholar]
- Kaiser, H.F. An index of factorial simplicity. Psychometrika 1974, 39, 31–36. [Google Scholar] [CrossRef]
- Costello, A.B.; Osborne, J. Best practices in exploratory factor analysis: Four recommendations for getting the most from your analysis. Pract. Assess. Res. Eval. 2005, 10, 7. [Google Scholar] [CrossRef]
- Kang, H. A guide on the use of factor analysis in the assessment of construct validity. J. Korean Acad. Nurs. 2013, 43, 587–594. [Google Scholar] [CrossRef]
- Browne, M.W. Alternative ways of assessing model fit. In Testing Structural Equation Models; Sage: Thousand Oaks, CA, USA, 1993. [Google Scholar]
- Bae, B.R. Structural Equation Modeling with Amos 19: Principles and Practice; Seoul Chungram Books: Seoul, Republic of Korea, 2011; pp. 1–668. [Google Scholar]
- Fornell, C.; Larcker, D.F. Evaluating structural equation models with unobservable variables and measurement error. J. Mark. Res. 1981, 18, 39–50. [Google Scholar] [CrossRef]
- Muhamad Safiih, L.; Azreen, N. Confirmatory factor analysis approach. Malays. J. Math. Sci. 2016, 2, 23–30. [Google Scholar]
- World Health Organization. Ottawa Charter for Health Promotion; World Health Organization: Geneva, Switzerland, 1986; Available online: https://apps.who.int/iris/bitstream/handle/10665/349652/WHO-EURO-1986-4044-43803-61677-eng.pdf (accessed on 19 October 2025).
- World Health Organization. Health Literacy; WHO: Geneva, Switzerland, 2024; Available online: https://www.who.int/news-room/fact-sheets/detail/health-literacy (accessed on 20 October 2025).
- Leung, A.Y.M.; Cheung, M.K.T.; Lou, V.W.Q.; Chan, F.H.W.; Ho, C.K.Y.; Do, T.L.; Chan, S.S.C.; Chi, I. Development and validation of the Chinese health literacy scale for chronic care. J. Health Commun. 2013, 18 (Suppl. S1), 205–222. [Google Scholar] [CrossRef]
- Han, H.W.; Park, S.J.; Kang, J.S.; Moon, K.S.; Kim, J.I.; Hwang, J.; Oh, J.; Woo, H.S. Development of Korean version of European health literacy survey (HLS-EU-Q47) and applied to the elderly. Ther. Sci. Rehabil. 2021, 10, 65–80. [Google Scholar] [CrossRef]
- So, H.; Park, D.; Choi, M.K.; Kim, Y.S.; Shin, M.J.; Park, Y.K. Development and validation of a food literacy assessment tool for community-dwelling elderly people. Int. J. Environ. Res. Public Health 2021, 18, 4979. [Google Scholar] [CrossRef]
- Bojang, K.P.; Manchana, V. Nutrition and healthy aging: A review. Curr. Nutr. Rep. 2023, 12, 369–375. [Google Scholar] [CrossRef]
- Rodríguez-Monforte, M.; Sánchez, E.; Barrio, F.; Costa, B.; Flores-Mateo, G. Metabolic syndrome and dietary patterns: A systematic review and meta-analysis of observational studies. Eur. J. Nutr. 2017, 56, 925–947. [Google Scholar] [CrossRef] [PubMed]
- Sierra-Johnson, J.; Undén, A.; Linestrand, M.; Rosell, M.; Sjogren, P.; Kolak, M.; De Faire, U.; Fisher, R.M.; Hellénius, M.; Undén, A.-L. Eating meals irregularly: A novel environmental risk factor for the metabolic syndrome. Obesity 2008, 16, 1302–1307. [Google Scholar] [CrossRef]
- Alkhulaifi, F.; Darkoh, C. Meal timing, meal frequency and metabolic syndrome. Nutrients 2022, 14, 1719. [Google Scholar] [CrossRef] [PubMed]
- Collado-Mateo, D.; Lavín-Pérez, A.; Peñacoba, C.; Del Coso, J.; Leyton-Román, M.; Luque-Casado, A.; Gasque, P.; Fernández-Del-Olmo, M.; Amado-Alonso, D. Key factors associated with adherence to physical exercise in patients with chronic diseases and older adults: An umbrella review. Int. J. Environ. Res. Public Health 2021, 18, 2023. [Google Scholar] [CrossRef] [PubMed]
- Kim, H.; Choi, J.; Noh, G.Y. An Exploratory Study about the Factors Influencing Risk Perception and Preventive Behavioral Intention of Food Safety: Focused on the Communication Channels and Attribution of Responsibility. Korean J. Advert. Public Relat. 2020, 22, 156–193. [Google Scholar] [CrossRef]
- Lee, K.; Lim, S. The effects of health empowerment and social support on health promotion behavior in older adults: A cross-sectional study. J. Korean Gerontol. Nurs. 2022, 24, 433–440. [Google Scholar] [CrossRef]
- Eiser, J.R.; Gentle, P. Health behavior as goal-directed action. J. Behav. Med. 1988, 11, 523–535. [Google Scholar] [CrossRef] [PubMed]
- Dong, Q.; Liu, T.; Liu, R.; Yang, H.; Liu, C. Effectiveness of digital health literacy interventions in older adults: Single-arm meta-analysis. J. Med. Internet Res. 2023, 25, e48166. [Google Scholar] [CrossRef]
- Kim, S.; Park, C.; Park, S.; Kim, D.J.; Bae, Y.S.; Kang, J.H.; Chun, J.W. Measuring digital health literacy in older adults: Development and validation study. J. Med. Internet Res. 2025, 27, e65492. [Google Scholar] [CrossRef]
- Soares, S.; Hoffmeister, L.V.; Fernandes, M.D.F.; Henriques, A.; Costa, A. The use of digital technologies in the promotion of health literacy and empowerment of informal caregivers: Scoping review. JMIR Aging 2024, 7, e54913. [Google Scholar] [CrossRef]
- Uemura, K.; Yamada, M.; Okamoto, H. The effectiveness of an active learning program in promoting a healthy lifestyle among older adults with low health literacy: A randomized controlled trial. Gerontology 2021, 67, 25–35. [Google Scholar] [CrossRef]
- DeMonaco, H.J.; von Hippel, E. Reducing medical costs and improving quality via self-management tools. PLoS Med. 2007, 4, e104. [Google Scholar] [CrossRef] [PubMed]
- Palumbo, R. Examining the impacts of health literacy on healthcare costs. An evidence synthesis. Health Serv. Manag. Res. 2017, 30, 197–212. [Google Scholar] [CrossRef]


| Variables | Sample A (n = 108) | Sample B (n = 116) |
|---|---|---|
| Area of Residence | ||
| Urban | 19 (17.6) | 32 (27.6) |
| Rural | 89 (82.4) | 84 (72.4) |
| Gender | ||
| Men | 31 (28.7) | 44 (37.9) |
| Women | 77 (71.3) | 72 (62.1) |
| Age (yrs) (A) | 76.13 ± 5.32 | 77.67 ± 4.95 |
| Subjective Age (yrs) (B) | 73.38 ± 8.89 | 73.60 ± 7.20 |
| (A)–(B) | 2.75 ± 10.36 | 4.07 ± 8.73 |
| Age Range | ||
| 65–74 years | 42 (38.9) | 30 (25.9) |
| 75–79 years | 37 (34.3) | 44 (37.9) |
| 80+ years | 29 (26.9) | 42 (36.2) |
| Marital Status | ||
| Married | 43 (39.8) | 45 (38.8) |
| Separated | 0 | 3 (2.6) |
| Divorced | 21 (19.4) | 28 (24.1) |
| Widowed | 42 (38.9) | 37 (31.9) |
| Single | 2 (1.9) | 3 (2.6) |
| Household Composition | ||
| Living alone | 64 (59.3) | 67 (57.8) |
| With spouse | 36 (33.3) | 34 (29.3) |
| With adult children | 5 (4.6) | 6 (5.2) |
| With spouse and adult children | 2 (1.9) | 7 (6.0) |
| Other family members | 1 (0.9) | 2 (1.7) |
| Educational Attainment | ||
| No formal education | 5 (4.6) | 8 (6.9) |
| Elementary school graduate | 45 (41.7) | 53 (45.7) |
| Middle school graduate | 28 (25.9) | 24 (20.7) |
| High school graduate | 25 (23.1) | 22 (19.0) |
| College graduate and over | 5 (4.6) | 9 (7.8) |
| Monthly Household Income (KRW 10,000) | ||
| <100 | 68 (63.0) | 75 (64.7) |
| 100–199 | 18 (16.7) | 22 (19.0) |
| 200–299 | 13 (12.0) | 10 (8.6) |
| 300–499 | 6 (5.6) | 5 (4.3) |
| ≥500 | 3 (2.8) | 4 (3.4) |
| Monthly Average Food Expenditure (KRW 10,000) | ||
| ≤10 | 28 (25.9) | 31 (26.7) |
| 11–30 | 28 (25.9) | 27 (23.3) |
| 31–49 | 23 (21.3) | 28 (24.1) |
| ≥50 | 29 (26.9) | 30 (25.9) |
| No. | Items | Communalities | Factor Loadings | ||
|---|---|---|---|---|---|
| 1 | 2 | 3 | |||
| Factor 1. Management Competencies | |||||
| HA5 | I regularly assess my dietary habits and strive to improve unhealthy eating patterns. | 0.618 | 0.783 | 0.305 | 0.273 |
| HS15 | When I purchase or consume food, I check the use-by date. | 0.591 | 0.729 | 0.506 | 0.437 |
| HS17 | I always wash my hands with the right way to wash my hands before cooking or eating. | 0.464 | 0.648 | 0.463 | 0.346 |
| BN9 | I can prepare food by myself by referring to simple recipes. | 0.389 | 0.622 | 0.261 | 0.304 |
| HA4 | I like to share food with my family, acquaintances, and neighbors, or eat together. | 0.427 | 0.619 | 0.228 | 0.445 |
| HS13 | I can select the right information among the food safety information in the mass media (e.g., TV, Internet, YouTube, books). | 0.428 | 0.602 | 0.455 | 0.146 |
| HA2 | I believe that nutritional management is essential for healthy aging. | 0.331 | 0.571 | 0.200 | 0.281 |
| Factor 2. Decision-Making competencies | |||||
| HS20 | I check the food labels (e.g., certification marks, ingredients) when purchasing general foods, dietary supplements, or functional foods. | 0.647 | 0.315 | 0.797 | 0.098 |
| BN7 | I can identify and select food products that support a healthy diet (e.g., low-sugar, low-sodium, high-protein foods). | 0.527 | 0.404 | 0.719 | 0.216 |
| BN11 | I usually have a nutritionally balanced diet with nutrient-rich foods (e.g., fish, meat, eggs, legumes, vegetables, and enough fluids) that help maintain my health as I age. | 0.567 | 0.314 | 0.700 | 0.430 |
| HA1 | I can find helpful and reliable health information (e.g., disease prevention, nutrition, physical activity, healthy aging, and community meal services). | 0.315 | 0.337 | 0.550 | 0.203 |
| Factor 3. Moderation competencies | |||||
| HA3 | I tend to keep an appropriate amount of food and physical activity. | 0.598 | 0.409 | 0.394 | 0.743 |
| BN10 | I eat every meal regularly. | 0.537 | 0.453 | 0.185 | 0.710 |
| Eigen value | - | 5.087 | 1.627 | 1.150 | |
| Explanatory Power (%) | - | 39.128 | 12.517 | 8.843 | |
| Cumulative Variance (%) | - | 39.128 | 51.645 | 60.488 | |
| Cronbach’s alpha | Total 0.864 | 0.829 | 0.781 | 0.685 | |
| χ2 | df | CFI | GFI | TLI | RMSEA | SRMR |
|---|---|---|---|---|---|---|
| 110.777 *** | 59 | 0.919 | 0.874 | 0.893 | 0.087 | 0.066 |
Disclaimer/Publisher’s Note: The statements, opinions and data contained in all publications are solely those of the individual author(s) and contributor(s) and not of MDPI and/or the editor(s). MDPI and/or the editor(s) disclaim responsibility for any injury to people or property resulting from any ideas, methods, instructions or products referred to in the content. |
© 2025 by the authors. Licensee MDPI, Basel, Switzerland. This article is an open access article distributed under the terms and conditions of the Creative Commons Attribution (CC BY) license (https://creativecommons.org/licenses/by/4.0/).
Share and Cite
Lee, Y.-R.; Nam, G.-M.; Kim, Y.-S.; Shin, H.-R.; Park, Y.-K.; Mun, J.-H.; Cho, S.-H.; Lim, H.-S. Development of the Dietary Practices and Food Safety Literacy Scale for Older Adults. Nutrients 2025, 17, 3354. https://doi.org/10.3390/nu17213354
Lee Y-R, Nam G-M, Kim Y-S, Shin H-R, Park Y-K, Mun J-H, Cho S-H, Lim H-S. Development of the Dietary Practices and Food Safety Literacy Scale for Older Adults. Nutrients. 2025; 17(21):3354. https://doi.org/10.3390/nu17213354
Chicago/Turabian StyleLee, Ye-Rin, Gi-Moon Nam, Young-Sun Kim, Hye-Ri Shin, Yoo-Kyung Park, Ji-Hye Mun, Su-Hyeun Cho, and Hee-Sook Lim. 2025. "Development of the Dietary Practices and Food Safety Literacy Scale for Older Adults" Nutrients 17, no. 21: 3354. https://doi.org/10.3390/nu17213354
APA StyleLee, Y.-R., Nam, G.-M., Kim, Y.-S., Shin, H.-R., Park, Y.-K., Mun, J.-H., Cho, S.-H., & Lim, H.-S. (2025). Development of the Dietary Practices and Food Safety Literacy Scale for Older Adults. Nutrients, 17(21), 3354. https://doi.org/10.3390/nu17213354

