The Inhibitory Effects of NCT503 and Exogenous Serine on High-Selenium Induced Insulin Resistance in Mice
Abstract
1. Introduction
2. Materials and Methods
2.1. Reagents
2.2. Experimental Groups and Diet Regimes
2.3. Weekly Body Weight Monitoring in C57BL/6J Mice
2.4. Glucose Tolerance Test (GTT)
2.5. Insulin Tolerance Test (ITT)
2.6. Fasting Blood Glucose Test
2.7. Selenium Detection of Plasma and Tissues in Mice
2.8. Blood Biochemistry Analysis
2.9. PHGDH Enzyme Activity Assay
2.10. Western Blotting
2.11. Statistical Analysis
3. Results
3.1. Weekly Body Weight Monitoring
3.2. Monthly Monitoring of Fasting Blood Glucose Levels
3.3. Glucose Tolerance Test
3.4. Insulin Tolerance Test
3.5. High Se and Ser/NCT503 Supplementation Differentially Modulate Plasma Biochemical Markers
3.6. Selenium Levels in Plasma, Liver, Muscle, and Pancreas
3.7. PHGDH Activities in Liver, Muscle, and Pancreas
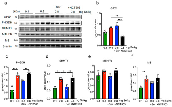
3.8. Influence of Dietary Selenium Supplementation on the Expressions of Selenoproteins and Enzymes Related with Serine Metabolism in Mice Tissues
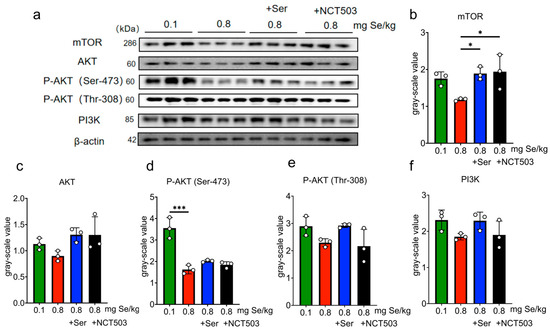
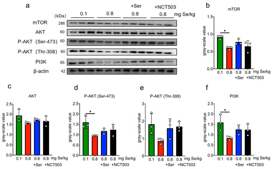
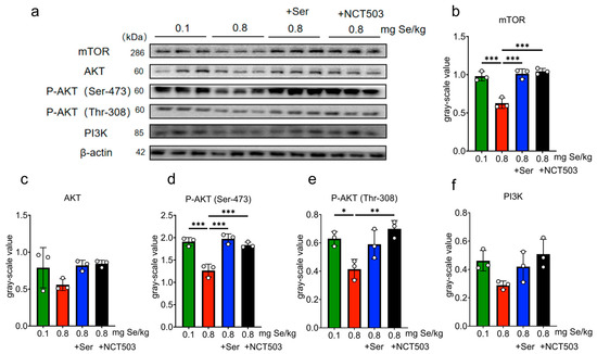
3.9. Influence of Dietary Selenium Supplementation on the PI3K-AKT-mTOR Insulin Signaling Pathway in Mouse Tissues
4. Discussion
5. Conclusions
Supplementary Materials
Author Contributions
Funding
Institutional Review Board Statement
Informed Consent Statement
Data Availability Statement
Conflicts of Interest
References
- Huang, X.; Yang, X.; Zhang, M.; Li, T.; Zhu, K.; Dong, Y.; Lei, X.; Yu, Z.; Lv, C.; Huang, J. SELENOI Functions as a Key Modulator of Ferroptosis Pathway in Colitis and Colorectal Cancer. Adv. Sci. 2024, 11, e2404073. [Google Scholar] [CrossRef] [PubMed]
- Begum, M.; Choubey, M.; Tirumalasetty, M.B.; Arbee, S.; Mohib, M.M.; Wahiduzzaman, M.; Mamun, M.A.; Uddin, M.B.; Mohiuddin, M.S. Adiponectin: A Promising Target for the Treatment of Diabetes and Its Complications. Life 2023, 13, 2213. [Google Scholar] [CrossRef] [PubMed]
- McClung, J.P.; Roneker, C.A.; Mu, W.; Lisk, D.J.; Langlais, P.; Liu, F.; Lei, X.G. Development of insulin resistance and obesity in mice overexpressing cellular glutathione peroxidase. Proc. Natl. Acad. Sci. USA 2004, 101, 8852–8857. [Google Scholar] [CrossRef] [PubMed]
- Yan, X.; Pepper, M.P.; Vatamaniuk, M.Z.; Roneker, C.A.; Li, L.; Lei, X.G. Dietary selenium deficiency partially rescues type 2 diabetes-like phenotypes of glutathione peroxidase-1-overexpressing male mice. J. Nutr. 2012, 142, 1975–1982. [Google Scholar] [CrossRef]
- Misu, H.; Takamura, T.; Takayama, H.; Hayashi, H.; Matsuzawa-Nagata, N.; Kurita, S.; Ishikura, K.; Ando, H.; Takeshita, Y.; Ota, T.; et al. A liver-derived secretory protein, selenoprotein P, causes insulin resistance. Cell Metab. 2010, 12, 483–495. [Google Scholar] [CrossRef] [PubMed]
- Mita, Y.; Nakayama, K.; Inari, S.; Nishito, Y.; Yoshioka, Y.; Sakai, N.; Sotani, K.; Nagamura, T.; Kuzuhara, Y.; Inagaki, K.; et al. Selenoprotein P-neutralizing antibodies improve insulin secretion and glucose sensitivity in type 2 diabetes mouse models. Nat. Commun. 2017, 8, 1658. [Google Scholar] [CrossRef]
- Zhou, J.; Huang, K.; Lei, X.G. Selenium and diabetes--evidence from animal studies. Free Radic. Biol. Med. 2013, 65, 1548–1556. [Google Scholar] [CrossRef] [PubMed]
- Labunskyy, V.M.; Lee, B.C.; Handy, D.E.; Loscalzo, J.; Hatfield, D.L.; Gladyshev, V.N. Both Maximal Expression of Selenoproteins and Selenoprotein Deficiency Can Promote Development of Type 2 Diabetes-Like Phenotype in Mice. Antioxid. Redox Signal. 2011, 14, 2327–2336. [Google Scholar] [CrossRef]
- Zeng, M.-S.; Li, X.; Liu, Y.; Zhao, H.; Zhou, J.-C.; Li, K.; Huang, J.-Q.; Sun, L.-H.; Tang, J.-Y.; Xia, X.-J.; et al. A high-selenium diet induces insulin resistance in gestating rats and their offspring. Free Radic. Biol. Med. 2012, 52, 1335–1342. [Google Scholar] [CrossRef]
- Lei, X.G.; Cheng, W.-H.; McClung, J.P. Metabolic regulation and function of glutathione peroxidase-1. Annu. Rev. Nutr. 2007, 27, 41–61. [Google Scholar] [CrossRef] [PubMed]
- Huang, J.-Q.; Zhou, J.-C.; Wu, Y.-Y.; Ren, F.-Z.; Lei, X.G. Role of glutathione peroxidase 1 in glucose and lipid metabolism-related diseases. Free Radic. Biol. Med. 2018, 127, 108–115. [Google Scholar] [CrossRef]
- Lennicke, C.; Cochemé, H.M. Redox regulation of the insulin signalling pathway. Redox Biol. 2021, 42, 101964. [Google Scholar] [CrossRef]
- Wang, Q.; Sun, L.-C.; Liu, Y.-Q.; Lu, J.-X.; Han, F.; Huang, Z.-W. The Synergistic Effect of Serine with Selenocompounds on the Expression of SelP and GPx in HepG2 Cells. Biol. Trace Elem. Res. 2016, 173, 291–296. [Google Scholar] [CrossRef] [PubMed]
- Liu, Y.; Wang, J.; Wang, Q.; Han, F.; Shi, L.; Han, C.; Huang, Z.; Xu, L. Effects of insufficient serine on health and selenoprotein expression in rats and their offspring. Front. Nutr. 2022, 9, 1012362. [Google Scholar] [CrossRef]
- Wang, Q.; Wang, J.; Zhang, X.; Liu, Y.; Han, F.; Xiang, X.; Guo, Y.; Huang, Z.W. Increased Expression of PHGDH Under High-Selenium Stress In Vivo. Biol. Trace Elem. Res. 2024, 202, 5145–5156. [Google Scholar] [CrossRef] [PubMed]
- Chen, W.; Yu, X.; Wu, Y.; Tang, J.; Yu, Q.; Lv, X.; Zha, Z.; Hu, B.; Li, X.; Chen, J.; et al. The SESAME complex regulates cell senescence through the generation of acetyl-CoA. Nat. Metab. 2021, 3, 983–1000. [Google Scholar] [CrossRef] [PubMed]
- Hoffman, J.L. Selenite toxicity, depletion of liver S-adenosylmethionine, and inactivation of methionine adenosyltransferase. Arch. Biochem. Biophys. 1977, 179, 136–140. [Google Scholar] [CrossRef] [PubMed]
- Maddocks, O.D.; Labuschagne, C.F.; Adams, P.D.; Vousden, K.H. Serine Metabolism Supports the Methionine Cycle and DNA/RNA Methylation through De Novo ATP Synthesis in Cancer Cells. Mol. Cell. 2016, 61, 210–221. [Google Scholar] [CrossRef] [PubMed]
- Ye, L.; Sun, Y.; Jiang, Z.; Wang, G. L-Serine, an Endogenous Amino Acid, Is a Potential Neuroprotective Agent for Neurological Disease and Injury. Front. Mol. Neurosci. 2021, 14, 726665. [Google Scholar] [CrossRef]
- Pacold, M.E.; Brimacombe, K.R.; Chan, S.H.; Rohde, J.M.; Lewis, C.A.; Swier, L.J.; Possemato, R.; Chen, W.W.; Sullivan, L.B.; Fiske, B.P.; et al. A PHGDH inhibitor reveals coordination of serine synthesis and one-carbon unit fate. Nat. Chem. Biol. 2016, 12, 452–458. [Google Scholar] [CrossRef]
- McGuinness, O.P.; Ayala, J.E.; Laughlin, M.R.; Wasserman, D.H. NIH experiment in centralized mouse phenotyping: The Vanderbilt experience and recommendations for evaluating glucose homeostasis in the mouse. Am. J. Physiol. Endocrinol. Metab. 2009, 297, E849–E855. [Google Scholar] [CrossRef] [PubMed]
- da Silva, I.J.; Lavorante, A.F.; Paim, A.P.; da Silva, M.J. Microwave-assisted digestion employing diluted nitric acid for mineral determination in rice by ICP OES. Food Chem. 2020, 319, 126435. [Google Scholar] [CrossRef]
- Verity, N.; Ulm, B.; Pham, K.; Evangelista, B.; Borgon, R. Demonstrating core molecular biology principles using GST-GFP in a semester-long laboratory course. Biochem. Mol. Biol. Educ. 2022, 50, 55–64. [Google Scholar] [CrossRef] [PubMed]
- Locasale, J.W.; Grassian, A.R.; Melman, T.; Lyssiotis, C.A.; Mattaini, K.R.; Bass, A.J.; Heffron, G.; Metallo, C.M.; Muranen, T.; Sharfi, H.; et al. Phosphoglycerate dehydrogenase diverts glycolytic flux and contributes to oncogenesis. Nat. Genet. 2011, 43, 869–874. [Google Scholar] [CrossRef] [PubMed]
- Lee, C.M.; Hwang, Y.; Kim, M.; Park, Y.-C.; Kim, H.; Fang, S. PHGDH: A novel therapeutic target in cancer. Exp. Mol. Med. 2024, 56, 1513–1522. [Google Scholar] [CrossRef] [PubMed]
- Okabe, K.; Usui, I.; Yaku, K.; Hirabayashi, Y.; Tobe, K.; Nakagawa, T. Deletion of PHGDH in adipocytes improves glucose intolerance in diet-induced obese mice. Biochem. Biophys. Res. Commun. 2018, 504, 309–314. [Google Scholar] [CrossRef] [PubMed]
- Rohde, J.M.; Brimacombe, K.R.; Liu, L.; Pacold, M.E.; Yasgar, A.; Cheff, D.M.; Lee, T.D.; Rai, G.; Baljinnyam, B.; Li, Z.; et al. Discovery and optimization of piperazine-1-thiourea-based human phosphoglycerate dehydrogenase inhibitors. Bioorganic Med. Chem. 2018, 26, 1727–1739. [Google Scholar] [CrossRef]
- Buqué, A.; Galluzzi, L.; Montrose, D.C. Targeting Serine in Cancer: Is Two Better Than One? Trends Cancer 2021, 7, 668–670. [Google Scholar] [CrossRef]
- Spillier, Q.; Frédérick, R. Phosphoglycerate dehydrogenase (PHGDH) inhibitors: A comprehensive review 2015–2020. Expert Opin. Ther. Pat. 2021, 31, 597–608. [Google Scholar] [CrossRef]
- Wu, D.; Zhang, K.; Khan, F.A.; Pandupuspitasari, N.S.; Guan, K.; Sun, F.; Huang, C. A comprehensive review on signaling attributes of serine and serine metabolism in health and disease. Int. J. Biol. Macromol. 2024, 260 Pt 2, 129607. [Google Scholar] [CrossRef]
- Zhang, J.; Zou, S.; Fang, L. Metabolic reprogramming in colorectal cancer: Regulatory networks and therapy. Cell Biosci. 2023, 13, 25. [Google Scholar] [CrossRef]
- Ramasubbu, K.; Rajeswari, V.D. Impairment of insulin signaling pathway PI3K/Akt/mTOR and insulin resistance induced AGEs on diabetes mellitus and neurodegenerative diseases: A perspective review. Mol. Cell. Biochem. 2023, 478, 1307–1324. [Google Scholar] [CrossRef] [PubMed]
- Lu, X.; Xie, Q.; Pan, X.; Zhang, R.; Zhang, X.; Peng, G.; Zhang, Y.; Shen, S.; Tong, N. Type 2 diabetes mellitus in adults: Pathogenesis, prevention and therapy. Signal Transduct. Target. Ther. 2024, 9, 262. [Google Scholar] [CrossRef] [PubMed]
- Barroso, E.; Jurado-Aguilar, J.; Wahli, W.; Palomer, X.; Vázquez-Carrera, M. Increased hepatic gluconeogenesis and type 2 diabetes mellitus. Trends Endocrinol. Metab. 2024, 35, 1062–1077. [Google Scholar] [CrossRef] [PubMed]
- Jin, N.; Bi, A.; Lan, X.; Xu, J.; Wang, X.; Liu, Y.; Wang, T.; Tang, S.; Zeng, H.; Chen, Z.; et al. Identification of metabolic vulnerabilities of receptor tyrosine kinases-driven cancer. Nat. Commun. 2019, 10, 2701. [Google Scholar] [CrossRef] [PubMed]
- Langroudi, F.E.; Narani, M.S.; Kheirollahi, A.; Vatannejad, A.; Shokrpoor, S.; Alizadeh, S. Effect of L-serine on oxidative stress markers in the kidney of streptozotocin-induced diabetic mice. Amino Acids 2023, 55, 799–806. [Google Scholar] [CrossRef] [PubMed]
- Miura, N.; Matsumoto, H.; Cynober, L.; Stover, P.J.; Elango, R.; Kadowaki, M.; Bier, D.M.; Smriga, M. Subchronic Tolerance Trials of Graded Oral Supplementation with Phenylalanine or Serine in Healthy Adults. Nutrients 2021, 13, 1976. [Google Scholar] [CrossRef]
- Holm, L.J.; Buschard, K. L-serine: A neglected amino acid with a potential therapeutic role in diabetes. APMIS Acta Pathol. Microbiol. Et Immunol. Scand. 2019, 127, 655–659. [Google Scholar] [CrossRef] [PubMed]











| Adequate-Se (0.1 mg/kg) | High-Se (0.8 mg/kg) | |
|---|---|---|
| L-alanine | 0.35 | 0.35 |
| L-arginine | 1.21 | 1.21 |
| L-asparagine | 0.6 | 0.6 |
| L-aspartic acid | 0.35 | 0.35 |
| L-cysteine | 0.35 | 0.35 |
| L-glutamic acid | 4 | 4 |
| Glycine | 2.33 | 2.33 |
| L-his | 0.45 | 0.45 |
| L-isoleucine | 0.82 | 0.82 |
| L-methionine | 0.82 | 0.82 |
| L-leucine | 1.11 | 1.11 |
| L-Lysine hydrochloride | 1.8 | 1.8 |
| L-Phenylalanine | 0.75 | 0.75 |
| L-proline | 0.35 | 0.35 |
| L-serine | 0.35 | 0.35 |
| L-threonine | 0.82 | 0.82 |
| L-Tryptophan | 0.18 | 0.18 |
| L-Tyrosine | 0.5 | 0.5 |
| L-valine | 0.82 | 0.82 |
| Corn starch | 15 | 15 |
| Maltodextrin | 15 | 15 |
| Sucrose | 35.17 | 35.17 |
| Cellulose | 3 | 3 |
| Soybean oil | 8 | 8 |
| Choline Bitartrate | 0.25 | 0.25 |
| Calcium hydrogen phosphate | 0.82 | 0.82 |
| AIN mineral mixture | 3.5 | 3.5 |
| AIN Vitamin Mix | 1.3 | 1.3 |
| Sodium selenite | 0.02190 g | 0.175267 g |
| Total | 100 | 100 |
Disclaimer/Publisher’s Note: The statements, opinions and data contained in all publications are solely those of the individual author(s) and contributor(s) and not of MDPI and/or the editor(s). MDPI and/or the editor(s) disclaim responsibility for any injury to people or property resulting from any ideas, methods, instructions or products referred to in the content. |
© 2025 by the authors. Licensee MDPI, Basel, Switzerland. This article is an open access article distributed under the terms and conditions of the Creative Commons Attribution (CC BY) license (https://creativecommons.org/licenses/by/4.0/).
Share and Cite
Zhan, S.; Wang, J.; Zhu, M.; Liu, Y.; Han, F.; Sun, L.; Wang, Q.; Huang, Z. The Inhibitory Effects of NCT503 and Exogenous Serine on High-Selenium Induced Insulin Resistance in Mice. Nutrients 2025, 17, 311. https://doi.org/10.3390/nu17020311
Zhan S, Wang J, Zhu M, Liu Y, Han F, Sun L, Wang Q, Huang Z. The Inhibitory Effects of NCT503 and Exogenous Serine on High-Selenium Induced Insulin Resistance in Mice. Nutrients. 2025; 17(2):311. https://doi.org/10.3390/nu17020311
Chicago/Turabian StyleZhan, Shuo, Jianrong Wang, Mingyu Zhu, Yiqun Liu, Feng Han, Licui Sun, Qin Wang, and Zhenwu Huang. 2025. "The Inhibitory Effects of NCT503 and Exogenous Serine on High-Selenium Induced Insulin Resistance in Mice" Nutrients 17, no. 2: 311. https://doi.org/10.3390/nu17020311
APA StyleZhan, S., Wang, J., Zhu, M., Liu, Y., Han, F., Sun, L., Wang, Q., & Huang, Z. (2025). The Inhibitory Effects of NCT503 and Exogenous Serine on High-Selenium Induced Insulin Resistance in Mice. Nutrients, 17(2), 311. https://doi.org/10.3390/nu17020311
