Multistage Countercurrent Extraction of Abalone Viscera Oil and Its Hypolipidemic Action on High-Fat Diet-Induced Hyperlipidemia Mice
Abstract
1. Introduction
2. Materials and Methods
2.1. Preparation of AVO
2.2. Extraction Rate Determination
2.3. Acid Value, Iodine Value, and Peroxide Value Determination
2.4. Fatty Acid Compounds Analysis
2.5. Vitamin E Analysis
2.6. Astaxanthin Analysis
2.7. In Vitro Antioxidant Activities
2.8. Animal Experiments
2.9. Determination of Biochemical Indicators in Serum
2.10. Data Analysis
3. Results
3.1. Optimization of the cAVO Extraction Process
3.2. AVO Quality
3.3. Fatty Acid Composition of AVO
3.4. Antioxidant Capacity of AVO In Vitro
3.5. Anti-Hyperlipidemic Effects of AVO In Vivo
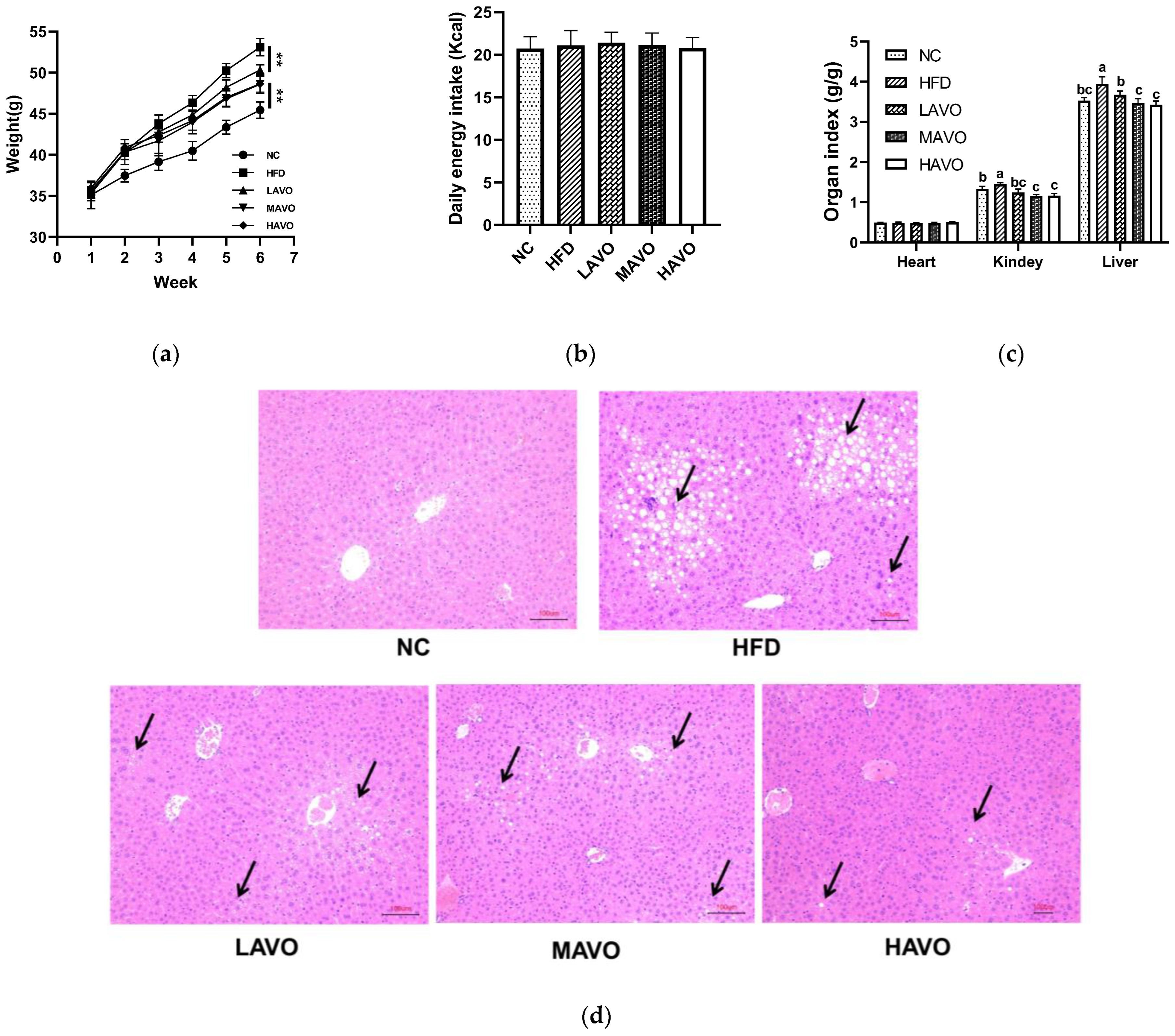
3.5.1. Effect of AVO on the Body Weight, Organ Index, and Liver Histopathology of Mice
3.5.2. Effect of AVO on Serum Lipid Levels and AC in Mice
3.5.3. Effect of AVO on Oxidative Stress Factors in Mice Serum
4. Discussion
5. Conclusions
6. Strengths and Limitations
Supplementary Materials
Author Contributions
Funding
Institutional Review Board Statement
Informed Consent Statement
Data Availability Statement
Acknowledgments
Conflicts of Interest
Abbreviations
| AVO | abalone viscera oil |
| UFA | unsaturated fatty acid |
| SFAs | saturated fatty acids |
| PUFAs | polyunsaturated fatty acids |
| MUFAs | monounsaturated fatty acids |
| TG | triglycerides |
| TC | total cholesterol |
| HDL-C | high-density lipoprotein cholesterol |
| LDL-C | low-density lipoprotein cholesterol |
| MDA | malondialdehyde |
| NO | nitric oxide |
| GSH-Px | glutathione peroxidase |
| T-SOD | total superoxide dismutase |
| AC | Atherogenic coefficient |
References
- Wei, W.; Cheng, Z.; Wang, X.; Chang, M.; Xie, D.; Sun, C.; Guo, X.; Li, B. The potential of marine oils as functional foods: Nutritional composition, health benefits, applications, and future perspectives. Food Rev. Int. 2025, 1, 1–32. [Google Scholar] [CrossRef]
- Schulze, M.B.; Minihane, A.M.; Saleh, R.N.M.; Risérus, U. Intake and metabolism of omega-3 and omega-6 polyunsaturated fatty acids: Nutritional implications for cardiometabolic diseases. Lancet Diabetes Endocrinol. 2020, 8, 915–930. [Google Scholar] [CrossRef]
- Mozaffarian, D.; Wu, J.H. Omega-3 fatty acids and cardiovascular disease: Effects on risk factors, molecular pathways, and clinical events. J. Am. Coll. Cardiol. 2011, 58, 2047–2067. [Google Scholar] [CrossRef]
- Berman, A.N.; Blankstein, R. Optimizing Dyslipidemia Management for the Prevention of Cardiovascular Disease: A Focus on Risk Assessment and Therapeutic Options. Curr. Cardiol. Rep. 2019, 21, 110. [Google Scholar] [CrossRef]
- Kim, O.K.; Yun, J.M.; Kim, D.; Park, S.J.; Lee, C.; Go, E.B.; Kim, J.S.; Park, S.Y.; Lee, J. Krill Oil Inhibits Cholesterol Synthesis and Stimulated Cholesterol Excretion in Hypercholesterolemic Rats. Mar. Drugs 2022, 20, 609. [Google Scholar] [CrossRef] [PubMed]
- Kontostathi, M.; Isou, S.; Mostratos, D.; Vasdekis, V.; Demertzis, N.; Kourounakis, A.; Vitsos, A.; Kyriazi, M.; Melissos, D.; Tsitouris, C.; et al. Influence of omega-3 fatty acid-rich fish oils on hyperlipidemia: Effect of eel, sardine, trout, and cod oils on hyperlipidemic mice. J. Med. Food 2021, 24, 749–755. [Google Scholar] [CrossRef] [PubMed]
- Zibaeenezhad, M.J.; Ghavipisheh, M.; Attar, A.; Aslani, A. Comparison of the effect of omega-3 supplements and fresh fish on lipid profile: A randomized, open-labeled trial. Nutr. Diabetes 2017, 7, 1. [Google Scholar] [CrossRef]
- Bonilla-Méndez, J.R.; Hoyos-Concha, J.L. Methods of extraction, refining and concentration of fish oil as a source of omega-3 fatty acids. Cienc. Tecnol. Agropecu. 2018, 19, 645–668. [Google Scholar] [CrossRef]
- Aitta, E.; Marsol-Vall, A.; Damerau, A.; Yang, B. Enzyme-assisted extraction of fish oil from whole fish and by-products of Baltic herring (Clupea harengus membras). Foods 2021, 10, 1811. [Google Scholar] [CrossRef] [PubMed]
- Bessa, L.C.B.A.; Ferreira, M.C.; Rodrigues, C.E.C.; Batista, E.A.C.; Meirelles, A.J.A. Simulation and process design of continuous countercurrent ethanolic extraction of rice bran oil. J. Food Eng. 2017, 202, 99–113. [Google Scholar] [CrossRef]
- Wang, Q.E.; Ma, S.; Fu, B.; Lee, F.S.; Wang, X. Development of multi-stage countercurrent extraction technology for the extraction of glycyrrhizic acid (GA) from licorice (Glycyrrhiza uralensis Fisch). Biochem. Eng. J. 2004, 21, 285–292. [Google Scholar] [CrossRef]
- Yu, C.H.; Chen, J.; Xiong, Y.K.; Li, X.X.; Dai, X.Y.; Shi, C.C. Optimization of multi-stage countercurrent extraction of antioxidants from Ginkgo biloba L. leaves. Food Bioprod. Process 2012, 90, 95–101. [Google Scholar] [CrossRef]
- Lestari, D.; Mulder, W.; Sanders, J.J. Improving Jatropha curcas seed protein recovery by using counter current multistage extraction. Biochem. Eng. J. 2010, 50, 16–23. [Google Scholar] [CrossRef]
- Ferreira, M.C.; Gonçalves, D.; Bessa, L.C.B.A.; Rodrigues, C.E.C.; Meirelles, A.J.A.; Batista, E.A.C. Soybean oil extraction with ethanol from multiple-batch assays to reproduce a continuous, countercurrent, and multistage equipment. Chem. Eng. Process 2022, 170, 108659. [Google Scholar] [CrossRef]
- The People’s Republic of China Ministry of Agriculture, Fisheries Bureau. China Fishery Statistical Yearbook. 2023. Production (Chapter 2); China Agriculture Press: Beijing, China, 2024. [Google Scholar]
- Jia, J.; Liu, Q.; Liu, H.; Yang, C.; Zhao, Q.; Xu, Y.; Wu, W. Structure characterization and antioxidant activity of abalone visceral peptides-selenium in vitro. Food Chem. 2024, 433, 137398. [Google Scholar] [CrossRef]
- Liu, B.; Liu, L.; Li, C.; Guo, T.; Li, C.; Tian, M.; Fang, T. The alleviating effect of abalone viscera collagen peptide in DSS-induced colitis mice: Effect on inflammatory cytokines, oxidative stress, and gut microbiota. Nutrients 2025, 17, 1926. [Google Scholar] [CrossRef]
- Zhang, R.J.; Shi, Y.; Zheng, J.; Mao, X.M.; Liu, Z.Y.; Chen, Q.X.; Wang, Q. Effects of polysaccharides from abalone viscera (Haliotis discus hannai Ino) on MGC 803 cells proliferation. Int. J. Biol. Macromol. 2018, 106, 587–595. [Google Scholar] [CrossRef]
- Liu, B.; Jia, Z.; Li, C.; Chen, J.; Fang, T. Hypolipidemic and anti-atherogenic activities of crude polysaccharides from abalone viscera. Food Sci. Nutr. 2020, 8, 2524–2534. [Google Scholar] [CrossRef]
- Heo, J.H.; Kim, E.A.; Kang, N.; Heo, S.Y.; Ahn, G.; Heo, S.J. The Antioxidant Effects of Trypsin-Hydrolysate Derived from Abalone Viscera and Fishery By-Products, and the Angiotensin-I Converting Enzyme (ACE) Inhibitory Activity of Its Purified Bioactive Peptides. Mar. Drugs 2024, 22, 461. [Google Scholar] [CrossRef] [PubMed]
- Lin, Y. Studies on Extraction of Abalone Viscera Oil. Master’s thesis, Fujian Agriculture and Forestry University, Fuzhou, China, 2015. [Google Scholar]
- GB 5009.229-2016; National Food Safety Standard. Determination of Acid Value in Food. National Health and Family Planning Commission of the People’s Republic of China: Beijing, China, 2016.
- GB/T 5532-2022; National Standard of the People’s Republic of China. Animal and Vegetable Fats and Oils—Determination of Iodine Value. State Administration for Market Regulation: Beijing, China, 2022.
- GB 5009.227-2023; National Food Safety Standard. Determination of Peroxide Value in Food. National Health and Family Planning Commission of the People’s Republic of China: Beijing, China, 2023.
- Qi, N.; Gong, X.; Feng, C.; Wang, X.; Xu, Y.; Lin, L. Simultaneous analysis of eight vitamin E isomers in Moringa oleifera Lam. leaves by ultra performance convergence chromatography. Food Chem. 2016, 207, 157–161. [Google Scholar] [CrossRef] [PubMed]
- Han, K.; Li, X.Y.; Zhang, Y.Q.; He, Y.L.; Hu, R.; Lu, X.L.; Li, Q.J.; Hui, J. Chia Seed Oil Prevents High Fat Diet Induced Hyperlipidemia and Oxidative Stress in Mice. Eur. J. Lipid Sci. Technol. 2020, 122, 1900443. [Google Scholar] [CrossRef]
- SC/T 3502-2016; Aquaculture Industry Standard of China. Fish Oil. Ministry of Agriculture of China: Beijing, China, 2016.
- CXS 329-2017; Standard for Fish Oils Codex Stan 329-2017. Codex Alimentarius Commission: Rome, Italy, 2017.
- Song, G.; Qin, N.; Xia, X. Chemical characterization and evaluation of anti-inflammatory and antioxidant properties of fish oil from Coregonus peled. J. Dalian Polytech. Univ. 2023, 42, 13–19. [Google Scholar] [CrossRef]
- Zartmann, A.; Völcker, L.; Hammann, S. Quantitative analysis of fatty acids and vitamin E and total lipid profiling of dietary supplements from the German market. Eur. Food Res. Technol. 2023, 249, 1035–1048. [Google Scholar] [CrossRef]
- Ambati, R.R.; Phang, S.M.; Ravi, S.; Aswathanarayana, R.G. Astaxanthin: Sources, extraction, stability, biological activities and its commercial applications—A review. Mar. Drugs 2014, 12, 128–152. [Google Scholar] [CrossRef]
- Haq, M.; Park, S.K.; Kim, M.J.; Cho, Y.J.; Chun, B.S. Modifications of Atlantic salmon by-product oil for obtaining different ω-3 polyunsaturated fatty acids concentrates: An approach to comparative analysis. J. Food Drug Anal. 2018, 26, 545–556. [Google Scholar] [CrossRef] [PubMed]
- Sun, W.; Shi, B.; Xue, C.; Jiang, X. The comparison of krill oil extracted through ethanol-hexane method and subcritical method. Food Sci. Nutr. 2019, 7, 700–710. [Google Scholar] [CrossRef]
- Guo, Y.X. Three-Liquid-Phase Salting-Out Extraction and Component Analysis of Lipids in the Abalone Viscera. Master’s thesis, Dalian University of Technology, Dalian, China, 2014. [Google Scholar]
- Akmal, N.; Roy, A. Free radical scavenging activity of fish oil-an in-vitro study. Int. J. Pharm. Sci. Res. 2017, 8, 3872–3875. [Google Scholar] [CrossRef]
- He, W.S.; Li, L.; Rui, J.; Li, J.; Sun, Y.; Cui, D.; Xu, B. Tomato seed oil attenuates hyperlipidemia and modulates gut microbiota in C57BL/6J mice. Food Funct. 2020, 11, 4275–4290. [Google Scholar] [CrossRef] [PubMed]
- Su, Y.; Choi, H.S.; Choi, J.H.; Kim, H.S.; Lee, G.Y.; Cho, H.W.; Choi, H.; Jang, Y.S.; Seo, J.W. Effects of fish oil, lipid mediators, derived from docosahexaenoic acid, and their co-treatment against lipid metabolism dysfunction and inflammation in HFD Mice and HepG2 cells. Nutrients 2023, 15, 427. [Google Scholar] [CrossRef]
- Haneishi, Y.; Furuya, Y.; Hasegawa, M.; Takemae, H.; Tanioka, Y.; Mizutani, T.; Rossi, M.; Miyamoto, J. Polyunsaturated fatty acids-rich dietary lipid prevents high fat diet-induced obesity in mice. Sci. Rep. 2023, 13, 5556. [Google Scholar] [CrossRef]
- Jin, W.; Li, C.; Yang, S.; Song, S.; Hou, W.; Song, Y.; Du, Q. Hypolipidemic effect and molecular mechanism of ginsenosides: A review based on oxidative stress. Front. Pharmacol. 2023, 14, 1166898. [Google Scholar] [CrossRef]
- Sahena, F.; Zaidul, I.S.M.; Jinap, S.; Yazid, A.M.; Khatib, A.; Norulaini, N.A.N. Fatty acid compositions of fish oil extracted from different parts of Indian mackerel (Rastrelliger kanagurta) using various techniques of supercritical CO2 extraction. Food Chem. 2010, 120, 879–885. [Google Scholar] [CrossRef]
- Geng, L.; Zhou, W.; Qu, X.; Sa, R.; Liang, J.; Wang, X.; Sun, M. Iodine values, peroxide values and acid values of Bohai algae oil compared with other oils during the cooking. Heliyon 2023, 9, e15088. [Google Scholar] [CrossRef]
- Veeranan, T.; Kasirajaan, R.; Gurunathan, B.; Sahadevan, R. A novel approach for extraction of algal oil from marine macroalgae Ulva fasciata. Renew. Energ. 2018, 127, 64–73. [Google Scholar] [CrossRef]
- Latuihamallo, M.; Iriana, D.; Apituley, D. Amino acid and fatty acid of abalone haliotis squamata cultured in different aquaculture systems. Procedia Food Sci. 2015, 3, 174–181. [Google Scholar] [CrossRef]
- Su, X.Q.; Antonas, K.N.; Li, D. Comparison of n-3 polyunsaturated fatty acid contents of wild and cultured Australian abalone. Int. J. Food Sci. Nutr. 2004, 55, 149–154. [Google Scholar] [CrossRef]
- Lou, Q.; Wang, Y.; Xue, C. Lipid and fatty acid composition of two species of abalone, haliotis discus hannai ino and haliotis diversicolor reeve. J. Food Biochem. 2013, 37, 296–301. [Google Scholar] [CrossRef]
- Durmuş, M. Fish oil for human health: Omega-3 fatty acid profiles of marine seafood species. Food Sci. Technol. 2018, 39, 454–461. [Google Scholar] [CrossRef]
- Sonnweber, T.; Pizzini, A.; Nairz, M.; Weiss, G.; Tancevski, I. Arachidonic Acid Metabolites in Cardiovascular and Metabolic Diseases. Int. J. Mol. Sci. 2018, 19, 3285. [Google Scholar] [CrossRef]
- Nelson, J.R.; Raskin, S. The eicosapentaenoic acid: Arachidonic acid ratio and its clinical utility in cardiovascular disease. Postgrad. Med. 2019, 131, 268–277. [Google Scholar] [CrossRef] [PubMed]
- Demetz, E.; Schroll, A.; Auer, K.; Heim, C.; Patsch, J.R.; Eller, P.; Theurl, M.; Theurl, I.; Theurl, M.; Seifert, M.; et al. The arachidonic acid metabolome serves as a conserved regulator of cholesterol metabolism. Cell Metab. 2014, 20, 787–798. [Google Scholar] [CrossRef]
- Lopez-Huertas, E. Health effects of oleic acid and long chain omega-3 fatty acids (EPA and DHA) enriched milks. A review of intervention studies. Pharmacol. Res. 2010, 61, 200–207. [Google Scholar] [CrossRef] [PubMed]
- O’Keefe, S.F.; Ackman, R.G. Vitamins A, D3 and E in Nova Scotian cod liver oils. Proc. NS Inst. Sci. 1987, 37, 1–7. [Google Scholar]
- Bjørklund, G.; Gasmi, A.; Lenchyk, L.; Shanaida, M.; Zafar, S.; Mujawdiya, P.K.; Lysiuk, R.; Antonyak, H.; Noor, S.; Akram, M.; et al. The Role of Astaxanthin as a Nutraceutical in Health and Age-Related Conditions. Molecules 2022, 27, 7167. [Google Scholar] [CrossRef]
- Rizvi, S.; Raza, S.T.; Ahmed, F.; Ahmad, A.; Abbas, S.; Mahdi, F. The Role of Vitamin E in Human Health and Some Diseases. Sultan Qaboos Univ. Med. J. 2014, 14, e157–e165. [Google Scholar] [CrossRef]
- Raza, S.H.A.; Naqvi, S.R.Z.; Abdelnour, S.A.; Schreurs, N.; Mohammedsaleh, Z.M.; Khan, I.; Shater, A.F.; EI-Hack, M.E.; Khafaga, A.F.; Quan, G.; et al. Beneficial effects and health benefits of Astaxanthin molecules on animal production: A review. Res. Vet. Sci. 2021, 138, 69–78. [Google Scholar] [CrossRef] [PubMed]
- Haerani, A.; Chaerunisa, A.Y.; Subarnas, A. Antioxidant activities of Muntingia calabura, Syzygium cumini, Ocimum basilicum, and Eleutherine bulbosa using DPPH Method. Indones. J. Pharm. 2019, 1, 57–61. [Google Scholar] [CrossRef]
- Giruba, K.G.; Dharsini, U.R.S.G.; Immanuel, G. Antioxidant properties of trash fish Odonus niger liver oil in comparison with cod liver oil. Uttar Pradesh J. Zool. 2022, 43, 62–75. [Google Scholar] [CrossRef]
- Xiang, C.; Xu, Z.; Liu, J.; Li, T.; Yang, Z.; Ding, C. Quality, composition, and antioxidant activity of virgin olive oil from introduced varieties at Liangshan. LWT 2017, 78, 226–234. [Google Scholar] [CrossRef]
- Cuffaro, D.; Bertini, S.; Macchia, M.; Digiacomo, M. Enhanced Nutraceutical Properties of Extra Virgin Olive Oil Extract by Olive Leaf Enrichment. Nutrients 2023, 15, 1073. [Google Scholar] [CrossRef]
- Duyar, H.A.; Bayrakli, B. Fatty acid profiles of fish oil derived by different techniques from by-products of cultured Black Sea salmon, Oncorhynchus mykiss. J. Agric. Sci. 2023, 29, 833–841. [Google Scholar] [CrossRef]
- Abiona, O.O.; Awojide, S.H.; Anifowose, A.J.; Adegunwa, A.O.; Agbaje, W.B.; Tayo, A.S. Quality characteristics of extracted oil from the head and gills of Catfish and Titus fish. Bull. Natl. Res. Cent. 2021, 45, 101. [Google Scholar] [CrossRef]
- Markworth, J.F.; Mitchell, C.J.; D’Souza, R.F.; Aasen, K.M.; Durainayagam, B.R.; Mitchell, S.M.; Chan, A.H.C.; Sinclair, A.J.; Garg, M.; Cameron-Smith, D. Arachidonic acid supplementation modulates blood and skeletal muscle lipid profile with no effect on basal inflammation in resistance exercise trained men. Prostaglandins Leukot. Essent. Fat. Acids 2018, 128, 74–86. [Google Scholar] [CrossRef]
- Wang, Z.J.; Liang, C.L.; Li, G.M.; Yu, C.Y.; Yin, M. Neuroprotective effects of arachidonic acid against oxidative stress on rat hippocampal slices. Chem. Biol. Interact. 2006, 163, 207–217. [Google Scholar] [CrossRef]
- Méndez, L.; Medina, I. Polyphenols and Fish Oils for Improving Metabolic Health: A Revision of the Recent Evidence for Their Combined Nutraceutical Effects. Molecules 2021, 26, 2438. [Google Scholar] [CrossRef]
- Choi, H.D.; Youn, Y.K.; Shin, W.G. Positive effects of astaxanthin on lipid profiles and oxidative stress in overweight subjects. Plant Foods Hum. Nutr. 2011, 66, 363–369. [Google Scholar] [CrossRef]
- Roberts, L.J., 2nd; Oates, J.A.; Linton, M.F.; Fazio, S.; Meador, B.P.; Gross, M.D.; Shyr, Y.; Morrow, J.D. The relationship between dose of vitamin E and suppression of oxidative stress in humans. Free Radic. Biol. Med. 2007, 43, 1388–1393. [Google Scholar] [CrossRef]
- Yang, R.L.; Shi, Y.H.; Hao, G.; Li, W.; Le, G.W. Increasing Oxidative Stress with Progressive Hyperlipidemia in Human: Relation between Malondialdehyde and Atherogenic Index. J. Clin. Biochem. Nutr. 2008, 43, 154–158. [Google Scholar] [CrossRef]
- Modun, D.; Giustarini, D.; Tsikas, D. Nitric Oxide-Related Oxidative Stress and Redox Status in Health and Disease. Oxid. Med. Cell. Longev. 2014, 2014, 129651. [Google Scholar] [CrossRef]
- Kim, J.H.; Jeong, H.D.; Song, M.J.; Lee, D.H.; Chung, J.H.; Lee, S.T. SOD3 suppresses the expression of mmp-1 and increases the integrity of extracellular matrix in fibroblasts. Antioxidants 2022, 11, 928. [Google Scholar] [CrossRef] [PubMed]
- Yao, F.C.; Gu, Y.; Jiang, T.; Wang, P.F.; Song, F.B.; Zhou, Z.; Sun, J.L.; Luo, J. The involvement of oxidative stress mediated endoplasmic reticulum pathway in apoptosis of Golden Pompano (Trachinotus blochii) liver under PS-MPs stress. Ecotox Environ. Safe 2023, 249, 114440. [Google Scholar] [CrossRef] [PubMed]
- Zhao, M.; Zhang, D.; Zhang, Q.; Lin, Y.; Cao, H. Association between composite dietary antioxidant index and hyperlipidemia: A cross-sectional study from NHANES (2005–2020). Sci. Rep. 2024, 14, 15935. [Google Scholar] [CrossRef]
- Čolak, E.; Pap, D. The role of oxidative stress in the development of obesity and obesity-related metabolic disorders. J. Med. Biochem. 2021, 40, 1–9. [Google Scholar] [CrossRef]
- Berardo, C.; Di Pasqua, L.G.; Cagna, M.; Richelmi, P.; Vairetti, M.; Ferrigno, A. Nonalcoholic Fatty Liver Disease and Non-Alcoholic Steatohepatitis: Current Issues and Future Perspectives in Preclinical and Clinical Research. Int. J. Mol. Sci. 2020, 21, 9646. [Google Scholar] [CrossRef]
- Bae, J.H.; Lim, H.; Lim, S. The Potential Cardiometabolic Effects of Long-Chain ω-3 Polyunsaturated Fatty Acids: Recent Updates and Controversies. Adv. Nutr. 2023, 14, 612–628. [Google Scholar] [CrossRef]
- Medoro, A.; Intrieri, M.; Passarella, D.; Willcox, D.C.; Davinelli, S.; Scapagnini, G. Astaxanthin as a metabolic regulator of glucose and lipid homeostasis. J. Funct. Foods 2024, 112, 105937. [Google Scholar] [CrossRef]
- Niki, E. Evidence for beneficial effects of vitamin E. Korean J. Intern. Med. 2015, 30, 571–579. [Google Scholar] [CrossRef] [PubMed]






| A | B | C | D | ||
|---|---|---|---|---|---|
| Test Numbers | Solid–Liquid Ratio (g/g) | Extraction Time (mL) | Oscillation Frequency (rpm) | Error Column | cAVO Extraction Rate (%) |
| 1 | 1 (1:2) | 1 (30) | 1 (200) | 1 | 69.50 |
| 2 | 1 | 2 (40) | 2 (250) | 2 | 75.34 |
| 3 | 1 | 3 (50) | 3 (300) | 3 | 74.04 |
| 4 | 2 (1:3) | 1 | 2 | 3 | 76.24 |
| 5 | 2 | 2 | 3 | 1 | 81.18 |
| 6 | 2 | 3 | 1 | 2 | 75.14 |
| 7 | 3 (1:4) | 1 | 3 | 2 | 73.09 |
| 8 | 3 | 2 | 1 | 3 | 78.13 |
| 9 | 3 | 3 | 2 | 1 | 72.44 |
| K1 | 218.87 | 218.82 | 222.77 | 223.12 | ∑675.09 |
| K2 | 232.55 | 234.65 | 224.01 | 223.56 | |
| K3 | 223.66 | 221.62 | 228.31 | 228.41 | |
| k1 | 72.94 | 72.94 | 74.24 | 74.39 | |
| k2 | 77.53 | 78.23 | 74.69 | 74.54 | |
| k3 | 74.54 | 73.89 | 76.09 | 76.14 | |
| R | 0.91 | 1.06 | 0.37 | 0.35 | |
| The optimal combination | A2 | B2 | C3 | ||
| B > A > C | |||||
| Source of Variance | Sum of Squares | Degree of Freedom | Mean Squares | F Value | Salience | |
|---|---|---|---|---|---|---|
| A | 1.234 | 2 | 0.617 | 40.490 | F0.01 (2, 2) = 99.00 | * |
| B | 2.061 | 2 | 1.031 | 67.612 | F0.05 (2, 2) = 19.00 | * |
| C | 0.340 | 2 | 0.170 | 11.161 | ||
| Error | 0.030 | 2 | 0.015 |
| Aquatic Industry Standard for Fish Oil (SC/T3502-2016) [27] | Standard for Fish Oil CXS 329-2017 [28] | cAVO | AVO | ||
|---|---|---|---|---|---|
| Refined Fish Oil | |||||
| First Grade | Second Grade | ||||
| Acid value (mg KOH/g) | ≤1.0 | ≤3.0 | ≤3.0 | 21.73 ± 0.77 a | 1.26 ± 0.16 b |
| Peroxide value (meq/kg) | ≤5.0 | ≤10.0 | ≤5.0 | 6.82 ± 0.78 a | 3.6 ± 0.32 b |
| Iodine value (g/100 g) | ≥140 | - | 123.6 ± 2.29 a | 140.9 ± 2.84 b | |
| Fatty Acid | Relative Content/% | Fatty Acid | Relative Content/% |
|---|---|---|---|
| Lauric acid (C12:0) | 0.16 | Eicosenoic acid (C20:1n11) | 2.70 |
| Ficocerylic acid (C13:0) | 0.16 | α-Linolenic acid (C18:3n3) | 0.64 |
| Myristic acid (C14:0) | 14.47 | Heneicosanoic acid (C21:0) | 0.64 |
| Myristoleic acid (C14:1n5) | 0.32 | Eicosadienoic acid (C20:2n6) | 1.27 |
| Pentadecanoic acid (C15:0) | 1.91 | 8,11,14-Eicosatrienoic acid (C20:3n6) | 1.11 |
| Palmitic acid (C16:0) | 23.05 | Erucic acid (C22:1n9) | 0.32 |
| Palmitoleic acid (C16:1n7) | 4.93 | Arachidonic acid (C20:4n6) | 16.53 |
| Margaric acid (C17:0) | 0.79 | Docosadienoic acid (C22:2n6) | 0.48 |
| Heptadecenoic acid (C17:1n7) | 0.64 | Eicosapentaenoic acid (C20:5n3) | 14.63 |
| Stearic acid (C18:0) | 2.23 | Tetracosenic acid (C24:1n9) | 0.16 |
| Oleic acid (C18:1n9) | 10.97 | SFAs | 43.40 |
| Linoleic acid (C18:2n6c) | 1.59 | MUFAs | 20.03 |
| γ-Linolenic acid (C18:3n6) | 0.32 | PUFAs | 36.57 |
Disclaimer/Publisher’s Note: The statements, opinions and data contained in all publications are solely those of the individual author(s) and contributor(s) and not of MDPI and/or the editor(s). MDPI and/or the editor(s) disclaim responsibility for any injury to people or property resulting from any ideas, methods, instructions or products referred to in the content. |
© 2025 by the authors. Licensee MDPI, Basel, Switzerland. This article is an open access article distributed under the terms and conditions of the Creative Commons Attribution (CC BY) license (https://creativecommons.org/licenses/by/4.0/).
Share and Cite
Tian, M.; Li, C.; Liu, L.; Xiang, F.; Li, W.; Li, C.; Liu, B.; Fang, T. Multistage Countercurrent Extraction of Abalone Viscera Oil and Its Hypolipidemic Action on High-Fat Diet-Induced Hyperlipidemia Mice. Nutrients 2025, 17, 3062. https://doi.org/10.3390/nu17193062
Tian M, Li C, Liu L, Xiang F, Li W, Li C, Liu B, Fang T. Multistage Countercurrent Extraction of Abalone Viscera Oil and Its Hypolipidemic Action on High-Fat Diet-Induced Hyperlipidemia Mice. Nutrients. 2025; 17(19):3062. https://doi.org/10.3390/nu17193062
Chicago/Turabian StyleTian, Meiling, Chunjiang Li, Lili Liu, Fahui Xiang, Weiwei Li, Changcheng Li, Binxiong Liu, and Ting Fang. 2025. "Multistage Countercurrent Extraction of Abalone Viscera Oil and Its Hypolipidemic Action on High-Fat Diet-Induced Hyperlipidemia Mice" Nutrients 17, no. 19: 3062. https://doi.org/10.3390/nu17193062
APA StyleTian, M., Li, C., Liu, L., Xiang, F., Li, W., Li, C., Liu, B., & Fang, T. (2025). Multistage Countercurrent Extraction of Abalone Viscera Oil and Its Hypolipidemic Action on High-Fat Diet-Induced Hyperlipidemia Mice. Nutrients, 17(19), 3062. https://doi.org/10.3390/nu17193062

