Lycium ruthenicum Murr. Polysaccharide Attenuated Inflammatory Response and Intestinal Flora Dysbiosis in LPS-Induced Acute Lung Injury in Mice
Abstract
1. Introduction
2. Materials and Methods
2.1. Materials and Reagents
2.2. Preparation of LRP
2.3. Characterization of LRP
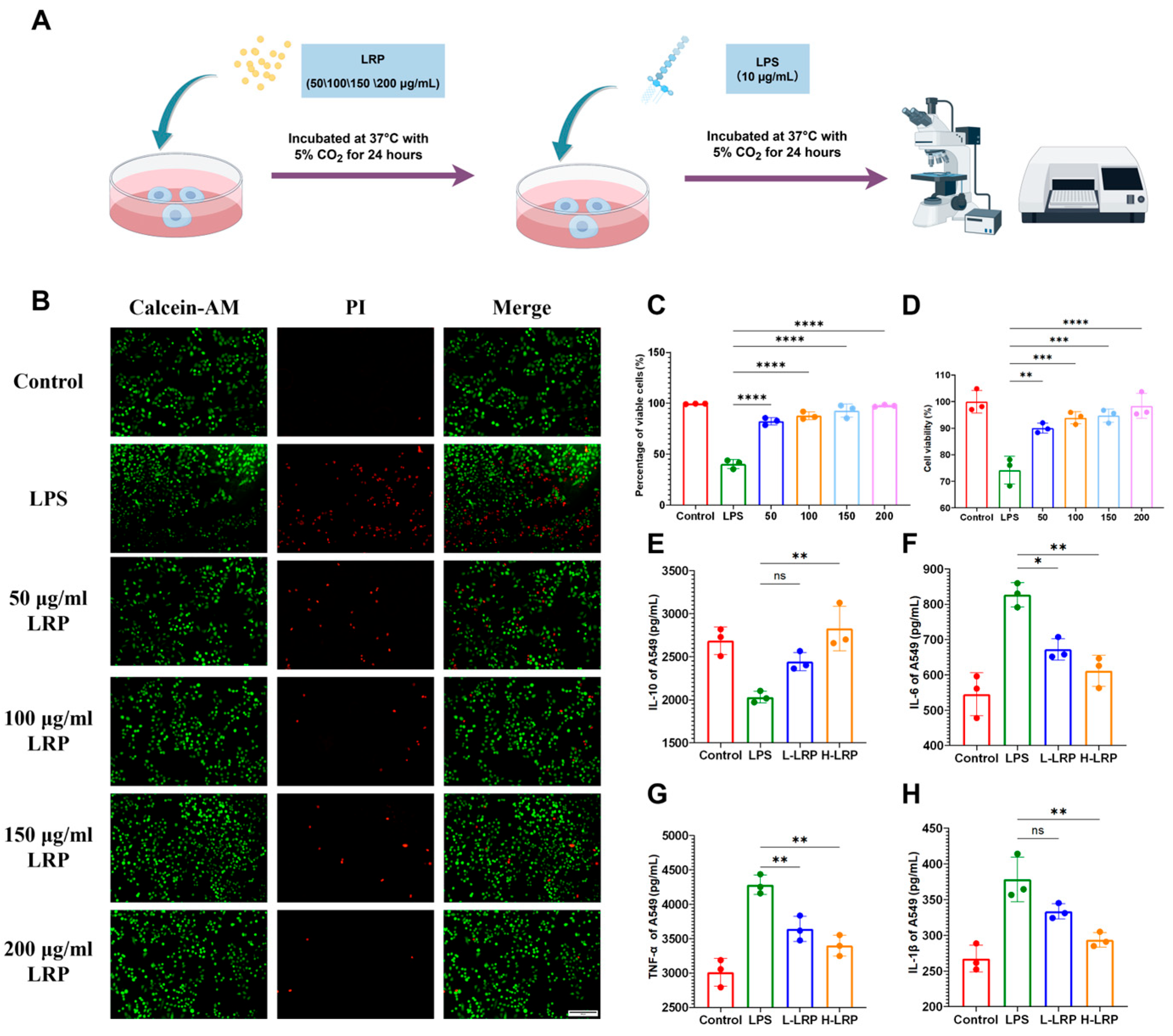
2.4. Cell Culture
2.5. CCK-8 Assay
2.6. Living/Dead Cell Staining
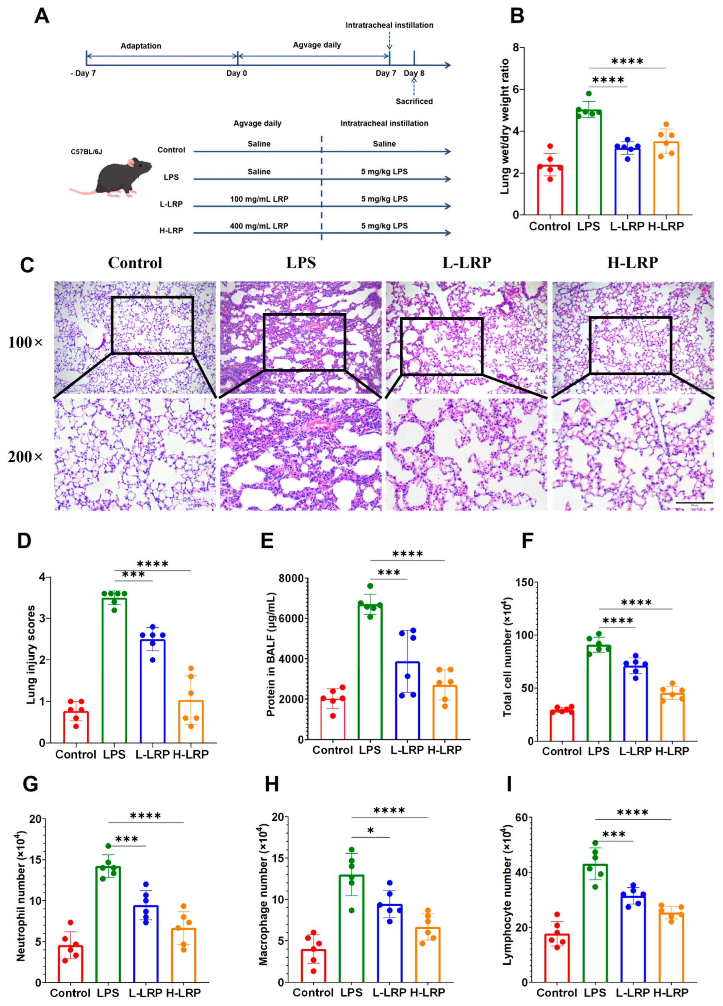
2.7. Animals and Experimental Protocol
2.8. Hematoxylin & Eosin (H&E) Staining
2.9. Collection of BALF and Total Cells Count
2.10. Evaluation of the Lung Wet/Dry Weight Ratio
2.11. Measurement of Cytokine Levels in BALF and Serum
2.12. 16S rRNA Analysis
2.13. Statistical Analysis
3. Results
3.1. Extraction and Characterization of LRP
3.2. LRP Restored Cell Viability and Alleviated Inflammatory Response of LPS-Injured A549 Cells
3.3. LRP Ameliorated Lung Histopathology and Pulmonary Oedema in ALI Mice
3.4. LRP Alleviated Inflammatory Responses in ALI Mice
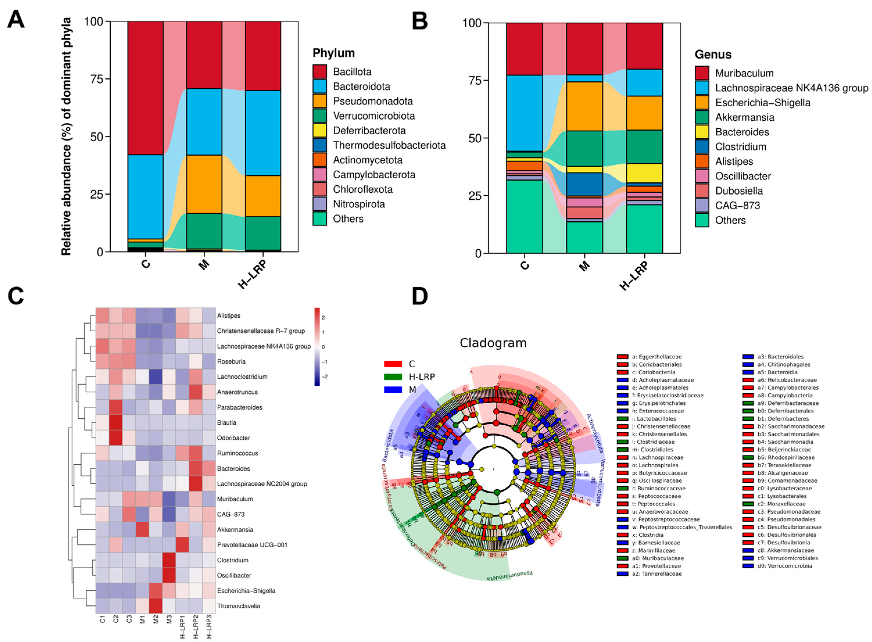
3.5. LRP Regulated the Intestinal Microbiota in ALI Mice
4. Discussion
5. Conclusions
Author Contributions
Funding
Institutional Review Board Statement
Informed Consent Statement
Data Availability Statement
Conflicts of Interest
Abbreviations
| LRP | Lycium ruthenicum Murr. polysaccharide |
| ALI | Acute lung injury |
| LPS | Lipopolysaccharide |
| BALF | Bronchoalveolar lavage fluid |
| IL-6 | Interleukin-6 |
| IL-10 | Interleukin-10 |
| IL-1β | Interleukin-1β |
| TNF-α | Tumor necrosis factor-α |
| CCK-8 | Cell Counting Kit-8 |
| H&E | Staining hematoxylin-eosin staining |
| PBS | Phosphate-buffer saline |
| W/D | Wet/Dry Weight Ratio |
| ELISA | Enzyme-Linked Immunosorbent Assay |
| OTU | Operational Taxonomic Unit |
| PCoA | Principal Coordinate Analysis |
| NMDS | Non-Metric Multidimensional Scaling |
| UPGMA | Unweighted Pair Group Method with Arithmetic Mean |
| ANOVA | Analysis of Variance |
| SD | Standard Deviation |
| FT-IR | Fourier Transform Infrared Spectroscopy |
| HPIC | High-Pressure Ion Chromatography |
| 16S rRNA | 16S Ribosomal RNA |
References
- Zhang, J.; Guo, Y.; Mak, M.; Tao, Z. Translational medicine for acute lung injury. J. Transl. Med. 2024, 22, 25. [Google Scholar] [CrossRef]
- Zheng, Z.; Qiao, X.; Yin, J.; Kong, J.; Han, W.; Qin, J.; Meng, F.; Tian, G.; Feng, X. Advancements in omics technologies: Molecular mechanisms of acute lung injury and acute respiratory distress syndrome (Review). Int. J. Mol. Med. 2024, 55, 38. [Google Scholar] [CrossRef]
- Zhu, W.; Zhang, Y.; Wang, Y. Immunotherapy strategies and prospects for acute lung injury: Focus on immune cells and cytokines. Front. Pharmacol. 2022, 13, 1103309. [Google Scholar] [CrossRef] [PubMed]
- Song, D.; Zhao, M.; Feng, L.; Wang, P.; Li, Y.; Li, W. Salidroside attenuates acute lung injury via inhibition of inflammatory cytokine production. Biomed. Pharmacother. 2021, 142, 111949. [Google Scholar] [CrossRef]
- Gu, W.; Zeng, Q.; Wang, X.; Jasem, H.; Ma, L. Acute Lung Injury and the NLRP3 Inflammasome. J. Inflamm. Res. 2024, 17, 3801–3813. [Google Scholar] [CrossRef]
- Huang, L.; Du, B.; Cui, X.; Zhao, H.; Feng, Y.; Xu, Z.; Long, J.; Yuan, J.; You, F. Nerelimomab Alleviates Capsaicin-Induced Acute Lung Injury by Inhibiting TNF Signaling and Apoptosis. Pharmaceuticals 2024, 17, 1694. [Google Scholar] [CrossRef]
- Kou, L.; Xu, Y.; Li, S.; He, Z.; Huang, D.; Ye, Z.; Zhu, Y.; Wang, Y.; Di, X.; Yan, Y.; et al. Adaptive bilirubin nanoscavenger alleviates pulmonary oxidative stress and inflammation for acute lung injury therapy. J. Adv. Res. 2025; in press. [Google Scholar] [CrossRef]
- Zhou, X.; Liao, Y. Gut-Lung Crosstalk in Sepsis-Induced Acute Lung Injury. Front. Microbiol. 2021, 12, 779620. [Google Scholar] [CrossRef]
- Zheng, J.; Li, Y.; Kong, X.; Guo, J. Exploring immune-related pathogenesis in lung injury: Providing new insights into ALI/ARDS. Biomed. Pharmacother. 2024, 175, 116773. [Google Scholar] [CrossRef] [PubMed]
- McQuade, R.M.; Bandara, M.; Diwakarla, S.; Sahakian, L.; Han, M.N.; Al Thaalibi, M.; Di Natale, M.R.; Tan, M.; Harwood, K.H.; Schneider-Futschik, E.K.; et al. Gastrointestinal consequences of lipopolysaccharide-induced lung inflammation. Inflamm. Res. 2023, 72, 57–74. [Google Scholar] [CrossRef] [PubMed]
- Lin, J.; Wang, Z.; Han, J.; Zhou, J. Lacticaseibacillus rhamnosus CP-1 mitigates LPS-induced acute lung injury in mice via TLR/NF-κB pathway and gut microbiota modulation. Food Biosci. 2025, 68, 106429. [Google Scholar] [CrossRef]
- Mokra, D.; Mikolka, P.; Kosutova, P.; Mokry, J. Corticosteroids in Acute Lung Injury: The Dilemma Continues. Int. J. Mol. Sci. 2019, 20, 4765. [Google Scholar] [CrossRef]
- Tang, W.; Liu, D.; Yin, J.Y.; Nie, S.-P. Consecutive and progressive purification of food-derived natural polysaccharide: Based on material, extraction process and crude polysaccharide. Trends Food Sci. Technol. 2020, 99, 76–87. [Google Scholar] [CrossRef]
- Zhang, S.; Zhang, M.; Li, W.; Ma, L.; Liu, X.; Ding, Q.; Yu, W.; Yu, T.; Ding, C.; Liu, W. Research progress of natural plant polysaccharides inhibiting inflammatory signaling pathways and regulating intestinal flora and metabolism to protect inflammatory bowel disease. Int. J. Biol. Macromol. 2023, 253, 126799. [Google Scholar] [CrossRef]
- Yang, W.; Zhao, P.; Li, X.; Guo, L.; Gao, W. The potential roles of natural plant polysaccharides in inflammatory bowel disease: A review. Carbohydr. Polym. 2022, 277, 118821. [Google Scholar] [CrossRef] [PubMed]
- Wang, J.; Xue, X.; Zhao, X.; Luo, L.; Liu, J.; Dai, S.; Zhang, F.; Wu, R.; Liu, Y.; Peng, C.; et al. Forsythiaside A alleviates acute lung injury by inhibiting inflammation and epithelial barrier damages in lung and colon through PPAR-γ/RXR-α complex. J. Adv. Res. 2024, 60, 183–200. [Google Scholar] [CrossRef] [PubMed]
- Duan, Y.; Huang, J.; Sun, M.; Jiang, Y.; Wang, S.; Wang, L.; Yu, N.; Peng, D.; Wang, Y.; Chen, W.; et al. Poria cocos polysaccharide improves intestinal barrier function and maintains intestinal homeostasis in mice. Int. J. Biol. Macromol. 2023, 249, 125953. [Google Scholar] [CrossRef] [PubMed]
- Yue, M.; Shang, W.; Zhang, J.; Chen, R.; Wei, L.; Wang, H.; Meng, M.; Zhang, M.; Liu, Q. The polysaccharide from purple sweet potato (Ipomoea batatas (L.) Lam) alleviates lipopolysaccharide-induced acute lung injury in mice via the VIP/cAMP/PKA/AQPs signaling pathway. Int. J. Biol. Macromol. 2024, 282, 137428. [Google Scholar] [CrossRef]
- Zhang, Y.; Cui, Y.; Feng, Y.; Jiao, F.; Jia, L. Lentinus edodes Polysaccharides Alleviate Acute Lung Injury by Inhibiting Oxidative Stress and Inflammation. Molecules 2022, 27, 7328. [Google Scholar] [CrossRef]
- Liu, B.; Ma, J.; Li, T.; Li, P.; Yan, D.; Zhu, J.; Zhang, X. Advances in the Preparation, Structure and Bioactivity of Polysaccharides from Lycium ruthenicum Murr.: A Review. Foods 2024, 13, 1995. [Google Scholar] [CrossRef]
- Lu, J.-X.; Xiang, X.-Q.; Zhang, Z.-F.; Ren, J.-N.; Li, M.-Z.; Yang, J.-C.; Gao, Y.; Fan, G.; Pan, S.-Y. Nutritional compositions, phytochemical components, functional activities, and food applications of Lycium ruthenicum Murr: A. comprehensive review. J. Food Compos. Anal. 2025, 140, 107301. [Google Scholar] [CrossRef]
- Fan, X.; Dong, W.; Huang, Y.; Shu, Y.; Yan, Y.; Mi, J.; Lu, L.; Zeng, X.; Cao, Y. Aqueous Extract of Lycium ruthenicum Murray Attenuates Neuroinflammation in C57BL/6J Mice Induced by High-Fat and High-Fructose Diet Through Regulating Gut Microbiota and Bile Acid Metabolism. Foods 2024, 13, 3812. [Google Scholar] [CrossRef]
- Dong, D.; Wang, H.; Bi, H.; Li, Y.; Gao, T.; Feng, J.; Li, G.; Guo, S.; Yuan, H.; Ni, W. A pectic polysaccharide from Lycium ruthenicum Murray alleviates dextran sulfate sodium-induced colitis in mice. Curr. Res. Food Sci. 2025, 10, 100955. [Google Scholar] [CrossRef] [PubMed]
- Deng, K.; Li, Y.; Xiao, M.; Wang, F.; Zhou, P.; Zhang, W.; Heep, A.; Li, X. Lycium ruthenicum Murr polysaccharide protects cortical neurons against oxygen-glucose deprivation/reperfusion in neonatal hypoxic-ischemic encephalopathy. Int. J. Biol. Macromol. 2020, 158, 562–568. [Google Scholar] [CrossRef]
- Zhu, W.; Zhou, S.; Liu, J.; McLean, R.J.; Chu, W. Prebiotic, immuno-stimulating and gut microbiota-modulating effects of Lycium barbarum polysaccharide. Biomed. Pharmacother. 2020, 121, 109591. [Google Scholar] [CrossRef]
- Wang, W.; Wu, D.; Liu, J.; Yang, D.A. Potential protective role of Lycium ruthenicum Murray polysaccharides against lipopolysaccharide-induced liver injury via mitochondrial biogenesis. Int. J. Biol. Macromol. 2025, 306, 141365. [Google Scholar] [CrossRef]
- Tiika, R.J.; Duan, H.; Yang, H.; Cui, G.; Tian, F.; He, Y.; Ma, Y.; Li, Y. Proline Metabolism Process and Antioxidant Potential of Lycium ruthenicum Murr. in Response to NaCl Treatments. Int. J. Mol. Sci. 2023, 24, 13794. [Google Scholar] [CrossRef]
- Xia, N.; Ding, Z.; Dong, M.; Li, S.; Liu, J.; Xue, H.; Wang, Z.; Lu, J.; Chen, X. Protective Effects of Lycium ruthenicum Murray against Acute Alcoholic Liver Disease in Mice via the Nrf2/HO-1/NF-κB Signaling Pathway. Pharmaceuticals 2024, 17, 497. [Google Scholar] [CrossRef] [PubMed]
- Qin, X.; Wang, X.; Xu, K.; Yang, X.; Wang, Q.; Liu, C.; Wang, X.; Guo, X.; Sun, J.; Li, L.; et al. Synergistic antitumor effects of polysaccharides and anthocyanins from Lycium ruthenicum Murr. on human colorectal carcinoma LoVo cells and the molecular mechanism. Food Sci. Nutr. 2022, 10, 2956–2968. [Google Scholar] [CrossRef] [PubMed]
- Zheng, G.; Ren, H.; Li, H.; Li, X.; Dong, T.; Xu, S.; Yan, Y.; Sun, B.; Bai, J.; Li, Y. Lycium barbarum polysaccharide reduces hyperoxic acute lung injury in mice through Nrf2 pathway. Biomed. Pharmacother. 2019, 111, 733–739. [Google Scholar] [CrossRef]
- Zhen, D. Ethanol extracts of Rhaponticum uniflorum (L.) DC inflorescence ameliorate LPS-mediated acute lung injury by alleviating inflammatory responses via the Nrf2/HO-1 signaling pathway. J. Ethnopharmacol. 2022, 296, 115497. [Google Scholar] [CrossRef] [PubMed]
- Wang, Y.X.; Yin, J.Y.; Zhang, T.; Xin, Y.; Huang, X.-J.; Nie, S.-P. Utilizing relative ordered structure theory to guide polysaccharide purification for structural characterization. Food Hydrocoll. 2021, 115, 106603. [Google Scholar] [CrossRef]
- Zhu, B.; Zhang, W.; Li, S.; Zhao, J. A novel quantitative evaluation strategy of polysaccharides from Lycium barbarum L. fruits based on simultaneous quantification of total polysaccharides and polysaccharides with active structure characteristics. Ind. Crops Prod. 2025, 229, 121023. [Google Scholar] [CrossRef]
- Yu, W.; Lv, Y.; Xuan, R.; Han, P.; Xu, H.; Ma, X. Human placental mesenchymal stem cells transplantation repairs the alveolar epithelial barrier to alleviate lipopolysaccharides-induced acute lung injury. Biochem. Pharmacol. 2024, 229, 116547. [Google Scholar] [CrossRef]
- Yang, H.H.; Jiang, H.L.; Tao, J.H.; Zhang, C.-Y.; Xiong, J.-B.; Yang, J.-T.; Liu, Y.-B.; Zhong, W.-J.; Guan, X.-X.; Duan, J.-X.; et al. Mitochondrial citrate accumulation drives alveolar epithelial cell necroptosis in lipopolysaccharide-induced acute lung injury. Exp. Mol. Med. 2022, 54, 2077–2091. [Google Scholar] [CrossRef]
- Xia, X.; Sun, T.; Zhao, Y.; Sheng, H.; Dong, X.; Cheng, Y.; Wu, F.; Kou, L.; Chen, R.; Yao, Q.; et al. Bilirubin Nanoparticles Alleviate Sepsis-Induced Acute Lung Injury by Protecting Pulmonary Endothelia Glycocalyx and Reducing Inflammation. ACS Appl. Nano Mater. 2024, 7, 18566–18578. [Google Scholar] [CrossRef]
- Zhu, L.; Li, W.; Fan, Z.; Ye, X.; Lin, R.; Ban, M.; Ren, L.; Chen, X.; Zhang, D. Immunomodulatory activity of polysaccharide from Arca granosa Linnaeus via TLR4/MyD88/NFκB and TLR4/TRIF signaling pathways. J. Funct. Foods 2021, 84, 104579. [Google Scholar] [CrossRef]
- Wu, X.; Zheng, Z.; Guo, T.; Wang, K.; Zhang, Y. Molecular dynamics simulation of lentinan and its interaction with the innate receptor dectin-1. Int. J. Biol. Macromol. 2021, 171, 527–538. [Google Scholar] [CrossRef]
- Alashkar Alhamwe, B.; Gao, Z.; Alhamdan, F.; Harb, H.; Pichene, M.; Garnier, A.; El Andari, J.; Kaufmann, A.; Graumann, P.L.; Kesper, D.; et al. Intranasal administration of Acinetobacter lwoffii in a murine model of asthma induces IL-6-mediated protection associated with cecal microbiota changes. Allergy 2023, 78, 1245–1257. [Google Scholar] [CrossRef] [PubMed]
- Bezerra, F.S.; Lanzetti, M.; Nesi, R.T.; Nagato, A.C.; e Silva, C.P.; Kennedy-Feitosa, E.; Melo, A.C.; Cattani-Cavalieri, I.; Porto, L.C.; Valenca, S.S. Oxidative Stress and Inflammation in Acute and ChronicLung Injuries. Antioxidants 2023, 12, 548. [Google Scholar] [CrossRef] [PubMed]
- Mittal, M.; Tiruppathi, C.; Nepal, S.; Zhao, Y.-Y.; Grzych, D.; Soni, D.; Prockop, D.J.; Malik, A.B. TNFα-stimulated gene-6 (TSG6) activates macrophage phenotype transition to prevent inflammatory lung injury. Proc. Natl. Acad. Sci. USA 2016, 113, E8151–E8158. [Google Scholar] [CrossRef]
- Harmalkar, D.S.; Sivaraman, A.; Nada, H.; Lee, J.; Kang, H.; Choi, Y.; Lee, K. Natural products as IL-6 inhibitors for inflammatory diseases: Synthetic and SAR perspective. Med. Res. Rev. 2024, 44, 1683–1726. [Google Scholar] [CrossRef] [PubMed]
- Li, D.; Kortekaas, R.K.; Douglas, K.B.I.; Douwenga, W.; Eisel, U.L.; Melgert, B.N.; Gosens, R.; Schmidt, M. TNF signaling mediates lipopolysaccharide-induced lung epithelial progenitor cell responses in mouse lung organoids. Biomed. Pharmacother. 2024, 181, 117704. [Google Scholar] [CrossRef] [PubMed]
- York, A.G.; Skadow, M.H.; Oh, J.; Qu, R.; Zhou, Q.D.; Hsieh, W.-Y.; Mowel, W.K.; Brewer, J.R.; Kaffe, E.; Williams, K.J.; et al. IL-10 constrains sphingolipid metabolism to limit inflammation. Nature 2024, 627, 628–635. [Google Scholar] [CrossRef]
- Sun, T.; Li, D.; Dai, X.; Meng, C.; Li, Y.; Cheng, C.; Ji, W.; Zhu, P.; Chen, S.; Yang, H.; et al. Local immune dysregulation and subsequent inflammatory response contribute to pulmonary edema caused by Enterovirus infection in mice. J. Med. Virol. 2023, 95, e28454. [Google Scholar] [CrossRef] [PubMed]
- Shen, J.; Wang, S.; Xia, H.; Han, S.; Wang, Q.; Wu, Z.; Zhuge, A.; Li, S.; Chen, H.; Lv, L.; et al. Akkermansia muciniphila attenuated lipopolysaccharide-induced acute lung injury by modulating the gut microbiota and SCFAs in mice. Food Funct. 2023, 14, 10401–10417. [Google Scholar] [CrossRef]
- Zeyneb, H.; Song, Y.; Wang, L.; Zheng, J.; Wang, W.; Pei, H.; Cao, X. Preventive effect of quinoa polysaccharides on lipopolysaccharide-induced inflammation in mice through gut microbiota regulation. Int. J. Biol. Macromol. 2025, 307, 141899. [Google Scholar] [CrossRef]
- Richards, L.B.; Li, M.; Folkerts, G.; Henricks, P.A.; Garssen, J.; van Esch, B.C. Butyrate and Propionate Restore the Cytokine and House Dust Mite Compromised Barrier Function of Human Bronchial Airway Epithelial Cells. Int. J. Mol. Sci. 2020, 22, 65. [Google Scholar] [CrossRef]
- Acevedo, N.; Alashkar Alhamwe, B.; Caraballo, L.; Ding, M.; Ferrante, A.; Garn, H.; Garssen, J.; Hii, C.S.; Irvine, J.; Llinás-Caballero, K.; et al. Perinatal and Early-Life Nutrition, Epigenetics, and Allergy. Nutrients 2021, 13, 724. [Google Scholar] [CrossRef]
- Esch, B.C.A.M.V.; Porbahaie, M.; Abbring, S.; Garssen, J.; Potaczek, D.P.; Savelkoul, H.F.J.; van Neerven, R.J.J. The Impact of Milk and Its Components on Epigenetic Programming of Immune Function in Early Life and Beyond: Implications for Allergy and Asthma. Front. Immunol. 2020, 11, 2141. [Google Scholar] [CrossRef]
- Kühl, L.; Graichen, P.; Von Daacke, N.; Mende, A.; Wygrecka, M.; Potaczek, D.P.; Miethe, S.; Garn, H. Human Lung Organoids—A Novel Experimental and Precision Medicine Approach. Cells 2023, 12, 2067. [Google Scholar] [CrossRef] [PubMed]






Disclaimer/Publisher’s Note: The statements, opinions and data contained in all publications are solely those of the individual author(s) and contributor(s) and not of MDPI and/or the editor(s). MDPI and/or the editor(s) disclaim responsibility for any injury to people or property resulting from any ideas, methods, instructions or products referred to in the content. |
© 2025 by the authors. Licensee MDPI, Basel, Switzerland. This article is an open access article distributed under the terms and conditions of the Creative Commons Attribution (CC BY) license (https://creativecommons.org/licenses/by/4.0/).
Share and Cite
Lu, N.; Xu, S.; Xiang, W.; Mei, X.; Hu, H.; Tang, X.; Gong, X.; Wang, X. Lycium ruthenicum Murr. Polysaccharide Attenuated Inflammatory Response and Intestinal Flora Dysbiosis in LPS-Induced Acute Lung Injury in Mice. Nutrients 2025, 17, 2944. https://doi.org/10.3390/nu17182944
Lu N, Xu S, Xiang W, Mei X, Hu H, Tang X, Gong X, Wang X. Lycium ruthenicum Murr. Polysaccharide Attenuated Inflammatory Response and Intestinal Flora Dysbiosis in LPS-Induced Acute Lung Injury in Mice. Nutrients. 2025; 17(18):2944. https://doi.org/10.3390/nu17182944
Chicago/Turabian StyleLu, Naiyan, Shuhua Xu, Wen Xiang, Xue Mei, Hanwen Hu, Xue Tang, Xuelei Gong, and Xun Wang. 2025. "Lycium ruthenicum Murr. Polysaccharide Attenuated Inflammatory Response and Intestinal Flora Dysbiosis in LPS-Induced Acute Lung Injury in Mice" Nutrients 17, no. 18: 2944. https://doi.org/10.3390/nu17182944
APA StyleLu, N., Xu, S., Xiang, W., Mei, X., Hu, H., Tang, X., Gong, X., & Wang, X. (2025). Lycium ruthenicum Murr. Polysaccharide Attenuated Inflammatory Response and Intestinal Flora Dysbiosis in LPS-Induced Acute Lung Injury in Mice. Nutrients, 17(18), 2944. https://doi.org/10.3390/nu17182944

