Planetary Health Diet and Body Mass Distribution in Relation to Kidney Health: Evidence from NHANES 2003–2018
Abstract
1. Introduction
2. Materials and Methods
2.1. Study Population
2.2. Dietary Assessment and PHDI Score Calculation
- Adequacy components represent food groups encouraged for regular consumption due to their nutritional and health-promoting properties. They include whole grains, non-starchy vegetables, whole fruits, legumes (both soy-based and non-soy), nuts, fish and seafood, and unsaturated plant oils (e.g., olive, rapeseed, sunflower, soybean).
- Moderation components represent food groups that should be limited due to their association with adverse health and environmental impacts. These include red and processed meats, dairy products, eggs, saturated fats (e.g., butter, lard, palm oil), starchy vegetables and tubers (e.g., potatoes), poultry, and added sugars or fruit juice.
| EAT-Lancet Reference Diet | Scoring Criteria | ||||
|---|---|---|---|---|---|
| Grams/Day | Kcal/Day | Min Score (0) in g/d | Max Score (10) in g/d | Weighted Score | |
| Adequacy | |||||
| Whole grains | 232 (0–60% of TEI) | 811 | 0 | ≥75 g/d in M; ≥90 g/d in F | 1 |
| Non-starchy vegetables | 300 (200–600) | 78 | 0 | ≥300 | 1 |
| Whole fruits | 200 (100–300) | 126 | 0 | ≥200 | 1 |
| Soybean and soy foods | 25 (0–50) | 112 | 0 | ≥50 | 0.5 |
| Non-soy legumes (e.g dry beans, peas, lentils) | 50 (0–100) | 172 | 0 | ≥100 | 0.5 |
| Nuts (e.g., peanuts and tree nuts) | 50 (0–75) | 291 | 0 | ≥50 | 1 |
| Fish and shellfish | 28 (0–100) | 40 | 0 | ≥28 | 1 |
| Added unsaturated oils (e.g., olive, soybean, rapeseed, peanut oil, sunflower oil) | 40 (20–80) | 354 (14.16% of TEI) | ≤3.5% of TEI | ≥21% of TEI | 1 |
| Moderation | |||||
| Tubers and starchy vegetables | 50 (0–100) | 39 | ≥200 | ≤50 | 1 |
| Dairy | 250 (0–500) | 153 | ≥1000 | ≤250 | 1 |
| Eggs | 13 (0–25) | 19 | ≥120 | ≤13 | 1 |
| Red and processed meat (e.g., beef, pork, lamb) | 14 (0–28) | 30 | 100 | ≤14 | 1 |
| Poultry (e.g., chicken, duck, goose, ostrich) | 29 (0–58) | 62 | ≥100 | ≤29 | 1 |
| Added saturated fats (e.g., palm oil, coconut oil, dairy fat-butter, margarine, lard, tallow) | 11.8 (0–11.8) | 96 (3.8% of TEI) | ≥10% of TEI | 0% of TEI | 1 |
| Added sugars and fruit juices | 31 (0–31) | 120 (4.8% of TEI) | ≥25% of TEI | ≤5% of TEI | 1 |
2.3. Diabetes and Kidney Function
2.4. Study Outcomes
2.5. Body Composition Measures
2.6. Study Covariates
2.7. Statistical Analysis
3. Results
3.1. Baseline Characteristics of the Study Population
3.2. Association Between PHDI Score, BMI, and Imaging Body Fat Indices (AGLR and AGFR)
3.3. Association Between PHDI and the Prevalence of CKD
3.4. Association Between PHDI and the Prevalence of DKD
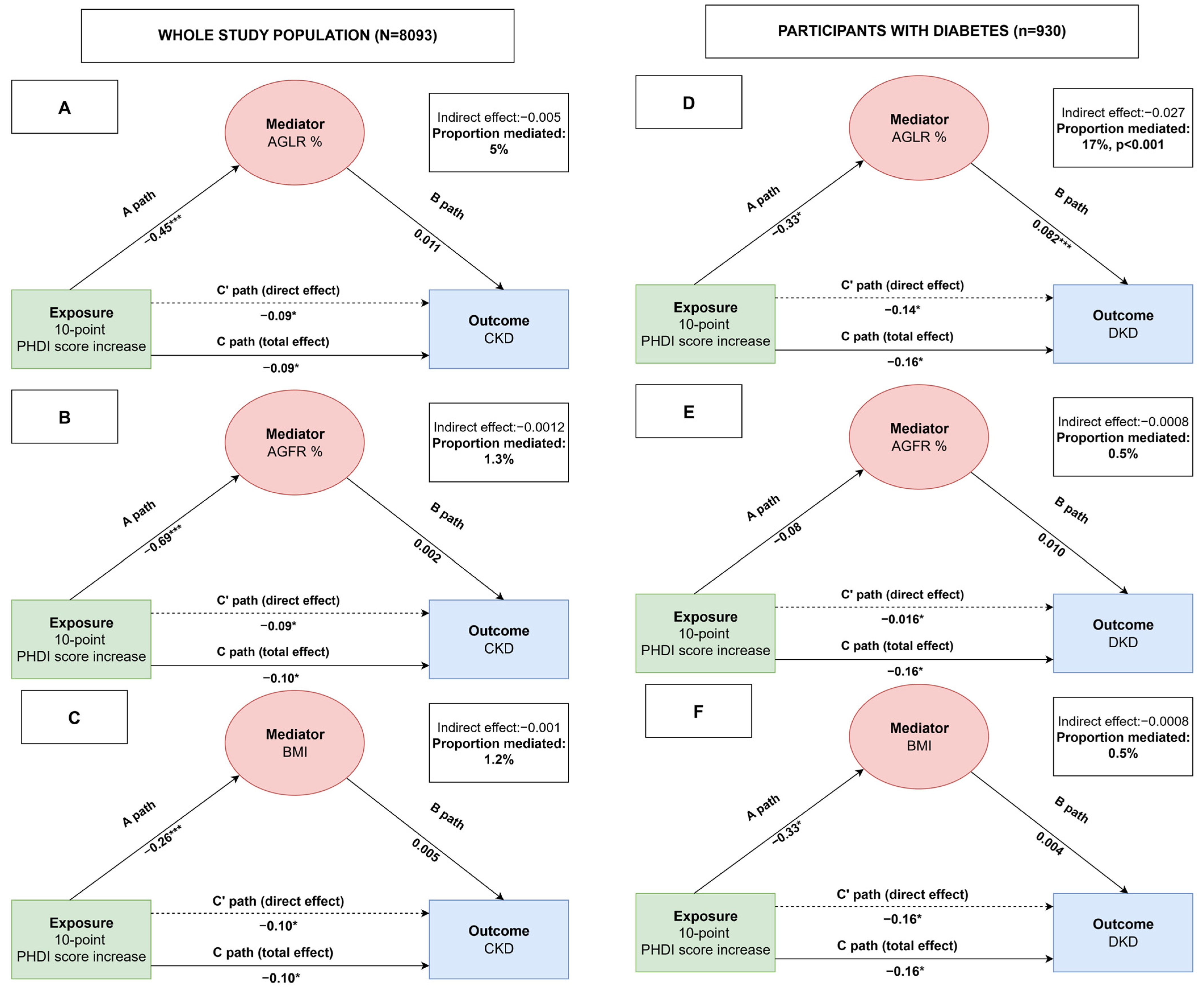
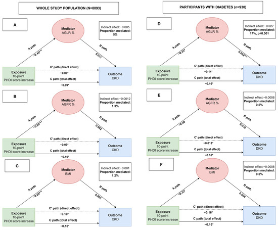
3.5. Mediation Analysis of the Associations Between PHDI, DKD, and CKD by AGLR and BMI
4. Discussion
5. Conclusions
Supplementary Materials
Author Contributions
Funding
Institutional Review Board Statement
Informed Consent Statement
Data Availability Statement
Conflicts of Interest
Abbreviations
| AGFR | Android-to-gynoid fat mass ratio |
| AGLR | Android-to-gynoid lean mass ratio |
| BMI | Body mass index |
| CKD | Chronic kidney disease |
| DKD | Diabetic kidney disease |
| DXA | Dual-energy X-ray absorptiometry |
| GFR | Glomerular filtration rate |
| HDL | High-density lipoprotein |
| NHANES | National Health and Nutrition Examination Survey |
| PHD | Planetary Health Diet |
| PHDI | Planetary Health Diet Index |
| TEI | Total energy intake |
| TNF | Tumor necrosis factor |
| USDA | United States Department of Agriculture |
References
- Balducci, F.; Di Rosa, M.; Roller-Wirnsberger, R.; Wirnsberger, G.; Mattace-Raso, F.; Tap, L.; Formiga, F.; Moreno-Gonzalez, R.; SoraciKostka, T.; Guligowska, A.; et al. Healthcare costs in relation to kidney function among older people: The SCOPE study. Eur. Geriatr. Med. 2025, 16, 135–148. [Google Scholar] [CrossRef]
- Limonte, C.P.; Pilla, S.J.; de Boer, I.H. Diabetes and Chronic Kidney Disease. JAMA 2025, 333, 343–344. [Google Scholar] [CrossRef]
- Forbes, J.M.; Cooper, M.E. Mechanisms of diabetic complications. Physiol. Rev. 2013, 93, 137–188. [Google Scholar] [CrossRef] [PubMed]
- Kumar, M.; Dev, S.; Khalid, M.U.; Siddenthi, S.M.; Noman, M.; John, C.; Akubuiro, C.; Haider, A.; Rani, R.; Kashif, M.; et al. The Bidirectional Link Between Diabetes and Kidney Disease: Mechanisms and Management. Cureus 2023, 15, e45615. [Google Scholar] [CrossRef] [PubMed]
- Kadatane, S.P.; Satariano, M.; Massey, M.; Mongan, K.; Raina, R. The Role of Inflammation in CKD. Cells 2023, 12, 1581. [Google Scholar] [CrossRef]
- Alicic, R.Z.; Johnson, E.J.; Tuttle, K.R. Inflammatory Mechanisms as New Biomarkers and Therapeutic Targets for Diabetic Kidney Disease. Adv. Chronic Kidney Dis. 2018, 25, 181–191. [Google Scholar] [CrossRef] [PubMed]
- Hojs, R.; Ekart, R.; Bevc, S.; Vodosek Hojs, N. Chronic Kidney Disease and Obesity. Nephron 2023, 147, 660–664. [Google Scholar] [CrossRef]
- Zatterale, F.; Longo, M.; Naderi, J.; Raciti, G.A.; Desiderio, A.; Miele, C.; Beguinot, F. Chronic Adipose Tissue Inflammation Linking Obesity to Insulin Resistance and Type 2 Diabetes. Front. Physiol. 2019, 10, 1607. [Google Scholar] [CrossRef]
- Czaja-Stolc, S.; Potrykus, M.; Stankiewicz, M.; Kaska, L.; Malgorzewicz, S. Pro-Inflammatory Profile of Adipokines in Obesity Contributes to Pathogenesis, Nutritional Disorders, and Cardiovascular Risk in Chronic Kidney Disease. Nutrients 2022, 14, 1457. [Google Scholar] [CrossRef]
- Duni, A.; Liakopoulos, V.; Roumeliotis, S.; Peschos, D.; Dounousi, E. Oxidative Stress in the Pathogenesis and Evolution of Chronic Kidney Disease: Untangling Ariadne’s Thread. Int. J. Mol. Sci. 2019, 20, 3711. [Google Scholar] [CrossRef]
- Hong, Y.; Boiti, A.; Vallone, D.; Foulkes, N.S. Reactive Oxygen Species Signaling and Oxidative Stress: Transcriptional Regulation and Evolution. Antioxidants 2024, 13, 312. [Google Scholar] [CrossRef]
- Kramer, H. Diet and Chronic Kidney Disease. Adv. Nutr. 2019, 10 (Suppl. S4), S367–S379. [Google Scholar] [CrossRef]
- Joshi, S.; Kalantar-Zadeh, K.; Chauveau, P.; Carrero, J.J. Risks and Benefits of Different Dietary Patterns in CKD. Am. J. Kidney Dis. 2023, 81, 352–360. [Google Scholar] [CrossRef]
- Kelly, J.T.; Su, G.; Zhang, L.; Qin, X.; Marshall, S.; Gonzalez-Ortiz, A.; Clase, C.M.; Campbell, K.L.; Xu, H.; Carrero, J.J. Modifiable Lifestyle Factors for Primary Prevention of CKD: A Systematic Review and Meta-Analysis. J. Am. Soc. Nephrol. 2021, 32, 239–253. [Google Scholar] [CrossRef]
- van Westing, A.C.; Kupers, L.K.; Geleijnse, J.M. Diet and Kidney Function: A Literature Review. Curr. Hypertens. Rep. 2020, 22, 14. [Google Scholar] [CrossRef] [PubMed]
- Zhou, J.; Franceschini, N.; Townley-Tilson, W.H.D.; Maeda-Smithies, N. Nutritional Strategies against Diabetic Nephropathy: Insights from Animal Studies and Human Trials. Nutrients 2024, 16, 1918. [Google Scholar] [CrossRef]
- Cacau, L.T.; De Carli, E.; de Carvalho, A.M.; Lotufo, P.A.; Moreno, L.A.; Bensenor, I.M.; Marchioni, D.M. Development and Validation of an Index Based on EAT-Lancet Recommendations: The Planetary Health Diet Index. Nutrients 2021, 13, 1968. [Google Scholar] [CrossRef]
- Drewnowski, A. Analysing the affordability of the EAT-Lancet diet. Lancet Glob. Health 2020, 8, e6–e7. [Google Scholar] [CrossRef]
- Cacau, L.T.; Bensenor, I.M.; Goulart, A.C.; Cardoso, L.O.; Lotufo, P.A.; Moreno, L.A.; Marchioni, D.M. Adherence to the Planetary Health Diet Index and Obesity Indicators in the Brazilian Longitudinal Study of Adult Health (ELSA-Brasil). Nutrients 2021, 13, 3961. [Google Scholar] [CrossRef]
- Bui, L.P.; Pham, T.T.; Wang, F.; Chai, B.; Sun, Q.; Hu, F.B.; Lee, K.H.; Guasch-Ferre, M.; Willett, W.C. Planetary Health Diet Index and risk of total and cause-specific mortality in three prospective cohorts. Am. J. Clin. Nutr. 2024, 120, 80–91. [Google Scholar] [CrossRef]
- Shan, Y.; Bertrand, K.A.; Petrick, J.L.; Sheehy, S.; Palmer, J.R. Planetary Health Diet Index in relation to mortality in a prospective cohort study of United States Black females. Am. J. Clin. Nutr. 2025, 121, 589–596. [Google Scholar] [CrossRef]
- Shojaei, S.; Dehnavi, Z.; Irankhah, K.; Fatemi, S.F.; Sobhani, S.R. Adherence to the planetary health diet index and metabolic syndrome: Cross-sectional results from the PERSIAN cohort study. BMC Public Health 2024, 24, 2988. [Google Scholar] [CrossRef]
- Krishnamurthy, V.M.; Wei, G.; Baird, B.C.; Murtaugh, M.; Chonchol, M.B.; Raphael, K.L.; Greene, T.; Beddhu, S. High dietary fiber intake is associated with decreased inflammation and all-cause mortality in patients with chronic kidney disease. Kidney Int. 2012, 81, 300–306. [Google Scholar] [CrossRef] [PubMed]
- Zhang, X.; Han, B.; Yuan, W.; Li, C. Imaging-based lean mass distribution and diabetic nephropathy in the US population. Diabetes Res. Clin. Pract. 2025, 226, 112303. [Google Scholar] [CrossRef] [PubMed]
- Li, C.; Zhang, Y.; Wang, Y.; Gu, C.; Li, B.; Ma, M.; Xu, X.; Chen, Y.; Zheng, Z. Imaging-based body fat distribution and diabetic retinopathy in general US population with diabetes: An. NHANES analysis (2003–2006 and 2011–2018). Nutr. Diabetes 2024, 14, 53. [Google Scholar] [CrossRef] [PubMed]
- Jimenez-Merida, M.D.R.; Alcaide-Leyva, J.M.; Lopez-Lucena, M.; Portero de la Cruz, S.; Molina-Luque, R.; Martinez-Angulo, P. Preventing Progression of Renal Disease: A New Method for Monitoring Body Fat Percentage in Predialysis Chronic Kidney Disease Patients. Nutrition 2025, 130, 112605. [Google Scholar] [CrossRef]
- Kang, S.M.; Yoon, J.W.; Ahn, H.Y.; Kim, S.Y.; Lee, K.H.; Shin, H.; Choi, S.H.; Park, K.S.; Jang, H.C.; Lim, S. Android fat depot is more closely associated with metabolic syndrome than abdominal visceral fat in elderly people. PLoS ONE 2011, 6, e27694. [Google Scholar] [CrossRef]
- Cheng, H.T.; Huang, J.W.; Chiang, C.K.; Yen, C.J.; Hung, K.Y.; Wu, K.D. Metabolic syndrome and insulin resistance as risk factors for development of chronic kidney disease and rapid decline in renal function in elderly. J. Clin. Endocrinol. Metab. 2012, 97, 1268–1276. [Google Scholar] [CrossRef]
- Fan, Y.; Ding, L.; Li, W.; Li, W.; Sun, L.; Li, X.; Chang, L.; He, Q.; Hu, G.; Wang, B.; et al. The association between android-to-gynoid lean mass ratio and all-cause and specific-cause mortality in US adults: A prospective study. Diabetes Obes. Metab. 2025, 27, 595–605. [Google Scholar] [CrossRef]
- Ding, L.; Fan, Y.; Qiao, J.; He, J.; Wang, R.; He, Q.; Cui, J.; Ma, Z.; Zheng, F.; Gao, H.; et al. Distribution of lean mass and mortality risk in patients with type 2 diabetes. Prim. Care Diabetes 2022, 16, 824–828. [Google Scholar] [CrossRef]
- Steinfeldt, L.C.; Martin, C.L.; Clemens, J.C.; Moshfegh, A.J. Comparing Two Days of Dietary Intake in What We Eat in America (WWEIA), NHANES, 2013–2016. Nutrients 2021, 13, 2621. [Google Scholar] [CrossRef]
- Waller, A.W.; Martin, C.L.; Morton, S.; Friday, J.E.; Myrowitz, R.; Moshfegh, A.J. Food Patterns Equivalents Database: Development parameters and implications for the future. J. Food Compos. Anal. 2025, 145, 107853. [Google Scholar] [CrossRef]
- Wang, L.; Li, X.; Wang, Z.; Bancks, M.P.; Carnethon, M.R.; Greenland, P.; Feng, Y.-Q.; Wang, H.; Zhong, V.W. Trends in Prevalence of Diabetes and Control of Risk Factors in Diabetes Among US Adults, 1999–2018. JAMA 2021, 326, 704–716. [Google Scholar] [CrossRef] [PubMed]
- Charles, K.; Lewis, M.J.; Montgomery, E.; Reid, M. The 2021 Chronic Kidney Disease Epidemiology Collaboration Race-Free Estimated Glomerular Filtration Rate Equations in Kidney Disease: Leading the Way in Ending Disparities. Health Equity 2024, 8, 39–45. [Google Scholar] [CrossRef] [PubMed]
- Shepherd, J.A.; Fan, B.; Lu, Y.; Wu, X.P.; Wacker, W.K.; Ergun, D.L.; Levine, M.A. A multinational study to develop universal standardization of whole-body bone density and composition using GE Healthcare Lunar and Hologic DXA systems. J. Bone Miner. Res. 2012, 27, 2208–2216. [Google Scholar] [CrossRef] [PubMed]
- Pai, M.P.; Paloucek, F.P. The Origin of the “Ideal” Body Weight Equations. Ann. Pharmacother. 2000, 34, 1066–1069. [Google Scholar] [CrossRef]
- Perez-Torres, A.; Caverni-Munoz, A.; Gonzalez Garcia, E. Mediterranean Diet and Chronic Kidney Disease (CKD): A Practical Approach. Nutrients 2022, 15, 97. [Google Scholar] [CrossRef]
- Alahmari, L.A. Dietary fiber influence on overall health, with an emphasis on CVD, diabetes, obesity, colon cancer, and inflammation. Front. Nutr. 2024, 11, 1510564. [Google Scholar] [CrossRef]
- Gong, H.; Zhang, K.; Choi, S.; Huang, S. The association between Planetary Health Diet Index (PHDI) and chronic obstructive pulmonary disease (COPD): The mediating role of dietary inflammatory index (DII). BMC Pulm. Med. 2025, 25, 53. [Google Scholar] [CrossRef]
- Aleksandrova, K.; Koelman, L.; Rodrigues, C.E. Dietary patterns and biomarkers of oxidative stress and inflammation: A systematic review of observational and intervention studies. Redox Biol. 2021, 42, 101869. [Google Scholar] [CrossRef]
- Bahrampour, N.; Mirzababaei, A.; Hosseininasab, D.; Abaj, F.; Clark, C.C.T.; Mirzaei, K. High intake of dietary phytochemical index may be related to reducing risk of diabetic nephropathy: A case-control study. BMC Nutr. 2023, 9, 14. [Google Scholar] [CrossRef]
- Mirzababaei, A.; Abaj, F.; Roumi, Z.; Clark, C.C.T.; Mirzaei, K. Adherence of Plant-Based Dietary Index in Odds of Diabetic Nephropathy in Women: A Case-Control Study. J. Ren. Nutr. 2025, 35, 118–127. [Google Scholar] [CrossRef]
- Zarantonello, D.; Brunori, G. The Role of Plant-Based Diets in Preventing and Mitigating Chronic Kidney Disease: More Light than Shadows. J. Clin. Med. 2023, 12, 6137. [Google Scholar] [CrossRef]
- Dang, Z.; He, Y.; Xie, R.; Chen, P.; Dong, F. Plant-Based Diet and Chronic Kidney Disease: A Systematic Review and Meta-Analysis. J. Ren. Nutr. 2025, 35, 517–530. [Google Scholar] [CrossRef]
- Mafra, D.; Borges, N.A.; Cardozo, L.; Anjos, J.S.; Black, A.P.; Moraes, C.; Bergman, P.; Lindholm, B.; Stenvinkel, P. Red meat intake in chronic kidney disease patients: Two sides of the coin. Nutrition 2018, 46, 26–32. [Google Scholar] [CrossRef] [PubMed]
- Shi, W.; Huang, X.; Schooling, C.M.; Zhao, J.V. Red meat consumption, cardiovascular diseases, and diabetes: A systematic review and meta-analysis. Eur. Heart J. 2023, 44, 2626–2635. [Google Scholar] [CrossRef]
- Ko, G.J.; Rhee, C.M.; Kalantar-Zadeh, K.; Joshi, S. The Effects of High-Protein Diets on Kidney Health and Longevity. J. Am. Soc. Nephrol. 2020, 31, 1667–1679. [Google Scholar] [CrossRef] [PubMed]
- Karalius, V.P.; Shoham, D.A. Dietary sugar and artificial sweetener intake and chronic kidney disease: A review. Adv. Chronic Kidney Dis. 2013, 20, 157–164. [Google Scholar] [CrossRef] [PubMed]
- Gu, X.; Drouin-Chartier, J.P.; Sacks, F.M.; Hu, F.B.; Rosner, B.; Willett, W.C. Red meat intake and risk of type 2 diabetes in a prospective cohort study of United States females and males. Am. J. Clin. Nutr. 2023, 118, 1153–1163. [Google Scholar] [CrossRef]
- Vincent-Johnson, A.; Davy, B.; Scialla, J.J. Diet and Metabolism in CKD-Related Metabolic Acidosis. Semin. Nephrol. 2023, 43, 151425. [Google Scholar] [CrossRef]
- Verma, A.; Popa, C. The Interplay Between Dietary Sodium Intake and Proteinuria in CKD. Kidney Int. Rep. 2023, 8, 1133–1136. [Google Scholar] [CrossRef]
- Correa-de-Araujo, R.; Addison, O.; Miljkovic, I.; Goodpaster, B.H.; Bergman, B.C.; Clark, R.V.; Elena, J.W.; Esser, K.A.; Ferrucci, L.; Harris-Love, M.O.; et al. Myosteatosis in the Context of Skeletal Muscle Function Deficit: An Interdisciplinary Workshop at the National Institute on Aging. Front. Physiol. 2020, 11, 963. [Google Scholar] [CrossRef]
- Addison, O.; Marcus, R.L.; Lastayo, P.C.; Ryan, A.S. Intermuscular fat: A review of the consequences and causes. Int. J. Endocrinol. 2014, 2014, 309570. [Google Scholar] [CrossRef]
- Lim, A. Diabetic nephropathy—Complications and treatment. Int. J. Nephrol. Renov. Dis. 2014, 7, 361–381. [Google Scholar] [CrossRef]
- Wang, Q.; Zheng, D.; Liu, J.; Fang, L.; Li, Q. Skeletal muscle mass to visceral fat area ratio is an important determinant associated with type 2 diabetes and metabolic syndrome. Diabetes Metab. Syndr. Obes. 2019, 12, 1399–1407. [Google Scholar] [CrossRef]
- Snel, M.; Jonker, J.T.; Schoones, J.; Lamb, H.; de Roos, A.; Pijl, H.; Smit, J.W.; Meinders, A.E.; Jazet, I.M. Ectopic fat and insulin resistance: Pathophysiology and effect of diet and lifestyle interventions. Int. J. Endocrinol. 2012, 2012, 983814. [Google Scholar] [CrossRef]



| Characteristics | N = 8093 |
|---|---|
| Age, years, mean (SD) | 52.2 (8.2) |
| Female gender, n (%) | 4210 (52.0) |
| White race, n (%) | 5879 (72.6) |
| Hypertension, n (%) | 2874 (35.6) |
| Glycated hemoglobin, mean (SD) | 5.7 (1.0) |
| Diabetes, n (%) | 930 (11.5) |
| Heart disease, n (%) | 333 (4.1) |
| Respiratory disease, n (%) | 629 (7.8) |
| Stroke, n (%) | 171 (2.1) |
| Cancer, n (%) | 735 (9.1) |
| AGLR, median (IQR) | 0.52 (0.48–0.56) |
| AGFR, median (IQR) | 0.55 (0.43–0.70) |
| BMI, mean (SD) | 29.2 (6.2) |
| Obesity, n (%) | 3112 (38.6) |
| HDL, mg/dl, median (IQR) | 52 (42–63) |
| PHDI score, median (IQR), [range] | 73.8 (62.8–83.6) [21.2–127.8] |
| TEI, Kcal/day, median (IQR) | 2101.0 (788.4) |
| TEI category, Kcal/day, n (%) | |
| 1500–3000 | 5180 (64.0) |
| <1500 | 1878 (23.2) |
| >3000 | 1035 (12.8) |
| Total protein intake/ABW (g/Kg/day), median (IQR) | 1.2 (0.9–1.4) |
| eGFR, ml/min/1.73 m2, mean (SD) | 91.6 (16.7) |
| eGFR stage, n (%) | |
| ≥ 60 | 7758 (95.9) |
| 45–60 | 264 (3.3) |
| 30–45 | 46 (0.5) |
| <30 | 25 (0.3) |
| ACR, mg/g, median (IQR) | 6.4 (4.3-11.0) |
| ACR stage, n (%) | |
| <30 | 7419 (91.7) |
| 30–299 | 570 (7.0) |
| ≥300 | 103 (1.3) |
| Outcomes | |
| DKD, n (%) ° | 271 (29.2) |
| CKD, n (%) | 335 (4.1) |
| PHDI vs. AGLR % | Model A, β (95% CI) | Model B, β (95% CI) |
|---|---|---|
| PHDI score | −0.65 (−0.75, −0.54) *** | −0.46 (−0.56, −0.36) *** |
| Age | 0.15 (0.14, 0.17) *** | 0.12 (0.10, 0.14) *** |
| White race | 0.78 (0.42, 1.14) *** | 1.28 (0.92, 1.64) *** |
| Female gender | 0.69 (0.38, 0.99) *** | 1.46 (1.12, 1.80) *** |
| Diabetes | - | 4.41 (3.95, 4.88) *** |
| Hypertension | - | 1.24 (0.91, 1.57) *** |
| CKD | - | −0.67 (−1.45, 0.11) |
| Heart disease | 1.08 (0.12–2.03) * | |
| Respiratory disease | 2.16 (1.48–2.85) *** | |
| Stroke | 0.74 (−0.03, 1.52) | |
| Cancer | 0.24 (−0.35, 0.82) | |
| HDL | - | −0.07 (−0.08, 0.06) *** |
| TEI (Kcal/day) | - | |
| 1500–3000 | - | Reference |
| <1500 | - | 0.11 (−0.26, 0.49) |
| >3000 | - | 0.39 (−0.08, 0.86) |
| PHDI vs. AGFR % | Model A, β (95%CI) | Model B, β (95%CI) |
| PHDI score | −0.61 (−0.80, −0.51) *** | −0.69 (−0.99,−0.39) *** |
| Age | 0.15 (0.14–0.17) *** | 0.14 (0.10–0.19) *** |
| White race | 0.78 (0.42–1.14) *** | 1.28 (0.46–2.09) ** |
| Female gender | 0.69 (0.38–0.99) *** | −15.38 (−16.47–−14.28) *** |
| Diabetes | - | 8.62 (7.48–9.76) *** |
| Hypertension | - | 4.85 (3.88–5.82) *** |
| CKD | - | −0.93 (−2.95–1.10) |
| Heart disease | 2.01 (−0.27, 4.28) | |
| Respiratory disease | 1.19 (−0.44, 2.83) | |
| Stroke | 1.50 (−0.87, 3.87) | |
| Cancer | −0.65 (−2.17, 0.86) | |
| HDL | - | −0.33 (−0.36–−0.30) *** |
| TEI (Kcal/day) | - | - |
| 1500–3000 | - | Reference |
| <1500 | - | 0.83 (−0.31–1.97) |
| >3000 | - | 0.05 (−1.34–1.44) |
| PHDI vs. BMI | Model A, β (95%CI) | Model B, β (95%CI) |
| PHDI score | −0.47 (−0.60, −0.34) *** | −0.26 (−0.38, −0.14) *** |
| Age | −0.03 (−0.05, −0.01) ** | −0.05 (−0.08, −0.03) *** |
| White race | −0.85 (−1.18, −0.53) *** | −0.28 (−0.61, −0.06) * |
| Female gender | 0.50 (0.13, 0.87) ** | 1.98 (1.55, 2.41) *** |
| Diabetes | - | 3.00 (2.39, 3.61) *** |
| Hypertension | - | 2.22 (1.86, 2.58) *** |
| CKD | - | −0.26 (−1.14, 0.62) |
| Heart disease | 0.59 (−0.19, 1.36) | |
| Respiratory disease | 0.29 (−0.35, 0.92) | |
| Stroke | −0.59 (−1.93, 0.75) | |
| Cancer | −0.40 (−0.92, 0.11) | |
| HDL | - | −0.11 (−0.13,−0.10) *** |
| TEI (Kcal/day) | - | - |
| 1500–3000 | - | Reference |
| <1500 | - | −0.45 (−0.94, 0.04) |
| >3000 | - | 0.08 (−0.33, 0.49) |
| Model A, OR (95%CI) | Model B, OR (95%CI) | Model C, OR (95%CI) | Model D, OR (95%CI) | |
|---|---|---|---|---|
| PHDI score | 0.87 (0.80–0.95) ** | 0.91 (0.83–0.99) * | 0.91 (0.83–0.99) * | 0.91 (0.83–0.99) * |
| Age | 1.12 (1.11–1.14) *** | 1.10 (1.09–1.12) *** | 1.10 (1.09–1.12) *** | 1.10 (1.09–1.12) *** |
| White race | 0.61 (0.48–0.79) *** | 0.71 (0.54–0.92) * | 0.71 (0.55–0.93) * | 0.73 (0.55–0.95) * |
| Female gender | 1.36 (1.03–1.81) * | 1.23 (0.83–1.80) | 1.20 (0.81–1.80) | 1.03 (0.67–1.59) |
| Diabetes | 1.57 (1.11–2.22) ** | 1.53 (1.08–2.18) ** | 1.64 (1.14–2.35) ** | |
| Hypertension | - | 2.12 (1.55–2.89) *** | 2.08 (1.51–2.37) *** | 2.10 (1.53–2.89) *** |
| Heart disease | 2.09 (1.46–2.99) *** | 2.10 (1.45–3.02) *** | 2.11 (1.47–3.02) *** | |
| Respiratory disease | 1.11 (0.74–1.65) | 1.10 (0.74–1.64) | 1.10 (0.74–1.65) | |
| Stroke | 1.86 (1.09–3.16) * | 1.88 (1.09–3.23) * | 1.94 (1.12–3.34) * | |
| Cancer | 1.32 (0.94–1.87) | 1.30 (0.92–1.84) | 1.32 (0.93–1.87) | |
| HDL | - | 0.99 (0.98–1.00) | 0.99 (0.98–1.01) | 0.99 (0.98–1.00) |
| TEI (Kcal/day) | ||||
| 1500–3000 | - | Reference | Reference | Reference |
| <1500 | - | 1.68 (1.20–2.35) ** | 1.70 (1.21–2.39) *** | 1.72 (1.22–2.43) *** |
| >3000 | - | 0.61 (0.34–1.09) | 0.61 (0.34–1.10) | 0.60 (0.34–1.08) |
| Obesity | - | - | 1.09 (0.76–1.57) | 1.13 (0.78–1.62) |
| AGLR Q1 | - | - | Reference | - |
| AGLR Q2 | - | - | 0.89 (0.60–1.31) | - |
| AGLR Q3 | - | - | 0.97 (0.66–1.42) | - |
| AGFR Q1 | - | - | - | Reference |
| AGFR Q2 | - | - | - | 1.13 (0.82–1.56) |
| AGFR Q3 | - | - | - | 0.71 (0.50–1.07) |
| Model A, OR (95%CI) | Model B, OR (95%CI) | Model C, OR (95%CI) | Model D, OR (95%CI) | |
|---|---|---|---|---|
| PHDI score | 0.85 (0.76–0.96) ** | 0.85 (0.75–0.97) * | 0.87 (0.77–0.99) * | 0.86 (0.76–0.97) * |
| Age | 1.06 (1.04–1.08) *** | 1.05 (1.03–1.07) *** | 1.05 (1.03–1.07) *** | 1.05 (1.04–1.07) *** |
| White race | 0.54 (0.38–0.76) *** | 0.53 (0.38–0.76) *** | 0.46 (0.32–0.656) *** | 0.50 (0.35–0.71) *** |
| Female gender | 0.66 (0.43–1.02) | 0.60 (0.38–0.94) * | 0.52 (0.32–0.84) ** | 0.65 (0.41–1.05) |
| Hypertension | - | 1.67 (1.20–2.32) *** | 1.60 (1.14–2.25) ** | 1.65 (1.18–2.32) ** |
| Heart disease | 2.28 (1.31–3.96) ** | 2.37 (1.29–4.35) ** | 2.32 (1.32–4.10) ** | |
| Respiratory disease | 0.63 (0.38–1.06) | 0.61 (0.37–1.01) | 0.60 (0.36–1.01) | |
| Stroke | 1.76 (0.99–3.10) | 1.67 (0.93–2.99) | 1.71 (1.00–2.95) * | |
| Cancer | 0.95 (0.54–1.66) | 0.90 (0.51–1.60) | 0.90 (0.50–1.63) | |
| HDL | - | 1.00 (0.98–1.01) | 1.00 (0.99–1.02) | 1.00 (0.98–1.01) |
| TEI (Kcal/day) | ||||
| 1500–3000 | - | Reference | Reference | Reference |
| <1500 | - | 1.57 (1.03–2.39) * | 1.56 (1.02–2.40) * | 1.57 (1.03–2.40) * |
| >3000 | - | 0.82 (0.47–1.45) | 0.82 (0.46–1.43) | 0.83 (0.47–1.47) |
| Obesity | - | - | 1.03 (0.75–1.42) | 1.18 (0.88–1.57) |
| AGLR Q1 | - | - | Reference | - |
| AGLR Q2 | - | - | 1.02 (0.56–1.85) | - |
| AGLR Q3 | - | - | 2.40 (1.39–4.16) ** | - |
| AGFR Q1 | - | Reference | ||
| AGFR Q2 | - | 0.54 (0.29–1.03) | ||
| AGFR Q3 | - | 0.96 (0.53–1.73) |
Disclaimer/Publisher’s Note: The statements, opinions and data contained in all publications are solely those of the individual author(s) and contributor(s) and not of MDPI and/or the editor(s). MDPI and/or the editor(s) disclaim responsibility for any injury to people or property resulting from any ideas, methods, instructions or products referred to in the content. |
© 2025 by the authors. Licensee MDPI, Basel, Switzerland. This article is an open access article distributed under the terms and conditions of the Creative Commons Attribution (CC BY) license (https://creativecommons.org/licenses/by/4.0/).
Share and Cite
Gembillo, G.; Soraci, L.; Gambuzza, M.E.; Princiotto, M.; Catalano, A.; Villalta, E.; Silipigni, S.; Greco, G.I.; Corsonello, A.; Santoro, D. Planetary Health Diet and Body Mass Distribution in Relation to Kidney Health: Evidence from NHANES 2003–2018. Nutrients 2025, 17, 2692. https://doi.org/10.3390/nu17162692
Gembillo G, Soraci L, Gambuzza ME, Princiotto M, Catalano A, Villalta E, Silipigni S, Greco GI, Corsonello A, Santoro D. Planetary Health Diet and Body Mass Distribution in Relation to Kidney Health: Evidence from NHANES 2003–2018. Nutrients. 2025; 17(16):2692. https://doi.org/10.3390/nu17162692
Chicago/Turabian StyleGembillo, Guido, Luca Soraci, Maria Elsa Gambuzza, Maria Princiotto, Antonino Catalano, Edlin Villalta, Salvatore Silipigni, Giada Ida Greco, Andrea Corsonello, and Domenico Santoro. 2025. "Planetary Health Diet and Body Mass Distribution in Relation to Kidney Health: Evidence from NHANES 2003–2018" Nutrients 17, no. 16: 2692. https://doi.org/10.3390/nu17162692
APA StyleGembillo, G., Soraci, L., Gambuzza, M. E., Princiotto, M., Catalano, A., Villalta, E., Silipigni, S., Greco, G. I., Corsonello, A., & Santoro, D. (2025). Planetary Health Diet and Body Mass Distribution in Relation to Kidney Health: Evidence from NHANES 2003–2018. Nutrients, 17(16), 2692. https://doi.org/10.3390/nu17162692

