Apple Cider Vinegar Powder Mitigates Liver Injury in High-Fat-Diet Mice via Gut Microbiota and Metabolome Remodeling
Abstract
1. Introduction
2. Materials and Methods
2.1. Materials
2.2. Ethical Consideration
2.3. Animal Treatments
2.4. Histological Evaluation
2.5. Biochemical Analysis of Serum Samples
2.6. Total RNA Extraction and Real-Time Quantitative PCR
2.7. Sequencing and Subsequent Analysis of the 16S rRNA Gene
2.8. Non-Targeted Metabolic Analysis of Cecal Contents
2.9. Statistical Analysis
3. Results
3.1. ACVP Attenuates Pathological Changes and Metabolic Dysregulation in HFD-Fed Mice
3.2. ACVP Mitigates HEPATIC Steatosis, Restores Lipid–Glucose Homeostasis, and Attenuates Inflammatory Signaling in HFD-Fed Mice
3.3. ACVP Modulates Gut Microbiota Composition and Restores Microbial Diversity in HFD-Fed Mice
3.4. ACVP Reverses HFD-Induced Dysbiosis by Modulating Key Gut Microbial Taxa Linked to Metabolic and Inflammatory Pathways
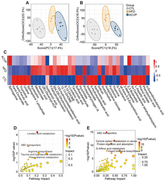
3.5. ACVP Restores Cecal Metabolite Pathways Involving Lipid Metabolism, Bile Acid Transport, and Amino Acid Metabolism
3.6. ACVP Rebalances Gut–Liver Axis Crosstalk via Microbial–Metabolite Networks in HFD-Fed Mice
4. Discussion
5. Conclusions
Supplementary Materials
Author Contributions
Funding
Institutional Review Board Statement
Data Availability Statement
Conflicts of Interest
Abbreviations
| ALT | Alanine aminotransferase |
| AST | Aspartate aminotransferase |
| Atg5 | Autophagy related 5 |
| CHOL | Total cholesterol |
| CREA | Creatinine |
| Dgat1 | Diacylglycerol O-acyltransferase 1 |
| GLU | Glucose |
| HDL-C | High-density lipoprotein cholesterol |
| Ho-1 | Heme oxygenase-1 |
| Hsl | Hormone-sensitive lipase |
| Il | Interleukin |
| LDH | Lactate dehydrogenase |
| LDL-C | Low-density lipoprotein cholesterol |
| TGs | Triglycerides |
| Tgf-β | Transforming growth factor-β |
| UA | Uric acid |
| UREA | Urea |
References
- Valenzuela, P.L.; Carrera-Bastos, P.; Castillo-García, A.; Lieberman, D.E.; Santos-Lozano, A.; Lucia, A. Obesity and the risk of cardiometabolic diseases. Nat. Rev. Cardiol. 2023, 20, 475–494. [Google Scholar] [CrossRef] [PubMed]
- Jebeile, H.; Kelly, A.S.; O’Malley, G.; Baur, L.A. Obesity in children and adolescents: Epidemiology, causes, assessment, and management. Lancet Diabetes Endocrinol. 2022, 10, 351–365. [Google Scholar] [CrossRef]
- Wang, Y.; Ai, Z.; Xing, X.; Fan, Y.; Zhang, Y.; Nan, B.; Li, X.; Wang, Y.; Liu, J. The ameliorative effect of probiotics on diet-induced lipid metabolism disorders: A review. Crit. Rev. Food Sci. Nutr. 2024, 64, 3556–3572. [Google Scholar] [CrossRef]
- Xia, S.; Yan, C.; Cai, G.; Xu, Q.; Zou, H.; Gu, J.; Yuan, Y.; Liu, Z.; Bian, J. Gut dysbiosis exacerbates inflammatory liver injury induced by environmentally relevant concentrations of nanoplastics via the gut-liver axis. J. Environ. Sci. 2025, 155, 250–266. [Google Scholar] [CrossRef] [PubMed]
- Hsu, C.L.; Schnabl, B. The gut-liver axis and gut microbiota in health and liver disease. Nat. Rev. Microbiol. 2023, 21, 719–733. [Google Scholar] [CrossRef]
- Fan, Y.; Pedersen, O. Gut microbiota in human metabolic health and disease. Nat. Rev. Microbiol. 2021, 19, 55–71. [Google Scholar] [CrossRef]
- Zeng, N.; Wu, F.; Lu, J.; Li, X.; Lin, S.; Zhou, L.; Wang, Z.; Wu, G.; Huang, Q.; Zheng, D.; et al. High-fat diet impairs gut barrier through intestinal microbiota-derived reactive oxygen species. Sci. China Life Sci. 2024, 67, 879–891. [Google Scholar] [CrossRef]
- Xu, K.; Guo, Y.; Wang, Y.; Ren, Y.; Low, V.; Cho, S.; Ping, L.; Peng, K.; Li, X.; Qiu, Y.; et al. Decreased Enterobacteriaceae translocation due to gut microbiota remodeling mediates the alleviation of premature aging by a high-fat diet. Aging Cell 2023, 22, e13760. [Google Scholar] [CrossRef] [PubMed]
- Ríos-Covián, D.; Ruas-Madiedo, P.; Margolles, A.; Gueimonde, M.; de Los Reyes-Gavilán, C.G.; Salazar, N. Intestinal Short Chain Fatty Acids and Their Link with Diet and Human Health. Front. Microbiol. 2016, 7, 185. [Google Scholar] [CrossRef]
- Van Hul, M.; Cani, P.D. The gut microbiota in obesity and weight management: Microbes as friends or foe? Nat. Rev. Endocrinol. 2023, 19, 258–271. [Google Scholar] [CrossRef]
- Duan, W.; Zhou, L.; Ren, Y.; Liu, F.; Xue, Y.; Wang, F.Z.; Lu, R.; Zhang, X.J.; Shi, J.S.; Xu, Z.H.; et al. Lactic acid fermentation of goji berries (Lycium barbarum) prevents acute alcohol liver injury and modulates gut microbiota and metabolites in mice. Food Funct. 2024, 15, 1612–1626. [Google Scholar] [CrossRef] [PubMed]
- Yang, J.; Wei, H.; Zhou, Y.; Szeto, C.H.; Li, C.; Lin, Y.; Coker, O.O.; Lau, H.C.H.; Chan, A.W.H.; Sung, J.J.Y.; et al. High-Fat Diet Promotes Colorectal Tumorigenesis Through Modulating Gut Microbiota and Metabolites. Gastroenterology 2022, 162, 135–149.e132. [Google Scholar] [CrossRef]
- Xia, T.; Zhang, B.; Li, S.; Fang, B.; Duan, W.; Zhang, J.; Song, J.; Wang, M. Vinegar extract ameliorates alcohol-induced liver damage associated with the modulation of gut microbiota in mice. Food Funct. 2020, 11, 2898–2909. [Google Scholar] [CrossRef] [PubMed]
- Bouderbala, H.; Dib, W.; Kheroua, O.; Saidi, D.; Kaddouri, H. Modulation of the intestinal microbiota by apple cider vinegar in rats subjected to cafeteria diet. Arch. Cardiovasc. Dis. Suppl. 2019, 11, e373–e374. [Google Scholar] [CrossRef]
- Nazıroğlu, M.; Güler, M.; Özgül, C.; Saydam, G.; Küçükayaz, M.; Sözbir, E. Apple cider vinegar modulates serum lipid profile, erythrocyte, kidney, and liver membrane oxidative stress in ovariectomized mice fed high cholesterol. J. Membr. Biol. 2014, 247, 667–673. [Google Scholar] [CrossRef]
- Fang, C.; Liu, S.; Yang, W.; Zheng, G.; Zhou, F.; Gao, X.; Qin, L.; Yang, G.; Yang, J.; Zhu, G.; et al. Exercise ameliorates lipid droplet metabolism disorder by the PLIN2-LIPA axis-mediated lipophagy in mouse model of non-alcoholic fatty liver disease. Biochim. Biophys. Acta Mol. Basis Dis. 2024, 1870, 167045. [Google Scholar] [CrossRef]
- Su, Y.; Li, X.; Zhao, J.; Ji, B.; Zhao, X.; Feng, J.; Zhao, J. Guanidinoacetic acid ameliorates hepatic steatosis and inflammation and promotes white adipose tissue browning in middle-aged mice with high-fat-diet-induced obesity. Food Funct. 2024, 15, 4515–4526. [Google Scholar] [CrossRef]
- Chen, Z.; Zhong, Y.; Chen, L.; Liu, W.; Lin, C.; Chen, Y.; Wang, X. HGF Aggravated Periodontitis-Associated Gut Barrier and Microbial Dysfunction: Implications for Oral-Gut Axis Regulation. Biology 2025, 14, 496. [Google Scholar] [CrossRef]
- Reagan-Shaw, S.; Nihal, M.; Ahmad, N. Dose translation from animal to human studies revisited. FASEB J. 2008, 22, 659–661. [Google Scholar] [CrossRef]
- Zhu, Y.; Chen, B.; Zhang, X.; Akbar, M.T.; Wu, T.; Zhang, Y.; Zhi, L.; Shen, Q. Exploration of the Muribaculaceae Family in the Gut Microbiota: Diversity, Metabolism, and Function. Nutrients 2024, 16, 2660. [Google Scholar] [CrossRef]
- Qi, Q.; Zhang, H.; Jin, Z.; Wang, C.; Xia, M.; Chen, B.; Lv, B.; Peres Diaz, L.; Li, X.; Feng, R.; et al. Hydrogen sulfide produced by the gut microbiota impairs host metabolism via reducing GLP-1 levels in male mice. Nat. Metab. 2024, 6, 1601–1615. [Google Scholar] [CrossRef] [PubMed]
- Karlsson, F.H.; Tremaroli, V.; Nookaew, I.; Bergström, G.; Behre, C.J.; Fagerberg, B.; Nielsen, J.; Bäckhed, F. Gut metagenome in European women with normal, impaired and diabetic glucose control. Nature 2013, 498, 99–103. [Google Scholar] [CrossRef]
- Le Roy, T.; Llopis, M.; Lepage, P.; Bruneau, A.; Rabot, S.; Bevilacqua, C.; Martin, P.; Philippe, C.; Walker, F.; Bado, A.; et al. Intestinal microbiota determines development of non-alcoholic fatty liver disease in mice. Gut 2013, 62, 1787–1794. [Google Scholar] [CrossRef] [PubMed]
- Ma, N.; Ma, X. Dietary Amino Acids and the Gut-Microbiome-Immune Axis: Physiological Metabolism and Therapeutic Prospects. Compr. Rev. Food Sci. Food Saf. 2019, 18, 221–242. [Google Scholar] [CrossRef] [PubMed]
- Hadi, A.; Pourmasoumi, M.; Najafgholizadeh, A.; Clark, C.C.T.; Esmaillzadeh, A. The effect of apple cider vinegar on lipid profiles and glycemic parameters: A systematic review and meta-analysis of randomized clinical trials. BMC Complement. Med. Ther. 2021, 21, 179. [Google Scholar] [CrossRef] [PubMed]
- Bouazza, A.; Bitam, A.; Amiali, M.; Bounihi, A.; Yargui, L.; Koceir, E.A. Effect of fruit vinegars on liver damage and oxidative stress in high-fat-fed rats. Pharm. Biol. 2016, 54, 260–265. [Google Scholar] [CrossRef]
- Schoeler, M.; Ellero-Simatos, S.; Birkner, T.; Mayneris-Perxachs, J.; Olsson, L.; Brolin, H.; Loeber, U.; Kraft, J.D.; Polizzi, A.; Martí-Navas, M.; et al. The interplay between dietary fatty acids and gut microbiota influences host metabolism and hepatic steatosis. Nat. Commun. 2023, 14, 5329. [Google Scholar] [CrossRef]
- Corb Aron, R.A.; Abid, A.; Vesa, C.M.; Nechifor, A.C.; Behl, T.; Ghitea, T.C.; Munteanu, M.A.; Fratila, O.; Andronie-Cioara, F.L.; Toma, M.M.; et al. Recognizing the Benefits of Pre-/Probiotics in Metabolic Syndrome and Type 2 Diabetes Mellitus Considering the Influence of Akkermansia muciniphila as a Key Gut Bacterium. Microorganisms 2021, 9, 618. [Google Scholar] [CrossRef]
- Guo, L.; Ding, Q.-Y.; Duan, W.; Guan, Q.-J.; Ren, Y.-L.; Xue, Y.-Z.; Xu, Z.-H.; Geng, Y. Goji-Derived Exosomes-Like Nanoparticles Ameliorate Alcohol-Induced Acute Liver Injury by modulating gut microbiota and metabolites. Food Med. Homol. 2025. [Google Scholar] [CrossRef]
- Vojinovic, D.; Radjabzadeh, D.; Kurilshikov, A.; Amin, N.; Wijmenga, C.; Franke, L.; Ikram, M.A.; Uitterlinden, A.G.; Zhernakova, A.; Fu, J.; et al. Relationship between gut microbiota and circulating metabolites in population-based cohorts. Nat. Commun. 2019, 10, 5813. [Google Scholar] [CrossRef]
- Tong, L.; Zhang, S.; Liu, Q.; Huang, C.; Hao, H.; Tan, M.S.; Yu, X.; Lou, C.K.L.; Huang, R.; Zhang, Z.; et al. Milk-derived extracellular vesicles protect intestinal barrier integrity in the gut-liver axis. Sci. Adv. 2023, 9, eade5041. [Google Scholar] [CrossRef]
- Wolters, M.; Ahrens, J.; Romaní-Pérez, M.; Watkins, C.; Sanz, Y.; Benítez-Páez, A.; Stanton, C.; Günther, K. Dietary fat, the gut microbiota, and metabolic health—A systematic review conducted within the MyNewGut project. Clin. Nutr. 2019, 38, 2504–2520. [Google Scholar] [CrossRef] [PubMed]
- Yagnik, D.; Serafin, V.; Shah, A.J. Antimicrobial activity of apple cider vinegar against Escherichia coli, Staphylococcus aureus and Candida albicans; downregulating cytokine and microbial protein expression. Sci. Rep. 2018, 8, 1732. [Google Scholar] [CrossRef]
- Chen, J.; Xiao, Y.; Li, D.; Zhang, S.; Wu, Y.; Zhang, Q.; Bai, W. New insights into the mechanisms of high-fat diet mediated gut microbiota in chronic diseases. iMeta 2023, 2, e69. [Google Scholar] [CrossRef] [PubMed]
- Abdel-Daim, M.M.; Abo-El-Sooud, K.; Aleya, L.; Bungǎu, S.G.; Najda, A.; Saluja, R. Alleviation of Drugs and Chemicals Toxicity: Biomedical Value of Antioxidants. Oxid. Med. Cell. Longev. 2018, 2018, 6276438. [Google Scholar] [CrossRef]
- Blesl, A.; Stadlbauer, V. The Gut-Liver Axis in Cholestatic Liver Diseases. Nutrients 2021, 13, 1018. [Google Scholar] [CrossRef]
- Kim, G.; Chen, Z.; Li, J.; Luo, J.; Castro-Martinez, F.; Wisniewski, J.; Cui, K.; Wang, Y.; Sun, J.; Ren, X.; et al. Gut-liver axis calibrates intestinal stem cell fitness. Cell 2024, 187, 914–930.e20. [Google Scholar] [CrossRef] [PubMed]
- Innes, J.K.; Calder, P.C. Omega-6 fatty acids and inflammation. Prostaglandins Leukot. Essent. Fat. Acids 2018, 132, 41–48. [Google Scholar] [CrossRef]
- Singh, A.S.; Singh, A.; Vellapandian, C.; Ramaswamy, R.; Thirumal, M. GC-MS based metabolite profiling, antioxidant and antiurolithiatic properties of apple cider vinegar. Future Sci. OA 2023, 9, Fso855. [Google Scholar] [CrossRef]






| Ingredient (g) | AIN-93G Diet | 60% High-Fat Diet |
|---|---|---|
| Casein, 30Mesh | 200 | 200 |
| L-Cystine | 3 | 3 |
| Corn Starch | 397 | 0 |
| Maltodextrin | 132 | 125 |
| Sucrose | 100 | 72.8 |
| Cellulose | 50 | 50 |
| Soybean Oil | 70 | 25 |
| t-Butylhydroquinone | 0.014 | 0 |
| Lard | 0 | 245 |
| Mineral Mix S10022M | 35 | 0 |
| Mineral Mix S10026B | 0 | 50 |
| Vitamin Mix V10037 | 10 | 0 |
| Vitamin Mix V10001C | 0 | 1 |
| Choline Bitartrate | 2.5 | 2 |
| FD&C Blue Dye #1 | 0 | 0.05 |
| Total weight (g) | 1000 | 773.85 |
| Total energy (kcal) | 3850 | 4037.2 |
Disclaimer/Publisher’s Note: The statements, opinions and data contained in all publications are solely those of the individual author(s) and contributor(s) and not of MDPI and/or the editor(s). MDPI and/or the editor(s) disclaim responsibility for any injury to people or property resulting from any ideas, methods, instructions or products referred to in the content. |
© 2025 by the authors. Licensee MDPI, Basel, Switzerland. This article is an open access article distributed under the terms and conditions of the Creative Commons Attribution (CC BY) license (https://creativecommons.org/licenses/by/4.0/).
Share and Cite
Ding, Q.; Xue, D.; Ren, Y.; Xue, Y.; Shi, J.; Xu, Z.; Geng, Y. Apple Cider Vinegar Powder Mitigates Liver Injury in High-Fat-Diet Mice via Gut Microbiota and Metabolome Remodeling. Nutrients 2025, 17, 2157. https://doi.org/10.3390/nu17132157
Ding Q, Xue D, Ren Y, Xue Y, Shi J, Xu Z, Geng Y. Apple Cider Vinegar Powder Mitigates Liver Injury in High-Fat-Diet Mice via Gut Microbiota and Metabolome Remodeling. Nutrients. 2025; 17(13):2157. https://doi.org/10.3390/nu17132157
Chicago/Turabian StyleDing, Qiying, Dai Xue, Yilin Ren, Yuzheng Xue, Jinsong Shi, Zhenghong Xu, and Yan Geng. 2025. "Apple Cider Vinegar Powder Mitigates Liver Injury in High-Fat-Diet Mice via Gut Microbiota and Metabolome Remodeling" Nutrients 17, no. 13: 2157. https://doi.org/10.3390/nu17132157
APA StyleDing, Q., Xue, D., Ren, Y., Xue, Y., Shi, J., Xu, Z., & Geng, Y. (2025). Apple Cider Vinegar Powder Mitigates Liver Injury in High-Fat-Diet Mice via Gut Microbiota and Metabolome Remodeling. Nutrients, 17(13), 2157. https://doi.org/10.3390/nu17132157

