Abstract
The effects of gut microbiota on the association between carbohydrate intake during pregnancy and neonatal low birth weight (LBW) were investigated. A prospective cohort study was conducted with 257 singleton-born mother–child pairs in Taiwan, and maternal dietary intake was estimated using a questionnaire, with each macronutrient being classified as low, medium, or high. Maternal fecal samples were collected between 24 and 28 weeks of gestation, and gut microbiota composition and diversity were profiled using 16S rRNA amplicon gene sequencing. Carbohydrates were the major source of total energy (56.61%), followed by fat (27.92%) and protein (15.46%). The rate of infant LBW was 7.8%, which was positively correlated with maternal carbohydrate intake. In the pregnancy gut microbiota, Bacteroides ovatus and Dorea spp. were indirectly and directly negatively associated with fetal growth, respectively; Rosenburia faecis was directly positively associated with neonatal birth weight. Maternal hypertension during pregnancy altered the microbiota features and was associated with poor fetal growth. Microbiota-accessible carbohydrates can modify the composition and function of the pregnancy gut microbiota, thus providing a potential marker to modulate deviations from dietary patterns, particularly in women at risk of hypertension during pregnancy, to prevent neonatal LBW.
1. Introduction
Approximately 14.6% of newborns worldwide have low birth weight (LBW), defined as weighing less than 2500 g, amounting to over 20 million infants annually [1]. LBW is closely associated with preterm birth and includes infants who are small for their gestational age (SGA) [1]. More than 80% of neonatal deaths occur in LBW newborns, with two-thirds being preterm and one-third SGA [2]. Notably, LBW is not only a predictor of perinatal death but also increases the risk of adult diseases [3], also known as the developmental origins of health and disease (DOHaD) [4]. In 2012, the World Health Assembly (WHA) endorsed a Comprehensive Implementation Plan on Maternal, Infant, and Young Child Nutrition, setting a target of 30% reduction in LBW live births between 2012 and 2025 [5]. Although there has been some progress in reducing LBW, achieving the global nutritional target requires further effort [1].
Maternal nutrition during pregnancy is a key factor that influences pregnancy and fetal outcomes. Maternal malnutrition can lead to a range of complications for both the mother and the developing fetus, covering LBW, preterm birth, preeclampsia, gestational hypertension, and stillbirth [6]. While nutritional imbalance during pregnancy stands as the primary factor linked to LBW, other factors such as antenatal chemical exposure, maternal illness, stress, and medication usage can also exert influence [7]. Specific dietary patterns, characterized by a high consumption of red and processed meats and fried foods alongside a low intake of vegetables, fruits, whole grains, nuts, and seafood, are associated with LBW [8,9,10]. However, there is currently no conclusive evidence regarding which maternal dietary patterns are beneficial for preventing LBW [8,9,10].
While current dietary guidelines advocate for increased energy intake during pregnancy, specific recommendations regarding the macronutrient composition of the maternal diet are lacking [11]. It is consistently advised to steer clear of simple sugars, processed foods, and trans and saturated fats, as well as to limit the consumption of red and processed meats [12]. Furthermore, any diet that severely restricts any macronutrient class, such as the ketogenic diet due to its carbohydrate deficiency, the Paleo diet because of its exclusion of dairy, and any diet characterized by excessive saturated fats, should be avoided [12,13,14]. Nevertheless, the impact of excessive intake of specific macronutrients during pregnancy on LBW remains uncertain.
During pregnancy, the main sources of carbohydrates in the diet encompass fruits, starchy vegetables, and whole grains. These food groups supply crucial nutrients, including carbohydrates and dietary fiber, which are essential for maternal and fetal health. Nonetheless, excessive intake of sugars, notably from sugar-sweetened beverages, among pregnant women, may pose risks for adverse outcomes and dysbiosis in the gut microbiota. Recent data indicate that heightened sugar intake during pregnancy might correlate with elevated gestational weight gain and the emergence of unfavorable pregnancy and fetal consequences, such as gestational diabetes, preeclampsia, and preterm birth [15]. Despite carbohydrates being a primary energy source for fetuses, a systematic review including 86,461 maternal–child pairs found minimal impact of maternal carbohydrate intake on neonatal birth weight [16]. While some studies reported positive relationships between neonatal birth weight and carbohydrate intake, most studies showed no significant association [16].
The maternal diet during pregnancy has been associated with maternal microbiota, potentially impacting microbial transmission to the neonate and shaping the neonatal microbial profile, which may have health implications [17]. However, the underlying mechanisms remain unknown. While disruptions in the gut microbiome could be linked to maternal high sugar intake, there is insufficient information regarding alterations in the gut microbiome during pregnancy in response to maternal carbohydrate intake and their connection with LBW. Therefore, this study aimed to evaluate the impact of maternal diet on LBW and explore its association with the maternal pregnancy gut microbiome.
2. Materials and Methods
2.1. Study Design and Participants
This prospective study of pregnant women was conducted between June 2019 and April 2022 at the Medical Center of Kaohsiung Chang Gung Memorial Hospital in Taiwan. We identified women in the second trimester of pregnancy from the Obstetrics and Gynecology clinic for possible enrollment in the study; of these, women who consented to provide fecal samples and complete an intake questionnaire entered the study. The samples used to investigate the associations between maternal diet and fetal outcomes as well as maternal gut microbiota. The data excluded from analysis were multiple gestations, giving birth outside of the study setting, resulting in a lack of fetal outcomes, and stillbirth.
2.2. Sample Collection and Comparison Groups
Maternal fecal samples were collected at home between 24 and 28 weeks of gestation (second trimester) using a collection tube containing a DNA Stabilizer. Fecal DNA was extracted from these samples using the QIAmp Fast DNA Stool Mini Kit (Qiagen, Hilden, Germany), following modified instructions from the Aging and Disease Prevention Research Center at Fooyin University.
During the second trimester, pregnant women completed a validated FFQ [18] to report their daily intake of foods and nutrients. FFQ information was analyzed using the Taiwan Nutrients Food Composition Tables [19]. Participants were requested to indicate how many times each food was consumed per month/week/day in the past month. The FFQ includes 37 items in six food categories: whole grains, meat/fish/egg, dairy products, oil/fats/nuts/seeds, vegetables, and fruit. The analysis included assessing the total energy intake (kcal) and the caloric contribution of each macronutrient (carbohydrate, protein, and fat) as a percentage.
To investigate the correlations between maternal diet during pregnancy and fetal outcomes, post hoc comparison analysis first classified each macronutrient intake into three groups: high (>2SD [standard deviations]), medium (within 2SD), and low (<2SD) categories using linear regression analysis adjusted for maternal pregestational body weight. Macronutrient intake >3SD of the average was considered an outlier. Three outliers for carbohydrates, one for protein, and three for fat intake in maternal–child pairs were further excluded from the microbial analyses. The following analyses were compared according to three groups of each macronutrient intake.
2.3. Fetal Outcomes and Maternal Characteristics
The anthropometric and clinical parameters of the mother–child dyads were measured by health professionals and recorded in the electronic medical records (EMR) data system. The primary outcome of interest was fetal outcome, including gestational age in weeks, classification as SGA, appropriate gestational age (AGA), or large gestational age (LGA) based on Taiwanese birth data [20], mode of birth, birth weight, and length at birth were retrieved from the EMR data system.
Maternal health information, including diagnoses of hypertension during pregnancy or preeclampsia, gestational diabetes, anemia, and administration of antibacterial and gastric acid-lowering agents (proton pump inhibitors, H2-receptor antagonists, and antacids) during pregnancy, was obtained from the EMR data system. Additional maternal characteristics included pregestational body weight, body mass index (BMI), weight changes from the pregestational stage to late pregnancy (change in BMI, weight gain), and maternal age at birth.
2.4. DNA Extraction and 16S rRNA Amplicon Sequencing
Microbial DNA was extracted from the stool samples (~200 mg) using the QIAamp® DNA Mini Kit (QIAGEN Canada, Mississauga, ON, Canada) following the manufacturer’s protocol. After extraction and purification, the DNA was used as the PCR template for amplification. The 16S rRNA gene was amplified using a specific primer set targeting the bacterial V3–V4 region, and DNA samples were paired-end sequenced (2 × 300 bp) using the Illumina MiSeq platform (Illumina, San Diego, CA, USA) by Majorbio Bio-Pharm Technology Co., Ltd. (Shanghai, China), as previously described [21].
Sequence quality control and construction of a feature table for the sequence data were performed and corrected using QIIME 2 version 2023.2 (https://qiime2.org, assessed on 25 March 2024) [22] and the DADA2 pipeline [23]. The reads were then merged into amplicon sequence variants (ASVs) for downstream analyses.
2.5. Statistical Analyses
Alpha diversity, representing the genera richness, was calculated using the Shannon and Chao-1 indices for community diversity and abundance, respectively. The calculation of alpha diversity indices was performed using the “vegan” package in R (https://cran.r-project.org/). Plots were generated using the Python 3.11 packages pandas, seaborn, and matplotlib.
For beta diversity, the Bray–Curtis distance was calculated based on genus-level data using the “vegan” R package. Principal coordinate analysis figures were created using the “ggplot2” R package. Bray–Curtis matrix PERMANOVA was conducted using the Adonis function of the vegan package in R v.4.3.2. The taxonomic compositions of the ASVs were mapped using Greengenes 13_8, with 99% of the OTUs as reference sequences.
The Phylogenetic Investigation of Communities by Reconstruction of Unobserved States (PICRUSt2) pipeline within the QIIME2 plugin was used to predict functional abundance and Kyoto Encyclopedia of Genes and Genomes (KEGG) pathways. Statistical analysis of taxonomic and functional profiles (STAMP) was employed for the statistical tests and visualization of the feature abundance profiles generated by PICRUSt2.
Important pregnancy gut microbiota associated with carbohydrate intake and maternal health status were evaluated using a random forest model, which was based on the proportion of mean changes explained by the variable. Network analyses involving important gut microbiota, KEGG pathways, and maternal characteristics were performed to elucidate the interplay relationship with fetal outcomes using Spearman’s correlation analysis and Cytoscape software (version 3.10.1). The significance level was set at p < 0.05.
3. Results
3.1. Maternal Macronutrient Pattern during Pregnancy
A total of 257 maternal–child dyads were included in this study. The mean total calorie intake of pregnant women was 1623.87 (±494.08) Kcal, with 56.61% of energy from carbohydrates, 27.92% from protein, and 15.46% from fat. We initially categorized carbohydrate intake into three levels: low (25.59%, n = 65), medium (54.7%, n = 139), and high (19.7%, n = 50). The mean total calories were higher in the high carbohydrate intake group than in the medium- and low carbohydrate intake groups (Table 1). The mean total protein and total fat were higher in the high carbohydrate intake group than in the other groups, but higher proportions of total calories from protein and fat were lower in the medium groups of carbohydrate intake (Table 1).
Table 1.
Maternal nutrition, characteristics, and fetal outcomes among all and the three carbohydrate intake groups.
3.2. Pregnancy Carbohydrate Intake and Fetal Outcomes
The characteristics of the pregnant women and fetal outcomes based on carbohydrate intake are summarized in Table 1 (protein and fat intake characteristics are provided in Supplementary Table S1). The rate of LBW was 7.8%, which was higher in pregnant women with a low carbohydrate intake than in those with a medium or high carbohydrate intake (12.31%, 5.76%, and 8%, respectively).
Figure 1 shows the correlations between pregnancy macronutrients, maternal health status, and fetal outcomes. A positive correlation was identified between carbohydrate intake (Carbo_intake: low, medium, and high) and fetal birth weight (birth weight_baby), but there was no correlation with fat or protein intake. In contrast, pregnant women having hypertension during pregnancy or pre-eclampsia (GHTN) showed a negative correlation with fetal birth weight (birthweight_baby).
Figure 1.
Pairwise correlations among macronutrients during pregnancy, maternal health conditions, and fetal outcomes. * Spearman correlation coefficients with p < 0.05 using SciPy library in Python. GDM, gestational diabetes; Ganemia, anemia during pregnancy; GHTN, gestational hypertension/pre-eclampsia; COP, any one of Ganemia, GDM, or GHTN; Abx, anti-bacteria agent; GALA, gastric-acid-lowering agent.
The direction of the correlation between the intake of each macronutrient and fetal birth weight was significantly different according to GHTN (Figure 2). Notably, a correlation between higher carbohydrate intake (carbo) and larger birth weight was not found in pregnant women with GHTN. Other associations with fetal outcomes are shown in Supplemental Figure S1.
Figure 2.
Maternal macronutrient intake during pregnancy and fetal birthweight by pregnant women with or without hypertension/preeclampsia during pregnancy (GHTN). p-values were based on Student’s t-tests performed between the two groups using the SciPy library in Python. The plots were drawn with the Python packages pandas, seaborn, and matplotlib.
3.3. Maternal Pregnancy Gut Microbiota and Carbohydrate Intake
Carbohydrate intake was not directly associated with alpha diversity as estimated by the Chao1 and Shannon indices (Figure 3a) or with beta diversity (Figure 3c). The alpha diversity (Shannon index) tended to increase with carbohydrate intake. However, this effect was less pronounced in the GHTN group (Figure 3b). Analysis of alpha diversity (Chao1 index) indicated that the richness of the gut microbiota increased with higher carbohydrate intake in both the GHTN and without-GHTN groups, but the extent of the changes in carbohydrate intake differed between the groups (Figure 3b).
Figure 3.
Diversity and carbohydrate-mediated gut microbiota in pregnant women with or without GHTN. (a) Alpha diversity represented by Shannon and Chao1 indices in pregnant women. (b) Alpha diversity between pregnant women with or without GHTN. (c) Beta diversity by carbohydrate intake and maternal GHTN represented by principal coordinate analysis (PCoA).
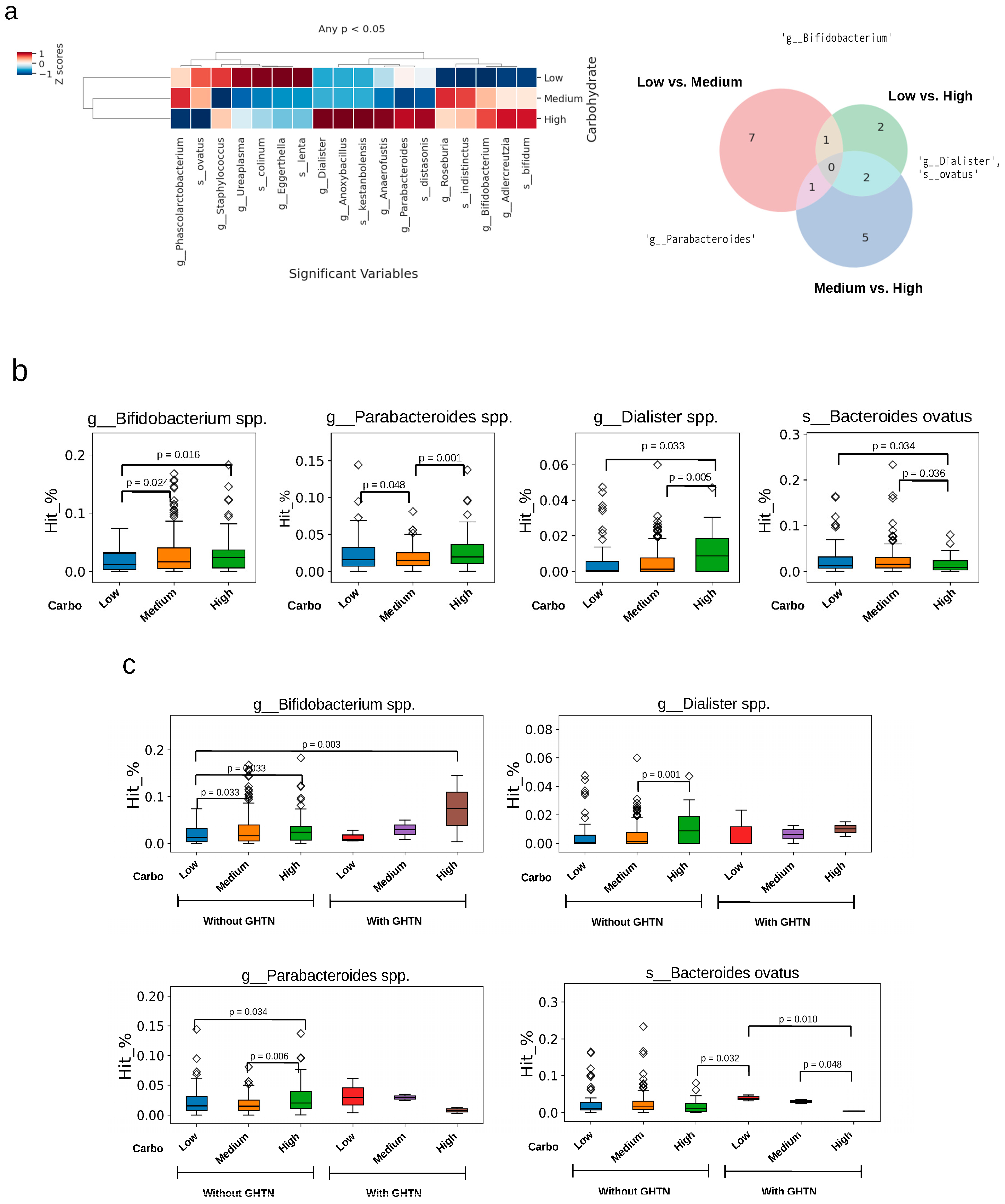
The abundance of 18 genera and species was affected by carbohydrate intake (Figure 4a). Three bacterial genera and one species were dominant at different levels of carbohydrate intake (e.g., two microbiotas were identified between medium vs. high and low vs. high carbohydrate intake). Greater differences in the abundance of these four gut microbiota compositions according to the level of carbohydrate intake were observed in the Bacteroides ovatus (B. ovatus) species and the Bifidobacterium spp. genus (Figure 4b). The relationship between carbohydrate intake and the relative abundance of B. ovatus and Bifidobacterium spp. was significantly altered in pregnant women with GHTN (Figure 4c). For instance, the relative abundance of Bifidobacterium spp. increased in pregnant women with GHTN, whereas the abundance of B. ovatus decreased in pregnant women with GHTN.
Figure 4.
Pregnancy gut microbiota composition’s relative abundance differences by level of carbohydrate intake. (a) Compositions of pregnancy gut microbiota; averages and standard deviations were computed using the base function in R 4.3.2. Venn diagrams were drawn with the Venn Diagram package, and heatmaps were generated using the pheatmap package by R 4.3.2. (b) Top 4 gut microbiota responded to carbohydrate intake level. (c) Direct relationship between carbohydrate intake and gut microbiota altered by GHTN. Student’s t-test was used for comparison between the two groups. We calculated the p-values using the SciPy library in Python. The plots were drawn with the Python packages pandas, seaborn, and matplotlib.
3.4. Predicted KEGG Pathway and Carbohydrate-Mediated Gut Microbiota
The analysis of predicted KEGG pathways identified four out of 29 pathways: African trypanosomiasis, aminobenzoate degradation, oxidative phosphorylation, and beta-alanine metabolism as most relevant to the variability in carbohydrate intake (Supplemental Figure S2a,b). The potential KEGG pathways involved in carbohydrate intake, African trypanosomiasis, and beta-alanine metabolism differed substantially among pregnant women with GHTN (Supplemental Figure S2c).
3.5. Important Maternal Gut Microbiota Compositions Affected by Carbohydrate Nutrition and Maternal Hypertension during Pregnancy
The random forest model confirmed that two genera (Bifidobacterium spp. and Dialister spp.) and one species (B. ovatus) of the pregnancy gut microbiota and two KEGG pathways (aminobenzoate degradation and oxidative phosphorylation) were significantly associated with predicted carbohydrate intake (Supplemental Figure S3a,b).
The most important predictors of maternal GHTN association with carbohydrate intake were one genus (Dorea spp.), two species (Rosenburia feacis and Streptococcus sobrinus), and a set of six important pathways (cysteine and methionine metabolism, pentose and glucuronate interconversions, other glycan degradation, the phosphotransferase system, nicotinate, nicotinamide metabolism, and amino sugar and nucleotide sugar metabolism) (Supplemental Figure S3c,d).
3.6. Key Carbohydrate-Mediated Pregnancy Gut Microbiota and Its Association with Fetal Outcomes
The visualized connection network showed that pregnant women with GHTN had a direct negative association with fetal outcomes (both neonatal birth weight and gestational age), as well as Dorea spp. did. Carbohydrates were directly positively associated with neonatal birth weight, and it was directly negatively associated with B. ovatus (Supplemental Figure S4a). Correlations among microbial features and functional pathways, fetal outcomes, and macronutrients varied between pregnant women with or without GHTN (Supplemental Figure S4b,c).
The network associations present the direction of the associations altered by maternal GHTN (Figure 5). For example, among pregnant women who developed GHTN, a new direct positive correlation between B. ovatus and GA (gestational age), negative correlations between B. ovatus and carbohydrates (Carbo_g), and a negative correlation between GA and Carbo_g were observed. In contrast, the negative connection between Dorea spp. and neonatal birth weight, the positive connection between Roseburia faecis and neonatal birth weight, and the negative connection between Roseburia faecis and Dorea spp. disappeared in the group of GHTN. As Dorea spp. and Roseburia faecis were correlated with B. ovatus and highly variable between the maternal groups with and without GHTN, further analyses found that the higher Dorea/Roseburia faecis (Roseburia) ratio was associated with lower neonatal birth weight in the maternal group without GHTN (Figure 6). Although the sample size was too small to show the significance in the GHTN group, the reversed trend was found between Dorea/Roseburia ratio and neonatal birth weight (Figure 6). These results could explain the observed altered associations by maternal GHTN when examining the interaction effects of macronutrient gut microbiota on fetal outcomes.
Figure 5.
Alterations by maternal GHTN in the network associations among macronutrients, gut microbiota, functional pathways, fetal outcomes, and maternal health. Black line: negative correlation; Red line: positive correlation. Compared to the maternal group without GHTN (pink): alterations (reverse, missing and new correlations) were observed in the maternal GHTN group (green).
Figure 6.
Variability in the Dorea/Roseburia ratio between maternal GHTN and without GHTN and its association with fetal outcomes, abundance of B. ovatus and corresponding functional pathways. Red line (without GHTN), blue line (GHTN); p value was calculated with Spearman correlation coefficients; Only neonatal birthweight was significantly associated with the Dorea/Roseburia ratio in the group without GHTN (p = 0.024).
4. Discussion
Our research underscores the potential of altering microbiota-accessible carbohydrates to influence the composition and functionality of the gut microbiota throughout pregnancy. This adjustment holds promise as an indicator for adapting dietary practices, particularly for pregnant women at risk of hypertension, with the goal of reducing the likelihood of LBW. In the macronutrients of pregnant women in the study, the primary source of energy was carbohydrates, which is an important contributor to the maternal gut microbiota during pregnancy and fetal growth. Maternal GHTN caused proportional differences in the three macronutrients of the total energy source, which correlated with fetal growth (Figure 2). The top four pregnancy gut microbes reflected a carbohydrate-dominated diet (carbohydrate: fat: protein = 3.8:1.9:1), and three (B. ovatus, Dorea spp., and Roseburia faecis) were sensitive to maternal GHTN in the study population. The taxonomic features of the pregnancy gut microbiota mediated by carbohydrates disrupted by maternal GHTN highlight the importance of host environmental determinants during pregnancy for neonatal outcomes.
Maternal gut microbiota composition and metabolic activity differ before and during pregnancy [24,25]. Numerous studies have suggested associations between the compositions of maternal [26] and/or infant [27,28] gut microbiota and adverse fetal outcomes in many populations. For example, Ruminococcaceae, Lachnospiraceae, and Eubacteriaceae families identified from maternal fecal samples during pregnancy were important predictors of neonatal birth weight and weight at 1 month; Ruminococcaceae, Lachnospiraceae, Eubacteriaceae families, Prevotella copri, and Slackia isoflavoniconvertents were associated with gestational age in the rural Zimbabwe cohort [26]. A small sample cohort in Taiwan found that infant gut microbiota compositions and beta diversity were different between SGA and AGA preterm infants at 1 month of age [27]. The study results found that the abundance of specific microbiota composition changes over time (7,14, and 30 days of age). On day 30, a lower abundance of Klebsiella (SGA 3.76% vs. AGA 16.05%; p = 0.07) and Enterobacter (SGA 5.09% vs. AGA 27.25%; p = 0.011) was found in SGA infants, implying that SGA influences the gut microbial composition development in early life [27]. Similarly, preterm infant gut microbiota during days 3–4 postpartum was distinct from full-term infant gut microbiota, and spontaneous preterm birth was associated with changes in gut microbiota compositions of both preterm neonates and their mothers’ gut microbiota in the Finland population [28].
Host characteristics such as pregnancy weight, gestational weight gain, fasting blood glucose, and place of residence explain 3–5-fold more variance in the gut microbiota composition than the stage of gestation [29]. Previous studies on hypertensive individuals have demonstrated positive correlations between blood pressure and the abundance of Dialister and Parabacteroides spp. [30]. Dialister spp., on the other hand, was found to be significantly depleted in antepartum preeclampsia women compared to uncomplicated pregnant women [31]. Notably, Dialister spp. and Parabacteroides spp. were less significant in the study cohort. Our findings further suggest that maternal GHTN can alter the carbohydrate-mediated associations between B. ovatus, Dorea spp., and poor fetal growth and that between Roseburia faecis and positive fetal birth weight.
It is known that high carbohydrate intake was associated with an increased abundance of bacteria involved in carbohydrate metabolism, such as the genera Bifidobacterium, Dialister, and Parabacteroides [32,33]. Few reviews focused on macronutrients or carbohydrates [34,35] in relation to pregnancy and fetal outcomes. Notably, different sources of carbohydrates have variable effects on the glycemic responses (GI) and glycemic load (GL) obtained from different foods [36,37]. Higher total fiber content before and during early pregnancy reduces preeclampsia [38] and gestational diabetes mellitus (GDM) [35], and the increased risk of GDM is correlated with higher GL [39]. The pregnant women in the present study had a lower energy intake (1623.87 ± 494.08 Kcal/day) than in the study of pregnant women conducted in the UK (2329 [1882, 2789] kcal/day) examining carbohydrate intake (302.7 [245.7, 372.9] g/day) [40]. The proportion of energy from carbohydrates was higher in our study cohort (56%) than in Western populations (47.3% to 51%) but similar to a Japanese cohort (55.3%) [16] The proportion of total protein (15.46 ± 2.68%) was within the recommended proportion (25%) [41]. As there were relatively minor effects of protein and fat intake on fetal growth in our study cohort, further research should focus on the sources and quality of carbohydrates and their association with pregnancy gut microbiota compositions and diversity to modulate and improve pregnancy health and birth outcomes.
The influence of maternal nutrition on gut microbiota modulation is widely accepted. For example, a decrease in alpha- diversity of pregnancy gut microbiota in 20–26 weeks of gestation was associated with spontaneous preterm birth, especially in the class of Betaproteobacteria, and was attributable to pregnant women with a low-fiber, high-fat diet in the multi-ethnic cohort in the USA [42]. However, the preferred healthy dietary pattern for preventing adverse maternal and fetal outcomes remains uncertain. Because each microbiota determines which carbohydrate is metabolized, the availability of microbiota-accessible carbohydrates (MAC) determines the composition and function of the gut microbiota and supports host homeostasis [43]. The intake of different MACs is associated with the proliferation of different microorganisms. For example, resistant starch is associated with Ruminococcus, Eubacterium rectale, and Roseburia, whereas fructans, polydextrose, fructooligo-saccharides, and galactooligo saccharides are associated with intestinal Bifidobacteria and Lactobacilli proliferation [44].
Although Bacteroides is a key bacterium involved in carbohydrate metabolism [32,45], our findings suggest that high carbohydrate intake is linked to a reduced abundance of B. ovatus, particularly in the GHTN group. Considering that B. ovatus is more abundant in women with hypertension compared to normotensive women [46], our data imply that disruptions in B. ovatus in response to carbohydrate intake might be associated with hypertension during pregnancy. Short-chain fatty acids are metabolites of MAC produced in the gut microbiota and may serve as intermediates in various pathways [47]. Further research is needed to confirm the mechanisms underlying the connection between key gut microbiota diversity (e.g., B. ovatus, Roseburia faecis, and Dorea spp.) and different carbohydrates, and their roles in response to maternal BP regulation during pregnancy.
Our analysis has some limitations. In this study, we explicitly reported epidemiological associations between maternal macronutrients, pregnancy gut microbiota, and fetal birth weight, and our selected cohort may not completely represent the entire population of pregnant women. This prospective cohort study is the first observational maternal–child cohort study, and additional studies from independent cohorts are needed to strengthen our findings. Although we reported a potential association between carbohydrate-mediated pregnancy gut microbiota and neonatal birth weight, future studies are needed to elucidate the temporal relationship between dietary patterns during specific pregnancy period and gut microbiota. Differences in gut microbiota communities may vary across different stages of gestation [48], and individual dietary habits may not be fully represented in a single stool sample collected within a specific time frame. The FFQ was limited to considering the consumption of supplement uses of probiotics, prebiotics, or yogurt that could modulate gut microbiota compositions.
5. Conclusions
Our analyses illustrate that the pregnancy gut microbiota, primarily its carbohydrate-mediated microbiota features, is an important contributor to neonatal birth weight. We found that maternal hypertension during pregnancy altered the microbiota features and corresponding functional pathways, resulting in adverse fetal growth. The findings of this study will shape directions for future research and the development of dietary interventions to prevent poor pregnancy and fetal growth.
Supplementary Materials
The following supporting information can be downloaded at: https://www.mdpi.com/article/10.3390/nu16091326/s1. Figure S1: Factors associated with fetal growth by carbohydrate intake and maternal health conditions during pregnancy; (a) gestational age; (b) neonatal birth weight. Figure S2: Kyoto Encyclopedia of Genes and Genomes (KEGG) pathways associated with carbohydrate intake. (a) The top 29 most important predicted pathways and four that were mainly related to carbohydrate intake. (b) Predicted KEGG pathways involved in carbohydrate intake. (c) GHTN-altered carbohydrate-mediated predicted KEGG pathways. Figure S3: Important variables associated with random forest-predicted carbohydrate intake and maternal GHTN. (a) Top 30 important gut microbiota and three microbiotas associated with predicted carbohydrate intake; (b) top 30 important predicted KEGG pathways and two pathways associated with predicted carbohydrate intake; (c) top 30 important gut microbiota and three microbiotas overlapping with predicted GHTN; (d) top 30 important gut microbiota and six predicted KEGG pathways overlapping with predicted GHTN. Figure S4: Network analysis. (a) All pregnant women; (b) pregnant women without GHTN; (c) pregnant women with GHTN. Table S1: Maternal nutrition, characteristics, and fetal outcomes according to total protein and fat intake categories.
Author Contributions
Conceptualization, H.-R.Y., Y.-T.Y. and C.-N.H.; methodology, Y.-T.Y., Y.-L.T. and C.-N.H.; software, Y.-T.Y. and H.-Y.D.; validation, Y.-L.T., H.-T.T., W.-C.L., K.L.H.W. and J.Y.H.C.; formal analysis, Y.-T.Y., H.-Y.D. and C.-N.H.; investigation, Y.-T.Y. and H.-Y.D.; writing—original draft preparation, H.-R.Y., Y.-L.T. and C.-N.H.; writing—review and editing, Y.-L.T. and C.-N.H.; visualization, Y.-L.T., H.-T.T., W.-C.L., K.L.H.W. and J.Y.H.C.; supervision, Y.-L.T.; funding acquisition, H.-R.Y. and C.-N.H. All authors have read and agreed to the published version of the manuscript.
Funding
This research was funded by the Taiwan National Science and Technology Council (grant number 111-2314-B-182-044 to HRY and 111-2314-B-182A-021 to CNH), Kaohsiung Chang Gung Memorial Hospital (grant number CMRPG8M0751 to CNH) and The APC was funded by Kaohsiung Chang Gung Memorial Hospital.
Institutional Review Board Statement
The study was conducted in accordance with the Declaration of Helsinki and approved by the Institutional Review Board of the Chang Gung Medical Foundation in Taipei, Taiwan (permitted code 202102119A3 on 22 April 2022).
Informed Consent Statement
Written Informed consent was obtained from all participants involved in the study.
Data Availability Statement
The data used in this study are available from the corresponding authors after reasonable request due to privacy and ethical restrictions.
Acknowledgments
We are grateful to all the pregnant women who participated in this study for agreeing to the publication of this report. We thank the physicians and health professionals who facilitated the recruitment of pregnant women, fecal samples, and data collection at Kaohsiung Change Gung Memorial Hospital.
Conflicts of Interest
The authors declare no conflicts of interest. The funders had no role in the study design; collection, analyses, or interpretation of data; writing of the manuscript; or decision to publish the results.
References
- Blencowe, H.; Krasevec, J.; de Onis, M.; Black, R.E.; An, X.; Stevens, G.A.; Borghi, E.; Hayashi, C.; Estevez, D.; Cegolon, L.; et al. National, regional, and worldwide estimates of low birthweight in 2015, with trends from 2000: A systematic analysis. Lancet Glob. Health 2019, 7, e849–e860. [Google Scholar] [CrossRef] [PubMed]
- Lawn, J.E.; Blencowe, H.; Oza, S. Every Newborn: Progress, priorities, and potential beyond survival. Lancet 2014, 384, 189–205. [Google Scholar] [CrossRef] [PubMed]
- Visentin, S.; Grumolato, F.; Nardelli, G.B.; Di Camillo, B.; Grisan, E.; Cosmi, E. Early origins of adult disease: Low birth weight and vascular remodeling. Atherosclerosis 2014, 237, 391–399. [Google Scholar] [CrossRef] [PubMed]
- Suzuki, K. The developing world of DOHaD. J. Dev. Orig. Health Dis. 2018, 9, 266–269. [Google Scholar] [CrossRef]
- McGuire, S. World Health Organization. Comprehensive Implementation Plan on Maternal, Infant, and Young Child Nutrition. Geneva, Switzerland, 2014. Adv. Nutr. 2015, 6, 134–135. [Google Scholar] [CrossRef] [PubMed]
- Christian, P.; Mullany, L.C.; Hurley, K.M.; Katz, J.; Black, R.E. Nutrition and maternal, neonatal, and child health. Semin. Perinatol. 2015, 39, 361–372. [Google Scholar] [CrossRef] [PubMed]
- Bianchi, M.E.; Restrepo, J.M. Low Birthweight as a Risk Factor for Non-communicable Diseases in Adults. Front. Med. 2022, 8, 793990. [Google Scholar] [CrossRef] [PubMed]
- Lowensohn, R.I.; Stadler, D.D.; Naze, C. Current Concepts of Maternal Nutrition. Obstet. Gynecol. Surv. 2016, 71, 413–426. [Google Scholar] [CrossRef]
- Kheirouri, S.; Alizadeh, M. Maternal dietary diversity during pregnancy and risk of low birth weight in newborns: A systematic review. Public Health Nutr. 2021, 24, 4671–4681. [Google Scholar] [CrossRef]
- Raghavan, R.; Dreibelbis, C.; Kingshipp, B.L.; Wong, Y.P.; Abrams, B.; Gernand, A.D.; Rasmussen, K.M.; Siega-Riz, A.M.; Stang, J.; O Casavale, K.; et al. Dietary patterns before and during pregnancy and birth outcomes: A systematic review. Am. J. Clin. Nutr. 2019, 109, 729S–756S. [Google Scholar] [CrossRef]
- Institute of Medicine, Food and Nutrition Board. Dietary Reference Intakes: Energy, Carbohydrate, Fiber, Fat, Fatty Acids, Cholesterol, Protein and Amino Acids; National Academies Press: Washington, DC, USA, 2005. [Google Scholar]
- Marshall, N.E.; Abrams, B.; Barbour, L.A.; Catalano, P.; Christian, P.; Friedman, J.E.; Hay, W.W.; Hernandez, T.L.; Krebs, N.F.; Oken, E.; et al. The importance of nutrition in pregnancy and lactation: Lifelong consequences. Am. J. Obstet. Gynecol. 2022, 226, 607–632. [Google Scholar] [CrossRef] [PubMed]
- Hernandez, T.L.; Mande, A.; Barbour, L.A. Nutrition therapy within and beyond gestational diabetes. Diabetes Res. Clin. Pract. 2018, 145, 39–50. [Google Scholar] [CrossRef] [PubMed]
- Lavie, M.; Lavie, I.; Maslovitz, S. Paleolithic diet during pregnancy-A potential beneficial effect on metabolic indices and birth weight. Eur. J. Obstet. Gynecol. Reprod. Biol. 2019, 242, 7–11. [Google Scholar] [CrossRef] [PubMed]
- Goran, M.I.; Plows, J.F.; Ventura, E.E. Effects of Consuming Sugars and Alternative Sweeteners during Pregnancy on Maternal and Child Health: Evidence for a Secondhand Sugar Effect. Proc. Nutr. Soc. 2019, 78, 262–271. [Google Scholar] [CrossRef] [PubMed]
- Pathirathna, M.L.; Nandasena, H.M.; Samarasekara, B.P.; Dasanayake, T.S.; Weerasekara, I.; Haruna, M. Is Maternal Carbohydrate Intake Having an Impact on Newborn Birth Weight? A Systematic Review. Nutrients 2023, 15, 1649. [Google Scholar] [CrossRef] [PubMed]
- Bayar, E.; Bennett, P.R.; Chan, D.; Sykes, L.; MacIntyre, D.A. The pregnancy microbiome and preterm birth. Semin. Immunopathol. 2020, 42, 487–499. [Google Scholar] [CrossRef] [PubMed]
- Huang, Y.C.; Lee, M.S.; Pan, W.H.; Wahlqvist, M.L. Validation of a simplified food frequency questionnaire as used in the Nutrition and Health Survey in Taiwan (NAHSIT) for the elderly. Asia Pac. J. Clin. Nutr. 2011, 20, 134–140. [Google Scholar] [PubMed]
- Department of Health. Nutrient Composition Data Bank for Foods in Taiwan Area; Department of Health, Republic of China: Taipei, Taiwan, 1998. (In Chinese)
- Hsieh, W.S.; Wu, H.C.; Jeng, S.F.; Liao, H.F.; Su, Y.N.; Lin, S.J.; Hsieh, C.J.; Chen, P.C. Nationwide singleton birth weight percentiles by gestational age in Taiwan, 1998-2002. Acta Paediatr. Taiwan 2006, 47, 25–33. [Google Scholar]
- Yu, H.R.; Tsai, C.C.; Chan, J.Y.H.; Lee, W.C.; Wu, K.L.H.; Tain, Y.L.; Hsu, T.-Y.; Cheng, H.-H.; Huang, H.-C.; Huang, C.-H.; et al. A Higher Abundance of Actinomyces spp. In the Gut Is Associated with Spontaneous Preterm Birth. Microorganisms 2023, 11, 1171. [Google Scholar] [CrossRef]
- Bolyen, E.; Rideout, J.R.; Dillon, M.R.; Bokulich, N.A.; Abnet, C.C.; Al-Ghalith, G.A.; Alexander, H.; Alm, E.J.; Arumugam, M.; Asnicar, F.; et al. Reproducible, interactive, scalable and extensible microbiome data science using QIIME 2. Nat. Biotechnol. 2019, 37, 852–857. [Google Scholar] [CrossRef]
- Callahan, B.J.; McMurdie, P.J.; Rosen, M.J.; Han, A.W.; Johnson, A.J.; Holmes, S.P. DADA2: High-resolution sample inference from Il-lumina amplicon data. Nat. Methods 2016, 13, 581–583. [Google Scholar] [CrossRef] [PubMed]
- Ruebel, M.L.; Gilley, S.P.; Sims, C.R.; Zhong, Y.; Turner, D.; Chintapalli, S.V.; Piccolo, B.D.; Andres, A.; Shankar, K. Associations between Maternal Diet, Body Composition and Gut Microbial Ecology in Pregnancy. Nutrients 2021, 13, 3295. [Google Scholar] [CrossRef] [PubMed]
- Selma-Royo, M.; Garcia-Mantrana, I.; Calatayud, M.; Parra-Llorca, A.; Martinez-Costa, C.; Collado, M.C. Maternal diet during pregnancy and intestinal markers are associated with early gut microbiota. Eur. J. Nutr. 2021, 60, 1429–1442. [Google Scholar] [CrossRef] [PubMed]
- Gough, E.K.; Edens, T.J.; Geum, H.M.; Baharmand, I.; Gill, S.K.; Robertson, R.C.; Mutasa, K.; Ntozini, R.; Smith, L.E.; Chasekwa, B.; et al. Maternal fecal microbiome predicts gestational age, birth weight and neonatal growth in rural Zimbabwe. EBioMedicine 2021, 68, 103421. [Google Scholar] [CrossRef] [PubMed]
- Chang, H.Y.; Chiang Chiau, J.S.; Chang, J.H.; Hsu, C.H.; Lin, C.Y.; Ko, M.H.J.; Lee, H.C. Characteristics of Gut Microbiota in Small for Gestational Age Infants with Very Low Birth Weight. Nutrients 2022, 14, 5158. [Google Scholar] [CrossRef] [PubMed]
- Hiltunen, H.; Collado, M.C.; Ollila, H.; Kolari, T.; Tölkkö, S.; Isolauri, E.; Salminen, S.; Rautava, S. Spontaneous preterm delivery is reflected in both early neonatal and maternal gut microbiota. Pediatr Res. 2022, 91, 1804–1811. [Google Scholar] [CrossRef] [PubMed]
- Mora-Flores, L.P.; Moreno-Terrazas Casildo, R.; Fuentes-Cabrera, J.; Pérez-Vicente, H.A.; de Anda-Jáuregui, G.; Neri-Torres, E.E. The Role of Carbohydrate Intake on the Gut Microbiome: A Weight of Evidence Systematic Review. Microorganisms 2023, 11, 1728. [Google Scholar] [CrossRef] [PubMed]
- Cui, Y.; Zhang, L.; Wang, X.; Yi, Y.; Shan, Y.; Liu, B.; Zhou, Y.; Lü, X. Roles of intestinal Parabacteroides in human health and diseases. FEMS Microbiol. Lett. 2022, 369, fnac072. [Google Scholar] [CrossRef] [PubMed]
- Yang, H.; Guo, R.; Li, S.; Liang, F.; Tian, C.; Zhao, X.; Long, Y.; Liu, F.; Jiang, M.; Zhang, Y.; et al. Systematic analysis of gut microbiota in pregnant women and its correlations with individual heterogeneity. NPJ Biofilms Microbiomes 2020, 6, 32. [Google Scholar] [CrossRef]
- Palmu, J.; Lahti, L.; Niiranen, T. Targeting Gut Microbiota to Treat Hypertension: A Systematic Review. Int. J. Environ. Res. Public Health 2021, 18, 1248. [Google Scholar] [CrossRef]
- Lv, L.J.; Li, S.H.; Li, S.C.; Zhong, Z.C.; Duan, H.L.; Tian, C.; Li, H.; He, W.; Chen, M.C.; He, T.W.; et al. Early-Onset Preeclampsia Is Associated With Gut Microbial Alterations in Antepartum and Postpartum Women. Front. Cell Infect. Microbiol. 2019, 9, 224. [Google Scholar] [CrossRef] [PubMed]
- Clapp, J.F., 3rd. Maternal carbohydrate intake and pregnancy outcome. Proc. Nutr. Soc. 2002, 61, 45–50. [Google Scholar] [CrossRef] [PubMed]
- Mousa, A.; Naqash, A.; Lim, S. Macronutrient and Micronutrient Intake during Pregnancy: An Overview of Recent Evidence. Nutrients 2019, 11, 443. [Google Scholar] [CrossRef] [PubMed]
- Augustin, L.S.A.; Kendall, C.W.C.; Jenkins, D.J.A.; Willett, W.C.; Astrup, A.; Barclay, A.W.; Björck, I.; Brand-Miller, J.C.; Brighenti, F.; Buyken, A.E.; et al. Glycemic index, glycemic load and glycemic response: An International Scientific Consensus Summit from the International Carbohydrate Quality Consortium (ICQC). Nutr. Metab. Cardiovasc. Dis. 2015, 25, 795–815. [Google Scholar] [CrossRef]
- Scholl, T.O.; Chen, X.; Khoo, C.S.; Lenders, C. The dietary glycemic index during pregnancy: Influence on infant birth weight, fetal growth, and biomarkers of carbohydrate metabolism. Am. J. Epidemiol. 2004, 159, 467–474. [Google Scholar] [CrossRef] [PubMed]
- Qiu, C.; Coughlin, K.B.; Frederick, I.O.; Sorensen, T.K.; Williams, M.A. Dietary fiber intake in early pregnancy and risk of subsequent preeclampsia. Am. J. Hypertens. 2008, 21, 903–909. [Google Scholar] [CrossRef]
- Zhang, C.; Liu, S.; Solomon, C.G.; Hu, F.B. Dietary fiber intake, dietary glycemic load, and the risk for gestational diabetes mellitus. Diabetes Care 2006, 29, 2223–2230. [Google Scholar] [CrossRef]
- Godfrey, K.; Robinson, S.; Barker, D.J.; Osmond, C.; Cox, V. Maternal nutrition in early and late pregnancy in relation to placental and fetal growth. BMJ 1996, 312, 410. [Google Scholar] [CrossRef]
- Chia, A.R.; Chen, L.W.; Lai, J.S.; Wong, C.H.; Neelakantan, N.; van Dam, R.M.; Chong, M.F. Maternal Dietary Patterns and Birth Outcomes: A Systematic Review and Meta-Analysis. Adv. Nutr. 2019, 10, 685–695. [Google Scholar] [CrossRef] [PubMed]
- Gershuni, V.; Li, Y.; Elovitz, M.; Li, H.; Wu, G.D.; Compher, C.W. Maternal gut microbiota reflecting poor diet quality is associated with spontaneous preterm birth in a prospective cohort study. Am J Clin Nutr. 2021, 113, 602–611. [Google Scholar] [CrossRef]
- Sonnenburg, E.D.; Sonnenburg, J.L. Starving our microbial self: The deleterious consequences of a diet deficient in microbiota-accessible carbohydrates. Cell Metab. 2014, 20, 779–786. [Google Scholar] [CrossRef] [PubMed]
- Ponzo, V.; Fedele, D.; Goitre, I.; Leone, F.; Lezo, A.; Monzeglio, C.; Finocchiaro, C.; Ghigo, E.; Bo, S. Diet-Gut Microbiota Interactions and Gestational Diabetes Mellitus (GDM). Nutrients 2019, 11, 330. [Google Scholar] [CrossRef] [PubMed]
- Fultz, R.; Ticer, T.; Ihekweazu, F.D.; Horvath, T.D.; Haidacher, S.J.; Hoch, K.M.; Bajaj, M.; Spinler, J.K.; Haag, A.M.; Buffington, S.A.; et al. Unraveling the Metabolic Requirements of the Gut Commensal Bacteroides ovatus. Front. Microbiol. 2021, 12, 745469. [Google Scholar] [CrossRef] [PubMed]
- Virwani, P.D.; Qian, G.; Hsu, M.S.S.; Pijarnvanit, T.K.K.T.S.; Cheung, C.N.; Chow, Y.H.; Tang, L.K.; Tse, Y.H.; Xian, J.W.; Lam, S.S.; et al. Sex Differences in Association Between Gut Microbiome and Essential Hypertension Based on Ambulatory Blood Pressure Monitoring. Hypertension 2023, 80, 1331–1342. [Google Scholar] [CrossRef] [PubMed]
- Dalile, B.; Van Oudenhove, L.; Vervliet, B.; Verbeke, K. The Role of Short-Chain Fatty Acids in Microbiota–Gut–Brain Communication. Nat. Rev. Gastroenterol. Hepatol. 2019, 16, 461–478. [Google Scholar] [CrossRef]
- Koren, O.; Goodrich, J.K.; Cullender, T.C.; Spor, A.; Laitinen, K.; Bäckhed, H.K.; Gonzalez, A.; Werner, J.J.; Angenent, L.T.; Knight, R.; et al. Host remodeling of the gut microbiome and metabolic changes during pregnancy. Cell 2012, 150, 470–480. [Google Scholar] [CrossRef]
Disclaimer/Publisher’s Note: The statements, opinions and data contained in all publications are solely those of the individual author(s) and contributor(s) and not of MDPI and/or the editor(s). MDPI and/or the editor(s) disclaim responsibility for any injury to people or property resulting from any ideas, methods, instructions or products referred to in the content. |
© 2024 by the authors. Licensee MDPI, Basel, Switzerland. This article is an open access article distributed under the terms and conditions of the Creative Commons Attribution (CC BY) license (https://creativecommons.org/licenses/by/4.0/).





