The Interconnection Between Systemic Lupus Erythematosus and Diet: Unmet Needs, Available Evidence, and Guidance—A Patient-Driven, Multistep-Approach Study
Abstract
1. Introduction
2. Materials and Methods
2.1. Design
2.2. Inclusion and Exclusion Criteria
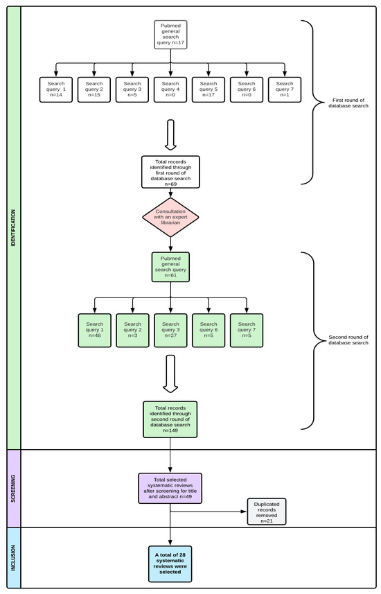
2.3. Steps
2.4. Data Analysis
2.5. Ethical Considerations
3. Results
3.1. Characteristics of Participants
3.2. Identifying Unmet Needs (FAQs)
3.3. Literature Search
3.4. Guidance Statements
3.5. Patients’ Perception of Retrieved Evidence
4. Discussion
5. Conclusions
Supplementary Materials
Author Contributions
Funding
Institutional Review Board Statement
Informed Consent Statement
Data Availability Statement
Acknowledgments
Conflicts of Interest
References
- Hoi, A.; Igel, T.; Mok, C.C.; Arnaud, L. Systemic Lupus Erythematosus. Lancet 2024, 403, 2326–2338. [Google Scholar] [CrossRef] [PubMed]
- Alarcón, G.S.; McGwin, G.; Petri, M.; Reveille, J.D.; Ramsey-Goldman, R.; Kimberly, R.P. Baseline Characteristics of a Multiethnic Lupus Cohort: PROFILE. Lupus 2002, 11, 95–101. [Google Scholar] [CrossRef] [PubMed]
- Pesqueda-Cendejas, K.; Campos-López, B.; Mora-García, P.E.; Moreno-Ortiz, J.M.; De la Cruz-Mosso, U. Methyl Donor Micronutrients: A Potential Dietary Epigenetic Target in Systemic Lupus Erythematosus Patients. Int. J. Mol. Sci. 2023, 24, 3171. [Google Scholar] [CrossRef] [PubMed]
- Mok, C.C.; Lau, C.S. Pathogenesis of Systemic Lupus Erythematosus. J. Clin. Pathol. 2003, 56, 481–490. [Google Scholar] [CrossRef] [PubMed]
- Somers, E.C.; Richardson, B.C. Environmental Exposures, Epigenetic Changes and the Risk of Lupus. Lupus 2014, 23, 568–576. [Google Scholar] [CrossRef]
- Barbhaiya, M.; Costenbader, K.H. Environmental Exposures and the Development of Systemic Lupus Erythematosus. Curr. Opin. Rheumatol. 2016, 28, 497–505. [Google Scholar] [CrossRef]
- Ma, L.; Brown, J.; Kanda, N.; Terrell, M.; Ge, Y.; Mohamadzadeh, M.; Morel, L. A Combination of Genetic Factors and Dietary Tryptophan Shapes Gut Microbial Dysbiosis in a Lupus-Prone Mouse Model. J. Immunol. 2022, 208, 174.03. [Google Scholar] [CrossRef]
- Montoya, T.; Castejón, M.L.; Muñoz-García, R.; Alarcón-de-la-Lastra, C. Epigenetic Linkage of Systemic Lupus Erythematosus and Nutrition. Nutr. Res. Rev. 2023, 36, 39–59. [Google Scholar] [CrossRef]
- Gatto, M.; Zen, M.; Iaccarino, L.; Doria, A. New Therapeutic Strategies in Systemic Lupus Erythematosus Management. Nat. Rev. Rheumatol. 2019, 15, 30–48. [Google Scholar] [CrossRef]
- Marks, S.D.; Tullus, K. Modern Therapeutic Strategies for Paediatric Systemic Lupus Erythematosus and Lupus Nephritis. Acta Paediatr. 2010, 99, 967–974. [Google Scholar] [CrossRef]
- Alshaiki, F.; Obaid, E.; Almuallim, A.; Taha, R.; El-Haddad, H.; Almoallim, H. Outcomes of Rituximab Therapy in Refractory Lupus: A Meta-Analysis. Eur. J. Rheumatol. 2018, 5, 118–126. [Google Scholar] [CrossRef] [PubMed]
- Schmeding, A.; Schneider, M. Fatigue, Health-Related Quality of Life and Other Patient-Reported Outcomes in Systemic Lupus Erythematosus. Best. Pract. Res. Clin. Rheumatol. 2013, 27, 363–375. [Google Scholar] [CrossRef] [PubMed]
- Kaul, A.; Gordon, C.; Crow, M.K.; Touma, Z.; Urowitz, M.B.; van Vollenhoven, R.; Ruiz-Irastorza, G.; Hughes, G. Systemic Lupus Erythematosus. Nat. Rev. Dis. Primers 2016, 2, 16039. [Google Scholar] [CrossRef] [PubMed]
- Kielmann, J.; Pucci, L.; Xydis, A. Personalized Nutrition and Lifestyle Interventions in Systemic Lupus Erythematosus: A Case Report. Integr. Med. 2023, 21, 22. [Google Scholar] [CrossRef]
- Jiao, H.; Acar, G.; Robinson, G.A.; Ciurtin, C.; Jury, E.C.; Kalea, A.Z. Diet and Systemic Lupus Erythematosus (SLE): From Supplementation to Intervention. Int. J. Environ. Res. Public Health 2022, 19, 11895. [Google Scholar] [CrossRef]
- Ceriello, A.; Esposito, K.; Piconi, L.; Ihnat, M.A.; Thorpe, J.E.; Testa, R.; Boemi, M.; Giugliano, D. Oscillating Glucose Is More Deleterious to Endothelial Function and Oxidative Stress than Mean Glucose in Normal and Type 2 Diabetic Patients. Diabetes 2008, 57, 1349–1354. [Google Scholar] [CrossRef]
- Beulens, J.W.J.; de Bruijne, L.M.; Stolk, R.P.; Peeters, P.H.M.; Bots, M.L.; Grobbee, D.E.; van der Schouw, Y.T. High Dietary Glycemic Load and Glycemic Index Increase Risk of Cardiovascular Disease among Middle-Aged Women: A Population-Based Follow-up Study. J. Am. Coll. Cardiol. 2007, 50, 14–21. [Google Scholar] [CrossRef]
- Borges, M.C.; dos Santos, F.M.M.; Telles, R.W.; Lanna, C.C.D.; Correia, M.I.T.D. Nutritional Status and Food Intake in Patients with Systemic Lupus Erythematosus. Nutrition 2012, 28, 1098–1103. [Google Scholar] [CrossRef]
- Oguro, N.; Yajima, N.; Miyawaki, Y.; Yoshimi, R.; Shimojima, Y.; Sada, K.-E.; Hayashi, K.; Shidahara, K.; Sakurai, N.; Hidekawa, C.; et al. Effect of Communicative and Critical Health Literacy on Trust in Physicians Among Patients With Systemic Lupus Erythematosus (SLE): The TRUMP2-SLE Project. J. Rheumatol. 2023, 50, 649–655. [Google Scholar] [CrossRef]
- Valderas, J.M.; Porter, I.; Martin-Delgado, J.; Rijken, M.; de Jong, J.; Groene, O.; Bloemeke-Cammin, J.; Sunol, R.; Williams, R.; Ballester, M.; et al. Development of the Patient-Reported Indicator Surveys (PaRIS) Conceptual Framework to Monitor and Improve the Performance of Primary Care for People Living with Chronic Conditions. BMJ Qual. Saf. 2024. [Google Scholar] [CrossRef]
- Dahlberg, M.; Lek, M.; Malmqvist Castillo, M.; Bylund, A.; Hasson, H.; Riggare, S.; Reinius, M.; Wannheden, C. Objectives and Outcomes of Patient-Driven Innovations Published in Peer-Reviewed Journals: A Qualitative Analysis of Publications Included in a Scoping Review. BMJ Open 2023, 13, e071363. [Google Scholar] [CrossRef] [PubMed]
- Sacristán, J.A.; Aguarón, A.; Avendaño-Solá, C.; Garrido, P.; Carrión, J.; Gutiérrez, A.; Kroes, R.; Flores, A. Patient Involvement in Clinical Research: Why, When, and How. Patient Prefer. Adherence 2016, 10, 631–640. [Google Scholar] [CrossRef] [PubMed]
- Seely, E.W.; Grinspoon, S. Patient-Oriented Research. In Clinical and Translational Science, 2nd ed.; Robertson, D., Williams, G.H., Eds.; Academic Press: Cambridge, MA, USA, 2017; pp. 9–23. ISBN 978-0-12-802101-9. [Google Scholar]
- Aringer, M.; Costenbader, K.; Daikh, D.; Brinks, R.; Mosca, M.; Ramsey-Goldman, R.; Smolen, J.S.; Wofsy, D.; Boumpas, D.T.; Kamen, D.L.; et al. 2019 European League Against Rheumatism/American College of Rheumatology Classification Criteria for Systemic Lupus Erythematosus. Arthritis Rheumatol. 2019, 71, 1400–1412. [Google Scholar] [CrossRef] [PubMed]
- Navarro, D.F.; Cheyne, S.; Hill, K.; McFarlane, E.; Morgan, R.L.; Murad, M.H.; Mustafa, R.A.; Sultan, S.; Tunnicliffe, D.J.; Vogel, J.P.; et al. Methods for Living Guidelines: Early Guidance Based on Practical Experience. Article 5: Decisions on Methods for Evidence Synthesis and Recommendation Development for Living Guidelines. J. Clin. Epidemiol. 2023, 155, 118–128. [Google Scholar] [CrossRef]
- Braun, V.; Clarke, V. Using Thematic Analysis in Psychology. Qual. Res. Psychol. 2006, 3, 77–101. [Google Scholar] [CrossRef]
- Antico, A.; Tampoia, M.; Tozzoli, R.; Bizzaro, N. Can Supplementation with Vitamin D Reduce the Risk or Modify the Course of Autoimmune Diseases? A Systematic Review of the Literature. Autoimmun. Rev. 2012, 12, 127–136. [Google Scholar] [CrossRef]
- de Medeiros, M.C.S.; Medeiros, J.C.A.; de Medeiros, H.J.; Leitão, J.C.G.C.; Knackfuss, M.I. Dietary Intervention and Health in Patients with Systemic Lupus Erythematosus: A Systematic Review of the Evidence. Crit. Rev. Food Sci. Nutr. 2019, 59, 2666–2673. [Google Scholar] [CrossRef]
- Duarte-García, A.; Myasoedova, E.; Karmacharya, P.; Hocaoğlu, M.; Murad, M.H.; Warrington, K.J.; Crowson, C.S. Effect of Omega-3 Fatty Acids on Systemic Lupus Erythematosus Disease Activity: A Systematic Review and Meta-Analysis. Autoimmun. Rev. 2020, 19, 102688. [Google Scholar] [CrossRef]
- Franco, A.S.; Freitas, T.Q.; Bernardo, W.M.; Pereira, R.M.R. Vitamin D Supplementation and Disease Activity in Patients with Immune-Mediated Rheumatic Diseases: A Systematic Review and Meta-Analysis. Medicine 2017, 96, e7024. [Google Scholar] [CrossRef]
- Guan, S.-Y.; Cai, H.-Y.; Wang, P.; Lv, T.-T.; Liu, L.-N.; Mao, Y.-M.; Zhao, C.-N.; Wu, Q.; Dan, Y.-L.; Sam, N.B.; et al. Association between Circulating 25-Hydroxyvitamin D and Systemic Lupus Erythematosus: A Systematic Review and Meta-Analysis. Int. J. Rheum. Dis. 2019, 22, 1803–1813. [Google Scholar] [CrossRef]
- Gwinnutt, J.M.; Wieczorek, M.; Rodríguez-Carrio, J.; Balanescu, A.; Bischoff-Ferrari, H.A.; Boonen, A.; Cavalli, G.; de Souza, S.; de Thurah, A.; Dorner, T.E.; et al. Effects of Diet on the Outcomes of Rheumatic and Musculoskeletal Diseases (RMDs): Systematic Review and Meta-Analyses Informing the 2021 EULAR Recommendations for Lifestyle Improvements in People with RMDs. RMD Open 2022, 8, e002167. [Google Scholar] [CrossRef] [PubMed]
- Irfan, S.A.; Ali, A.A.; Shabbir, N.; Altaf, H.; Ahmed, A.; Thamara Kunnath, J.; Divya Boorle, N.V.L.; Miguel, A.K.; Loh, C.C.; Gandrakota, N.; et al. Effects of Vitamin D on Systemic Lupus Erythematosus Disease Activity and Autoimmunity: A Systematic Review and Meta-Analysis. Cureus 2022, 14, e25896. [Google Scholar] [CrossRef] [PubMed]
- Islam, M.A.; Khandker, S.S.; Kotyla, P.J.; Hassan, R. Immunomodulatory Effects of Diet and Nutrients in Systemic Lupus Erythematosus (SLE): A Systematic Review. Front. Immunol. 2020, 11, 1477. [Google Scholar] [CrossRef]
- Islam, M.A.; Khandker, S.S.; Alam, S.S.; Kotyla, P.; Hassan, R. Vitamin D Status in Patients with Systemic Lupus Erythematosus (SLE): A Systematic Review and Meta-Analysis. Autoimmun. Rev. 2019, 18, 102392. [Google Scholar] [CrossRef] [PubMed]
- Marton, L.T.; Barbalho, S.M.; Sloan, K.P.; Sloan, L.A.; Goulart, R.A.; Araújo, A.C.; Bechara, M.D. Curcumin, Autoimmune and Inflammatory Diseases: Going beyond Conventional Therapy—A Systematic Review. Crit. Rev. Food Sci. Nutr. 2022, 62, 2140–2157. [Google Scholar] [CrossRef]
- Ramessar, N.; Borad, A.; Schlesinger, N. The Impact of Curcumin Supplementation on Systemic Lupus Erythematosus and Lupus Nephritis: A Systematic Review. Lupus 2023, 32, 644–657. [Google Scholar] [CrossRef]
- Ramessar, N.; Borad, A.; Schlesinger, N. The Effect of Omega-3 Fatty Acid Supplementation in Systemic Lupus Erythematosus Patients: A Systematic Review. Lupus 2022, 31, 287–296. [Google Scholar] [CrossRef]
- Ravi, N.; Choday, S.; Kumar, V.S.; Kc, A.; Parisapogu, A.; Ojinna, B.T.; Tran, H.H.-V.; Sherpa, M.L.; Shrestha, N.; Mohammed, L. The Key Role of Glutathione Compared to Curcumin in the Management of Systemic Lupus Erythematosus: A Systematic Review. Cureus 2022, 14, e31324. [Google Scholar] [CrossRef]
- Sahebari, M.; Nabavi, N.; Salehi, M. Correlation between Serum 25(OH)D Values and Lupus Disease Activity: An Original Article and a Systematic Review with Meta-Analysis Focusing on Serum VitD Confounders. Lupus 2014, 23, 1164–1177. [Google Scholar] [CrossRef]
- Sakthiswary, R.; Raymond, A.A. The Clinical Significance of Vitamin D in Systemic Lupus Erythematosus: A Systematic Review. PLoS ONE 2013, 8, e55275. [Google Scholar] [CrossRef]
- Salman-Monte, T.C.; Torrente-Segarra, V.; Vega-Vidal, A.L.; Corzo, P.; Castro-Dominguez, F.; Ojeda, F.; Carbonell-Abelló, J. Bone Mineral Density and Vitamin D Status in Systemic Lupus Erythematosus (SLE): A Systematic Review. Autoimmun. Rev. 2017, 16, 1155–1159. [Google Scholar] [CrossRef] [PubMed]
- Sousa, J.R.; Rosa, É.P.C.; Nunes, I.F.O.C.; Carvalho, C.M.R.G. de Effect of Vitamin D Supplementation on Patients with Systemic Lupus Erythematosus: A Systematic Review. Rev. Bras. Reumatol. Engl. Ed. 2017, 57, 466–471. [Google Scholar] [CrossRef] [PubMed]
- Tsai, T.-Y.; Lee, T.-H.; Wang, H.-H.; Yang, T.-H.; Chang, I.-J.; Huang, Y.-C. Serum Homocysteine, Folate, and Vitamin B12 Levels in Patients with Systemic Lupus Erythematosus: A Meta-Analysis and Meta-Regression. J. Am. Coll. Nutr. 2021, 40, 443–453. [Google Scholar] [CrossRef] [PubMed]
- Zeng, L.; Yang, T.; Yang, K.; Yu, G.; Li, J.; Xiang, W.; Chen, H. Curcumin and Curcuma Longa Extract in the Treatment of 10 Types of Autoimmune Diseases: A Systematic Review and Meta-Analysis of 31 Randomized Controlled Trials. Front. Immunol. 2022, 13, 896476. [Google Scholar] [CrossRef]
- Rodríguez Huerta, M.D.; Trujillo-Martín, M.M.; Rúa-Figueroa, Í.; Cuellar-Pompa, L.; Quirós-López, R.; Serrano-Aguilar, P. Healthy Lifestyle Habits for Patients with Systemic Lupus Erythematosus: A Systemic Review. Semin. Arthritis Rheum. 2016, 45, 463–470. [Google Scholar] [CrossRef]
- Wieczorek, M.; Gwinnutt, J.M.; Ransay-Colle, M.; Balanescu, A.; Bischoff-Ferrari, H.; Boonen, A.; Cavalli, G.; de Souza, S.; de Thurah, A.; Dorner, T.E.; et al. Smoking, Alcohol Consumption and Disease-Specific Outcomes in Rheumatic and Musculoskeletal Diseases (RMDs): Systematic Reviews Informing the 2021 EULAR Recommendations for Lifestyle Improvements in People with RMDs. RMD Open 2022, 8, e002170. [Google Scholar] [CrossRef]
- Yuen, H.K.; Cunningham, M.A. Optimal Management of Fatigue in Patients with Systemic Lupus Erythematosus: A Systematic Review. Ther. Clin. Risk Manag. 2014, 10, 775–786. [Google Scholar] [CrossRef]
- Tan, C.; Lee, S. Warfarin and Food, Herbal or Dietary Supplement Interactions: A Systematic Review. Br. J. Clin. Pharmacol. 2021, 87, 352–374. [Google Scholar] [CrossRef]
- Andrades, C.; Fuego, C.; Manrique-Arija, S.; Fernández-Nebro, A. Management of Cardiovascular Risk in Systemic Lupus Erythematosus: A Systematic Review. Lupus 2017, 26, 1407–1419. [Google Scholar] [CrossRef]
- Imoto, A.M.; Gottems, L.B.; Salomon, A.L.; Júnior, I.L.; Peccin, M.S.; Amorim, F.F.; Santana, L.A. The Impact of a Low-Calorie, Low-Glycemic Diet on Systemic Lupus Erythematosus: A Systematic Review. Adv. Rheumatol. 2021, 61, 66. [Google Scholar] [CrossRef]
- Robinson, G.A.; Mcdonnell, T.; Wincup, C.; Martin-Gutierrez, L.; Wilton, J.; Kalea, A.Z.; Ciurtin, C.; Pineda-Torra, I.; Jury, E.C. Diet and Lupus: What Do the Patients Think? Lupus 2019, 28, 755–763. [Google Scholar] [CrossRef] [PubMed]
- Wang, B.; Wang, H.; Huang, J.; Zhao, T. Association between Unsaturated Fatty Acid-Type Diet and Systemic Lupus Erythematosus: A Systematic Review with Meta-Analyses. Nutrients 2024, 16, 1974. [Google Scholar] [CrossRef] [PubMed]
- Koelman, L.; Egea Rodrigues, C.; Aleksandrova, K. Effects of Dietary Patterns on Biomarkers of Inflammation and Immune Responses: A Systematic Review and Meta-Analysis of Randomized Controlled Trials. Adv. Nutr. 2022, 13, 101–115. [Google Scholar] [CrossRef]
- Itsiopoulos, C.; Mayr, H.L.; Thomas, C.J. The Anti-Inflammatory Effects of a Mediterranean Diet: A Review. Curr. Opin. Clin. Nutr. Metab. Care 2022, 25, 415–422. [Google Scholar] [CrossRef] [PubMed]
- Badalica-Petrescu, M.; Munteanu, M.; Sturza, A.; Noveanu, L.; Glad Streian, C.; Socaciu, C.; Muntean, D.; Timar, R.; Dragan, S. Characterization of the Effects of Two Polyphenols-Rich Plant Extracts on Isolated Diabetic Human Mammary Arteries. Rev. Chim. 2014, 65, 861–864. [Google Scholar]
- Kundnani, N.R.; Levai, M.C.; Popa, M.-D.; Borza, C.; Iacob, M.; Mederle, A.L.; Blidisel, A. Biologics in Systemic Lupus Erythematosus: Recent Evolutions and Benefits. Pharmaceutics 2024, 16, 1176. [Google Scholar] [CrossRef]
- Fanouriakis, A.; Kostopoulou, M.; Andersen, J.; Aringer, M.; Arnaud, L.; Bae, S.-C.; Boletis, J.; Bruce, I.N.; Cervera, R.; Doria, A.; et al. EULAR Recommendations for the Management of Systemic Lupus Erythematosus: 2023 Update. Ann. Rheum. Dis. 2024, 83, 15–29. [Google Scholar] [CrossRef]
- Gavilán-Carrera, B.; Ruiz-Cobo, A.; Amaro-Gahete, F.J.; Soriano-Maldonado, A.; Vargas-Hitos, J.A. No Changes in Body Composition and Adherence to the Mediterranean Diet after a 12-Week Aerobic Training Intervention in Women with Systemic Lupus Erythematosus: The EJERCITA-LES Study. Nutrients 2023, 15, 4424. [Google Scholar] [CrossRef] [PubMed]
- Eisenberg, J.M. Globalize the Evidence, Localize the Decision: Evidence-Based Medicine and International Diversity. Health Aff. 2002, 21, 166–168. [Google Scholar] [CrossRef] [PubMed][Green Version]
- Guyatt, G.H.; Oxman, A.D.; Kunz, R.; Brozek, J.; Alonso-Coello, P.; Rind, D.; Devereaux, P.J.; Montori, V.M.; Freyschuss, B.; Vist, G.; et al. GRADE Guidelines 6. Rating the Quality of Evidence—Imprecision. J. Clin. Epidemiol. 2011, 64, 1283–1293. [Google Scholar] [CrossRef] [PubMed]



| Demographic and Clinical Characteristics | Participants (n = 22) |
|---|---|
| Age, years (median, min–max range) | 34 (22–56) |
| Years of follow-up (median, min–max range) | 7 (2–11) |
| Female N. (%) | 21 (95) |
| Articular involvement N. (%) | 20 (90) |
| Skin involvement N. (%) | 14 (63) |
| Renal involvement N. (%) | 12 (54) |
| Hematological involvement N. (%) | 11 (50) |
| 1. | Are there any anti-inflammatory foods I can benefit from? |
| 2. | What kind of diet can I follow to avoid/reduce flare-ups? |
| 3. | Are there any supplements that I can benefit from? |
| 4. | Can I take protein supplements? |
| 5. | Can I take vitamin supplements? |
| 6. | Are there any foods that can interfere with my therapy? |
| 7. | Can I benefit from a low-calorie or low-glycemic diet? |
| Authors (Year) | Study | # Studies Included | Main Results |
|---|---|---|---|
| Antico A, et al. (2012) | Can supplementation with vitamin D reduce the risk or modify the course of autoimmune diseases? A systematic review of the literature [27] | 219 | Experimental studies of humans suggest that vitamin D supplementation exerts beneficial effects in reducing disease severity. However, the supplied doses may be insufficient to control autoimmune conditions or prevent their onset. The existing literature does not provide enough evidence to establish a direct link between vitamin D deficiency and the incidence of autoimmune diseases. |
| de Medeiros M, et al. (2019) | Dietary intervention and health in patients with systemic lupus erythematosus: A systematic review of the evidence [28] | 11 | Omega-3 supplementation reduces inflammation, disease activity, endothelial dysfunction, and oxidative stress. Vitamin D supplementation raises serum levels and decreases inflammatory and hemostatic markers. Turmeric supplementation reduces proteinuria, hematuria, and systolic blood pressure, while a low-glycemic index diet promotes weight loss and decreases fatigue. |
| Duarte-García A, et al. (2020) | Effect of omega-3 fatty acids on systemic lupus erythematosus disease activity: A systematic review and meta-analysis [29] | 8 | Omega-3 fatty acids reduced disease activity when compared to placebo. This meta-analysis suggests that omega-3 fatty acids could provide a therapeutic benefit in addition to immunosuppressive regimens used for SLE. |
| Franco A, et al. (2017) | Vitamin D supplementation and disease activity in patients with immune-mediated rheumatic diseases [30] | 9 (3 on SLE) | Vitamin D supplementation reduced anti-dsDNA positivity on SLE. Vitamin D supplementation may be beneficial to patients with high anti-dsDNA positivity, possibly reducing clinical flares. |
| Guan S, et al. (2019) | Association between circulating 25- hydroxyvitamin D and systemic lupus erythematosus: A systematic review and meta-analysis [31] | 19 | Regardless of age, disease duration, or therapy (whether corticosteroids, immunosuppressive drugs, or neither), circulating 25(OH)D levels were significantly reduced in SLE patients. Vitamin D deficiency significantly increases SLE risk, while insufficiency slightly decreases it (not significantly), and sufficiency significantly decreases the risk. |
| Gwinnutt J, et al. (2022) | Effects of diet on the outcomes of rheumatic and musculoskeletal diseases (RMDs): Systematic review and meta-analyses informing the 2021 EULAR recommendations for lifestyle improvements in people with RMDs [32] | 174 (24 SRs, 150 OAs) | High consumption of vitamin B6, fiber, and vitamin C was associated with a lower risk of developing an active disease. Two out of three studies included in the systematic review reported reductions in disease activity following omega-3 intervention. The evidence for fish oil/omega-3 for SLE was rated as moderate but showed no effect on outcomes. |
| Irfan S, et al. (2022) | Effects of Vitamin D on Systemic Lupus Erythematosus Disease Activity and Autoimmunity: A Systematic Review and Meta-Analysis [33] | 6 | In SLE patients, vitamin D supplementation significantly decreased disease activity scores and increased C3 levels. Its effect on fatigue was inconclusive, and no significant changes were observed in anti-dsDNA and C4 levels. |
| Islam M, et al. (2020) | Immunomodulatory Effects of Diet and Nutrients in Systemic Lupus Erythematosus (SLE): A Systematic Review [34] | 184 | A low-calorie, low-protein diet rich in fiber, polyunsaturated fatty acids, vitamins, minerals, and polyphenols contains sufficient macronutrients and micronutrients to regulate disease activity in SLE by modulating inflammation and immune functions. |
| Islam M, et al. (2019) | Vitamin D status in patients with systemic lupus erythematosus (SLE): A systematic review and meta-analysis [35] | 34 | Serum vitamin D levels were found to be significantly lower in SLE patients compared to healthy controls. |
| Jiao H, et al. (2022) | Diet and Systemic Lupus Erythematosus (SLE): From Supplementation to Intervention [15] | 14 | Vitamin D or E supplementation improved inflammatory markers or antibody production but did not affect disease activity scores. The addition of curcumin to vitamin D showed no added benefit. Omega-3 supplementation reduced ESR, CRP, disease activity, inflammatory markers, oxidative stress, and improved lipid levels and endothelial function. A low-glycemic index diet helped reduce weight and improve fatigue. |
| Marton L, et al. (2022) | Curcumin, autoimmune and inflammatory diseases: going beyond conventional therapy–a systematic review [36] | 36 (2 on SLE) | Turmeric supplementation significantly reduced proteinuria, systolic pressure, and hematuria in lupus nephritis patients without any adverse effects. The short-term use of turmeric may serve as a safe adjuvant therapy. However, no significant changes were observed in disease activity scores, IL-6, or TGF-β levels. Beneficial doses of curcumin ranged from 20 to 500 mg orally. |
| Ramessar N, et al. (2023) | The impact of curcumin supplementation on systemic lupus erythematosus and lupus nephritis: A systematic review [37] | 13 | In human trials, curcumin reduced 24-h and spot proteinuria, but the trials were small (14–39 patients) with varying doses and durations (4–12 weeks). No significant changes were observed in C3, dsDNA, or disease activity scores. In mouse models, curcumin (1 mg/kg/day for 14 weeks) suppressed NF-κβ activation and NOS expression, leading to reductions in dsDNA, proteinuria, renal inflammation, and IgG subclasses, along with decreases in Th1/Th17 cells, IL-6, and ANA levels. |
| Ramessar N, et al. (2022) | The effect of Omega-3 fatty acid supplementation in systemic lupus erythematosus patients: A systematic review [38] | 13 | Current data indicate potential benefits for disease activity, as shown by improvements in the disease activity scores, along with changes in plasma-membrane arachidonic acid composition and reduced urinary 8-isoprostane levels, with minimal adverse events. |
| Ravi N, et al. (2022) | The Key Role of Glutathione Compared to Curcumin in the Management of Systemic Lupus Erythematosus: A Systematic Review [39] | 15 | Curcumin and glutathione are potential treatments for SLE, with curcumin being a more promising alternative due to its action on multiple pathways and its greater accessibility. |
| Sahebari M, et al. (2014) | Correlation between serum 25(OH)D values and lupus disease activity: An original article and a systematic review with meta-analysis focusing on serum Vit D confounders [40] | 38 (11 in the meta-analysis) | The results of this meta-analysis show an inverse correlation between vitamin D levels and disease activity in SLE. |
| Sakthiswary R, Raymond A. (2013) | The Clinical Significance of Vitamin D in Systemic Lupus Erythematosus: A Systematic Review [41] | 22 | There is strong evidence of a statistically significant inverse relationship between vitamin D levels and SLE disease activity. |
| Salman-Monte T, et al. (2017) | Bone mineral density and vitamin D status in systemic lupus erythematosus (SLE): A systematic review [42] | Ns | SLE patients are at risk for low vitamin D levels and reduced bone mineral density, making it essential to study, monitor, prevent, and treat bone metabolism disorders in this population. |
| Sousa J, et al. (2017) | Effect of vitamin D supplementation on patients with systemic lupus erythematosus: a systematic review [43] | 4 | Three studies showed that vitamin D supplementation reduced disease activity and improved inflammatory markers, fatigue, and endothelial function in SLE patients. This review supports the benefits of vitamin D supplementation for those with vitamin D insufficiency or deficiency. |
| Tsai T, et al. (2021) | Serum Homocysteine, Folate, and Vitamin B12 Levels in Patients with Systemic Lupus Erythematosus: A Meta-Analysis and Meta-Regression [44] | 50 | SLE patients had higher serum homocysteine and lower vitamin B12 levels compared to individuals without SLE. Meta-regression analysis showed an inverse correlation between homocysteine and C3/C4 levels. There is currently insufficient evidence to support vitamin B12 and/or folate supplementation for these patients. |
| Zeng L, et al. (2022) | Curcumin and Curcuma longa Extract in the Treatment of 10 Types of Autoimmune Diseases: A Systematic Review and Meta-Analysis of 31 Randomized Controlled Trials [45] | 34 (2 on SLE) | Curcumin may enhance regulatory T-cell responses by inhibiting antibody–antigen interactions, reducing tissue deposition, and limiting antibody production. However, more randomized controlled trials are needed to confirm its therapeutic effect and safety in SLE. |
| Authors (Year) | Study | # Studies Included | Main Results |
|---|---|---|---|
| Islam M, et al. (2020) | Immunomodulatory Effects of Diet and Nutrients in Systemic Lupus Erythematosus (SLE): A Systematic Review [34] | 184 | A low-calorie, low-protein diet rich in fiber, polyunsaturated fatty acids, vitamins, minerals, and polyphenols contains sufficient macronutrients and micronutrients to regulate disease activity in SLE by modulating inflammation and immune functions. |
| Rodríguez Huerta M, et al. (2016) | Healthy lifestyle habits for patients with systemic lupus erythematosus: A systemic review [46] | 21 | Smoking increases the risk of skin damage and disease activity in SLE patients. A diet rich in polyunsaturated fatty acids, regular exercise, and avoiding a sedentary lifestyle should be recommended for patients with stable SLE |
| Wieczorek M, et al. (2022) | Smoking, alcohol consumption and disease-specific outcomes in rheumatic and musculo-skeletal diseases (RMDs): systematic reviews informing the 2021 EULAR recommendations for life-style improvements in people with RMDs [47] | 90 | SLE patients who smoke tend to have worse outcomes, including lower mental and physical quality of life scores, more rashes, higher disease activity, and increased cardiovascular morbidity. |
| Authors (Year) | Study | # Studies Included | Main Results |
|---|---|---|---|
| Antico A, et al. (2012) | Can supplementation with vitamin D reduce the risk or modify the course of autoimmune diseases? A systematic review of the literature [27] | 219 | Experimental studies in humans suggest that vitamin D supplementation exerts beneficial effects in reducing disease severity. However, the supplied doses may be insufficient to control autoimmune conditions or prevent their onset. The existing literature does not provide enough evidence to establish a direct link between vitamin D deficiency and the incidence of autoimmune diseases. |
| de Medeiros M, et al. (2019) | Dietary intervention and health in patients with systemic lupus erythematosus: A systematic review of the evidence [28] | 11 | Omega-3 supplementation reduces inflammation, disease activity, endothelial dysfunction, and oxidative stress. Vitamin D supplementation raises serum levels and decreases inflammatory and hemostatic markers. Turmeric supplementation reduces proteinuria, hematuria, and systolic blood pressure, while a low-glycemic index diet promotes weight loss and decreases fatigue. |
| Duarte-García A, et al. (2020) | Effect of omega-3 fatty acids on systemic lupus erythematosus disease activity: A systematic review and meta-analysis [29] | 8 | Omega-3 fatty acids reduced disease activity when compared to placebo. This meta-analysis suggests that omega-3 fatty acids could provide a therapeutic benefit in addition to immunosuppressive regimens used for SLE. |
| Franco A, et al. (2017) | Vitamin D supplementation and disease activity in patients with immune-mediated rheumatic diseases [30] | 9 (3 on SLE) | Vitamin D supplementation reduced anti-dsDNA positivity on SLE. Vitamin D supplementation may be beneficial for patients with high anti-dsDNA positivity, possibly reducing clinical flares. |
| Guan S, et al. (2019) | Association between circulating 25-hydroxyvitamin D and systemic lupus erythematosus: A systematic review and meta-analysis [31] | 19 | Regardless of age, disease duration, or therapy (whether corticosteroids, immunosuppressive drugs, or neither), circulating 25(OH)D levels were significantly reduced in SLE patients. Vitamin D deficiency significantly increases SLE risk, while insufficiency slightly decreases it (not significantly), and sufficiency significantly decreases the risk. |
| Islam M, et al. (2020) | Immunomodulatory Effects of Diet and Nutrients in Systemic Lupus Erythematosus (SLE): A Systematic Review [34] | 184 | A low-calorie, low-protein diet rich in fiber, polyunsaturated fatty acids, vitamins, minerals, and polyphenols contains sufficient macronutrients and micronutrients to regulate disease activity in SLE by modulating inflammation and immune functions. |
| Islam M, et al. (2019) | Vitamin D status in patients with systemic lupus erythematosus (SLE): A systematic review and meta-analysis [35] | 34 | Serum vitamin D levels were found to be significantly lower in SLE patients compared to healthy controls. |
| Jiao H, et al. (2022) | Diet and Systemic Lupus Erythematosus (SLE): From Supplementation to Intervention [15] | 14 | Vitamin D or E supplementation improved inflammatory markers or antibody production but did not affect disease activity scores. The addition of curcumin to vitamin D showed no added benefit. Omega-3 supplementation reduced ESR, CRP, disease activity, inflammatory markers, and oxidative stress and improved lipid levels and endothelial function. A low-glycemic index diet helped reduce weight and improve fatigue. |
| Ramessar N, et al. (2023) | The impact of curcumin supplementation on systemic lupus erythematosus and lupus nephritis: A systematic review [37] | 13 | In human trials, curcumin reduced 24-h and spot proteinuria, but the trials were small (14–39 patients) with varying doses and durations (4–12 weeks). No significant changes were observed in C3, dsDNA, or disease activity scores. In mouse models, curcumin (1 mg/kg/day for 14 weeks) suppressed NF-κβ activation and NOS expression, leading to reductions in dsDNA, proteinuria, renal inflammation, and IgG subclasses, along with decreases in Th1/Th17 cells, IL-6, and ANA levels. |
| Ramessar N, et al. (2022) | The effect of Omega-3 fatty acid supplementation in systemic lupus erythematosus patients: A systematic review [38] | 13 | Current data indicate potential benefits on disease activity, as shown by improvements in the disease activity scores, along with changes in plasma-membrane arachidonic acid composition and reduced urinary 8-isoprostane levels, with minimal adverse events. |
| Sahebari M, et al. (2014) | Correlation between serum 25(OH)D values and lupus disease activity: An original article and a systematic review with meta-analysis focusing on serum Vit D confounders [40] | 38 (11 in the meta-analysis) | The results of this meta-analysis show an inverse correlation between vitamin D levels and disease activity in SLE. |
| Sousa J, et al. (2017) | Effect of vitamin D supplementation on patients with systemic lupus erythematosus: a systematic review [43] | 4 | Three studies showed that vitamin D supplementation reduced disease activity and improved inflammatory markers, fatigue, and endothelial function in SLE patients. This review supports the benefits of vitamin D supplementation for those with vitamin D insufficiency or deficiency. |
| Yuen H, Cunningham M. (2014) | Optimal management of fatigue in patients with systemic lupus erythematosus: A systematic review [48] | 26 | Nine strategies for to alleviating fatigue in SLE patients were identified. Aerobic exercise and belimumab show the strongest evidence of efficacy. N-acetylcysteine and ultraviolet-A1 phototherapy show low-to-moderate evidence, while psychosocial interventions, dietary changes, vitamin D supplementation, and acupuncture show weak evidence. Dehydroepiandrosterone is not recommended due to insufficient evidence. |
| Authors (Year) | Study | # Studies Included | Main Results |
|---|---|---|---|
| Tan C, Lee S. (2021) | Warfarin and food, herbal or dietary supplement inter-actions: A systematic review [49] | 149 | While most foods, herbs, and supplements are safe in moderation, healthcare professionals should be aware of the increased risk of bleeding associated with certain foods and herbs, including Chinese wolfberry, chamomile tea, cannabis, cranberry, chitosan, green tea, Ginkgo biloba, ginger, spinach, St. John’s Wort, sushi, and smoking tobacco. |
| Authors (Year) | Study | # Studies Included | Main Results |
|---|---|---|---|
| Andrades C, et al. (2017) | Management of cardiovascular risk in systemic lupus erythematosus: A systematic review [50] | 19 | Low-calorie and/or low-glycemic index diets may help with secondary prevention in obese SLE patients, while exercise can improve endothelial function as measured via flow-mediated dilation. |
| Imoto A, et al. (2021) | The impact of a low-calorie, low-glycaemic diet on systemic lupus erythematosus: a systematic review [51] | 3 | The diet improved quality of life and may have clinical relevance for the lipid profile. However, it did not affect fatigue, sleep quality, or disease activity based on multidisciplinary evaluations. A low-glycemic index diet showed a favorable effect on fatigue. |
| Islam M, et al. (2020) | Immunomodulatory Effects of Diet and Nutrients in Systemic Lupus Erythematosus (SLE): A Systematic Review [34] | 184 | A low-calorie, low-protein diet rich in fiber, polyunsaturated fatty acids, vitamins, minerals, and polyphenols contains sufficient macronutrients and micronutrients to regulate disease activity in SLE by modulating inflammation and immune functions. |
| Yuen H, Cunningham M. (2014) | Optimal management of fatigue in patients with systemic lupus erythematosus: A systematic review [48] | 26 | Nine strategies for alleviating fatigue in SLE patients were identified. Aerobic exercise and belimumab show the strongest evidence of efficacy. N-acetylcysteine and ultraviolet-A1 phototherapy show low-to-moderate evidence, while psychosocial interventions, dietary changes, vitamin D supplementation, and acupuncture show weak evidence. Dehydroepiandrosterone is not recommended due to insufficient evidence. |
| Statement 1 | Limited evidence suggests that supplements like vitamin D, curcumin, and omega-3 fatty acids may influence immunological inflammatory markers. However, further research is needed to clearly understand their direct impact on disease activity in SLE. |
| Statement 2 | There is no consistent evidence to support that any specific diet or exercise regimen effectively reduces the activity of SLE. |
| Statement 3 | It is generally recommended as good clinical practice to adhere to a balanced diet. Yet, no dietary supplement has conclusively been shown to worsen disease activity in SLE patients. |
| Statement 4 | The specific effects of protein supplements, particularly those aimed at increasing lean body mass, on SLE have not been thoroughly investigated. Patients with renal issues are advised to proceed with caution. |
| Statement 5 | Some studies suggest that vitamin D and, to a lesser extent, vitamin E supplements, might play a role in managing immunological inflammatory parameters. It is crucial that any supplementation is carried out under medical supervision. |
| Statement 6 | Current research does not specifically address how individual foods directly impact SLE management. General insights can be drawn from evidence in the broader population, with notable interactions between vitamin K and certain anticoagulants, like Coumadin, and grapefruit’s effect on the bioavailability of specific drugs, such as mTOR inhibitors, serving as key examples. |
| Statement 7 | In the absence of other conditions that may require a low-glycemic or low-protein diet, like diabetes or chronic kidney disease, there is considerable variability in the evidence supporting specific dietary approaches for SLE. |
Disclaimer/Publisher’s Note: The statements, opinions and data contained in all publications are solely those of the individual author(s) and contributor(s) and not of MDPI and/or the editor(s). MDPI and/or the editor(s) disclaim responsibility for any injury to people or property resulting from any ideas, methods, instructions or products referred to in the content. |
© 2024 by the authors. Licensee MDPI, Basel, Switzerland. This article is an open access article distributed under the terms and conditions of the Creative Commons Attribution (CC BY) license (https://creativecommons.org/licenses/by/4.0/).
Share and Cite
Sciascia, S.; Ferrara, G.; Roccatello, L.; Rubini, E.; Foddai, S.G.; Radin, M.; Cecchi, I.; Rossi, D.; Barinotti, A.; Ricceri, F.; et al. The Interconnection Between Systemic Lupus Erythematosus and Diet: Unmet Needs, Available Evidence, and Guidance—A Patient-Driven, Multistep-Approach Study. Nutrients 2024, 16, 4132. https://doi.org/10.3390/nu16234132
Sciascia S, Ferrara G, Roccatello L, Rubini E, Foddai SG, Radin M, Cecchi I, Rossi D, Barinotti A, Ricceri F, et al. The Interconnection Between Systemic Lupus Erythematosus and Diet: Unmet Needs, Available Evidence, and Guidance—A Patient-Driven, Multistep-Approach Study. Nutrients. 2024; 16(23):4132. https://doi.org/10.3390/nu16234132
Chicago/Turabian StyleSciascia, Savino, Gabriele Ferrara, Lorenzo Roccatello, Elena Rubini, Silvia Grazietta Foddai, Massimo Radin, Irene Cecchi, Daniela Rossi, Alice Barinotti, Fulvio Ricceri, and et al. 2024. "The Interconnection Between Systemic Lupus Erythematosus and Diet: Unmet Needs, Available Evidence, and Guidance—A Patient-Driven, Multistep-Approach Study" Nutrients 16, no. 23: 4132. https://doi.org/10.3390/nu16234132
APA StyleSciascia, S., Ferrara, G., Roccatello, L., Rubini, E., Foddai, S. G., Radin, M., Cecchi, I., Rossi, D., Barinotti, A., Ricceri, F., Gilcrease, W., Baldovino, S., Ferreira Poshar, A., Conti, A., & Fenoglio, R. (2024). The Interconnection Between Systemic Lupus Erythematosus and Diet: Unmet Needs, Available Evidence, and Guidance—A Patient-Driven, Multistep-Approach Study. Nutrients, 16(23), 4132. https://doi.org/10.3390/nu16234132

