Fish Oil Supplement Mitigates Muscle Injury In Vivo and In Vitro: A Preliminary Report †
Abstract
1. Introduction
2. Materials and Methods
2.1. In Vivo Testing
2.2. In Situ Testing
2.3. In Vitro Testing
2.4. Statistical Analysis
3. Results
3.1. In Vivo Testing
3.2. In Situ Testing
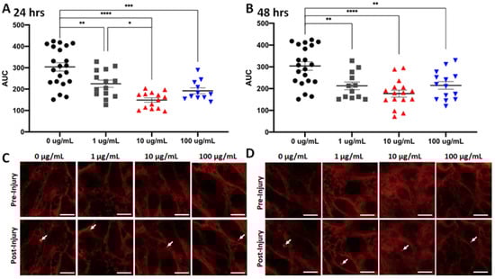
3.3. In Vitro Testing
4. Discussion
5. Conclusions
Author Contributions
Funding
Institutional Review Board Statement
Informed Consent Statement
Data Availability Statement
Conflicts of Interest
References
- NCHS. National Center for Health Statistics. Health, U.S., 2016: With Chartbook on Long-Term Trends in Health; National Center for Health Statistics: Hyattsville, MD, USA, 2017. [Google Scholar]
- Marrero, J.; Fortinsky, R.H.; Kuchel, G.A.; Robison, J. Risk Factors for Falls Among Older Adults Following Transition From Nursing Home to the Community. Med. Care Res. Rev. MCRR 2019, 76, 73–88. [Google Scholar] [CrossRef] [PubMed]
- Rubenstein, L.Z. Falls in older people: Epidemiology, risk factors and strategies for prevention. Age Ageing 2006, 35 (Suppl. S2), ii37–ii41. [Google Scholar] [CrossRef]
- Stevens, J.A.; Sogolow, E.D. Gender differences for non-fatal unintentional fall related injuries among older adults. Inj. Prev. 2005, 11, 115–119. [Google Scholar] [CrossRef] [PubMed]
- Herala, M.; Luukinen, H.; Honkanen, R.; Koski, K.; Laippala, P.; Kivela, S.L. Soft tissue injury resulting from falling predicts a future major falling injury in the home dwelling elderly. J. Epidemiol. Community Health 2000, 54, 557–558. [Google Scholar] [CrossRef][Green Version]
- Souza, J.; Gottfried, C. Muscle injury: Review of experimental models. J. Electromyogr. Kinesiol. 2013, 23, 1253–1260. [Google Scholar] [CrossRef]
- Delos, D.; Leineweber, M.J.; Chaudhury, S.; Alzoobaee, S.; Gao, Y.; Rodeo, S.A. The effect of platelet-rich plasma on muscle contusion healing in a rat model. Am. J. Sports Med. 2014, 42, 2067–2074. [Google Scholar] [CrossRef]
- Naughton, M.; Miller, J.; Slater, G.J. Impact-Induced Muscle Damage: Performance Implications in Response to a Novel Collision Simulator and Associated Timeline of Recovery. J. Sports Sci. Med. 2018, 17, 417–425. [Google Scholar] [PubMed]
- Russ, D.W.; Garvey, S.M.; Densmore, C.; Hawks, T.; Herman, S.; Pardi, K. Effect of acute muscle contusion injury, with and without dietary fish oil, on adult and aged male rats: Contractile and biochemical responses. Exp. Gerontol. 2018, 111, 241–252. [Google Scholar] [CrossRef]
- Mackey, A.L.; Mikkelsen, U.R.; Magnusson, S.P.; Kjaer, M. Rehabilitation of muscle after injury—The role of anti-inflammatory drugs. Scand. J. Med. Sci. Sports 2012, 22, e8–e14. [Google Scholar] [CrossRef]
- Bondesen, B.A.; Mills, S.T.; Kegley, K.M.; Pavlath, G.K. The COX-2 pathway is essential during early stages of skeletal muscle regeneration. Am. J. Physiol. Cell Physiol. 2004, 287, C475–C483. [Google Scholar] [CrossRef]
- Morelli, K.M.; Brown, L.B.; Warren, G.L. Effect of NSAIDs on Recovery from Acute Skeletal Muscle Injury: A Systematic Review and Meta-analysis. Am. J. Sports Med. 2018, 46, 224–233. [Google Scholar] [CrossRef] [PubMed]
- Urso, M.L. Anti-inflammatory interventions and skeletal muscle injury: Benefit or detriment? J. Appl. Physiol. 2013, 115, 920–928. [Google Scholar] [CrossRef] [PubMed]
- de Magalhaes, J.P.; Muller, M.; Rainger, G.E.; Steegenga, W. Fish oil supplements, longevity and aging. Aging 2016, 8, 1578–1582. [Google Scholar] [CrossRef]
- Molfino, A.; Gioia, G.; Rossi Fanelli, F.; Muscaritoli, M. The role for dietary omega-3 fatty acids supplementation in older adults. Nutrients 2014, 6, 4058–4073. [Google Scholar] [CrossRef] [PubMed]
- Casas-Agustench, P.; Cherubini, A.; Andres-Lacueva, C. Lipids and physical function in older adults. Curr. Opin. Clin. Nutr. Metab. Care 2017, 20, 16–25. [Google Scholar] [CrossRef]
- Iolascon, G.; Gimigliano, R.; Bianco, M.; De Sire, A.; Moretti, A.; Giusti, A.; Malavolta, N.; Migliaccio, S.; Migliore, A.; Napoli, N.; et al. Are Dietary Supplements and Nutraceuticals Effective for Musculoskeletal Health and Cognitive Function? A Scoping Review. J. Nutr. Health Aging 2017, 21, 527–538. [Google Scholar] [CrossRef]
- Mendelsohn, A.R.; Larrick, J.W. Trade-offs between anti-aging dietary supplementation and exercise. Rejuvenation Res. 2013, 16, 419–426. [Google Scholar] [CrossRef] [PubMed]
- Alway, S.E.; Pereira, S.L.; Edens, N.K.; Hao, Y.; Bennett, B.T. beta-Hydroxy-beta-methylbutyrate (HMB) enhances the proliferation of satellite cells in fast muscles of aged rats during recovery from disuse atrophy. Exp. Gerontol. 2013, 48, 973–984. [Google Scholar] [CrossRef]
- McBride, T.A.; Gorin, F.A.; Carlsen, R.C. Prolonged recovery and reduced adaptation in aged rat muscle following eccentric exercise. Mech. Ageing Dev. 1995, 83, 185–200. [Google Scholar] [CrossRef]
- Morris, R.T.; Spangenburg, E.E.; Booth, F.W. Responsiveness of cell signaling pathways during the failed 15-day regrowth of aged skeletal muscle. J. Appl. Physiol. 2004, 96, 398–404. [Google Scholar] [CrossRef]
- English, K.L.; Paddon-Jones, D. Protecting muscle mass and function in older adults during bed rest. Curr. Opin. Clin. Nutr. Metab. Care 2010, 13, 34–39. [Google Scholar] [CrossRef] [PubMed]
- Hui, E.K.; Rubenstein, L.Z. Promoting physical activity and exercise in older adults. J. Am. Med. Dir. Assoc. 2006, 7, 310–314. [Google Scholar] [CrossRef] [PubMed]
- Chakrabarti, S.; Kobayashi, K.S.; Flavell, R.A.; Marks, C.B.; Miyake, K.; Liston, D.R.; Fowler, K.T.; Gorelick, F.S.; Andrews, N.W. Impaired membrane resealing and autoimmune myositis in synaptotagmin VII-deficient mice. J. Cell Biol. 2003, 162, 543–549. [Google Scholar] [CrossRef]
- Wang, X.; Xie, W.; Zhang, Y.; Lin, P.; Han, L.; Han, P.; Wang, Y.; Chen, Z.; Ji, G.; Zheng, M.; et al. Cardioprotection of ischemia/reperfusion injury by cholesterol-dependent MG53-mediated membrane repair. Circ. Res. 2010, 107, 76–83. [Google Scholar] [CrossRef]
- Rader, E.P.; Turk, R.; Willer, T.; Beltran, D.; Inamori, K.; Peterson, T.A.; Engle, J.; Prouty, S.; Matsumura, K.; Saito, F.; et al. Role of dystroglycan in limiting contraction-induced injury to the sarcomeric cytoskeleton of mature skeletal muscle. Proc. Natl. Acad. Sci. USA 2016, 113, 10992–10997. [Google Scholar] [CrossRef] [PubMed]
- Russ, D.W.; Krause, J.; Wills, A.; Arreguin, R. “SR stress” in mixed hindlimb muscles of aging male rats. Biogerontology 2012, 13, 547–555. [Google Scholar] [CrossRef]
- Bansal, D.; Miyake, K.; Vogel, S.S.; Groh, S.; Chen, C.C.; Williamson, R.; McNeil, P.L.; Campbell, K.P. Defective membrane repair in dysferlin-deficient muscular dystrophy. Nature 2003, 423, 168–172. [Google Scholar] [CrossRef]
- Roche, J.A.; Lovering, R.M.; Bloch, R.J. Impaired recovery of dysferlin-null skeletal muscle after contraction-induced injury in vivo. Neuroreport 2008, 19, 1579–1584. [Google Scholar] [CrossRef]
- Quinn, C.J.; Cartwright, E.J.; Trafford, A.W.; Dibb, K.M. On the role of dysferlin in striated muscle: Membrane repair, t-tubules and Ca(2+) handling. J. Physiol. 2024, 602, 1893–1910. [Google Scholar] [CrossRef]
- Henry, R.; Peoples, G.E.; McLennan, P.L. Muscle fatigue resistance in the rat hindlimb in vivo from low dietary intakes of tuna fish oil that selectively increase phospholipid n-3 docosahexaenoic acid according to muscle fibre type. Br. J. Nutr. 2015, 114, 873–884. [Google Scholar] [CrossRef]
- Shaikh, S.R.; Dumaual, A.C.; Castillo, A.; LoCascio, D.; Siddiqui, R.A.; Stillwell, W.; Wassall, S.R. Oleic and docosahexaenoic acid differentially phase separate from lipid raft molecules: A comparative NMR, DSC, AFM, and detergent extraction study. Biophys. J. 2004, 87, 1752–1766. [Google Scholar] [CrossRef] [PubMed]
- Russ, D.W.; Dimova, K.; Morris, E.; Pacheco, M.; Garvey, S.M.; Scordilis, S.P. Dietary fish oil supplement induces age-specific contractile and proteomic responses in muscles of male rats. Lipids Health Dis. 2020, 19, 165. [Google Scholar] [CrossRef] [PubMed]
- Khan, A.A.; Gul, M.T.; Karim, A.; Ranade, A.; Azeem, M.; Ibrahim, Z.; Ramachandran, G.; Nair, V.A.; Ahmad, F.; Elmoselhi, A.; et al. Mitigating sarcoplasmic reticulum stress limits disuse-induced muscle loss in hindlimb unloaded mice. NPJ Microgravity 2022, 8, 24. [Google Scholar] [CrossRef] [PubMed]
- Ogborn, D.I.; McKay, B.R.; Crane, J.D.; Parise, G.; Tarnopolsky, M.A. The unfolded protein response is triggered following a single, unaccustomed resistance-exercise bout. Am. J. Physiol. Regul. Integr. Comp. Physiol. 2014, 307, R664–R669. [Google Scholar] [CrossRef]
- Russ, D.W.; Boyd, I.M.; McCoy, K.M.; McCorkle, K.W. Muscle-specificity of age-related changes in markers of autophagy and sphingolipid metabolism. Biogerontology 2015, 16, 747–759. [Google Scholar] [CrossRef]
- Garvey, S.M.; Russ, D.W.; Skelding, M.B.; Dugle, J.E.; Edens, N.K. Molecular and metabolomic effects of voluntary running wheel activity on skeletal muscle in late middle-aged rats. Physiol. Rep. 2015, 3, e12319. [Google Scholar] [CrossRef]
- Hennig, R.; Lomo, T. Firing patterns of motor units in normal rats. Nature 1985, 314, 164–166. [Google Scholar] [CrossRef] [PubMed]
- Gushchina, L.V.; Bhattacharya, S.; McElhanon, K.E.; Choi, J.H.; Manring, H.; Beck, E.X.; Alloush, J.; Weisleder, N. Treatment with Recombinant Human MG53 Protein Increases Membrane Integrity in a Mouse Model of Limb Girdle Muscular Dystrophy 2B. Mol. Ther. 2017, 25, 2360–2371. [Google Scholar] [CrossRef]
- Cai, C.; Weisleder, N.; Ko, J.K.; Komazaki, S.; Sunada, Y.; Nishi, M.; Takeshima, H.; Ma, J. Membrane repair defects in muscular dystrophy are linked to altered interaction between MG53, caveolin-3, and dysferlin. J. Biol. Chem. 2009, 284, 15894–15902. [Google Scholar] [CrossRef]
- Weisleder, N.; Takizawa, N.; Lin, P.; Wang, X.; Cao, C.; Zhang, Y.; Tan, T.; Ferrante, C.; Zhu, H.; Chen, P.J.; et al. Recombinant MG53 protein modulates therapeutic cell membrane repair in treatment of muscular dystrophy. Sci. Transl. Med. 2012, 4, 139ra185. [Google Scholar] [CrossRef]
- Lovering, R.M.; Roche, J.A.; Bloch, R.J.; De Deyne, P.G. Recovery of function in skeletal muscle following 2 different contraction-induced injuries. Arch. Phys. Med. Rehabil. 2007, 88, 617–625. [Google Scholar] [CrossRef] [PubMed]
- Ishiba, R.; Santos, A.L.F.; Almeida, C.F.; Caires, L.C., Jr.; Ribeiro, A.F., Jr.; Ayub-Guerrieri, D.; Fernandes, S.A.; Souza, L.S.; Vainzof, M. Faster regeneration associated to high expression of Fam65b and Hdac6 in dysferlin-deficient mouse. J. Mol. Histol. 2019, 50, 375–387. [Google Scholar] [CrossRef] [PubMed]
- Ono, H.; Suzuki, N.; Kanno, S.I.; Kawahara, G.; Izumi, R.; Takahashi, T.; Kitajima, Y.; Osana, S.; Nakamura, N.; Akiyama, T.; et al. AMPK Complex Activation Promotes Sarcolemmal Repair in Dysferlinopathy. Mol. Ther. 2020, 28, 1133–1153. [Google Scholar] [CrossRef] [PubMed]
- Thomson, D.M.; Gordon, S.E. Impaired overload-induced muscle growth is associated with diminished translational signalling in aged rat fast-twitch skeletal muscle. J. Physiol. 2006, 574, 291–305. [Google Scholar] [CrossRef]
- Katsnelson, G.; Ceddia, R.B. Docosahexaenoic and eicosapentaenoic fatty acids differentially regulate glucose and fatty acid metabolism in L6 rat skeletal muscle cells. Am. J. Physiol. Cell Physiol. 2020, 319, C1120–C1129. [Google Scholar] [CrossRef]
- Martins, A.R.; Crisma, A.R.; Masi, L.N.; Amaral, C.L.; Marzuca-Nassr, G.N.; Bomfim, L.H.M.; Teodoro, B.G.; Queiroz, A.L.; Serdan, T.D.A.; Torres, R.P.; et al. Attenuation of obesity and insulin resistance by fish oil supplementation is associated with improved skeletal muscle mitochondrial function in mice fed a high-fat diet. J. Nutr. Biochem. 2018, 55, 76–88. [Google Scholar] [CrossRef]
- Wardle, S.L.; Macnaughton, L.S.; McGlory, C.; Witard, O.C.; Dick, J.R.; Whitfield, P.D.; Ferrando, A.A.; Wolfe, R.R.; Kim, I.Y.; Hamilton, D.L.; et al. Human skeletal muscle metabolic responses to 6 days of high-fat overfeeding are associated with dietary n-3PUFA content and muscle oxidative capacity. Physiol. Rep. 2020, 8, e14529. [Google Scholar] [CrossRef]
- Deval, C.; Capel, F.; Laillet, B.; Polge, C.; Bechet, D.; Taillandier, D.; Attaix, D.; Combaret, L. Docosahexaenoic acid-supplementation prior to fasting prevents muscle atrophy in mice. J. Cachexia Sarcopenia Muscle 2016, 7, 587–603. [Google Scholar] [CrossRef]
- Dobrzyn, A.; Dobrzyn, P.; Miyazaki, M.; Ntambi, J.M. Polyunsaturated fatty acids do not activate AMP-activated protein kinase in mouse tissues. Biochem. Biophys. Res. Commun. 2005, 332, 892–896. [Google Scholar] [CrossRef]
- McGlory, C.; Wardle, S.L.; Macnaughton, L.S.; Witard, O.C.; Scott, F.; Dick, J.; Bell, J.G.; Phillips, S.M.; Galloway, S.D.; Hamilton, D.L.; et al. Fish oil supplementation suppresses resistance exercise and feeding-induced increases in anabolic signaling without affecting myofibrillar protein synthesis in young men. Physiol. Rep. 2016, 4, e12715. [Google Scholar] [CrossRef]
- Ogata, T.; Machida, S.; Oishi, Y.; Higuchi, M.; Muraoka, I. Differential cell death regulation between adult-unloaded and aged rat soleus muscle. Mech. Ageing Dev. 2009, 130, 328–336. [Google Scholar] [CrossRef] [PubMed]
- He, S.; Fu, T.; Yu, Y.; Liang, Q.; Li, L.; Liu, J.; Zhang, X.; Zhou, Q.; Guo, Q.; Xu, D.; et al. IRE1alpha regulates skeletal muscle regeneration through Myostatin mRNA decay. J. Clin. Investig. 2021, 131, e143737. [Google Scholar] [CrossRef]
- Bohnert, K.R.; McMillan, J.D.; Kumar, A. Emerging roles of ER stress and unfolded protein response pathways in skeletal muscle health and disease. J. Cell Physiol. 2018, 233, 67–78. [Google Scholar] [CrossRef]
- Zhu, G.; Ye, R.; Jung, D.Y.; Barron, E.; Friedline, R.H.; Benoit, V.M.; Hinton, D.R.; Kim, J.K.; Lee, A.S. GRP78 plays an essential role in adipogenesis and postnatal growth in mice. FASEB J. 2013, 27, 955–964. [Google Scholar] [CrossRef]
- Boncompagni, S.; Pecorai, C.; Michelucci, A.; Pietrangelo, L.; Protasi, F. Long-Term Exercise Reduces Formation of Tubular Aggregates and Promotes Maintenance of Ca(2+) Entry Units in Aged Muscle. Front. Physiol. 2020, 11, 601057. [Google Scholar] [CrossRef]
- Ikezoe, K.; Furuya, H.; Ohyagi, Y.; Osoegawa, M.; Nishino, I.; Nonaka, I.; Kira, J. Dysferlin expression in tubular aggregates: Their possible relationship to endoplasmic reticulum stress. Acta Neuropathol. 2003, 105, 603–609. [Google Scholar] [CrossRef] [PubMed]
- Yi, J.; Li, A.; Li, X.; Park, K.; Zhou, X.; Yi, F.; Xiao, Y.; Yoon, D.; Tan, T.; Ostrow, L.W.; et al. MG53 Preserves Neuromuscular Junction Integrity and Alleviates ALS Disease Progression. Antioxidants 2021, 10, 1522. [Google Scholar] [CrossRef]
- de Vasconcelos, F.; Ribeiro Junior, A.F.; Souza, B.W.; Zogbi, I.A.; Carvalho, L.M.L.; Feitosa, L.N.; Souza, L.S.; Saldys, N.G.; Ferrari, M.F.R.; Vainzof, M. Induced degeneration and regeneration in aged muscle reduce tubular aggregates but not muscle function. Front. Neurol. 2024, 15, 1325222. [Google Scholar] [CrossRef]
- Hord, J.M.; Botchlett, R.; Lawler, J.M. Age-related alterations in the sarcolemmal environment are attenuated by lifelong caloric restriction and voluntary exercise. Exp. Gerontol. 2016, 83, 148–157. [Google Scholar] [CrossRef]
- Helge, J.W.; Therkildsen, K.J.; Jorgensen, T.B.; Wu, B.J.; Storlien, L.H.; Asp, S. Eccentric contractions affect muscle membrane phospholipid fatty acid composition in rats. Exp. Physiol. 2001, 86, 599–604. [Google Scholar] [CrossRef]
- Shakirzyanova, A.; Valeeva, G.; Giniatullin, A.; Naumenko, N.; Fulle, S.; Akulov, A.; Atalay, M.; Nikolsky, E.; Giniatullin, R. Age-dependent action of reactive oxygen species on transmitter release in mammalian neuromuscular junctions. Neurobiol. Aging 2016, 38, 73–81. [Google Scholar] [CrossRef] [PubMed]
- Manini, T.M.; Visser, M.; Won-Park, S.; Patel, K.V.; Strotmeyer, E.S.; Chen, H.; Goodpaster, B.; De Rekeneire, N.; Newman, A.B.; Simonsick, E.M.; et al. Knee extension strength cutpoints for maintaining mobility. J. Am. Geriatr. Soc. 2007, 55, 451–457. [Google Scholar] [CrossRef] [PubMed]
- Faulkner, J.A.; Brooks, S.V.; Zerba, E. Muscle atrophy and weakness with aging: Contraction-induced injury as an underlying mechanism. J. Gerontol. A Biol. Sci. Med. Sci. 1995, 50A, 124–129. [Google Scholar] [CrossRef]
- Baehr, L.M.; West, D.W.; Marcotte, G.; Marshall, A.G.; De Sousa, L.G.; Baar, K.; Bodine, S.C. Age-related deficits in skeletal muscle recovery following disuse are associated with neuromuscular junction instability and ER stress, not impaired protein synthesis. Aging 2016, 8, 127–146. [Google Scholar] [CrossRef] [PubMed]
- Rader, E.P.; Faulkner, J.A. Effect of aging on the recovery following contraction-induced injury in muscles of female mice. J. Appl. Physiol. 2006, 101, 887–892. [Google Scholar] [CrossRef][Green Version]
- Brooks, S.V.; Faulkner, J.A. Contraction-induced injury: Recovery of skeletal muscles in young and old mice. Am. J. Physiol. 1990, 258, C436–C442. [Google Scholar] [CrossRef]
- Buford, T.W.; MacNeil, R.G.; Clough, L.G.; Dirain, M.; Sandesara, B.; Pahor, M.; Manini, T.M.; Leeuwenburgh, C. Active muscle regeneration following eccentric contraction-induced injury is similar between healthy young and older adults. J. Appl. Physiol. 2014, 116, 1481–1490. [Google Scholar] [CrossRef]
- Hunter, G.R.; McCarthy, J.P.; Bamman, M.M. Effects of resistance training on older adults. Sports Med. 2004, 34, 329–348. [Google Scholar] [CrossRef]
- Cutlip, R.G.; Baker, B.A.; Geronilla, K.B.; Kashon, M.L.; Wu, J.Z. The influence of velocity of stretch-shortening contractions on muscle performance during chronic exposure: Age effects. Appl. Physiol. Nutr. Metab. 2007, 32, 443–453. [Google Scholar] [CrossRef]
- Jarvinen, M.; Aho, A.J.; Lehto, M.; Toivonen, H. Age dependent repair of muscle rupture. A histological and microangiographical study in rats. Acta Orthop. Scand. 1983, 54, 64–74. [Google Scholar] [CrossRef]
- Roth, S.M.; Martel, G.F.; Ivey, F.M.; Lemmer, J.T.; Tracy, B.L.; Hurlbut, D.E.; Metter, E.J.; Hurley, B.F.; Rogers, M.A. Ultrastructural muscle damage in young vs. older men after high-volume, heavy-resistance strength training. J. Appl. Physiol. 1999, 86, 1833–1840. [Google Scholar] [CrossRef] [PubMed]
- Brooks, S.V.; Faulkner, J.A. The magnitude of the initial injury induced by stretches of maximally activated muscle fibres of mice and rats increases in old age. J. Physiol. 1996, 497 Pt 2, 573–580. [Google Scholar] [CrossRef] [PubMed]




| Adult (4M/4F) | Aged (2M/3F) | Aged (2M/3F) | |
|---|---|---|---|
| Body Mass and Food Consumption | |||
| Diet: | Ctl | Ctl | FO |
| Week 1 body mass (g) | 286.9 ± 95.2 | 325.1 ± 62.3 | 332.2 ± 70.3 |
| Body mass change at week 8 (%) | 3.3 ± 3.5 | 1.2 ± 5.0 | 2.5 ± 4.5 |
| Week 1 food disappearance (g/week) | 65.7 ± 20.3 | 79.3 ± 15.4 | 83.5 ± 17.0 |
| Week 8 food disappearance (g/week) | −6.7 ± 3.8 | −3.9 ± 13.6 | −1.6 ± 8.7 |
| Week 1 food disappearance/body mass | 0.241 ± 0.009 | 0.246 ± 0.014 | 0.254 ± 0.017 |
| Week 8 food disappearance/body mass | −9.6 ± 5.2 | −4.7 ± 15.2 | −3.6 ± 11.7 |
Disclaimer/Publisher’s Note: The statements, opinions and data contained in all publications are solely those of the individual author(s) and contributor(s) and not of MDPI and/or the editor(s). MDPI and/or the editor(s) disclaim responsibility for any injury to people or property resulting from any ideas, methods, instructions or products referred to in the content. |
© 2024 by the authors. Licensee MDPI, Basel, Switzerland. This article is an open access article distributed under the terms and conditions of the Creative Commons Attribution (CC BY) license (https://creativecommons.org/licenses/by/4.0/).
Share and Cite
Russ, D.W.; Sehested, C.; Banford, K.; Weisleder, N.L. Fish Oil Supplement Mitigates Muscle Injury In Vivo and In Vitro: A Preliminary Report. Nutrients 2024, 16, 3511. https://doi.org/10.3390/nu16203511
Russ DW, Sehested C, Banford K, Weisleder NL. Fish Oil Supplement Mitigates Muscle Injury In Vivo and In Vitro: A Preliminary Report. Nutrients. 2024; 16(20):3511. https://doi.org/10.3390/nu16203511
Chicago/Turabian StyleRuss, David W., Courtney Sehested, Kassidy Banford, and Noah L. Weisleder. 2024. "Fish Oil Supplement Mitigates Muscle Injury In Vivo and In Vitro: A Preliminary Report" Nutrients 16, no. 20: 3511. https://doi.org/10.3390/nu16203511
APA StyleRuss, D. W., Sehested, C., Banford, K., & Weisleder, N. L. (2024). Fish Oil Supplement Mitigates Muscle Injury In Vivo and In Vitro: A Preliminary Report. Nutrients, 16(20), 3511. https://doi.org/10.3390/nu16203511

