The Enhancement of Acylcarnitine Metabolism by 5-Heptadecylresorcinol in Brown Adipose Tissue Contributes to Improving Glucose and Lipid Levels in Aging Male Mice
Abstract
:1. Introduction
2. Materials and Methods
2.1. Materials and Reagents
2.2. Animal Experiments
2.3. Metabolomics Analysis
2.4. Glucose Tolerance Test (GTT) and Insulin Tolerance Test (ITT)
2.5. Biochemical Analysis of Serum
2.6. Cell Culture and Treatment
2.7. RNA Isolation and qRT-PCR Analysis
2.8. Western Blotting
2.9. Statistical Analysis
3. Results
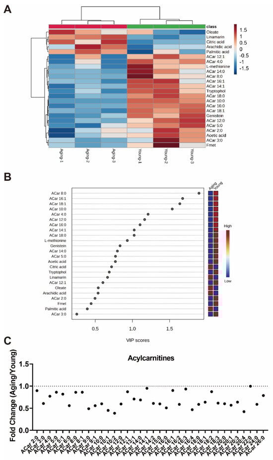
3.1. Aging Mice Display Abnormal ACar Levels in Plasma after Cold Exposure
3.2. AR-C17 Increases ACar Levels in Plasma and BAT of Aging Mice in Response to Cold
3.3. AR-C17 Improves ACar Metabolism in BAT of Aging Mice in Response to Cold
3.4. AR-C17 Improves Glucose Levels and Lipid Profile of Aging Mice
4. Discussion
5. Conclusions
Supplementary Materials
Author Contributions
Funding
Institutional Review Board Statement
Informed Consent Statement
Data Availability Statement
Conflicts of Interest
References
- Fan, F.; Zou, Y.; Fang, Y.; Li, P.; Xia, J.; Shen, X.; Liu, Q.; Hu, Q. Potential neuroprotection of wheat alkylresorcinols in hippocampal neurons via Nrf2/ARE pathway. Food Funct. 2020, 11, 10161–10169. [Google Scholar] [CrossRef] [PubMed]
- Jawhara, M.; Sorensen, S.B.; Heitmann, B.L.; Andersen, V. Biomarkers of Whole-Grain and Cereal-Fiber Intake in Human Studies: A Systematic Review of the Available Evidence and Perspectives. Nutrients 2019, 11, 2994. [Google Scholar] [CrossRef]
- Liu, J.; Wang, Y.; Hao, Y.; Wang, Z.; Yang, Z.; Wang, Z.; Wang, J. 5-Heptadecylresorcinol attenuates oxidative damage and mitochondria-mediated apoptosis through activation of the SIRT3/FOXO3a signaling pathway in neurocytes. Food Funct. 2020, 11, 2535–2542. [Google Scholar] [CrossRef] [PubMed]
- Liu, J.; Wang, Y.; Wang, Z.; Hao, Y.; Bai, W.; Wang, Z.; Wang, J. 5-Heptadecylresorcinol, a Biomarker for Whole Grain Rye Consumption, Ameliorates Cognitive Impairments and Neuroinflammation in APP/PS1 Transgenic Mice. Mol. Nutr. Food Res. 2020, 64, e1901218. [Google Scholar] [CrossRef]
- Xie, M.; Liu, J.; Wang, Z.; Sun, B.; Wang, J. Inhibitory effects of 5-heptadecylresorcinol on the proliferation of human MCF-7 breast cancer cells through modulating PI3K/Akt/mTOR pathway. J. Funct. Food. 2020, 69, 103946. [Google Scholar] [CrossRef]
- Hao, Y.; Yang, Z.; Li, Q.; Wang, Z.; Liu, J.; Wang, J. 5-Heptadecylresorcinol Protects against Atherosclerosis in Apolipoprotein E-Deficient Mice by Modulating SIRT3 Signaling: The Possible Beneficial Effects of Whole Grain Consumption. Mol. Nutr. Food Res. 2022, 66, e2101114. [Google Scholar] [CrossRef] [PubMed]
- Hao, Y.; Yang, Z.; Liu, J.; Wang, Z.; Speakman, J.R.; Niu, C.; Sun, B.; Wang, J. Protective effects of 5-heptadecylresorcinol against adipocyte mitochondrial dysfunction through upregulation of Sirt3-mediated autophagy. J. Nutr. Biochem. 2022, 103, 108956. [Google Scholar] [CrossRef]
- Yang, Z.; Yang, S.; Wang, Z.; Hao, Y.; Wang, Z.; Wei, Y.; Ye, G.; Liu, J.; Wang, J. 5-Heptadecylresorcinol alleviated high-fat diet induced obesity and insulin resistance by activating brown adipose tissue. Food Funct. 2023, 14, 5001–5011. [Google Scholar] [CrossRef]
- Zhang, K.; Li, T.; Li, Q.; Nie, C.; Sun, Y.; Xue, L.; Wang, Y.; Fan, M.; Qian, H.; Li, Y.; et al. 5-Heptadecylresorcinol Regulates the Metabolism of Thermogenic Fat and Improves the Thermogenic Capacity of Aging Mice via a Sirtuin 3-Adenosine Monophosphate-Activated Protein Kinase Pathway. J. Agric. Food Chem. 2023, 71, 557–568. [Google Scholar] [CrossRef]
- Gong, L.; Cao, W.; Chi, H.; Wang, J.; Zhang, H.; Liu, J.; Sun, B. Whole cereal grains and potential health effects: Involvement of the gut microbiota. Food Res. Int. 2018, 103, 84–102. [Google Scholar] [CrossRef]
- Zhang, K.; Sun, J.; Fan, M.; Qian, H.; Ying, H.; Li, Y.; Wang, L. Functional ingredients present in whole-grain foods as therapeutic tools to counteract obesity: Effects on brown and white adipose tissues. Trends Food. Sci. Technol. 2021, 109, 513–526. [Google Scholar] [CrossRef]
- Cohen, P.; Kajimura, S. The cellular and functional complexity of thermogenic fat. Nat. Rev. Mol. Cell Biol. 2021, 22, 393–409. [Google Scholar] [CrossRef] [PubMed]
- Villanueva-Carmona, T.; Cedo, L.; Madeira, A.; Ceperuelo-Mallafre, V.; Rodriguez-Pena, M.M.; Nunez-Roa, C.; Maymo-Masip, E.; Repolles-de-Dalmau, M.; Badia, J.; Keiran, N.; et al. SUCNR1 signaling in adipocytes controls energy metabolism by modulating circadian clock and leptin expression. Cell Metab. 2023, 35, 601–619. [Google Scholar] [CrossRef] [PubMed]
- Yan, S.; Zhou, X.; Wu, C.; Gao, Y.; Qian, Y.; Hou, J.; Xie, R.; Han, B.; Chen, Z.; Wei, S.; et al. Adipocyte YTH N(6)-methyladenosine RNA-binding protein 1 protects against obesity by promoting white adipose tissue beiging in male mice. Nat. Commun. 2023, 14, 1379. [Google Scholar] [CrossRef] [PubMed]
- Xiao, F.; Jiang, H.; Li, Z.; Jiang, X.; Chen, S.; Niu, Y.; Yin, H.; Shu, Y.; Peng, B.; Lu, W.; et al. Reduced hepatic bradykinin degradation accounts for cold-induced BAT thermogenesis and WAT browning in male mice. Nat. Commun. 2023, 14, 2523. [Google Scholar] [CrossRef]
- Wu, J.; Bostrom, P.; Sparks, L.M.; Ye, L.; Choi, J.H.; Giang, A.H.; Khandekar, M.; Virtanen, K.A.; Nuutila, P.; Schaart, G.; et al. Beige adipocytes are a distinct type of thermogenic fat cell in mouse and human. Cell 2012, 150, 366–376. [Google Scholar] [CrossRef]
- Betz, M.J.; Enerback, S. Targeting thermogenesis in brown fat and muscle to treat obesity and metabolic disease. Nat. Rev. Endocrinol. 2018, 14, 77–87. [Google Scholar] [CrossRef]
- Wang, X.; Liu, S.-Y.; Hu, G.-S.; Wang, H.-Y.; Zhang, G.-L.; Cen, X.; Xiang, S.-T.; Liu, W.; Li, P.; Ye, H.; et al. DDB1 prepares brown adipocytes for cold-induced thermogenesis. Life Metab. 2022, 1, 39–53. [Google Scholar] [CrossRef]
- Simcox, J.; Geoghegan, G.; Maschek, J.A.; Bensard, C.L.; Pasquali, M.; Miao, R.; Lee, S.; Jiang, L.; Huck, I.; Kershaw, E.E.; et al. Global Analysis of Plasma Lipids Identifies Liver-Derived Acylcarnitines as a Fuel Source for Brown Fat Thermogenesis. Cell Metab. 2017, 26, 509–522. [Google Scholar] [CrossRef]
- Verkerke, A.R.P.; Kajimura, S. Oil does more than light the lamp: The multifaceted role of lipids in thermogenic fat. Dev. Cell 2021, 56, 1408–1416. [Google Scholar] [CrossRef]
- Gnad, T.; Navarro, G.; Lahesmaa, M.; Reverte-Salisa, L.; Copperi, F.; Cordomi, A.; Naumann, J.; Hochhauser, A.; Haufs-Brusberg, S.; Wenzel, D.; et al. Adenosine/A2B Receptor Signaling Ameliorates the Effects of Aging and Counteracts Obesity. Cell Metab. 2020, 32, 56–70. [Google Scholar] [CrossRef] [PubMed]
- Wang, G.; Song, A.; Bae, M.; Wang, Q.A. Adipose Tissue Plasticity in Aging. Compr. Physiol. 2022, 12, 4119–4132. [Google Scholar] [CrossRef] [PubMed]
- Gohlke, S.; Zagoriy, V.; Cuadros Inostroza, A.; Meret, M.; Mancini, C.; Japtok, L.; Schumacher, F.; Kuhlow, D.; Graja, A.; Stephanowitz, H.; et al. Identification of functional lipid metabolism biomarkers of brown adipose tissue aging. Mol. Metab. 2019, 24, 1–17. [Google Scholar] [CrossRef] [PubMed]
- Cypess, A.M.; Weiner, L.S.; Roberts-Toler, C.; Franquet Elia, E.; Kessler, S.H.; Kahn, P.A.; English, J.; Chatman, K.; Trauger, S.A.; Doria, A.; et al. Activation of human brown adipose tissue by a beta3-adrenergic receptor agonist. Cell Metab. 2015, 21, 33–38. [Google Scholar] [CrossRef] [PubMed]
- Wang, X.; Xu, M.; Li, Y. Adipose Tissue Aging and Metabolic Disorder, and the Impact of Nutritional Interventions. Nutrients 2022, 14, 3134. [Google Scholar] [CrossRef] [PubMed]
- Nemkov, T.; Cendali, F.; Stefanoni, D.; Martinez, J.L.; Hansen, K.C.; San-Millan, I.; D’Alessandro, A. Metabolic Signatures of Performance in Elite World Tour Professional Male Cyclists. Sports Med. 2023, 53, 1651–1665. [Google Scholar] [CrossRef]
- Liu, J.; Nie, C.; Xue, L.; Yan, Y.; Liu, S.; Sun, J.; Fan, M.; Qian, H.; Ying, H.; Wang, L.; et al. Growth hormone receptor disrupts glucose homeostasis via promoting and stabilizing retinol binding protein 4. Theranostics 2021, 11, 8283–8300. [Google Scholar] [CrossRef]
- Liu, S.; Shen, S.; Yan, Y.; Sun, C.; Lu, Z.; Feng, H.; Ma, Y.; Tang, Z.; Yu, J.; Wu, Y.; et al. Triiodothyronine (T3) promotes brown fat hyperplasia via thyroid hormone receptor alpha mediated adipocyte progenitor cell proliferation. Nat. Commun. 2022, 13, 3394. [Google Scholar] [CrossRef]
- Li, Y.; Jiang, J.; Liu, W.; Wang, H.; Zhao, L.; Liu, S.; Li, P.; Zhang, S.; Sun, C.; Wu, Y.; et al. microRNA-378 promotes autophagy and inhibits apoptosis in skeletal muscle. Proc. Natl. Acad. Sci. USA 2018, 115, E10849–E10858. [Google Scholar] [CrossRef]
- Finley, L.W.; Carracedo, A.; Lee, J.; Souza, A.; Egia, A.; Zhang, J.; Teruya-Feldstein, J.; Moreira, P.I.; Cardoso, S.M.; Clish, C.B.; et al. SIRT3 opposes reprogramming of cancer cell metabolism through HIF1alpha destabilization. Cancer Cell 2011, 19, 416–428. [Google Scholar] [CrossRef]
- Xu, P.; Chen, C.; Zhang, Y.; Dzieciatkowska, M.; Brown, B.C.; Zhang, W.; Xie, T.; Abdulmalik, O.; Song, A.; Tong, C.; et al. Erythrocyte transglutaminase-2 combats hypoxia and chronic kidney disease by promoting oxygen delivery and carnitine homeostasis. Cell Metab. 2022, 34, 299–316.e296. [Google Scholar] [CrossRef] [PubMed]
- Rolver, M.G.; Holland, L.K.K.; Ponniah, M.; Prasad, N.S.; Yao, J.; Schnipper, J.; Kramer, S.; Elingaard-Larsen, L.; Pedraz-Cuesta, E.; Liu, B.; et al. Chronic acidosis rewires cancer cell metabolism through PPARalpha signaling. Int. J. Cancer 2023, 152, 1668–1684. [Google Scholar] [CrossRef]
- Wen, G.; Ringseis, R.; Eder, K. Mouse OCTN2 is directly regulated by peroxisome proliferator-activated receptor alpha (PPARalpha) via a PPRE located in the first intron. Biochem. Pharmacol. 2010, 79, 768–776. [Google Scholar] [CrossRef] [PubMed]
- Zhao, Y.; Ling, S.; Li, J.; Zhong, G.; Du, R.; Li, Y.; Wang, Y.; Liu, C.; Jin, X.; Liu, W.; et al. 3’ untranslated region of Ckip-1 inhibits cardiac hypertrophy independently of its cognate protein. Eur. Heart J. 2021, 42, 3786–3799. [Google Scholar] [CrossRef]
- Wang, A.G.; Diamond, M.; Waddell, J.; McKenna, M.C. Effect of Acetyl-L-carnitine Used for Protection of Neonatal Hypoxic-Ischemic Brain Injury on Acute Kidney Changes in Male and Female Rats. Neurochem. Res. 2019, 44, 2405–2412. [Google Scholar] [CrossRef] [PubMed]







| Chow Composition | |
|---|---|
| Corn | Grain-based raw materials account for 80% |
| Wheat middlings | |
| Wheat | |
| Alfalfa | |
| Soybean meal | |
| Peruvian fish meal | Animal protein accounts for 10% |
| American chicken meal | |
| Animal premix | Small additive accounts for 10% |
| Gluten | |
| Calcium hydrogen phosphate | |
| Stone powder | |
| Salad-oil | |
| Feed-grade sodium chloride | |
| Feed-grade magnesium chloride | |
| Total | 1 |
| Total energy, kcal/kg | 3616 |
| Energy ratio of protein, % | 20.6 |
| Energy ratio of fat, % | 12.0 |
| Energy ratio of carbohydrate, % | 67.4 |
| Total | 100% |
Disclaimer/Publisher’s Note: The statements, opinions and data contained in all publications are solely those of the individual author(s) and contributor(s) and not of MDPI and/or the editor(s). MDPI and/or the editor(s) disclaim responsibility for any injury to people or property resulting from any ideas, methods, instructions or products referred to in the content. |
© 2023 by the authors. Licensee MDPI, Basel, Switzerland. This article is an open access article distributed under the terms and conditions of the Creative Commons Attribution (CC BY) license (https://creativecommons.org/licenses/by/4.0/).
Share and Cite
Zhang, K.; Jiang, L.; Xue, L.; Wang, Y.; Sun, Y.; Fan, M.; Qian, H.; Wang, L.; Li, Y. The Enhancement of Acylcarnitine Metabolism by 5-Heptadecylresorcinol in Brown Adipose Tissue Contributes to Improving Glucose and Lipid Levels in Aging Male Mice. Nutrients 2023, 15, 4597. https://doi.org/10.3390/nu15214597
Zhang K, Jiang L, Xue L, Wang Y, Sun Y, Fan M, Qian H, Wang L, Li Y. The Enhancement of Acylcarnitine Metabolism by 5-Heptadecylresorcinol in Brown Adipose Tissue Contributes to Improving Glucose and Lipid Levels in Aging Male Mice. Nutrients. 2023; 15(21):4597. https://doi.org/10.3390/nu15214597
Chicago/Turabian StyleZhang, Kuiliang, Lei Jiang, Lamei Xue, Yu Wang, Yujie Sun, Mingcong Fan, Haifeng Qian, Li Wang, and Yan Li. 2023. "The Enhancement of Acylcarnitine Metabolism by 5-Heptadecylresorcinol in Brown Adipose Tissue Contributes to Improving Glucose and Lipid Levels in Aging Male Mice" Nutrients 15, no. 21: 4597. https://doi.org/10.3390/nu15214597
APA StyleZhang, K., Jiang, L., Xue, L., Wang, Y., Sun, Y., Fan, M., Qian, H., Wang, L., & Li, Y. (2023). The Enhancement of Acylcarnitine Metabolism by 5-Heptadecylresorcinol in Brown Adipose Tissue Contributes to Improving Glucose and Lipid Levels in Aging Male Mice. Nutrients, 15(21), 4597. https://doi.org/10.3390/nu15214597
