Nutritional Status and Habits among People on Vegan, Lacto/Ovo-Vegetarian, Pescatarian and Traditional Diets
Abstract
1. Introduction
2. Materials and Methods
2.1. Study Design
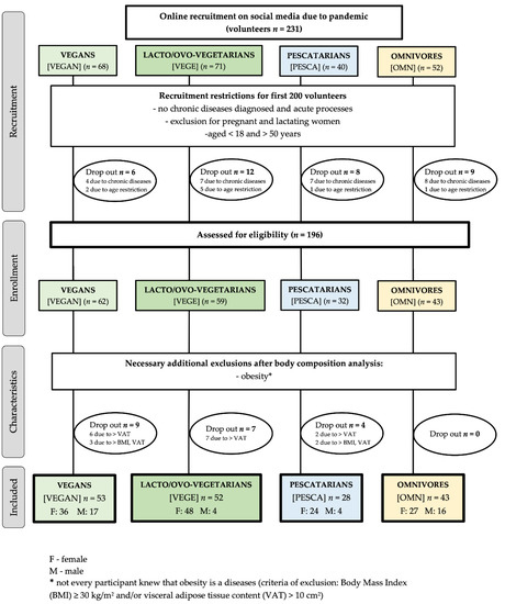
2.2. Subjects
2.3. Body Composition Analysis
2.4. Diet and Behavioral Factors Questionnaire
2.5. Dietary Intake-Assessment of Frequency of Consumption of Food Products Based on Food Frequency Questionnaire (FFQ)
2.6. Statistical Analysis
3. Results
3.1. Baseline Characteristics
3.2. Body Composition Analysis Results
3.3. The Results of the Frequency of Consumption of Selected Products in the Studied Groups
3.4. The Results Showing Relationships between the Parameters of the Body Composition and the Frequency of Selected Products Consumption in the Studied Groups—Data Showing Statistically Significant Correlations
4. Discussion
4.1. Behavioral Factors in the Study Groups
4.2. Comparison of Body Mass and Adipose Tissue (BFM, PBF), including Visceral Adipose Tissue (VAT)
4.3. The Relation of the Behavioral Factors of the Study Groups to Anthropometric Analysis
4.3.1. Muscle Content of the Studied Groups
4.3.2. Minerals Content of the Studied Groups
4.3.3. Comparison of Frequency of Consumption
4.4. Strengths and Limitations
- For the first time, this provides the opportunity to compare body composition between groups with entirely different dietary patterns and whether meat exclusion makes a difference. Some people may find the results surprising—the VEGAN group showed the level of SMM and minerals content almost as high as in the OMN group (the number of women and men in these groups was similar). There is a widespread concern that people who give up eating proteins of animal origin may have numerous deficiencies affecting the content of muscle mass or bone density. The obtained observations are highly promising. Therefore, there is a need to expand such research.
- Such a comparison can significantly enrich the knowledge of doctors, nutritionists, physiotherapists, and other specialists working with patients, especially regarding the perception of people on a vegan diet. The results obtained in this study enrich the current positive reports on the vegan diet, showing a high level of SMM and minerals content and the lowest values of body fat [kg, %], including VAT, which proves the impact of a well-balanced vegan diet for proper body shaping and contradicts the fear of perceiving this diet as deficient.
- The results of this study confirm the beneficial consequences of using a well-balanced vegan diet and maybe another argument “in favor” of pointing this diet as recommended. Specialists in various fields of medicine do not have to worry about the negative consequences of people on such (well-balanced) diets, but even that may consider recommending their use in some instances—especially when there is an excess of adipose tissue
- The study was conducted during a pandemic. However, the number of respondents compared to other studies is relatively high, considering how unique groups were recruited.
- The validated FFQ questionnaire allows the groups to be assessed concerning the presented eating behavior. Possible modifications were taken into account, e.g., adding plant substitutes for animal products to check the frequency of consumption in each study group (e.g., tofu, tempeh, vegetable yoghurt, egg substitutes), which was necessary due to the avoidance of traditional representatives of a given food group by some of the studied groups so that the assessment between the studied groups was as reliable as possible.
- Both the surveys and the body composition analysis were carried out in real life, not online.
- The modifications of the FFQ questionnaire, as well as the measurement of body composition, were performed by a qualified nutritionist.
- The main one was the lack of the use of additional tools, such as an intake diary (at least 24 h). Then, it would be possible to evaluate the diet quality more comprehensively, including the compliance calculation with the demand for essential macronutrients.
- The number of women and men in the study groups is random; the respondents are mainly women.
- No validated survey was used to assess behavioral factors, only a proprietary survey.
- It is necessary to mention that the result obtained from the analyzer (BIA method) may be influenced by, for example, the state of hydration, despite detailed recommendations issued before the examination.
- Possible mistakes may have resulted from self-defining the nutritional pattern
- The body composition analysis and the assessment of eating habits were performed once. This is a single sample study due to the timing of the pandemic.
5. Conclusions
Supplementary Materials
Author Contributions
Funding
Institutional Review Board Statement
Informed Consent Statement
Data Availability Statement
Conflicts of Interest
References
- GBD 2015 Risk Factors Collaborators. Global, Regional, and National Comparative Risk Assessment of 79 Behavioural, Environmental and Occupational, and Metabolic Risks or Clusters of Risks, 1990–2015: A Systematic Analysis for the Global Burden of Disease Study 2015. Lancet 2016, 388, 1659–1724. [Google Scholar] [CrossRef]
- Arsyad, D.; Westerink, J.; Cramer, M.-J.; Ansar, J.; Wahiduddin; Visseren, F.; Doevendans, P. Ansariadi. Modifiable Risk Factors in Adults with and without Prior Cardiovascular Disease: Findings from the Indonesian National Basic Health Research. BMC Public Health 2022, 22, 660. [Google Scholar] [CrossRef] [PubMed]
- Noncommunicable Diseases. Available online: https://www.who.int/news-room/fact-sheets/detail/noncommunicable-diseases (accessed on 4 August 2022).
- World Health Organization. Regional Office for Europe European Health Report 2018: More than Numbers—Evidence for All: Highlights; World Health Organization: Copenhagen, Denmark, 2018; ISBN 978-92-890-5344-0. [Google Scholar]
- GBD 2019 Diseases and Injuries Collaborators. Global Burden of 369 Diseases and Injuries in 204 Countries and Territories, 1990–2019: A Systematic Analysis for the Global Burden of Disease Study 2019. Lancet 2020, 396, 1204–1222. [Google Scholar] [CrossRef]
- GBD Compare|IHME Viz Hub. Available online: http://vizhub.healthdata.org/gbd-compare (accessed on 5 August 2022).
- World Health Organization. Sustainable Healthy Diets: Guiding Principles; World Health Organization: Geneva, Switzerland, 2019; ISBN 978-92-4-151664-8. [Google Scholar]
- World Health Organization. UNESCO Making Every School a Health-Promoting School: Implementation Guidance; World Health Organization: Geneva, Switzerland, 2021; ISBN 978-92-4-002507-3. [Google Scholar]
- SHAKE the Salt Habit. Available online: https://www.who.int/publications-detail-redirect/WHO-NMH-PND-16.4 (accessed on 5 August 2022).
- Fiscal Policies for Diet and the Prevention of Noncommunicable Diseases. Available online: https://www.who.int/publications-detail-redirect/9789241511247 (accessed on 5 August 2022).
- World Health Organization. WHO Report on the Global Tobacco Epidemic, 2019: Offer Help to Quit Tobacco Use; World Health Organization: Geneva, Switzerland, 2019; ISBN 978-92-4-151620-4. [Google Scholar]
- Global Strategy to Reduce the Harmful Use of Alcohol. Available online: https://www.who.int/publications-detail-redirect/9789241599931 (accessed on 5 August 2022).
- Urgent Health Challenges for the Next Decade. Available online: https://www.who.int/news-room/photo-story/photo-story-detail/urgent-health-challenges-for-the-next-decade (accessed on 5 August 2022).
- Willett, W.; Rockström, J.; Loken, B.; Springmann, M.; Lang, T.; Vermeulen, S.; Garnett, T.; Tilman, D.; DeClerck, F.; Wood, A.; et al. Food in the Anthropocene: The EAT-Lancet Commission on Healthy Diets from Sustainable Food Systems. Lancet 2019, 393, 447–492. [Google Scholar] [CrossRef]
- Scott, P. Global Panel on Agriculture and Food Systems for Nutrition: Food Systems and Diets: Facing the Challenges of the 21st Century. Available online: http://glopan.org/sites/default/files/ForesightReport.pdf (accessed on 5 August 2022).
- Whitmee, S.; Haines, A.; Beyrer, C.; Boltz, F.; Capon, A.G.; de Souza Dias, B.F.; Ezeh, A.; Frumkin, H.; Gong, P.; Head, P.; et al. Safeguarding Human Health in the Anthropocene Epoch: Report of The Rockefeller Foundation-Lancet Commission on Planetary Health. Lancet 2015, 386, 1973–2028. [Google Scholar] [CrossRef]
- Romanello, M.; McGushin, A.; Napoli, C.D.; Drummond, P.; Hughes, N.; Jamart, L.; Kennard, H.; Lampard, P.; Rodriguez, B.S.; Arnell, N.; et al. The 2021 Report of the Lancet Countdown on Health and Climate Change: Code Red for a Healthy Future. Lancet 2021, 398, 1619–1662. [Google Scholar] [CrossRef]
- Bradbury, K.E.; Crowe, F.L.; Appleby, P.N.; Schmidt, J.A.; Travis, R.C.; Key, T.J. Serum Concentrations of Cholesterol, Apolipoprotein A-I and Apolipoprotein B in a Total of 1694 Meat-Eaters, Fish-Eaters, Vegetarians and Vegans. Eur. J. Clin. Nutr. 2014, 68, 178–183. [Google Scholar] [CrossRef]
- Melina, V.; Craig, W.; Levin, S. Position of the Academy of Nutrition and Dietetics: Vegetarian Diets. J. Acad. Nutr. Diet. 2016, 116, 1970–1980. [Google Scholar] [CrossRef]
- Huang, T.; Yang, B.; Zheng, J.; Li, G.; Wahlqvist, M.L.; Li, D. Cardiovascular Disease Mortality and Cancer Incidence in Vegetarians: A Meta-Analysis and Systematic Review. Ann. Nutr. Metab. 2012, 60, 233–240. [Google Scholar] [CrossRef]
- Tonstad, S.; Stewart, K.; Oda, K.; Batech, M.; Herring, R.P.; Fraser, G.E. Vegetarian Diets and Incidence of Diabetes in the Adventist Health Study-2. Nutr. Metab. Cardiovasc. Dis. 2013, 23, 292–299. [Google Scholar] [CrossRef] [PubMed]
- Orlich, M.J.; Singh, P.N.; Sabaté, J.; Jaceldo-Siegl, K.; Fan, J.; Knutsen, S.; Beeson, W.L.; Fraser, G.E. Vegetarian Dietary Patterns and Mortality in Adventist Health Study 2. JAMA Intern. Med. 2013, 173, 1230–1238. [Google Scholar] [CrossRef] [PubMed]
- Yokoyama, Y.; Nishimura, K.; Barnard, N.D.; Takegami, M.; Watanabe, M.; Sekikawa, A.; Okamura, T.; Miyamoto, Y. Vegetarian Diets and Blood Pressure: A Meta-Analysis. JAMA Intern. Med. 2014, 174, 577–587. [Google Scholar] [CrossRef] [PubMed]
- Rosi, A.; Mena, P.; Pellegrini, N.; Turroni, S.; Neviani, E.; Ferrocino, I.; Di Cagno, R.; Ruini, L.; Ciati, R.; Angelino, D.; et al. Environmental Impact of Omnivorous, Ovo-Lacto-Vegetarian, and Vegan Diet. Sci. Rep. 2017, 7, 6105. [Google Scholar] [CrossRef] [PubMed]
- Appleby, P.N.; Key, T.J. The Long-Term Health of Vegetarians and Vegans. Proc. Nutr. Soc. 2016, 75, 287–293. [Google Scholar] [CrossRef] [PubMed]
- Najjar, R.S.; Moore, C.E.; Montgomery, B.D. Consumption of a Defined, Plant-Based Diet Reduces Lipoprotein(a), Inflammation, and Other Atherogenic Lipoproteins and Particles within 4 Weeks. Clin. Cardiol. 2018, 41, 1062–1068. [Google Scholar] [CrossRef]
- Parker, H.W.; Vadiveloo, M.K. Diet Quality of Vegetarian Diets Compared with Nonvegetarian Diets: A Systematic Review. Nutr. Rev. 2019, 77, 144–160. [Google Scholar] [CrossRef]
- Clarys, P.; Deriemaeker, P.; Huybrechts, I.; Hebbelinck, M.; Mullie, P. Dietary Pattern Analysis: A Comparison between Matched Vegetarian and Omnivorous Subjects. Nutr. J. 2013, 12, 82. [Google Scholar] [CrossRef]
- Conrad, Z.; Karlsen, M.; Chui, K.; Jahns, L. Diet Quality on Meatless Days: National Health and Nutrition Examination Survey (NHANES), 2007–2012. Public Health Nutr. 2017, 20, 1564–1573. [Google Scholar] [CrossRef]
- de Souza, R.J.; Zulyniak, M.A.; Desai, D.; Shaikh, M.R.; Campbell, N.C.; Lefebvre, D.L.; Gupta, M.; Wilson, J.; Wahi, G.; Atkinson, S.A.; et al. Harmonization of Food-Frequency Questionnaires and Dietary Pattern Analysis in 4 Ethnically Diverse Birth Cohorts. J. Nutr. 2016, 146, 2343–2350. [Google Scholar] [CrossRef]
- Thiele, S.; Mensink, G.B.M.; Beitz, R. Determinants of Diet Quality. Public Health Nutr. 2004, 7, 29–37. [Google Scholar] [CrossRef]
- Williams, R.L.; Rollo, M.E.; Schumacher, T.; Collins, C.E. Diet Quality Scores of Australian Adults Who Have Completed the Healthy Eating Quiz. Nutrients 2017, 9, 880. [Google Scholar] [CrossRef] [PubMed]
- Turner-McGrievy, G.M.; Barnard, N.D.; Cohen, J.; Jenkins, D.J.A.; Gloede, L.; Green, A.A. Changes in Nutrient Intake and Dietary Quality among Participants with Type 2 Diabetes Following a Low-Fat Vegan Diet or a Conventional Diabetes Diet for 22 Weeks. J. Am. Diet. Assoc. 2008, 108, 1636–1645. [Google Scholar] [CrossRef] [PubMed]
- Clarys, P.; Deliens, T.; Huybrechts, I.; Deriemaeker, P.; Vanaelst, B.; De Keyzer, W.; Hebbelinck, M.; Mullie, P. Comparison of Nutritional Quality of the Vegan, Vegetarian, Semi-Vegetarian, Pesco-Vegetarian and Omnivorous Diet. Nutrients 2014, 6, 1318–1332. [Google Scholar] [CrossRef] [PubMed]
- Kahleova, H.; Petersen, K.F.; Shulman, G.I.; Alwarith, J.; Rembert, E.; Tura, A.; Hill, M.; Holubkov, R.; Barnard, N.D. Effect of a Low-Fat Vegan Diet on Body Weight, Insulin Sensitivity, Postprandial Metabolism, and Intramyocellular and Hepatocellular Lipid Levels in Overweight Adults: A Randomized Clinical Trial. JAMA Netw. Open 2020, 3, e2025454. [Google Scholar] [CrossRef] [PubMed]
- Rodriguez, N.R.; DiMarco, N.M.; Langley, S.; American Dietetic Association; Dietitians of Canada; American College of Sports Medicine: Nutrition and Athletic Performance. Position of the American Dietetic Association, Dietitians of Canada, and the American College of Sports Medicine: Nutrition and Athletic Performance. J. Am. Diet Assoc 2009, 109, 509–527. [Google Scholar] [CrossRef]
- British Dietetic Association Confirms Well-Planned Vegan Diets Can Support Healthy Living in People of All Ages. Available online: https://www.bda.uk.com/resource/british-dietetic-association-confirms-well-planned-vegan-diets-can-support-healthy-living-in-people-of-all-ages.html (accessed on 5 August 2022).
- Rizzo, G.; Laganà, A.S.; Rapisarda, A.M.C.; La Ferrera, G.M.G.; Buscema, M.; Rossetti, P.; Nigro, A.; Muscia, V.; Valenti, G.; Sapia, F.; et al. Vitamin B12 among Vegetarians: Status, Assessment and Supplementation. Nutrients 2016, 8, 767. [Google Scholar] [CrossRef]
- Schulz, C.-A.; Oluwagbemigun, K.; Nöthlings, U. Advances in Dietary Pattern Analysis in Nutritional Epidemiology. Eur. J. Nutr. 2021, 60, 4115–4130. [Google Scholar] [CrossRef]
- Cui, Q.; Xia, Y.; Wu, Q.; Chang, Q.; Niu, K.; Zhao, Y. A Meta-Analysis of the Reproducibility of Food Frequency Questionnaires in Nutritional Epidemiological Studies. Int. J. Behav. Nutr. Phys. Act. 2021, 18, 12. [Google Scholar] [CrossRef]
- Niedzwiedzka, E.; Wadolowska, L.; Kowalkowska, J. Reproducibility of A Non-Quantitative Food Frequency Questionnaire (62-Item FFQ-6) and PCA-Driven Dietary Pattern Identification in 13-21-Year-Old Females. Nutrients 2019, 11, 2183. [Google Scholar] [CrossRef]
- Saeedi, P.; Skeaff, S.A.; Wong, J.E.; Skidmore, P.M.L. Reproducibility and Relative Validity of a Short Food Frequency Questionnaire in 9–10 Year-Old Children. Nutrients 2016, 8, 271. [Google Scholar] [CrossRef]
- Bel-Serrat, S.; Mouratidou, T.; Pala, V.; Huybrechts, I.; Börnhorst, C.; Fernández-Alvira, J.M.; Hadjigeorgiou, C.; Eiben, G.; Hebestreit, A.; Lissner, L.; et al. Relative Validity of the Children’s Eating Habits Questionnaire-Food Frequency Section among Young European Children: The IDEFICS Study. Public Health Nutr. 2014, 17, 266–276. [Google Scholar] [CrossRef] [PubMed]
- Osadnik, T.; Pawlas, N.; Lonnie, M.; Osadnik, K.; Lejawa, M.; Wądołowska, L.; Bujak, K.; Fronczek, M.; Reguła, R.; Gawlita, M.; et al. Family History of Premature Coronary Artery Disease (P-CAD)-A Non-Modifiable Risk Factor? Dietary Patterns of Young Healthy Offspring of P-CAD Patients: A Case-Control Study (MAGNETIC Project). Nutrients 2018, 10, 1488. [Google Scholar] [CrossRef] [PubMed]
- Morgan-Bathke, M.E.; Jensen, M.D. Preliminary Evidence for Reduced Adipose Tissue Inflammation in Vegetarians Compared with Omnivores. Nutr. J. 2019, 18, 45. [Google Scholar] [CrossRef] [PubMed]
- Nadimi, H.; Yousefi Nejad, A.; Djazayery, A.; Hosseini, M.; Hosseini, S. Association of Vegan Diet with RMR, Body Composition and Oxidative Stress. Acta Sci. Pol. Technol. Aliment. 2013, 12, 311–318. [Google Scholar] [PubMed]
- Fontes, T.; Rodrigues, L.M.; Ferreira-Pêgo, C. Comparison between Different Groups of Vegetarianism and Its Associations with Body Composition: A Literature Review from 2015 to 2021. Nutrients 2022, 14, 1853. [Google Scholar] [CrossRef] [PubMed]
- Jakše, B.; Jakše, B.; Godnov, U.; Pinter, S. Nutritional, Cardiovascular Health and Lifestyle Status of “Health Conscious” Adult Vegans and Non-Vegans from Slovenia: A Cross-Sectional Self-Reported Survey. Int. J. Environ. Res. Public Health 2021, 18, 5968. [Google Scholar] [CrossRef]
- Saintila, J.; Lozano López, T.E.; Ruiz Mamani, P.G.; White, M.; Huancahuire-Vega, S. Health-Related Quality of Life, Blood Pressure, and Biochemical and Anthropometric Profile in Vegetarians and Nonvegetarians. J. Nutr. Metab 2020, 2020, 3629742. [Google Scholar] [CrossRef]
- Brytek-Matera, A. Interaction between Vegetarian Versus Omnivorous Diet and Unhealthy Eating Patterns (Orthorexia Nervosa, Cognitive Restraint) and Body Mass Index in Adults. Nutrients 2020, 12, 646. [Google Scholar] [CrossRef]
- Heiss, S.; Walker, D.C.; Anderson, D.A.; Morison, J.N.; Hormes, J.M. Vegetarians and Omnivores with Diagnosed Eating Disorders Exhibit No Difference in Symptomology: A Retrospective Clinical Chart Review. Eat Weight Disord. 2021, 26, 1007–1012. [Google Scholar] [CrossRef]
- Karlsen, M.C.; Lichtenstein, A.H.; Economos, C.D.; Folta, S.C.; Chang, R.; Rogers, G.; Jacques, P.F.; Livingston, K.A.; McKeown, N.M. Participant Characteristics and Self-Reported Weight Status in a Cross-Sectional Pilot Survey of Self-Identified Followers of Popular Diets: Adhering to Dietary Approaches for Personal Taste (ADAPT) Feasibility Survey. Public Health Nutr. 2020, 23, 2717–2727. [Google Scholar] [CrossRef]
- Jaceldo-Siegl, K.; Estevez, D.; Fraser, G.E.; Hayes-Bautista, D.E.; Flores, H.; Jordan, M.; Singh, P.N. Plant-Based Diets in Hispanic/Latino Adult Adventists in the United States and Their Association with Body Mass Index. Am. J. Health Promot. 2019, 33, 869–875. [Google Scholar] [CrossRef] [PubMed]
- Tong, T.Y.; Key, T.J.; Sobiecki, J.G.; Bradbury, K.E. Anthropometric and Physiologic Characteristics in White and British Indian Vegetarians and Nonvegetarians in the UK Biobank. Am. J. Clin. Nutr. 2018, 107, 909–920. [Google Scholar] [CrossRef] [PubMed]
- Vanacore, D.; Messina, G.; Lama, S.; Bitti, G.; Ambrosio, P.; Tenore, G.; Messina, A.; Monda, V.; Zappavigna, S.; Boccellino, M.; et al. Effect of Restriction Vegan Diet’s on Muscle Mass, Oxidative Status, and Myocytes Differentiation: A Pilot Study. J. Cell. Physiol. 2018, 233, 9345–9353. [Google Scholar] [CrossRef] [PubMed]
- Pinto, A.M.; Sanders, T.A.B.; Kendall, A.C.; Nicolaou, A.; Gray, R.; Al-Khatib, H.; Hall, W.L. A comparison of heart rate variability, n-3 PUFA status and lipid mediator profile in age- and BMI-matched middle-aged vegans and omnivores. Br. J. Nutr. 2017, 117, 669–685. [Google Scholar] [CrossRef] [PubMed]
- Hasson, F.; Keeney, S.; McKenna, H. Research guidelines for the Delphi survey technique. J. Adv. Nurs. 2000, 32, 1008–1015. [Google Scholar]
- The Jamovi Project. 2021. Available online: https://www.jamovi.org (accessed on 1 June 2022).
- Statsmodels. Available online: https://www.statsmodels.org/stable/index.html (accessed on 6 August 2022).
- Food-Based Dietary Guidelines—Poland. Available online: http://www.fao.org/nutrition/education/food-dietary-guidelines/regions/poland/en/ (accessed on 7 August 2022).
- Healthy Diet. Available online: https://www.who.int/news-room/fact-sheets/detail/healthy-diet (accessed on 7 August 2022).
- Xie, L.; Wang, B.; Cui, X.; Tang, Q.; Cai, W.; Shen, X. Young Adult Vegetarians in Shanghai Have Comparable Bone Health to Omnivores despite Lower Serum 25(OH) Vitamin D in Vegans: A Cross-Sectional Study. Asia Pac. J. Clin. Nutr. 2019, 28, 383–388. [Google Scholar] [CrossRef]
- Rosenfeld, D.L.; Burrow, A.L. Vegetarian on Purpose: Understanding the Motivations of Plant-Based Dieters. Appetite 2017, 116, 456–463. [Google Scholar] [CrossRef]
- Dorard, G.; Mathieu, S. Vegetarian and Omnivorous Diets: A Cross-Sectional Study of Motivation, Eating Disorders, and Body Shape Perception. Appetite 2021, 156, 104972. [Google Scholar] [CrossRef]
- Chrysant, S.G.; Chrysant, G.S. The Single Use of Body Mass Index for the Obesity Paradox Is Misleading and Should Be Used in Conjunction with Other Obesity Indices. Postgrad. Med. 2019, 131, 96–102. [Google Scholar] [CrossRef]
- Hruby, A.; Hu, F.B. The Epidemiology of Obesity: A Big Picture. Pharmacoeconomics 2015, 33, 673–689. [Google Scholar] [CrossRef]
- Tong, T.Y.N.; Appleby, P.N.; Armstrong, M.E.G.; Fensom, G.K.; Knuppel, A.; Papier, K.; Perez-Cornago, A.; Travis, R.C.; Key, T.J. Vegetarian and Vegan Diets and Risks of Total and Site-Specific Fractures: Results from the Prospective EPIC-Oxford Study. BMC Med. 2020, 18, 353. [Google Scholar] [CrossRef] [PubMed]
- Nutrient Lists from Standard Reference Legacy. 2018. Available online: https://www.nal.usda.gov/legacy/fnic/nutrient-lists-standard-reference-legacy-2018 (accessed on 6 August 2022).
- Darling, A.L.; Millward, D.J.; Torgerson, D.J.; Hewitt, C.E.; Lanham-New, S.A. Dietary Protein and Bone Health: A Systematic Review and Meta-Analysis. Am. J. Clin. Nutr. 2009, 90, 1674–1692. [Google Scholar] [CrossRef] [PubMed]
- Shams-White, M.M.; Chung, M.; Du, M.; Fu, Z.; Insogna, K.L.; Karlsen, M.C.; LeBoff, M.S.; Shapses, S.A.; Sackey, J.; Wallace, T.C.; et al. Dietary Protein and Bone Health: A Systematic Review and Meta-Analysis from the National Osteoporosis Foundation. Am. J. Clin. Nutr. 2017, 105, 1528–1543. [Google Scholar] [CrossRef] [PubMed]
- Bonjour, J.-P. The Dietary Protein, IGF-I, Skeletal Health Axis. Horm. Mol. Biol. Clin. Investig. 2016, 28, 39–53. [Google Scholar] [CrossRef]
- Locatelli, V.; Bianchi, V.E. Effect of GH/IGF-1 on Bone Metabolism and Osteoporsosis. Int. J. Endocrinol. 2014, 2014, 235060. [Google Scholar] [CrossRef]
- Barnard, N.D.; Levin, S.M.; Yokoyama, Y. A Systematic Review and Meta-Analysis of Changes in Body Weight in Clinical Trials of Vegetarian Diets. J. Acad. Nutr. Diet. 2015, 115, 954–969. [Google Scholar] [CrossRef]
- Schorr, M.; Dichtel, L.E.; Gerweck, A.V.; Valera, R.D.; Torriani, M.; Miller, K.K.; Bredella, M.A. Sex differences in body composition and association with cardiometabolic risk. Biol. Sex Differ. 2018, 9, 28. [Google Scholar] [CrossRef]
- Rosenfeld, D. A Comparison of Dietarian Identity Profiles Between Vegetarians and Vegans. Food Qual. Prefer. 2018, 72, 40–44. [Google Scholar] [CrossRef]
- Kim, G.; Oh, J.; Cho, M. Differences between Vegetarians and Omnivores in Food Choice Motivation and Dietarian Identity. Foods 2022, 11, 539. [Google Scholar] [CrossRef]
- Jarosz, M.; Rychlik, E.; Stoś, K.; Charzewska, J. Normy Żywienia Dla Populacji Polski i ich Zastosowanie; Narodowy Instytut Zdrowia Publicznego-Państwowy Zakład Higieny: Warsaw, Poland, 2020; pp. 68–437.
- Cámara, M.; Giner, R.M.; González-Fandos, E.; López-García, E.; Mañes, J.; Portillo, M.P.; Rafecas, M.; Domínguez, L.; Martínez, J.A. Food-Based Dietary Guidelines around the World: A Comparative Analysis to Update AESAN Scientific Committee Dietary Recommendations. Nutrients 2021, 13, 3131. [Google Scholar] [CrossRef]
- Scientific Opinion on Establishing Food-Based Dietary Guidelines. Available online: https://www.efsa.europa.eu/en/efsajournal/pub/1460 (accessed on 7 August 2022).
- Ko, J.-H.; Sethi, G.; Um, J.-Y.; Shanmugam, M.K.; Arfuso, F.; Kumar, A.P.; Bishayee, A.; Ahn, K.S. The Role of Resveratrol in Cancer Therapy. Int. J. Mol. Sci. 2017, 18, 2589. [Google Scholar] [CrossRef] [PubMed]
- Tresguerres, I.F.; Tamimi, F.; Eimar, H.; Barralet, J.; Torres, J.; Blanco, L.; Tresguerres, J.A.F. Resveratrol as Anti-Aging Therapy for Age-Related Bone Loss. Rejuvenation Res. 2014, 17, 439–445. [Google Scholar] [CrossRef] [PubMed]
- Zhao, M.; Ko, S.; Garrett, I.R.; Mundy, G.R.; Gutierrez, G.E.; Edwards, J.R. The Polyphenol Resveratrol Promotes Skeletal Growth in Mice through a Sirtuin 1-bone Morphogenic Protein 2 Longevity Axis. Br. J. Pharmacol. 2018, 175, 4183–4192. [Google Scholar] [CrossRef] [PubMed]
- Rehm, J.; Shield, K.D. Global Alcohol-Attributable Deaths from Cancer, Liver Cirrhosis, and Injury in 2010. Alcohol Res. 2013, 35, 174–183. [Google Scholar]
- Bieniek, D.; Skierkowska, N.; Prylińska, M.; Husejko, J.; Gajos, M.; Bednarek, H.; Biernacki, F.; Kędziora-Kornatowska, K. The Role of Resveratrol in Cellular Aging. J. Educ. Health Sport 2019, 9, 325–335. [Google Scholar]
- Meng, X.; Zhou, J.; Zhao, C.-N.; Gan, R.-Y.; Li, H.-B. Health Benefits and Molecular Mechanisms of Resveratrol: A Narrative Review. Foods 2020, 9, 340. [Google Scholar] [CrossRef]
- Farmer, B.; Larson, B.T.; Fulgoni, V.L.; Rainville, A.J.; Liepa, G.U. A Vegetarian Dietary Pattern as a Nutrient-Dense Approach to Weight Management: An Analysis of the National Health and Nutrition Examination Survey 1999–2004. J. Am. Diet. Assoc. 2011, 111, 819–827. [Google Scholar] [CrossRef]
- Kennedy, E.T.; Bowman, S.A.; Spence, J.T.; Freedman, M.; King, J. Popular Diets: Correlation to Health, Nutrition, and Obesity. J. Am. Diet. Assoc. 2001, 101, 411–420. [Google Scholar] [CrossRef]
- Turner-McGrievy, G.M.; Moore, W.J.; Barr-Anderson, D. The Interconnectedness of Diet Choice and Distance Running: Results of the Research Understanding the Nutrition of Endurance Runners (RUNNER) Study. Int. J. Sport Nutr. Exerc. Metab 2016, 26, 205–211. [Google Scholar] [CrossRef]
- Turner-McGrievy, G.M.; Wirth, M.D.; Shivappa, N.; Wingard, E.E.; Fayad, R.; Wilcox, S.; Frongillo, E.A.; Hébert, J.R. Randomization to Plant-Based Dietary Approaches Leads to Larger Short-Term Improvements in Dietary Inflammatory Index Scores and Macronutrient Intake Compared with Diets That Contain Meat. Nutr. Res. 2015, 35, 97–106. [Google Scholar] [CrossRef]
- History of Vegetarianism—Extracts from Some Journals 1843-48. Available online: https://ivu.org/history/vegetarian.html (accessed on 30 September 2022).
- Definition of Veganism. Available online: https://www.vegansociety.com/go-vegan/definition-veganism (accessed on 30 September 2022).



| Causes | % Risk of Death for the Polish Population Due to Behavioral Factors | The Differences between the Results from Poland and the World |
|---|---|---|
| Total all causes | 43.54 | +5.30 p.p. |
| Cardiovascular diseases | 52.36 | +3.01 p.p. |
| Neoplasms | 41.75 | +5.05 p.p. |
| Chronic respiratory diseases | 56.65 | +11.36 p.p. |
| Diet Type | Included Products | ||||
|---|---|---|---|---|---|
| Plant Products (e.g., Grains, Fruits, Vegetables, Legumes) | Dairy Products | Eggs | Fish and Seafood | Meat (Occasional, Mainly Poultry) | |
| Semivegetarian | Yes | Yes | Yes | Yes | Yes |
| Pescatarian | Yes | Yes | Yes | Yes | No |
| Vegetarian | Yes | Yes, with exceptions (lacto-vegetarian or lacto-ovo-vegetarian-yes, ovo-vegetarian- no) | Yes, with exceptions (ovo-vegetarian or lacto-ovo-vegetarian variety-yes, lacto-vegetarian- no) | No | No |
| Vegan | Yes | No | No | No | No |
| Raw vegan | Yes, only raw | No | No | No | No |
| Fruitarian | Yes, only raw fruits | No | No | No | No |
| Variables | Studied Groups | p * | |||
|---|---|---|---|---|---|
| VEGAN | VEGE | PESCA | OMN | ||
| n = 53 F/M: 37/17 % F: 67.9 | n = 52 F/M: 48/4 % F: 92.3 | n = 28 F/M: 24/4 % F: 85.7 | n = 43 F/M: 27/16 % F: 62.8 | ||
| Age, years | mean ± SD | 0.120 | |||
| 30.2 ± 8.3 | 28.1 ± 7.6 | 31.0 ± 10.1 | 30.0 ± 6.1 | ||
| Exercise, level | n (%) ** | 0.377 | |||
| low activity [<150 min/week] | 11 (20.7) | 7 (13.5) | 2 (7.1) | 5 (11.7) | |
| medium activity [150–300 min weekly] | 32 (60.4) | 36 (69.2) | 21 (75.0) | 25 (58.1) | |
| high activity [>300 min/week] | 10 (18.9) | 9 (17.3) | 5 (17.9) | 13 (30.2) | |
| Smoking | n (%) ** | 0.060 | |||
| never | 44 (83.0) | 40 (76.9) | 16 (57.1) | 36 (83.7) | |
| Occasionally [approx. 1–3 cigarettes/week] | 4 (7.5) | 8 (15.4) | 7 (25.0) | 1 (2.3) | |
| regularly small amounts [less than a pack/day] | 3 (5.7) | 4 (7.7) | 5 (17.9) | 6 (14.0) | |
| regularly large amounts [more than a pack/day] | 2 (3.8) | 0 (0.0) | 0 (0.0) | 0 (0.0) | |
| Sleep, h/night | n (%) ** | 0.821 | |||
| ≤6 | 6 (11.3) | 13 (25.0) | 4 (14.3) | 7 (16.3) | |
| 6–8 | 39 (73.6) | 35 (67.3) | 23 (82.1) | 33 (76.7) | |
| ≥9 | 8 (15.1) | 4 (7.7) | 1 (3.6) | 3 (7.0) | |
| Vodka consumption | n (%) ** | 0.116 | |||
| never | 40 (75.5) | 34 (65.4) | 18 (64.3) | 22 (51.2) | |
| rare | 10 (18.9) | 13 (25.0) | 5 (17.8) | 15 (34.9) | |
| monthly | 3 (5.6) | 5 (9.6) | 4 (14.3) | 6 (13.9) | |
| weekly | 0 (0.0) | 0 (0.0) | 1 (3.6) | 0 (0.0) | |
| daily | 0 (0.0) | 0 (0.0) | 0 (0.0) | 0 (0.0) | |
| Body Component | Studied Groups | p * | |||
|---|---|---|---|---|---|
| VEGAN | VEGE | PESCA | OMN | ||
| Minerals [kg] | 3.41 ± 0.61 F: 3.10 ± 0.33 M: 4.08 ± 0.55 | 3.14 ± 0.42 F: 3.07 ± 0.33 M: 4.03 ± 0.38 | 3.26 ± 0.52 F: 3.12 ± 0.39 M: 4.12 ± 0.33 | 3.48 ± 0.70 F: 3.09 ± 0.44 M: 4.13 ± 0.56 | 0.048 F: 0.734 M: 0.932 |
| BFM [kg] | 13.60 ± 4.77 F: 14.3 ± 4.49 M: 12.1 ± 5.11 | 14.6 ± 3.53 F: 14.7 ± 3.55 M: 13.6 ± 3.61 | 15.02 ± 5.18 F: 14.8 ± 5.37 M: 16.2 ± 4.23 | 15.03 ± 4.93 F: 15.0 ± 4.31 M: 15.1 ± 5.99 | 0.391 F: 0.926 M: 0.263 |
| Body mass [kg] | 62.75 ± 10.3 F: 58.1 ± 6.33 M: 72.6 ± 10.4 | 58.84 ± 7.47 F: 57.8 ± 6.49 M: 71.7 ± 7.04 | 61.15 ± 11.0 F: 58.5 ± 9.30 M: 76.8 ± 6.62 | 65.32 ± 13.7 F: 58.5 ± 9.19 M: 76.8 ± 12.4 | 0.112 F: 0.932 M: 0.586 |
| BMI [kg/m2] | 21.16 ± 2.4 F: 20.5 ± 2.10 M: 22.6 ± 2.42 | 20.94 ± 1.97 F: 20.9 ± 2.01 M: 21.8 ± 1.42 | 21.28 ± 2.53 F: 21.1 ± 2.58 M: 23.1 ± 1.19 | 22.00 ± 3.00 F: 20.9 ± 2.21 M: 23.8 ± 3.32 | 0.512 F: 0.800 M: 0.516 |
| PBF [%] | 21.76 ± 7.01 F: 24.4 ± 6.11 M: 16.2 ± 5.50 | 24.82 ± 4.73 F: 25.3 ± 4.48 M: 18.8 ±. 3.53 | 24.12 ± 5.98 F: 24.6 ± 6.16 M: 21.0 ± 3.99 | 23.02 ± 5.87 F: 25.3 ± 4.64 M: 19.1 ± 5.76 | 0.077 F: 0.845 M: 0.242 |
| SMM [kg] | 27.18 ± 5.83 F: 23.9 ± 2.64 M: 34.1 ± 4.46 | 24.16 ± 3.68 F: 23 5 ± 2.79 M: 32.6 ± 2.47 | 25.33 ± 4.74 F: 23 8 ± 3.06 M: 34.3 ± 2.58 | 27.96 ± 6.83 F: 23.8 ± 3.66 M: 35.0 ± 4.89 | 0.019 F: 0.573 M: 0.818 |
| WHR | 0.83 ± 0.04 F: 0.82 ± 0.04 M: 0.86 ± 0.05 | 0.83 ± 0.04 F: 0.82 ± 0.04 M: 0.84 ± 0.03 | 0.84 ± 0.044 F: 0.83 ± 0.04 M: 0.89 ± 0.01 | 0.85 ± 0.046 F: 0.83 ± 0.03 M: 0.88 ± 0.04 | 0.177 F: 0.797 M: 0.104 |
| VAT [cm2] | 5.42 ± 2.41 F: 5.75 ± 2.29 M: 4.71 ± 2.59 | 5.67 ± 1.71 F: 5.73 ± 1.7 M: 5.00 ± 1.83 | 5.89 ± 2.25 F: 5.75 ± 2.33 M: 6.75 ± 1.71 | 5.86 ± 2.43 F: 5.85 ± 2.11 M: 5.88 ± 2.96 | 0.670 F: 0.975 M: 0.368 |
| Characteristics | VEGAN | VEGE | PESCA | OMN | ||||
|---|---|---|---|---|---|---|---|---|
| n | % | n | % | n | % | n | % | |
| Underweight (<18.5 kg/m2) | 7 | 13.21 | 6 | 11.54 | 3 | 10 | 4 | 9.30 |
| Normal weight (≥18.5 kg/m2 to <25.0 kg/m2) | 41 | 77.36 | 46 | 88.46 | 23 | 76.67 | 33 | 76.74 |
| Overweight (≥25.0 to <30.0 kg/m2) | 5 | 9.43 | 0 | - | 4 | 13.33 | 6 | 13.95 |
| Food Products | Pairwise Comparisons | p |
|---|---|---|
| Sweets | PESCA > VEGAN | 0.029 |
| Natural cottage cheese/tofu/tempeh | OMN < VEGAN OMN < VEGE | <0.001 <0.001 |
| Cheese (hard cheese, blue cheese, processed cheese)/plant cheese | OMN > VEGAN PESCA > VEGAN VEGE > VEGAN | <0.001 0.001 <0.001 |
| Eggs and egg dishes/egg substitute | OMN > VEGAN PESCA > VEGAN VEGE > VEGAN | <0.001 <0.001 <0.001 |
| Refined cereals (white bread, rye, wheat-rye bread, toast bread, white bread rolls, brioche, bagels) | OMN > VEGAN | 0.043 |
| Butter, margarine/plant-based margarine | OMN > VEGAN PESCA > VEGAN VEGE > VEGAN | <0.001 0.012 <0.001 |
| Cream (single, double, sour)/plant-based cream | OMN > VEGAN | 0.013 |
| Fruits (raw) | VEGE < VEGAN | 0.041 |
| Legumes (green peas, beans, lentils) | OMN < VEGAN PESCA < VEGAN PESCA < VEGE VEGE < VEGAN | <0.001 <0.001 <0.001 0.006 |
| Nuts and seeds | OMN < VEGAN PESCA < VEGAN VEGE < VEGAN | <0.001 0.002 0.023 |
| Wine and cocktails | OMN > VEGAN | 0.039 |
| Frequency of Consumption with Significant Differences between Groups Mean (Median) | |||
|---|---|---|---|
| OMN + PESCA > VEGE + VEGAN | p | VEGE + VEGAN > OMN + PESCA | p |
| Sweets 3.58 (4.00) > 3.26 (3.00) | 0.024 | Natural cottage cheese/tofu/tempeh 3.70 (4.00) > 3.14 (3.00) | <0.001 |
| Cheese (hard cheese, blue cheese, processed cheese)/plant-based cheese 3.46 (4.00) > 2.74 (3.00) | <0.001 | Vegetable-based oil (olive oil, rapeseed oil) 4.46 (5.00) > 4.23 (4.00) | 0.036 |
| Eggs and egg dishes/egg substitutes 3.59 (4.00) > 2.15 (3.00) | <0.001 | Legumes (green peas, beans, lentils) 4.03 (4.00) > 3.25 (3.00) | <0.001 |
| Butter, margarine/plant-based margarine 3.10 (3.00) > 2.23 (2.00) | <0.001 | Nuts and seeds 4.09 (4.00) > 3.51 (4.00) | <0.001 |
| Cream (single, double, sour)/plant-based cream 2.30 (2.00) > 1.98 (2.00) | 0.018 | ||
| Wine and drinks 2.45 (3.00) > 2.17 (2.00) | 0.028 | ||
| Vodka 1.61 (1.00) > 1.37 (1.00) | 0.039 | ||
| Groups | Product | Body Composition Parameter | Spearman’s ρ | p |
|---|---|---|---|---|
| OMN | Sweets | Minerals [kg] SMM [kg] | −0.332 −0.316 | 0.030 0.039 |
| HDG products * | BMI [kg/m2] | −0.321 | 0.036 | |
| Unhealthy drinks ** | BMI [kg/m2] VAT [cm2] | 0.312 0.351 | 0.041 0.021 | |
| PESCA | Eggs and egg dishes/egg substitute | SMM [kg] | 0.410 | 0.030 |
| VEGE | Sugar | BMI [kg/m2] WHR | 0.278 0.328 | 0.048 0.019 |
| high in sugar products *** | BMI [kg/m2] | 0.362 | 0.009 | |
| VEGAN | Sweets | Minerals [kg] SMM [kg] | −0.323 −0.341 | 0.018 0.012 |
| Instant soups/meals | Minerals [kg] SMM [kg] | −0.290 −0.285 | 0.035 0.038 |
| Product | Body Composition Parameter | p |
|---|---|---|
| OMN group | ||
| Milk and natural milk beverages (kefir, buttermilk)/natural plant-based beverages | Body mass [kg]: H 63.13 vs. L 70.36 [median: H 60.00 vs. L 66.40] | 0.040 |
| Wholemeal cereals (wholemeal wheat or rye bread, seeded loafs, pumpernickel) | WHR: H 0.84 vs. L 0.87 [median: H 0.83 vs. L 0.86] | 0.050 |
| Coarse groats (buckwheat groats, barley), brown rice, wholemeal pasta | Body mass [kg]: H 60.44 vs. L 68.51 [median: H 59.10 vs. L 68.10] | 0.043 |
| Nuts and seeds | BMI [kg/m2]: H 21.13 vs. L 22.99 [median: H 20.20 vs. L 23.75] PBF [%]: H 24.41 vs. L 21.41 [median: H 24.30 vs. L 21.35] WHR: H 0.83 vs. L 0.86 [median: H 0.83 vs. L 0.85] | 0.028 0.047 0.035 |
| Beer | WHR: H 0.89 vs. L 0.84 [median: H 0.89 vs. L 0.83] | 0.032 |
| PESCA group | ||
| Sugar | Body mass [kg]: H 66.54 vs. L 59.35 [median: H 66.70 vs. L 59.30] WHR: H 0.86 vs. L 0.83 [median: H 0.87 vs. L 0.84] | 0.050 0.046 |
| Sugar substitute (xylitol, erythritol, etc.) | BFM [kg]: H 11.93 vs. L 15.85 [median: H 10.30 vs. L 15.70] VAT [cm2]: H 4.33 vs. L 6.31 [median: H 4.00 vs. L 6.50] | 0.034 0.027 |
| Fish | Minerals [kg]: H 3.55 vs. L 3.19 [median: H 3.45 vs. L 3.12] | 0.049 |
| Wine and cocktails | Minerals [kg]: H 3.80 vs. L 3.19 [median: H 3.62 vs. L 3.12] BMI [kg/m2]: H 24.13 vs. L 20.93 [median: H 23.60 vs. L 21.20] SMM [kg]: H 30.00 vs. L 24.77 [median: H 29.10 vs. L 23.40] | 0.024 0.024 0.043 |
| VEGE group | ||
| Sugar | Body mass [kg]: H 61.39 vs. L 57.31 [median: H 62.40 vs. L 57.20] | 0.028 |
| Natural cottage cheese/tofu/tempeh | SMM [kg]: H 24.78 vs. L 23.05 [median: H 23.60 vs. L 22.40] | 0.050 |
| Sweetened milk beverages/sweetened plant-based yoghurts | BMI [kg/m2]: H 22.36 vs. L 20.76 [median: H 21.60 vs. L 20.70] PBF [%]: H 28.82 vs. L 24.33 [median: H 26.60 vs. L 24.45] | 0.039 0.039 |
| Wholemeal cereals (wholemeal wheat or rye bread, seeded loafs, pumpernickel) | BMI [kg/m2]: H 20.73 vs. L 21.60 [median: H 20.55 vs. L 21.60] | 0.041 |
| VEGAN group | ||
| Sweets | Minerals [kg]: H 3.21 vs. L 3.52 [median: H 3.16 vs. L 3.38] SMM [kg]: H 25.35 vs. L 28.20 [median: H 24.30 vs. L 27.30] | 0.050 0.039 |
| Milk and natural milk beverages (kefir, buttermilk)/natural plant-based beverages | BFM [kg]: H 14.09 vs. L 11.18 [median: H 13.45 vs. L 9.60] | 0.036 |
| Breakfast cereals (muesli, cornflakes, oat flakes) | BFM [kg]: H 11.97 vs. L 14.59 [median: H 11.45 vs. L 14.30] Body mass [kg]: H 59.99 vs. L 64.43 [median: H 58.70 vs. L 63.00] VAT [cm2]: H 4.65 vs. L 5.87 [median: H 4.50 vs. L 5.00] | 0.024 0.049 0.043 |
| Processed fruit (dried, boiled) | PBF [%]: H 19.87 vs. L 23.32 [median: H 20.50 vs. L 23.30] | 0.037 |
| Nuts and seeds | BFM [kg]: H 12.94 vs. L 16.42 [median: H 12.80 vs. L 17.45] PBF [%]: H 20.87 vs. L 25.57 [median: H 21.50 vs. L 26.05] | 0.026 0.033 |
| Wine and cocktails | Minerals [kg]: H 2.88 vs. L 3.44 [median: H 3.06 vs. L 3.31] SMM [kg]: H 21.70 vs. L 27.51 [median: H 23.70 vs. L 25.80] | 0.047 0.036 |
| Instant soups/meals | Minerals [kg]: H 2.70 vs. L 3.44 [median: H 2.70 vs. L 3.31] SMM [kg]: H 20.20 vs. L 27.45 [median: H 20.20 vs. L 25.80] | 0.028 0.026 |
Publisher’s Note: MDPI stays neutral with regard to jurisdictional claims in published maps and institutional affiliations. |
© 2022 by the authors. Licensee MDPI, Basel, Switzerland. This article is an open access article distributed under the terms and conditions of the Creative Commons Attribution (CC BY) license (https://creativecommons.org/licenses/by/4.0/).
Share and Cite
Kwiatkowska, I.; Olszak, J.; Formanowicz, P.; Formanowicz, D. Nutritional Status and Habits among People on Vegan, Lacto/Ovo-Vegetarian, Pescatarian and Traditional Diets. Nutrients 2022, 14, 4591. https://doi.org/10.3390/nu14214591
Kwiatkowska I, Olszak J, Formanowicz P, Formanowicz D. Nutritional Status and Habits among People on Vegan, Lacto/Ovo-Vegetarian, Pescatarian and Traditional Diets. Nutrients. 2022; 14(21):4591. https://doi.org/10.3390/nu14214591
Chicago/Turabian StyleKwiatkowska, Izabela, Jakub Olszak, Piotr Formanowicz, and Dorota Formanowicz. 2022. "Nutritional Status and Habits among People on Vegan, Lacto/Ovo-Vegetarian, Pescatarian and Traditional Diets" Nutrients 14, no. 21: 4591. https://doi.org/10.3390/nu14214591
APA StyleKwiatkowska, I., Olszak, J., Formanowicz, P., & Formanowicz, D. (2022). Nutritional Status and Habits among People on Vegan, Lacto/Ovo-Vegetarian, Pescatarian and Traditional Diets. Nutrients, 14(21), 4591. https://doi.org/10.3390/nu14214591

