Supercritical Extract of Cannabis sativa Inhibits Lung Metastasis in Colorectal Cancer Cells by Increasing AMPK and MAPKs-Mediated Apoptosis and Cell Cycle Arrest
Abstract
1. Introduction
2. Materials and Methods
2.1. Extraction of Cannabis Sativa Linne
2.2. Reagents and Antibodies
2.3. Cell Culture
2.4. Cell Viability Measurement by WST Assay
2.5. Colony Formation
2.6. Cell Cycle Phase Analysis and Apoptosis Analysis
2.7. Western Blot Analysis
2.8. Establishment of Pulmonary Metastasis Mouse Model
2.9. Statistical Analyses
3. Results
3.1. Effect of SEC on Viability and Colony Formation of CRC Cells
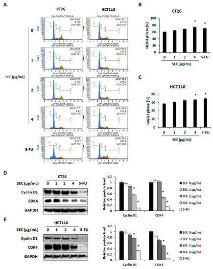
3.2. Effect of SEC on Cell Cycle Arrest in CRC Cells
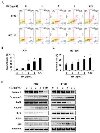
3.3. SEC Induces Caspase-Mediated Apoptosis in CRC Cells
3.4. Effect of SEC on Activation of MAPKs and AMPK in CRC Cells
3.5. Effect of SEC on Pulmonary Metastasis of CRC Cells
4. Discussion
Author Contributions
Funding
Institutional Review Board Statement
Informed Consent Statement
Data Availability Statement
Conflicts of Interest
References
- Sung, H.; Ferlay, J.; Siegel, R.L.; Laversanne, M.; Soerjomataram, I.; Jemal, A.; Bray, F. Global Cancer Statistics 2020: Globocan Estimates of Incidence and Mortality Worldwide for 36 Cancers in 185 Countries. CA Cancer J. Clin. 2021, 71, 209–249. [Google Scholar] [CrossRef] [PubMed]
- Khil, H.; Kim, S.M.; Hong, S.; Gil, H.M.; Cheon, E.; Lee, D.H.; Kim, Y.A.; Keum, N. Time trends of colorectal cancer incidence and associated lifestyle factors in South Korea. Sci. Rep. 2021, 11, 2413. [Google Scholar] [CrossRef] [PubMed]
- Junior, S.A.; De Oliveira, M.M.; E Silva, D.R.M.; De Mello, C.A.L.; Calsavara, V.F.; Curado, M.P. Survival of patients with colorectal cancer in a cancer center. Arq. Gastroenterol. 2020, 57, 172–177. [Google Scholar] [CrossRef] [PubMed]
- van Zijl, F.; Krupitza, G.; Mikulits, W. Initial steps of metastasis: Cell invasion and endothelial transmigration. Mutat. Res. 2011, 728, 23–34. [Google Scholar] [CrossRef]
- Erwig, L.P.; Henson, P.M. Clearance of apoptotic cells by phagocytes. Cell Death Differ. 2008, 15, 243–250. [Google Scholar] [CrossRef]
- Wang, Y.; Zhong, J.; Bai, J.; Tong, R.; An, F.; Jiao, P.; He, L.; Zeng, D.; Long, E.; Yan, J.; et al. The Application of Natural Products in Cancer Therapy by Targeting Apoptosis Pathways. Curr. Drug. Metab. 2018, 19, 739–749. [Google Scholar] [CrossRef]
- Richard, E.S.; William, M.K.; Timothy, P.; Tom, E.L. Cannabis: An example of taxonomic neglect. Botanical. Museum. Leafl. 1974, 23, 337–367. [Google Scholar]
- Muscarà, C.; Smeriglio, A.; Trombetta, D.; Mandalari, G.; La Camera, E.; Grassi, G.; Circosta, C. Phytochemical characterization and biological properties of two standardized extracts from a non-psychotropic Cannabis sativa L. cannabidiol (CBD)-chemotype. Phytother. Res. 2021, 35, 5269–5281. [Google Scholar] [CrossRef]
- Erukainure, O.L.; Matsabisa, M.G.; Salau, V.F.; Oyedemi, S.O.; Oyenihi, O.R.; Ibeji, C.U.; Islam, M.S. Cannabis sativa L. (var. indica) Exhibits Hepatoprotective Effects by Modulating Hepatic Lipid Profile and Mitigating Gluconeogenesis and Cholinergic Dysfunction in Oxidative Hepatic Injury. Front. Pharmacol. 2021, 12, 705402. [Google Scholar] [CrossRef]
- Costa, A.M.; Senn, L.; Anceschi, L.; Brighenti, V.; Pellati, F.; Biagini, G. Antiseizure Effects of Fully Characterized Non-Psychoactive Cannabis sativa L. Extracts in the Repeated 6-Hz Corneal Stimulation Test. Pharmaceuticals 2021, 14, 1259. [Google Scholar] [CrossRef]
- Ahn, Y.; Han, S.H.; Kim, M.G.; Hong, K.B.; Kim, W.J.; Suh, H.J.; Jo, K. Anti-depressant effects of ethanol extract from Cannabis sativa (hemp) seed in chlorpromazine-induced Drosophila melanogaster depression model. Pharm. Biol. 2021, 59, 998–1007. [Google Scholar] [CrossRef] [PubMed]
- Appendino, G.; Gibbons, S.; Giana, A.; Pagani, A.; Grassi, G.; Stavri, M.; Smith, E.; Rahman, M.M. Antibacterial cannabinoids from Cannabis sativa: A structure-activity study. J. Nat. Prod. 2008, 71, 1427–1430. [Google Scholar] [CrossRef] [PubMed]
- Zaiachuk, M.; Pryimak, N.; Kovalchuk, O.; Kovalchuk, I. Cannabinoids, Medical Cannabis, and Colorectal Cancer Immunotherapy. Front. Med. 2021, 8, 713153. [Google Scholar] [CrossRef] [PubMed]
- Śledziński, P.; Zeyland, J.; Słomski, R.; Nowak, A. The current state and future perspectives of cannabinoids in cancer biology. Cancer Med. 2018, 7, 765–775. [Google Scholar] [CrossRef]
- Mun, J.G.; Han, Y.H.; Jeon, H.D.; Yoon, D.H.; Lee, Y.G.; Hong, S.H.; Kee, J.Y. Inhibitory Effect of Gallotannin on Lung Metastasis of Metastatic Colorectal Cancer Cells by Inducing Apoptosis, Cell Cycle Arrest and Autophagy. Am. J. Chin. Med. 2021, 49, 1535–1555. [Google Scholar] [CrossRef]
- Alao, J.P. The regulation of cyclin D1 degradation: Roles in cancer development and the potential for therapeutic invention. Mol. Cancer 2007, 6, 24. [Google Scholar] [CrossRef]
- Brown, L.; Benchimol, S. The involvement of MAPK signaling pathways in determining the cellular response to p53 activation: Cell cycle arrest or apoptosis. J. Biol. Chem. 2006, 281, 3832–3840. [Google Scholar] [CrossRef]
- Motoshima, H.; Goldstein, B.J.; Igata, M.; Araki, E. AMPK and cell proliferation--AMPK as a therapeutic target for atherosclerosis and cancer. J. Physiol. 2006, 574, 63–71. [Google Scholar] [CrossRef]
- Baig, S.; Seevasant, I.; Mohamad, J.; Mukheem, A.; Huri, H.Z.; Kamarul, T. Potential of apoptotic pathway-targeted cancer therapeutic research: Where do we stand? Cell Death. Dis. 2016, 7, e2058. [Google Scholar] [CrossRef]
- Aung, T.N.; Qu, Z.; Kortschak, R.D.; Adelson, D.L. Understanding the Effectiveness of Natural Compound Mixtures in Cancer through Their Molecular Mode of Action. Int. J. Mol. Sci. 2017, 18, 656. [Google Scholar] [CrossRef]
- Birdsall, S.M.; Birdsall, T.C.; Tims, L.A. The Use of Medical Marijuana in Cancer. Curr. Oncol. Rep 2016, 18, 40. [Google Scholar] [CrossRef] [PubMed]
- Laura, J.R.; Niccolo, V.A. Supercritical carbon dioxide extraction of cannabinoids from Cannabis sativa L. J. Supercrit. Fluids 2017, 129, 16–27. [Google Scholar] [CrossRef]
- Rožanc, J.; Kotnik, P.; Milojević, M.; Gradišnik, L.; Knez Hrnčič, M.; Knez, Ž.; Maver, U. Different Cannabis sativa Extraction Methods Result in Different Biological Activities against a Colon Cancer Cell Line and Healthy Colon Cells. Plants 2021, 10, 566. [Google Scholar] [CrossRef] [PubMed]
- Green, D.R.; Llambi, F. Cell death signaling. Cold. Spring. Harb. Perspect. Biol. 2015, 7, a006080. [Google Scholar] [CrossRef]
- Elmore, S. Apoptosis: A review of programmed cell death. Toxicol. Pathol. 2007, 35, 495–516. [Google Scholar] [CrossRef]
- Emhemmed, F.; Zhao, M.; Yorulmaz, S.; Steyer, D.; Leitao, C.; Alignan, M.; Cerny, M.; Paillard, A.; Delacourt, F.M.; Julien-David, D.; et al. Cannabis sativa Extract Induces Apoptosis in Human Pancreatic 3D Cancer Models: Importance of Major Antioxidant Molecules Present Therein. Molecules 2022, 27, 1214. [Google Scholar] [CrossRef]
- Assa-Glazer, T.; Gorelick, J.; Sela, N.; Nyska, A.; Bernstein, N.; Madar, Z. Cannabis Extracts Affected Metabolic Syndrome Parameters in Mice Fed High-Fat/Cholesterol Diet. Cannabis Cannabinoid Res. 2020, 5, 202–214. [Google Scholar] [CrossRef]
- Abdel-Salam, O.M.; El-Sayed El-Shamarka, M.; Salem, N.A.; El-Din M Gaafar, A. Effects of Cannabis sativa extract on haloperidol-induced catalepsy and oxidative stress in the mice. EXCLI J. 2012, 11, 45–58. [Google Scholar]
- Lima, K.S.B.; Silva, M.E.G.D.C.; Araújo, T.C.D.L.; Silva, C.P.D.F.; Santos, B.L.; Ribeiro, L.A.D.A.; Menezes, P.M.N.; Silva, M.G.; Lavor, M.; Silva, F.S.; et al. Cannabis roots: Pharmacological and toxicological studies in mice. J. Ethnopharmacol. 2021, 271, 113868. [Google Scholar] [CrossRef]
- Lewis, M.M.; Yang, Y.; Wasilewski, E.; Clarke, H.A.; Kotra, L.P. Chemical Profiling of Medical Cannabis Extracts. ACS. Omega 2017, 2, 6091–6103. [Google Scholar] [CrossRef]
- Qamar, S.; Manrique, Y.J.; Parekh, H.S.; Falconer, J.R. Development and Optimization of Supercritical Fluid Extraction Setup Leading to Quantification of 11 Cannabinoids Derived from Medicinal Cannabis. Biology 2021, 10, 481. [Google Scholar] [CrossRef] [PubMed]
- Kumar, P.; Mahato, D.K.; Kamle, M.; Borah, R.; Sharma, B.; Pandhi, S.; Tripathi, V.; Yadav, H.S.; Devi, S.; Patil, U.; et al. Pharmacological properties, therapeutic potential, and legal status of Cannabis sativa L.: An overview. Phytother. Res. 2021, 35, 6010–6029. [Google Scholar] [CrossRef] [PubMed]
- Kumar, R.N.; Chambers, W.A.; Pertwee, R.G. Pharmacological actions and therapeutic uses of cannabis and cannabinoids. Anaesthesia 2001, 56, 1059–1068. [Google Scholar] [CrossRef] [PubMed]
- Jeong, S.; Yun, H.K.; Jeong, Y.A.; Jo, M.J.; Kang, S.H.; Kim, J.L.; Kim, D.Y.; Park, S.H.; Kim, B.R.; Na, Y.J.; et al. Cannabidiol-induced apoptosis is mediated by activation of Noxa in human colorectal cancer cells. Cancer Lett. 2019, 447, 12–23. [Google Scholar] [CrossRef]
- Borrelli, F.; Pagano, E.; Romano, B.; Panzera, S.; Maiello, F.; Coppola, D.; De Petrocellis, L.; Buono, L.; Orlando, P.; Izzo, A.A. Colon carcinogenesis is inhibited by the TRPM8 antagonist cannabigerol, a Cannabis-derived non-psychotropic cannabinoid. Carcinogenesis 2014, 35, 2787–2797. [Google Scholar] [CrossRef]
- Greenhough, A.; Patsos, H.A.; Williams, A.C.; Paraskeva, C. The cannabinoid delta(9)-tetrahydrocannabinol inhibits RAS-MAPK and PI3K-AKT survival signalling and induces BAD-mediated apoptosis in colorectal cancer cells. Int. J. Cancer 2007, 121, 2172–2180. [Google Scholar] [CrossRef]





| SEC 0 mg/kg | SEC 2.5 mg/kg | SEC 5 mg/kg | SEC 10 mg/kg | 5-FU | |
|---|---|---|---|---|---|
| AST (IU/L) | 146.75 ± 71.07 | 131.75 ± 4.19 | 133.5 ± 42.79 | 138.833 ± 21.69 | 155.66 ± 7.09 |
| ALT (IU/L) | 27.25 ± 7.63 | 37.75 ± 12.14 | 25.5 ± 5.19 | 33.4 ± 9.89 | 40.66 ± 13.05 |
| Creatinine (mg/dL) | 0.17 ± 0.03 | 0.15 ± 0.009 | 0.14 ± 0.02 | 0.15 ± 0.03 | 0.14 ± 0.01 |
| BUN (mg/dL) | 19.75 ± 1.70 | 18.25 ± 1.25 | 16.5 ± 1.29 | 20.25 ± 2.36 | 21.12 ± 6.16 |
Publisher’s Note: MDPI stays neutral with regard to jurisdictional claims in published maps and institutional affiliations. |
© 2022 by the authors. Licensee MDPI, Basel, Switzerland. This article is an open access article distributed under the terms and conditions of the Creative Commons Attribution (CC BY) license (https://creativecommons.org/licenses/by/4.0/).
Share and Cite
Mun, J.-G.; Jeon, H.D.; Yoon, D.H.; Lee, Y.S.; Park, S.Y.; Jin, J.-S.; Park, N.-J.; Kee, J.-Y. Supercritical Extract of Cannabis sativa Inhibits Lung Metastasis in Colorectal Cancer Cells by Increasing AMPK and MAPKs-Mediated Apoptosis and Cell Cycle Arrest. Nutrients 2022, 14, 4548. https://doi.org/10.3390/nu14214548
Mun J-G, Jeon HD, Yoon DH, Lee YS, Park SY, Jin J-S, Park N-J, Kee J-Y. Supercritical Extract of Cannabis sativa Inhibits Lung Metastasis in Colorectal Cancer Cells by Increasing AMPK and MAPKs-Mediated Apoptosis and Cell Cycle Arrest. Nutrients. 2022; 14(21):4548. https://doi.org/10.3390/nu14214548
Chicago/Turabian StyleMun, Jeong-Geon, Hee Dong Jeon, Dae Hwan Yoon, Yoon Seung Lee, Shin Young Park, Jong-Sik Jin, Noh-Joon Park, and Ji-Ye Kee. 2022. "Supercritical Extract of Cannabis sativa Inhibits Lung Metastasis in Colorectal Cancer Cells by Increasing AMPK and MAPKs-Mediated Apoptosis and Cell Cycle Arrest" Nutrients 14, no. 21: 4548. https://doi.org/10.3390/nu14214548
APA StyleMun, J.-G., Jeon, H. D., Yoon, D. H., Lee, Y. S., Park, S. Y., Jin, J.-S., Park, N.-J., & Kee, J.-Y. (2022). Supercritical Extract of Cannabis sativa Inhibits Lung Metastasis in Colorectal Cancer Cells by Increasing AMPK and MAPKs-Mediated Apoptosis and Cell Cycle Arrest. Nutrients, 14(21), 4548. https://doi.org/10.3390/nu14214548

