Lower Levels of Vitamin D Are Associated with an Increase in Insulin Resistance in Obese Brazilian Women
Abstract
:1. Introduction
2. Materials and Methods
2.1. Study Design and Participants
Inclusion and Exclusion Criteria
2.2. Laboratory Measurements
2.3. Statistical Analysis
3. Results
3.1. Characteristics of the Study Population
3.2. Laboratory Evaluation between the Clinical Groups
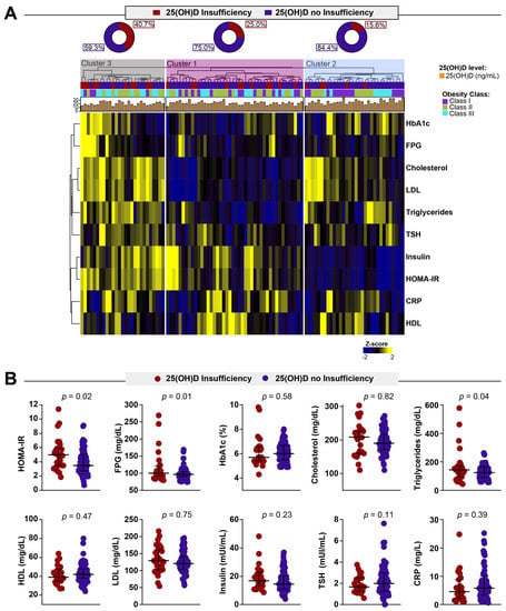
3.3. Lower Levels of 25 (OH)D Were Associated with Higher Insulin Resistance in Obese Women
3.4. VITD Insufficiency Was Independently Associated with an Increase in HOMA-IR
4. Discussion
Supplementary Materials
Author Contributions
Funding
Institutional Review Board Statement
Informed Consent Statement
Data Availability Statement
Acknowledgments
Conflicts of Interest
Abbreviations
| FPG | Fasting Plasma Glucose |
| HbA1c | Glycated Hemoglobin |
| HDL | High-Density Lipoprotein |
| LDL | Low-Density Lipoproteins |
| TSH | Thyroid-Stimulating Hormone |
| C-RP | C-Reactive Protein |
| 25(OH)D | 25-hydroxyvitamin D |
References
- Obesity and Overweight. Available online: https://www.who.int/news-room/fact-sheets/detail/obesity-and-overweight (accessed on 1 July 2021).
- Um Em Cada Quatro Adultos Do País Estava Obeso Em 2019. Available online: https://agenciadenoticias.ibge.gov.br/agencia-noticias/2012-agencia-de-noticias/noticias/29204-um-em-cada-quatro-adultos-do-pais-estava-obeso-em-2019 (accessed on 8 June 2021).
- McKay, J.; Ho, S.; Jane, M.; Pal, S. Overweight & obese Australian adults and micronutrient deficiency. BMC Nutr. 2020, 6, 12. [Google Scholar]
- Via, M. The malnutrition of obesity: Micronutrient deficiencies that promote diabetes. ISRN Endocrinol. 2012, 2012, 103472. [Google Scholar] [CrossRef] [Green Version]
- Zakharova, I.; Klimov, L.; Kuryaninova, V.; Nikitina, I.; Malyavskaya, S.; Dolbnya, S.; Kasyanova, A.; Atanesyan, R.; Stoyan, M.; Todieva, A.; et al. Vitamin D Insufficiency in Overweight and Obese Children and Adolescents. Front. Endocrinol. 2019, 10, 103. [Google Scholar] [CrossRef] [Green Version]
- Freeman, A.M.; Pennings, N. Insulin Resistance; StatPearls: Treasure Island, FL, USA, 2021. [Google Scholar]
- Li, Y.X.; Zhou, L. Vitamin D Deficiency, Obesity and Diabetes. Cell. Mol. Biol. (Noisy-Le-Grand) 2015, 61, 35–38. [Google Scholar]
- Ryan, D.H.; Braverman-Panza, J. Obesity in women. J. Fam. Pract. 2014, 63, S15–S20. [Google Scholar]
- Kapoor, E.; Faubion, S.S.; Kling, J.M. Obesity Update in Women. J. Womens Health 2019, 28, 1601–1605. [Google Scholar] [CrossRef]
- Broughton, D.E.; Moley, K.H. Obesity and female infertility: Potential mediators of obesity’s impact. Fertil. Steril. 2017, 107, 840–847. [Google Scholar] [CrossRef] [Green Version]
- Szymczak-Pajor, I.; Sliwinska, A. Analysis of Association between Vitamin D Deficiency and Insulin Resistance. Nutrients 2019, 11, 794. [Google Scholar] [CrossRef] [Green Version]
- Wimalawansa, S.J. Associations of vitamin D with insulin resistance, obesity, type 2 diabetes, and metabolic syndrome. J. Steroid. Biochem. Mol. Biol. 2018, 175, 177–189. [Google Scholar] [CrossRef]
- Mitri, J.; Muraru, M.D.; Pittas, A.G. Vitamin D and type 2 diabetes: A systematic review. Eur. J. Clin. Nutr. 2011, 65, 1005–1015. [Google Scholar] [CrossRef] [Green Version]
- Saneei, P.; Salehi-Abargouei, A.; Esmaillzadeh, A. Serum 25-hydroxy vitamin D levels in relation to body mass index: A systematic review and meta-analysis. Obes. Rev. 2013, 14, 393–404. [Google Scholar] [CrossRef]
- Holick, M.F. Vitamin D deficiency. N. Engl. J. Med. 2007, 357, 266–281. [Google Scholar] [CrossRef]
- Wortsman, J.; Matsuoka, L.Y.; Chen, T.C.; Lu, Z.; Holick, M.F. Decreased bioavailability of vitamin D in obesity. Am. J. Clin. Nutr. 2000, 72, 690–693. [Google Scholar] [CrossRef] [PubMed]
- Defining Adult Overweight & Obesity. Available online: https://www.cdc.gov/obesity/adult/defining.html (accessed on 9 June 2021).
- World Health Organization. Scientific Group Meeting on Prevention and Management of Osteoporosis: Prevention and Management of Osteoporosis; World Health Organization: Geneva, Switzerland, 2003; p. 2062003:206. [Google Scholar]
- McTigue, K.; Larson, J.C.; Valoski, A.; Burke, G.; Kotchen, J.; Lewis, C.E.; Stefanick, M.L.; Van Horn, L.; Kuller, L. Mortality and cardiac and vascular outcomes in extremely obese women. JAMA 2006, 296, 79–86. [Google Scholar] [CrossRef] [PubMed] [Green Version]
- Grover, S.A.; Kaouache, M.; Rempel, P.; Joseph, L.; Dawes, M.; Lau, D.C.; Lowensteyn, I. Years of life lost and healthy life-years lost from diabetes and cardiovascular disease in overweight and obese people: A modelling study. Lancet Diabetes Endocrinol. 2015, 3, 114–122. [Google Scholar] [CrossRef]
- Hotamisligil, G.S. Inflammation and metabolic disorders. Nature 2006, 444, 860–867. [Google Scholar] [CrossRef]
- Reilly, S.M.; Saltiel, A.R. Adapting to obesity with adipose tissue inflammation. Nat. Rev. Endocrinol. 2017, 13, 633–643. [Google Scholar] [CrossRef]
- Alberti, K.G.M.; Zimmet, P.; Shaw, J. The metabolic syndrome—A new worldwide definition. Lancet 2005, 366, 1059–1062. [Google Scholar] [CrossRef]
- Gradillas-Garcia, A.; Alvarez, J.; Rubio, J.A.; de Abajo, F.J. Relationship between vitamin D deficiency and metabolic syndrome in adult population of the Community of Madrid. Endocrinol. Nutr. 2015, 62, 180–187. [Google Scholar] [CrossRef]
- Ding, C.; Gao, D.; Wilding, J.; Trayhurn, P.; Bing, C. Vitamin D signalling in adipose tissue. Br. J. Nutr. 2012, 108, 1915–1923. [Google Scholar] [CrossRef] [Green Version]
- Huang, Y.; Li, X.; Wang, M.; Ning, H.; Li, Y.; Sun, C. Lipoprotein lipase links vitamin D, insulin resistance, and type 2 diabetes: A cross-sectional epidemiological study. Cardiovasc. Diabetol. 2013, 12, 17. [Google Scholar] [CrossRef] [Green Version]
- Querfeld, U.; Hoffmann, M.M.; Klaus, G.; Eifinger, F.; Ackerschott, M.; Michalk, D.; Kern, P.A. Antagonistic effects of vitamin D and parathyroid hormone on lipoprotein lipase in cultured adipocytes. J. Am. Soc. Nephrol. 1999, 10, 2158–2164. [Google Scholar] [CrossRef]
- Abbas, M.A. Physiological functions of Vitamin D in adipose tissue. J. Steroid Biochem. Mol. Biol. 2017, 165, 369–381. [Google Scholar] [CrossRef]
- Nimitphong, H.; Park, E.; Lee, M.-J. Vitamin D regulation of adipogenesis and adipose tissue functions. Nutr. Res. Pract. 2020, 14, 553. [Google Scholar] [CrossRef]
- Niroomand, M.; Fotouhi, A.; Irannejad, N.; Hosseinpanah, F. Does high-dose vitamin D supplementation impact insulin resistance and risk of development of diabetes in patients with pre-diabetes? A double-blind randomized clinical trial. Diabetes Res. Clin. Pract. 2019, 148, 1–9. [Google Scholar] [CrossRef]
- Lagunova, Z.; Porojnicu, A.C.; Lindberg, F.; Hexeberg, S.; Moan, J. The Dependency of Vitamin D Status on Body Mass Index, Gender, Age and Season. Anticancer. Res. 2009, 29, 3713–3720. [Google Scholar] [CrossRef]
- Vanlint, S. Vitamin D and Obesity. Nutrients 2013, 5, 949–956. [Google Scholar] [CrossRef] [Green Version]



| Characteristics | No Insufficiency | Insufficiency | p-Value |
|---|---|---|---|
| n = 76 | n = 27 | ||
| Age (years)—median (IQR) | 44 (33–53.5) | 42 (37–54) | 0.784 |
| Race—n (%) | 0.478 | ||
| White | 11 (15.94) | 2 (8) | |
| Pardo | 27 (39.13) | 13 (52) | |
| Black | 31 (44.93) | 10 (40) | |
| Waist circumference—median (IQR) | 110 (104–116) | 108 (103–114) | 0.363 |
| BMI (kg/m2)-median (IQR) | 37.755 (33.74–41.16) | 36.98 (32.8–39) | 0.802 |
| Obesity Class-n (%) | 0.547 | ||
| Class I | 22 (28.95) | 10 (37.04) | |
| Class II | 29 (38.16) | 11 (40.74) | |
| Class III | 25 (32.89) | 6 (22.22) | |
| Smoking (current)-n (%) | 2 (2.67) | 0 (0) | 1.000 |
| Smoking (past)-n (%) | 14 (19.44) | 5 (18.52) | 1.000 |
| Passive smoking-n (%) | 10 (14.08) | 3 (11.11) | 1.000 |
| Alcohol consumption (current)-n (%) | 23 (31.51) | 10 (37.04) | 0.777 |
| Alcohol consumption (past)-n (%) | 12 (17.39) | 4 (18.18) | 1.000 |
| Use of obesity medication-n (%) | 13 (52.0%) | 4 (57.1%) | 1.000 |
| Physical Activity-n (%) | 19 (26.0%) | 8 (29.6%) | 0.915 |
| Hypertension-n (%) | 41 (54.67) | 18 (66.67) | 0.392 |
| Diabetes-n (%) | 13 (17.11) | 9 (33.33) | 0.135 |
| Biochemistry parameters | |||
| Cholesterol (mg/dL)-median (IQR) | 190.5 (172–216) | 209 (160–227) | 0.429 |
| Triglycerides (mg/dL)-median (IQR) | 124 (90–166) | 134 (94–173) | 0.534 |
| LDL (mg/dL)-median (IQR) | 122.4 (104.4–141.2) | 126.2 (103–161) | 0.372 |
| HDL (mg/dL)-median (IQR) | 42 (38–48) | 39 (35–48) | 0.380 |
| TSH (mUI/mL)-median (IQR) | 1.99 (1.28–2.98) | 1.67 (1.27–2.51) | 0.424 |
| CRP (mg/L)-median (IQR) | 5.05 (2.87–8.98) | 4.57 (2.26–11) | 0.672 |
| FPG (mg/dL)-median (IQR) | 96 (92–106) | 94 (85–108) | 0.896 |
| HbA1c (%)-median (IQR) | 5.9 (5.5–6.6) | 5.7 (5.4–6.4) | 0.663 |
| Insulin (mUI/mL)-median (IQR) | 14.45 (10.9–20.2) | 16.8 (13.2–22.9) | 0.254 |
| HOMA-IR-median (IQR) | 3.77 (2.77–5.1) | 4.99 (3.49–5.91) | 0.018 |
Publisher’s Note: MDPI stays neutral with regard to jurisdictional claims in published maps and institutional affiliations. |
© 2021 by the authors. Licensee MDPI, Basel, Switzerland. This article is an open access article distributed under the terms and conditions of the Creative Commons Attribution (CC BY) license (https://creativecommons.org/licenses/by/4.0/).
Share and Cite
Schleu, M.F.; Barreto-Duarte, B.; Arriaga, M.B.; Araujo-Pereira, M.; Ladeia, A.M.; Andrade, B.B.; Lima, M.L. Lower Levels of Vitamin D Are Associated with an Increase in Insulin Resistance in Obese Brazilian Women. Nutrients 2021, 13, 2979. https://doi.org/10.3390/nu13092979
Schleu MF, Barreto-Duarte B, Arriaga MB, Araujo-Pereira M, Ladeia AM, Andrade BB, Lima ML. Lower Levels of Vitamin D Are Associated with an Increase in Insulin Resistance in Obese Brazilian Women. Nutrients. 2021; 13(9):2979. https://doi.org/10.3390/nu13092979
Chicago/Turabian StyleSchleu, Minna F., Beatriz Barreto-Duarte, Maria B. Arriaga, Mariana Araujo-Pereira, Ana Marice Ladeia, Bruno B. Andrade, and Maria L. Lima. 2021. "Lower Levels of Vitamin D Are Associated with an Increase in Insulin Resistance in Obese Brazilian Women" Nutrients 13, no. 9: 2979. https://doi.org/10.3390/nu13092979
APA StyleSchleu, M. F., Barreto-Duarte, B., Arriaga, M. B., Araujo-Pereira, M., Ladeia, A. M., Andrade, B. B., & Lima, M. L. (2021). Lower Levels of Vitamin D Are Associated with an Increase in Insulin Resistance in Obese Brazilian Women. Nutrients, 13(9), 2979. https://doi.org/10.3390/nu13092979

