Physical Education and the Adoption of Habits Related to the Mediterranean Diet
Abstract
1. Introduction
2. Method
2.1. Participants
2.2. Measurement
2.2.1. Teaching Environment
2.2.2. Satisfaction of Basic Psychological Needs
2.2.3. Motivation
2.3. Procedure
2.4. Data Analysis
3. Results
3.1. Preliminary Analysis
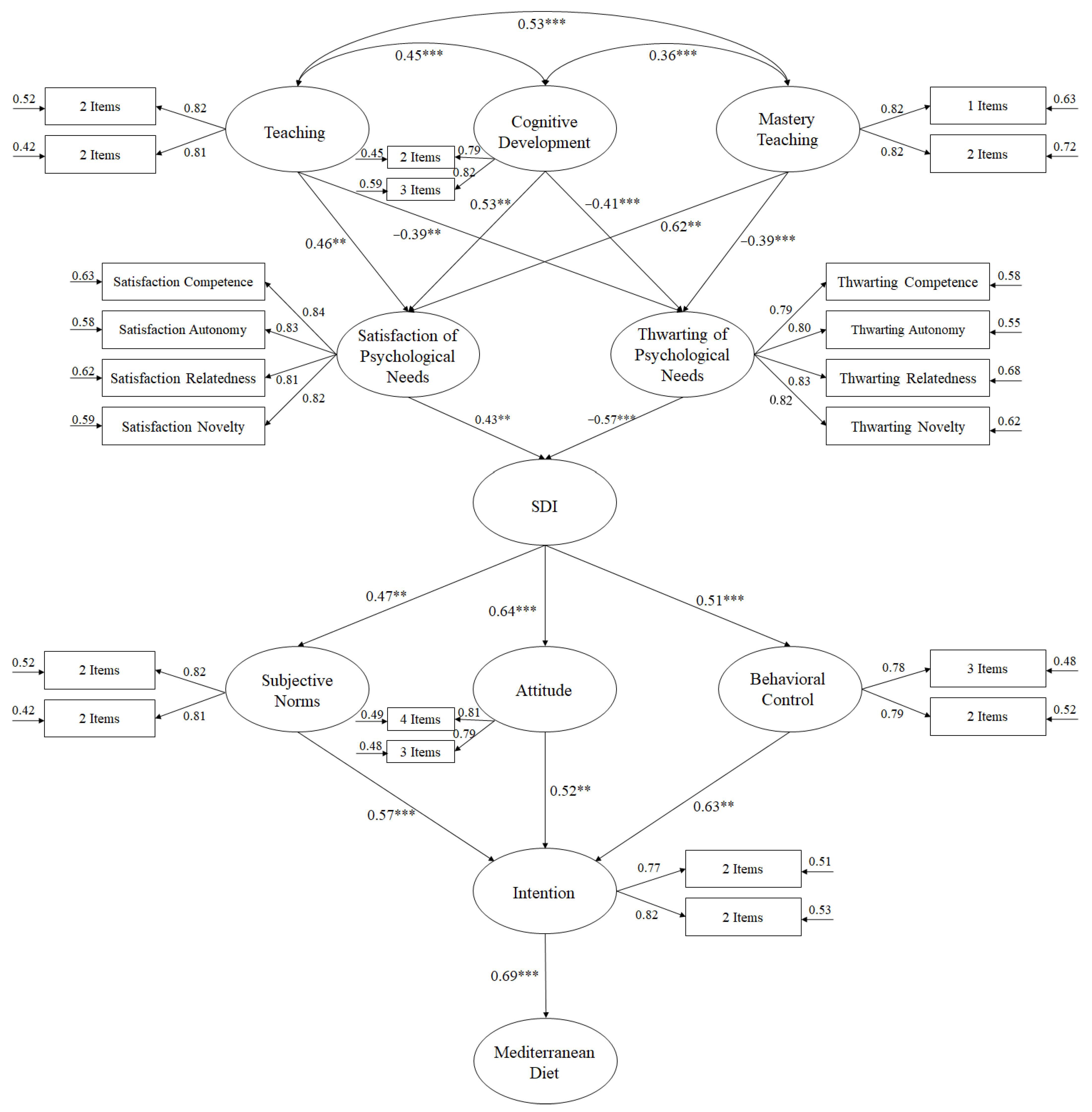
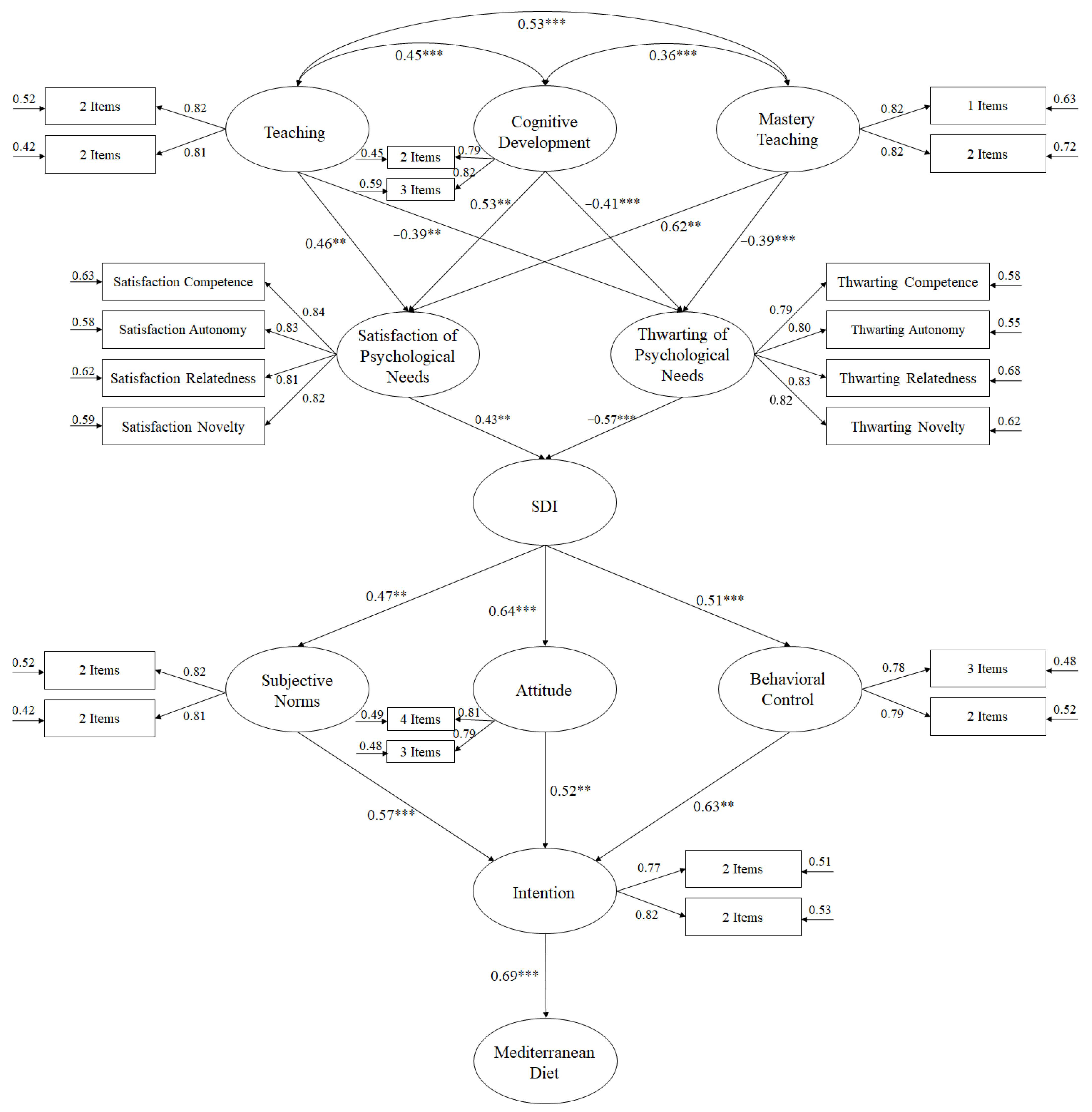
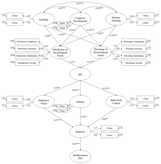
3.2. Structural Equation Modelling
4. Discussion
5. Conclusions
Author Contributions
Funding
Institutional Review Board Statement
Informed Consent Statement
Data Availability Statement
Conflicts of Interest
References
- WHO. World Health Statistics 2018: Monitoring Health for the SDGs (Sustainable Development Goals); World Health Organization: Geneva, Switzerland, 2018. [Google Scholar]
- WHO. Report of the Commission on Ending Childhood Obesity; World Health Organization: Geneva, Switzerland, 2016. [Google Scholar]
- Williams, J.; Buoncristiano, M.; Nardone, P.; Rito, A.I.; Spinelli, A.; Hejgaard, T.; Kierkegaard, L.; Nurk, E.; Kunešová, M.; Musić Milanović, S.; et al. A Snapshot of European Children’s Eating Habits: Results from the Fourth Round of the WHO European Childhood Obesity Surveillance Initiative (COSI). Nutrients 2020, 12, 2481. [Google Scholar] [CrossRef] [PubMed]
- Ghanemi, A.; Yoshioka, M.; St-Amand, J. Will an Obesity Pandemic Replace the Coronavirus Disease-2019 (COVID-19) Pandemic? Med. Hypotheses 2020, 144, 110042. [Google Scholar] [CrossRef]
- Berger, N.A. Obesity and Cancer Pathogenesis. Ann. N. Y. Acad. Sci. 2014, 1311, 57–76. [Google Scholar] [CrossRef]
- Moradi, M.; Mozaffari, H.; Askari, M.; Azadbakht, L. Association between Overweight/Obesity with Depression, Anxiety, Low Self-Esteem, and Body Dissatisfaction in Children and Adolescents: A Systematic Review and Meta-Analysis of Observational Studies. Crit. Rev. Food Sci. Nutr. 2020, 1–16. [Google Scholar] [CrossRef]
- Lee, J.; Hong, J.S.; Tan, K.; Pineros-Leano, M.; Baek, S.A. Bullying Victimization Profiles of School-Aged Adolescents and Associations with Weight Statuses: A Latent Class Analysis. J. Interpers. Violence 2020, 1–24. [Google Scholar] [CrossRef]
- Timmons, B.W.; LeBlanc, A.G.; Carson, V.; Connor Gorber, S.; Dillman, C.; Janssen, I.; Kho, M.E.; Spence, J.C.; Stearns, J.A.; Tremblay, M.S. Systematic Review of Physical Activity and Health in the Early Years (Aged 0–4 Years). Appl. Physiol. Nutr. Metab. 2012, 37, 773–792. [Google Scholar] [CrossRef] [PubMed]
- De Andalucía, J. Decreto 301/2009, de 14 de Julio, Por El Que Se Regula El Calendario y La Jornada Escolar En Los Centros Docentes, a Excepción de Los Universitarios. Boletín Oficial La Junta Andalucía 2009, 139, 1–224. [Google Scholar]
- De Andalucía, J. Orden de 10 de Agosto de 2007, Por La Que Se Desarrolla El Curriculo Correspondiente a La Educación Secundaria Obligatoria En Andalucia. Boletín Oficial la Junta Andalucía 2007, 171, 1–96. [Google Scholar]
- Deci, E.L.; Ryan, R.M. Optimizing Students’ Motivation in the Era of Testing and Pressure: A Self-Determination Theory Perspective. In Building Autonomous Learners; Springer: Singapore, 2016; pp. 9–29. [Google Scholar]
- Muñoz-González, V.; Gómez-López, M.; Granero-Gallegos, A. Relación Entre La Satisfacción Con Las Clases de Educación Fisica, Su Importancia y Utilidad y La Intención de Práctica Del Alumnado de Educación Secundaria Obligatoria. Rev. Complut. Educ. 2019, 30, 479–491. [Google Scholar] [CrossRef]
- Sicilia, A.; Ferriz, R.; Trigueros, R.; González-Cutre, D. Spanish Adaptation and Validation of the Physical Activity Class Satisfaction Questionnaire (PACSQ). Univ. Psychol. 2014, 13, 1321–1332. [Google Scholar] [CrossRef]
- La Rotta, D.R.; Ferriz, R.; Lara, D. Validation of the Satisfaction Questionnaire with Physical Education Classes (CSCEF) in the Latin American Context. J. Hum. Sport Exerc. 2020, 16, 1–13. [Google Scholar] [CrossRef]
- Cunningham, G.B. Development of the Physical Activity Class Satisfaction Questionnaire (PACSQ). Meas. Phys. Educ. Exerc. Sci. 2007, 11, 161–176. [Google Scholar] [CrossRef]
- López-Pastor, V.M.; Kirk, D.; Lorente-Catalán, E.; MacPhail, A.; Macdonald, D. Alternative Assessment in Physical Education: A Review of International Literature. Sport Educ. Soc. 2013, 18, 57–76. [Google Scholar] [CrossRef]
- Green, K. Mission Impossible? Reflecting upon the Relationship between Physical Education, Youth Sport and Lifelong Participation. Sport Educ. Soc. 2014, 19, 357–375. [Google Scholar] [CrossRef]
- Ryan, R.M.; Deci, E.L. Self-Determination Theory. Basic Psychological Needs in Motivation, Development, and Wellness; Guilford Press: New York, NY, USA, 2017. [Google Scholar]
- Deci, E.L.; Ryan, R.M. The “What” and “Why” of Goal Pursuits: Human Needs and the Self-Determination of Behavior. Psychol. Inq. 2000, 11, 227–268. [Google Scholar] [CrossRef]
- Deci, E.L.; Ryan, R.M. A Motivational Approach to Self: Integration in Personality. In Perspectives on Motivation: Nebraska Symposium on Motivation; Dienstbier, R.A., Ed.; University of Nebraska Press: Lincoln, NE, USA, 1991; pp. 237–288. [Google Scholar]
- Ryan, R.M.; Deci, E.L. Intrinsic and Extrinsic Motivation from a Self-Determination Theory Perspective: Definitions, Theory, Practices, and Future Directions. Contemp. Educ. Psychol. 2020, 61, 101860. [Google Scholar] [CrossRef]
- Sheppard, B.H.; Hartwick, J.; Warshaw, P.R. The Theory of Reasoned Action: A Meta-Analysis of Past Research with Recommendations for Modifications and Future Research. J. Consum. Res. 1988, 15, 325–343. [Google Scholar] [CrossRef]
- Hagger, M.; Chatzisarantis, N.; Biddle, S. A Meta-Analytic Review of the Theories of Reasoned Action and Planned Behavior in Physical Activity: Predictive Validity and the Contribution of Additional Variables. J. Sport Exerc. Psychol. 2002, 24, 3–32. [Google Scholar] [CrossRef]
- Schwingshackl, L.; Morze, J.; Hoffmann, G. Mediterranean Diet and Health Status: Active Ingredients and Pharmacological Mechanisms. Br. J. Pharmacol. 2020, 177, 1241–1257. [Google Scholar] [CrossRef]
- Trigueros, R.; Mínguez, L.A.; González-Bernal, J.J.; Aguilar-Parra, J.M.; Padilla, D.; Álvarez, J.F. Validation of the Satisfaction Scale of Basic Psychological Needs in Physical Education with the Incorporation of the Novelty in the Spanish Context. Sustainability 2019, 11, 6250. [Google Scholar] [CrossRef]
- Vlachopoulos, S.P.; Katartzi, E.S.; Kontou, M.G. The Basic Psychological Needs in Physical Education Scale. J. Teach. Phys. Educ. 2011, 30, 263–280. [Google Scholar] [CrossRef]
- Menéndez, J.I.; Fernández-Rio, J. Versión Española de La Escala de Necesidades Psicológicas Básicas En Educación Fisica. Rev. Int. Med. Cienc. Act. Fis. Deporte 2018, 18, 119–133. [Google Scholar] [CrossRef]
- González-Cutre, D.; Sicilia, Á.; Sierra, A.C.; Ferriz, R.; Hagger, M.S. Understanding the Need for Novelty from the Perspective of Self-Determination Theory. Personal. Individ. Differ. 2016, 102, 159–169. [Google Scholar] [CrossRef]
- Trigueros, R.; Maldonado, J.J.; Vicente, F.; González-Bernal, J.J.; Ortiz, L.; González-Santos, J. Adaptación y Validación Al Contexto de La Educación Fisica de La Escala de La Frustración de Las Necesidades Psicológicas En El Ejercicio Fisico Con La Inclusión de La Novedad Como Necesidad Psicológica. Rev. Psicol. Deporte 2020, 25, 295–303. [Google Scholar]
- Sicilia, Á.; Ferriz, R.; Sáenz-Álvarez, P. Validación Española de La Escala de Frustración de Las Necesidades Psicológicas (EFNP) En El Ejercicio Fisico. Psychol. Soc. Educ. 2013, 5, 1–19. [Google Scholar] [CrossRef]
- Trigueros, R.; Sicilia, A.; Alcaraz-Ibáñez, M.; Dumitru, D.C. Adaptación y validación española de la escala revisada del locus percibido de causalidad (PLOC-R) en educación física. Cuadernos de Psicología del Deporte 2017, 1, 25–32. [Google Scholar]
- Vansteenkiste, M.; Sierens, E.; Soenens, B.; Luyckx, K.; Lens, W. Motivational Profiles from a Self-Determination Perspective: The Quality of Motivation Matters. J. Educ. Psychol. 2009, 101, 671. [Google Scholar] [CrossRef]
- Vallerand, R.J. Intrinsic and extrinsic motivation in sport and physical activity. Handb. Sport Psychol. 2007, 3, 59–83. [Google Scholar]
- Hamilton, K.; van Dongen, A.; Hagger, M.S. An extended theory of planned behavior for parent-for-child health behaviors: A meta-analysis. Health Psychol. 2020, 10, 863. [Google Scholar] [CrossRef]
- Huang, J.; Antonides, G.; Nie, F. Social-Psychological Factors in Food Consumption of Rural Residents: The Role of Perceived Need and Habit within the Theory of Planned Behavior. Nutrients 2020, 12, 1203. [Google Scholar] [CrossRef]
- Serra-Majem, L.; Ribas, L.; Ngo, J.; Ortega, R.M.; Garcia, A.; Perez-Rodrigo, C.; Aranceta, J. Food, Youth and the Mediterranean Diet in Spain. Development of KIDMED, Mediterranean Diet Quality Index in children and adolescents. Public Health Nutr. 2004, 7, 931–935. [Google Scholar] [CrossRef] [PubMed]
- Hair, J.; Black, W.; Babin, B.; Anderson, R.; Tatham, R. Multivariate Data Analysis; Pearson/Prentice Hall: Upper Saddle River, NJ, USA, 2006; p. 48. [Google Scholar]
- Marsh, H.W.; Hau, K.T.; Wen, Z. In search golden rules: Comment on hypothesis-testing approaches to setting cutoff values for fit indexes and dangers in overgeneralizing Hu and Bentler’s (1999) findings. Struct. Equ. Model. 2004, 11, 320–341. [Google Scholar] [CrossRef]
- McDonald, R.P.; Ho, M.H.R. Principles and practice in reporting structural equation analyses. Psychol. Methods 2002, 7, 64. [Google Scholar] [CrossRef] [PubMed]
- Taber, K.S. The Use of Cronbach’s Alpha When Developing and Reporting Research Instruments in Science Education. Res. Sci. Educ. 2018, 48, 1273–1296. [Google Scholar] [CrossRef]
- Ahn, J.S.; Reeve, J.; Laceulle, O. Developmental Pathways of Preadolescents’ Intrinsic and Extrinsic Values: The Role of Basic Psychological Needs Satisfaction. Eur. J. Pers. 2020, 1–16. [Google Scholar] [CrossRef]
- Cuevas-Campos, R.; Fernández-Bustos, J.G.; González-Cutre, D.; Hernández-Martinez, A. Need Satisfaction and Need Thwarting in Physical Education and Intention to Be Physically Active. Sustainability 2020, 12, 7312. [Google Scholar] [CrossRef]
- Fernández-Espinola, C.; Almagro, B.J.; Tamayo-Fajardo, J.A.; Sáenz-López, P. Complementing the Self-Determination Theory with the Need for Novelty: Motivation and Intention to Be Physically Active in Physical Education Students. Front. Psychol. 2020, 11, 1535. [Google Scholar] [CrossRef]
- Ahmadi, A.; Eskandarnejad, M. The Relationship among Basic Psychological Needs Satisfaction and Thwarting, Autonomous Motivation, Affective Outcomes and Behavioral Intentions in Adolescent’s Educational Sport Environment; Modeling Based on Basic Psychological Needs Theory. J. Sport Manag. Mot. Behav. 2020. [Google Scholar] [CrossRef]
- Behzadnia, B.; Deci, E.L.; DeHaan, C.R. Predicting Relations among Life Goals, Physical Activity, Health, and Well-Being in Elderly Adults: A Self-Determination Theory Perspective on Healthy Aging. In Self-Determination Theory and Healthy Aging; Springer: Singapore, 2020; pp. 47–71. [Google Scholar]
- Trigueros, R.; Minguez, L.A.; González-Bernal, J.J.; Jahouh, M.; Soto-Camara, R.; Aguilar-Parra, J.M. Influence of Teaching Style on Physical Education Adolescents’ Motivation and Health-Related Lifestyle. Nutrients 2019, 11, 2594. [Google Scholar] [CrossRef]
- Hollembeak, J.; Amorose, A.J. Perceived Coaching Behaviors and College Athletes’ Intrinsic Motivation: A Test of Self-Determination Theory. J. Appl. Sport Psychol. 2005, 17, 20–36. [Google Scholar] [CrossRef]
- Leyton, M.; Batista, M.; Jiménez-Castuera, R. Modelo de Predicción de Los Estilos de Vida Saludables a Través de La Teoría de La Autodeterminación de Estudiantes de Educación Física. Rev. Psicodidáctica 2020, 25, 68–75. [Google Scholar] [CrossRef]
- Sarrazin, P.; Vallerand, R.; Guillet, E.; Pelletier, L.; Cury, F. Motivation and Dropout in Female Handballers: A 21-Month Prospective Study. Eur. J. Soc. Psychol. 2002, 32, 395–418. [Google Scholar] [CrossRef]
- Hagger, M.S.; Chatzisarantis, N.L.D. An Integrated Behavior Change Model for Physical Activity. Exerc. Sport Sci. Rev. 2014, 42, 62–69. [Google Scholar] [CrossRef] [PubMed]
- Chan, D.K.C.; Zhang, L.; Lee, A.S.Y.; Hagger, M.S. Reciprocal Relations between Autonomous Motivation from Self-Determination Theory and Social Cognition Constructs from the Theory of Planned Behavior: A Cross-Lagged Panel Design in Sport Injury Prevention. Psychol. Sport Exerc. 2020, 48, 101660. [Google Scholar] [CrossRef]
- Lazuras, L.; Ourda, D.; Barkoukis, V.; Tsorbatzoudis, H. A Study of Predictors of Adolescents’ Physical Activity Intentions. Psychol. Soc. Educ. 2011, 3, 69–81. [Google Scholar] [CrossRef][Green Version]
- Seow, A.N.; Choong, Y.O.; Moorthy, K.; Choong, C.K. Predicting Medical Tourism Behavioural Intention Using Social Cognition Models. Tour. Rev. 2020. [Google Scholar] [CrossRef]
- Margüenda, A.; Contreras, A.; Bermúdez, J.; Pérez, A.M. Procesos Motivacionales y Volitivos En El Desarrollo de Conducta Saludable: Utilidad Diferencial de La Implementación de La Intención. Análisis Modif. Conducta 2004, 30, 71–104. [Google Scholar]
- Heidbreder, L.M.; Schmitt, M. Fasting Plastic: An Intervention Study to Break Habits of Plastic Consumption. PsyEcology 2020, 1–23. [Google Scholar] [CrossRef]
- Trigueros, R.; Cangas, A.J.; Aguilar-Parra, J.M.; Álvarez, J.F.; García-Más, A. No More Bricks in the Wall: Adopting Healthy Lifestyles through Physical Education Classes. Int. J. Environ. Res. Public Health 2019, 16, 4860. [Google Scholar] [CrossRef] [PubMed]

| Statistics | Good Indexes |
|---|---|
| χ2/degree freedom | Between 2 and 3 |
| Comparative Fit Index (CFI) | +0.95 |
| Incremental Fit Index (IFI) | +0.95 |
| Tucker Lewis Index (TLI) | +0.95 |
| RMSEA (Root Mean Square Error of Approximation) CI 90% | Equal or less than 0.06 |
| SRMR (Standardized Root Mean Square Residual) | Equal or less than 0.08 |
| Factors | M | SD | α | 1 | 2 | 3 | 4 | 5 | 6 | 7 | 8 | 9 | 10 | 11 |
|---|---|---|---|---|---|---|---|---|---|---|---|---|---|---|
| 1. Cognitive Development | 5.48 | 1.12 | 0.83 | - | 0.42 ** | 0.45 ** | 0.40 *** | −0.35 ** | 0.59 *** | 0.61 *** | 0.27 ** | 0.65 *** | 0.68 *** | 0.52 *** |
| 2. Mastery Experiences | 6.21 | 1.53 | 0.84 | - | 0.28 ** | 0.51 *** | −0.42 ** | 0.52 ** | 0.66 ** | 0.39 ** | 0.38 ** | 0.59 *** | 0.39 *** | |
| 3. Teaching | 6.42 | 1.43 | 0.88 | - | 0.61 ** | −0.36 ** | 0.48 *** | 0.54 *** | 0.46 *** | 0.42 ** | 0.61 *** | 0.38 *** | ||
| 4. BPNs Satisfaction | 5.98 | 1.46 | 0.83 | - | −0.58 *** | 0.47 ** | 0.34 ** | 0.37 ** | 0.47 *** | 0.48 *** | 0.42 ** | |||
| 5. BPNs Thwarting | 2.16 | 1.69 | 0.82 | - | −0.31 ** | −0.36 *** | −0.41 *** | −0.46 ** | −0.37 ** | −0.13 * | ||||
| 6. SDI-PE | 15.37 | 8.46 | - | - | 0.46 *** | 0.39 ** | 0.57 *** | 0.78 *** | 0.47 ** | |||||
| 7. Subjective Standards | 4.88 | 1.36 | 0.79 | - | 0.51 *** | 0.61 *** | 0.69 ** | 0.49 *** | ||||||
| 8. Behavioural Control | 4.35 | 0.99 | 0.77 | - | 0.5 ** | 0.63 ** | 0.57 ** | |||||||
| 9. Attitude | 4.66 | 1.36 | 0.80 | - | 0.52 *** | 0.43 *** | ||||||||
| 10. Intention | 5.13 | 0.98 | 0.82 | - | 0.49 ** | |||||||||
| 11. Mediterranean Diet | 5.99 | 1.88 | 0.85 | - |
Publisher’s Note: MDPI stays neutral with regard to jurisdictional claims in published maps and institutional affiliations. |
© 2021 by the authors. Licensee MDPI, Basel, Switzerland. This article is an open access article distributed under the terms and conditions of the Creative Commons Attribution (CC BY) license (http://creativecommons.org/licenses/by/4.0/).
Share and Cite
Lirola, M.-J.; Trigueros, R.; Aguilar-Parra, J.M.; Mercader, I.; Fernandez Campoy, J.M.; del Pilar Díaz-López, M. Physical Education and the Adoption of Habits Related to the Mediterranean Diet. Nutrients 2021, 13, 567. https://doi.org/10.3390/nu13020567
Lirola M-J, Trigueros R, Aguilar-Parra JM, Mercader I, Fernandez Campoy JM, del Pilar Díaz-López M. Physical Education and the Adoption of Habits Related to the Mediterranean Diet. Nutrients. 2021; 13(2):567. https://doi.org/10.3390/nu13020567
Chicago/Turabian StyleLirola, María-Jesús, Rubén Trigueros, Jose M. Aguilar-Parra, Isabel Mercader, Juan M. Fernandez Campoy, and Mª del Pilar Díaz-López. 2021. "Physical Education and the Adoption of Habits Related to the Mediterranean Diet" Nutrients 13, no. 2: 567. https://doi.org/10.3390/nu13020567
APA StyleLirola, M.-J., Trigueros, R., Aguilar-Parra, J. M., Mercader, I., Fernandez Campoy, J. M., & del Pilar Díaz-López, M. (2021). Physical Education and the Adoption of Habits Related to the Mediterranean Diet. Nutrients, 13(2), 567. https://doi.org/10.3390/nu13020567

