Sexually Dimorphic Associations between Maternal Factors and Human Milk Hormonal Concentrations
Abstract
1. Introduction
2. Materials and Methods
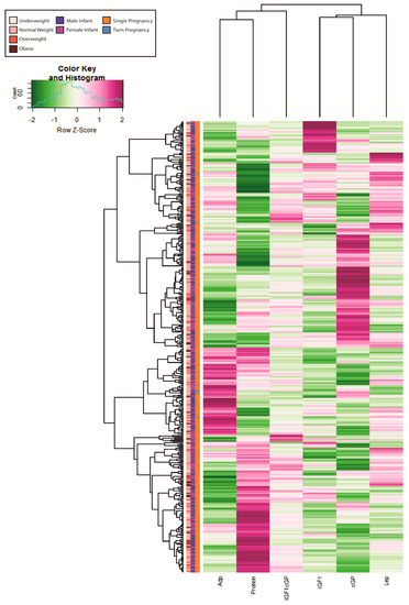
3. Results
3.1. Population Characteristics
3.2. HM Samples
3.3. Maternal Factors and HM Composition
3.4. Infant Factors and HM Composition
3.5. Maternal-Infant Interactions, Sex-Specificity and HM Composition
4. Discussion
5. Conclusions
Author Contributions
Funding
Acknowledgments
Conflicts of Interest
References
- Blum, J.W.; Baumrucker, C.R. Insulin-like Growth Factors (IGFs), IGF Binding Proteins, and Other Endocrine Factors in Milk: Role in the Newborn. Adv. Exp. Med. Biol. 2008, 606, 397–422. [Google Scholar] [CrossRef]
- Çatlı, G.; Olgaç Dündar, N.; Dündar, B.N. Adipokines in Breast Milk: An Update. J. Clin. Res. Pediatr. Endocrinol. 2014, 6, 192–201. [Google Scholar] [CrossRef]
- Klok, M.D.; Jakobsdottir, S.; Drent, M.L. The Role of Leptin and Ghrelin in the Regulation of Food Intake and Body Weight in Humans: A Review. Obes. Rev. An Off. J. Int. Assoc. Study Obes. 2007, 8, 21–34. [Google Scholar] [CrossRef] [PubMed]
- Murray, P.G.; Clayton, P.E. Endocrine Control of Growth. Am. J. Med. Genet. C. Semin. Med. Genet. 2013, 163C, 76–85. [Google Scholar] [CrossRef] [PubMed]
- Picó, C.; Oliver, P.; Sánchez, J.; Miralles, O.; Caimari, A.; Priego, T.; Palou, A. The Intake of Physiological Doses of Leptin during Lactation in Rats Prevents Obesity in Later Life. Int. J. Obes. (Lond) 2007, 31, 1199–1209. [Google Scholar] [CrossRef] [PubMed]
- Jiang, J.; Wu, K.; Yu, Z.; Ren, Y.; Zhao, Y.; Jiang, Y.; Xu, X.; Li, W.; Jin, Y.; Yuan, J.; et al. Changes in Fatty Acid Composition of Human Milk over Lactation Stages and Relationship with Dietary Intake in Chinese Women. Food Funct. 2016, 7, 3154–3162. [Google Scholar] [CrossRef]
- Ballard, O.; Morrow, A.L. Human Milk Composition: Nutrients and Bioactive Factors. Pediatr. Clin. North Am. 2013, 60, 49–74. [Google Scholar] [CrossRef]
- Mizuno, K.; Nishida, Y.; Taki, M.; Murase, M.; Mukai, Y.; Itabashi, K.; Debari, K.; Iiyama, A. Is Increased Fat Content of Hindmilk due to the Size or the Number of Milk Fat Globules? Int. Breastfeed. J. 2009, 4, 7. [Google Scholar] [CrossRef]
- Pundir, S.; Wall, C.R.; Mitchell, C.J.; Thorstensen, E.B.; Lai, C.T.; Geddes, D.T.; Cameron-Smith, D. Variation of Human Milk Glucocorticoids over 24 Hour Period. J. Mammary Gland Biol. Neoplasia 2017, 22, 85–92. [Google Scholar] [CrossRef]
- Martin, M.A.; Lassek, W.D.; Gaulin, S.J.C.; Evans, R.W.; Woo, J.G.; Geraghty, S.R.; Davidson, B.S.; Morrow, A.L.; Kaplan, H.S.; Gurven, M.D. Fatty Acid Composition in the Mature Milk of Bolivian Forager-Horticulturalists: Controlled Comparisons with a US Sample. Matern. Child Nutr. 2012, 8, 404–418. [Google Scholar] [CrossRef]
- Panagos, P.G.; Vishwanathan, R.; Penfield-Cyr, A.; Matthan, N.R.; Shivappa, N.; Wirth, M.D.; Hebert, J.R.; Sen, S. Breastmilk from Obese Mothers Has pro-Inflammatory Properties and Decreased Neuroprotective Factors. J. Perinatol. Off. J. Calif. Perinat. Assoc. 2016, 36, 284–290. [Google Scholar] [CrossRef] [PubMed]
- Nayak, U.; Kanungo, S.; Zhang, D.; Ross Colgate, E.; Carmolli, M.P.; Dey, A.; Alam, M.; Manna, B.; Nandy, R.K.; Kim, D.R.; et al. Influence of Maternal and Socioeconomic Factors on Breast Milk Fatty Acid Composition in Urban, Low-Income Families. Matern. Child Nutr. 2017, 13, e12423. [Google Scholar] [CrossRef] [PubMed]
- Galante, L.; Milan, A.M.; Reynolds, C.M.; Cameron-Smith, D.; Vickers, M.H.; Pundir, S. Sex-Specific Human Milk Composition: The Role of Infant Sex in Determining Early Life Nutrition. Nutrients 2018, 10, 1194. [Google Scholar] [CrossRef]
- Klein, K.; Bancher-Todesca, D.; Graf, T.; Garo, F.; Roth, E.; Kautzky-Willer, A.; Worda, C. Concentration of Free Amino Acids in Human Milk of Women with Gestational Diabetes Mellitus and Healthy Women. Breastfeed. Med. Off. J. Acad. Breastfeed. Med. 2013, 8, 111–115. [Google Scholar] [CrossRef] [PubMed]
- Azulay Chertok, I.R.; Haile, Z.T.; Eventov-Friedman, S.; Silanikove, N.; Argov-Argaman, N. Influence of Gestational Diabetes Mellitus on Fatty Acid Concentrations in Human Colostrum. Nutrition 2017, 36, 17–21. [Google Scholar] [CrossRef] [PubMed]
- Andreas, N.J.; Hyde, M.J.; Herbert, B.R.; Jeffries, S.; Santhakumaran, S.; Mandalia, S.; Holmes, E.; Modi, N. Impact of Maternal BMI and Sampling Strategy on the Concentration of Leptin, Insulin, Ghrelin and Resistin in Breast Milk across a Single Feed: A Longitudinal Cohort Study. BMJ Open 2016, 6. [Google Scholar] [CrossRef]
- Young, B.E.; Levek, C.; Reynolds, R.M.; Rudolph, M.C.; MacLean, P.; Hernandez, T.L.; Friedman, J.E.; Krebs, N.F. Bioactive Components in Human Milk Are Differentially Associated with Rates of Lean and Fat Mass Deposition in Infants of Mothers with Normal vs. Elevated BMI. Pediatr. Obes. 2018, 13, 598–606. [Google Scholar] [CrossRef]
- Demmelmair, H.; Koletzko, B. Variation of Metabolite and Hormone Contents in Human Milk. Clin. Perinatol. 2017, 44, 151–164. [Google Scholar] [CrossRef]
- Ford, N.D.; Behrman, J.R.; Hoddinott, J.F.; Maluccio, J.A.; Martorell, R.; Ramirez-Zea, M.; Stein, A.D. Exposure to Improved Nutrition from Conception to Age 2 Years and Adult Cardiometabolic Disease Risk: A Modelling Study. Lancet. Glob. Heal. 2018, 6, e875–e884. [Google Scholar] [CrossRef]
- Bafico, A.; Aaronson, S.A. Classification of Growth Factors and Their Receptors. In Holland-Frei Cancer Medicine, 6th ed.; Kufe, D.W., Pollock, R.E., Weichselbaum, R.R., Bast, R.C., Jr., Gansler, T.S., Holland, J.F., Frei, E., III, Eds.; BC Decker: Hamilton, ON, Canada, 2003; ISBN 1-55009-213-8. [Google Scholar]
- Marcovecchio, M.L.; Chiarelli, F. Obesity and Growth during Childood and Puberty. World Rev. Nutr. Diet. 2013, 106, 135–141. [Google Scholar] [CrossRef]
- Guan, J.; Gluckman, P.; Yang, P.; Krissansen, G.; Sun, X.; Zhou, Y.; Wen, J.; Phillips, G.; Shorten, P.R.; McMahon, C.D.; et al. Cyclic Glycine-Proline Regulates IGF-1 Homeostasis by Altering the Binding of IGFBP-3 to IGF-1. Sci. Rep. 2014, 4, 4388. [Google Scholar] [CrossRef] [PubMed]
- Fantuzzi, G. Adipose Tissue, Adipokines, and Inflammation. J. Allergy Clin. Immunol. 2005, 115, 911–919. [Google Scholar] [CrossRef] [PubMed]
- Ahima, R.S.; Antwi, D.A. Brain Regulation of Appetite and Satiety. Endocrinol. Metab. Clin. North Am. 2008, 37, 811–823. [Google Scholar] [CrossRef] [PubMed]
- Farr, O.M.; Gavrieli, A.; Mantzoros, C.S. Leptin Applications in 2015: What Have We Learned about Leptin and Obesity? Curr. Opin. Endocrinol. Diabetes. Obes. 2015, 22, 353–359. [Google Scholar] [CrossRef]
- Berg, A.H.; Combs, T.P.; Scherer, P.E. ACRP30/adiponectin: An Adipokine Regulating Glucose and Lipid Metabolism. Trends Endocrinol. Metab. 2002, 13, 84–89. [Google Scholar] [CrossRef]
- Nozhenko, Y.; Asnani-Kishnani, M.; Rodríguez, A.M.; Palou, A. Milk Leptin Surge and Biological Rhythms of Leptin and Other Regulatory Proteins in Breastmilk. PLoS ONE 2015, 10, e0145376. [Google Scholar] [CrossRef][Green Version]
- Purcell, R.H.; Sun, B.; Pass, L.L.; Power, M.L.; Moran, T.H.; Tamashiro, K.L.K. Maternal Stress and High-Fat Diet Effect on Maternal Behavior, Milk Composition, and Pup Ingestive Behavior. Physiol. Behav. 2011, 104, 474–479. [Google Scholar] [CrossRef]
- Lagstrom, H.; Rautava, P.; Kaljonen, A.; Raiha, H.; Pihlaja, P.; Korpilahti, P.; Peltola, V.; Rautakoski, P.; Osterbacka, E.; Simell, O.; et al. Cohort Profile: Steps to the Healthy Development and Well-Being of Children (the STEPS Study). Int. J. Epidemiol. 2013, 42, 1273–1284. [Google Scholar] [CrossRef]
- Pundir, S.; Nuora, A.; Junttila, N.; Rosemary Wall, C.; Linderborg, K.; Cameron-Smith, D.; Lagstr, H. Maternal Influences on the Glucocorticoid Concentrations of Human Milk: The STEPS Study. Clin. Nutr. 2018, 38, 1913–1920. [Google Scholar] [CrossRef]
- Sankilampi, U.; Hannila, M.-L.; Saari, A.; Gissler, M.; Dunkel, L. New Population-Based References for Birth Weight, Length, and Head Circumference in Singletons and Twins from 23 to 43 Gestation Weeks. Ann. Med. 2013, 45, 446–454. [Google Scholar] [CrossRef]
- Singh-Mallah, G.; Singh, K.; McMahon, C.D.; Harris, P.; Brimble, M.A.; Thorstensen, E.; Guan, J. Maternally Administered Cyclic Glycine-Proline Increases Insulin-Like Growth Factor-1 Bioavailability and Novelty Recognition in Developing Offspring. Endocrinology 2018, 157, 3130–3139. [Google Scholar] [CrossRef]
- Savino, F.; Lupica, M.M.; Benetti, S.; Petrucci, E.; Liguori, S.A.; Cordero Di Montezemolo, L. Adiponectin in Breast Milk: Relation to Serum Adiponectin Concentration in Lactating Mothers and Their Infants. Acta Paediatr. Int. J. Paediatr. 2012, 101, 1058–1062. [Google Scholar] [CrossRef] [PubMed]
- Savino, F.; Sorrenti, M.; Benetti, S.; Lupica, M.M.; Liguori, S.A.; Oggero, R. Resistin and Leptin in Breast Milk and Infants in Early Life. Early Hum. Dev. 2012, 88, 779–782. [Google Scholar] [CrossRef] [PubMed]
- Kratzsch, J.; Bae, Y.J. Adipokines in Human Breast Milk. Best Pract. Res. Clin. Endocrinol. Metab. 2018, 32, 27–38. [Google Scholar] [CrossRef] [PubMed]
- Brunner, S.; Schmid, D.; Zang, K.; Much, D.; Knoeferl, B.; Kratzsch, J.; Amann-Gassner, U.; Bader, B.L.; Hauner, H. Breast Milk Leptin and Adiponectin in Relation to Infant Body Composition up to 2 Years. Pediatr. Obes. 2015, 10, 67–73. [Google Scholar] [CrossRef]
- Gluckman, P.D.; Pinal, C.S. Regulation of Fetal Growth by the Somatotrophic Axis. J. Nutr. 2003, 133, 1741S–1746S. [Google Scholar] [CrossRef]
- Mohsen, A.H.A.; Sallam, S.; Ramzy, M.M.; Hamed, E.K. Investigating the Relationship between Insulin-like Growth Factor-1 (IGF-1) in Diabetic Mother’s Breast Milk and the Blood Serum of Their Babies. Electron. Physician 2016, 8, 2546–2550. [Google Scholar] [CrossRef][Green Version]
- Fontana, L.; Weiss, E.P.; Villareal, D.T.; Klein, S.; Holloszy, J.O. Long-Term Effects of Calorie or Protein Restriction on Serum IGF-1 and IGFBP-3 Concentration in Humans. Aging Cell 2008, 7, 681–687. [Google Scholar] [CrossRef]
- Fuglsang, J.; Sandager, P.; Frystyk, J.; Møller, N.; Flyvbjerg, A.; Ovesen, P. Alterations in Circulating Adiponectin Levels Occur Rapidly after Parturition. Eur. J. Endocrinol. 2010, 163, 69–73. [Google Scholar] [CrossRef]
- Chen, J.; Tan, B.; Karteris, E.; Zervou, S.; Digby, J.; Hillhouse, E.W.; Vatish, M.; Randeva, H.S. Secretion of Adiponectin by Human Placenta: Differential Modulation of Adiponectin and Its Receptors by Cytokines. Diabetologia 2006, 49, 1292–1302. [Google Scholar] [CrossRef]
- Thagaard, I.N.; Krebs, L.; Holm, J.-C.; Lange, T.; Larsen, T.; Christiansen, M. Adiponectin and Leptin as First Trimester Markers for Gestational Diabetes Mellitus: A Cohort Study. Clin. Chem. Lab. Med. 2017, 55, 1805–1812. [Google Scholar] [CrossRef] [PubMed]
- Böttner, A.; Kratzsch, J.; Müller, G.; Kapellen, T.M.; Blüher, S.; Keller, E.; Blüher, M.; Kiess, W. Gender Differences of Adiponectin Levels Develop during the Progression of Puberty and Are Related to Serum Androgen Levels. J. Clin. Endocrinol. Metab. 2004, 89, 4053–4061. [Google Scholar] [CrossRef] [PubMed]
- Horenburg, S.; Fischer-Posovszky, P.; Debatin, K.-M.; Wabitsch, M. Influence of Sex Hormones on Adiponectin Expression in Human Adipocytes. Horm. Metab. Res. 2008, 40, 779–786. [Google Scholar] [CrossRef] [PubMed]
- Meulenberg, P.M.; Hofman, J.A. Maternal Testosterone and Fetal Sex. J. Steroid Biochem. Mol. Biol. 1991, 39, 51–54. [Google Scholar] [CrossRef]
- Shibata, R.; Ouchi, N.; Murohara, T. Adiponectin and Cardiovascular Disease. Circ. J. 2009, 73, 608–614. [Google Scholar] [CrossRef] [PubMed]
- Tsou, P.-L.; Jiang, Y.-D.; Chang, C.-C.; Wei, J.-N.; Sung, F.-C.; Lin, C.-C.; Chiang, C.-C.; Tai, T.-Y.; Chuang, L.-M. Sex-Related Differences between Adiponectin and Insulin Resistance in Schoolchildren. Diabetes Care 2004, 27, 308–313. [Google Scholar] [CrossRef] [PubMed][Green Version]
- Weber, M.; Grote, V.; Closa-Monasterolo, R.; Escribano, J.; Langhendries, J.-P.; Dain, E.; Giovannini, M.; Verduci, E.; Gruszfeld, D.; Socha, P.; et al. Lower Protein Content in Infant Formula Reduces BMI and Obesity Risk at School Age: Follow-up of a Randomized Trial. Am. J. Clin. Nutr. 2014, 99, 1041–1051. [Google Scholar] [CrossRef]
- Papargyri, P.; Zapanti, E.; Salakos, N.; Papargyris, L.; Bargiota, A.; Mastorakos, G. Links between HPA Axis and Adipokines: Clinical Implications in Paradigms of Stress-Related Disorders. Expert Rev. Endocrinol. Metab. 2018, 13, 317–332. [Google Scholar] [CrossRef]
- Hinde, K.; Carpenter, A.J.; Clay, J.S.; Bradford, B.J. Holsteins Favor Heifers, Not Bulls: Biased Milk Production Programmed during Pregnancy as a Function of Fetal Sex. PLoS ONE 2014, 9, e86169. [Google Scholar] [CrossRef]


| Maternal, Pregnancy and Birth Characteristics | n (%) |
| Maternal age at birth, Mean (SD) | 31.1 (4.2) |
| Maternal Basic Education | |
| Primary school | 77 (15.4) |
| High School | 420 (84) |
| Other | 3 (0.6) |
| Missing | 1 |
| Maternal pre-pregnancy BMI (classes) and weight gain | |
| Underweight | 22 (4.3) |
| Normal weight | 343 (67.7) |
| Overweight | 91 (17.9) |
| Obese | 51 (10.1) |
| Weight gain during pregnancy, Mean (SD) | 12.5 (5.80) |
| Maternal gestational diabetes mellitus (GDM) | |
| No | 460 (91.3) |
| Yes | 44 (8.7) |
| Missing | 3 |
| Mother’s main function during pregnancy | |
| Work full-time | 343 (68.6) |
| Work part-time | 34 (6.8) |
| Unemployed | 10 (2.0) |
| Housewife/at home | 53 (10.6) |
| Studying | 53 (10.6) |
| Sick leave | 3 (0.6) |
| Other | 4 (0.8) |
| Missing | 1 |
| Single/multiple pregnancies | |
| Singletons | 495 (97.6) |
| Same-sex twins | 5 (1) |
| Different-sex twins | 1 (0.2) |
| Birth mode | |
| Vaginal | 443 (87.9) |
| C-section | 61 (12.1) |
| Infant characteristics | |
| Infant sex | |
| Male | 273 (53.8) |
| Female | 234 (46.2) |
| Gestational age (GA) | |
| >36.99 weeks GA | 477 (95.2) |
| <37 weeks GA | 21 (4.2) |
| Small for GA (SGA) | 16 (3.2) |
| Appropriate for GA (AGA) | 478 (94.8) |
| Large for GA (LGA) | 10 (2) |
| Missing | 3(0.6) |
| Infant birthweight, g, Mean (SD) | 3489.97 ± 505.54 |
| Infant birthweight, z-score, Mean (SD) | 0.18 ± 0.889 |
| Infant birth length, cm, Mean (SD) | 50.78 ± 2.19 |
| Nutritional practices | Median (Min,Max) |
| Duration of exclusive breastfeeding (months) | 3.2 (0.0,6.5) |
| Duration of partial breastfeeding (months) | 6.4 (0.0,38.3) |
| Duration of total breastfeeding (months) | 9.9 (0.0,40.3) |
| Introduction of solid food (months postpartum) | 4.0 (1.0,6.5) |
| Human Milk (HM) Characteristics | Mean (SD) |
|---|---|
| Leptin (ng/mg) | 0.116 (0.112) |
| Adiponectin (ng/mg) | 0.404 (0.237) |
| cGP (ng/mg) | 0.278 (0.222) |
| IGF-1(ng/mg) | 0.180 (0.099) |
| Protein (mg/mL) | 11.24 (2.147) |
| Lactation stage at milk sample collection (months postpartum) | 2.6 (0.40) |
| Adiponectin (ng/mg) | Leptin (ng/mg) | IGF-1 (ng/mg) | cGP (ng/mg) | Protein (mg/mL) | ||||||
|---|---|---|---|---|---|---|---|---|---|---|
| Β | p | Β | p | β | p | β | p | β | p | |
| Maternal characteristics | ||||||||||
| Maternal Age (years) | 0.049 | 0.28 | −0.032 | 0.478 | −0.074 | 0.10 | −0.051 | 0.29 | 0.026 | 0.54 |
| Maternal pre-pregnancy height (cm) | 0.042 | 0.36 | −0.035 | 0.44 | −0.008 | 0.86 | −0.068 | 0.17 | 0.018 | 0.69 |
| Maternal pre-pregnancy weight (kg) | 0.045 | 0.32 | 0.159 | <0.001 ** | −0.023 | 0.61 | −0.066 | 0.18 | 0.050 | 0.27 |
| Maternal pregnancy weight-gain (kg) | −0.079 | 0.10 | −0.015 | 0.76 | 0.104 | 0.03 * | −0.028 | 0.59 | 0.012 | 0.80 |
| Infant characteristics | ||||||||||
| Gestational age (weeks) | −0.054 | 0.23 | 0.065 | 0.15 | 0.028 | 0.54 | 0.063 | 0.20 | 0.026 | 0.56 |
| Birthweight (g) | −0.106 | 0.02 * | 0.039 | 0.39 | −0.025 | 0.58 | 0.058 | 0.23 | 0.021 | 0.63 |
| Birth-length (cm) | −0.043 | 0.35 | 0.001 | 0.99 | −0.006 | 0.89 | −0.017 | 0.73 | −0.007 | 0.87 |
| Nutritional practices | ||||||||||
| Total breastfeeding duration (months) | −0.137 | 0.01 ** | −0.042 | 0.41 | −0.013 | 0.80 | −0.035 | 0.53 | −0.135 | 0.01 ** |
| Exclusive breastfeeding duration (months) | −0.058 | 0.23 | 0.039 | 0.42 | 0.028 | 0.56 | 0.057 | 0.27 | −0.146 | 0.002 ** |
| Partial breastfeeding duration (months) | −0.088 | 0.1 | −0.014 | 0.80 | −0.035 | 0.51 | −0.063 | 0.28 | −0.062 | 0.24 |
| Introduction of solid foods (months) | −0.081 | 0.09 | −0.032 | 0.50 | 0.004 | 0.93 | 0.034 | 0.52 | −0.101 | 0.04 * |
| Adiponectin (ng/mg) | Leptin (ng/mg) | IGF-1 (ng/mg) | cGP (ng/mg) | Protein (mg/mL) | ||||||
|---|---|---|---|---|---|---|---|---|---|---|
| Mean Difference (95%CI) | pa | Mean Difference (95%CI) | pa | Mean Difference (95%CI) | pa | Mean Difference (95%CI) | pa | Mean Difference (95%CI) | pa | |
| Maternal-infant characteristics | ||||||||||
| BMI | ||||||||||
| Underweight | −0.022 (−0.174, 0.129) | 1 | −0.003 (−0.133, 0.127) | 1.000 | −0.027 (−0.150, 0.096) | 1 | 1.894 (−34.541, 38.328) | 1 | −0.225 (−1.797, 1.347) | 1 |
| Normal weight | Reference | Reference | Reference | Reference | Reference | |||||
| Overweight | 0.025 (−0.061, 0.110) | 1 | −0.085 (−0.159, −0.013) | 0.013 | −0.056 (−0.014, 0.125) | 0.202 | 5.757 (−14.844, 26.358) | 1 | 0.017 (−0.872, 0.906) | 1 |
| Obese | 0.011 (−0.108, 0.130) | 1 | −0.137 (−0.238, −0.035) | 0.003 | 0.011 (−0.086, 0.107) | 1 | 4.755 (−23.786, 33.296) | 1 | −0.724 (−1.955, 0.507) | 0.717 |
| Gestational Diabetes | ||||||||||
| No | Reference | Reference | Reference | Reference | Reference | |||||
| Yes | −0.012 (−0.099, 0.074) | 0.779 | −0.018 (−0.093,0.058) | 0.646 | 0.021 (−0.048, 0.091) | 0.55 | 3.962 (−16.862, 24,787) | 0.708 | 0.120 (−0.785, 1.024) | 0.795 |
| Basic Education | ||||||||||
| Primary school | −0.008 (−0.026, 0.075) | 1 | −0.009 (−0.084, 0.066) | 1 | 0.047 (−0.022, 0.116) | 0.311 | 2.061 (−18.301, 22.424) | 1 | −1.103 (−1.974, −0.232) | 0.008 |
| High school | Reference | Reference | Reference | Reference | Reference | |||||
| Other | 0.191 (−0.100, 0.481) | 0.346 | 0.160 (−0.101, 0.422) | 0.421 | −0.83 (−0.323, 0.157) | 1 | 2.816 (−68.050, 73.682) | 1 | 0.677 (−2.354, 3.709) | 1 |
| Main function during pregnancy | ||||||||||
| Work full-time | Reference | Reference | Reference | Reference | Reference | |||||
| Work part-time | −0.019 (−0.161, 0.124) | 1 | 0.070 (−0.059, 0.198) | 1 | 0.016 (−0.102, 0.133) | 1 | 7.244 (−27.957, 42.446) | 1 | −0.099 (−1.598, 1.399) | 1 |
| Unemployed | −0.024 (−0.287, 0.239) | 1 | −0.040 (−0.278, 0.198) | 1 | 0.099 (−0.119, 0.316) | 1 | 4.713 (−60.515, 69.942) | 1 | −1.536 (−4.313, 1.241) | 1 |
| Housewife/at home | 0.015 (−0.108, 0.138) | 1 | −0.013 (−0.125, 0.098) | 1 | 0.025 (−0.077, 0.127) | 1 | 5.141 (−25.457, 35.740) | 1 | −0.255 (−1.528, 1.078) | 1 |
| Studying | 0.054 (−0.060, 0.169) | 1 | −0.002 (−0.102, 0.105) | 1 | −0.035 (−0.130, 0.060) | 1 | 6.329 (−22.075, 34.732) | 1 | 0.051 (−1.159, 1.260) | 1 |
| Sick leave/sickness pension | −0.217 (−0.667, 0.233) | 1 | 0.342 (−0.065, 0.748) | 0.222 | 0.169 (−0.204, 0.542) | 1 | 8.235 (−157.434, 119.904) | 1 | −4.269 (−9.024, 0.485) | 0.132 |
| Other | 0.121 (−0.514, 0.757) | 1 | −0.002 (−0.576, 0.572) | 1 | −0.365 (−0.891, 0.162) | 0.727 | −0.034 (−157.639, 157.571) | 1 | −1.310 (−8.020, 5.400) | 1 |
| Depression | ||||||||||
| No | Reference | Reference | Reference | Reference | Reference | |||||
| Yes | 0.119 (−0.030, 0.268) | 0.118 | −0.060 (−0.195, 0.074) | 0.38 | −0.003 (−0.127, 0.120) | 0.956 | 0.898 (−35.545, 37.342) | 0.961 | −1.158 (−2.737, 0.422) | 0.15 |
| Birth mode | ||||||||||
| Vaginal | Reference | Reference | Reference | Reference | Reference | |||||
| C-section | −0.026 (−0.096, 0.043) | 0.451 | 0.049 (0.0011, 0.109) | 0.111 | 0.047 (−0.009, 0.102) | 0.099 | 2.255 (−14.386, 18.897) | 0.79 | −1.083 (−1.786, −0.380) | 0.003 |
| Twins | ||||||||||
| No | Reference | Reference | Reference | Reference | Reference | |||||
| Yes | −0.163 (−0.286, −0.041) | 0.009 | 0.081 (−0.030, 0.191) | 0.152 | 0.054 (−0.049, 0.156) | 0.303 | 2.585 (−27.438, 32.609) | 0.866 | 1.037 (−0.268, 2.341) | 0.119 |
| Infant sex | ||||||||||
| Male | Reference | Reference | Reference | Reference | Reference | |||||
| Female | 0.013 (−0.033, 0.058) | 0.588 | 0.014 (−0.027, 0.055) | 0.497 | 0.005 (−0.032, 0.043) | 0.775 | −5.743 (−16.734, 5.249) | 0.305 | −0.171 (−0.651, 0.308) | 0.483 |
© 2020 by the authors. Licensee MDPI, Basel, Switzerland. This article is an open access article distributed under the terms and conditions of the Creative Commons Attribution (CC BY) license (http://creativecommons.org/licenses/by/4.0/).
Share and Cite
Galante, L.; Lagström, H.; Vickers, M.H.; Reynolds, C.M.; Rautava, S.; Milan, A.M.; Cameron-Smith, D.; Pundir, S. Sexually Dimorphic Associations between Maternal Factors and Human Milk Hormonal Concentrations. Nutrients 2020, 12, 152. https://doi.org/10.3390/nu12010152
Galante L, Lagström H, Vickers MH, Reynolds CM, Rautava S, Milan AM, Cameron-Smith D, Pundir S. Sexually Dimorphic Associations between Maternal Factors and Human Milk Hormonal Concentrations. Nutrients. 2020; 12(1):152. https://doi.org/10.3390/nu12010152
Chicago/Turabian StyleGalante, Laura, Hanna Lagström, Mark H. Vickers, Clare M. Reynolds, Samuli Rautava, Amber M. Milan, David Cameron-Smith, and Shikha Pundir. 2020. "Sexually Dimorphic Associations between Maternal Factors and Human Milk Hormonal Concentrations" Nutrients 12, no. 1: 152. https://doi.org/10.3390/nu12010152
APA StyleGalante, L., Lagström, H., Vickers, M. H., Reynolds, C. M., Rautava, S., Milan, A. M., Cameron-Smith, D., & Pundir, S. (2020). Sexually Dimorphic Associations between Maternal Factors and Human Milk Hormonal Concentrations. Nutrients, 12(1), 152. https://doi.org/10.3390/nu12010152

