Potential Nutritional and Metabolomic Advantages of High Fat Oral Supplementation in Pancreatectomized Pancreaticobiliary Cancer Patients
Abstract
1. Introduction
2. Materials and Methods
2.1. Study Participants
2.2. Dietary Intervention
2.3. Dietary Assessment
2.4. Anthropometry, Blood Chemistry, and Nutritional Status Measurement
2.5. Blood Collection and Metabolite Extraction
2.6. Liquid Chromatography Orbitrap Tandem Mass Spectrometry Analysis
2.7. Data Processing and Analysis
2.8. Statistical Analysis
3. Results
3.1. Baseline Clinical Characteristics and Oral Supplementation
3.2. Analysis of Oral Caloric Intake and Meal Intake
3.3. Anthropometry, Blood Biochemistry, NRI Score, and Pancreaticobiliary Cancer Blood Biomarkers
3.4. Analytical Model Selection for Non-Targeted Metabolomics
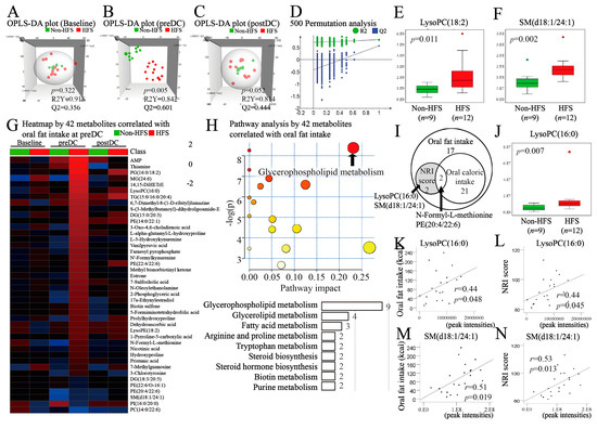
3.5. Identification of Metabolites Present in the HFS Group and the Non-HFS Group
3.6. Identification of Metabolites Associated with both NRI and Oral Fat Intake
4. Discussion
Supplementary Materials
Author Contributions
Funding
Acknowledgments
Conflicts of Interest
References
- Hashimoto, D.; Chikamoto, A.; Ohmuraya, M.; Abe, S.; Nakagawa, S.; Beppu, T.; Takamori, H.; Hirota, M.; Baba, H. Impact of postoperative weight loss on survival after resection for pancreatic cancer. J. Parenter. Enteral. Nutr. 2015, 39, 598–603. [Google Scholar] [CrossRef] [PubMed]
- Di Carlo, V.; Gianotti, L.; Balzano, G.; Zerbi, A.; Braga, M. Complications of pancreatic surgery and the role of perioperative nutrition. Digestive Surg. 1999, 16, 320–326. [Google Scholar] [CrossRef]
- Halloran, C.; Ghaneh, P.; Bosonnet, L.; Hartley, M.; Sutton, R.; Neoptolemos, J. Complications of pancreatic cancer resection. Digestive Surg. 2002, 19, 138–146. [Google Scholar] [CrossRef] [PubMed]
- Sierzega, M.; Niekowal, B.; Kulig, J.; Popiela, T. Nutritional status affects the rate of pancreatic fistula after distal pancreatectomy: A multivariate analysis of 132 patients. J. Am. Coll. Surg. 2007, 205, 52–59. [Google Scholar] [CrossRef]
- Bozzetti, F.; Gianotti, L.; Braga, M.; Di Carlo, V.; Mariani, L. Postoperative complications in gastrointestinal cancer patients: The joint role of the nutritional status and the nutritional support. Clin. Nutr. 2007, 26, 698–709. [Google Scholar] [CrossRef] [PubMed]
- Kang, J.; Park, J.S.; Yoon, D.S.; Kim, W.J.; Chung, H.-y.; Lee, S.M.; Chang, N. A Study on the Dietary Intake and the Nutritional Status among the Pancreatic Cancer Surgical Patients. Clin. Nutr. Res. 2016, 5, 279–289. [Google Scholar] [CrossRef] [PubMed]
- Lassen, K.; Coolsen, M.M.; Slim, K.; Carli, F.; de Aguilar-Nascimento, J.E.; Schäfer, M.; Parks, R.W.; Fearon, K.C.; Lobo, D.N.; Demartines, N. Guidelines for perioperative care for pancreaticoduodenectomy: Enhanced Recovery After Surgery (ERAS®) Society recommendations. Clin. Nutr. 2012, 31, 817–830. [Google Scholar] [CrossRef] [PubMed]
- Gärtner, S.; Krüger, J.; Aghdassi, A.A.; Steveling, A.; Simon, P.; Lerch, M.M.; Mayerle, J. Nutrition in pancreatic cancer: A review. Gastrointestinal Tumors 2015, 2, 195–202. [Google Scholar] [CrossRef] [PubMed]
- Keele, A.; Bray, M.; Emery, P.; Duncan, H.; Silk, D. Two phase randomised controlled clinical trial of postoperative oral dietary supplements in surgical patients. Gut 1997, 40, 393–399. [Google Scholar] [CrossRef] [PubMed]
- Gerritsen, A.; Wennink, R.A.; Besselink, M.G.; Santvoort, H.C.; Tseng, D.S.; Steenhagen, E.; Borel Rinkes, I.H.; Molenaar, I.Q. Early oral feeding after pancreatoduodenectomy enhances recovery without increasing morbidity. HPB 2014, 16, 656–664. [Google Scholar] [CrossRef]
- Saluja, S.S.; Kaur, N.; Shrivastava, U.K. Enteral Nutrition in Surgical Patients. Surgery Today 2002, 32, 672–678. [Google Scholar] [CrossRef]
- Kang, M.R. Use of Oral Nutritional Supplements for Patients with Diabetes. J. Korean Diabetes 2017, 18, 181–188. [Google Scholar] [CrossRef][Green Version]
- Hubbard, G.P.; Elia, M.; Holdoway, A.; Stratton, R.J. A systematic review of compliance to oral nutritional supplements. Clin. Nutr. 2012, 31, 293–312. [Google Scholar] [CrossRef]
- Fell, G.L.; Nandivada, P.; Gura, K.M.; Puder, M. Intravenous Lipid Emulsions in Parenteral Nutrition. Adv. Nut. 2015, 6, 600–610. [Google Scholar] [CrossRef] [PubMed]
- Adolph, M.; Heller, A.; Koch, T.; Koletzko, B.; Kreymann, K.; Krohn, K.; Pscheidl, E.; Senkal, M.; Working group for developing the guidelines for parenteral nutrition of The German Association for Nutritional Medicine. Lipid emulsions–guidelines on parenteral nutrition, chapter 6. GMS German Medical Science 2009, 7. [Google Scholar]
- Keim, V.; Klar, E.; Poll, M.; Schoenberg, M.H. Postoperative Care Following Pancreatic Surgery: Surveillance and Treatment. Dtsch. Arztebl. Int. 2009, 106, 789–794. [Google Scholar] [CrossRef] [PubMed]
- Schneyder, A. Malnutrition and nutritional supplements. Aust. Prescriber 2014, 37, 120–123. [Google Scholar] [CrossRef]
- Blundell, J.E.; Macdiarmid, J.I. Fat as a Risk Factor for Overconsumption: Satiation, Satiety, and Patterns of Eating. J. Am. Diet. Assoc. 1997, 97, S63–S69. [Google Scholar] [CrossRef]
- Nijboer, B. BRA Nijboer and FW de Wette, Physica 23, 309 (1957). Physica 1957, 23, 309. [Google Scholar] [CrossRef]
- Trumbo, P.; Schlicker, S.; Yates, A.A.; Poos, M. Dietary reference intakes for energy, carbohdrate, fiber, fat, fatty acids, cholesterol, protein and amino acids. J. Am. Diet. Assoc. 2002, 102, 1621. [Google Scholar] [CrossRef]
- Bouillanne, O.; Morineau, G.; Dupont, C.; Coulombel, I.; Vincent, J.-P.; Nicolis, I.; Benazeth, S.; Cynober, L.; Aussel, C. Geriatric Nutritional Risk Index: A new index for evaluating at-risk elderly medical patients. Am. J. Clin. Nutr. 2005, 82, 777–783. [Google Scholar] [CrossRef]
- Buzby, G.P.; Mullen, J.L.; Matthews, D.C.; Hobbs, C.L.; Rosato, E.F. Prognostic nutritional index in gastrointestinal surgery. Am. J. Surg. 1980, 139, 160–167. [Google Scholar] [CrossRef]
- La Torre, M.; Ziparo, V.; Nigri, G.; Cavallini, M.; Balducci, G.; Ramacciato, G. Malnutrition and pancreatic surgery: Prevalence and outcomes. J. Surg. Oncol. 2013, 107, 702–708. [Google Scholar] [CrossRef]
- Ritchie, S.A.; Akita, H.; Takemasa, I.; Eguchi, H.; Pastural, E.; Nagano, H.; Monden, M.; Doki, Y.; Mori, M.; Jin, W. Metabolic system alterations in pancreatic cancer patient serum: Potential for early detection. BMC Cancer 2013, 13, 416. [Google Scholar] [CrossRef] [PubMed]
- Banim, P.J.R.; Luben, R.; Khaw, K.-T.; Hart, A.R. Dietary oleic acid is inversely associated with pancreatic cancer–Data from food diaries in a cohort study. Pancreatology 2018. [Google Scholar] [CrossRef] [PubMed]
- Menendez, J.; Vellon, L.; Colomer, R.; Lupu, R. Oleic acid, the main monounsaturated fatty acid of olive oil, suppresses her-2/neu (erb b-2) expression and synergistically enhances the growth inhibitory effects of trastuzumab (herceptin™) in breast cancer cells with her-2/neu oncogene amplification. Ann. Oncol. 2005, 16, 359–371. [Google Scholar] [CrossRef] [PubMed]
- Llor, X.; Pons, E.; Roca, A.; Alvarez, M.; Mane, J.; Fernandez-Banares, F.; Gassull, M. The effects of fish oil, olive oil, oleic acid and linoleic acid on colorectal neoplastic processes. Clin. Nutr. 2003, 22, 71–79. [Google Scholar] [CrossRef] [PubMed]
- Phua, L.C.; Goh, S.; Tai, D.W.M.; Leow, W.Q.; Alkaff, S.M.F.; Chan, C.Y.; Kam, J.H.; Lim, T.K.H.; Chan, E.C.Y. Metabolomic prediction of treatment outcome in pancreatic ductal adenocarcinoma patients receiving gemcitabine. Cancer Chemother. Pharmacol. 2018, 81, 277–289. [Google Scholar] [CrossRef]
- Goldstein, R.E. A Comparison of Medium-Chain and Long-Chain Triglycerides in Surgical Patients Z. JIANG, S. ZHANG, X. WANG, ET AL Annals of Surgery 217:175–184, 1993. J. Parenter. Enteral. Nutr. 1993, 17, 481–482. [Google Scholar] [CrossRef] [PubMed]
- Shah, N.D.; Limketkai, B.N. The Use of Medium-Chain Triglycerides in Gastrointestinal Disorders. Pract. Gastroenterol. 2017, 21. [Google Scholar]
- Ward Dean, M.; English, J. Medium chain triglycerides (MCTs). beneficial effects on energy, atherosclerosis and aging. Nutr. Rev. 2013. [Google Scholar]
- Wang, X.; Pan, L.; Zhang, P.; Liu, X.; Wu, G.; Wang, Y.; Liu, Y.; Li, N.; Li, J. Enteral nutrition improves clinical outcome and shortens hospital stay after cancer surgery. J. Investing. Surg. 2010, 23, 309–313. [Google Scholar] [CrossRef]
- St-Onge, M.-P.; Mayrsohn, B.; O’Keeffe, M.; Kissileff, H.R.; Choudhury, A.R.; Laferrère, B. Impact of medium and long chain triglycerides consumption on appetite and food intake in overweight men. Eur. J. Clin. Nutr. 2014, 68, 1134. [Google Scholar] [CrossRef] [PubMed]
- Kawai, K.; Nakashima, M.; Kojima, M.; Yamashita, S.; Takakura, S.; Shimizu, M.; Kubo, C.; Sudo, N. Ghrelin activation and neuropeptide Y elevation in response to medium chain triglyceride administration in anorexia nervosa patients. Clin. Nutr. ESPEN 2017, 17, 100–104. [Google Scholar] [CrossRef]
- Shen, M.-C.; Zhao, X.; Siegal, G.P.; Desmond, R.; Hardy, R.W. Dietary stearic acid leads to a reduction of visceral adipose tissue in athymic nude mice. PLoS ONE 2014, 9, e104083. [Google Scholar] [CrossRef]
- Lissner, L.; Levitsky, D.A.; Strupp, B.J.; Kalkwarf, H.J.; Roe, D.A. Dietary fat and the regulation of energy intake in human subjects. Am. J. Clin. Nutr. 1987, 46, 886–892. [Google Scholar] [CrossRef] [PubMed]
- Lawton, C.L.; Delargy, H.J.; Brockman, J.; Smith, F.C.; Blundell, J.E. The degree of saturation of fatty acids influences post-ingestive satiety. Br. J. Nutr. 2000, 83, 473–482. [Google Scholar]
- Tordoff, M.G.; Reed, D.R. Sham-feeding sucrose or corn oil stimulates food intake in rats. Appetite 1991, 17, 97–103. [Google Scholar] [CrossRef]
- Kühn, T.; Floegel, A.; Sookthai, D.; Johnson, T.; Rolle-Kampczyk, U.; Otto, W.; von Bergen, M.; Boeing, H.; Kaaks, R. Higher plasma levels of lysophosphatidylcholine 18: 0 are related to a lower risk of common cancers in a prospective metabolomics study. BMC Med. 2016, 14, 13. [Google Scholar] [CrossRef]
- Dong, J.; Cai, X.; Zhao, L.; Xue, X.; Zou, L.; Zhang, X.; Liang, X. Lysophosphatidylcholine profiling of plasma: Discrimination of isomers and discovery of lung cancer biomarkers. Metabolomics 2010, 6, 478–488. [Google Scholar] [CrossRef]
- Goto, T.; Terada, N.; Inoue, T.; Kobayashi, T.; Nakayama, K.; Okada, Y.; Yoshikawa, T.; Miyazaki, Y.; Uegaki, M.; Utsunomiya, N. Decreased expression of lysophosphatidylcholine (16: 0/OH) in high resolution imaging mass spectrometry independently predicts biochemical recurrence after surgical treatment for prostate cancer. Prostate 2015, 75, 1821–1830. [Google Scholar] [CrossRef] [PubMed]
- Sutphen, R.; Xu, Y.; Wilbanks, G.D.; Fiorica, J.; Grendys, E.C.; LaPolla, J.P.; Arango, H.; Hoffman, M.S.; Martino, M.; Wakeley, K. Lysophospholipids are potential biomarkers of ovarian cancer. Cancer Epidemiol. Biomark. Prev. 2004, 13, 1185–1191. [Google Scholar]
- D’Angelo, G.; Moorthi, S.; Luberto, C. Role and Function of Sphingomyelin Biosynthesis in the Development of Cancer. Adv. Cancer Res. 2018, 140, 61–96. [Google Scholar] [PubMed]
- Asano, S.; Kitatani, K.; Taniguchi, M.; Hashimoto, M.; Zama, K.; Mitsutake, S.; Igarashi, Y.; Takeya, H.; Kigawa, J.; Hayashi, A. Regulation of cell migration by sphingomyelin synthases: Sphingomyelin in lipid rafts decreases responsiveness to signaling by the CXCL12/CXCR4 pathway. Mol. Cell. Biol. 2012, 32, 3242–3252. [Google Scholar] [CrossRef] [PubMed]



| Patient Characteristics | Non-HFS (n = 9) | HFS (n = 12) | p-Value |
|---|---|---|---|
| Age (year) | 66.3 ± 3.3 | 55.2 ± 4.4 | 0.095 |
| Male/Female (n (%)) | 6 (66.7)/3 (33.3) | 7 (58.3)/5 (41.7) | 0.714 |
| Weight (kg) | 56.3 ± 7.3 | 65.1 ± 10.7 | 0.037 |
| PIBW (kg/kg%) | 103.2 ± 3.9 | 112.4 ± 4.0 | 0.123 |
| BMI (kg/m2) | 22.2 ± 0.9 | 23.7 ± 0.8 | 0.236 |
| Histological type | |||
| Pancreatic ca. (head/body/tail) | 3 (1/1/1) | 5 (3/1/0) | |
| Ampulla of vater cancer | 2 | 2 | |
| Common bile duct | 4 | 2 | 0.781 |
| Pancreatic NET | 0 | 1 | |
| IPMN | 0 | 1 | |
| Solid pseudopapillary carcinoma | 0 | 1 | |
| Surgical operation | |||
| PPPD | 8 | 10 | 1.000 |
| DP | 1 | 2 | |
| Total oral diet period (day) | 14.2 ± 3.5 | 14.7 ± 2.8 | 0.922 |
| Percentage of energy intake to EER (kcal/kcal %) * | |||
| from total caloric intake (%) | 89.6 ± 5.9 | 75.7 ± 7.5 | 0.185 |
| from oral intake (%) | 28.5 ± 4.1 | 57.0 ± 5.3 | 0.001 |
| from meal (%) | 28.5 ± 4.1 | 43.9 ± 4.2 | 0.003 |
| Hospitalization period | 14.9 ± 3.6 | 15.0 ± 2.7 | 0.980 |
| Parameters | Normal Range | Non-HFS (n = 9) | HFS (n = 12) | p-Value | ||||||
|---|---|---|---|---|---|---|---|---|---|---|
| Baseline | preDC | postDC | Baseline | preDC | postDC | Baseline ǂ | preDC § | postDC § | ||
| Prealbumin (g/L) | 150–350 | 198.9 ± 20.4 | 153.3 ± 23.4 | 226.9 ± 23.0 | 238.7 ± 6.1 | 175.5 ± 14.8 * | 242.7 ± 20.2 | 0.1450 | 0.9914 | 0.5753 |
| Albumin (g/dl) | 3.5–5.0 | 3.94 ± 0.13 | 3.12 ± 0.10 * | - | 3.98 ± 0.16 | 3.32 ± 0.13 * | - | 0.8842 | 0.3055 | - |
| Creatinine (mg/dl) | 10–300 | 65.4 ± 18.2 | 82.3 ± 15.2 | 150.2 ± 16.4 * | 75.7 ± 10.7 | 91.7 ± 18.3 | 215.0 ± 34.9 * | 0.6340 | 0.8618 | 0.1340 |
| TG (mg/dl) | <150 | 120.8 ± 24.8 | 130.4 ± 22.4 | 110.6 ± 17.1 | 129.6 ± 11.9 | 125.5 ± 10.9 | 124.1 ± 6.8 | 0.7548 | 0.6614 | 0.4836 |
| Total-C (mg/dl) | <200 | 155.8 ± 46.2 | 136.7 ± 30.4 | 156.0 ± 48.5 | 174.3 ± 45.2 | 137.8 ± 32.9 * | 168.0 ± 42.6 | 0.1849 | 0.4683 | 0.2770 |
| HDL-C (mg/dl) | ≥60 | 43.9 ± 3.8 | 28.6 ± 3.4 * | 46.9 ± 5.0 | 43.8 ± 3.2 | 33.5 ± 4.1 * | 44.3 ± 3.8 | 0.9778 | 0.2872 | 0.6695 |
| LDL-C (mg/dl) | <100 | 86.0 ± 12.2 | 81.3 ± 10.4 | 97.4 ± 14.8 | 107.2 ± 11.1 | 81.5 ± 8.1 * | 107.1 ± 10.9 | 0.2146 | 0.0911 | 0.8857 |
| Transferrin (mg/dl) | 212–360 | 208.7 ± 17.8 | 181.4 ± 17.7 * | 221.4 ± 14.2 | 252.8 ± 11.8 | 185.8 ± 21.5 * | 255.5 ± 11.1 | 0.0580 | 0.3672 | 0.3146 |
| Lipoprotein (mg/dl) | >30 | 19.98 ± 4.63 | 18.13 ± 4.69 | 26.18 ± 8.84 | 11.70 ± 2.5 | 15.69 ± 3.95 | 14.24 ± 2.90 | 0.1431 | 0.2699 | 0.8775 |
| CRP (mg/L) | <3.00 | 14.13 ± 11.69 | 38.90 ± 8.72 * | 10.04 ± 3.93 | 2.81 ± 0.78 | 32.68 ± 10.19 * | 5.53 ± 2.66 | 0.3618 | 0.9883 | 0.7493 |
© 2019 by the authors. Licensee MDPI, Basel, Switzerland. This article is an open access article distributed under the terms and conditions of the Creative Commons Attribution (CC BY) license (http://creativecommons.org/licenses/by/4.0/).
Share and Cite
Yun, B.K.; Song, M.; Hwang, H.K.; Lee, H.; Lee, S.M.; Kang, C.M.; Lee, S.-M. Potential Nutritional and Metabolomic Advantages of High Fat Oral Supplementation in Pancreatectomized Pancreaticobiliary Cancer Patients. Nutrients 2019, 11, 893. https://doi.org/10.3390/nu11040893
Yun BK, Song M, Hwang HK, Lee H, Lee SM, Kang CM, Lee S-M. Potential Nutritional and Metabolomic Advantages of High Fat Oral Supplementation in Pancreatectomized Pancreaticobiliary Cancer Patients. Nutrients. 2019; 11(4):893. https://doi.org/10.3390/nu11040893
Chicago/Turabian StyleYun, Bo Kyeong, Mina Song, Ho Kyoung Hwang, Hosun Lee, Song Mi Lee, Chang Moo Kang, and Seung-Min Lee. 2019. "Potential Nutritional and Metabolomic Advantages of High Fat Oral Supplementation in Pancreatectomized Pancreaticobiliary Cancer Patients" Nutrients 11, no. 4: 893. https://doi.org/10.3390/nu11040893
APA StyleYun, B. K., Song, M., Hwang, H. K., Lee, H., Lee, S. M., Kang, C. M., & Lee, S.-M. (2019). Potential Nutritional and Metabolomic Advantages of High Fat Oral Supplementation in Pancreatectomized Pancreaticobiliary Cancer Patients. Nutrients, 11(4), 893. https://doi.org/10.3390/nu11040893
