Mapping Radar Glacier Zones and Dry Snow Line in the Antarctic Peninsula Using Sentinel-1 Images
Abstract
1. Introduction
2. Study Area and Data Sets
2.1. Study Area
2.2. Data Sets
2.2.1. SSM/I Passive Microwave Data
2.2.2. Sentinel-1 Images
3. Methodology
3.1. Snowmelt Detection Using SSM/I Data
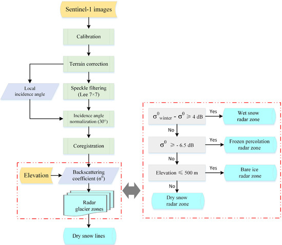
3.2. RGZ Classification Using Sentinel-1
4. Results
4.1. Melting Days in the AP
4.2. Mapping of RGZs
4.3. Mapping of DSL
5. Discussion
6. Conclusions
Acknowledgments
Author Contributions
Conflicts of Interest
References
- Steffen, K. Surface energy exchange at the equilibrium line on the Greenland ice sheet during onset of melt. Ann. Galciol. 1995, 21, 13–18. [Google Scholar] [CrossRef]
- Forster, R.R.; Isacks, B.L.; Das, S.B. Shuttle imaging radar (SIR-C/X-SAR) reveals near-surface properties of the South Patagonian Icefield. J. Geophys. Res. 1996, 101, 169–180. [Google Scholar] [CrossRef]
- Mortin, J.; Schrøder, T.M.; Hansen, A.W.; Holt, B.; Mcdonald, K.C. Mapping of seasonal freeze-thaw transitions across the pan-Arctic land and sea ice domains with satellite radar. J. Geophys. Res. 2012, 117, 1–19. [Google Scholar] [CrossRef]
- Hattermann, T.; Levermann, A. Response of Southern Ocean circulation to global warming may enhance basal ice shelf melting around Antarctica. Clim. Dyn. 2010, 35, 741–756. [Google Scholar] [CrossRef]
- Vaughan, D.G.; Marshall, G.J.; Connolley, W.M.; Parkinson, C.; Mulvaney, R.; Hodgson, D.A.; King, J.C.; Pudsey, C.J.; Turner, J. Recent rapid regional climate warming on the Antarctic Peninsula. Clim. Chang. 2003, 60, 243–274. [Google Scholar] [CrossRef]
- Zwally, H.J.; Fiegles, S. Extent and duration of Antarctic surface melting. J. Glaciol. 1994, 40, 463–476. [Google Scholar] [CrossRef]
- Tedesco, M.; Abdalati, W.; Zwally, H.J. Persistent surface snowmelt over Antarctica (1987–2006) from 19.35 GHz brightness temperatures. Geophys. Res. Lett. 2007, 34, 1–6. [Google Scholar] [CrossRef]
- Arigony-Neto, J.; Saurer, H.; Simões, J.C.; Rau, F.; Jaña, R.; Vogt, S.; Gossmann, H. Spatial and temporal changes in dry-snow line altitude on the Antarctic Peninsula. Clim. Chang. 2009, 94, 19–33. [Google Scholar] [CrossRef]
- Trusel, L.D.; Frey, K.E.; Das, S.B. Antarctic surface melting dynamics: Enhanced perspectives from radar scatterometer data. J. Geophys. Res. 2012, 117, 1–15. [Google Scholar] [CrossRef]
- Ashcraft, I.S.; Long, D.G. Comparison of methods for melt detection over Greenland using active and passive microwave measurements. Int. J. Remote Sens. 2006, 27, 2469–2488. [Google Scholar] [CrossRef]
- Liu, H.; Wang, L.; Jezek, K.C. Spatiotemporal variations of snowmelt in Antarctica derived from satellite scanning multichannel microwave radiometer and Special Sensor Microwave Imager data (1978–2004). J. Geophys. Res. 2006, 111, 1–20. [Google Scholar] [CrossRef]
- Wismann, V. Monitoring of seasonal snowmelt on greenland with ERS scatterometer data. IEEE Trans. Geosci. Remote Sens. 2000, 38, 1821–1826. [Google Scholar] [CrossRef]
- Picard, G.; Fily, M. Surface melting observations in Antarctica by microwave radiometers: Correcting 26-year time series from changes in acquisition hours. Remote Sens. Environ. 2006, 104, 325–336. [Google Scholar] [CrossRef]
- Liang, L.; Guo, H.; Li, X.; Cheng, X. Automated ice-sheet snowmelt detection using microwave radiometer measurements. Polar Res. 2013, 32, 89–99. [Google Scholar] [CrossRef]
- Bothale, R.V.; Rao, P.V.N.; Dutt, C.B.S.; Dadhwal, V.K.; Maurya, D. Spatio-temporal dynamics of surface melting over Antarctica using OSCAT and QuikSCAT scatterometer data (2001–2014). Curr. Sci. 2015, 109, 733–744. [Google Scholar]
- Liu, H.; Wang, L.; Jezek, K.C. Wavelet-transform based edge detection approach to derivation of snowmelt onset, end and duration from satellite passive microwave measurements. Int. J. Remote Sens. 2005, 26, 4639–4660. [Google Scholar] [CrossRef]
- Steiner, N.; Tedesco, M. A wavelet melt detection algorithm applied to enhanced-resolution scatterometer data over Antarctica (2000–2009). Cryosphere 2014, 8, 25–40. [Google Scholar] [CrossRef]
- Benson, C.S. Stratigraphic Studies in the Snow and Firn of the Greenland Ice Sheet; Research Report 70; Reprinted August 1996; U.S. Army Snow, Ice and Permafrost Research Establishment: Hanover, Germany, 1962. [Google Scholar]
- Rau, F.; Braun, M.; Friedrich, M.; Weber, F.; Goßmann, H. Radar glacier zones and their boundaries as indicators of glacier mass balance and climatic variability. In Proceedings of the 2nd EARSeL Workshop-Special Interest Group Land Ice and Snow, Dresden, Germany, 16–17 June 2000; pp. 317–327. [Google Scholar]
- Braun, M.; Rau, F.; Saurer, H.; Goßmann, H. Development of radar glacier zones on the King George Island ice cap, Antarctica, during austral summer 1996/97 as observed in ERS-2 SAR data. Ann. Galciol. 2000, 31, 357–363. [Google Scholar] [CrossRef]
- Ramage, J.M.; Isacks, B.L.; Miller, M.M. Radar glacier zones in southeast Alaska, USA: Field and satellite observations. J. Glaciol. 2000, 46, 287–296. [Google Scholar] [CrossRef]
- Langley, K.; Hamran, S.E.; Hogda, K.A.; Storvold, R.; Brandt, O.; Kohler, J.; Hagen, J.O. From glacier facies to SAR backscatter zones via GPR. IEEE Trans. Geosci. Remote Sens. 2008, 46, 2506–2516. [Google Scholar] [CrossRef]
- Huang, L.; Li, Z.; Tian, B.; Chen, Q.; Zhou, J. Monitoring glacier zones and snow/firn line changes in the Qinghai–Tibetan Plateau using C-band SAR imagery. Remote Sens. Environ. 2013, 137, 17–30. [Google Scholar] [CrossRef]
- Kundu, S.; Chakraborty, M. Delineation of glacial zones of Gangotri and other glaciers of Central Himalaya using RISAT-1 C-band dual-pol SAR. Int. J. Remote Sens. 2015, 36, 1529–1550. [Google Scholar] [CrossRef]
- Baghdadi, N.; Gauthier, Y.; Bernier, M. Capability of multitemporal ERS-1 sar data for wet-snow mapping. Remote Sens. Environ. 1997, 60, 174–186. [Google Scholar] [CrossRef]
- Magagi, R.; Bernier, M. Optimal conditions for wet snow detection using RADARSAT SAR data. Remote Sens. Environ. 2003, 84, 221–233. [Google Scholar] [CrossRef]
- Usami, N.; Muhuri, A.; Bhattacharya, A.; Hirose, A. POLSAR wet snow mapping with incidence angle information. IEEE Trans. Geosci. Remote Sens. Lett. 2016, 13, 2029–2033. [Google Scholar] [CrossRef]
- He, G.; Feng, X.; Xiao, P.; Xia, Z.; Wang, Z.; Chen, H.; Hui, L.; Guo, J. Dry and wet snow cover mapping in mountain areas using SAR and optical remote sensing data. IEEE J. Sel. Top. Appl. Earth Obs. Remote Sens. 2017, 10, 2575–2588. [Google Scholar] [CrossRef]
- Tian, B.; Li, Z.; Zhu, Y. Terrain correction of polarimetric sar data and its application in mapping mountain glacier facies with RADARSAT-2 SAR. ISPRS Int. Arch. Photogramm. Remote Sens. Spat. Inf. Sci. 2011, 3819, 319–324. [Google Scholar] [CrossRef]
- Akbari, V.; Doulgeris, A.; Eltoft, T. Non-Gaussian clustering of SAR images for glacier change detection. In Proceedings of the ESA Living Planet Symposium, Bergen, Norway, 28 June–2 July 2010. [Google Scholar]
- Rizzoli, P.; Martone, M.; Rott, H.; Moreira, A. Characterization of snow facies on the Greenland Ice Sheet observed by TanDEM-X interferometric SAR data. Remote Sens. 2017, 9, 315. [Google Scholar] [CrossRef]
- Luckman, A.; Elvidge, A.; Jansen, D.; Kulessa, B.; Kuipers Munneke, P.; King, J.; Barrand, N.E. Surface melt and ponding on Larsen C Ice Shelf and the impact of föhn winds. Antarct. Sci. 2014, 26, 625–635. [Google Scholar] [CrossRef]
- Rau, F. The Upward Shift of Dry Snow Line on the Northern Antarctic Peninsula. In Proceedings of the EARSel-LISSIG-Workshop Observing our Cryosphere from Space, Bern, Switzerland, 11–13 March 2002. [Google Scholar]
- Arigony-Neto, J.; Rau, F.; Saurer, H.; Jaña, R.; Simöes, J.C.; Vogt, S. A time series of SAR data for monitoring changes in boundaries of glacier zones on the Antarctic Peninsula. Ann. Galciol. 2007, 46, 55–60. [Google Scholar] [CrossRef]
- Fahnestock, M.A.; Abdalati, W.; Shuman, C.A. Long melt seasons on ice shelves of the Antarctic Peninsula: An analysis using satellite-based microwave emission measurements. Ann. Galciol. 2001, 34, 127–133. [Google Scholar] [CrossRef]
- Vaughan, D.G. Recent trends in melting conditions on the Antarctic Peninsula and their implications for ice-sheet mass balance and sea level. Arct. Antarct. Alp. Res. 2006, 38, 147–152. [Google Scholar] [CrossRef]
- Alley, K.E.; Scambos, T.A.; Siegfried, M.R.; Fricker, H.A. Impacts of warm water on Antarctic ice shelf stability through basal channel formation. Nat. Geosci. 2016, 9, 290–293. [Google Scholar] [CrossRef]
- Van den Broeke, M. Strong surface melting preceded collapse of Antarctic Peninsula ice shelf. Geophys. Res. Lett. 2005, 32, 273–280. [Google Scholar] [CrossRef]
- Steffen, K.; Abdalati, W.; Stroeve, J. Climate sensitivity studies of the Greenland ice sheet using satellite AVHRR, SMMR, SSM/I and in situ data. Meteorol. Atmos. Phys. 1993, 51, 239–258. [Google Scholar] [CrossRef]
- Abdalati, W.; Steffen, K. Snowmelt on the Greenland Ice Sheet as derived from passive microwave satellite data. J. Clim. 1997, 10, 165–175. [Google Scholar] [CrossRef]
- Fettweis, X.; van Ypersele, J.P.; Gallée, H.; Lefebre, F.; Lefebvre, W. The 1979–2005 Greenland ice sheet melt extent from passive microwave data using an improved version of the melt retrieval XPGR algorithm. Geophys. Res. Lett. 2007, 34, 247–260. [Google Scholar] [CrossRef]
- Armstrong, R.L.; Knowles, K.W.; Brodzik, M.J.; Hardman, M.A. DMSP SSM/I-SSMIS Pathfinder Daily EASE-Grid Brightness Temperatures, Version 2; National Snow and Ice Data Center (NSIDC): Boulder, CO, USA, 1994. [Google Scholar]
- Torres, R.; Snoeij, P.; Geudtner, D.; Bibby, D.; Davidson, M.; Attema, E.; Potin, P.; Rommen, B.; Floury, N.; Brown, M.; et al. GMES Sentinel-1 mission. Remote Sens. Environ. 2012, 120, 9–24. [Google Scholar] [CrossRef]
- Nagler, T.; Rott, H.; Ripper, E.; Bippus, G.; Hetzenecker, M. Advancements for Snowmelt Monitoring by Means of Sentinel-1 SAR. Remote Sens. 2016, 8, 348. [Google Scholar] [CrossRef]
- Mladenova, I.E.; Jackson, T.J.; Bindlish, R.; Hensley, S. Incidence angle normalization of radar backscatter data. IEEE Trans. Geosci. Remote Sens. 2013, 51, 1791–1804. [Google Scholar] [CrossRef]
- Topouzelis, K.; Singha, S.; Kitsiou, D. Incidence angle normalization of Wide Swath SAR data for oceanographic applications. Open Geosci. 2016, 8, 450–464. [Google Scholar] [CrossRef]
- Tedesco, M. Assessment and development of snowmelt retrieval algorithms over Antarctica from K-band spaceborne brightness temperature (1979–2008). Remote Sens. Environ. 2009, 113, 979–997. [Google Scholar] [CrossRef]
- Langley, K.; Hamran, S.E.; Hogda, K.A.; Storvold, R.; Brandt, O.; Hagen, J.O.; Kohler, J. Use of C-band ground penetrating radar to determine backscatter sources within glaciers. IEEE Trans. Geosci. Remote Sens. 2007, 45, 1236–1246. [Google Scholar] [CrossRef]
- Smith, L.C.; Forster, R.R.; Isacks, B.L.; Hall, D.K. Seasonal climatic forcing of alpine glaciers revealed with orbital synthetic aperture radar. J. Glaciol. 1997, 43, 480–488. [Google Scholar] [CrossRef]
- Rignot, E.; Echelmeyer, K.; Krabill, W. Penetration depth of interferometric synthetic-aperture radar signals in snow and ice. Geophys. Res. Lett. 2001, 28, 3501–3504. [Google Scholar] [CrossRef]
- Proksch, M.; Mätzler, C.; Wiesmann, A.; Lemmetyinen, J.; Schwank, M.; Löwe, H.; Schneebeli, M. MEMLS3&a: Microwave emission model of layered snowpacks adapted to include backscattering. Geosci. Model Dev. 2015, 8, 2611–2626. [Google Scholar]
- Mätzler, C.; Wiesmann, A. Extension of the microwave emission model of layered snowpacks to coarse-grained snow. Remote Sens. Environ. 1999, 70, 317–325. [Google Scholar] [CrossRef]
- Wiesmann, A.; Mätzler, C. Microwave emission model of layered snowpacks. Remote Sens. Environ. 1999, 70, 307–316. [Google Scholar] [CrossRef]
- Skolnik, M.I. Radar Handbook, 2nd ed.; McGraw-Hill: New York, NY, USA, 1990; p. 86. [Google Scholar]
- Svendsen, E.; Kloster, K.; Farrelly, B.; Johannessen, O.M.; Johannessen, J.A.; Campbell, W.J.; Gloersen, P.; Cavalieri, D.; Mätzler, C. Norwegian Remote Sensing Experiment: Evaluation of the Nimbus 7 scanning multichannel microwave radiometer for sea ice research. J. Geophys. Res. 1983, 88, 2781–2791. [Google Scholar] [CrossRef]
- Mätzler, C. Relation between grain-size and correlation length of snow. J. Glaciol. 2002, 48, 461–466. [Google Scholar] [CrossRef]
- Dai, L.; Che, T.; Wang, J.; Zhang, P. Snow depth and snow water equivalent estimation from AMSR-E data based on a priori snow characteristics in Xinjiang, China. Remote Sens. Environ. 2012, 127, 14–29. [Google Scholar] [CrossRef]
- Hallikainen, M.; Ulaby, F.; Abdelrazik, M. Dielectric properties of snow in the 3 to 37 GHz range. IEEE Trans. Antennas Propag. 1986, 34, 1329–1340. [Google Scholar] [CrossRef]
- Korhonen, K. Microclimate in the snow burrows of willow grouse (Lagopus lagopus). Ann. Zool. Fenn. 1980, 17, 5–9. [Google Scholar]
- Markus, T.; Stroeve, J.C.; Miller, J. Recent changes in Arctic sea ice melt onset, freezeup, and melt season length. J. Geophys. Res. 2009, 114, 1–14. [Google Scholar] [CrossRef]
- Nagler, T.; Rott, H. Retrieval of wet snow by means of multitemporal SAR data. IEEE Trans. Geosci. Remote Sens. 2000, 38, 754–765. [Google Scholar] [CrossRef]
- Rau, F.; Braun, M.; Saurer, H.; Goßmann, H.; Kothe, G.; Weber, F.; Ebel, M.; Beppler, D. Monitoring multi-year snow cover dynamics on the Antarctic Peninsula using SAR imagery. Polarforschung 2000, 67, 27–40. [Google Scholar]
- Alley, K.E.; Scambos, T.A.; Long, D.G. Assessing Antarctica’s ice shelves for vulnerability to surface-melt-induced collapse using scatterometry. In Proceedings of the American Geophysical Union Fall Meeting, San Francisco, CA, USA, 15–19 December 2014. [Google Scholar]
- Trusel, L.D.; Frey, K.E.; Das, S.B.; Kuipers Munneke, P.; van den Broeke, M. Satellite-based estimates of Antarctic surface meltwater fluxes. Geophys. Res. Lett. 2013, 40, 6148–6153. [Google Scholar] [CrossRef]
- Hui, F.; Ci, T.; Cheng, X.; Scambos, T.A.; Liu, Y.; Zhang, Y.; Chi, Z.; Huang, H.; Wang, X.; Wang, F.; et al. Mapping blue-ice areas in Antarctica using ETM+ and MODIS data. Ann. Galciol. 2014, 55, 129–137. [Google Scholar] [CrossRef]













| Images for the Winter Mosaic of the AP | Images for the RGZs Mapping | ||||
|---|---|---|---|---|---|
| Relative Orbit Number | Slice Number | Date | Relative Orbit Number | Slice Number | Date |
| 48 | 3 | 1 May 2015 | 48 | 4 | 21 October 2014 |
| 48 | 4 | 1 May 2015 | 48 | 4 | 2 November 2014 |
| 48 | 5 | 1 May 2015 | 48 | 4 | 8 December 2014 |
| 62 | 5 | 1 May 2015 | 48 | 4 | 20 December 2014 |
| 106 | 4 | 5 May 2015 | 48 | 4 | 1 January 2015 |
| 106 | 5 | 5 May 2015 | 48 | 4 | 13 January 2015 |
| 111 | 1 | 5 May 2015 | 48 | 4 | 25 January 2015 |
| 18 | 5 | 10 May 2015 | 48 | 4 | 18 February 2015 |
| 34 | 3 | 12 May 2015 | 48 | 4 | 2 March 2015 |
| 92 | 3 | 16 May 2015 | |||
| 96 | 0 | 16 May 2015 | |||
| 19 | 4 | 4 June 2015 | |||
| 165 | 1 | 20 July 2015 | |||
© 2017 by the authors. Licensee MDPI, Basel, Switzerland. This article is an open access article distributed under the terms and conditions of the Creative Commons Attribution (CC BY) license (http://creativecommons.org/licenses/by/4.0/).
Share and Cite
Zhou, C.; Zheng, L. Mapping Radar Glacier Zones and Dry Snow Line in the Antarctic Peninsula Using Sentinel-1 Images. Remote Sens. 2017, 9, 1171. https://doi.org/10.3390/rs9111171
Zhou C, Zheng L. Mapping Radar Glacier Zones and Dry Snow Line in the Antarctic Peninsula Using Sentinel-1 Images. Remote Sensing. 2017; 9(11):1171. https://doi.org/10.3390/rs9111171
Chicago/Turabian StyleZhou, Chunxia, and Lei Zheng. 2017. "Mapping Radar Glacier Zones and Dry Snow Line in the Antarctic Peninsula Using Sentinel-1 Images" Remote Sensing 9, no. 11: 1171. https://doi.org/10.3390/rs9111171
APA StyleZhou, C., & Zheng, L. (2017). Mapping Radar Glacier Zones and Dry Snow Line in the Antarctic Peninsula Using Sentinel-1 Images. Remote Sensing, 9(11), 1171. https://doi.org/10.3390/rs9111171
