Moho Density Contrast in Central Eurasia from GOCE Gravity Gradients
Abstract
:1. Introduction
2. Method
2.1. Moho Density Contrast from Gravity Disturbance
2.2. Moho Density Contrast from Gravity Gradient
2.3. Combined Model
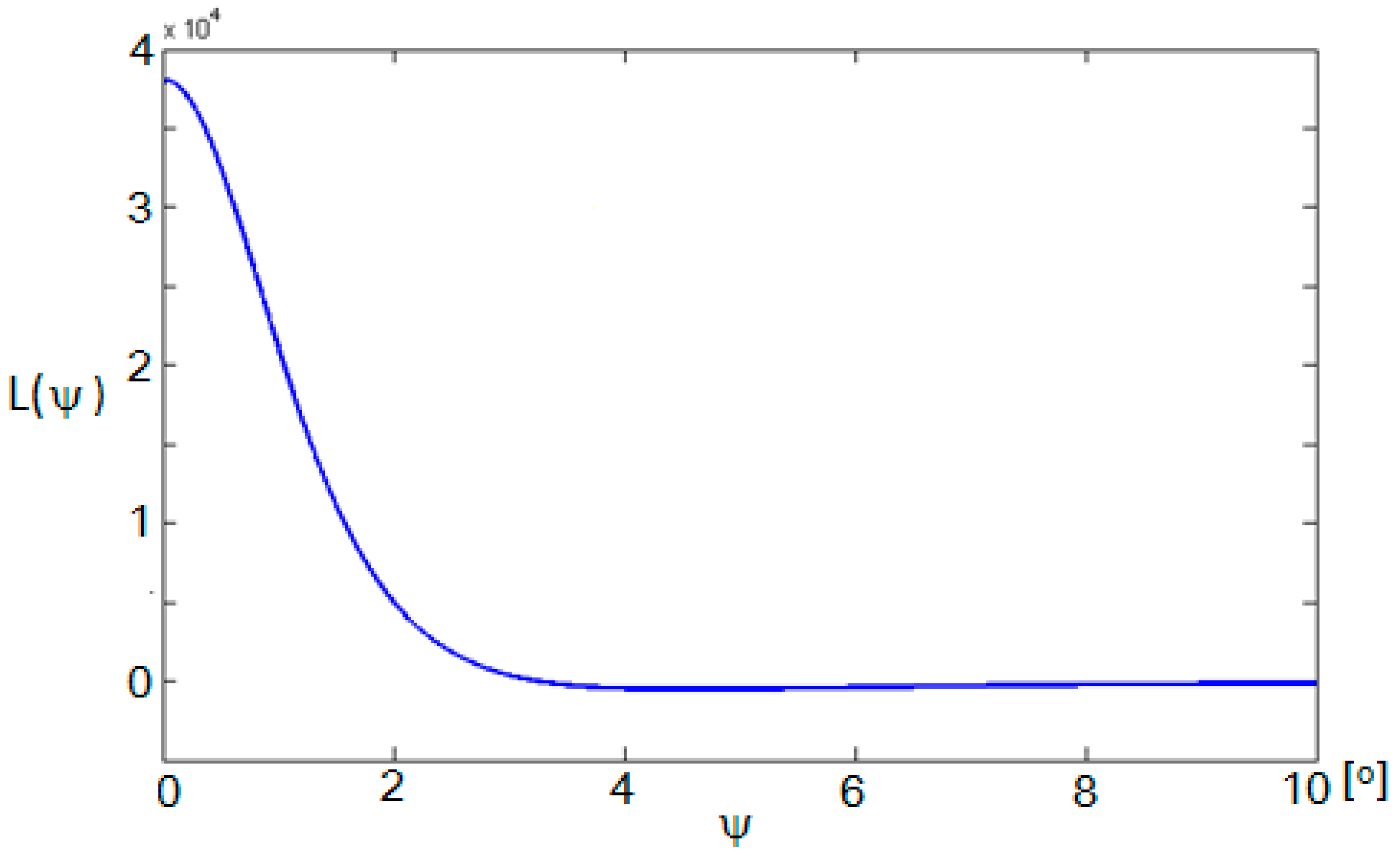
2.4. Kernel Behavior
3. Numerical Realization
3.1. Study Area and Tectonic Setting
3.2. Data Acquisition
3.3. Estimation of the Parameter W
3.4. Combined Solution for the Moho Parameters
3.5. Validation of Results
4. Summary and Concluding Remarks
Acknowledgments
Author Contributions
Conflicts of Interest
References
- Dixon, T.H.; Naraghi, M.; McNutt, M.K.; Smith, S.M. Bathymetric prediction from Seasat altimeter data. J. Geophys. Res. 1983, 88, 1563–1571. [Google Scholar] [CrossRef]
- Cazenave, A.; Schaeffer, P.; Berge, M.; Brossier, C.; Dominh, K.; Gennero, M.C. High-resolution mean sea surface computed with altimeter data of ERS-1 (geodetic mission) and Topex-Poseidon. Geophys. J. Int. 1996, 125, 696–704. [Google Scholar] [CrossRef]
- Sandwell, D.T.; Smith, W.H.F. Marine gravity anomaly from Geosat and ERS 1 satellite altimetry. J. Geophys. Res. Solid Earth 1997, 102, 10039–10054. [Google Scholar] [CrossRef]
- Reigber, C.; Bock, R.; Forste, C.; Grunwaldt, L.; Jakowski, N.; Lühr, H.; Schwintzer, P.; Tilgner, C. CHAMP Phase-B Executive Summary; GFZ Scientific Technical Report STR96/13; GeoForschungsZentrum (GFZ): Potsdam, Germany, 1996. [Google Scholar]
- Reigber, C.; Schwintzer, P.; Lühr, H. The CHAMP geopotential mission. Boll. Geofis. Teor. Appl. 1999, 40, 285–289. [Google Scholar]
- Reigber, C.; Lühr, H.; Schwintzer, P. CHAMP mission status. Adv. Space Res. 2002, 30, 129–134. [Google Scholar] [CrossRef]
- Tapley, B.D.; Bettadpur, S.; Watkins, M.; Reigber, C. The gravity recovery and climate experiment: Mission overview and early results. Geophys. Res. Lett. 2004, 31, L09607. [Google Scholar] [CrossRef]
- Drinkwater, M.R.; Floberghagen, R.; Haagmans, R.; Muzi, D.; Popescu, A. GOCE: ESA’s first Earth Explorer Core mission. In Earth Gravity Field—From Space-From Sensors to Earth Science; Beutler, G., Drinkwater, M.R., Rummel, R., Von Steiger, R., Eds.; Space Sciences Series of ISSI; Springer: Dordrecht, The Netherlands, 2003; Volume 18, pp. 419–432. [Google Scholar]
- Floberghagen, R.; Fehringer, M.; Lamarre, D.; Muzi, D.; Frommknecht, B.; Steiger, C.; Piñeiro, J.; da Costa, A. Mission design, operation and exploitation of the gravity field and steady-state ocean circulation explorer mission. J. Geod. 2011, 85, 749–758. [Google Scholar] [CrossRef]
- Aitken, A.; Salmon, M.; Kennett, B. Australia’s Moho: A test of usefulness of gravity modelling for the determination of Moho depth. Tectonophysics 2013, 609, 468–479. [Google Scholar] [CrossRef]
- Van der Meijde, M.; Juliá, J.; Assumpcáo, M. Gravity derived Moho for South America. Tectonophysics 2013, 609, 456–467. [Google Scholar] [CrossRef]
- Mariani, P.; Braitenberg, C.; Ussami, N. Explaining the thick crust in Paraná basin, Brazil, with satellite GOCE gravity observations. J. South Am. Earth Sci. 2013, 45, 209–223. [Google Scholar] [CrossRef]
- Bagherbandi, M.; Sjöberg, L.E. Improving gravimetric-isostatic models of crustal depth by correcting for non-isostatic effects and using CRUST2.0. Earth Sci. Rev. 2013, 117, 29–39. [Google Scholar] [CrossRef]
- Tenzer, R.; Chen, W. Regional gravity inversion of crustal thickness beneath the Tibetan plateau. Earth Sci. Inform. 2014, 7, 265–276. [Google Scholar] [CrossRef]
- Tenzer, R.; Eshagh, M.; Jin, S. Martian sub-crustal stress from gravity and topographic models. Earth Planet. Sci. Lett. 2015, 425, 84–92. [Google Scholar] [CrossRef]
- Bagherbandi, M.; Sjöberg, L.E.; Tenzer, R.; Abrehdary, M. A new Fennoscandian crustal thickness model based on CRUST1.0 and a gravimetric-isostatic approach. Earth Sci. Rev. 2015, 145, 132–145. [Google Scholar] [CrossRef]
- Abrehdary, M.; Sjöberg, L.E.; Bagherbandi, M. Combined Moho parameters determination using CRUT1.0 and Vening Meinesz-Moritz method. J. Earth Sci. 2015, 26, 607–616. [Google Scholar] [CrossRef]
- Goodacre, A.K. Generalized structure and composition of the deep crust and upper mantle in Canada. J. Geophys. Res. 1972, 77, 3146–3160. [Google Scholar] [CrossRef]
- Niu, F.; James, D.E. Fine structure of the lowermost crust beneath the Kaapvaal craton and its implications for crustal formation and evolution. Earth Planet. Sci. Lett. 2002, 200, 121–130. [Google Scholar] [CrossRef]
- Jordi, J. Constraining velocity and density contrasts across the crust–mantle boundary with receiver function amplitudes. Geophys. J. Int. 2007, 171, 286–301. [Google Scholar]
- Laske, G.; Masters, G.; Ma, Z.; Pasyanos, M.E. Update on CRUST1.0-A 1-degree global model of Earth’s crust. Geophys. Res. Abstr. 2013, 15. EGU2013-2658. [Google Scholar]
- Reguzzoni, M.; Sampietro, D. GEMMA: An Earth crustal model based on GOCE satellite data. Int. J. Appl. Earth Obs. Geoinf. 2015, 35, 31–43. [Google Scholar] [CrossRef]
- Sjöberg, L.E.; Bagherbandi, M. A method of estimating the Moho density contrast with a tentative application by EGM08 and CRUST2.0. Acta Geophys. 2011, 59, 502–525. [Google Scholar] [CrossRef]
- Vening Meinesz, F.A. Une nouvelle méthode pour la réduction isostatique régionale de Í intensité de la pesanteur. Bull. Geod. 1931, 29, 33–51. [Google Scholar] [CrossRef]
- Moritz, H. The Figure of the Earth; Wichmann, H.: Karlsruhe, Germany, 1990. [Google Scholar]
- Sjöberg, L.E. Solving Vening Meinesz-Moritz inverse problem in isostasy. Geophys. J. Int. 2009, 179, 1527–1536. [Google Scholar] [CrossRef]
- Sjöberg, L.E. On the isostatic gravity anomaly and disturbance and their applications to Vening Meinesz-Moritz inverse problem of isostasy. Geophys. J. Int. 2013, 193, 1277–1282. [Google Scholar] [CrossRef]
- Bagherbandi, M.; Sjöberg, L.E. Modelling the density contrast and depth of the Moho discontinuity by seismic and gravimetric-isostatic methods with an application to Africa. J. Afr. Earth Sci. 2012, 68, 111–120. [Google Scholar]
- Tenzer, R.; Chen, W.; Jin, S. Effect of Upper Mantle Density Structure on Moho Geometry. Pure Appl. Geophys. 2015, 172, 1563–1583. [Google Scholar] [CrossRef]
- Tenzer, R.; Bagherbandi, M.; Vajda, P. Global model of the upper mantle lateral density structure based on combining seismic and isostatic models. Geosci. J. 2013, 17, 65–73. [Google Scholar] [CrossRef]
- Tenzer, R.; Bagherbandi, M.; Gladkikh, V. Signature of the upper mantle density structure in the refined gravity data. Comput. Geosci. 2012, 16, 975–986. [Google Scholar] [CrossRef]
- Tenzer, R.; Bagherbandi, M.; Sjöberg, L.E.; Novák, P. Isostatic crustal thickness under the Tibetan Plateau and Himalayas from satellite gravity gradiometry data. Earth Sci. Res. J. 2015, 19, 95–107. [Google Scholar] [CrossRef]
- Sjöberg, L.E.; Bagherbandi, M.; Tenzer, R. On Gravity Inversion by No-Topography and Rigorous Isostatic Gravity Anomalies. Pure Appl. Geophys. 2015, 172, 2669–2680. [Google Scholar] [CrossRef]
- Eshagh, M. Determination of Moho discontinuity from satellite gradiometry data: Linear approach. Geodyn. Res. Int. Bull. 2014, 1, 1–13. [Google Scholar]
- Eshagh, M. The effect of spatial truncation error on integral inversion of satellite gravity gradiometry data. Adv. Space Res. 2011, 47, 1238–1247. [Google Scholar] [CrossRef]
- Hinze, W. Bouguer reduction density, why 2.67? Geophysics 2003, 68, 1559–1560. [Google Scholar] [CrossRef]
- Tenzer, R.; Novák, P.; Gladkikh, V. The bathymetric stripping corrections to gravity field quantities for a depth-dependant model of the seawater density. Mar. Geod. 2012, 35, 198–220. [Google Scholar] [CrossRef]
- Gruber, T.; Rummel, R.; Abrikosov, O.; van Hees, R. GOCE Level 2 Product Data Handbook; GO-MA-HPF-GS-0110; European Space Agency: Noordwijk, The Netherlands, 2010; Issue 4.3. [Google Scholar]
- Moritz, H. Geodetic Reference System 1980. J. Geod. 2000, 74, 128–162. [Google Scholar] [CrossRef]
- Hansen, P.C. Regularization Tools version 4.0 for Matlab 7.3. Numer. Algorithms 2007, 46, 189–194. [Google Scholar] [CrossRef]
- Meier, U.; Curtis, A.; Trampert, J. Global crustal thickness from neural network inversion of surface wave data. Geophys. J. Int. 2007, 169, 706–722. [Google Scholar] [CrossRef]
- Stolk, W.; Kaban, M.; Beekman, F.; Tesauro, M.; Mooney, W.D.; Cloetingh, S. High resolution regional crustal models from irregularly distributed data: Application to Asia and adjacent areas. Tectonophysics 2013, 602, 55–68. [Google Scholar] [CrossRef]
- Grad, M.; Tiira, T.; ESC Working Group. The Moho depth map of the European Plate. Geophys. J. Int. 2009, 176, 279–292. [Google Scholar] [CrossRef]
- Abrehdary, M. Recovering Moho Parameters Using Gravimetric and Seismic Data. Ph.D. Thesis, KTH Royal Institute of Technology (KTH), Stockholm, Sweden, 2016. [Google Scholar]
- Reguzzoni, M.; Sampietro, D.; Sansò, F. Global Moho from the combination of the CRUST2. 0 model and GOCE data. Geophys. J. Int. 2013, 195, 222–237. [Google Scholar] [CrossRef]
- Rabbel, W.; Kaban, M.; Tesauro, M. Contrasts of seismic velocity, density and strength across the Moho. Tectonophysics 2013, 609, 437–455. [Google Scholar] [CrossRef]










| Combined Solution | Min (km) | Max (km) | Mean (km) | STD (km) |
|---|---|---|---|---|
| R1_CRUST1.0 | 7.4 | 62.4 | 33.2 | 10.3 |
| R2_GSMM | 7.7 | 64.2 | 32.2 | 9.9 |
| R3_M13 | 10.2 | 61.6 | 34.5 | 10.3 |
| Combined Solution | Min (kg·m−3) | Max (kg·m−3) | Mean (kg·m−3) | STD (kg·m−3) |
|---|---|---|---|---|
| R1_CRUST1.0 | 166 | 624 | 166 | 87 |
| R2_GSMM | 211 | 602 | 211 | 75 |
| R3_M13 | 149 | 640 | 149 | 87 |
| Model | Min (kg·m−3) | Max (kg·m−3) | Mean (kg·m−3) | STD (kg·m−3) |
|---|---|---|---|---|
| CRUST1.0 | 88 | 694 | 495 | 95 |
| KTH1.0 | −40 | 610 | 374 | 94 |
| Model | Min (km) | Max (km) | Mean (km) | STD (km) |
|---|---|---|---|---|
| CRUST1.0 | 7.7 | 72.6 | 34.1 | 12.8 |
| KTH1.0 | 6.2 | 85.8 | 35.1 | 13.8 |
| GSMM | 7.0 | 78.9 | 32.6 | 11.4 |
| M13 | 8.7 | 74.4 | 35.4 | 13.2 |
| GEMMA | 5.5 | 69.7 | 33.5 | 10.1 |
| Differences | Min (kg·m−3) | Max (kg·m−3) | Mean (kg·m−3) | RMS (kg·m−3) |
|---|---|---|---|---|
| R1_CRUST1.0 − CRUST1.0 | −253 | 200 | −13 | 43 |
| R1_CRUST1.0 − KTH1.0 | −112 | 292 | 106 | 119 |
| R2_GSMM − CRUST1.0 | −253 | 200 | −13 | 42 |
| R2_GSMM − KTH1.0 | −98 | 301 | 106 | 118 |
| R3_M13 − CRUST1.0 | −227 | 245 | −11 | 56 |
| R3_M13 − KTH1.0 | −157 | 353 | 109 | 125 |
| Differences | Min (km) | Max (km) | Mean (km) | RMS (km) |
|---|---|---|---|---|
| R1_CRUST1.0 − CRUST1.0 | −20.1 | 23.1 | −0.1 | 5.5 |
| R1_CRUST1.0 − KTH1.0 | −25.2 | 19.8 | −1.2 | 6.4 |
| R1_CRUST1.0 − GSMM | −21.8 | 25.8 | 1.2 | 5.7 |
| R1_CRUST1.0 − M13 | −23.9 | 22.5 | −1.5 | 6.0 |
| R1_CRUST1.0 − GEMMA | −23.3 | 13.0 | 0.4 | 3.9 |
| R2_GSMM − CRUST1.0 | −23.3 | 21.5 | −1.9 | 5.9 |
| R2_GSMM − KTH1.0 | −35.5 | 18.3 | −2.8 | 6.9 |
| R2_GSMM − GSMM | −29.7 | 18.3 | −0.3 | 5.5 |
| R2_GSMM − M13 | −29.1 | 21.2 | −3.1 | 6.7 |
| R2_GSMM − GEMMA | −26.3 | 11.4 | −1.3 | 4.3 |
| R3_M13 − CRUST1.0 | −18.8 | 24.3 | 1.1 | 5.7 |
| R3_M13 − KTH1.0 | −27.9 | 21.1 | 0.1 | 6.3 |
| R3_M13 − GSMM | −21.5 | 25.9 | 2.5 | 6.2 |
| R3_M13 − M13 | −21.0 | 23.9 | −0.1 | 5.7 |
| R3_M13 − GEMMA | −22.0 | 16.2 | 1.7 | 4.3 |
© 2016 by the authors; licensee MDPI, Basel, Switzerland. This article is an open access article distributed under the terms and conditions of the Creative Commons Attribution (CC-BY) license (http://creativecommons.org/licenses/by/4.0/).
Share and Cite
Eshagh, M.; Hussain, M.; Tenzer, R.; Romeshkani, M. Moho Density Contrast in Central Eurasia from GOCE Gravity Gradients. Remote Sens. 2016, 8, 418. https://doi.org/10.3390/rs8050418
Eshagh M, Hussain M, Tenzer R, Romeshkani M. Moho Density Contrast in Central Eurasia from GOCE Gravity Gradients. Remote Sensing. 2016; 8(5):418. https://doi.org/10.3390/rs8050418
Chicago/Turabian StyleEshagh, Mehdi, Matloob Hussain, Robert Tenzer, and Mohsen Romeshkani. 2016. "Moho Density Contrast in Central Eurasia from GOCE Gravity Gradients" Remote Sensing 8, no. 5: 418. https://doi.org/10.3390/rs8050418
APA StyleEshagh, M., Hussain, M., Tenzer, R., & Romeshkani, M. (2016). Moho Density Contrast in Central Eurasia from GOCE Gravity Gradients. Remote Sensing, 8(5), 418. https://doi.org/10.3390/rs8050418

