Inversion of Land Surface Temperature (LST) Using Terra ASTER Data: A Comparison of Three Algorithms
Abstract
:1. Introduction
2. Data and Materials
2.1. ASTER Imagery
2.2. Surface Radiation Budget Network (SURFRAD) Data
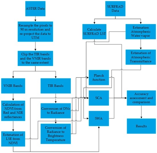
3. Methodology
3.1. Conversion of Digital Numbers (DNs) to Radiance
3.2. Conversion of Radiance to Brightness Temperature
3.3. Estimation of Land Surface Emissivity (LSE)
3.4. Brightness Temperature Emissivity/Atmospheric Correction
3.4.1. Single Channel Algorithm for ASTER
3.4.2. Split Window Algorithm (SWA)
3.4.3. Inversion of Planck Function.
3.5. Derival of SURFRAD Land Surface Temperature (LST)
3.6. Estimation of Atmospheric Water Vapour
3.7. Estimation of Atmospheric Transmittance (τ)
4. Results and Discussion
4.1. Results from the Planck Function
4.2. Results from the Single Channel Algorithm (SCA)
4.3. Results from the Split Window Algorithm (SWA)
4.4. Comparison of the Three Algorithms
5. Conclusions
Acknowledgments
Author Contributions
Conflicts of Interest
Abbreviations
| ASTER | Advanced Space-borne Thermal Emission and Reflection Radiometer |
| K | Kelvin |
| LSE | Land Surface Emissivity |
| MODTRAN | MODerate resolution atmospheric TRANsmission |
| MODIS | Moderate-Resolution Imaging Spectroradiometer |
| NASA | National Aeronautics and Space Administration |
| NOAA | National Oceanic and Atmospheric Administration |
| NDVI | Normalized Difference Vegetation Index |
| NIR | Near Infrared |
| SCA | Single Channel Algorithm |
| SURFRAD | Surface Radiation budget network |
| SWA | Split Window Algorithm |
| TIR | Thermal Infrared |
| UCC | Unit Conversion Coefficients |
| USGS | United States Geological Survey |
| VNIR | Visible and Near Infrared |
References
- Gillespie, A.; Rokugawa, S.; Matsunaga, T.; Cothern, J.S.; Hook, S.; Kahle, A.B. A temperature and emissivity separation algorithm for advanced spaceborne thermal emission and reflection radiometer (ASTER) images. IEEE Trans. Geosci. Remote Sens. 1998, 36, 1113–1126. [Google Scholar] [CrossRef]
- Dousset, B.; Gourmelon, F. Satellite multi-sensor data analysis of urban surface temperatures and landcover. ISPRS J. Photogramm. Remote Sens. 2003, 58, 43–54. [Google Scholar] [CrossRef]
- Weng, Q.; Lu, D.; Schubring, J. Estimation of land surface temperature–vegetation abundance relationship for urban heat island studies. Remote Sens. Environ. 2004, 89, 467–483. [Google Scholar] [CrossRef]
- Prata, A.; Caselles, V.; Coll, C.; Sobrino, J.; Ottle, C. Thermal remote sensing of land surface temperature from satellites: Current status and future prospects. Remote Sens. Rev. 1995, 12, 175–224. [Google Scholar] [CrossRef]
- Li, Z.-L.; Tang, B.-H.; Wu, H.; Ren, H.; Yan, G.; Wan, Z.; Trigo, I.F.; Sobrino, J.A. Satellite-derived land surface temperature: Current status and perspectives. Remote Sens. Environ. 2013, 131, 14–37. [Google Scholar] [CrossRef]
- Buis, A. Nasa, Japan Make ASTER Earth Data available at No Cost. Available online: http://www.nasa.gov/feature/jpl/nasa-japan-make-aster-earth-data-available-at-no-cost (accessed on 29 April 2016).
- Jiménez-Muñoz, J.C.; Sobrino, J.A. A single-channel algorithm for land-surface temperature retrieval from ASTER data. IEEE Geosci. Remote Sens. Lett. 2010, 7, 176–179. [Google Scholar] [CrossRef]
- Mao, K.; Tang, H.; Chen, Z.; Qiu, Y.; Qin, Z.; Li, M. A split-window algorithm for retrieving land-surface temperature from ASTER data. Remote Sens. Inf. 2006, 5, 7–11. [Google Scholar]
- Jiménez-Muñoz, J.C.; Sobrino, J.A.; Gillespie, A.; Sabol, D.; Gustafson, W.T. Improved land surface emissivities over agricultural areas using ASTER NDVI. Remote Sens. Environ. 2006, 103, 474–487. [Google Scholar] [CrossRef]
- Qin, Z.; Dall’Olmo, G.; Karnieli, A.; Berliner, P. Derivation of split window algorithm and its sensitivity analysis for retrieving land surface temperature from NOAA-advanced very high resolution radiometer data. J. Geophys. Res. Atmos. 2001, 106, 22655–22670. [Google Scholar] [CrossRef]
- Artis, D.A.; Carnahan, W.H. Survey of emissivity variability in thermography of urban areas. Remote Sens. Environ. 1982, 12, 313–329. [Google Scholar] [CrossRef]
- Team, Q.D. QGIS Python Plugins Repository. Available online: http://plugins.qgis.org/plugins/ (accessed on 11 May 2016).
- Isaya Ndossi, M.; Avdan, U. Application of open source coding technologies in the production of land surface temperature (LST) maps from Landsat: A PYQGIS plugin. Remote Sens. 2016, 8, 413. [Google Scholar] [CrossRef]
- Augustine, J.A.; DeLuisi, J.J.; Long, C.N. SURFRAD—A national surface radiation budget network for atmospheric research. Bull. Am. Meteorol. Soc. 2000, 81, 2341–2357. [Google Scholar] [CrossRef]
- United States Geological Survey. Earth Explorer. Available online: http://earthexplorer.usgs.gov/ (accessed on 5 May 2016).
- Yu, X.; Guo, X.; Wu, Z. Land surface temperature retrieval from Landsat 8 TIRS—Comparison between radiative transfer equation-based method, split window algorithm and single channel method. Remote Sens. 2014, 6, 9829–9852. [Google Scholar] [CrossRef]
- Heidinger, A.K.; Laszlo, I.; Molling, C.C.; Tarpley, D. Using SURFRAD to verify the NOAA single-channel land surface temperature algorithm. J. Atmos. Ocean. Technol. 2013, 30, 2868–2884. [Google Scholar] [CrossRef]
- Wang, K.; Liang, S. Evaluation of ASTER and MODIS land surface temperature and emissivity products using long-term surface longwave radiation observations at SURFRAD sites. Remote Sens. Environ. 2009, 113, 1556–1565. [Google Scholar] [CrossRef]
- United States Department Commerce/National Oceanic and Atmospheric Administration. Surfrad Site Information. Available online: http://www.esrl.noaa.gov/gmd/grad/surfrad/sitepage.html (accessed on 28 October 2016).
- Gebreslasie, M.; Ahmed, F.; van Aardt, J.A. Image-based reflectance conversion of ASTER and IKONOS imagery as precursor to structural assessment of plantation forests in KwaZulu-Natal, South Africa. South. For. 2009, 71, 259–265. [Google Scholar] [CrossRef]
- Abrams, M.; Hook, S.; Ramachandran, B. ASTER User Handbook, version 2; Jet Propulsion Laboratory: Pasadena, CA, USA, 2002. [Google Scholar]
- Society, A.M. Brightness Temperature. Available online: http://glossary.ametsoc.org/wiki/Brightness_temperature (accessed on 27 October 2016).
- Boori, M.S. A comparison of land surface temperature, derived from AMSR-2, Landsat and ASTER satellite data. J. Geogr. Geol. 2015, 7, 61–69. [Google Scholar] [CrossRef]
- Society, A.M. Emissivity. Available online: http://glossary.ametsoc.org/wiki/Emissivity (accessed on 27 October 2016).
- Prabhakara, C.; Dalu, G. Remote sensing of the surface emissivity at 9 μm over the globe. J. Geophys. Res. 1976, 81, 3719–3724. [Google Scholar] [CrossRef]
- Mallick, J.; Singh, C.K.; Shashtri, S.; Rahman, A.; Mukherjee, S. Land surface emissivity retrieval based on moisture index from Landsat TM satellite data over heterogeneous surfaces of Delhi city. Int. J. Appl. Earth Obs. Geoinf. 2012, 19, 348–358. [Google Scholar] [CrossRef]
- Salisbury, J.W.; D’Aria, D.M. Emissivity of terrestrial materials in the 8–14 μm atmospheric window. Remote Sens. Environ. 1992, 42, 83–106. [Google Scholar] [CrossRef]
- Peres, L.F.; DaCamara, C.C. Land surface temperature and emissivity estimation based on the two-temperature method: Sensitivity analysis using simulated MSG/SEVIRI data. Remote Sens. Environ. 2004, 91, 377–389. [Google Scholar] [CrossRef]
- Snyder, W.C.; Wan, Z.; Zhang, Y.; Feng, Y.-Z. Classification-based emissivity for land surface temperature measurement from space. Int. J. Remote Sens. 1998, 19, 2753–2774. [Google Scholar] [CrossRef]
- Sun, D.; Pinker, R. Retrieval of surface temperature from the MSG-SEVIRI observations: Part I. Methodology. Int. J. Remote Sens. 2007, 28, 5255–5272. [Google Scholar] [CrossRef]
- Becker, F.; Li, Z.-L. Temperature-independent spectral indices in thermal infrared bands. Remote Sens. Environ. 1990, 32, 17–33. [Google Scholar] [CrossRef]
- Sobrino, J.A.; Jiménez-Muñoz, J.C.; Sòria, G.; Romaguera, M.; Guanter, L.; Moreno, J.; Plaza, A.; Martínez, P. Land surface emissivity retrieval from different VNIR and TIR sensors. IEEE Trans. Geosci. Remote Sens. 2008, 46, 316–327. [Google Scholar] [CrossRef]
- Sobrino, J.; Raissouni, N.; Li, Z.-L. A comparative study of land surface emissivity retrieval from NOAA data. Remote Sens. Environ. 2001, 75, 256–266. [Google Scholar] [CrossRef]
- Valor, E.; Caselles, V. Mapping land surface emissivity from NDVI: Application to European, African, and South American areas. Remote Sens. Environ. 1996, 57, 167–184. [Google Scholar] [CrossRef]
- Sobrino, J.A.; Jiménez-Muñoz, J.C.; Paolini, L. Land surface temperature retrieval from LANDSAT TM 5. Remote Sens. Environ. 2004, 90, 434–440. [Google Scholar] [CrossRef]
- Momeni, M.; Saradjian, M. Evaluating NDVI-based emissivities of MODIS bands 31 and 32 using emissivities derived by Day/Night LST algorithm. Remote Sens. Environ. 2007, 106, 190–198. [Google Scholar] [CrossRef]
- Sobrino, J.; Raissouni, N. Toward remote sensing methods for land cover dynamic monitoring: Application to morocco. Int. J. Remote Sens. 2000, 21, 353–366. [Google Scholar] [CrossRef]
- Peres, L.F.; DaCamara, C.C. Emissivity maps to retrieve land-surface temperature from MSG/SEVIRI. IEEE Trans. Geosci. Remote Sens. 2005, 43, 1834–1844. [Google Scholar] [CrossRef]
- Sobrino, J.; El Kharraz, J.; Li, Z.-L. Surface temperature and water vapour retrieval from MODIS data. Int. J. Remote Sens. 2003, 24, 5161–5182. [Google Scholar] [CrossRef]
- Van de Griend, A.; Owe, M. On the relationship between thermal emissivity and the normalized difference vegetation index for natural surfaces. Int. J. Remote Sens. 1993, 14, 1119–1131. [Google Scholar] [CrossRef]
- Carlson, T.N.; Ripley, D.A. On the relation between NDVI, fractional vegetation cover, and leaf area index. Remote Sens. Environ. 1997, 62, 241–252. [Google Scholar] [CrossRef]
- Jiménez-Muñoz, J.C.; Sobrino, J.A. A generalized single-channel method for retrieving land surface temperature from remote sensing data. J. Geophys. Res. Atmos. 2003, 108. [Google Scholar] [CrossRef]
- Jiménez-Muñoz, J.C.; Cristóbal, J.; Sobrino, J.A.; Soria, G.; Ninyerola, M.; Pons, X. Revision of the single-channel algorithm for land surface temperature retrieval from Landsat thermal-infrared data. IEEE Trans. Geosci. Remote Sens. 2009, 47, 339–349. [Google Scholar] [CrossRef]
- Becker, F.; Li, Z.-L. Towards a local split window method over land surfaces. Remote Sens. 1990, 11, 369–393. [Google Scholar] [CrossRef]
- Caselles, V.; Coll, C.; Valor, E. Land surface emissivity and temperature determination in the whole HAPEX-Sahel area from AVHRR data. Int. J. Remote Sens. 1997, 18, 1009–1027. [Google Scholar] [CrossRef]
- Price, J.C. Land surface temperature measurements from the split window channels of the NOAA 7 advanced very high resolution radiometer. Geophys. Res. Atmos. 1984, 89, 7231–7237. [Google Scholar] [CrossRef]
- Wang, S.; He, L. Practical split-window algorithm for retrieving land surface temperature over agricultural areas from ASTER data. J. Appl. Remote Sens. 2014, 8, 083582. [Google Scholar] [CrossRef]
- Stathopoulou, M.; Cartalis, C. Daytime urban heat islands from Landsat ETM+ and Corine land cover data: An application to major cities in Greece. Sol. Energy 2007, 81, 358–368. [Google Scholar] [CrossRef]
- Liu, L.; Zhang, Y. Urban heat island analysis using the Landsat TM data and ASTER data: A case study in Hong Kong. Remote Sens. 2011, 3, 1535–1552. [Google Scholar] [CrossRef]
- Jiménez-Muñoz, J.C.; Sobrino, J.A. Feasibility of retrieving land-surface temperature from ASTER TIR bands using two-channel algorithms: A case study of agricultural areas. IEEE Geosci. Remote Sens. Lett. 2007, 4, 60–64. [Google Scholar] [CrossRef]





| Subsystem | Band | Spectral Range (µm) | Spatial Resolution | Quantization |
|---|---|---|---|---|
| Visible and Near Infrared (VNIR) | 1 | 0.52–0.60 | 15 m | 8 bits |
| 2 | 0.63–0.69 | |||
| 3N | 0.78–0.76 | |||
| 3B | 0.78–0.76 | |||
| Short Wave Infrared (SWIR) | 4 | 1.60–1.70 | 30 m | 8 bits |
| 5 | 2.145–2.185 | |||
| 6 | 2.185–2.225 | |||
| 7 | 2.235–2.285 | |||
| 8 | 2.295–2.365 | |||
| 9 | 2.360–2.430 | |||
| Thermal Infrared (TIR) | 10 | 8.125–8.475 | 90 m | 12 bits |
| 11 | 8.475–8.825 | |||
| 12 | 8.925–9.275 | |||
| 13 | 10.25–10.95 | |||
| 14 | 10.95–11.65 |
| Scene Acquisition Date | Scene Acquisition Time (UTC) | Path | Row | Scene ID |
|---|---|---|---|---|
| 10 October 2000 | 17:07 | 22 | 32 | 4 |
| 10 October 2000 | 17:08 | 23 | 36 | 13 |
| 11 June 2001 | 18:13 | 35 | 26 | 7 |
| 30 August 2001 | 18:11 | 35 | 26 | 9 |
| 7 November 2001 | 16:51 | 23 | 32 | 2 |
| 27 February 2002 | 16:50 | 23 | 36 | 12 |
| 6 March 2003 | 16:54 | 23 | 32 | 1 |
| 31 December 2003 | 16:49 | 23 | 36 | 14 |
| 11 March 2004 | 16:55 | 22 | 36 | 10 |
| 19 September 2004 | 16:52 | 23 | 32 | 5 |
| 30 October 2004 | 16:45 | 23 | 32 | 6 |
| 14 June 2006 | 16:48 | 22 | 36 | 11 |
| 1 August 2006 | 16:46 | 23 | 32 | 3 |
| 14 October 2006 | 17:22 | 29 | 30 | 16 |
| 9 January 2007 | 14:29 | 29 | 30 | 15 |
| 18 April 2008 | 18:11 | 35 | 26 | 8 |
| Station Name | Latitude, Longitude | Land Cover | Elevation (Meters) | U.S. State | Date of Installation | Station Code | Scene ID |
|---|---|---|---|---|---|---|---|
| Bondville | 40.06°N, 88.37°W | Cropland | 230 | IL | January 1995 | BON | 1, 2, 3, 4, 5, 6 |
| Fort Peck | 48.31°N, 105.10°W | Grassland | 634 | MT | January 1995 | FPK | 7, 8, 9 |
| Goodwin Creek | 34.25°N, 89.87°W | Evergreen Needle Leaf Forest | 98 | MS | January 1995 | GWN | 10, 11, 12, 13, 14 |
| Sioux Falls | 43.73°N, 96.62°W | Cropland | 473 | SD | June 2003 | SXFs | 15, 16 |
| Band | Band 10 | Band 11 | Band 12 | Band 13 | Band 14 |
|---|---|---|---|---|---|
| UCC | 0.006822 | 0.006780 | 0.006590 | 0.005693 | 0.005225 |
| Band | K1 (W·m2·sr−1·µm−1) | K2 (W·m2·sr−1·µm−1) |
|---|---|---|
| Band 10 | 3047.47 | 1736.18 |
| Band 11 | 2480.93 | 1666.21 |
| Band 12 | 1930.80 | 1584.72 |
| Band 13 | 865.65 | 1349.82 |
| Band 14 | 649.60 | 1274.49 |
| MODTRAN Atmospheric Database | ASTER TIR Band | Cij | i = 1 | i = 2 | i = 3 |
|---|---|---|---|---|---|
| STD66 | 13 | J = 1 | 0.06524 | −0.05878 | 1.06576 |
| J = 2 | −0.55835 | −0.75881 | 0.00327 | ||
| J = 3 | −0.00284 | 1.35633 | −0.43020 | ||
| TIGR61 | 13 | J = 1 | 0.05327 | −0.03937 | 1.05742 |
| J = 2 | −0.484444 | −0.74611 | −0.03015 | ||
| J = 3 | 0.00764 | 1.24532 | −0.39461 | ||
| STD66 | 14 | J = 1 | 0.10062 | −0.13563 | 1.10559 |
| J = 2 | −0.79740 | −0.39414 | −0.17664 | ||
| J = 3 | −0.03091 | 1.60094 | −0.56515 | ||
| TIGR61 | 14 | J = 1 | 0.07965 | −0.09580 | 1.08983 |
| J = 2 | −0.66528 | −0.48582 | −0.17029 | ||
| J = 3 | −0.01578 | 1.46358 | −0.52486 |
| Band | Effective Wavelength (λ) in µm |
|---|---|
| Band 10 | 8.287 |
| Band 11 | 8.685 |
| Band 12 | 9.079 |
| Band 13 | 10.659 |
| Band 14 | 11.289 |
| Bondville | Fort Peck | Goodwin Creek | Sioux Falls | ||||
|---|---|---|---|---|---|---|---|
| Date | LST (K) | Date | LST (K) | Date | LST (K) | Date | LST (K) |
| 6 March 2002 | 286.04 | 11 June 2001 | 302.38 | 11 March 2004 | 296.85 | 9 January 2007 | 271.79 |
| 7 November 2001 | 292.61 | 18 April 2008 | 300.26 | 14 June 2006 | 308.63 | 14 October 2006 | 285.97 |
| 1 August 2006 | 306.15 | 30 August 2001 | 311.90 | 27 February 2002 | 280.85 | ||
| 10 October 2000 | 290.49 | 31 December 2003 | 268.86 | ||||
| 19 September 2004 | 296.69 | 10 October 2000 | 305.92 | ||||
| 30 October 2004 | 289.85 | ||||||
| Bondville | Fort Peck | Goodwin Creek | Sioux Falls | ||||||||
|---|---|---|---|---|---|---|---|---|---|---|---|
| Date | LST (K) | Bias (K) | Date | LST (K) | Bias (K) | Date | LST (K) | Bias (K) | Date | LST (K) | Bias (K) |
| 6 March 2002 | 284.93 | −1.10 | 11 June 2001 | 299.98 | −2.40 | 11 March 2004 | 295.54 | −1.31 | 9 January 2007 | 272.14 | 0.34 |
| 7 November 2001 | 295.50 | 2.89 | 18 April 2008 | 302.52 | 2.26 | 14 June 2006 | 305.08 | −3.54 | 11 October 2006 | 285.39 | −0.57 |
| 1 August 2006 | 302.18 | −3.97 | 30 August 2001 | 311.41 | −0.49 | 27 February 2002 | 279.87 | −0.97 | |||
| 10 October 2010 | 291.89 | 1.41 | 10 October 2000 | 302.86 | −3.05 | ||||||
| 19 September 2004 | 300.61 | 3.92 | |||||||||
| 30 October 2004 | 290.61 | 0.76 | |||||||||
| Δ | 0.65 | −0.21 | −2.22 | −0.12 | |||||||
| σ | 1.66 | 1.21 | 1.57 | 0.32 | |||||||
| RMSE | 2.68 | 1.92 | 2.48 | 0.47 | |||||||
| Bondville | Fort Peck | Goodwin Creek | Sioux Falls | ||||||||
|---|---|---|---|---|---|---|---|---|---|---|---|
| Date | LST (K) | Bias (K) | Date | LST (K) | Bias (K) | Date | LST (K) | Bias (K) | Date | LST (K) | Bias (K) |
| 6 March 2002 | 284.94 | −1.10 | 11 June 2001 | 299.73 | −2.66 | 11 March 2004 | 295.15 | −1.70 | 9 January 2007 | 272.10 | 0.22 |
| 7 November 2001 | 295.15 | 2.54 | 18 April 2008 | 302.10 | 1.84 | 14 June 2006 | 305.10 | −3.53 | 11 October 2006 | 285.62 | 0.25 |
| 1 August 2006 | 301.16 | −4.99 | 30 August 2001 | 311.02 | −0.88 | 27 February 2002 | 280.06 | −0.79 | |||
| 10 October 2010 | 292.01 | 1.53 | 10 October 2000 | 305.39 | −0.53 | ||||||
| 19 September 2004 | 300.62 | 3.93 | −1.64 | ||||||||
| 30 October 2004 | 290.05 | 0.20 | |||||||||
| Δ | 0.35 | −0.56 | −1.64 | −0.02 | |||||||
| σ | 1.66 | 1.27 | 1.16 | 0.23 | |||||||
| RMSE | 2.90 | 1.94 | 2.02 | 0.33 | |||||||
| Bondville | Fort Peck | Goodwin Creek | Sioux Falls | ||||||||
|---|---|---|---|---|---|---|---|---|---|---|---|
| Date | LST (K) | Bias (K) | Date | LST (K) | Bias (K) | Date | LST (K) | Bias (K) | Date | LST (K) | Bias (K) |
| 6 March 2002 | 285.92 | −0.12 | 11 June 2001 | 301.75 | −0.64 | 11 March 2004 | 297.08 | 0.23 | 9 January 2007 | 272.43 | 0.63 |
| 7 November 2001 | 297.19 | 4.58 | 18 April 2008 | 304.30 | 4.04 | 14 June 2006 | 309.12 | 0.49 | 11 October 2006 | 286.35 | 0.38 |
| 1 August 2006 | 309.15 | 3.01 | 30 August 2001 | 313.88 | 1.98 | 27 February 2002 | 280.56 | −0.29 | |||
| 10 October 2010 | 293.24 | 2.76 | 10 October 2000 | 305.23 | −0.69 | ||||||
| 19 September 2004 | 302.99 | 6.31 | |||||||||
| 30 October 2004 | 291.92 | 2.07 | |||||||||
| Δ | 3.10 | 1.79 | −0.06 | 0.51 | |||||||
| σ | 1.68 | 1.57 | 0.30 | 0.36 | |||||||
| RMSE | 3.69 | 2.62 | 0.46 | 0.52 | |||||||
| Bondville | Fort Peck | Goodwin Creek | Sioux Falls | ||||||||
|---|---|---|---|---|---|---|---|---|---|---|---|
| Date | LST (K) | Bias (K) | Date | LST (K) | Bias (K) | Date | LST (K) | Bias (K) | Date | LST (K) | Bias (K) |
| 6 March 2002 | 289.15 | 3.12 | 11 June 2001 | 304.35 | 1.97 | 11 March 2004 | 299.64 | 2.79 | 9 January 2007 | 275.68 | 0.31 |
| 7 November 2001 | 299.80 | 7.19 | 18 April 2008 | 306.68 | 6.43 | 14 June 2006 | 311.75 | 3.13 | 11 October 2006 | 289.71 | −0.35 |
| 1 August 2006 | 312.32 | 6.17 | 30 August 2001 | 316.11 | 4.21 | 27 February 2002 | 283.84 | 3.00 | |||
| 10 October 2010 | 296.37 | 5.89 | 10 October 2000 | 307.72 | 1.80 | ||||||
| 19 September 2004 | 305.84 | 9.16 | |||||||||
| 30 October 2004 | 294.43 | 4.59 | |||||||||
| Δ | 6.02 | 4.20 | 2.68 | 3.81 | |||||||
| σ | 2.22 | 2.97 | 1.89 | 2.70 | |||||||
| RMSE | 6.31 | 4.58 | 2.73 | 3.81 | |||||||
| Bondville | Fort Peck | Goodwin Creek | Sioux Falls | ||||||||
|---|---|---|---|---|---|---|---|---|---|---|---|
| Date | LST (K) | Bias (K) | Date | LST (K) | Bias (K) | Date | LST (K) | Bias (K) | Date | LST (K) | Bias (K) |
| 6 March 2002 | 285.47 | −0.57 | 11 June 2001 | 299.33 | −3.06 | 11 March 2004 | 294.11 | −2.74 | 9 January 2007 | 271.59 | −0.21 |
| 7 November 2001 | 294.24 | 1.63 | 18 April 2008 | 301.66 | 1.40 | 14 June 2006 | 308.95 | 0.33 | 11 October 2006 | 285.57 | −0.40 |
| 1 August 2006 | 306.78 | 0.64 | 30 August 2001 | 309.98 | −1.92 | 27 February 2002 | 279.89 | −0.96 | |||
| 10 October 2010 | 292.56 | 2.07 | 10 October 2000 | 302.21 | −3.71 | ||||||
| 19 September 2004 | 305.28 | 8.59 | |||||||||
| 30 October 2004 | 287.53 | −2.32 | |||||||||
| Δ | 1.67 | −1.19 | −1.77 | −0.30 | |||||||
| σ | 4.26 | 1.50 | 1.37 | 0.21 | |||||||
| RMSE | 3.80 | 2.23 | 2.36 | 0.32 | |||||||
© 2016 by the authors; licensee MDPI, Basel, Switzerland. This article is an open access article distributed under the terms and conditions of the Creative Commons Attribution (CC-BY) license (http://creativecommons.org/licenses/by/4.0/).
Share and Cite
Ndossi, M.I.; Avdan, U. Inversion of Land Surface Temperature (LST) Using Terra ASTER Data: A Comparison of Three Algorithms. Remote Sens. 2016, 8, 993. https://doi.org/10.3390/rs8120993
Ndossi MI, Avdan U. Inversion of Land Surface Temperature (LST) Using Terra ASTER Data: A Comparison of Three Algorithms. Remote Sensing. 2016; 8(12):993. https://doi.org/10.3390/rs8120993
Chicago/Turabian StyleNdossi, Milton Isaya, and Ugur Avdan. 2016. "Inversion of Land Surface Temperature (LST) Using Terra ASTER Data: A Comparison of Three Algorithms" Remote Sensing 8, no. 12: 993. https://doi.org/10.3390/rs8120993
APA StyleNdossi, M. I., & Avdan, U. (2016). Inversion of Land Surface Temperature (LST) Using Terra ASTER Data: A Comparison of Three Algorithms. Remote Sensing, 8(12), 993. https://doi.org/10.3390/rs8120993

