Land Use/Land Cover Change Analysis Using Object-Based Classification Approach in Munessa-Shashemene Landscape of the Ethiopian Highlands
Abstract
:1. Introduction
2. Materials and Methods
2.1. Study Area
2.2. Data Used
2.3. Methodology
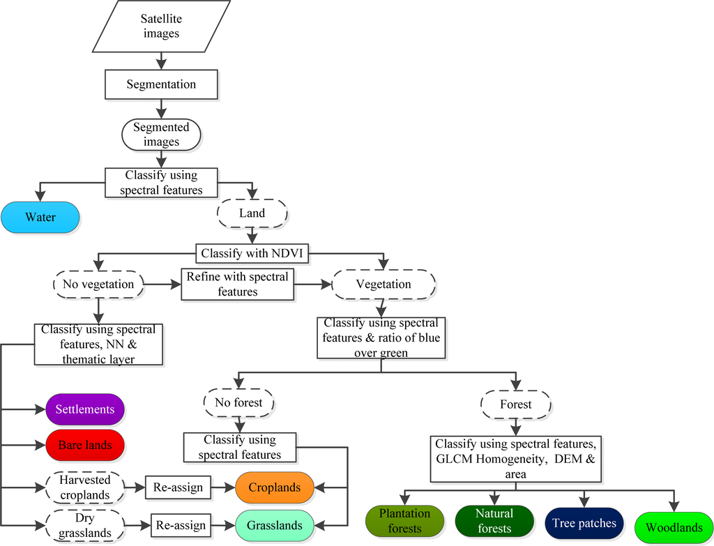
2.3.1. Image Segmentation
2.3.2. Object-Based Classification
2.3.3. Accuracy Assessment
2.3.4. Land Use/Land Cover Change Analysis
3. Results and Discussion
3.1. Results
3.1.1. Classification Accuracy
3.1.2. States of Land Use/Land Cover (LULC)
3.1.3. Land Use/Land Cover (LULC) Changes
3.1.4. Land Use/Land Cover (LULC) Distributions and Changes along Slopes
3.1.5. Land Use/Land Cover (LULC) Distributions and Changes along Agro-ecological Zones
3.2. Discussion
4. Conclusions
Acknowledgments
- Conflict of InterestThe authors declare no conflict of interest.
References
- Pielke, R.A.; Marland, G.; Betts, R.A.; Chase, T.N.; Eastman, J.L.; Niles, J.O.; Niyogi, D.S.; Running, S.W. The influence of land-use change and landscape dynamics on the climate system: Relevance to climate-change policy beyond the radiative effect of greenhouse gases. Phil. Trans. R. Soc 2002, 360, 1705–1719. [Google Scholar]
- Intergovernmental Panel on Climate Change (IPCC). Land Use, Land-Use Change, and Forestry: A Special Report of the Intergovernmental Panel on Climate Change; Cambridge University Press: Cambridge, UK/New York, NY, USA, 2000. [Google Scholar]
- Vitousek, P.M.; Mooney, H.A.; Lubchenco, J.; Melillo, J.M. Human domination of Earth’s ecosystems. Science 1997, 277, 494–499. [Google Scholar]
- Mas, J.-F.; Velázquez, A.; Díaz-Gallegos, J.R.; Mayorga-Saucedo, R.; Alcántara, C.; Bocco, G.; Castro, R.; Fernández, T.; Pérez-Vega, A. Assessing land use/cover changes: A nationwide multidate spatial database for Mexico. Int. J. Appl. Earth Obs. Geoinf 2004, 5, 249–261. [Google Scholar]
- Prenzel, B. Remote sensing-based quantification of land-cover and land-use change for planning. Progr. Plan 2004, 61, 281–299. [Google Scholar]
- Giri, C.; Zhu, Z.; Reed, B. A comparative analysis of the global land cover 2000 and MODIS land cover data sets. Remote Sens. Environ 2005, 94, 123–132. [Google Scholar]
- Gautam, N.; Chennaiah, G. Land-use and land-cover mapping and change detection in Tripura using satellite LANDSAT data. Int. J. Remote Sens 1985, 6, 517–528. [Google Scholar]
- Dhinwa, P.S.; Pathan, S.K.; Sastry, S.V.C.; Rao, M.; Majumder, K.L.; Chotani, M.L.; Singh, J.P.; Sinha, R.L.P. Land use change analysis of Bharatpur district using GIS. J. Indian Soc. Remote Sens 1992, 20, 237–250. [Google Scholar]
- Weng, Q. Land use change analysis in the Zhujiang Delta of China using satellite remote sensing, GIS and stochastic modelling. J. Environ. Manage 2002, 64, 273–284. [Google Scholar]
- Rindfuss, R.R.; Walsh, S.J.; Turner, B.L.; Fox, J.; Mishra, V. Developing a science of land change: Challenges and methodological issues. Proc. Natl. Acad. Sci. USA 2004, 101, 13976–13981. [Google Scholar]
- Nelson, G.C.; Geoghegan, J. Deforestation and land use change: Sparse data environments. Agr. Econ 2002, 27, 201–216. [Google Scholar]
- Poyatos, R.; Latron, J.; Llorens, P. Land use and land cover change after agricultural abandonment. Mt. Res. Dev 2003, 23, 362–368. [Google Scholar]
- Kidanu, S. Using Eucalyptus for Soil & Water Conservation on the Highland Vertisols of Ethiopia. Wageningen University and Research Centre, Wageningen, The Netherlands, 2004. [Google Scholar]
- Central Statistical Authority (CSA). Summary and Statistical Report of the 2007 Population and Housing Census; CSA: Addis Ababa, Ethiopia, 2007. [Google Scholar]
- Eshetu, Z.; Högberg, P. Reconstruction of forest site history in Ethiopian highlands based on C13 natural abundance of soils. Ambio 2000, 29, 83–89. [Google Scholar]
- Hurni, H.; Tato, K.; Zeleke, G. The implications of changes in population, land use, and land management for surface runoff in the Upper Nile Basin Area of Ethiopia. Mt. Res. Dev 2005, 25, 147–154. [Google Scholar]
- Lemenih, M.; Teketay, D. Potentials of plantation forests in fostering the restoration of native flora and fauna at degraded sites in Ethiopia: A review. Ethiop. J. Biol. Soc 2004, 3, 81–111. [Google Scholar]
- Abate, S. Land Use Dynamics, Soil Degradation, and Potential for Sustainable Use in Metu Area, Illubabor Region, Ethiopia. University of Berne, Berne, Switzerland, 1994. [Google Scholar]
- Rembold, F.; Carnicelli, S.; Nori, M.; Ferrari, G.A. Use of aerial photographs, Landsat TM imagery and multidisciplinary field survey for land-cover change analysis in the lakes region (Ethiopia). Int. J. Appl. Earth Obs. Geoinf 2000, 2, 181–189. [Google Scholar]
- Tekle, K.; Hedlund, L. Land cover changes between 1958 and 1986 in Kalu District, Southern Wello, Ethiopia. Mt. Res. Dev 2000, 20, 42–51. [Google Scholar]
- Zeleke, G.; Hurni, H. Implications of land use and land cover dynamics for mountain resource degradation in the northwestern Ethiopian Highlands. Mt. Res. Dev 2001, 21, 184–191. [Google Scholar]
- Bewket, W. Land cover dynamics since the 1950s in Chemoga Watershed, Blue Nile Basin, Ethiopia. Mt. Res. Dev 2002, 22, 263–269. [Google Scholar]
- Tegene, B. Land-cover/land-use changes in the derekolli catchment of the South Welo Zone of Amhara Region, Ethiopia. East. Afr. Soc. Sci. Res. Rev 2002, 18, 1–20. [Google Scholar]
- Dwivedi, R.S.; Sreenivas, K.; Ramana, K.V. Cover: Land-use/land -cover change analysis in part of Ethiopia using Landsat Thematic Mapper data. Int. J. Remote Sens 2005, 26, 1285–1287. [Google Scholar]
- Shiferaw, A. Evaluating the land use and land cover dynamics in Borena Wereda of South Wollo Highlands, Ethiopia. J. Sustain. Dev. Africa 2011, 13, 87–107. [Google Scholar]
- Wondie, M.; Schneider, W.; Melesse, A.M.; Teketay, D. Spatial and temporal land cover changes in the simen mountains national park, a world heritage site in Northwestern Ethiopia. Remote Sens 2011, 3, 752–766. [Google Scholar]
- Hurni, H. Agroecological Belts of Ethiopia: Explanatory Notes on Three Maps at a Scale of 1:1,000,000: Addis Ababa; Soil Conservation Research Program Research Report; Center for Development and Environment (CDE): Addis Ababa/Berne, Switzerland, 1998. [Google Scholar]
- Lunetta, R.S.; Knight, J.F.; Ediriwickrema, J.; Lyon, J.G.; Worthy, L.D. Land-cover change detection using multi-temporal MODIS NDVI data. Remote Sens. Environ 2006, 105, 142–154. [Google Scholar]
- Wu, X.; Cai, Y.; Zhou, T. Effects of land use/land cover changes on rocky desertification-a case study of a small Karst catchment in Southwestern China. Energy Procedia 2011, 5, 1–5. [Google Scholar]
- Lillesand, T.M.; Kiefer, R.W. Remote Sensing and Image Interpretation, 4th ed.; John Wiley & Sons: New York, NY, USA, 2000. [Google Scholar]
- Singh, P.; Thakur, J.K.; Kumar, S.; Singh, U.C. Assessment of Land Use/Land Cover Using Geospatial Techniques in a Semi-arid Region of Madhya Pradesh, India. In Geospatial Techniques for Managing Environmental Resources; Thakur, J.K., Ed.; Springer: Dordrecht, the Netherland/New York, NY, USA, 2012; pp. 152–163. [Google Scholar]
- Richards, J.A.; Jia, X. Remote Sensing Digital Image Analysis: An Introduction, 3rd ed.; Springer-Verlag: Berlin, Germany/New York, NY, USA, 1999. [Google Scholar]
- Gillanders, S.N.; Coops, N.C.; Wulder, M.A.; Gergel, S.E.; Nelson, T. Multitemporal remote sensing of landscape dynamics and pattern change: Describing natural and anthropogenic trends. Progr. Phys. Geogr 2008, 32, 503–528. [Google Scholar]
- Fan, F.; Weng, Q.; Wang, Y. Land use and land cover change in Guangzhou, China, from 1998 to 2003, based on Landsat TM /ETM+ Imagery. Sensors 2007, 7, 1323–1342. [Google Scholar]
- Blaschke, T. Object based image analysis for remote sensing. ISPRS J. Photogramm 2010, 65, 2–16. [Google Scholar]
- Whiteside, T.G.; Boggs, G.S.; Maier, S.W. Comparing object-based and pixel-based classifications for mapping savannas. Int. J. Appl. Earth Obs. Geoinf 2011, 13, 884–893. [Google Scholar]
- Luo, L.; Mountrakis, G. Converting local spectral and spatial information from a priori classifiers into contextual knowledge for impervious surface classification. ISPRS J. Photogramm 2011, 66, 579–587. [Google Scholar]
- Baatz, M.; Schäpe, A. Multiresolution Segmentation: An Optimization Approach for High Quality Multi-scale Image. In Angewandte Geographische Informationsverarbeitung XII: Beiträge zum AGIT-Symposium Salzburg 2000; Blaschke, T., Griesebner, G., Strobl, J., Eds.; Herbert Wichmann Verlag: Heidelberg, Germany, 2000; pp. 12–23. [Google Scholar]
- Manakos, I.; Schneider, T.; Ammer, U. A Comparison between the ISODATA and the eCognition Classification Methods on Basis of Field Data. In Proceedings of the XIXth ISPRS Congress, Amsterdam, The Netherlands, 16–23 July 2000.
- Definiens. eCognition Developer 8 Reference Book User Guide; Definiens: Munich, Germany, 2009. [Google Scholar]
- Dronova, I.; Gong, P.; Wang, L. Object-based analysis and change detection of major wetland cover types and their classification uncertainty during the low water period at Poyang Lake, China. Remote Sens. Environ 2011, 115, 3220–3236. [Google Scholar]
- Dessie, G.; Kleman, J. Pattern and magnitude of deforestation in the South Central Rift Valley Region of Ethiopia. Mt. Res. Dev 2007, 27, 162–168. [Google Scholar]
- Garedew, E.; Sandewall, M.; Söderberg, U.; Campbell, B.M. Land-use and land-cover dynamics in the Central Rift Valley of Ethiopia. Environ. Manage 2009, 44, 683–694. [Google Scholar]
- Fritzsche, F.; Zech, W.; Guggenberger, G. Soils of the Main Ethiopian Rift Valley escarpment: A transect study. Catena 2007, 70, 209–219. [Google Scholar]
- Teketay, D.; Granström, A. Soil seed banks in dry Afromontane forests of Ethiopia. J. Veg. Sci. 1995, 777–786. [Google Scholar]
- Lu, D.; Mausel, P.; Brondízio, E.; Moran, E. Change detection techniques. Int. J. Remote Sens 2004, 25, 2365–2401. [Google Scholar]
- Yan, G.; Mas, J.-F.; Maathuis, B.H.P.; Xiangmin, Z.; van Dijk, P.M. Comparison of pixel-based and object-oriented image classification approaches—A case study in a coal fire area, Wuda, Inner Mongolia, China. Int. J. Remote Sens 2006, 27, 4039–4055. [Google Scholar]
- Tian, J.; Chen, D. Optimization in multi-scale segmentation of high -resolution satellite images for artificial feature recognition. Int. J. Remote Sens 2007, 28, 4625–4644. [Google Scholar]
- Flanders, D.; Hall-Beyer, M.; Pereverzoff, J. Preliminary evaluation of eCognition object-based software for cut block delineation and feature extraction. Can. J. Remote Sens 2003, 29, 441–452. [Google Scholar]
- Reed, B.C.; Brown, J.F.; VanderZee, D.; Loveland, T.R.; Merchant, J.W.; Ohlen, D.O. Measuring phenological variability from satellite imagery. J. Veg. Sci 1994, 5, 703–714. [Google Scholar]
- Teketay, D. Vegetation Types and Forest Fire Management in Ethiopia. In In Proceedings of the Round Table Conference on Integrated Forest Fire Management in Ethiopia, Addis Ababa, Ethiopia,19–20 September 2000; Ministry of Agriculture (MOA)/Deutsche Gesellschaft für Technische Zusammenarbeit (GTZ): Addis Ababa, Ethiopia, 2001; pp. 1–35. [Google Scholar]
- Foody, G.M. Status of land cover classification accuracy assessment. Remote Sens. Environ 2002, 80, 185–201. [Google Scholar]
- Congalton, R.G.; Green, K. Assessing the Accuracy of Remotely Sensed Data: Principles and Practices, 2nd ed.; CRC Press/Taylor & Francis: Boca Raton, FL, USA, 2009. [Google Scholar]
- Singh, A. Review Article Digital change detection techniques using remotely-sensed data. Int. J. Remote Sens 1989, 10, 989–1003. [Google Scholar]
- Foody, G.M. Monitoring the magnitude of land-cover change around the southern limits of the Sahara. Photogramm. Eng. Remote Sensing 2001, 67, 841–847. [Google Scholar]
- Hietel, E.; Waldhardt, R.; Otte, A. Analysing land-cover changes in relation to environmental variables in Hesse, Germany. Landscape Ecol 2004, 19, 473–489. [Google Scholar]
- Food and Agriculture Organization (FAO). Guidelines for Soil Description; FAO: Rome, Italy, 1990. [Google Scholar]
- Ministry of Agriculture (MOA). Agro-Ecological Zones of Ethiopia; MoA: Addis Ababa, Ethiopia, 2000. [Google Scholar]
- Anderson, J.R.; Hardy, E.E.; Roach, J.T.; Witmer, R.E. A Land Use and Land Cover Classification System for Use with Remote Sensor Data; US Geological Survey Professional Paper No. 964; USGS: Reston, WV, USA, 1976; p. 28. [Google Scholar]
- Thomlinson, J.R.; Bolstad, P.V.; Cohen, W.B. Coordinating methodologies for scaling land cover classifications from site-specific to global. Remote Sen. Environ 1999, 70, 16–28. [Google Scholar]
- Knoke, T.; Román-Cuesta, R.M.; Weber, M.; Haber, W. How can climate policy benefit from comprehensive land-use approaches? Front. Ecol. Environ 2012, 10, 438–445. [Google Scholar]
- Paré, S.; Söderberg, U.; Sandewall, M.; Ouadba, J.M. Land use analysis from spatial and field data capture in southern Burkina Faso, West Africa. Agr. Ecosyst. Environ 2008, 127, 277–285. [Google Scholar]
- Cyranoski, D. Biodiversity: Logging: The new conservation. Nature 2007, 446, 608–610. [Google Scholar]
- Brockerhoff, E.G.; Jactel, H.; Parrotta, J.A.; Quine, C.P.; Sayer, J. Plantation forests and biodiversity: Oxymoron or opportunity? Biodivers. Conserv 2008, 17, 925–951. [Google Scholar]
- Assen, M. Land use/cover dynamics and its implications in the dried Lake Alemaya watershed, eastern Ethiopia. J. Sustain. Dev. Africa 2011, 13, 267–284. [Google Scholar]
- Bishaw, B. Deforestation and land degradation in the Ethiopian Highlands: A strategy for physical recovery. Ethiop. E-J. Res. Innov. Foresight 2009, 1, 5–18. [Google Scholar]
- Lemenih, M.; Karltun, E.; Olsson, M. Assessing soil chemical and physical property responses to deforestation and subsequent cultivation in smallholders farming system in Ethiopia. Agr. Ecosyst. Environ 2005, 105, 373–386. [Google Scholar]
- Tesfaye, G.; Teketay, D.; Fetene, M.; Beck, E. Regeneration of seven indigenous tree species in a dry Afromontane forest, southern Ethiopia. Flora Mor. Dist. Fun. Ecol. Plants 2010, 205, 135–143. [Google Scholar]
- Gebremedhin, B.; Pender, J.; Tesfay, G. Collective Action for Grazing Land Management in Mixed Crop-Livestock Systems in the Highlands of Northern Ethiopia; International Livestock Research Institute: Nairobi, Kenya, 2002. [Google Scholar]
- Teketay, D.; Lemenih, M.; Bekele, T.; Yemshaw, Y.; Feleke, S.; Tadesse, W.; Moges, Y.; Hunde, T.; Nigussie, D. Forest Resources and Challenges of Sustainable Forest Management and Conservation in Ethiopia. In Degraded Forests in Eastern Africa: Management and Restoration; Bongers, F., Tennigkeit, T., Eds.; Earthscan: London, UK/Washington, DC, USA, 2010; pp. 19–64. [Google Scholar]
- Ciais, P.; Piao, S.-L.; Cadule, P.; Friedlingstein, P.; Chédin, A. Variability and recent trends in the African terrestrial carbon balance. Biogeosciences 2009, 6, 1935–1948. [Google Scholar]
- Reusing, M.; Schneider, T.; Ammer, U. Modelling soil loss rates in the Ethiopian Highlands by integration of high resolution MOMS-02/D2-stereo-data in a GIS. Int. J. Remote Sens 2000, 21, 1885–1896. [Google Scholar]
- Baron, J.S.; Hartman, M.D.; Kittel, T.G.F.; Band, L.E.; Ojima, D.S.; Lammers, R.B. Effects of land cover, water redistribution, and temperature on ecosystem processes in the South Platte Basin. Econ. Appl 1998, 8, 1037–1051. [Google Scholar]
- Arora, V. Modeling vegetation as a dynamic component in soil-vegetation-atmosphere transfer schemes and hydrological models. Rev. Geophys 2002, 40, 1–25. [Google Scholar]
- Beniston, M. Climate change in mountain regions: A review of possible impacts. Clim. Change 2003, 59, 5–31. [Google Scholar]
- Alemayehu, T.; Furi, W.; Legesse, D. Impact of water overexploitation on highland lakes of eastern Ethiopia. Environ. Geol 2007, 52, 147–154. [Google Scholar]
- Kassie, M.; Zikhali, P.; Pender, J.; Köhlin, G. The economics of sustainable land management practices in the Ethiopian Highlands. J. Agr. Econ 2010, 61, 605–627. [Google Scholar]





| Dataset Type | Acquisition Date (s) | Pixel Resolution/Scale |
|---|---|---|
| Satellite data | ||
| Landsat MSS | 30.1.1973 | 60 m |
| Landsat TM 5 | 21.1.1986 | 30 m |
| Landsat ETM+ | 5.2.2000 | 30 m |
| RapidEye | 1.2.2012 | 5 m |
| Aster DEM | 30 m | |
| Aerial photo | ||
| Black and white | 1.2.1972 | 1:50000 |
| Black and white | 1.2.1986 | 1:20000 |
| Ancillary data | ||
| Topo map | 1:50000 | |
| Field data | November 2011–January 2012 | |
| Roads and towns | ||
| Kebele boundary | ||
| Wereda boundary | ||
| Data Type | Resolution | Parameters Used in Different Segmentation Levels | ||||||||
|---|---|---|---|---|---|---|---|---|---|---|
| Parameters for Level 1 | Parameters for Level 2 | Parameters for Level 3 | ||||||||
| Sca | Shb | Cmc | Sc | Sh | Cm | Sc | Sh | Cm | ||
| Landsat MSS | 60 m | 40 | 0.2 | 0.8 | 15 | 0.2 | 0.8 | 8 | 0.2 | 0.8 |
| Landsat TM 5 | 30 m | 50 | 0.1 | 0.5 | 20 | 0.1 | 0.5 | 10 | 0.1 | 0.5 |
| Landsat ETM+ | 30 m | 50 | 0.1 | 0.5 | 20 | 0.1 | 0.5 | 10 | 0.1 | 0.5 |
| RapidEye | 5 m | 500 | 0.2 | 0.7 | 200 | 0.2 | 0.7 | 50 | 0.2 | 0.7 |
| LULC Types | General Description |
|---|---|
| Bare lands | Areas of land that already gets bad either due to erosion or misuses especially over grazing and crop cultivation. |
| Grasslands | All areas covered with natural grass and small shrubs dominated by grass. |
| Water | Permanent lakes and other intermittent ponds. |
| Settlements | Build-ups (houses) in both urban and rural parts. |
| Croplands | Areas of land prepared for growing agricultural crops. This category includes areas currently under crop, and land under preparation. |
| Tree patches | Areas covered with scattered trees, bushes and shrubs along the study landscape. Small patches of forests (<0.5 ha) are also included in this category. |
| Plantation forests | Areas covered by man-made trees with minimum size of 0.5 ha. |
| Natural forests | Areas dominated by natural high forests, which are coniferous or deciduous. |
| Woodlands | Forests found below 1900 m a.s.l. [51]. Mainly dominated by Acacia spp. |
| (a) Reference Data | |||||||||||
|---|---|---|---|---|---|---|---|---|---|---|---|
| Classified Data | Bare Lands | Natural Forests | Crop Lands | Grass Lands | Settlements | Tree Patches | Wood Lands | Water | Total | UA (%) | |
| Bare lands | 31 | 0 | 8 | 2 | 2 | 0 | 0 | 0 | 43 | 72.1 | |
| Natural forests | 0 | 59 | 0 | 3 | 0 | 2 | 0 | 0 | 64 | 92.2 | |
| Croplands | 0 | 1 | 52 | 5 | 0 | 1 | 4 | 0 | 63 | 82.5 | |
| Grasslands | 5 | 0 | 2 | 56 | 1 | 2 | 2 | 0 | 68 | 82.4 | |
| Settlements | 1 | 0 | 5 | 4 | 39 | 3 | 0 | 0 | 52 | 75.0 | |
| Tree patches | 0 | 1 | 0 | 1 | 1 | 53 | 2 | 0 | 58 | 91.4 | |
| Woodlands | 0 | 0 | 0 | 2 | 0 | 3 | 56 | 1 | 62 | 90.3 | |
| Water | 0 | 0 | 0 | 1 | 0 | 0 | 2 | 57 | 60 | 95.0 | |
| Total | 37 | 61 | 67 | 74 | 43 | 64 | 66 | 58 | 470 | ||
| PA(%) | 83.8 | 96.7 | 77.6 | 75.7 | 90.7 | 82.8 | 84.8 | 98.3 | |||
| Overall accuracy = 85.7%; Kappa statistic = 0.822. | |||||||||||
| (b) Reference Data | |||||||||||
|---|---|---|---|---|---|---|---|---|---|---|---|
| Classified Data | Bare Lands | Natural Forests | Plantation Forests | Crop Lands | Grass Lands | Settlements | Tree Patches | Wood Lands | Water | Total | UA (%) |
| Bare lands | 42 | 0 | 0 | 6 | 3 | 0 | 0 | 0 | 0 | 51 | 82.4 |
| Natural forests | 0 | 59 | 3 | 0 | 0 | 0 | 0 | 0 | 0 | 62 | 95.2 |
| Plantation forests | 0 | 2 | 52 | 0 | 0 | 0 | 0 | 0 | 0 | 54 | 96.3 |
| Croplands | 5 | 0 | 0 | 54 | 3 | 3 | 0 | 0 | 0 | 65 | 83.1 |
| Grasslands | 1 | 1 | 0 | 1 | 57 | 1 | 2 | 1 | 0 | 64 | 89.1 |
| Settlements | 0 | 0 | 0 | 0 | 4 | 47 | 4 | 0 | 0 | 55 | 85.5 |
| Tree patches | 0 | 0 | 0 | 0 | 4 | 0 | 57 | 0 | 0 | 61 | 93.4 |
| Woodlands | 0 | 0 | 0 | 1 | 2 | 0 | 0 | 48 | 0 | 51 | 94.1 |
| Water | 0 | 0 | 0 | 0 | 1 | 0 | 0 | 0 | 53 | 54 | 98.1 |
| Total | 48 | 62 | 55 | 62 | 74 | 51 | 63 | 49 | 53 | 517 | |
| PA(%) | 87.5 | 95.2 | 94.5 | 87.1 | 77 | 92.2 | 90.5 | 98 | 100 | ||
| Overall accuracy = 90.7%; Kappa statistic = 0.895. | |||||||||||
| (c) Reference Data | |||||||||||
|---|---|---|---|---|---|---|---|---|---|---|---|
| Classified Data | Bare Lands | Natural Forests | Plantation Forests | Crop Lands | Grass Lands | Settlements | Tree Patches | Wood Lands | Water | Total | UA (%) |
| Bare lands | 43 | 0 | 0 | 6 | 5 | 1 | 0 | 0 | 0 | 55 | 78.2 |
| Natural forests | 0 | 57 | 2 | 0 | 0 | 0 | 0 | 0 | 0 | 59 | 96.6 |
| Plantation forests | 0 | 1 | 55 | 0 | 0 | 0 | 0 | 0 | 56 | 98.2 | |
| Croplands | 3 | 0 | 0 | 59 | 4 | 2 | 0 | 0 | 0 | 68 | 86.8 |
| Grasslands | 2 | 0 | 0 | 2 | 54 | 1 | 1 | 1 | 0 | 61 | 88.5 |
| Settlements | 0 | 0 | 0 | 1 | 3 | 49 | 3 | 0 | 0 | 56 | 87.5 |
| Tree patches | 0 | 0 | 0 | 0 | 2 | 2 | 58 | 0 | 0 | 62 | 93.5 |
| Woodlands | 0 | 0 | 0 | 1 | 2 | 0 | 0 | 45 | 0 | 48 | 93.8 |
| Water | 0 | 0 | 0 | 0 | 1 | 0 | 0 | 0 | 51 | 52 | 98.1 |
| Total | 48 | 58 | 57 | 69 | 71 | 55 | 62 | 46 | 51 | 517 | |
| PA(%) | 90.4 | 98.3 | 96.5 | 90.8 | 76.1 | 89.1 | 93.5 | 97.8 | 100 | ||
| Overall accuracy = 91.9; Kappa statistic = 0.908. | |||||||||||
| (d) Reference Data | |||||||||||
|---|---|---|---|---|---|---|---|---|---|---|---|
| Classified Data | Bare Lands | Natural Forests | Plantation Forests | Crop Lands | Grass Lands | Settlements | Tree Patches | Wood Lands | Water | Total | UA (%) |
| Bare lands | 45 | 0 | 0 | 8 | 0 | 3 | 0 | 0 | 0 | 56 | 80.4 |
| Natural forests | 0 | 56 | 2 | 0 | 0 | 0 | 0 | 0 | 0 | 58 | 96.6 |
| Plantation forests | 0 | 1 | 54 | 0 | 0 | 0 | 0 | 0 | 0 | 55 | 98.2 |
| Croplands | 2 | 0 | 0 | 62 | 5 | 0 | 0 | 0 | 0 | 69 | 89.9 |
| Grasslands | 0 | 0 | 0 | 3 | 55 | 0 | 2 | 1 | 0 | 61 | 90.2 |
| Settlements | 3 | 0 | 0 | 3 | 0 | 51 | 0 | 0 | 0 | 57 | 89.5 |
| Tree patches | 0 | 0 | 0 | 0 | 1 | 0 | 62 | 0 | 0 | 63 | 98.4 |
| Woodlands | 0 | 0 | 0 | 0 | 1 | 0 | 0 | 46 | 0 | 47 | 97.9 |
| Water | 0 | 0 | 0 | 0 | 0 | 0 | 0 | 0 | 51 | 51 | 100.0 |
| Total | 50 | 57 | 56 | 76 | 62 | 54 | 64 | 47 | 51 | 517 | |
| PA(%) | 90 | 98.2 | 96.4 | 81.6 | 88.7 | 94.4 | 96.9 | 97.9 | 100 | ||
| Overall accuracy = 93.2%; Kappa statistic = 0.924. | |||||||||||
| LULC Types | 1973 | 1986 | 2000 | 2012 | ||||
|---|---|---|---|---|---|---|---|---|
| Area (ha) | (%) | Area (ha) | % | Area (ha) | (%) | Area (ha) | % | |
| Bare lands | 343 | 0.3 | 1,462 | 1.4 | 1,598 | 1.5 | 1,765 | 1.7 |
| Natural forests | 21,726 | 21 | 16,065 | 15.5 | 12,680 | 12.2 | 9,588 | 9.2 |
| Plantation forests | - | - | 1,022 | 1 | 1,707 | 1.6 | 1,284 | 1.2 |
| Croplands | 13,498 | 13 | 31,178 | 30 | 40,997 | 39.5 | 50,317 | 48.5 |
| Grasslands | 43,830 | 42.3 | 38,606 | 37.2 | 31,853 | 30.7 | 25,139 | 24.2 |
| Settlements | 439 | 0.4 | 867 | 0.8 | 1,139 | 1.1 | 1,586 | 1.5 |
| Tree patches | 2,021 | 1.9 | 2,488 | 2.4 | 2,870 | 2.8 | 3,606 | 3.5 |
| Woodlands | 11,842 | 11.4 | 2,150 | 2.1 | 1,026 | 1 | 656 | 0.6 |
| Water | 9,976 | 9.6 | 9,920 | 9.6 | 9,890 | 9.5 | 9,871 | 9.5 |
| LULC Types | Change in Land Use/Land Cover between Periods | |||||
|---|---|---|---|---|---|---|
| 1973–1986 | 1986–2000 | 2000–2012 | ||||
| Area (ha) | (%) | Area (ha) | (%) | Area (ha) | (%) | |
| Bare lands | 1,119 | 326.2 | 136 | 9.3 | 167 | 10.5 |
| Natural forests | −5,661 | −26.1 | −3,385 | −21.1 | −3,092 | −24.4 |
| Plantation forests | 1,022 | 100 | 685 | 67 | −423 | −24.8 |
| Croplands | 17,680 | 131 | 9,819 | 31.5 | 9,320 | 22.7 |
| Grassland | −5,224 | −11.9 | −6,753 | −17.5 | −6,714 | −21.1 |
| Settlements | 428 | 97.5 | 272 | 31.4 | 447 | 39.2 |
| Tree patches | 467 | 23.1 | 382 | 15.4 | 736 | 25.6 |
| Woodlands | −9,692 | −81.8 | −1,124 | −52.3 | −370 | −36.1 |
| Water | −56 | −0.6 | −30 | −0.3 | −19 | −0.2 |
| From | Bare Lands | Natural Forests | Plantation Forests | Crop Lands | Grass Lands | Settlements | Tree Patches | Woodlands | Water | Total (2012)b |
|---|---|---|---|---|---|---|---|---|---|---|
| To | ||||||||||
| Bare lands | 79 | 238.6 | 0 | 310.9 | 922.3 | 1.3 | 16.1 | 187.9 | 5 | 1,761.1 |
| Natural forests | 0 | 8,921.7 | 0 | 20.0 | 623.8 | 0 | 14.6 | 0 | 0 | 9580 |
| Plantation forest | 0 | 945.7 | 0 | 6.5 | 326.4 | 0 | 1.9 | 0 | 0 | 1,280.4 |
| Croplands | 227.3 | 3,192.5 | 0 | 10,072.3 | 27,874.6 | 47.8 | 938.6 | 7,827.9 | 14.1 | 50,195.2 |
| Grasslands | 20.5 | 7,225.9 | 0 | 2407.7 | 11,755.7 | 54 | 889.8 | 2,646.4 | 75.4 | 25,075.4 |
| Settlements | 13.8 | 45 | 0 | 335.3 | 805.3 | 294 | 12.9 | 69.6 | 8 | 1,584 |
| Tree patches | 0.9 | 1154 | 0 | 329.4 | 1,491.6 | 42.3 | 146 | 425.0 | 9.5 | 3,598.7 |
| Woodlands | 0 | 0 | 0 | 5.1 | 0.1 | 0 | 0 | 650.6 | 0.1 | 655.9 |
| Water | 1.1 | 0 | 0 | 0.2 | 9.5 | 0 | 0.6 | 25.1 | 9,834.1 | 9,870.5 |
| Total (1973)a | 342.5 | 21,723.3 | 13,487.3 | 43,809.3 | 439.5 | 2,020.6 | 11,832.4 | 9,946.2 | 103,601.2 |
© 2013 by the authors; licensee MDPI, Basel, Switzerland This article is an open access article distributed under the terms and conditions of the Creative Commons Attribution license ( http://creativecommons.org/licenses/by/3.0/).
Share and Cite
Kindu, M.; Schneider, T.; Teketay, D.; Knoke, T. Land Use/Land Cover Change Analysis Using Object-Based Classification Approach in Munessa-Shashemene Landscape of the Ethiopian Highlands. Remote Sens. 2013, 5, 2411-2435. https://doi.org/10.3390/rs5052411
Kindu M, Schneider T, Teketay D, Knoke T. Land Use/Land Cover Change Analysis Using Object-Based Classification Approach in Munessa-Shashemene Landscape of the Ethiopian Highlands. Remote Sensing. 2013; 5(5):2411-2435. https://doi.org/10.3390/rs5052411
Chicago/Turabian StyleKindu, Mengistie, Thomas Schneider, Demel Teketay, and Thomas Knoke. 2013. "Land Use/Land Cover Change Analysis Using Object-Based Classification Approach in Munessa-Shashemene Landscape of the Ethiopian Highlands" Remote Sensing 5, no. 5: 2411-2435. https://doi.org/10.3390/rs5052411
APA StyleKindu, M., Schneider, T., Teketay, D., & Knoke, T. (2013). Land Use/Land Cover Change Analysis Using Object-Based Classification Approach in Munessa-Shashemene Landscape of the Ethiopian Highlands. Remote Sensing, 5(5), 2411-2435. https://doi.org/10.3390/rs5052411

