Flood Susceptibility Mapping of the Kosi Megafan Using Ensemble Machine Learning and SAR Data
Highlights
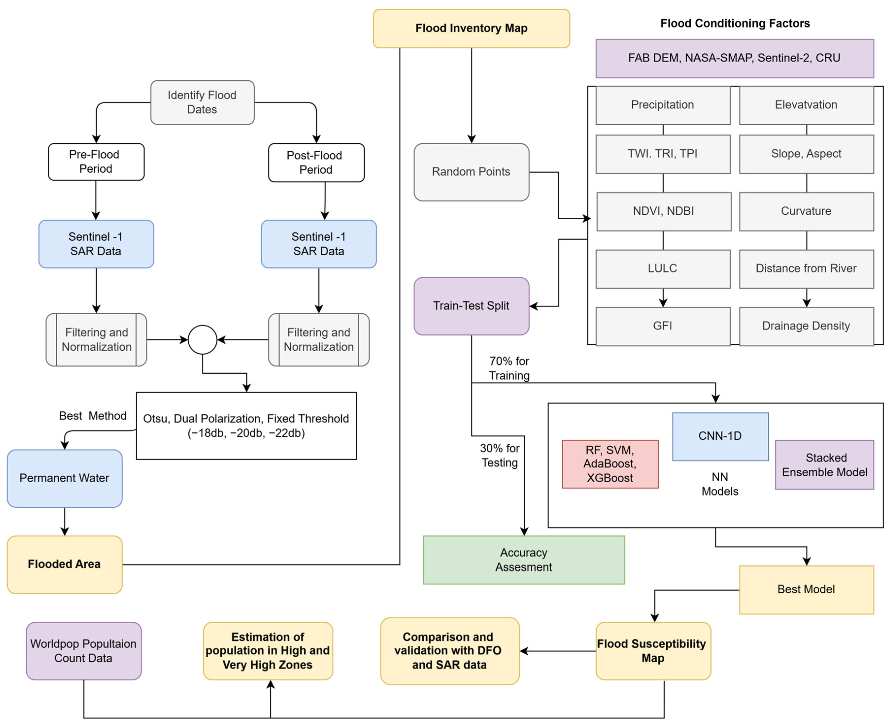
- A stacked ensemble machine learning model integrating Sentinel-1 SAR and 13 FCFs achieved the highest performance, outperforming other ML models in mapping flood susceptibility in the Kosi Megafan.
- Approximately 39% of the Kosi Megafan falls within high to very high flood susceptibility zones, with elevation, GFI, precipitation, and NDVI identified as key driving factors.
- Combining SAR data with ensemble machine learning improves flood susceptibility mapping in complex and data-scarce regions.
- Nearly 2.69 million people reside in high to very high susceptibility zones, emphasizing the need for better flood planning, risk reduction strategies, and community-based early warning systems in the Kosi Basin.
Abstract
1. Introduction
2. Materials and Methods
2.1. Study Area
2.2. Parameters and Data Sources
2.3. Methods
2.3.1. Flood Inventory Development
2.3.2. Flood Conditioning Factors (FCFs)
2.3.3. Multicollinearity Assessment
2.3.4. Machine Learning and Deep Learning Algorithms
2.3.5. Stacked Ensemble Construction
2.3.6. Model Evaluation
3. Results
3.1. Model’s Accuracy Assessment and Comparison
3.2. Feature Importance Analysis
3.3. Flood Susceptibility Map of the Kosi Megafan
4. Discussion
5. Conclusions
Supplementary Materials
Author Contributions
Funding
Data Availability Statement
Conflicts of Interest
References
- Cui, P.; Peng, J.B.; Shi, P.J.; Tang, H.M.; Ouyang, C.J.; Zou, Q.; Liu, L.Y.; Li, C.D.; Lei, Y. Scientific challenges of research on natural hazards and disaster risk. Geogr. Sustain. 2021, 2, 216–223. [Google Scholar] [CrossRef]
- Van Wyk de Vries, M. All hazards are multihazards, few of them are natural. npj Nat. Hazards 2025, 2, 18. [Google Scholar] [CrossRef]
- World Meteorological Organization. Floods. 2023. Available online: https://wmo.int/topics/floods (accessed on 11 September 2025).
- Misra, A.; White, K.; Nsutezo, S.F.; Straka, W.; Lavista, J. Mapping global floods with 10 years of satellite radar data. Nat. Commun. 2025, 16, 5762. [Google Scholar] [CrossRef] [PubMed]
- Amiri, A.; Soltani, K.; Ebtehaj, I.; Bonakdari, H. A novel machine learning tool for current and future flood susceptibility mapping by integrating remote sensing and geographic information systems. J. Hydrol. 2024, 632, 130936. [Google Scholar] [CrossRef]
- Fischer, S.; Lun, D.; Schumann, A.H.; Blöschl, G. Detecting flood-type-specific flood-rich and flood-poor periods in peaks-over-threshold series with application to Bavaria (Germany). Stoch. Environ. Res. Risk Assess. 2023, 37, 1395–1413. [Google Scholar] [CrossRef]
- Dottori, F.; Szewczyk, W.; Ciscar, J.C.; Zhao, F.; Alfieri, L.; Hirabayashi, Y.; Bianchi, A.; Mongelli, I.; Frieler, K.; Betts, R.A.; et al. Increased human and economic losses from river flooding with anthropogenic warming. Nat. Clim. Change 2018, 8, 781–786. [Google Scholar] [CrossRef]
- Jevrejeva, S.; Jackson, L.; Grinsted, A.; Lincke, D.; Marzeion, B. Flood damage costs under the sea level rise with warming of 1.5 °C and 2 °C. Environ. Res. Lett. 2018, 13, 074014. [Google Scholar] [CrossRef]
- Rentschler, J.; Salhab, M.; Jafino, B.A. Flood exposure and poverty in 188 countries. Nat. Commun. 2022, 13, 3527. [Google Scholar] [CrossRef]
- Hirabayashi, Y.; Mahendran, R.; Koirala, S.; Konoshima, L.; Yamazaki, D.; Watanabe, S.; Kim, H.; Kanae, S. Global flood risk under climate change. Nat. Clim. Change 2013, 3, 816–821. [Google Scholar] [CrossRef]
- Parida, B.R.; Tripathi, G.; Pandey, A.C.; Kumar, A. Estimating floodwater depth using SAR-derived flood inundation maps and geomorphic model in kosi river basin (India). Geocarto Int. 2022, 37, 4336–4360. [Google Scholar] [CrossRef]
- Alfthan, B.; Gupta, N.; Gjerdi, H.; Schoolmeester, T.; Andresen, M.; Jurek, M.; Agrawal, N. Outlook on Climate Change Adaptation in the Hindu Kush Himalaya, Mountain Adaptation Outlook Series; United Nations Environment Programme: Nairobi, Kenya; The International Centre for Integrated Mountain Development: Kathmandu, Nepal, 2018. [Google Scholar]
- Gaire, S.; Castro Delgado, R.; Arcos González, P. Disaster risk profile and existing legal framework of Nepal: Floods and landslides. Risk Manag. Healthc. Policy 2015, 8, 139–149. [Google Scholar] [CrossRef] [PubMed]
- Disaster Management Department, Government of Bihar. Koshi Flood. 2025. Available online: https://state.bihar.gov.in/disastermgmt/Content.html?links&page=koshi-flood (accessed on 25 July 2025).
- Farhadi, H.; Ebadi, H.; Kiani, A.; Asgary, A. Near Real-Time Flood Monitoring Using Multi-Sensor Optical Imagery and Machine Learning by GEE: An Automatic Feature-Based Multi-Class Classification Approach. Remote Sens. 2024, 16, 4454. [Google Scholar] [CrossRef]
- Zhang, M.; Fu, X.; Liu, S.; Zhang, C. Integrating Remote Sensing and Machine Learning for Actionable Flood Risk Assessment: Multi-Scenario Projection in the Ili River Basin in China Under Climate Change. Remote Sens. 2025, 17, 1189. [Google Scholar] [CrossRef]
- Bentivoglio, R.; Isufi, E.; Jonkman, S.N.; Taormina, R. Deep learning methods for flood mapping: A review of existing applications and future research directions. Hydrol. Earth Syst. Sci. 2022, 26, 4345–4378. [Google Scholar] [CrossRef]
- Kumar, V.; Sharma, K.V.; Mangukiya, N.K.; Tiwari, D.K.; Ramkar, P.V.; Rathnayake, U. Machine learning applications in flood forecasting and predictions, challenges, and way-out in the perspective of changing environment. Aims Environ. Sci. 2025, 12, 72–105. [Google Scholar] [CrossRef]
- Chowdhury, M.E.; Islam, A.K.M.S.; Zzaman, R.U.; Khadem, S. A machine learning-based approach for flash flood susceptibility mapping considering rainfall extremes in the northeast region of Bangladesh. Adv. Space Res. 2025, 75, 1990–2017. [Google Scholar] [CrossRef]
- Shah, A.A.; Iqbal, M.F. Flood Susceptibility Mapping in District Jhang using Remote Sensing and Advanced Machine Learning Techniques. In Proceedings of the 2024 International Conference on Frontiers of Information Technology, FIT 2024, Islamabad, Pakistan, 9–10 December 2024. [Google Scholar]
- Ebadati, B.; Attarzadeh, R.; Alikhani, M.; Youssefi, F.; Pirasteh, S. Efficient Flood Detection through Hybrid Machine Learning and Metaheuristic Methods using Sentinel-1. Int. Arch. Photogramm. Remote Sens. Spat. Inf. Sci. 2024, 48, 35–43. [Google Scholar] [CrossRef]
- Singha, C.; Sahoo, S.; Mahtaj, A.B.; Moghimi, A.; Welzel, M.; Govind, A. Advancing flood risk assessment: Multitemporal SAR-based flood inventory generation using transfer learning and hybrid fuzzy-AHP-machine learning for flood susceptibility mapping in the Mahananda River Basin. J. Environ. Manag. 2025, 380, 124972. [Google Scholar] [CrossRef]
- Wang, Y.; Fang, Z.C.; Hong, H.Y.; Peng, L. Flood susceptibility mapping using convolutional neural network frameworks. J. Hydrol. 2020, 582, 124482. [Google Scholar] [CrossRef]
- Zhao, G.; Pang, B.; Xu, Z.X.; Peng, D.Z.; Zuo, D.P. Urban flood susceptibility assessment based on convolutional neural networks. J. Hydrol. 2020, 590, 125235. [Google Scholar] [CrossRef]
- Ouma, Y.O.; Omai, L. Flood Susceptibility Mapping Using Image-Based 2D-CNN Deep Learning: Overview and Case Study Application Using Multiparametric Spatial Data in Data-Scarce Urban Environments. Int. J. Intell. Syst. 2023, 2023, 5672401. [Google Scholar] [CrossRef]
- Demissie, Z.; Rimal, P.; Seyoum, W.M.; Dutta, A.; Rimmington, G. Flood susceptibility mapping: Integrating machine learning and GIS for enhanced risk assessment. Appl. Comput. Geosci. 2024, 23, 100183. [Google Scholar] [CrossRef]
- Tehrany, M.S.; Pradhan, B.; Jebur, M.N. Flood susceptibility mapping using a novel ensemble weights-of-evidence and support vector machine models in GIS. J. Hydrol. 2014, 512, 332–343. [Google Scholar] [CrossRef]
- Khosravi, K.; Shahabi, H.; Pham, B.T.; Adamowski, J.; Shirzadi, A.; Pradhan, B.; Dou, J.; Ly, H.B.; Gróf, G.; Ho, H.L.; et al. A comparative assessment of flood susceptibility modeling using Multi-Criteria Decision-Making Analysis and Machine Learning Methods. J. Hydrol. 2019, 573, 311–323. [Google Scholar] [CrossRef]
- Islam, T.; Zeleke, E.B.; Afroz, M.; Melesse, A.M. A Systematic Review of Urban Flood Susceptibility Mapping: Remote Sensing, Machine Learning, and Other Modeling Approaches. Remote Sens. 2025, 17, 524. [Google Scholar] [CrossRef]
- Alam, M.G.; Tripathi, V.; Bhatt, C.M.; Mohanty, M.P. A novel framework embedding Bayesian-optimized ensemble machine learning and explainable artificial intelligence (XAI) to improve flood prediction in complex watersheds. Environ. Sustain. Indic. 2025, 27, 100760. [Google Scholar] [CrossRef]
- Gaurav, K.; Métivier, F.; Devauchelle, O.; Sinha, R.; Chauvet, H.; Houssais, M.; Bouquerel, H. Morphology of the Kosi megafan channels. Earth Surf. Dyn. 2015, 3, 321–331. [Google Scholar] [CrossRef]
- Pradhan, B.; Dikshit, A.; Lee, S.R.; Kim, H. An explainable AI (XAI) model for landslide susceptibility modeling. Appl. Soft Comput. 2023, 142, 110324. [Google Scholar] [CrossRef]
- Dey, H.; Haque, M.M.; Shao, W.; VanDyke, M.; Hao, F. Simulating flood risk in Tampa Bay using a machine learning driven approach. npj Nat. Hazards 2024, 1, 40. [Google Scholar] [CrossRef]
- Sinha, R.; Gupta, A.; Mishra, K.; Tripathi, S.; Nepal, S.; Wahid, S.; Swarnkar, S. Basin-scale hydrology and sediment dynamics of the Kosi river in the Himalayan foreland. J. Hydrol. 2019, 570, 156–166. [Google Scholar] [CrossRef]
- Kumar, S.; Parida, B.R.; Ahammed, K.B. Flood risk assessment of the Kosi River Basin in North Bihar using Synthetic Aperture Radar (SAR) data and AHP approach. Nat. Hazards Res. 2025, 5, 618–632. [Google Scholar] [CrossRef]
- Chakraborty, T.; Kar, R.; Ghosh, P.; Basu, S. Kosi megafan: Historical records, geomorphology and the recent avulsion of the Kosi River. Quat. Int. 2010, 227, 143–160. [Google Scholar] [CrossRef]
- Wells, N.A.; Dorr, J.A., Jr. Shifting of the Kosi river, northern India. Geology 1987, 15, 204–207. [Google Scholar] [CrossRef]
- Gohain, K.; Parkash, B. Morphology of the Kosi megafan. In Alluvial Fans. A Field Approach; John Wiley & Sons: Hoboken, NJ, USA, 1990. [Google Scholar]
- Srivastava, P.K.; Pradhan, R.K.; Petropoulos, G.P.; Pandey, V.; Gupta, M.; Yaduvanshi, A.; Jaafar, W.Z.W.; Mall, R.K.; Sahai, A.K. Long-Term Trend Analysis of Precipitation and Extreme Events over Kosi River Basin in India. Water 2021, 13, 1695. [Google Scholar] [CrossRef]
- Mackey, S.D.; Bridge, J.S. Three-dimensional model of alluvial stratigraphy; theory and applications. J. Sediment. Res. 1995, 65, 7–31. [Google Scholar] [CrossRef]
- Assine, M.L. River avulsions on the Taquari megafan, Pantanal wetland, Brazil. Geomorphology 2005, 70, 357–371. [Google Scholar] [CrossRef]
- Bridge, J.S. Rivers and Floodplains: Forms, Processes, and Sedimentary Record; John Wiley & Sons: Hoboken, NJ, USA, 2009. [Google Scholar]
- Kumar, N.; Jha, R. GIS-based Flood Risk Mapping: The Case Study of Kosi River Basin, Bihar, India. Eng. Technol. Appl. Sci. Res. 2023, 13, 9830–9836. [Google Scholar] [CrossRef]
- Sinha, R. Kosi: Rising waters, dynamic channels and human disasters. Econ. Political Wkly. 2008, 43, 42–46. [Google Scholar]
- Mukul, M.; Srivastava, V.; Mukul, M. Structural control on the landscape evolution and avulsive behavior of rivers at mountain exits: The example of the Kosi River in eastern Nepal Himalaya. Tectonophysics 2024, 888, 230442. [Google Scholar] [CrossRef]
- Twele, A.; Cao, W.; Plank, S.; Martinis, S. Sentinel-1-based flood mapping: A fully automated processing chain. Int. J. Remote Sens. 2016, 37, 2990–3004. [Google Scholar] [CrossRef]
- Zhuang, H.; Wang, P.; Hao, M.; Fan, H.; Tan, Z. Flood inundation mapping in SAR images based on nonlocal polarization combination features. J. Hydrol. 2025, 646, 132326. [Google Scholar] [CrossRef]
- Lee, J.-S. Digital image enhancement and noise filtering by use of local statistics. IEEE Trans. Pattern Anal. Mach. Intell. 1980, PAMI-2, 165–168. [Google Scholar] [CrossRef]
- Bui, D.T.; Tsangaratos, P.; Ngo, P.-T.T.; Pham, T.D.; Pham, B.T. Flash flood susceptibility modeling using an optimized fuzzy rule based feature selection technique and tree based ensemble methods. Sci. Total Environ. 2019, 668, 1038–1054. [Google Scholar] [CrossRef]
- Youssef, A.M.; Hegab, M.A.E.-R. Flood-Hazard Assessment Modeling Using Multicriteria Analysis and GIS. In Spatial Modeling in GIS and R for Earth and Environmental Sciences; Elsevier: Amsterdam, The Netherlands, 2019. [Google Scholar]
- Ngo, P.-T.T.; Hoang, N.-D.; Pradhan, B.; Nguyen, Q.K.; Tran, X.T.; Nguyen, Q.M.; Nguyen, V.N.; Samui, P.; Tien Bui, D. A Novel Hybrid Swarm Optimized Multilayer Neural Network for Spatial Prediction of Flash Floods in Tropical Areas Using Sentinel-1 SAR Imagery and Geospatial Data. Sensors 2018, 18, 3704. [Google Scholar] [CrossRef]
- Khosravi, K.; Pham, B.T.; Chapi, K.; Shirzadi, A.; Shahabi, H.; Revhaug, I.; Prakash, I.; Tien Bui, D. A comparative assessment of decision trees algorithms for flash flood susceptibility modeling at Haraz watershed, northern Iran. Sci. Total Environ. 2018, 627, 744–755. [Google Scholar] [CrossRef]
- Keya, T.A.; Balakrishnan, S.S.; Solayappan, M.; Dheena Dhayalan, S.S.; Subramaniam, S.; An, L.J.; Leela, A.; Fernandez, K.; Kumar, P.; Lokeshmaran, A.; et al. Enhancing precision flood mapping: Pahang’s vulnerability unveiled. PLoS ONE 2024, 19, e0310435. [Google Scholar] [CrossRef]
- Alafostergios, N.; Evelpidou, N.; Spyrou, E. Flood Susceptibility Assessment Based on the Analytical Hierarchy Process (AHP) and Geographic Information Systems (GIS): A Case Study of the Broader Area of Megala Kalyvia, Thessaly, Greece. Information 2025, 16, 671. [Google Scholar] [CrossRef]
- Youssef, A.M.; Pradhan, B.; Hassan, A.M. Flash flood risk estimation along the St. Katherine road, southern Sinai, Egypt using GIS based morphometry and satellite imagery. Environ. Earth Sci. 2011, 62, 611–623. [Google Scholar] [CrossRef]
- Moore, I.D.; Grayson, R.B.; Ladson, A.R. Digital terrain modelling: A review of hydrological, geomorphological, and biological applications. Hydrol. Process. 1991, 5, 3–30. [Google Scholar] [CrossRef]
- Pallard, B.; Castellarin, A.; Montanari, A. A look at the links between drainage density and flood statistics. Hydrol. Earth Syst. Sci. 2009, 13, 1019–1029. [Google Scholar] [CrossRef]
- Nguyen, H.D.; Dinh, K.D.; Truong, H.Q.; Bui, Q.-T.; Nguyen, T.N.U.; Petrisor, A.-I. Flood susceptibility assessment using deep neural networks and open-source spatial datasets in transboundary river basin. Vietnam. J. Earth Sci. 2025, 47, 315–336. [Google Scholar] [CrossRef]
- Ogundolie, O.I.; Olabiyisi, S.O.; Ganiyu, R.A.; Jeremiah, Y.S.; Ogundolie, F.A. Assessment of flood vulnerability in Osun River Basin using AHP method. BMC Environ. Sci. 2024, 1, 9. [Google Scholar] [CrossRef]
- Hoang, D.V.; Liou, Y.A. Elevating Flash Flood Prediction Accuracy: A Synergistic Approach with PSO and GA Optimization. Nat. Hazards Earth Syst. Sci. Discuss. 2024. [Google Scholar] [CrossRef]
- Cortes, C.; Vapnik, V. Support-vector networks. Mach. Learn. 1995, 20, 273–297. [Google Scholar] [CrossRef]
- Breiman, L. Random forests. Mach. Learn. 2001, 45, 5–32. [Google Scholar] [CrossRef]
- Quaye, G.E. Random Forest for High-Dimensional Data; The University of Texas: El Paso, TX, USA, 2024. [Google Scholar]
- Mathur, A.; Foody, G.M. Multiclass and binary SVM classification: Implications for training and classification users. IEEE Geosci. Remote Sens. Lett. 2008, 5, 241–245. [Google Scholar] [CrossRef]
- Hall, T.; Rasheed, K. A survey of machine learning methods for time series prediction. Appl. Sci. 2025, 15, 5957. [Google Scholar] [CrossRef]
- Somvanshi, S.; Das, S.; Javed, S.A.; Antariksa, G.; Hossain, A. A survey on deep tabular learning. arXiv 2024, arXiv:2410.12034. [Google Scholar] [CrossRef]
- Freund, Y.; Schapire, R.E. A Decision-Theoretic Generalization of On-Line Learning and an Application to Boosting. J. Comput. Syst. Sci. 1997, 55, 119–139. [Google Scholar] [CrossRef]
- Schapire, R.E. The Boosting Approach to Machine Learning: An Overview. In Nonlinear Estimation and Classification; Denison, D.D., Hansen, M.H., Holmes, C.C., Mallick, B., Krzanowski, C., Eds.; Springer: New York, NY, USA, 2003; pp. 149–171. [Google Scholar]
- Wolpert, D.H. Stacked generalization. Neural Netw. 1992, 5, 241–259. [Google Scholar] [CrossRef]
- Džeroski, S.; Ženko, B. Is Combining Classifiers with Stacking Better than Selecting the Best One? Mach. Learn. 2004, 54, 255–273. [Google Scholar]
- Sagi, O.; Rokach, L. Ensemble learning: A survey. WIREs Data Min. Knowl. Discov. 2018, 8, e1249. [Google Scholar] [CrossRef]
- Polikar, R. Ensemble based systems in decision making. IEEE Circuits Syst. Mag. 2006, 6, 21–45. [Google Scholar] [CrossRef]
- Belgiu, M.; Drăguţ, L. Random forest in remote sensing: A review of applications and future directions. ISPRS J. Photogramm. Remote Sens. 2016, 114, 24–31. [Google Scholar] [CrossRef]
- Chen, T.; Guestrin, C. XGBoost: A Scalable Tree Boosting System. In Proceedings of the 22nd ACM SIGKDD International Conference on Knowledge Discovery and Data Mining; Association for Computing Machinery: San Francisco, CA, USA, 2016; pp. 785–794. [Google Scholar]
- Branco, P.; Torgo, L.; Ribeiro, R.P. A Survey of Predictive Modeling on Imbalanced Domains. ACM Comput. Surv. 2016, 49, 1–50. [Google Scholar] [CrossRef]
- Fawcett, T. An introduction to ROC analysis. Pattern Recognit. Lett. 2006, 27, 861–874. [Google Scholar] [CrossRef]
- Prasad, P.; Loveson, V.J.; Das, B.; Kotha, M. Flood Mapping and Damage Assessment using Ensemble Model Approach. Sens. Imaging 2024, 25, 1. [Google Scholar] [CrossRef]
- Mishra, K.; Sinha, R. Flood risk assessment in the Kosi megafan using multi-criteria decision analysis: A hydro-geomorphic approach. Geomorphology 2020, 350, 106861. [Google Scholar] [CrossRef]
- Sharma, N.K.; Saharia, M. DeepSARFlood: Rapid and automated SAR-based flood inundation mapping using vision transformer-based deep ensembles with uncertainty estimates. Sci. Remote Sens. 2025, 11, 100203. [Google Scholar] [CrossRef]
- Prasad, P.; Loveson, V.J.; Das, B.; Kotha, M. Novel ensemble machine learning models in flood susceptibility mapping. Geocarto Int. 2022, 37, 4571–4593. [Google Scholar] [CrossRef]
- Saha, A.; Pal, S.C.; Arabameri, A.; Blaschke, T.; Panahi, S.; Chowdhuri, I.; Chakrabortty, R.; Costache, R.; Arora, A. Flood Susceptibility Assessment Using Novel Ensemble of Hyperpipes and Support Vector Regression Algorithms. Water 2021, 13, 241. [Google Scholar] [CrossRef]
- Mustikaningrum, D.; Widya, L.K.; Ulfah, U.; Wijayanti, R.F. Flood Susceptibility Mapping Using Machine Learning in Kening River, Sub Watershed of Bengawan Solo, Tuban. Indones. J. Urban Environ. Technol. 2024, 7, 183–200. [Google Scholar] [CrossRef]
- Madhuri, R.; Sistla, S.; Raju, K.S. Application of machine learning algorithms for flood susceptibility assessment and risk management. J. Water Clim. Change 2021, 12, 2608–2623. [Google Scholar] [CrossRef]
- Sanders, W.; Li, D.F.; Li, W.Z.; Fang, Z.N. Data-Driven Flood Alert System (FAS) Using Extreme Gradient Boosting (XGBoost) to Forecast Flood Stages. Water 2022, 14, 747. [Google Scholar] [CrossRef]
- Al-Ruzouq, R.; Shanableh, A.; Jena, R.; Gibril, M.B.A.; Hammouri, N.A.; Lamghari, F. Flood susceptibility mapping using a novel integration of multi-temporal sentinel-1 data and eXtreme deep learning model. Geosci. Front. 2024, 15, 101780. [Google Scholar] [CrossRef]
- Sinha, R. The Great avulsion of Kosi on 18 August 2008. Curr. Sci. 2009, 97, 429–433. [Google Scholar]
- Dixit, A. Kosi Embankment Breach in Nepal: Need for a Paradigm Shift in Responding to Floods. Econ. Political Wkly. 2009, 44, 70–78. [Google Scholar]
- DeCelles, P.G.; Cavazza, W. A comparison of fluvial megafans in the Cordilleran (Upper Cretaceous) and modern Himalayan foreland basin systems. GSA Bull. 1999, 111, 1315–1334. [Google Scholar] [CrossRef]
- Bradshaw, C.J.A.; Sodhi, N.S.; Peh, K.S.-H.; Brook, B.W. Global evidence that deforestation amplifies flood risk and severity in the developing world. Glob. Change Biol. 2007, 13, 2379–2395. [Google Scholar] [CrossRef]
- Yuan, F.; Lee, C.-C.; Mobley, W.; Farahmand, H.; Xu, Y.; Blessing, R.; Dong, S.; Mostafavi, A.; Brody, S.D. Predicting road flooding risk with crowdsourced reports and fine-grained traffic data. Comput. Urban Sci. 2023, 3, 15. [Google Scholar] [CrossRef]
- Sarkar, S.K.; Ansar, S.B.; Ekram, K.M.M.; Khan, M.H.; Talukdar, S.; Naikoo, M.W.; Islam, A.R.T.; Rahman, A.; Mosavi, A. Developing Robust Flood Susceptibility Model with Small Numbers of Parameters in Highly Fertile Regions of Northwest Bangladesh for Sustainable Flood and Agriculture Management. Sustainability 2022, 14, 3982. [Google Scholar] [CrossRef]
- Abijith, D.; Saravanan, S.; Parthasarathy, K.S.S.; Reddy, N.M.; Niraimathi, J.; Bindajam, A.A.; Mallick, J.; Alharbi, M.M.; Abdo, H.G. Assessing the impact of climate and land use change on flood vulnerability: A machine learning approach in coastal region of Tamil Nadu, India. Geosci. Lett. 2025, 12, 1. [Google Scholar] [CrossRef]
- Bondarenko, M.; Priyatikanto, R.; Tejedor-Garavito, N.; Zhang, W.; McKeen, T.; Cunningham, A.; Woods, T.; Hilton, J.; Cihan, D.; Nosatiuk, B.; et al. Constrained Estimates of 2015–2030 Total Number of People Per Grid Square at a Resolution of 3 Arc (Approximately 100m at the Equator) R2025A Version v1; Global Demographic Data Project—Funded by The Bill and Melinda Gates Foundation (INV-045237); WorldPop, University of Southampton: Southampton, UK, 2025. [Google Scholar]
- Khan, K.M.; Wang, B. Dataset for “Flood Susceptibility Mapping of the Kosi Megafan Using Ensemble Machine Learning and SAR Data”; Zenodo: Geneva, Switzerland, 2026. [Google Scholar]














| Dataset | Data Source | Temporal Resolution | Spatial Resolution/Data Type | Output |
|---|---|---|---|---|
| Flood extent (pre/post-event) | Sentinel-1 SAR (ESA) | Event-based (2020–2024) | 10 m/Raster | Flooded areas, permanent water bodies |
| Digital Elevation Model (DEM) | FAB DEM | Static (2023) | 30 m/Raster | Elevation, slope, aspect, curvature, TWI, TRI, TPI |
| Precipitation | CRU | Monthly (2020–2023) | 5566 m/Raster | Precipitation |
| Vegetation and built-up indices | Sentinel-2 (ESA) | 2021 | 10 m/Raster | NDVI, NDBI |
| Land Use Land Cover (LULC) | Planet Labs Basemap | 2021 | 3–5 m/Categorical raster | LULC classification |
| Drainage network & distance to river | Derived from DEM | Static | Vector/Raster | Drainage density, river proximity |
| Geomorphic Flood Index (GFI) | Derived from DEM and streams | Static | Raster | GFI value |
| Sample points for model training | Derived from SAR & FCFS maps | Event-based | Point | Labeled flood and non-flood samples |
| Population distribution | WorldPop 2025 (University of Southampton) | Static | 100 m/Raster | Population count |
| Method | TP | FP | TN | FN | OA (%) | Precision (%) | Recall (%) | F1 (%) |
|---|---|---|---|---|---|---|---|---|
| −18 dB | 70 | 13 | 82 | 35 | 76 | 84.3 | 66.7 | 74.5 |
| −20 dB | 59 | 10 | 85 | 46 | 72 | 85.5 | 56.2 | 67.8 |
| −22 dB | 56 | 9 | 86 | 49 | 71 | 86.2 | 53.3 | 65.9 |
| Otsu | 86 | 14 | 81 | 19 | 83.5 | 86 | 81.9 | 83.9 |
| Dual-Pol | 55 | 9 | 86 | 50 | 70.5 | 85.9 | 52.4 | 65.1 |
| Model Name | Description of Parameters |
|---|---|
| SVM | 0, kernel = rbf, degree = 3, gamma = scale, probability = True, tol = 0.001, random_state = 42 |
| RF | n_estimators = 100, criterion = gini, max_depth = None, max_features = sqrt, random_state = 42 |
| AdaBoost | n_estimators = 50, learning_rate = 1.0, algorithm = SAMME, random_state = 42 |
| XGBoost | n_estimators = 100, learning_rate = 0.3, max_depth = 6, gamma = 0, booster = gbtree, random_state = 42 |
| CNN 1D | Conv1D(filters = 64, kernel_size = 2, activation = ‘relu’) → MaxPooling1D → Dropout(0.3) → Conv1D(32) → Flatten → Dense(64, relu) → Dropout → Dense(1, sigmoid); optimizer = Adam(0.001), loss = binary_crossentropy, epochs = 30, batch_size = 32 |
| Stacked Ensemble | Base learners: RF, SVM, XGBoost, AdaBoost; Meta-learner: logistic regression; uses predict_proba outputs in logistic-style stacking |
| Model | Accuracy | Precision | Recall | F1 Score | AUC |
|---|---|---|---|---|---|
| Random Forest | 0.68 | 0.68 | 0.70 | 0.69 | 0.75 |
| AdaBoost | 0.64 | 0.65 | 0.61 | 0.63 | 0.70 |
| XGBoost | 0.68 | 0.68 | 0.69 | 0.69 | 0.75 |
| SVM | 0.68 | 0.65 | 0.73 | 0.68 | 0.72 |
| 1D-CNN | 0.67 | 0.67 | 0.68 | 0.67 | 0.72 |
| Stacked Model | 0.70 | 0.69 | 0.72 | 0.70 | 0.76 |
Disclaimer/Publisher’s Note: The statements, opinions and data contained in all publications are solely those of the individual author(s) and contributor(s) and not of MDPI and/or the editor(s). MDPI and/or the editor(s) disclaim responsibility for any injury to people or property resulting from any ideas, methods, instructions or products referred to in the content. |
© 2026 by the authors. Licensee MDPI, Basel, Switzerland. This article is an open access article distributed under the terms and conditions of the Creative Commons Attribution (CC BY) license.
Share and Cite
Khan, K.M.; Wang, B.; Dey, H.; Pradhananga, D.; Smith, L.C. Flood Susceptibility Mapping of the Kosi Megafan Using Ensemble Machine Learning and SAR Data. Remote Sens. 2026, 18, 1158. https://doi.org/10.3390/rs18081158
Khan KM, Wang B, Dey H, Pradhananga D, Smith LC. Flood Susceptibility Mapping of the Kosi Megafan Using Ensemble Machine Learning and SAR Data. Remote Sensing. 2026; 18(8):1158. https://doi.org/10.3390/rs18081158
Chicago/Turabian StyleKhan, Khaled Mahamud, Bo Wang, Hemal Dey, Dhiraj Pradhananga, and Laurence C. Smith. 2026. "Flood Susceptibility Mapping of the Kosi Megafan Using Ensemble Machine Learning and SAR Data" Remote Sensing 18, no. 8: 1158. https://doi.org/10.3390/rs18081158
APA StyleKhan, K. M., Wang, B., Dey, H., Pradhananga, D., & Smith, L. C. (2026). Flood Susceptibility Mapping of the Kosi Megafan Using Ensemble Machine Learning and SAR Data. Remote Sensing, 18(8), 1158. https://doi.org/10.3390/rs18081158

