Estimating Discharge Time Series in Data-Scarce Mountainous Areas Using Remote Sensing Inversion and Regionalization Methods
Highlights
- Combined UAV and satellite imagery-based flow inversion with a spatial regionalization method to estimate river discharge time series in the data-scarce mountainous region of the Tianshan–Pamir.
- Spatial regionalization facilitated high-precision reconstruction of long-term discharge series (NSE up to 0.88) spanning 1989 to 2020.
- This study provides new insights into long-term river discharge estimation in remote or data-scarce regions.
- This approach demonstrates accurate discharge estimation in ungauged basins, supporting water resource management and hydrological studies.
Abstract
1. Introduction
2. Materials and Methods
2.1. Study Area
2.2. Data
2.2.1. UAV and Field Measurement Data
2.2.2. Satellite Remote Sensing Data
2.2.3. Hydrological Station Data
2.3. Methods
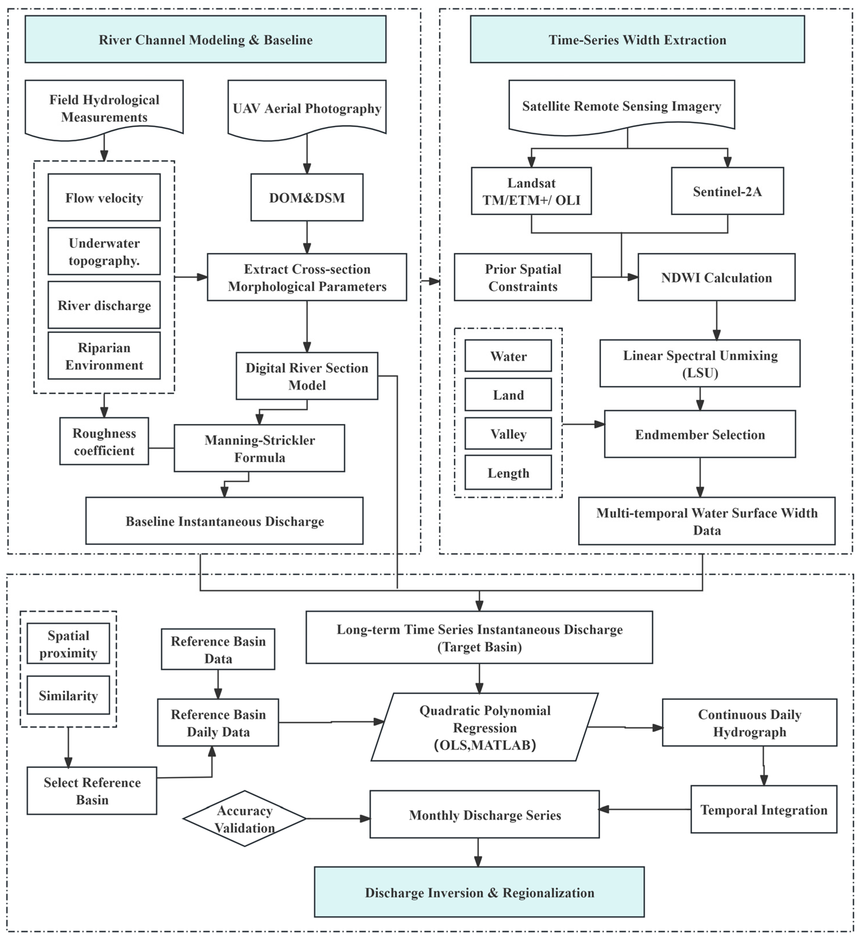
2.3.1. Remote Sensing Flow Inversion Method
2.3.2. Extraction of Water Surface Width
2.3.3. Application of Regionalization Method to Derive Long-Term Discharge
2.3.4. Performance Evaluation
3. Results
3.1. River Discharge Estimation and Accuracy Validation
3.2. Derivation of Discharge Using the Regionalization Method
3.2.1. Selection of Reference Basins
3.2.2. Typical Daily Hydrographs
3.3. Trend Analysis of Long-Term River Discharge
3.3.1. Long-Term (Inter-Annual) Trends in River Discharge
3.3.2. Seasonal (Intra-Annual) Dynamics and Variations
4. Discussion
4.1. Accuracy Evaluation of Discharge Estimation Results
4.2. Divergent Responses of Mountain Catchments to Climate Warming
4.2.1. Scale Effects and the “Peak Water” Tipping Point
4.2.2. Diverse Hydrological Mechanisms: Glacier-Dominated vs. Non-Glacier-Dominated
4.3. Methodological Robustness, Uncertainties and Limitations
4.3.1. Rationale and Robustness of Method Selection
4.3.2. Error Propagation from Remote Sensing to Long-Term River Discharge
4.3.3. Sensitivity to Reference Basin Selection
4.3.4. Limitations in Long-Term Validation
5. Conclusions
Author Contributions
Funding
Data Availability Statement
Acknowledgments
Conflicts of Interest
References
- Luo, Z.; Fu, H.; Shao, Q.; Dong, W.; Chen, X.; Ding, X.; Wang, L.; Gu, X.; Sarukkalige, R.; Hunag, H.; et al. A novel method for correcting water budget components and reducing their uncertainties by optimally distributing the imbalance residual without full closure. Hydrol. Earth Syst. Sci. 2025, 29, 4607–4635. [Google Scholar] [CrossRef]
- Zhang, L.; Aihemaitijiang, G.; Wan, Z.; Li, M.; Zhang, J.; Zhang, F.; Zhao, C. Exploring Spatio-Temporal Variations in Water and Land Resources and Their Driving Mechanism Based on the Coupling Coordination Model: A Case Study in Western Jilin Province, China. Agriculture 2025, 15, 98. [Google Scholar] [CrossRef]
- Zhao, Q.; Ding, Y.; Wang, J. Projecting climate change impacts on hydrological processes on the Tibetan Plateau with model calibration against the glacier inventory data and observed streamflow. J. Hydrol. 2019, 573, 60–81. [Google Scholar] [CrossRef]
- Muhebwa, A.; Gleason, C.J.; Feng, D.; Taneja, J. Improving Discharge Predictions in Ungauged Basins: Harnessing the Power of Disaggregated Data Modeling and Machine Learning. Water Resour. Res. 2024, 60, e2024WR037122. [Google Scholar] [CrossRef]
- Yang, S.; Li, C.; Lou, H.; Wang, P.; Wang, J.; Ren, X. Performance of an Unmanned Aerial Vehicle (UAV) in Calculating the Flood Peak Discharge of Ephemeral Rivers Combined with the Incipient Motion of Moving Stones in Arid Ungauged Regions. Remote Sens. 2020, 12, 1610. [Google Scholar] [CrossRef]
- Wang, J.; Yang, S.; Liu, H.; Wang, P.; Lou, H.; Gong, T. Simulation of Lake Water Volume in Ungauged Terminal Lake Basin Based on Multi-Source Remote Sensing. Remote Sens. 2021, 13, 697. [Google Scholar] [CrossRef]
- Lou, H.; Wang, P.; Yang, S.; Hao, F.; Ren, X.; Wang, Y.; Shi, L.; Wang, J.; Gong, T. Combining and Comparing an Unmanned Aerial Vehicle and Multiple Remote Sensing Satellites to Calculate Long-Term River Discharge in an Ungauged Water Source Region on the Tibetan Plateau. Remote Sens. 2020, 12, 2155. [Google Scholar] [CrossRef]
- Wang, W.; Sang, G.; Zhao, Q.; Liu, Y.; Shao, G.; Lu, L.; Xu, M. Prediction of flash flood peak discharge in hilly areas with ungauged basins based on machine learning. Hydrol. Res. 2024, 55, 801–814. [Google Scholar] [CrossRef]
- Barbhuiya, S.; Gupta, V. From gauged to ungauged: Large-scale deep learning rainfall-runoff modelling for reliable streamflow estimation in India’s diverse basins. Environ. Model. Softw. 2025, 194, 106696. [Google Scholar] [CrossRef]
- Prakash, H.; Pandey, K.K.; Soni, P. Peak discharge estimation for ungauged basins: A review. J. Water Clim. Change 2025, 16, 3483–3507. [Google Scholar] [CrossRef]
- Scherer, D.; Schwatke, C.; Dettmering, D.; Seitz, F. Monitoring river discharge from space: An optimization approach with uncertainty quantification for small ungauged rivers. Remote Sens. Environ. 2024, 315, 114434. [Google Scholar] [CrossRef]
- Hao, Z.; Xiang, N.; Cai, X.; Zhong, M.; Jin, J.; Du, Y.; Ling, F. Remote Sensing of River Discharge from Medium-Resolution Satellite Imagery Based on Deep Learning. Water Resour. Res. 2024, 60, 2023WR036880. [Google Scholar] [CrossRef]
- Filippucci, P.; Sahoo, D.P.; Tarpanelli, A. Two decades of river discharge from multi-mission multispectral data. Remote Sens. Environ. 2025, 329, 114919. [Google Scholar] [CrossRef]
- Merz, R.; Blöschl, G. Regionalisation of catchment model parameters. J. Hydrol. 2004, 287, 95–123. [Google Scholar] [CrossRef]
- Oudin, L.; Andréassian, V.; Perrin, C.; Michel, C.; Le Moine, N. Spatial proximity, physical similarity, regression and ungaged catchments: A comparison of regionalization approaches based on 913 French catchments. Water Resour. Res. 2008, 44, W03413. [Google Scholar] [CrossRef]
- Sellami, H.; La Jeunesse, I.; Benabdallah, S.; Baghdadi, N.; Vanclooster, M. Uncertainty analysis in model parameters regionalization: A case study involving the SWAT model in Mediterranean catchments (Southern France). Hydrol. Earth Syst. Sci. 2014, 18, 2393–2413. [Google Scholar] [CrossRef]
- Bao, Z.; Zhang, J.; Liu, J.; Wang, G.; Yan, X.; Wang, X.; Zhang, L. Sensitivity of hydrological variables to climate change in the Haihe River basin, China. Hydrol. Process. 2012, 26, 2294–2306. [Google Scholar]
- Luo, Y.; Wang, X.; Piao, S.; Sun, L.; Ciais, P.; Zhang, Y.; Ma, C.; Gan, R.; He, C. Contrasting streamflow regimes induced by melting glaciers across the Tien Shan–Pamir–North Karakoram. Sci. Rep. 2018, 8, 16470. [Google Scholar] [CrossRef] [PubMed]
- Deng, H.; Chen, Y. The glacier and snow variations and their impact on water resources in mountain regions: A case study in Tianshan Mountains of Central Asia. Acta Geogr. Sin. 2018, 73, 1309–1323. [Google Scholar]
- Wang, Y.; Ye, A.; Yang, F.; Zeng, X.; Zhu, H. Intensified water scarcity in the Asian Water Tower driven by increased water withdrawals. J. Hydrol. Reg. Stud. 2025, 62, 102795. [Google Scholar] [CrossRef]
- Sorg, A.; Bolch, T.; Stoffel, M.; Solomina, O.; Beniston, M. Climate change impacts on glaciers and runoff in Tien Shan (Central Asia). Nat. Clim. Change 2012, 2, 725–731. [Google Scholar] [CrossRef]
- Farinotti, D.; Longuevergne, L.; Moholdt, G.; Duethmann, D.; Mölg, T.; Bolch, T.; Vorogushyn, S.; Güntner, A. Substantial glacier mass loss in the Tien Shan over the past 50 years. Nat. Geosci. 2015, 8, 716–722. [Google Scholar] [CrossRef]
- Brun, F.; Berthier, E.; Wagnon, P.; Kääb, A.; Treichler, D. A spatially resolved estimate of High Mountain Asia glacier mass balances from 2000 to 2016. Nat. Geosci. 2017, 10, 668–673. [Google Scholar] [CrossRef]
- Normatov, I.; Normatov, P. Climate change impact on hydrological characteristics and water availability of the Mountain Pamir Rivers. Proc. Int. Assoc. Hydrol. Sci. 2020, 383, 31–41. [Google Scholar] [CrossRef]
- Garambois, P.; Monnier, J. Inferrence of effective river properties from remotely sensed observations of water surface. Adv. Water Resour. 2015, 79, 103–120. [Google Scholar] [CrossRef]
- Rebolho, C.; Andréassian, V.; Le Moine, N. Inundation mapping based on reach-scale effective geometry. Hydrol. Earth Syst. Sci. 2018, 22, 5967–5985. [Google Scholar] [CrossRef]
- Keshava, N.; Mustard, J. Spectral unmixing. IEEE Signal Process. Mag. 2002, 19, 44–57. [Google Scholar] [CrossRef]
- Xiong, Y. Hydrological Regionalization of China; Science Press: Beijing, China, 1995. [Google Scholar]
- Tang, Q. River Hydrology of China; Science Press: Beijing, China, 1998. [Google Scholar]
- Wagener, T.; Wheater, H.S.; Gupta, H.V. Rainfall-Runoff Modelling in Gauged and Ungauged Catchments; Imperial College Press: London, UK, 2004; p. 332. [Google Scholar]
- Sichangi, A.W.; Wang, L.; Yang, K.; Chen, D.; Wang, Z.; Li, X.; Kuria, D. Estimating continental river basin discharges using multiple remote sensing data sets. Remote Sens. Environ. 2016, 179, 36–53. [Google Scholar] [CrossRef]
- Xu, M.; Wang, P.; Zhang, X.; Ma, T.; Jin, J.; Kang, S.; Han, H.; Wu, H.; Hou, Z.; Li, X.; et al. Impacts of glacier shrinkage on peak melt runoff at the sub-basin scale of Northwest China. J. Hydrol. 2025, 654, 132953. [Google Scholar] [CrossRef]
- Tang, Q.; Qu, Y.; Zhou, X. Hydrology and Water Resources Utilization in Arid Regions of China; Science Press: Beijing, China, 1992. [Google Scholar]
- Li, J.; Chen, Y.; Li, W. Characteristics of Precipitation and Discharge Changes in Small and Medium-Sized Rivers on the Northern Slope of Tianshan Mountains: A Case Study of the Jinghe River. Arid Land Geogr. 2010, 33, 615–622. [Google Scholar]
- Mao, W.; Sun, B.; Wang, T. Trends of Temperature, Precipitation and Discharge in the Kashgar River Basin in the Last 50 Years. Arid Zone Res. 2006, 23, 531–538. [Google Scholar]
- Shi, Y. Assessment of the Transition from Warm-Dry to Warm-Wet in Northwest China; China Meteorological Press: Beijing, China, 2003. [Google Scholar]
- Zhang, F.; Kung, H.; Johnson, V. Assessment of Land-Cover/Land-Use Change and Landscape Patterns in the Two National Nature Reserves of Ebinur Lake Watershed, Xinjiang, China. Sustainability 2017, 9, 724. [Google Scholar] [CrossRef]
- Duethmann, D.; Bolch, T.; Farinotti, D.; Kriegel, D.; Vorogushyn, S.; Merz, B.; Pieczonka, T.; Jiang, T.; Su, B.; Güntner, A. Attribution of streamflow trends in snow and glacier melt-dominated catchments of the Tarim River, Central Asia. Water Resour. Res. 2015, 51, 4727–4750. [Google Scholar] [CrossRef]
- Yin, Z.; Feng, Q.; Liu, S.; Zou, S.; Li, J.; Yang, L.; Deo, R.C. The Spatial and Temporal Contribution of Glacier Runoff to Watershed Discharge in the Yarkant River Basin, Northwest China. Water 2017, 9, 159. [Google Scholar] [CrossRef]
- Qiao, M.; Zhou, S.; Lu, L. Analysis of Annual Discharge Variation Characteristics in the Ebinur Lake Basin. J. Soil Water Conserv. 2010, 24, 236–239. [Google Scholar]
- Shen, Y.; Shen, Y.; Fink, M.; Kralisch, S.; Chen, Y.; Brenning, A. Trends and variability in streamflow and snowmelt runoff timing in the southern Tianshan Mountains. J. Hydrol. 2018, 557, 173–181. [Google Scholar] [CrossRef]
- Chevallier, P.; Pouyaud, B.; Mojaïsky, M.; Bolgov, M.; Olsson, O.; Bauer, M.; Froebrich, J. River flow regime and snow cover of the Pamir Alay (Central Asia) in a changing climate. Hydrol. Sci. J. 2014, 59, 1491–1506. [Google Scholar] [CrossRef]
- Kure, S.; Jang, S.; Ohara, N.; Kavvas, M.L.; Chen, Z.Q. Hydrologic impact of regional climate change for the snowfed and glacierfed river basins in the Republic of Tajikistan: Hydrological response of flow to climate change. Hydrol. Process. 2012, 27, 4057–4070. [Google Scholar] [CrossRef]
- Shaik, E.; Fan, D. Changes in runoff and sediment discharge and their influencing factors in the lower Brahmaputra River, Bangladesh. J. Hydrol. 2025, 662, 133924. [Google Scholar] [CrossRef]
- Kogutenko, L.; Severskiy, I.; Shahgedanova, M.; Lin, B. Change in the Extent of Glaciers and Glacier Runoff in the Chinese Sector of the Ile River Basin between 1962 and 2012. Water 2019, 11, 1668. [Google Scholar] [CrossRef]
- Zhang, Q.; Chen, Y.; Li, Z.; Fang, G.; Xiang, Y.; Li, Y.; Ji, H. Recent Changes in Water Discharge in Snow and Glacier Melt-Dominated Rivers in the Tienshan Mountains, Central Asia. Remote Sens. 2020, 12, 2704. [Google Scholar] [CrossRef]
- Huss, M. Extrapolating glacier mass balance to the mountain-range scale: The European Alps 1900–2100. Cryosphere 2012, 6, 713–727. [Google Scholar] [CrossRef]
- He, Y.; Bárdossy, Z. A review of regionalisation for continuous streamflow simulation. Hydrol. Earth Syst. Sci. Discuss. 2011, 15, 3539–3553. [Google Scholar] [CrossRef]
- Jakeman, A.; Hornberger, G. How much complexity is warranted in a rainfall-runoff model? Water Resour. Res. 1993, 29, 2637–2649. [Google Scholar] [CrossRef]












| Location of Cross-Section | RMSE | NSE |
|---|---|---|
| Ebinur Lake Basin | 1.42 | 0.98 |
| Central Tianshan | 4.43 | 0.98 |
| Eastern Pamir Plateau | 12.50 | 0.84 |
| Types | Location | Cross-Sections |
|---|---|---|
| Glacier-dominated | Ebinur Lake Basin | B1/B2/B3/W5 |
| Central Tianshan | TS-3/TS-4/TS-5/TS-6/TS-7 | |
| Pamir Plateau | K1/K2/K3/K4/T1/T2/T3/T4/T5/T6 | |
| Non-glacier-dominated | Ebinur Lake Basin | B4/B5/B6/W1/W2/W3/W4/W6 |
| Central Tianshan | TS-1/TS-2 | |
| Pamir Plateau | - |
| River Section | NSE | RMSE | ||
|---|---|---|---|---|
| Regionalization | Time Process | Regionalization | Time Process | |
| B7 | 0.88 | 0.72 | 4.31 | 6.58 |
| B8 | 0.84 | 0.62 | 3.14 | 7.70 |
| K0, K1, K5 | 0.86 | 0.68 | 52.87 | 80.64 |
Disclaimer/Publisher’s Note: The statements, opinions and data contained in all publications are solely those of the individual author(s) and contributor(s) and not of MDPI and/or the editor(s). MDPI and/or the editor(s) disclaim responsibility for any injury to people or property resulting from any ideas, methods, instructions or products referred to in the content. |
© 2026 by the authors. Licensee MDPI, Basel, Switzerland. This article is an open access article distributed under the terms and conditions of the Creative Commons Attribution (CC BY) license.
Share and Cite
Wufu, A.; Yang, S.; Lei, J.; Lou, H.; Abbas, A. Estimating Discharge Time Series in Data-Scarce Mountainous Areas Using Remote Sensing Inversion and Regionalization Methods. Remote Sens. 2026, 18, 958. https://doi.org/10.3390/rs18060958
Wufu A, Yang S, Lei J, Lou H, Abbas A. Estimating Discharge Time Series in Data-Scarce Mountainous Areas Using Remote Sensing Inversion and Regionalization Methods. Remote Sensing. 2026; 18(6):958. https://doi.org/10.3390/rs18060958
Chicago/Turabian StyleWufu, Adilai, Shengtian Yang, Junqing Lei, Hezhen Lou, and Alim Abbas. 2026. "Estimating Discharge Time Series in Data-Scarce Mountainous Areas Using Remote Sensing Inversion and Regionalization Methods" Remote Sensing 18, no. 6: 958. https://doi.org/10.3390/rs18060958
APA StyleWufu, A., Yang, S., Lei, J., Lou, H., & Abbas, A. (2026). Estimating Discharge Time Series in Data-Scarce Mountainous Areas Using Remote Sensing Inversion and Regionalization Methods. Remote Sensing, 18(6), 958. https://doi.org/10.3390/rs18060958
