Nonuniformity Correction Algorithm for Infrared Image Sequences Based on Spatiotemporal Total Variation Regularization
Highlights
- The study proposes a novel denoising model incorporating a time-domain difference operator to effectively address nonuniform fixed-pattern noise in infrared image sequences.
- The algorithm successfully separates noise from observed images by leveraging the sparsity of noisy images in the time domain while using regularization-based priors to preserve details and reduce ghosting artifacts in high-resolution infrared remote sensing videos.
- The method provides a practical solution for eliminating complex fixed-pattern noise in real-world infrared imaging systems, particularly in dynamic environments where noise characteristics change over time.
- It demonstrates the potential for enhancing the quality of infrared remote sensing data from in-orbit cameras, enabling sharper image details and reduced artifacts, which could improve applications in environmental monitoring or astronomical observations.
Abstract
1. Introduction
- We propose a model to solve the nonuniform fixed-pattern noise that varies with the detection environment by incorporating a time-domain difference operator to process infrared image sequences. This effectively addresses the lack of an algorithm to completely eliminate triangular fixed-pattern noise. It can simultaneously remove multiple types of non-uniform noise.
- For the sparsity of noisy images in the time domain, the innovative inclusion of a time-domain difference operator in the denoising model helps to separate the noisy images from the observed ones, and the a priori constraints on the infrared images using regularization can effectively remove the noise so as to better preserve the detailed information and reduce the ghosting artifacts.
- The algorithm was applied to the data collected using in-orbit infrared cameras and experimentally applied to high-resolution infrared remote sensing video image sequences, and its performance was validated through numerous experiments.
2. Related Work
3. Materials and Methods
3.1. Notations
3.2. Image Degradation Model
- Group sparsity of the expected noiseless image: For a sequence of images, the expected noiseless image is continuous in the spatial dimension and time-continuous in the temporal dimension; thus, it has the a priori characteristics of spatiotemporal continuity. The expected noise-free image contains dynamic images, although it is not low-rank because of its spatio-temporal continuity [55]. Therefore, the group sparsity of the expected noise-free image is constrained using -paradigm regularization u, which promotes the separation of noisy images from the expected noise-free image.
- Smoothness of the noisy image in the horizontal direction: It is usually assumed that the direction of the readout circuit streak noise is horizontal, and the image is rotated if the streaks appear in the vertical direction. The derivatives of the streak noise and desired noise-free image in the horizontal direction are different, and the derivative of the streak noise in the horizontal direction is sparser than that of the desired noise-free image in Figure 4. Therefore, we used the parameter of to enhance the Smoothness of the noise in the horizontal direction.
- Smoothness of the desired noise-free image in the vertical direction: The desired noise-free image is segmentally smooth, indicating that the derivatives of each frame in the sequence of infrared images are not densely packed in the vertical and horizontal directions. Horizontal streaks destroy the Smoothness in the vertical direction. The derivatives of the desired noise-free image are sparser in the vertical direction than those of the noisy image in Figure 4. Therefore, the derivative of the streak noise is dense in the horizontal direction. Accordingly, we used the parameter of to enhance the Smoothness of the desired noise-free image in the vertical direction.
- Smoothness of nonuniform noisy image in the time direction: Because nonuniform noise is additive, the derivative of the noisy image is sparse in the time direction in Figure 4, whereas the derivative of the desired noise-free image is not sparse. Therefore, the paradigm of is used to enhance the Smoothness of the noisy image in the time direction.
3.3. Proposed Model
- The -related subproblem is as follows.The solution of the least squares problem is given by [56]As it is a convex function, it is equal to the following linear system:In the above equation, the superscript T is the matrix transpose operator and k is the number of iterations for solving the above equation, which can be computed using the closed solution of the fast Fourier transform (FFT).We make,and where I is the unit matrix, is the fast Fourier transform, and is the fast Fourier inverse transform.
- The -related subproblem iswhich is equivalent toThe above equation can be computed using a soft threshold operator as follows:where is the soft thresholding operation.
- The -related subproblem isThe above equation can be similarly solved as
- The -related subproblem isThe above equation can be similarly solved as
- The -related subproblem isThe above equation can be similarly solved as
| Algorithm 1: Proposed Method |
![]() |
4. Results
4.1. Preprocessing
4.2. Experimental Parameter Setting
4.3. Simulation Experiment
4.4. Real Experiment
4.5. Ablation Study
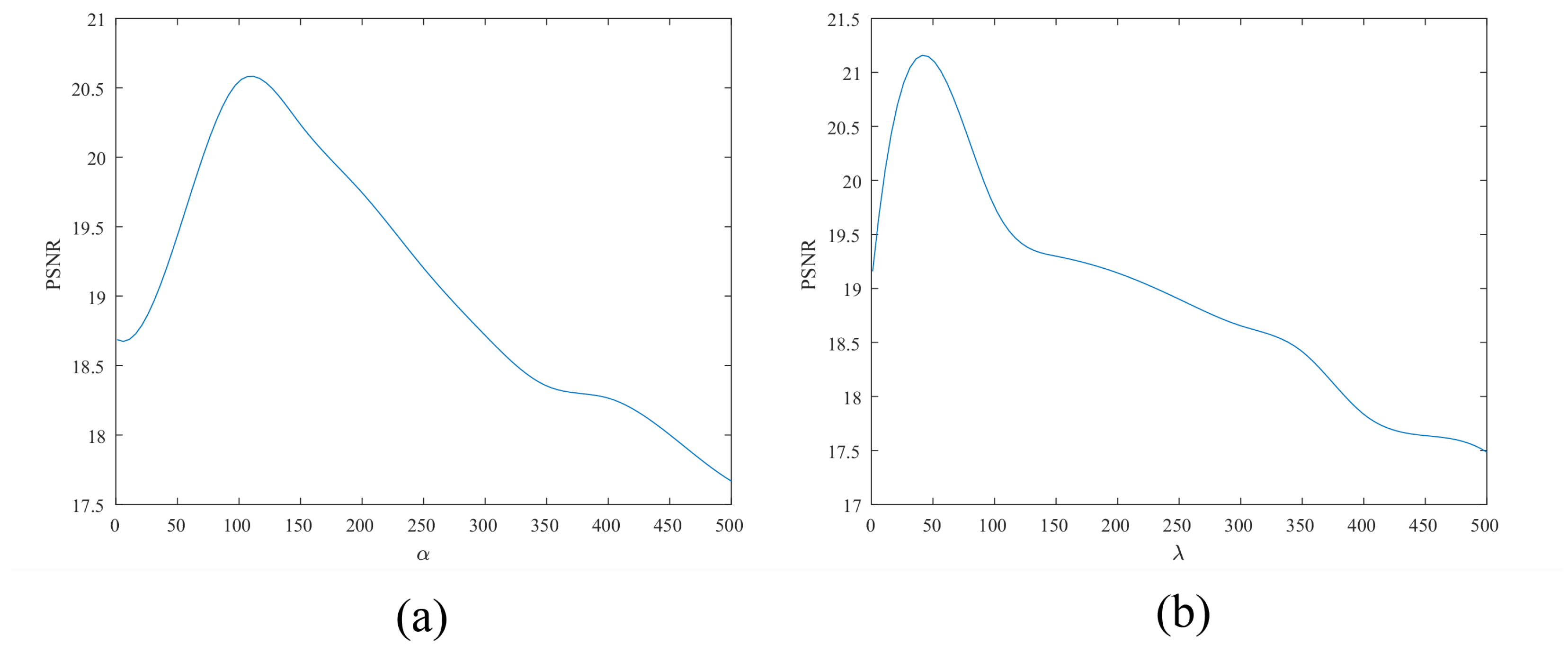
4.6. Parametric Analysis
5. Discussion
6. Conclusions
Author Contributions
Funding
Data Availability Statement
Conflicts of Interest
References
- Chen, J.; Shao, Y.; Guo, H.; Wang, W.; Zhu, B. Destriping CMODIS data by power filtering. IEEE Trans. Geosci. Remote Sens. 2003, 41, 2119–2124. [Google Scholar] [CrossRef]
- Lu, C. Stripe non-uniformity correction of infrared images using parameter estimation. Infrared Phys. Technol. 2020, 107, 103313. [Google Scholar] [CrossRef]
- Li, J.; Zeng, D.; Zhang, J.; Han, J.; Mei, T. Column-spatial correction network for remote sensing image destriping. Remote Sens. 2022, 14, 3376. [Google Scholar] [CrossRef]
- Zhou, D.; Wang, D.; Huo, L.; Liu, R.; Jia, P. Scene-based nonuniformity correction for airborne point target detection systems. Opt. Express 2017, 25, 14210–14226. [Google Scholar] [CrossRef] [PubMed]
- Liu, S.; Cui, H.; Li, J.; Yao, M.; Wang, S.; Wei, K. Low-contrast scene feature-based infrared nonuniformity correction method for airborne target detection. Infrared Phys. Technol. 2023, 133, 104799. [Google Scholar] [CrossRef]
- Liu, Y.; Qiu, B.; Tian, Y.; Cai, J.; Sui, X.; Chen, Q. Scene-based dual domain non-uniformity correction algorithm for stripe and optics-caused fixed pattern noise removal. Opt. Express 2024, 32, 16591–16610. [Google Scholar] [CrossRef] [PubMed]
- Liu, C.; Sui, X.; Liu, Y.; Kuang, X.; Gu, G.; Chen, Q. FPN estimation based nonuniformity correction for infrared imaging system. Infrared Phys. Technol. 2019, 96, 22–29. [Google Scholar] [CrossRef]
- Geng, L.; Chen, Q.; Qian, W. An adjacent differential statistics method for IRFPA nonuniformity correction. IEEE Photonics J. 2013, 5, 6801615. [Google Scholar] [CrossRef]
- Cao, Y.; Tisse, C.L. Shutterless solution for simultaneous focal plane array temperature estimation and nonuniformity correction in uncooled long-wave infrared camera. Appl. Opt. 2013, 52, 6266–6271. [Google Scholar] [CrossRef]
- Cao, C.; Dai, K.; Hong, S.; Zhang, M. Anisotropic total variation model for removing oblique stripe noise in remote sensing image. Optik 2021, 227, 165254. [Google Scholar] [CrossRef]
- Chang, Y.; Chen, M.; Yan, L.; Zhao, X.L.; Li, Y.; Zhong, S. Toward universal stripe removal via wavelet-based deep convolutional neural network. IEEE Trans. Geosci. Remote Sens. 2019, 58, 2880–2897. [Google Scholar] [CrossRef]
- Liu, L.; Zhang, T. Optics temperature-dependent nonuniformity correction via L0-regularized prior for airborne infrared imaging systems. IEEE Photonics J. 2016, 8, 3900810. [Google Scholar] [CrossRef]
- Wang, Y.; Wang, Y.; Liu, T.; Sui, X.; Gu, G.; Chen, Q. Enhancing infrared imaging systems with temperature-dependent nonuniformity correction via single-frame and inter-frame structural similarity. Appl. Opt. 2023, 62, 7075–7082. [Google Scholar] [CrossRef]
- Hou, E.S.H.; Li, J.; Kosonocky, W.F. Real-time implementation of two-point nonuniformity correction for IR-CCD imagery. In Proceedings of the SPIE—The International Society for Optical Engineering, San Diego, CA, USA, 9–14 July 1995; Volume 2598, pp. 44–50. [Google Scholar]
- Honghui, Z.; Haibo, L.; Xinrong, Y.; Qinghai, D. Adaptive non-uniformity correction algorithm based on multi-point correction. Infrared Laser Eng. 2014, 43, 3651–3654. [Google Scholar]
- Schulz, M.; Caldwell, L. Nonuniformity correction and correctability of infrared focal plane arrays. Infrared Phys. Technol. 1995, 36, 763–777. [Google Scholar] [CrossRef]
- Zhang, C.; Zhao, W. Scene-based nonuniformity correction using local constant statistics. JOSA A 2008, 25, 1444–1453. [Google Scholar] [CrossRef]
- Harris, J.G.; Chiang, Y.M. Nonuniformity correction of infrared image sequences using the constant-statistics constraint. IEEE Trans. Image Process. 1999, 8, 1148–1151. [Google Scholar] [CrossRef] [PubMed]
- Zuo, C.; Chen, Q.; Gu, G.; Sui, X.; Qian, W. Scene-based nonuniformity correction method using multiscale constant statistics. Opt. Eng. 2011, 50, 087006. [Google Scholar] [CrossRef]
- Zuo, C.; Zhang, Y.; Chen, Q.; Gu, G.; Qian, W.; Sui, X.; Ren, J. A two-frame approach for scene-based nonuniformity correction in array sensors. Infrared Phys. Technol. 2013, 60, 190–196. [Google Scholar] [CrossRef]
- Ratliff, B.M.; Hayat, M.M.; Hardie, R.C. Algebraic scene-based nonuniformity correction in focal plane arrays. In Proceedings of the SPIE—The Infrared Imaging Systems: Design, Analysis, Modeling, and Testing XII, Orlando, FL, USA, 10 September 2001; Volume 4372, pp. 114–124. [Google Scholar]
- Hardie, R.C.; Hayat, M.M.; Armstrong, E.; Yasuda, B. Scene-based nonuniformity correction with video sequences and registration. Appl. Opt. 2000, 39, 1241–1250. [Google Scholar] [CrossRef] [PubMed]
- Zuo, C.; Chen, Q.; Gu, G.; Sui, X. Scene-based nonuniformity correction algorithm based on interframe registration. J. Opt. Soc. Am. A 2011, 28, 1164–1176. [Google Scholar] [CrossRef]
- Zuo, C.; Chen, Q.; Gu, G.; Qian, W. New temporal high-pass filter nonuniformity correction based on bilateral filter. Opt. Rev. 2011, 18, 197–202. [Google Scholar] [CrossRef]
- Torres, S.N.; Hayat, M.M.; Armstrong, E.E.; Yasuda, B.J. Kalman-filtering approach for nonuniformity correction in focal plane array sensors. In Proceedings of the SPIE—The Infrared Imaging Systems: Design, Analysis, Modeling, and Testing XI, Orlando, FL, USA, 17 July 2000; Volume 4030, pp. 196–205. [Google Scholar]
- Torres, S.N.; Hayat, M.M. Kalman filtering for adaptive nonuniformity correction in infrared focal-plane arrays. J. Opt. Soc. Am. A 2003, 20, 470–480. [Google Scholar] [CrossRef]
- Liu, Z.; Ma, Y.; Fan, F.; Ma, J. Nonuniformity correction based on adaptive sparse representation using joint local and global constraints based learning rate. IEEE Access 2018, 6, 10822–10839. [Google Scholar] [CrossRef]
- Rossi, A.; Diani, M.; Corsini, G. Bilateral filter-based adaptive nonuniformity correction for infrared focal-plane array systems. Opt. Eng. 2010, 49, 057003. [Google Scholar] [CrossRef]
- Sheng-Hui, R.; Hui-Xin, Z.; Han-Lin, Q.; Rui, L.; Kun, Q. Guided filter and adaptive learning rate based non-uniformity correction algorithm for infrared focal plane array. Infrared Phys. Technol. 2016, 76, 691–697. [Google Scholar] [CrossRef]
- Lee, J.; Ro, Y.M. Dual-branch structured de-striping convolution network using parametric noise model. IEEE Access 2020, 8, 155519–155528. [Google Scholar] [CrossRef]
- Chang, Y.; Yan, L.; Liu, L.; Fang, H.; Zhong, S. Infrared aerothermal nonuniform correction via deep multiscale residual network. IEEE Geosci. Remote Sens. Lett. 2019, 16, 1120–1124. [Google Scholar] [CrossRef]
- Li, J.; Zhang, J.; Han, J.; Yan, C.; Zeng, D. Progressive recurrent neural network for multispectral remote sensing image destriping. IEEE Trans. Geosci. Remote Sens. 2023, 61, 1–18. [Google Scholar] [CrossRef]
- Wang, C.; Xu, M.; Jiang, Y.; Zhang, G.; Cui, H.; Li, L.; Li, D. Translution-SNet: A semisupervised hyperspectral image stripe noise removal based on transformer and CNN. IEEE Trans. Geosci. Remote Sens. 2022, 60, 5533114. [Google Scholar] [CrossRef]
- Zhang, D.; Zhou, F.; Jiang, Y.; Fu, Z. Mm-bsn: Self-supervised image denoising for real-world with multi-mask based on blind-spot network. In Proceedings of the IEEE/CVF Conference on Computer Vision and Pattern Recognition, Vancouver, BC, Canada, 17–24 June 2023; pp. 4189–4198. [Google Scholar]
- Wu, W.; Lv, G.; Liao, S.; Zhang, Y. FEUNet: A flexible and effective U-shaped network for image denoising. Signal Image Video Process. 2023, 17, 2545–2553. [Google Scholar] [CrossRef]
- Fang, H.; Wang, X.; Li, Z.; Wang, L.; Li, Q.; Chang, Y.; Yan, L. Detection-friendly nonuniformity correction: A union framework for infrared UAV target detection. In Proceedings of the Computer Vision and Pattern Recognition Conference, Nashville, TN, USA, 11–15 June 2025; pp. 11898–11907. [Google Scholar]
- Cao, B.; Wang, Q.; Zhu, P.; Hu, Q.; Ren, D.; Zuo, W.; Gao, X. Multi-view knowledge ensemble with frequency consistency for cross-domain face translation. IEEE Trans. Neural Netw. Learn. Syst. 2023, 35, 9728–9742. [Google Scholar] [CrossRef]
- Lin, X.; Li, Y.; Zhu, J.; Zeng, H. Deflickercyclegan: Learning to detect and remove flickers in a single image. IEEE Trans. Image Process. 2023, 32, 709–720. [Google Scholar] [CrossRef]
- Song, J.; Jeong, J.H.; Park, D.S.; Kim, H.H.; Seo, D.C.; Ye, J.C. Unsupervised denoising for satellite imagery using wavelet directional CycleGAN. IEEE Trans. Geosci. Remote Sens. 2020, 59, 6823–6839. [Google Scholar] [CrossRef]
- Shen, H.; Zhang, L. A MAP-based algorithm for destriping and inpainting of remotely sensed images. IEEE Trans. Geosci. Remote Sens. 2008, 47, 1492–1502. [Google Scholar] [CrossRef]
- Iordache, M.D.; Bioucas-Dias, J.M.; Plaza, A. Total variation spatial regularization for sparse hyperspectral unmixing. IEEE Trans. Geosci. Remote Sens. 2012, 50, 4484–4502. [Google Scholar] [CrossRef]
- Bouali, M.; Ladjal, S. Toward optimal destriping of MODIS data using a unidirectional variational model. IEEE Trans. Geosci. Remote Sens. 2011, 49, 2924–2935. [Google Scholar] [CrossRef]
- Chang, Y.; Fang, H.; Yan, L.; Liu, H. Robust destriping method with unidirectional total variation and framelet regularization. Opt. Express 2013, 21, 23307–23323. [Google Scholar] [CrossRef]
- Lu, X.; Wang, Y.; Yuan, Y. Graph-regularized low-rank representation for destriping of hyperspectral images. IEEE Trans. Geosci. Remote Sens. 2013, 51, 4009–4018. [Google Scholar] [CrossRef]
- Zhang, H.; He, W.; Zhang, L.; Shen, H.; Yuan, Q. Hyperspectral image restoration using low-rank matrix recovery. IEEE Trans. Geosci. Remote Sens. 2013, 52, 4729–4743. [Google Scholar] [CrossRef]
- Chang, Y.; Yan, L.; Chen, B.; Zhong, S.; Tian, Y. Hyperspectral image restoration: Where does the low-rank property exist. IEEE Trans. Geosci. Remote Sens. 2020, 59, 6869–6884. [Google Scholar] [CrossRef]
- Song, L.; Huang, H. Simultaneous destriping and image denoising using a nonparametric model with the EM algorithm. IEEE Trans. Image Process. 2023, 32, 1065–1077. [Google Scholar] [CrossRef]
- Zhang, J.; Zhou, X.; Li, L.; Hu, T.; Fansheng, C. A combined stripe noise removal and deblurring recovering method for thermal infrared remote sensing images. IEEE Trans. Geosci. Remote Sens. 2022, 60, 5003214. [Google Scholar] [CrossRef]
- He, Y.; Zhang, C.; Zhang, B.; Chen, Z. FSPnP: Plug-and-play frequency–spatial-domain hybrid denoiser for thermal infrared image. IEEE Trans. Geosci. Remote Sens. 2023, 62, 5000416. [Google Scholar] [CrossRef]
- Chang, Y.; Yan, L.; Wu, T.; Zhong, S. Remote sensing image stripe noise removal: From image decomposition perspective. IEEE Trans. Geosci. Remote Sens. 2016, 54, 7018–7031. [Google Scholar] [CrossRef]
- Wang, J.L.; Huang, T.Z.; Zhao, X.L.; Huang, J.; Ma, T.H.; Zheng, Y.B. Reweighted block sparsity regularization for remote sensing images destriping. IEEE J. Sel. Top. Appl. Earth Obs. Remote Sens. 2019, 12, 4951–4963. [Google Scholar] [CrossRef]
- Kolda, T.G.; Bader, B.W. Tensor decompositions and applications. SIAM Rev. 2009, 51, 455–500. [Google Scholar] [CrossRef]
- Cai, J.; He, W.; Zhang, H. Anisotropic spatial–spectral total variation regularized double low-rank approximation for HSI denoising and destriping. IEEE Trans. Geosci. Remote Sens. 2022, 60, 1–19. [Google Scholar] [CrossRef]
- Huitong, L.; Xinjian, Y. Two-point nonuniformity correction for IRFPA and its physical motivation. Infrared Laser Eng. 2004, 33, 76–78. [Google Scholar]
- Cao, W.; Wang, Y.; Sun, J.; Meng, D.; Yang, C.; Cichocki, A.; Xu, Z. Total variation regularized tensor RPCA for background subtraction from compressive measurements. IEEE Trans. Image Process. 2016, 25, 4075–4090. [Google Scholar] [CrossRef] [PubMed]
- Zhao, X.L.; Wang, F.; Ng, M.K. A new convex optimization model for multiplicative noise and blur removal. SIAM J. Imaging Sci. 2014, 7, 456–475. [Google Scholar] [CrossRef]
- Ding, S.; Wang, D.; Zhang, T. A median-ratio scene-based non-uniformity correction method for airborne infrared point target detection system. Sensors 2020, 20, 3273. [Google Scholar] [CrossRef]
- Zhuang, L.; Ng, M.K. FastHyMix: Fast and parameter-free hyperspectral image mixed noise removal. IEEE Trans. Neural Netw. Learn. Syst. 2021, 34, 4702–4716. [Google Scholar] [CrossRef]
- Cai, L.; Dong, X.; Zhou, K.; Cao, X. Exploring video denoising in thermal infrared imaging: Physics-inspired noise generator, dataset and model. IEEE Trans. Image Process. 2024, 33, 3839–3854. [Google Scholar] [CrossRef]
- Yuan, S.; Qin, H.; Yan, X.; Yang, S.; Yang, S.; Akhtar, N.; Zhou, H. ASCNet: Asymmetric sampling correction network for infrared image destriping. IEEE Trans. Geosci. Remote Sens. 2025, 63, 5001815. [Google Scholar] [CrossRef]
- Ying, X.; Liu, L.; Lin, Z.; Shi, Y.; Wang, Y.; Li, R.; Cao, X.; Li, B.; Zhou, S.; An, W. Infrared small target detection in satellite videos: A new dataset and a novel recurrent feature refinement framework. IEEE Trans. Geosci. Remote Sens. 2025, 63, 5002818. [Google Scholar] [CrossRef]
- Wang, Z.; Bovik, A.C.; Sheikh, H.R.; Simoncelli, E.P. Image quality assessment: From error visibility to structural similarity. IEEE Trans. Image Process. 2004, 13, 600–612. [Google Scholar] [CrossRef]
- Hore, A.; Ziou, D. Image quality metrics: PSNR vs. SSIM. In Proceedings of the 2010 20th International Conference on Pattern Recognition, Istanbul, Turkey, 23–26 August 2010; IEEE: Piscataway, NJ, USA, 2010; pp. 2366–2369. [Google Scholar]
- Huynh-Thu, Q.; Ghanbari, M. Scope of validity of PSNR in image/video quality assessment. Electron. Lett. 2008, 44, 800–801. [Google Scholar] [CrossRef]
- Li, L.; Song, S.; Lv, M.; Jia, Z.; Ma, H. Multi-Focus Image Fusion Based on Fractal Dimension and Parameter Adaptive Unit-Linking Dual-Channel PCNN in Curvelet Transform Domain. Fractal Fract. 2025, 9, 157. [Google Scholar] [CrossRef]
- Li, F.; Rao, P.; Sun, W.; Su, Y.; Chen, X. A new motion feature-enhanced multiframe spatial–temporal infrared target detection network. IEEE Trans. Geosci. Remote Sens. 2025, 63, 5006819. [Google Scholar] [CrossRef]
- Li, S.; Yang, Z.; Li, H. Statistical evaluation of no-reference image quality assessment metrics for remote sensing images. ISPRS Int. J. Geo-Inf. 2017, 6, 133. [Google Scholar] [CrossRef]
- Mittal, A.; Soundararajan, R.; Bovik, A.C. Making a “completely blind” image quality analyzer. IEEE Signal Process. Lett. 2012, 20, 209–212. [Google Scholar] [CrossRef]




















| Notation | Explanation |
|---|---|
| x, x, X, X | Scalar, vector, matrix, tensor |
| (i,j,k)-th elements of a three-way tensor X | |
| (i,j)-th mode-1,mode-2,mode-3 fibers | |
| of a three-way tensor X | |
| i-th horizontal, lateral, and frontal slices | |
| of a three-way tensor X | |
| i-th frontal slice of X | |
| Frobenius norm, | |
| Fold a matrix into a tensor | |
| Unfold a tensor into a matrix | |
| Calculation of the norm followed by that of the norm |
| Noise Case | Index | CSAR | RBS | FPNE | FHM | FEU | SEID | MDIVD | ASC | UniCD | Ours |
|---|---|---|---|---|---|---|---|---|---|---|---|
| scene 1 | M_SSIM ↑ | 0.863 | 0.388 | 0.886 | 0.890 | 0.791 | 0.461 | 0.567 | 0.483 | 0.478 | 0.897 |
| K = 15 | M_NIQE ↑ | 15.223 | 18.611 | 17.087 | 19.486 | 18.611 | 18.812 | 19.861 | 18.872 | 19.012 | 20.058 |
| scene 1 | M_SSIM ↑ | 0.838 | 0.238 | 0.769 | 0.779 | 0.791 | 0.367 | 0.329 | 0.315 | 0.451 | 0.893 |
| K = 25 | M_NIQE ↑ | 15.585 | 16.468 | 18.392 | 19.434 | 16.571 | 17.812 | 17.422 | 17.018 | 18.781 | 19.691 |
| scene 2 | M_SSIM ↑ | 0.906 | 0.433 | 0.662 | 0.886 | 0.801 | 0.517 | 0.680 | 0.561 | 0.310 | 0.935 |
| K = 15 | M_NIQE ↑ | 17.610 | 20.004 | 17.005 | 19.933 | 20.181 | 20.124 | 20.107 | 22.251 | 16.917 | 22.813 |
| scene 2 | M_SSIM ↑ | 0.870 | 0.268 | 0.606 | 0.852 | 0.803 | 0.422 | 0.506 | 0.381 | 0.489 | 0.934 |
| K = 25 | M_NIQE ↑ | 15.792 | 17.118 | 17.222 | 19.956 | 19.988 | 16.815 | 19.975 | 20.002 | 19.186 | 20.520 |
| scene 3 | M_SSIM ↑ | 0.892 | 0.382 | 0.580 | 0.797 | 0.759 | 0.481 | 0.563 | 0.465 | 0.412 | 0.915 |
| K = 15 | M_NIQE ↑ | 18.389 | 19.796 | 17.966 | 19.950 | 20.192 | 20.089 | 20.163 | 20.327 | 19.867 | 21.818 |
| scene 3 | M_SSIM ↑ | 0.837 | 0.213 | 0.555 | 0.786 | 0.761 | 0.391 | 0.300 | 0.256 | 0.261 | 0.915 |
| K = 25 | M_NIQE ↑ | 15.336 | 17.087 | 17.721 | 19.890 | 19.211 | 18.911 | 19.409 | 19.760 | 18.714 | 20.272 |
| scene 4 | M_SSIM ↑ | 0.858 | 0.242 | 0.853 | 0.812 | 0.841 | 0.284 | 0.512 | 0.263 | 0.901 | 0.909 |
| K = 15 | M_NIQE ↑ | 20.120 | 14.811 | 17.469 | 15.267 | 16.817 | 15.442 | 20.948 | 20.739 | 22.405 | 26.129 |
| scene 4 | M_SSIM ↑ | 0.882 | 0.168 | 0.877 | 0.805 | 0.814 | 0.183 | 0.502 | 0.161 | 0.863 | 0.892 |
| K = 25 | M_NIQE ↑ | 18.952 | 12.878 | 19.179 | 13.867 | 14.781 | 13.996 | 20.602 | 20.698 | 23.068 | 24.925 |
| scene 5 | M_SSIM ↑ | 0.373 | 0.357 | 0.848 | 0.383 | 0.412 | 0.406 | 0.532 | 0.838 | 0.807 | 0.862 |
| K = 15 | M_NIQE ↑ | 11.217 | 17.675 | 21.616 | 16.604 | 16.891 | 17.522 | 21.815 | 22.120 | 21.741 | 25.858 |
| scene 5 | M_SSIM ↑ | 0.493 | 0.251 | 0.868 | 0.279 | 0.265 | 0.286 | 0.499 | 0.809 | 0.804 | 0.881 |
| K = 25 | M_NIQE ↑ | 12.859 | 15.579 | 21.524 | 16.604 | 16.891 | 13.998 | 20.545 | 21.410 | 21.063 | 24.909 |
| scene 6 | M_SSIM ↑ | 0.881 | 0.314 | 0.882 | 0.383 | 0.416 | 0.377 | 0.491 | 0.795 | 0.825 | 0.873 |
| K = 15 | M_NIQE ↑ | 19.152 | 14.18 | 20.265 | 17.381 | 18.012 | 14.424 | 21.709 | 24.843 | 19.17 | 25.574 |
| scene 6 | M_SSIM ↑ | 0.854 | 0.214 | 0.877 | 0.256 | 0.291 | 0.262 | 0.495 | 0.789 | 0.805 | 0.859 |
| K = 25 | M_NIQE ↑ | 18.285 | 14.264 | 20.238 | 17.104 | 17.831 | 14.957 | 20.736 | 24.278 | 19.088 | 25.040 |
| Image | Index | ADS | CSAR | RBS | FPNE | FHM | FEU | SEID | MDIVD | ASC | UniCD | Ours |
|---|---|---|---|---|---|---|---|---|---|---|---|---|
| scene 1 | M_MRD ↓ | 0.219 | 0.052 | 0.058 | 0.338 | 0.229 | 0.042 | 0.084 | 0.066 | 0.024 | 0.065 | 0.021 |
| M_NIQE ↓ | 9.705 | 5.140 | 10.562 | 7.475 | 5.189 | 7.981 | 5.191 | 7.050 | 8.812 | 6.929 | 4.989 | |
| scene 2 | M_MRD ↓ | 0.241 | 0.039 | 0.045 | 0.254 | 0.576 | 0.063 | 0.092 | 0.419 | 0.014 | 0.478 | 0.009 |
| M_NIQE ↓ | 6.989 | 7.153 | 11.927 | 6.757 | 7.254 | 7.912 | 8.916 | 7.136 | 11.599 | 8.781 | 6.491 | |
| scene 3 | M_MRD ↓ | 0.241 | 0.063 | 0.050 | 0.229 | 0.221 | 0.059 | 0.068 | 0.030 | 0.023 | 0.167 | 0.019 |
| M_NIQE ↓ | 6.475 | 6.889 | 11.511 | 6.231 | 6.888 | 9.552 | 10.981 | 7.056 | 11.375 | 7.012 | 6.444 | |
| scene 4 | M_MRD ↓ | 0.244 | 0.431 | 0.049 | 0.236 | 0.256 | 0.271 | 0.048 | 0.038 | 0.026 | 0.179 | 0.014 |
| M_NIQE ↓ | 5.720 | 5.844 | 10.426 | 5.768 | 5.785 | 5.836 | 8.699 | 7.178 | 10.203 | 6.495 | 5.702 | |
| scene 5 | M_MRD ↓ | 0.245 | 0.055 | 0.036 | 0.306 | 0.311 | 0.285 | 0.052 | 0.039 | 0.026 | 0.195 | 0.019 |
| M_NIQE ↓ | 5.128 | 5.121 | 10.252 | 5.083 | 5.205 | 5.191 | 9.773 | 6.536 | 11.590 | 6.046 | 5.071 | |
| scene 6 | M_MRD ↓ | 0.243 | 0.056 | 0.054 | 0.199 | 0.194 | 0.215 | 0.053 | 0.039 | 0.024 | 0.146 | 0.013 |
| M_NIQE ↓ | 5.413 | 5.523 | 10.143 | 5.484 | 5.525 | 5.639 | 7.779 | 7.861 | 9.189 | 5.832 | 5.328 |
| Method | Group Sparsity of u | Smoothness of f in the x Domain | Smoothness of u in the y Domain | Smoothness of f in the Time Domain | M_PSNR | M_SSIM | Δ PSNR | Δ SSIM |
|---|---|---|---|---|---|---|---|---|
| × | ✓ | ✓ | ✓ | 15.5345 | 0.182 | −5.9678 | −0.735 | |
| ✓ | × | ✓ | ✓ | 20.3599 | 0.761 | −1.1424 | −0.156 | |
| ✓ | ✓ | × | ✓ | 19.6093 | 0.591 | −1.893 | 0.326 | |
| ✓ | ✓ | ✓ | × | 17.4622 | 0.367 | −4.0401 | −0.55 | |
| Ours | ✓ | ✓ | ✓ | ✓ | 21.5023 | 0.917 | - | - |
Disclaimer/Publisher’s Note: The statements, opinions and data contained in all publications are solely those of the individual author(s) and contributor(s) and not of MDPI and/or the editor(s). MDPI and/or the editor(s) disclaim responsibility for any injury to people or property resulting from any ideas, methods, instructions or products referred to in the content. |
© 2025 by the authors. Licensee MDPI, Basel, Switzerland. This article is an open access article distributed under the terms and conditions of the Creative Commons Attribution (CC BY) license.
Share and Cite
Jiang, H.; Yang, H.; Li, D.; Hong, Y.; Liu, G.; Chen, X.; Rao, P. Nonuniformity Correction Algorithm for Infrared Image Sequences Based on Spatiotemporal Total Variation Regularization. Remote Sens. 2026, 18, 72. https://doi.org/10.3390/rs18010072
Jiang H, Yang H, Li D, Hong Y, Liu G, Chen X, Rao P. Nonuniformity Correction Algorithm for Infrared Image Sequences Based on Spatiotemporal Total Variation Regularization. Remote Sensing. 2026; 18(1):72. https://doi.org/10.3390/rs18010072
Chicago/Turabian StyleJiang, Haixin, Hailong Yang, Dandan Li, Yang Hong, Guangsen Liu, Xin Chen, and Peng Rao. 2026. "Nonuniformity Correction Algorithm for Infrared Image Sequences Based on Spatiotemporal Total Variation Regularization" Remote Sensing 18, no. 1: 72. https://doi.org/10.3390/rs18010072
APA StyleJiang, H., Yang, H., Li, D., Hong, Y., Liu, G., Chen, X., & Rao, P. (2026). Nonuniformity Correction Algorithm for Infrared Image Sequences Based on Spatiotemporal Total Variation Regularization. Remote Sensing, 18(1), 72. https://doi.org/10.3390/rs18010072


