Abstract
This study aimed to accurately map burned forest areas and analyze the spatial distribution of forest fires under complex terrain conditions. This study integrates Landsat 8, Sentinel-2, and MODIS data to map burned forest areas in the complex terrain of western Yunnan. A machine learning workflow was developed on Google Earth Engine by combining Dynamic World land cover data with official fire records, utilizing a logistic regression-based feature selection strategy and an enhanced SNIC segmentation GEOBIA framework. The performance of four classifiers (RF, SVM, KNN, CART) in burn detection was evaluated through a comparative analysis of their spectral–spatial discrimination capabilities. The results indicated that the RF classifier achieved the highest performance, with an overall accuracy of 96.32% and a Kappa coefficient of 0.951. Spatial analysis further revealed that regions at medium altitudes (800–1600 m) and moderate slopes (15–25°) are more prone to forest fires. This study demonstrates a robust approach for generating accurate large-scale forest fire maps and provides valuable insights for effective fire management in complex terrain areas.
1. Introduction
Forests are the largest, most widespread, and most complex terrestrial ecosystems. They play a crucial role in maintaining biodiversity, conserving water sources, and sequestering carbon. Additionally, forests provide essential ecosystem services such as soil conservation and atmospheric purification and further support for biodiversity preservation [1]. Currently, forests face multiple environmental threats, including forest fires [2,3], deforestation [4,5], illegal mining [6,7], river pollution [8,9], and air pollution [10,11]. For instance, deforestation, as a direct human activity, not only leads to a dramatic reduction in forested areas but also disrupts ecological structures and biodiversity, weakening the role of forests in carbon sequestration and water conservation. Illegal mining activities can damage forest soils and groundwater, further exacerbating ecological degradation. Meanwhile, river and air pollution also impact the health and functionality of forest ecosystems to varying degrees. A comprehensive understanding and response to these diverse environmental issues are essential for better protecting and restoring forest resources. Among these threats, forest fires, as a disaster resulting from both natural and human factors, are increasingly becoming a significant issue affecting forest stability. According to the 2010 Global Forest Resources Assessment (FRA) by the United Nations’ Food and Agriculture Organization (FAO), 8% of forests worldwide are designated to conserving soil and water resources [12]. Despite these benefits, natural and anthropogenic disturbances have led to an increase in forest fires. These fires not only elevate cloud albedo but also amplify the frequency and severity of extreme weather events, posing significant threats to human security and health. The consequent intensification of these events leads to soil erosion, diminished soil moisture retention and permeability, soil degradation, and increased emissions of greenhouse gases such as CO2, CO, CH4, NOx, PM2.5, and PM10. The hazards associated with forest burn areas not only disrupt the local ecological balance but also increase the risk of geological disasters such as landslides and mudflows. Moreover, the slow recovery of post-fire land impacts agricultural production and the sustainable development of communities. Despite a global reduction in the area burned over the last two decades, carbon emissions from forest fires have not declined proportionally [13]. Hence, rapidly and systematically mapping burned areas is essential for estimating and understanding their ecological impacts and dynamic drivers [14]. In China, forest fires predominantly occur in the forestry areas of the northeast and southwest, with western Yunnan being one of the regions in the southwest that frequently experiences such fires [15]. Despite the high susceptibility of this region to forest fires, there is a severe lack of detailed mapping studies of the areas burned, especially during peak fire seasons. Comprehensive mapping of the burned forest areas not only enables local governments and rescue agencies to respond quickly during the fire season but also helps in effectively formulating prevention strategies to reduce the occurrence of fires and their associated losses [16].
Satellite remote sensing data offer a high availability and a wide coverage and are available in long time series, enabling quick and repetitive monitoring with minimal human interference. These capabilities surpass those of traditional forest fire mapping methods. Furthermore, the advent and advancement of remote sensing cloud computing platforms, such as Google Earth Engine (GEE), have revolutionized large-scale environmental monitoring and analysis [17]. GEE, a comprehensive cloud computing platform owned by Google, hosts vast amounts of geospatial and geographic information data, significantly affecting the traditional methods of processing and analyzing remote sensing data [18]. Such platforms are increasingly used in the regional and national mapping of burned forest areas [19,20,21,22,23]. However, global burned area products developed using MODIS data, such as Fire CCI [24] and MCD64A1 [25,26], have coarse spatial resolutions, and medium or small unburned patches within large burned zones or similarly sized burned areas within large unburned zones may be overlooked [20]. To enhance the accuracy of estimating burned forest areas, it is essential to utilize high-resolution satellite data, such as those from Landsat [27], Sentinel-2 [28], and SPOT [29], which are more effective for identifying small and isolated areas missed by coarser-resolution data [30]. Previous studies have shown that Sentinel-2 and Landsat 8 imagery performs well in identifying burned areas within small-scale study regions or for single fire events [31,32,33]. However, the ultimate goal of burned forest area identification is realization in medium- to large-scale regions. In high-altitude areas such as western Yunnan, identifying burn areas in medium- to large-scale forests presents greater challenges, particularly since the fire season typically follows the wet season, resulting in significant interference from clouds and precipitation in satellite data. Therefore, relying solely on a single high-quality satellite data source may be insufficient for monitoring large-scale areas. To address this challenge, it is essential to integrate multiple remote sensing data sources, thereby enhancing the accuracy of burned forest area classification under complex terrain and climate conditions. By fusing data from diverse sources, the limitations inherent in individual data sources can be overcome, improving both accuracy and reliability. This multi-source data fusion approach leverages the strengths of various sensors, better accommodates environmental variations, and enhances the overall effectiveness of burn area identification. Synthetic Aperture Radar (SAR) data, such as Sentinel-1, can penetrate clouds and smoke and are unaffected by weather conditions, making them highly valuable for wildfire monitoring [34,35]. In recent years, some studies have attempted to use Sentinel-1 data for fire detection [36,37,38] and have combined them with optical data to improve classification accuracy. However, the actual contribution of SAR data to burned area classification remains controversial, as their effectiveness may be influenced by terrain variations, vegetation types, and fire severity. Therefore, further research on the fusion of SAR and optical data is essential to explore its role in improving the accuracy of burned forest area identification.
For a long time, single-temporal techniques have predominantly been relied upon for the mapping of burned areas utilizing spectral bands and indices such as NBR [39], NDVI [40], SAVI [41], and EVI [42]. However, these methods are susceptible to interference from soil, terrain, and atmospheric conditions, which can lead to inaccuracies in identifying burned areas. An alternative approach is multi-temporal image analysis, which employs normalized difference indices such as dNBR, dNDVI, dNDWI, and dSWIR to effectively reduce the impacts of atmospheric and terrestrial disturbances on remote sensing images [31], thereby enabling the more precise identification of environmental changes such as burn scars [38]. By analyzing remote sensing images from different time intervals, especially differential images during the fire season, it is possible to more accurately monitor the dynamics of forest fires during this period. Utilizing distinctive characteristics over varying time intervals allows for the differentiation of burned areas from unaffected regions, thereby optimizing the accuracy of fire detection [43]. In recent studies on the identification of burned areas in forests, researchers have utilized a broad range of potential features [44]. However, the high-dimensional feature spaces not only increase computational demands but also introduce additional noise and potential interference. Moreover, complex collinearity among features can lead to redundancy, adversely impacting the efficiency and accuracy of predictive models. Logistic regression (LR) serves as an effective feature selection method that can alleviate these issues by identifying the features most relevant to the target variable, thereby optimizing model performance. Given the diversity of sensor data and the complex biophysical conditions of forested areas, the effectiveness of different feature combinations can vary significantly, depending on the specific data structure and characteristics involved. Therefore, selecting the optimal combination of features is essential for enhancing the model’s predictive capability and generalization performance.
According to research by De Luca et al. [45], machine learning classification methods are extensively used for forest fire monitoring. Integrating these methods with geographic object-based image analysis (GEOBIA) has proven highly effective for various tasks. Unlike pixel-based approaches, GEOBIA minimizes noise interference more effectively, distinguishing areas burned by forest fires from their surroundings and thereby reducing the impact of “salt and pepper” noise [46]. Additionally, this method leverages inter-pixel similarities to integrate spatial positions, spectral features, and other relevant information during object delineation, further enhancing noise reduction [47]. In the context of processing large-scale data structures, although the large-scale mean shift (LSMS) algorithm [48] shows certain capabilities, it encounters limitations in handling image boundaries and details. Conversely, while the k-means algorithm [31] is widely adopted due to its speed and practicality, it also faces challenges in processing fine image features. In stark contrast, the simple non-iterative clustering (SNIC) algorithm [49] demonstrates significant advantages in preserving image edge information and reducing noise interference. By generating super-pixels to enhance spatial and color continuity, SNIC not only improves the visual quality of images but also enhances the accuracy of the classification process. Therefore, the SNIC algorithm shows promise as an effective image-processing technique for classifying burned forest areas. Recent studies have shown that Random Forest (RF), support vector machine (SVM), k-nearest neighbors (KNN), and classification and regression tree (CART) are the most widely used classification methods in identifying forest fires [50,51,52,53]. Bar et al. [31] observed that the CART classifier outperformed the SVM in mapping forest-fire-burned areas in the north Akanksha region of the western Himalayas. Additionally, Kulinan et al. [33] found that the RF classifier achieved the highest performance in two wildfire incidents in southern South Korea, with an overall accuracy of 97.6%. These performance discrepancies may stem from the influence of varying terrain and fire characteristics. Therefore, a systematic comparative analysis of different classifier models is essential to determine each model’s performance and applicability in diverse environments.
The primary objective of this study was to develop and validate an integrated remote sensing and machine learning framework for accurately mapping burned forest areas in western Yunnan. To achieve this goal, we fused multi-source satellite data with the SNIC image segmentation technique and conducted a comparative evaluation of four machine learning classifiers (RF, SVM, KNN, and CART) to generate detailed burned area maps. Additionally, based on the identification of the optimal model, we explored whether incorporating Sentinel-1 SAR features can improve classification accuracy. We also performed a geospatial analysis of burned areas across different elevations and slopes to reveal the characteristics of forest fire distribution. This comprehensive approach provides important insights for effective forest fire prevention management and resource allocation.
2. Materials and Methods
2.1. Overview of the Study Area
The study area is located in the western part of Yunnan Province, China, spanning latitudes of 23°08′ to 27°93′N and longitudes of 97°53′ to 101°51′E. The region covers approximately 102,686.25 km2, with elevations ranging from 200 to 5441 m [54]. It includes Lijiang City (Lijiang), Dali Bai Autonomous Prefecture (Dali), Baoshan City (Baoshan), Lincang City (Lincang), and Dehong Dai and Jingpo Autonomous Prefectures (Dehong), as shown in Figure 1. The region has a unique geographical location, situated at the southern edge of the Hengduan Mountains, bordering Myanmar and Laos. The terrain is complex and diverse, encompassing various ecological environments ranging from low-altitude tropical rainforests to high-altitude cold mountains [55]. This area has a diverse climate, including tropical, subtropical, temperate, and plateau conditions, resulting in a rich biodiversity [56]. Additionally, western Yunnan is a region inhabited by many of China’s ethnic minorities, contributing to its rich cultural diversity. Due to its unique geographical location, high biodiversity and ecosystems, and the threats it faces, this region has been designated as one of the world’s 36 biodiversity hotspots [57,58]. However, the unique climatic conditions, abundant forest resources, and the culture of reverence for fire have made the region the most severely affected by forest fires in Yunnan [59,60]. This region serves as a representative area for studying forest fires in the southwestern forest regions.
Figure 1.
Maps showing the location of the study area. The study area locations in (a) China and (b) Yunnan Province. (c) The digital elevation model (DEM) of the study area was obtained from ALOS AW3D30. (d) A forest map of the study area extracted from Dynamic World V1 LULC-2018.
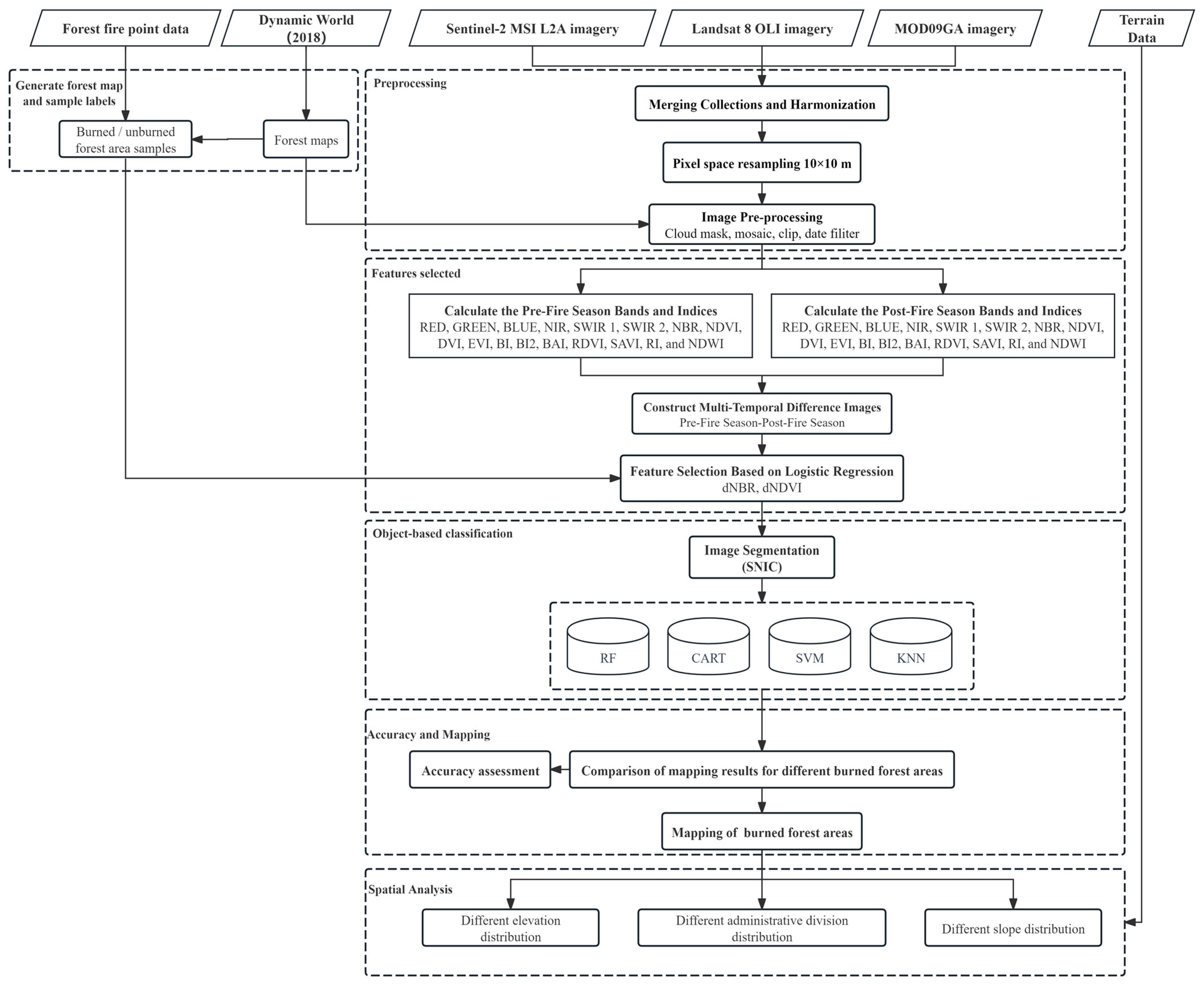
2.2. Method Overview
The methodology used in this study is structured into four stages (Figure 2).
Figure 2.
Flowchart for mapping burned forest areas in western Yunnan using multi-source remote sensing data, LR-based feature selection, and GEOBIA.
2.3. Dataset Preprocessing
2.3.1. Multi-Source Optical Dataset
We utilized optical imagery data from Landsat 8 (Collection 2 Level 2 Tier 1, 30 m resolution), Sentinel-2 (Level-2A, with resolutions ranging from 10 to 60 m), and the Moderate-Resolution Imaging Spectroradiometer (MODIS, MOD09GA, v6.1, 250 m resolution), as well as Synthetic Aperture Radar (SAR) data from Sentinel-1 (Level-1C, 10 m), to identify burned forest areas (Table 1). These image datasets underwent temporal, spatial, and spectral preprocessing on the GEE cloud platform. All spatial data were projected using the WGS 1984 Web Mercator Auxiliary Sphere coordinate system and resampled to a consistent resolution of 10 m in this study.
Table 1.
Dataset sources and resolutions.
In Sentinel-2 imagery, masking was performed using the SCL band to remove shadow and cloud pixels [61]; in Landsat 8 imagery, clouds and shadows were masked using the QA_PIXEL band [62]; and in MODIS imagery, masking was conducted using the relevant quality control band (QC_250 m) and a test condition of 0.01 ≤ sur_refl_b01 ≤ 0.25 [63]. Furthermore, to ensure spectral consistency across different satellite data, spectral harmonization was performed on Sentinel-2, Landsat 8, and MODIS imagery. Subsequently, an optical dataset (S2+L8+MOD) was created by merging the Sentinel-2, Landsat 8, and MODIS imagery. To study the changes in the burned forest areas during the 2019 fire season in western Yunnan (January–May 2019), we constructed imagery for two periods using the merged optical data, corresponding to before the fire, from 1 December 2018 to 1 January 2019, and after the fire, from 1 May 2019 to 1 June 2019, to compare the changes in burned forest areas before and after the fire. Notably, we used the imageCollection.sort() function to sort the images by cloud cover and selected the images with the least cloud cover within each city’s coverage area. Although selecting images with the least cloud cover might lead to some information loss, it does not affect the accuracy of the classification of burned forest areas. The primary purpose of this processing step is to minimize the impact of clouds on the images, thereby enhancing the overall quality and reliability of the data. Sentinel-1 (Level-1, 10 m resolution) SAR imageries were downloaded and preprocessed using GEE. The Sentinel-1 photos were subjected to radiometric calibration using backscatter standard conventions and radiometric terrain correction (RTC) techniques. The images underwent radiometric flattening and geometric correction using the Shuttle Radar Topography Mission (SRTM)’s 1-arc-second digital elevation model (DEM) [13]. To mitigate the speckle noise, a multi-temporal Lee filter with a window size of 3 × 3 pixels was utilized [64].
2.3.2. Forest Map Generated from the Dynamic World Dataset
To identify forest fires in western Yunnan, a forest distribution map prior to the 2019 fire season was generated using the Dynamic World dataset (Table 1). This dataset was generated based on Sentinel-2 satellite data, providing near-real-time (NRT) land use and cover classification data with a resolution of 10 m [65]. We synthesized time-series images from 1 January 2018 to 31 December 2018, and calculated the frequency at which each pixel was classified as forest during the study period. Specifically, we summed the occurrences of pixels classified as forest throughout the period to determine the total number of times each pixel was classified as forest, and then divided this value by the total number of images during the period to generate a forest cover frequency map (Figure 1d).
2.4. Burned and Unburned Training and Verification Samples
2.4.1. Forest Fire Occurrence Data as Training and Verification Samples
This study used forest fire data with clear spatial and temporal information gathered from government departments as training and verification samples for mapping burned forest areas. The Ministry of Emergency Management Southern General Station of Aerial Forest Protection is responsible for overseeing aerial emergency rescue operations in 18 provinces south of the Yellow River, specializing in aerial firefighting. This study utilized Forest Fire Point (FFP) data from Yunnan Province, provided by the Ministry of Emergency Management Southern General Station of Aerial Forest Protection (MEMSGSAFP), as the reference data (Table 1). The FFP dataset includes detailed information such as fire event ID, coordinates, affected area, type, cause, severity, time of occurrence, duration, and suppression status. This dataset was compiled by the local branches of the MEMSGSAFP, along with the local Forestry and Grassland Administration Bureaus, ensuring a highly accurate reflection of actual forest fire events in the western part of Yunnan Province. This dataset is crucial for labeling samples of burned forest areas.
2.4.2. Sample Selection for Burned and Unburned Forest Areas
According to the FFP dataset provided by the MEMSGSAFP, forest fires were concentrated in the winter–spring season (January to May) of 2019. To determine areas of burned forest during this period, we overlaid these fire points with post-fire-season false-color composite images (SWIR1, NIR, and RED) for analysis. Through visual interpretation, we randomly marked samples within the identified burned areas. Similarly, using the forest map generated from the Dynamic World dataset along with the range of burned areas, we randomly marked samples of unburned forest areas through visual interpretation. Ultimately, we selected 931 samples from the burned forest areas and 7087 from the unburned forest areas. These samples from burned/unburned forest areas serve as training datasets for different feature combinations, used in training models for classifying burned forest areas. Of all the training samples, 70% were used for model training and the remaining 30% were used for model validation. Additionally, LR feature selection also required samples from both burned and unburned areas.
2.5. Feature Pools and Feature Reduction
2.5.1. Mining Features from Multiple Data
In order to fully understand and accurately distinguish between forest fires and non-forest fires, a feature pool was constructed based on a comprehensive literature review, integrating features from optical data. First, we extracted six spectral bands from S2+L8+MOD imagery, specifically the RED, GREEN, BLUE, near-infrared (NIR), short-wave infrared 1 (SWIR 1), and short-wave infrared 2 (SWIR 2) bands. Additionally, based on these six bands, we calculated eleven indices: NBR, NDVI, DVI, EVI, BI, BI2, BAI, RDVI, SAVI, RI, and NDWI [42,66,67]. These indices collectively indicate specific information related to vegetation greenness, soil moisture, and water content. The corresponding Sentinel-1 SAR data features include RVI, RDFI, VV/VH, VV+VH, and VV−VH. The corresponding SAR bands include the VV and VH bands, and these features help further distinguish the changes in forest areas before and after the fire.
Our objective was to study the impact of pre- and post-fire change characteristics on the accuracy of identifying and mapping burned forest areas. Therefore, we calculated the differences in 8 bands and 16 indices before and after a fire, which served as features for detecting burned forest areas using S2+L8+MOD and S2+L8+MOD+Sentinel-1 data (Table 2). All the index calculations were performed on the GEE platform.
Table 2.
Feature computation for S2+L8+MOD and Sentinel-1 dataset.
2.5.2. Feature Selection
The performance of an algorithm significantly depends on the number and quality of its features. Selecting features with optimal separability is crucial for enhancing computational efficiency and improving classification accuracy. Therefore, before classification, we optimized the features to simplify the model, expedite the model creation process, and mitigate overfitting. In our study, we employed logistic regression (LR), a technique commonly used for classification tasks. LR excels at transforming a linear combination of input variables into a probability range from 0 to 1 and has been proven to be highly effective in predicting the likelihood of binary outcomes [77]. We implemented the logistic regression algorithm on datasets using Python 3.6 and the scikit-learn library, separately processing S2+L8+MOD data and Sentinel-1 data. This approach enabled us to individually analyze features extracted from different types of sensors and explore their impact on the classification of burned forest areas. By independently optimizing and selecting features from different sensor types, we were able to more precisely understand the contribution of each sensor to the classification task. This ensured that our classification model was highly reliable and accurate in predicting burned forest areas.
2.6. Object-Based Burned Forest Area Mapping
The map of burned forest areas was created using the GEOBIA process, with optical and SAR composite images as input layers. The SNIC algorithm was used for image segmentation, and four machine learning algorithms (RF, SVM, CART, KNN) were employed for classification.
2.6.1. Image Segmentation
The GEOBIA [78] is a remote sensing image-processing technique that segments images into geographically meaningful objects, allowing for a more detailed analysis and interpretation of surface features. We selected the SNIC algorithm due to its improvements over the simple linear iterative clustering (SLIC) algorithm, particularly in optimizing memory usage and computational efficiency. SNIC employs an alternative clustering strategy that enhances processing speed and produces stable segmentation results, which is beneficial when working with complex and large-scale image data. The SNIC algorithm includes several key parameters: seed size, compactness, connectivity, and neighborhood size. Compactness affects the smoothness and regularity of super-pixel boundaries, while connectivity influences how adjacent pixels are grouped. Neighborhood size defines the dimensions of the sliding window used for clustering. Based on preliminary experiments, we set the parameters as follows: seed size = 25, compactness = 0, connectivity = 4, and neighborhood size = 128. The segmentation image generated by SNIC is merged with spectral information at the pixel level. By computing the mean, variance, and standard deviation of pixel values for each super-pixel, the pixel-level data are integrated into the object-based classification process. These statistical results are then used as features in the classification process.
2.6.2. Object-Based Classification
We utilized RF [79], SVM [80], CART [81,82,83], and KNN [84] algorithms to classify areas of burned forest. Following this, we conducted a comparative analysis of the results generated by these models. The RF model was specifically configured with 150 decision trees. The SVM, KNN, and CART models were set to their default parameters to facilitate a baseline performance comparison among the classifiers.
2.7. Spatial Analysis of Burned Forest Areas in Western Yunnan
In this study, we utilized the global digital surface model (DSM)—Advanced Land Observing satellite (ALOS) world 3D-30 m (AW3D30) data—provided by the Japan Aerospace Exploration Agency (JAXA) (Tokyo, Japan) for terrain analysis (Table 1) [85]. Considering the terrain characteristics of western Yunnan, we categorized elevation into four levels, 800, 1600, 2400, and 3200 m, and extracted relevant terrain information from the AW3D30 data using the terrain analysis functionality of the GEE platform. Furthermore, in accordance with the Technical Procedures for Forest Management Planning and Design Catalog (GB/T 26424-2010 [86]) issued by the National Forestry and Grassland Administration of China, we divided the slope into four categories: shallow slopes (0–5°), gentle slopes (5–15°), slopes (15–25°), and steep slopes (25–35°). Subsequently, we conducted a detailed analysis of the distribution and area of forest fires across different altitudes and slope regions.
2.8. Accuracy Assessment and Validation
This study employed the confusion matrix to evaluate classification accuracy, utilizing overall accuracy (OA), user’s accuracy (UA), producer’s accuracy (PA), and Kappa accuracy as indices (Table 3). The confusion matrix consists of four key components: true positive (TP), false positive (FP), true negative (TN), and false negative (FN) [87].
Table 3.
Metrics used for accuracy assessment of the burned map in this study.
3. Results
3.1. Features Selected for Classifying Burned Forest Areas
Our analysis indicates that the two most critical features in the S2+L8+MOD dataset are dNBR and dNDVI (Figure 3).
Figure 3.
Assessment of the importance of S2+L8+MOD features in estimating burned forest areas based on LR.
3.2. Classification Results and Evaluation of Burned Forest Areas
3.2.1. Burned Forest Area Maps
Figure 4 presents a comparative analysis of the results obtained using four machine learning classifiers: RF, KNN, SVM, and CART. All classifiers produced burned area shapes with a notable spatial consistency, demonstrating their ability to delineate the spatial distribution of burned regions. The burned areas identified by Random Forest (Figure 4a) appear more spatially coherent with reduced salt-and-pepper noise, suggesting its effectiveness in handling high-dimensional data and maintaining classification stability. By contrast, KNN (Figure 4b) and CART (Figure 4d) exhibit a higher amount of misclassification and salt-and-pepper noise, particularly at the boundaries of burned areas. This suggests that KNN and CART may require more refined parameter tuning and data preprocessing when applied to complex multi-source remote sensing data. The SVM results (Figure 4c) demonstrate a balance between spatial coherence and noise, which may be attributed to its ability to optimize decision boundaries when handling imbalanced datasets. Overall, the results highlight differences in classifier performance, with Random Forest producing relatively stable outputs, KNN and CART being more sensitive to parameter settings, and SVM maintaining classification consistency under certain conditions.
Figure 4.
Maps of burned forest areas based on S2+L8+MOD features. The different rows represent comparisons of burned forest area maps based on (a) RF, (b) KNN, (c) SVM, and (d) CART classifiers. Subfigures (A1–A3) show magnified views of representative regions for the RF classifier; (B1–B3) for the KNN classifier; (C1–C3) for the SVM classifier; and (D1–D3) for the CART classifier. The magnified views highlight the detailed classification results and key burned area boundaries in selected regions of western Yunnan (for interpretation of the references to color in this figure legend, the reader is referred to the web version of this article).
3.2.2. Accuracy and Performance Assessment
Figure 5a,b provide a detailed presentation of OA and Kappa values. Our analysis indicates that the use of S2+L8+MOD features yielded outstanding results, with the RF classifier achieving the highest performance, recording an OA of 96.32% and a Kappa of 0.951. SVM followed closely, with OA and Kappa values of 95.77% and 0.922, respectively. By contrast, the KNN and CART models performed poorer, with OA and Kappa values of 92.17% and 0.911, and 92.02% and 0.909, respectively. This indicates that RF and SVM are highly effective for classifying burned forest areas, while KNN and CART may be less suitable. Additionally, Figure 5c,d illustrate the PA and UA values. All classifiers demonstrated UA and PA values exceeding 80%. RF and SVM exhibited particularly high UA values of 96.08 and 95.45%, respectively, with corresponding PA values of 95.95 and 94.88%. Conversely, CART displayed the lowest UA and PA values at 88.25 and 86.78%, respectively. These comprehensive results reveal the relative strengths and weaknesses of each model and feature combination across different performance metrics, providing a solid foundation for selecting models for classifying burned forest areas.
Figure 5.
The performance of the validation model is assessed based on the results from confusion matrices derived from RF, SVM, KNN, and CART classifiers. (a) OA; (b) Kappa; (c) UA; (d) PA.
3.2.3. Comparison of Results Using Optical+SAR Data
We integrated features from Sentinel-2 (S2), Landsat 8 (L8), MODIS, and Sentinel-1 (S1), employing the optimal classification model (RF) to classify burned forest areas (Figure 6a). We utilized the LR method to select d(VV+VH) and dVH as SAR features based on our established workflow (Figure 6b). Subsequently, we compared the accuracy of the integrated classification results with those obtained using only S2+L8+MOD features (Figure 6c). The results indicate that, regardless of OA, UA, PA, and Kappa, the performance of the optical feature combination remains superior.
Figure 6.
Maps of the burned forest areas in western Yunnan derived from the RF model based on S2+L8+MOD+S1 features. (a) Maps of burned forest areas based on S2+L8+MOD+S1 features. Locations of two typical forest fire cases within the study area. The center coordinates are as follows: Site 1: [100.5194851E, 25.7686315N]; Site 2: [100.2611846E, 26.5976547N]. (b) Assessment of the importance of S2+L8+MOD+S1 features for estimating burned forest areas based on LR. (c) Comparison of classification results of burned forest areas using the RF classifier based on S2+L8+MOD features and S2+L8+MOD+S1 features. (d1–d3) depict the Sentinel-2 three-channel composite image (RED, BLUE, GREEN) of the burned area at Site 1, the burned area map generated by RF using S2+L8+MOD, and the burned area map using S2+L8+MOD+S1, respectively. (e1–e3) similarly represent the corresponding images and maps for Site 2.
Specifically, we selected two typical forest fire cases in the Dali region of western Yunnan, referred to as Sites 1 and 2, to conduct an in-depth analysis of the classification effectiveness for burned areas. Figure 6(d1,e1) present true-color images obtained by the Sentinel-2 satellite within one month after the end of the fire season, visually depicting the actual surface conditions of burned and unburned areas. The burned regions exhibit a stark contrast to the surrounding green vegetation, providing a clear baseline for subsequent analyses. Figure 6(d2,e2) show magnified images of the classification results using only optical features (S2+L8+MOD) analyzing the classification results for different feature combinations. These results indicate that optical imagery has a higher accuracy in identifying vegetation types in western Yunnan. Compared to the inclusion of SAR imagery, using only optical imagery allows for the identification of more details.
3.3. Spatial Analysis of Burned Forest Areas
3.3.1. Burned Forest Areas in Different Cities and Counties
The maps of forest fire distribution in the five prefectures and cities of western Yunnan (Dali, Baoshan, Dehong, Lijiang, and Lincang) exhibit significant differences in the proportion of burned forest areas. Figure 7 indicates that Lincang has the highest proportion of burned forest area, accounting for 43% of the total, which is significantly higher than those of the other prefectures and cities, suggesting that this area may face greater challenges in fire management and protection. This is followed by Dehong with 23% and Dali with 16%. In Baoshan, 11% of the area is burned, while Lijiang has the lowest proportion at only 7%. Additionally, the proportions of burned forest area in each county that contains these cities also vary significantly, with Gengma County in Lincang exhibiting the highest proportion, with the burned area reaching 1471.61 hm2, accounting for 47.53% of the total forest fire area in Lincang. By contrast, the counties with the lowest proportions are Eryuan in Dali and Gucheng in Lijiang, both of which have no burned forest areas.
Figure 7.
Proportion and distribution of burned forest areas at the municipal and county levels in western Yunnan.
3.3.2. Burned Forest Areas in Regions with Different Terrains
Figure 8a displays the distribution of burned forest areas across different elevation ranges. The results indicate that the largest area of burned forest, amounting to 5008.30 hm2, occurs within the elevation range of 800–1600 m. As elevation increases, the area of burned forest significantly decreases, with 1132.83 hm2 burned within the 1600–2400 m range. At higher elevations, especially above 2400 m, the burned area substantially diminishes, with fire activity above 3200 m being almost negligible.
Figure 8.
Burned forest areas at different elevations and slopes in western Yunnan. (a) Elevation and (b) slope.
Figure 8b displays the distribution of burned forest areas across different slope categories. The data indicate a higher prevalence of forest fires on slopes ranging from 5 to 25°, with the highest recorded area being 2695.14 hm2 on slopes between 15 and 25°. This trend suggests that moderate slopes are more vulnerable to forest fires, likely due to optimal conditions for vegetation growth and the propagation of fires. Conversely, areas with steep slopes (25–35°) also exhibit significant burn coverage, though to a lesser extent than moderate slopes, indicating that steep inclines are still at risk. The least affected are shallow slopes (0–5°), where the lower vegetation density or the slow spread of fires on flat terrains might reduce the fire incidences.
4. Discussion
4.1. Comparative Analysis of the Synergistic Use of Optical and SAR Imagery for Burned Area Classification in Western Yunnan
According to the results in Section 3.2.3, the performance of the optical feature combination consistently outperforms the other combinations, regardless of OA, UA, PA, or Kappa. However, Silva and Modica [13] provide evidence that the synergistic use of optical and SAR imagery significantly enhances the accuracy of burned area maps in the Mediterranean region. This discrepancy may be attributed to differences in vegetation, terrain, and climate between the two study regions. Western Yunnan features complex terrains predominantly composed of mountains and hills, with a diverse vegetation cover including subtropical evergreen broadleaf forests and coniferous forests. Optical imagery typically provides rich spectral information, which aids in distinguishing burned areas against these diverse vegetative backgrounds. By contrast, vegetation types in the Mediterranean region are relatively homogenous, primarily consisting of shrubs, sclerophyllous evergreens, and sparse forests. SAR imagery, with its ability to penetrate vegetation, captures the common law and demonstrated that optical imagery, particularly through the use of near-infrared and short-wave infrared bands, provides distinct contrasts between burned and unaffected areas, as these bands are highly sensitive to the health of vegetation [21,31,33]. This aligns with our findings using LR, which ultimately selected dNBR and dNDVI indices as optical features for identifying burned forest areas. Therefore, optical imagery may be more capable of accurately identifying burned forest areas in western Yunnan with its complex terrain and diverse vegetation compared to SAR imagery. Mutai et al. [88] argued that although C-band SAR is highly sensitive to structural changes in fire-affected areas, particularly in response to the removal of leaves and branches, its sensitivity may be insufficient in areas with lower fire intensity or insignificant changes in vegetation structure, thereby affecting classification accuracy. In such instances, optical data may hold an advantage, as they can directly reflect the extent and changes of vegetation burning, providing clearer classification features. Recent studies have also demonstrated agreement with the actual burned areas, highlighting the effectiveness of optical features in identifying burned regions [89]. By contrast, Figure 6(d3,e3) display the classification results combining SAR features with optical features. Notably, at Site 2, this combination led to instances of misclassification, where unburned areas were erroneously labeled as burned. This misclassification indicates that, while SAR features can provide additional structural information, they may introduce noise under complex terrain and diverse vegetation cover conditions, thereby reducing the classification accuracy. Therefore, these results emphasize the importance of judiciously selecting appropriate remote sensing features and classification techniques in specific environments.
4.2. Suitability of Classifiers
This study aims to evaluate the effectiveness of four machine learning techniques—RF, SVM, KNN, and CART—in classifying burned forest areas in western Yunnan. According to the results presented in Figure 5, Random Forest demonstrates superior performance in OA and Kappa value, significantly outpacing the other three methods. By integrating multiple decision trees, RF effectively mitigates the risk of overfitting and comprehensively captures the complex features and patterns of burned areas. Furthermore, its strong noise tolerance ensures good robustness against random noise and systematic errors in the training data, which is particularly important when dealing with multi-source remote sensing data. By contrast, SVM addresses complex nonlinear relationships by maximizing the margin between data points in high-dimensional space, but its performance is sensitive to the choice of feature space and kernel function, which can impact its efficacy on specific datasets. Although SVM performs well in classification accuracy, its dependence on data characteristics may limit its application in classifying complex burned forest areas. Zhang et al. [90] highlighted that RF achieves high accuracy in processing multi-source data due to its capability to effectively model large numbers of interdependent features. In contrast, Ahmad et al. [91] emphasized that SVM outperform RF on small-sample datasets, yet RF demonstrates greater advantages in handling large-scale, high-dimensional datasets owing to its ensemble learning characteristics. Additionally, Noi et al. [92] argued that SVM exhibits superior performance over RF on small datasets, particularly demonstrating strong learning capabilities in regression tasks with limited data, which aligns with the findings of this study. On the other hand, the KNN method classifies samples based on their distance to the nearest neighbors, characterized by simplicity and independence from the training process. However, its performance is significantly influenced by the dimensionality of the feature space and class imbalance, resulting in lower efficiency with high-dimensional data and sensitivity to noise. Consequently, the KNN classifier demonstrated poor performance in this study, a finding consistent with Tomašev et al. [93], who observed that KNN underperforms in high-dimensional spaces, particularly when handling large-scale, complex datasets prone to overfitting and misclassification. CART constructs a tree structure by recursively partitioning the dataset, yet its high sensitivity to training data limits its ability to model complex data relationships, leading to overall suboptimal performance in this study. This aligns with previous research outcomes. For example, Wang [94] studies have noted CART’s limited effectiveness in remote sensing data analysis, especially when processing high-dimensional datasets with intricate patterns, where it exhibits relatively weaker performance. Overall, RF stands out as the most effective method in this study for identifying burned areas in western Yunnan, while SVM shows some potential. By contrast, KNN and CART face greater challenges in handling complex remote sensing classification tasks. Future research should focus on optimizing the parameter settings of these models to enhance classification accuracy for burned areas, thereby providing a scientific basis for fire management and ecological protection.
4.3. Significant Variability in the Distribution of Burned Forest Areas
Section 3.3 reveals significant spatial variability in the distribution of forest burned areas across different administrative regions, slopes, and elevations in western Yunnan. This spatial heterogeneity aligns with patterns observed in global fire-prone ecosystems, where the interplay of topography, climate, and human activities drives heterogeneous fire regimes [95]. The Lincang region in southwestern Yunnan’s southern Hengduan Mountains, characterized by complex terrain and high forest coverage, demonstrates heightened wildfire susceptibility due to these geographical predispositions. Similar findings by Tian et al. [96] emphasize elevated fire risks in China’s remote mountainous areas, where steep slopes hinder firefighting efforts and dry conditions accelerate fire spread.
Dehong Prefecture along the China–Myanmar border exhibits higher fire incidence, potentially linked to cross-border ignition sources and climatic synergies. As noted by Unnikrishnan et al. [97], transnational fire spillover constitutes a critical driver of recurrent wildfires in Southeast Asian border zones. Dehong’s humid subtropical climate, coupled with seasonal agricultural burning practices in neighboring regions, likely exacerbates fire ignition and propagation—a phenomenon well-documented in similar transboundary ecosystems [98]. Notably, burned areas predominantly concentrate in mid-elevation zones (800–1600 m) with moderate slopes (15–25°), consistent with Wengert et al. [99]. Li et al. [100] found that such topography in Yunnan facilitates fuel accumulation and wind-driven fire spread. The substantial disparity in burned area proportions among administrative units—particularly Lincang’s 43% regional share—underscores the necessity for stratified fire management. This demands prioritized implementation of fuel reduction strategies and enhanced prevention/emergency response systems in high-risk zones. Meanwhile, persistent fire risks in relatively flat terrains like Dali and Baoshan highlight the multidimensional nature of wildfire management, requiring integration of climatic factors and anthropogenic influences beyond mere topographic considerations [101]. Consequently, regionally tailored fire management strategies must account for distinct geographic, climatic, and socioeconomic contexts to optimize prevention efficacy.
4.4. Limitations and Future Work
This study has several limitations that warrant acknowledgment. First, our burned area samples were derived from officially reported fire point data. Although this method ensures a high positional accuracy, it is time-consuming and susceptible to human-induced biases during data collection, potentially limiting the scalability and representativeness of the dataset. Second, the classification algorithms employed (e.g., RF, SVM) rely on traditional machine learning approaches. While these methods achieved satisfactory accuracy, they may lack the capacity to capture complex spatial patterns, unlike advanced deep learning techniques such as CNNs and RNNs [102]. Third, the ecological impacts of fires were analyzed primarily at the canopy level, with limited consideration of species-specific responses. For instance, the fire-adaption traits (e.g., serotinous cones and thick bark) of dominant species such as Pinus yunnanensis [103] were not explicitly integrated into the post-fire recovery assessment, which may oversimplify ecosystem resilience. Lastly, while the use of optical and SAR data is effective for 2D mapping, they overlook 3D structural information, such as LiDAR-derived canopy height, which could enhance fire severity analysis [104].
To address the aforementioned limitations, future research will focus on (1) adopting semi-supervised or transfer learning to expand training datasets while reducing human intervention; (2) implementing deep learning architectures (e.g., CNNs) to improve classification accuracy for complex fire patterns; (3) integrating species composition data and fire adaptation traits (e.g., Pinus yunnanensis regeneration strategies) to assess ecosystem-specific resilience; and (4) combining multi-frequency SAR and LiDAR data to incorporate 3D structural metrics into fire impact analyses. These advancements will support stratified forest management strategies that balance biodiversity conservation and fire risk mitigation in heterogeneous landscapes [105].
5. Conclusions
The features generated from L8+S2+MODIS imagery used in this study were processed by the SNIC image segmentation algorithm. These processed features were then used as parameters of RF, SVM, KNN, and CART, the classification accuracies of which were compared to choose the best classification model to map burned forest areas. The results indicate that in western Yunnan, a region characterized by complex vegetation types and a widespread tree distribution, optical data demonstrated higher accuracy in classifying burned areas, while the synergistic use of optical and SAR imagery did not significantly enhance the classification results. Among the compared algorithms, the RF algorithm performed optimally, achieving an overall accuracy of 96.32% and a Kappa coefficient of 0.951, while the KNN and CART algorithms showed a relatively poor performance. Additionally, spatial analysis of the burned areas reveals the distribution characteristics of forest fires across different terrains and slope conditions, indicating that regions with medium elevations (800–1600 m) and slopes of 15–25° are at a higher risk of fire, with the largest areas of forest being burned. This study offers a precise and effective solution for large-scale forest fire mapping and potential widespread wildfire mapping, with the potential to be applied in national and global forest fire monitoring and assessment.
Author Contributions
Conceptualization, Y.C. and W.K.; methodology, Y.C. and W.K.; software, Y.C.; validation, Y.C.; formal analysis, Y.C.; investigation, W.M. and J.G.; resources, W.K.; data curation, X.Y.; writing—original draft preparation, Y.C. and W.Z.; writing—review and editing, Y.C. and W.K.; visualization, X.Y.; supervision, W.K.; project administration, W.K.; funding acquisition, W.K. All authors have read and agreed to the published version of the manuscript.
Funding
This research was funded by research grants from the National Natural Science Foundation of China (32260391) and the Agricultural Joint Foundation of Yunnan Province (2018FG001-059).
Data Availability Statement
The original contributions presented in this study are included in the article. Further inquiries can be directed to the corresponding author.
Acknowledgments
We are grateful to the Ministry of Emergency Management Southern General Station of Aerial Forest Protection for providing us with reference data support.
Conflicts of Interest
The authors declare no conflicts of interest.
References
- Miura, S.; Amacher, M.; Hofer, T.; San-Miguel-Ayanz, J.; Thackway, R. Protective Functions and Ecosystem Services of Global Forests in the Past Quarter-Century. For. Ecol. Manag. 2015, 352, 35–46. [Google Scholar] [CrossRef]
- Grünig, M.; Seidl, R.; Senf, C. Increasing Aridity Causes Larger and More Severe Forest Fires across Europe. Glob. Change Biol. 2023, 29, 1648–1659. [Google Scholar] [CrossRef] [PubMed]
- Han, Z.; Geng, G.; Yan, Z.; Chen, X. Economic Loss Assessment and Spatial–Temporal Distribution Characteristics of Forest Fires: Empirical Evidence from China. Forests 2022, 13, 1988. [Google Scholar] [CrossRef]
- Zhang, Y.; Zhang, L.; Wang, H.; Wang, Y.; Ding, J.; Shen, J.; Wang, Z.; Liu, Y.; Liang, C.; Li, S. Reconstructing Deforestation Patterns in China from 2000 to 2019. Ecol. Model. 2022, 465, 109874. [Google Scholar] [CrossRef]
- Zhang, J.; Qu, X.; Huang, Y.; Tan, M.; Xu, K. Assessing the Potential of Species Loss Caused by Deforestation in a Mature Subtropical Broadleaf Forest in Central China. Trees For. People 2024, 18, 100673. [Google Scholar] [CrossRef]
- Shan, L.; Xiaoyi, W.; Jun, L.; Yanan, Z.; Yuanfeng, W. Impact of Metallurgy on the Environment: Based on an Illegal Mining Pollution Case in Beijing, China. Int. J. Environ. Sci. Technol. 2023, 20, 2857–2868. [Google Scholar] [CrossRef]
- Suglo, P.; Effah, P.; Acheampong, A.A.; Sunkari, R.; Yeboah, A. Effects of Illegal Mining on the Environment, Economy, and Agricultural Productivity. Biochem. Mol. Biol. 2021, 6, 79–91. [Google Scholar] [CrossRef]
- Xu, H.; Gao, Q.; Yuan, B. Analysis and Identification of Pollution Sources of Comprehensive River Water Quality: Evidence from Two River Basins in China. Ecol. Indic. 2022, 135, 108561. [Google Scholar] [CrossRef]
- Tang, W.; Pei, Y.; Zheng, H.; Zhao, Y.; Shu, L.; Zhang, H. Twenty Years of China’s Water Pollution Control: Experiences and Challenges. Chemosphere 2022, 295, 133875. [Google Scholar] [CrossRef] [PubMed]
- Yin, P.; Brauer, M.; Cohen, A.J.; Wang, H.; Li, J.; Burnett, R.T.; Stanaway, J.D.; Causey, K.; Larson, S.; Godwin, W.; et al. The Effect of Air Pollution on Deaths, Disease Burden, and Life Expectancy across China and Its Provinces, 1990–2017: An Analysis for the Global Burden of Disease Study 2017. Lancet Planet. Health 2020, 4, e386–e398. [Google Scholar] [CrossRef]
- Kuerban, M.; Waili, Y.; Fan, F.; Liu, Y.; Qin, W.; Dore, A.J.; Peng, J.; Xu, W.; Zhang, F. Spatio-Temporal Patterns of Air Pollution in China from 2015 to 2018 and Implications for Health Risks. Environ. Pollut. 2020, 258, 113659. [Google Scholar] [CrossRef] [PubMed]
- Keenan, R.J.; Reams, G.A.; Achard, F.; de Freitas, J.V.; Grainger, A.; Lindquist, E. Dynamics of Global Forest Area: Results from the FAO Global Forest Resources Assessment 2015. For. Ecol. Manag. 2015, 352, 9–20. [Google Scholar] [CrossRef]
- Modica, G.; Silva, J.M.N. Regional-Scale Burned Area Mapping in Mediterranean Regions Based on the Multitemporal Composite Integration of Sentinel-1 and Sentinel-2 Data. GIScience Remote Sens. 2022, 59, 1678–1705. [Google Scholar] [CrossRef]
- Crowley, M.A.; Cardille, J.A.; White, J.C.; Wulder, M.A. Generating Intra-Year Metrics of Wildfire Progression Using Multiple Open-Access Satellite Data Streams. Remote Sens. Environ. 2019, 232, 111295. [Google Scholar] [CrossRef]
- Xiong, Q.; Luo, X.; Liang, P.; Xiao, Y.; Xiao, Q.; Sun, H.; Pan, K.; Wang, L.; Li, L.; Pang, X. Fire from Policy, Human Interventions, or Biophysical Factors? Temporal–Spatial Patterns of Forest Fire in Southwestern China. For. Ecol. Manag. 2020, 474, 118381. [Google Scholar] [CrossRef]
- Hong, H.; Tsangaratos, P.; Ilia, I.; Liu, J.; Zhu, A.-X.; Xu, C. Applying Genetic Algorithms to Set the Optimal Combination of Forest Fire Related Variables and Model Forest Fire Susceptibility Based on Data Mining Models. The Case of Dayu County, China. Sci. Total Environ. 2018, 630, 1044–1056. [Google Scholar] [CrossRef] [PubMed]
- Fang, P.; Ou, G.; Li, R.; Wang, L.; Xu, W.; Dai, Q.; Huang, X. Regionalized Classification of Stand Tree Species in Mountainous Forests by Fusing Advanced Classifiers and Ecological Niche Model. GISci. Remote Sens. 2023, 60, 2211881. [Google Scholar] [CrossRef]
- Tamiminia, H.; Salehi, B.; Mahdianpari, M.; Quackenbush, L.; Adeli, S.; Brisco, B. Google Earth Engine for Geo-Big Data Applications: A Meta-Analysis and Systematic Review. ISPRS J. Photogramm. Remote Sens. 2020, 164, 152–170. [Google Scholar] [CrossRef]
- Florath, J.; Keller, S. Supervised Machine Learning Approaches on Multispectral Remote Sensing Data for a Combined Detection of Fire and Burned Area. Remote Sens. 2022, 14, 657. [Google Scholar] [CrossRef]
- Gholamrezaie, H.; Hasanlou, M.; Amani, M.; Mirmazloumi, S.M. Automatic Mapping of Burned Areas Using Landsat 8 Time-Series Images in Google Earth Engine: A Case Study from Iran. Remote Sens. 2022, 14, 6376. [Google Scholar] [CrossRef]
- Seydi, S.T.; Akhoondzadeh, M.; Amani, M.; Mahdavi, S. Wildfire Damage Assessment over Australia Using Sentinel-2 Imagery and MODIS Land Cover Product within the Google Earth Engine Cloud Platform. Remote Sens. 2021, 13, 220. [Google Scholar] [CrossRef]
- Sharma, L.K.; Gupta, R.; Fatima, N. Assessing the Predictive Efficacy of Six Machine Learning Algorithms for the Susceptibility of Indian Forests to Fire. Int. J. Wildland Fire 2022, 31, 735–758. [Google Scholar] [CrossRef]
- Soh, N.C.; Shah, R.M.; Giap, S.G.E.; Setiawan, B.I.; Minasny, B. Automated Near-Real-Time Mapping and Monitoring of Rice Growth Extent and Stages in Selangor Malaysia. Remote Sens. Appl. Soc. Environ. 2023, 31, 100993. [Google Scholar] [CrossRef]
- Otón, G.; Pereira, J.M.C.; Silva, J.M.; Chuvieco, E. Analysis of Trends in the Firecci Global Long Term Burned Area Product (1982–2018). Fire 2021, 4, 74. [Google Scholar] [CrossRef]
- Andela, N.; Morton, D.C.; Giglio, L.; Paugam, R.; Chen, Y.; Hantson, S. The Global Fire Atlas of Individual FIre Size, Duration, Speed and Direction. Earth Syst. Sci. Data 2019, 11, 529–552. [Google Scholar] [CrossRef]
- Su, H.; Ma, X.; Li, M. An Improved Spatio-Temporal Clustering Method for Extracting Fire Footprints Based on MCD64A1 in the Daxing’anling Area of North-Eastern China. Int. J. Wildland Fire 2023, 32, 679–693. [Google Scholar] [CrossRef]
- Schroeder, W.; Oliva, P.; Giglio, L.; Quayle, B.; Lorenz, E.; Morelli, F. Active Fire Detection Using Landsat-8/OLI Data. Remote Sens. Environ. 2016, 185, 210–220. [Google Scholar] [CrossRef]
- Roteta, E.; Bastarrika, A.; Padilla, M.; Storm, T.; Chuvieco, E. Development of a Sentinel-2 Burned Area Algorithm: Generation of a Small Fire Database for Sub-Saharan Africa. Remote Sens. Environ. 2019, 222, 1–17. [Google Scholar] [CrossRef]
- Fraser, R.H.; Li, Z. Estimating Fire-Related Parameters in Boreal Forest Using SPOT VEGETATION. Remote Sens. Environ. 2002, 82, 95–110. [Google Scholar] [CrossRef]
- Brown, A.R.; Petropoulos, G.P.; Ferentinos, K.P. Appraisal of the Sentinel-1 & 2 Use in a Large-Scale Wildfire Assessment: A Case Study from Portugal’s Fires of 2017. Appl. Geogr. 2018, 100, 78–89. [Google Scholar] [CrossRef]
- Bar, S.; Parida, B.R.; Pandey, A.C. Landsat-8 and Sentinel-2 Based Forest Fire Burn Area Mapping Using Machine Learning Algorithms on GEE Cloud Platform over Uttarakhand, Western Himalaya. Remote Sens. Appl. Soc. Environ. 2020, 18, 100324. [Google Scholar] [CrossRef]
- De Luca, G.; Silva, J.M.N.; Modica, G. A Workflow Based on Sentinel-1 SAR Data and Open-Source Algorithms for Unsupervised Burned Area Detection in Mediterranean Ecosystems. GISci. Remote Sens. 2021, 58, 516–541. [Google Scholar] [CrossRef]
- Kulinan, A.S.; Cho, Y.; Park, M.; Park, S. Rapid Wildfire Damage Estimation Using Integrated Object-Based Classification with Auto-Generated Training Samples from Sentinel-2 Imagery on Google Earth Engine. Int. J. Appl. Earth Obs. Geoinf. 2024, 126, 103628. [Google Scholar] [CrossRef]
- Chuvieco, E.; Roteta, E.; Sali, M.; Stroppiana, D.; Boettcher, M.; Kirches, G.; Storm, T.; Khairoun, A.; Pettinari, M.L.; Franquesa, M. Building a Small Fire Database for Sub-Saharan Africa from Sentinel-2 High-Resolution Images. Sci. Total Environ. 2022, 845, 157139. [Google Scholar] [CrossRef]
- Gibson, R.; Danaher, T.; Hehir, W.; Collins, L. A Remote Sensing Approach to Mapping Fire Severity in South-Eastern Australia Using Sentinel 2 and Random Forest. Remote Sens. Environ. 2020, 240, 111702. [Google Scholar] [CrossRef]
- Farhadi, H.; Ebadi, H.; Kiani, A. Badi: A Novel Burned Area Detection Index for SENTINEL-2 Imagery Using Google Earth Engine Platform. ISPRS Ann. Photogramm. Remote Sens. Spat. Inf. Sci. 2023, 10, 179–186. [Google Scholar] [CrossRef]
- Llorens, R.; Sobrino, J.A.; Fernández, C.; Fernández-Alonso, J.M.; Vega, J.A. A Methodology to Estimate Forest Fires Burned Areas and Burn Severity Degrees Using Sentinel-2 Data. Application to the October 2017 Fires in the Iberian Peninsula. Int. J. Appl. Earth Obs. Geoinf. 2021, 95, 102243. [Google Scholar] [CrossRef]
- Zhang, H.K.; Roy, D.P.; Yan, L.; Li, Z.; Huang, H.; Vermote, E.; Skakun, S.; Roger, J.-C. Characterization of Sentinel-2A and Landsat-8 Top of Atmosphere, Surface, and Nadir BRDF Adjusted Reflectance and NDVI Differences. Remote Sens. Environ. 2018, 215, 482–494. [Google Scholar] [CrossRef]
- Escuin, S.; Navarro, R.; Fernández, P. Fire Severity Assessment by Using NBR (Normalized Burn Ratio) and NDVI (Normalized Difference Vegetation Index) Derived from LANDSAT TM/ETM Images. Int. J. Remote Sens. 2008, 29, 1053–1073. [Google Scholar] [CrossRef]
- João, T.; João, G.; Bruno, M.; João, H. Indicator-Based Assessment of Post-Fire Recovery Dynamics Using Satellite NDVI Time-Series. Ecol. Indic. 2018, 89, 199–212. [Google Scholar] [CrossRef]
- Marinho, A.A.R.; de Gois, G.; de Oliveira-Júnior, J.F.; Correia Filho, W.L.F.; de Barros Santiago, D.; da Silva Junior, C.A.; Teodoro, P.E.; de Souza, A.; Capristo-Silva, G.F.; de Freitas, W.K. Temporal Record and Spatial Distribution of Fire Foci in State of Minas Gerais, Brazil. J. Environ. Manag. 2021, 280, 111707. [Google Scholar] [CrossRef] [PubMed]
- Vasilakos, C.; Tsekouras, G.E.; Palaiologou, P.; Kalabokidis, K. Neural-Network Time-Series Analysis of MODIS EVI for Post-Fire Vegetation Regrowth. ISPRS Int. J. Geo-Inf. 2018, 7, 420. [Google Scholar] [CrossRef]
- Barboza Castillo, E.; Turpo Cayo, E.Y.; de Almeida, C.M.; Salas López, R.; Rojas Briceño, N.B.; Silva López, J.O.; Barrena Gurbillón, M.Á.; Oliva, M.; Espinoza-Villar, R. Monitoring Wildfires in the Northeastern Peruvian Amazon Using Landsat-8 and Sentinel-2 Imagery in the GEE Platform. ISPRS Int. J. Geo-Inf. 2020, 9, 564. [Google Scholar] [CrossRef]
- Liu, S.; Zheng, Y.; Dalponte, M.; Tong, X. A Novel Fire Index-Based Burned Area Change Detection Approach Using Landsat-8 OLI Data. Eur. J. Remote Sens. 2020, 53, 104–112. [Google Scholar] [CrossRef]
- De Luca, G.; Silva, J.M.N.; Di Fazio, S.; Modica, G. Integrated Use of Sentinel-1 and Sentinel-2 Data and Open-Source Machine Learning Algorithms for Land Cover Mapping in a Mediterranean Region. Eur. J. Remote Sens. 2022, 55, 52–70. [Google Scholar] [CrossRef]
- Solano, F.; Di Fazio, S.; Modica, G. A Methodology Based on GEOBIA and WorldView-3 Imagery to Derive Vegetation Indices at Tree Crown Detail in Olive Orchards. Int. J. Appl. Earth Obs. Geoinf. 2019, 83, 101912. [Google Scholar] [CrossRef]
- Topaloğlu, R.H.; Aksu, G.A.; Ghale, Y.A.G.; Sertel, E. High-Resolution Land Use and Land Cover Change Analysis Using GEOBIA and Landscape Metrics: A Case of Istanbul, Turkey. Geocarto Int. 2022, 37, 9071–9097. [Google Scholar] [CrossRef]
- Michel, J.; Youssefi, D.; Grizonnet, M. Stable Mean-Shift Algorithm and Its Application to the Segmentation of Arbitrarily Large Remote Sensing Images. IEEE Trans. Geosci. Remote Sens. 2014, 53, 952–964. [Google Scholar] [CrossRef]
- Yang, L.; Wang, L.; Abubakar, G.A.; Huang, J. High-Resolution Rice Mapping Based on SNIC Segmentation and Multi-Source Remote Sensing Images. Remote Sens. 2021, 13, 1148. [Google Scholar] [CrossRef]
- Hamilton, D.; Brothers, K.; McCall, C.; Gautier, B.; Shea, T. Mapping Forest Burn Extent from Hyperspatial Imagery Using Machine Learning. Remote Sens. 2021, 13, 3843. [Google Scholar] [CrossRef]
- Meddens, A.J.H.; Kolden, C.A.; Lutz, J.A. Detecting Unburned Areas within Wildfire Perimeters Using Landsat and Ancillary Data across the Northwestern United States. Remote Sens. Environ. 2016, 186, 275–285. [Google Scholar] [CrossRef]
- Rahmi, K.I.N.; Nugroho, G.; Sofan, P.; Vetrita, Y.; Chulafak, G.A.; Santoso, I. Identification of Smoke Peatland Fire Using Remote Sensing Data Based on Machine Learning. In Proceedings of the Eighth Geoinformation Science Symposium 2023: Geoinformation Science for Sustainable Planet, Yogyakarta, Indonesia, 28–30 August 2023; SPIE: Paris, France, 2024; Volume 12977, pp. 402–410. [Google Scholar]
- Ramo, R.; Chuvieco, E. Developing a Random Forest Algorithm for MODIS Global Burned Area Classification. Remote Sens. 2017, 9, 1193. [Google Scholar] [CrossRef]
- Zhang, Y.; Ai, J.; Sun, Q.; Li, Z.; Hou, L.; Song, L.; Tang, G.; Li, L.; Shao, G. Soil Organic Carbon and Total Nitrogen Stocks as Affected by Vegetation Types and Altitude across the Mountainous Regions in the Yunnan Province, South-Western China. Catena 2021, 196, 104872. [Google Scholar] [CrossRef]
- Jin, L.; Xu, Q.; Yi, J.; Zhong, X. Integrating CVOR-GWLR-Circuit Model into Construction of Ecological Security Pattern in Yunnan Province, China. Environ. Sci. Pollut. Res. 2022, 29, 81520–81545. [Google Scholar] [CrossRef] [PubMed]
- Wang, W.; Zhao, F.; Wang, Y.; Huang, X.; Ye, J. Seasonal Differences in the Spatial Patterns of Wildfire Drivers and Susceptibility in the Southwest Mountains of China. Sci. Total Environ. 2023, 869, 161782. [Google Scholar] [CrossRef] [PubMed]
- Habel, J.C.; Rasche, L.; Schneider, U.A.; Engler, J.O.; Schmid, E.; Rödder, D.; Meyer, S.T.; Trapp, N.; Sos Del Diego, R.; Eggermont, H.; et al. Final Countdown for Biodiversity Hotspots. Conserv. Lett. 2019, 12, e12668. [Google Scholar] [CrossRef]
- Yang, Y.; Tian, K.; Hao, J.; Pei, S.; Yang, Y. Biodiversity and Biodiversity Conservation in Yunnan, China. Biodivers. Conserv. 2004, 13, 813–826. [Google Scholar] [CrossRef]
- Peng, J.; Hu, X.; Wang, X.; Meersmans, J.; Liu, Y.; Qiu, S. Simulating the Impact of Grain-for-Green Programme on Ecosystem Services Trade-Offs in Northwestern Yunnan, China. Ecosyst. Serv. 2019, 39, 100998. [Google Scholar] [CrossRef]
- Tang, C.Q.; He, L.-Y.; Su, W.-H.; Zhang, G.-F.; Wang, H.-C.; Peng, M.-C.; Wu, Z.-L.; Wang, C.-Y. Regeneration, Recovery and Succession of a Pinus Yunnanensis Community Five Years after a Mega-Fire in Central Yunnan, China. For. Ecol. Manag. 2013, 294, 188–196. [Google Scholar] [CrossRef]
- Liang, K.; Yang, G.; Zuo, Y.; Chen, J.; Sun, W.; Meng, X.; Chen, B. A Novel Method for Cloud and Cloud Shadow Detection Based on the Maximum and Minimum Values of Sentinel-2 Time Series Images. Remote Sens. 2024, 16, 1392. [Google Scholar] [CrossRef]
- Shen, Y.; Wang, Y.; Lv, H.; Qian, J. Removal of Thin Clouds in Landsat-8 OLI Data with Independent Component Analysis. Remote Sens. 2015, 7, 11481–11500. [Google Scholar] [CrossRef]
- Lai, H.; Chen, B.; Yin, X.; Wang, G.; Wang, X.; Yun, T.; Lan, G.; Wu, Z.; Yang, C.; Kou, W. Dry Season Temperature and Rainy Season Precipitation Significantly Affect the Spatio-Temporal Pattern of Rubber Plantation Phenology in Yunnan Province. Front. Plant Sci. 2023, 14, 1283315. [Google Scholar] [CrossRef] [PubMed]
- Tariq, A.; Jiango, Y.; Lu, L.; Jamil, A.; Al-ashkar, I.; Kamran, M.; Sabagh, A.E. Integrated Use of Sentinel-1 and Sentinel-2 Data and Open-Source Machine Learning Algorithms for Burnt and Unburnt Scars. Geomat. Nat. Hazards Risk 2023, 14, 2190856. [Google Scholar] [CrossRef]
- Brown, C.F.; Brumby, S.P.; Guzder-Williams, B.; Birch, T.; Hyde, S.B.; Mazzariello, J.; Czerwinski, W.; Pasquarella, V.J.; Haertel, R.; Ilyushchenko, S. Dynamic World, Near Real-Time Global 10 m Land Use Land Cover Mapping. Sci. Data 2022, 9, 251. [Google Scholar] [CrossRef]
- Caccamo, G.; Bradstock, R.; Collins, L.; Penman, T.; Watson, P. Using MODIS Data to Analyse Post-Fire Vegetation Recovery in Australian Eucalypt Forests. J. Spat. Sci. 2015, 60, 341–352. [Google Scholar] [CrossRef]
- Qiu, J.; Wang, H.; Shen, W.; Zhang, Y.; Su, H.; Li, M. Quantifying Forest Fire and Post-Fire Vegetation Recovery in the Daxin’anling Area of Northeastern China Using Landsat Time-Series Data and Machine Learning. Remote Sens. 2021, 13, 792. [Google Scholar] [CrossRef]
- Liu, B.; Liang, Y.; He, H.S.; Liu, Z.; Ma, T.; Wu, M.M. Wildfire Affects Boreal Forest Resilience through Post-Fire Recruitment in Northeastern China. Ecol. Indic. 2022, 145, 109705. [Google Scholar] [CrossRef]
- Veraverbeke, S.; Gitas, I.; Katagis, T.; Polychronaki, A.; Somers, B.; Goossens, R. Assessing Post-Fire Vegetation Recovery Using Red–near Infrared Vegetation Indices: Accounting for Background and Vegetation Variability. ISPRS J. Photogramm. Remote Sens. 2012, 68, 28–39. [Google Scholar] [CrossRef]
- Seydi, S.T.; Hasanlou, M.; Chanussot, J. DSMNN-Net: A Deep Siamese Morphological Neural Network Model for Burned Area Mapping Using Multispectral Sentinel-2 and Hyperspectral PRISMA Images. Remote Sens. 2021, 13, 5138. [Google Scholar] [CrossRef]
- Escadafal, R. Remote Sensing of Arid Soil Surface Color with Landsat Thematic Mapper. Adv. Space Res. 1989, 9, 159–163. [Google Scholar] [CrossRef]
- Pouget, M.; Madeira, J.; Le Floch, E.; Kamal, S. Caracteristiques Spectrales des Surfaces Sableuses de La Region Cotiere Nord-Ouest de l’Egypte: Application Aux Donnees Satellitaires SPOT. In Caractérisation et Suivi des Milieux Terrestres en Régions Arides et Tropicales; ORSTOM: Paris, France, 1991; pp. 27–38. [Google Scholar]
- Broge, N.H.; Leblanc, E. Comparing Prediction Power and Stability of Broadband and Hyperspectral Vegetation Indices for Estimation of Green Leaf Area Index and Canopy Chlorophyll Density. Remote Sens. Environ. 2001, 76, 156–172. [Google Scholar] [CrossRef]
- Chuvieco, E.; Martín, M.P.; Palacios, A. Assessment of Different Spectral Indices in the Red-near-Infrared Spectral Domain for Burned Land Discrimination. Int. J. Remote Sens. 2002, 23, 5103–5110. [Google Scholar] [CrossRef]
- Wang, L.; Qu, J.J.; Hao, X. Forest Fire Detection Using the Normalized Multi-Band Drought Index (NMDI) with Satellite Measurements. Agric. For. Meteorol. 2008, 148, 1767–1776. [Google Scholar] [CrossRef]
- Alarcon-Aguirre, G.; Miranda Fidhel, R.F.; Ramos Enciso, D.; Canahuire-Robles, R.; Rodriguez-Achata, L.; Garate-Quispe, J. Burn Severity Assessment Using Sentinel-1 SAR in the Southeast Peruvian Amazon, a Case Study of Madre de Dios. Fire 2022, 5, 94. [Google Scholar] [CrossRef]
- Sahin, E.K.; Colkesen, I.; Kavzoglu, T. A Comparative Assessment of Canonical Correlation Forest, Random Forest, Rotation Forest and Logistic Regression Methods for Landslide Susceptibility Mapping. Geocarto Int. 2020, 35, 341–363. [Google Scholar] [CrossRef]
- Tassi, A.; Vizzari, M. Object-Oriented LULC Classification in Google Earth Engine Combining SNIC, GLCM, and Machine Learning Algorithms. Remote Sens. 2020, 12, 3776. [Google Scholar] [CrossRef]
- Breiman, L. Random Forests. Mach. Learn. 2001, 45, 5–32. [Google Scholar] [CrossRef]
- Izadi, M.; Mohammadzadeh, A.; Haghighattalab, A. A New Neuro-Fuzzy Approach for Post-Earthquake Road Damage Assessment Using GA and SVM Classification from QuickBird Satellite Images. J. Indian Soc. Remote Sens. 2017, 45, 965–977. [Google Scholar] [CrossRef]
- Oliveira, S.; Oehler, F.; San-Miguel-Ayanz, J.; Camia, A.; Pereira, J.M. Modeling Spatial Patterns of Fire Occurrence in Mediterranean Europe Using Multiple Regression and Random Forest. For. Ecol. Manag. 2012, 275, 117–129. [Google Scholar] [CrossRef]
- Singh, K.R.; Neethu, K.P.; Madhurekaa, K.; Harita, A.; Mohan, P. Parallel SVM Model for Forest Fire Prediction. Soft Comput. Lett. 2021, 3, 100014. [Google Scholar] [CrossRef]
- Loh, W. Classification and Regression Trees. WIREs Data Min. Knowl. 2011, 1, 14–23. [Google Scholar] [CrossRef]
- Pacheco, A.D.P.; Junior, J.A.D.S.; Ruiz-Armenteros, A.M.; Henriques, R.F.F. Assessment of K-Nearest Neighbor and Random Forest Classifiers for Mapping Forest Fire Areas in Central Portugal Using Landsat-8, Sentinel-2, and Terra Imagery. Remote Sens. 2021, 13, 1345. [Google Scholar] [CrossRef]
- Tadono, T.; Ishida, H.; Oda, F.; Naito, S.; Minakawa, K.; Iwamoto, H. Precise Global DEM Generation by ALOS PRISM. ISPRS Ann. Photogramm. Remote Sens. Spat. Inf. Sci. 2014, 2, 71–76. [Google Scholar] [CrossRef]
- GB/T 26424-2010; Technical Procedures for Forest Management Planning and Design Catalog. China Standards Press: Beijing, China, 2010.
- Gong, M.; Kou, W.; Lu, N.; Chen, Y.; Sun, Y.; Lai, H.; Chen, B.; Wang, J.; Li, C. Individual Tree AGB Estimation of Malania Oleifera Based on UAV-RGB Imagery and Mask R-CNN. Forests 2023, 14, 1493. [Google Scholar] [CrossRef]
- Mutai, S.C. Analysis of Burnt Scar Using Optical and Radar Satellite Data; University of Twente: Enschede, The Netherlands, 2019. [Google Scholar]
- Bastarrika, A.; Rodriguez-Montellano, A.; Roteta, E.; Hantson, S.; Franquesa, M.; Torre, L.; Gonzalez-Ibarzabal, J.; Artano, K.; Martinez-Blanco, P.; Mesanza, A. An Automatic Procedure for Mapping Burned Areas Globally Using Sentinel-2 and VIIRS/MODIS Active Fires in Google Earth Engine. ISPRS J. Photogramm. Remote Sens. 2024, 218, 232–245. [Google Scholar] [CrossRef]
- Zhang, W.; Liu, H.; Wu, W.; Zhan, L.; Wei, J. Mapping Rice Paddy Based on Machine Learning with Sentinel-2 Multi-Temporal Data: Model Comparison and Transferability. Remote Sens. 2020, 12, 1620. [Google Scholar] [CrossRef]
- Ahmad, I.; Basheri, M.; Iqbal, M.J.; Rahim, A. Performance Comparison of Support Vector Machine, Random Forest, and Extreme Learning Machine for Intrusion Detection. IEEE Access 2018, 6, 33789–33795. [Google Scholar] [CrossRef]
- Thanh Noi, P.; Kappas, M. Comparison of Random Forest, k-Nearest Neighbor, and Support Vector Machine Classifiers for Land Cover Classification Using Sentinel-2 Imagery. Sensors 2018, 18, 18. [Google Scholar] [CrossRef] [PubMed]
- Tomašev, N.; Buza, K. Hubness-Aware kNN Classification of High-Dimensional Data in Presence of Label Noise. Neurocomputing 2015, 160, 157–172. [Google Scholar] [CrossRef]
- Wang, R.; Wang, M.; Sun, X.; Wang, J.; Li, G. Winter Remote Sensing Images Are More Suitable for Forest Mapping in Jiangxi Province. Eur. J. Remote Sens. 2023, 56, 2237655. [Google Scholar] [CrossRef]
- He, T.; Lamont, B.B.; Pausas, J.G. Fire as a Key Driver of Earth’s Biodiversity. Biol. Rev. 2019, 94, 1983–2010. [Google Scholar] [CrossRef] [PubMed]
- Tian, Y.; Wu, Z.; Li, M.; Wang, B.; Zhang, X. Forest Fire Spread Monitoring and Vegetation Dynamics Detection Based on Multi-Source Remote Sensing Images. Remote Sens. 2022, 14, 4431. [Google Scholar] [CrossRef]
- Unnikrishnan, A.; Reddy, C.S. Characterizing Distribution of Forest Fires in Myanmar Using Earth Observations and Spatial Statistics Tool. J. Indian Soc. Remote Sens. 2020, 48, 227–234. [Google Scholar] [CrossRef]
- Biswas, S.; Lasko, K.D.; Vadrevu, K.P. Fire Disturbance in Tropical Forests of Myanmar—Analysis Using MODIS Satellite Datasets. IEEE J. Sel. Top. Appl. Earth Obs. Remote Sens. 2015, 8, 2273–2281. [Google Scholar] [CrossRef]
- Wengert, G.M.; Higley, J.M.; Gabriel, M.W.; Rustigian-Romsos, H.; Spencer, W.D.; Clifford, D.L.; Thompson, C. Distribution of Trespass Cannabis Cultivation and Its Risk to Sensitive Forest Predators in California and Southern Oregon. PLoS ONE 2021, 16, e0256273. [Google Scholar] [CrossRef] [PubMed]
- Li, Y.; Li, G.; Wang, K.; Wang, Z.; Chen, Y. Forest Fire Risk Prediction Based on Stacking Ensemble Learning for Yunnan Province of China. Fire 2024, 7, 13. [Google Scholar] [CrossRef]
- Abbas, K.; Souane, A.A.; Ahmad, H.; Suita, F.; Shu, Z.; Huang, H.; Wang, F. Correlating Fire Incidents with Meteorological Variables in Dry Temperate Forest. Forests 2025, 16, 122. [Google Scholar] [CrossRef]
- Liu, Z.; Zhang, K.; Wang, C.; Huang, S. Research on the Identification Method for the Forest Fire Based on Deep Learning. Optik 2020, 223, 165491. [Google Scholar] [CrossRef]
- Su, W.; Yu, J.; Zhang, G.; Shi, Z.; Wang, L.; Zhao, G.; Zhou, R. Comparison of the Canopy and Soil Seed Banks of Pinus Yunnanensis in Central Yunnan, China. For. Ecol. Manag. 2019, 437, 41–48. [Google Scholar] [CrossRef]
- Philipp, M.B.; Levick, S.R. Exploring the Potential of C-Band SAR in Contributing to Burn Severity Mapping in Tropical Savanna. Remote Sens. 2019, 12, 49. [Google Scholar] [CrossRef]
- Feng, Q.; Yang, H.; Liu, Y.; Liu, Z.; Xia, S.; Wu, Z.; Zhang, Y. Interdisciplinary Perspectives on Forest Ecosystems and Climate Interplay: A Review. Environ. Rev. 2025, 33, 1–21. [Google Scholar] [CrossRef]
Disclaimer/Publisher’s Note: The statements, opinions and data contained in all publications are solely those of the individual author(s) and contributor(s) and not of MDPI and/or the editor(s). MDPI and/or the editor(s) disclaim responsibility for any injury to people or property resulting from any ideas, methods, instructions or products referred to in the content. |
© 2025 by the authors. Licensee MDPI, Basel, Switzerland. This article is an open access article distributed under the terms and conditions of the Creative Commons Attribution (CC BY) license (https://creativecommons.org/licenses/by/4.0/).







