Accounting for 10 m Resolution Mapping for Above-Ground Biomass of Urban Trees in C40 Cities Across Eurasia Continent
Highlights
- This study advanced cross-city AGB mapping of urban trees to 10 m resolution.
- The AGB estimates exhibited high consistency with existing single-city C40 studies.
- Quality control markedly enhanced the random forest’s fit and predictive accuracy.
- The high-accuracy inversion method developed in this study exhibited strong applicability across diverse cities.
Abstract
1. Introduction
2. Data and Methods
2.1. Study Area
2.2. Data
2.2.1. Remote Sensing Satellite Imagery
2.2.2. AGB Data Products
2.2.3. AGB Data for Urban Trees
2.3. Methods
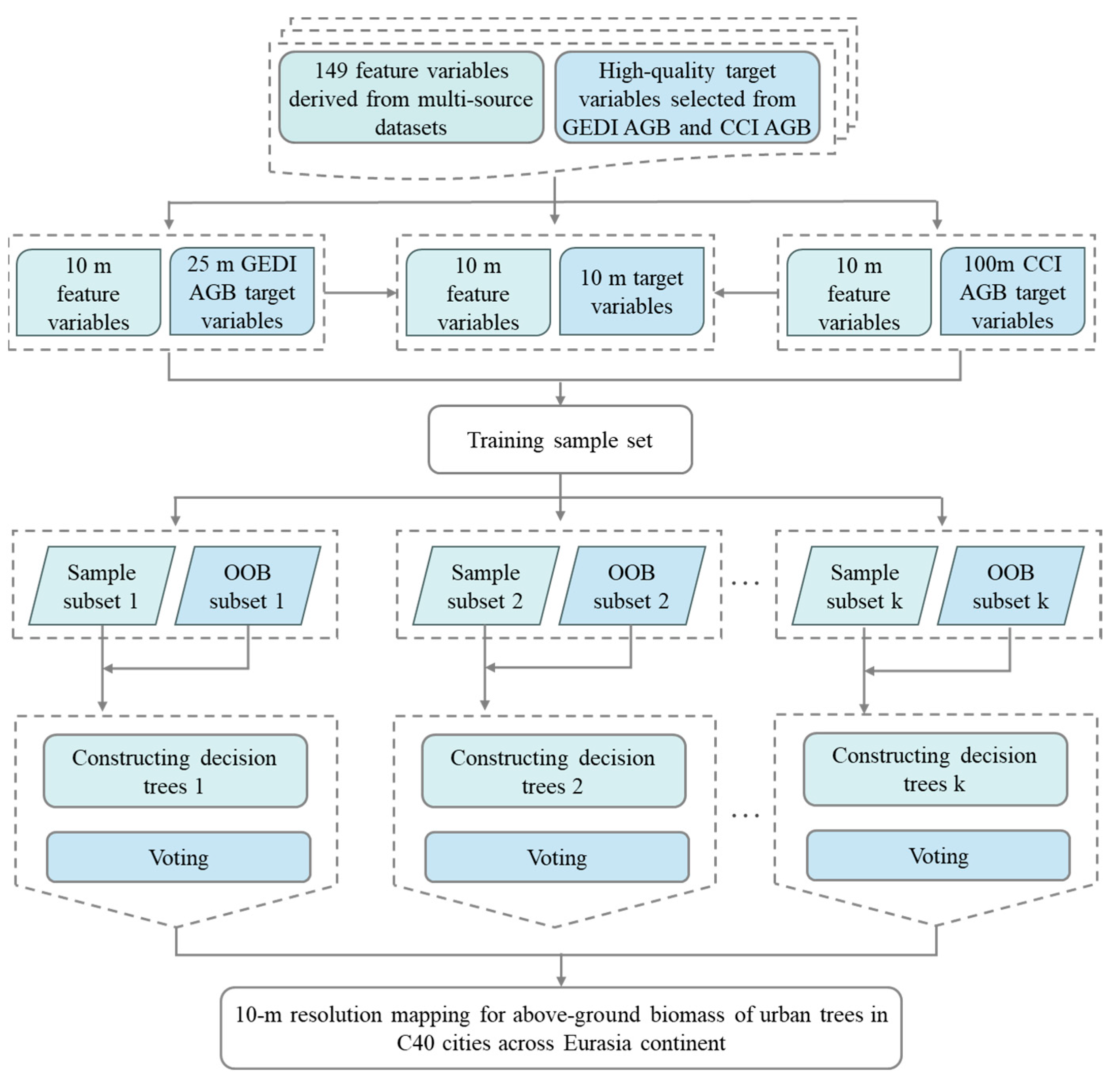
2.3.1. Random Forest Model
2.3.2. Multidimensional Feature Variables Extraction
2.3.3. Quality Control Procedures Construction
2.3.4. Model Accuracy Evaluation
3. Results
3.1. Comparison of Target Variable Quality Control Results
3.2. Assessment of Urban Trees’ AGB Density and Total AGB
3.3. Comparison of Spatial Mapping Details for Urban Trees’ AGB
4. Discussion
4.1. Comparison of AGB Estimates and Mapping Accuracy with Previous Studies
4.2. The Necessity and Potential Limitations of Accurately Estimating Urban Trees’ AGB
5. Conclusions
Supplementary Materials
Author Contributions
Funding
Data Availability Statement
Conflicts of Interest
References
- Diezmartínez, C.V.; Sovacool, B.K.; Short Gianotti, A.G. Operationalizing climate justice in the implementation of Boston’s Building Performance Standard. Nat. Cities 2024, 1, 665–676. [Google Scholar] [CrossRef]
- Sun, Y.-L.; Zhang, C.-H.; Lian, Y.-J.; Zhao, J.-M. Exploring the Global Research Trends of Cities and Climate Change Based on a Bibliometric Analysis. Sustainability 2022, 14, 12302. [Google Scholar] [CrossRef]
- Davidson, K.; Coenen, L.; Gleeson, B. A decade of C40: Research insights and agendas for city networks. Glob. Policy 2019, 10, 697–708. [Google Scholar] [CrossRef]
- Román, M. Governing from the middle: The C40 Cities Leadership Group. Corp. Gov. Int. J. Bus. Soc. 2010, 10, 73–84. [Google Scholar]
- Cui, K.; Cui, Y.; Deng, X.; Zhang, C.; Jia, Y.; Zhao, T.; Li, N.; Shi, Z.; Zhao, X.; Qin, H. Refined big data on carbon sequestration for urban trees: 3D information and spatial carbon stock. Sustain. Cities Soc. 2025, 134, 106901. [Google Scholar] [CrossRef]
- Johnson, L.; Krisko, P.; Malik, M.; O’Donnell, C.; Pendleton, N.; Ahn, D.; Bizberg, A.; Chafe, Z.A.; Kim, D.; McCormick, S. Environmental, health, and equity co-benefits in urban climate action plans: A descriptive analysis for 27 C40 member cities. Front. Sustain. Cities 2022, 4, 869203. [Google Scholar] [CrossRef]
- Liu, X.; Cui, Y.; Xiao, X.; Shi, Z.; Li, M.; Li, N.; Dong, J. Multi-scale analysis of urbanization and gross primary productivity during 2000–2018 in Beijing, China. Environ. Res. Lett. 2023, 19, 014023. [Google Scholar] [CrossRef]
- Agbelade, A.D.; Onyekwelu, J.C. Tree species diversity, volume yield, biomass and carbon sequestration in urban forests in two Nigerian cities. Urban Ecosyst. 2020, 23, 957–970. [Google Scholar] [CrossRef]
- Li, N.; Deng, L.; Yan, G.; Cao, M.; Cui, Y. Estimation for refined carbon storage of urban green space and minimum spatial mapping scale in a plain city of China. Remote Sens. 2024, 16, 217. [Google Scholar] [CrossRef]
- Kükenbrink, D.; Gardi, O.; Morsdorf, F.; Thürig, E.; Schellenberger, A.; Mathys, L. Above-ground biomass references for urban trees from terrestrial laser scanning data. Ann. Bot. 2021, 128, 709–724. [Google Scholar] [CrossRef] [PubMed]
- Tian, L.; Wu, X.; Tao, Y.; Li, M.; Qian, C.; Liao, L.; Fu, W. Review of remote sensing-based methods for forest aboveground biomass estimation: Progress, challenges, and prospects. Forests 2023, 14, 1086. [Google Scholar] [CrossRef]
- Wilkes, P.; Disney, M.; Vicari, M.B.; Calders, K.; Burt, A. Estimating urban above ground biomass with multi-scale LiDAR. Carbon Balance Manag. 2018, 13, 10. [Google Scholar] [CrossRef]
- Hojas Gascon, L.; Ceccherini, G.; Garcia Haro, F.J.; Avitabile, V.; Eva, H. The potential of high resolution (5 m) RapidEye optical data to estimate above ground biomass at the national level over Tanzania. Forests 2019, 10, 107. [Google Scholar] [CrossRef]
- Rijal, S.S.; Pham, T.D.; Noer’Aulia, S.; Putera, M.I.; Saintilan, N. Mapping mangrove above-ground carbon using multi-source remote sensing data and machine learning approach in Loh Buaya, Komodo National Park, Indonesia. Forests 2023, 14, 94. [Google Scholar] [CrossRef]
- Tigges, J.; Lakes, T. High resolution remote sensing for reducing uncertainties in urban forest carbon offset life cycle assessments. Carbon Balance Manag. 2017, 12, 17. [Google Scholar] [CrossRef]
- Sharma, G.; Morgenroth, J.; Richards, D.R.; Ye, N. Advancing urban forest and ecosystem service assessment through the integration of remote sensing and i-Tree Eco: A systematic review. Urban For. Urban Green. 2025, 104, 128659. [Google Scholar] [CrossRef]
- Kowe, P.; Mutanga, O.; Dube, T. Advancements in the remote sensing of landscape pattern of urban green spaces and vegetation fragmentation. Int. J. Remote Sens. 2021, 42, 3797–3832. [Google Scholar] [CrossRef]
- Ahmad, A.; Gilani, H.; Ahmad, S.R. Forest aboveground biomass estimation and mapping through high-resolution optical satellite imagery—A literature review. Forests 2021, 12, 914. [Google Scholar] [CrossRef]
- Ma, P.; Lin, H.; Wang, W.; Yu, H.; Chen, F.; Jiang, L.; Zhou, L.; Zhang, Z.; Shi, G.; Wang, J. Toward fine surveillance: A review of multitemporal interferometric synthetic aperture radar for infrastructure health monitoring. IEEE Geosci. Remote Sens. Mag. 2021, 10, 207–230. [Google Scholar] [CrossRef]
- Guo, Q.; Su, Y.; Hu, T.; Guan, H.; Jin, S.; Zhang, J.; Zhao, X.; Xu, K.; Wei, D.; Kelly, M. Lidar boosts 3D ecological observations and modelings: A review and perspective. IEEE Geosci. Remote Sens. Mag. 2020, 9, 232–257. [Google Scholar] [CrossRef]
- Zhang, S.; Li, N.; Cui, Y.; Dong, J.; Yu, L.; Ran, L.; Chen, Z.; Niu, J.; Yan, W.; Kanniah, K.D.; et al. Large-Scale Single Tree Information Extraction of Oil Palm in Malaysia Based on Sub-Meter Visible Light Satellite Images. Comput. Electron. Agric. 2025, 238, 110796. [Google Scholar] [CrossRef]
- Zhang, Y.; Shao, Z. Assessing of urban vegetation biomass in combination with LiDAR and high-resolution remote sensing images. Int. J. Remote Sens. 2021, 42, 964–985. [Google Scholar] [CrossRef]
- Yang, M.; Zhou, X.; Liu, Z.; Li, P.; Tang, J.; Xie, B.; Peng, C. A review of general methods for quantifying and estimating urban trees and biomass. Forests 2022, 13, 616. [Google Scholar] [CrossRef]
- Araza, A.; Herold, M.; De Bruin, S.; Ciais, P.; Gibbs, D.A.; Harris, N.; Santoro, M.; Wigneron, J.-P.; Yang, H.; Málaga, N. Past decade above-ground biomass change comparisons from four multi-temporal global maps. Int. J. Appl. Earth Obs. Geoinf. 2023, 118, 103274. [Google Scholar] [CrossRef]
- Safari, A.; Sohrabi, H.; Powell, S. Comparison of satellite-based estimates of aboveground biomass in coppice oak forests using parametric, semiparametric, and nonparametric modeling methods. J. Appl. Remote Sens. 2018, 12, 046026. [Google Scholar] [CrossRef]
- Chirici, G.; Barbati, A.; Corona, P.; Marchetti, M.; Travaglini, D.; Maselli, F.; Bertini, R. Non-parametric and parametric methods using satellite images for estimating growing stock volume in alpine and Mediterranean forest ecosystems. Remote Sens. Environ. 2008, 112, 2686–2700. [Google Scholar] [CrossRef]
- Urbazaev, M.; Thiel, C.; Cremer, F.; Dubayah, R.; Migliavacca, M.; Reichstein, M.; Schmullius, C. Estimation of forest aboveground biomass and uncertainties by integration of field measurements, airborne LiDAR, and SAR and optical satellite data in Mexico. Carbon Balance Manag. 2018, 13, 5. [Google Scholar] [CrossRef] [PubMed]
- Su, H.; Shen, W.; Wang, J.; Ali, A.; Li, M. Machine learning and geostatistical approaches for estimating aboveground biomass in Chinese subtropical forests. For. Ecosyst. 2020, 7, 64. [Google Scholar] [CrossRef]
- Wu, C.; Tao, H.; Zhai, M.; Lin, Y.; Wang, K.; Deng, J.; Shen, A.; Gan, M.; Li, J.; Yang, H. Using nonparametric modeling approaches and remote sensing imagery to estimate ecological welfare forest biomass. J. For. Res. 2018, 29, 151–161. [Google Scholar] [CrossRef]
- Ma, T.; Zhang, C.; Ji, L.; Zuo, Z.; Beckline, M.; Hu, Y.; Li, X.; Xiao, X. Development of forest aboveground biomass estimation, its problems and future solutions: A review. Ecol. Indic. 2024, 159, 111653. [Google Scholar] [CrossRef]
- Li, Z.; Bi, S.; Hao, S.; Cui, Y. Aboveground biomass estimation in forests with random forest and Monte Carlo-based uncertainty analysis. Ecol. Indic. 2022, 142, 109246. [Google Scholar] [CrossRef]
- Dorado-Roda, I.; Pascual, A.; Godinho, S.; Silva, C.A.; Botequim, B.; Rodríguez-Gonzálvez, P.; González-Ferreiro, E.; Guerra-Hernández, J. Assessing the accuracy of GEDI data for canopy height and aboveground biomass estimates in Mediterranean forests. Remote Sens. 2021, 13, 2279. [Google Scholar] [CrossRef]
- Sialelli, G.; Peters, T.; Wegner, J.D.; Schindler, K. Agbd: A global-scale biomass dataset. arXiv 2024, arXiv:2406.04928 2024. [Google Scholar] [CrossRef]
- Heikkinen, M.; Ylä-Anttila, T.; Juhola, S. Incremental, reformistic or transformational: What kind of change do C40 cities advocate to deal with climate change? J. Environ. Policy Plan. 2019, 21, 90–103. [Google Scholar] [CrossRef]
- Lasantha, V.; Oki, T.; Tokuda, D. Data–Driven versus Köppen–Geiger Systems of Climate Classification. Adv. Meteorol. 2022, 2022, 3581299. [Google Scholar] [CrossRef]
- Martin, G.K.; O’Dell, K.; Kinney, P.; Pescador-Jimenez, M.; Rojas-Rueda, D.; Canales, R.; Anenberg, S. Tracking progress towards urban nature targets using landcover and vegetation indices: A global study for the 96 C40 Cities. GeoHealth 2024, 8, 3. [Google Scholar] [CrossRef]
- Quegan, S.; Le Toan, T.; Chave, J.; Dall, J.; Exbrayat, J.-F.; Minh, D.H.T.; Lomas, M.; D’alessandro, M.M.; Paillou, P.; Papathanassiou, K. The European Space Agency BIOMASS mission: Measuring forest above-ground biomass from space. Remote Sens. Environ. 2019, 227, 44–60. [Google Scholar] [CrossRef]
- Zhou, Y.; Taylor, D.M.; Tang, H. Improved country-wide estimation of above-ground tropical forest biomass using locally calibrated GEDI spaceborne LiDAR data. Environ. Res. Lett. 2024, 20, 014017. [Google Scholar] [CrossRef]
- Venter, Z.S.; Barton, D.N.; Chakraborty, T.; Simensen, T.; Singh, G. Global 10 m land use land cover datasets: A comparison of dynamic world, world cover and esri land cover. Remote Sens. 2022, 14, 4101. [Google Scholar] [CrossRef]
- da Silva, W.K.K.; Dudeque Zenni, R.; de Carvalho Alves, M. Urbanization Increases Gross Primary Production and Biomass of Atlantic Forest Fragments. Acta Oecologica 2025, 129, 104126. [Google Scholar] [CrossRef]
- Breiman, L. Statistical modeling: The two cultures (with comments and a rejoinder by the author). Stat. Sci. 2001, 16, 199–231. [Google Scholar] [CrossRef]
- Rigatti, S.J. Random forest. J. Insur. Med. 2017, 47, 31–39. [Google Scholar] [CrossRef] [PubMed]
- Hengl, T.; Heuvelink, G.B.; Kempen, B.; Leenaars, J.G.; Walsh, M.G.; Shepherd, K.D.; Sila, A.; MacMillan, R.A.; Mendes de Jesus, J.; Tamene, L. Mapping soil properties of Africa at 250 m resolution: Random forests significantly improve current predictions. PLoS ONE 2015, 10, e0125814. [Google Scholar] [CrossRef]
- Xu, W.; Cheng, Y.; Luo, M.; Mai, X.; Wang, W.; Zhang, W.; Wang, Y. Progress and Limitations in Forest Carbon Stock Estimation Using Remote Sensing Technologies: A Comprehensive Review. Forests 2025, 16, 449. [Google Scholar] [CrossRef]
- Wood, E.M.; Pidgeon, A.M.; Radeloff, V.C.; Keuler, N.S. Image texture as a remotely sensed measure of vegetation structure. Remote Sens. Environ. 2012, 121, 516–526. [Google Scholar] [CrossRef]
- Xue, J.; Su, B. Significant remote sensing vegetation indices: A review of developments and applications. J. Sens. 2017, 2017, 1353691. [Google Scholar] [CrossRef]
- Dong, T.; Meng, J.; Shang, J.; Liu, J.; Wu, B.; Huffman, T. Modified vegetation indices for estimating crop fraction of absorbed photosynthetically active radiation. Int. J. Remote Sens. 2015, 36, 3097–3113. [Google Scholar] [CrossRef]
- Matsushita, B.; Yang, W.; Chen, J.; Onda, Y.; Qiu, G. Sensitivity of the enhanced vegetation index (EVI) and normalized difference vegetation index (NDVI) to topographic effects: A case study in high-density cypress forest. Sensors 2007, 7, 2636–2651. [Google Scholar] [CrossRef]
- Nandy, S.; Srinet, R.; Padalia, H. Mapping forest height and aboveground biomass by integrating ICESat–2, Sentinel–1 and Sentinel–2 data using Random Forest algorithm in northwest Himalayan foothills of India. Geophys. Res. Lett. 2021, 48, e2021GL093799. [Google Scholar] [CrossRef]
- Huete, A.; Didan, K.; Miura, T.; Rodriguez, E.P.; Gao, X.; Ferreira, L.G. Overview of the radiometric and biophysical performance of the MODIS vegetation indices. Remote Sens. Environ. 2002, 83, 195–213. [Google Scholar] [CrossRef]
- Nadjla, B.; Assia, S.; Ahmed, Z. Contribution of spectral indices of chlorophyll (RECl and GCI) in the analysis of multi-temporal mutations of cultivated land in the Mostaganem plateau. In Proceedings of the 2022 7th International Conference on Image and Signal Processing and Their Applications (ISPA), Mostaganem, Algeria, 8–9 May 2022; pp. 1–6. [Google Scholar]
- Lemenkova, P.; Debeir, O. Computing vegetation indices from the satellite images using GRASS GIS scripts for monitoring mangrove forests in the coastal landscapes of Niger Delta, Nigeria. J. Mar. Sci. Eng. 2023, 11, 871. [Google Scholar] [CrossRef]
- Stow, D.; Niphadkar, M.; Kaiser, J. MODIS-derived visible atmospherically resistant index for monitoring chaparral moisture content. Int. J. Remote Sens. 2005, 26, 3867–3873. [Google Scholar] [CrossRef]
- Kimura, R.; Okada, S.; Miura, H.; Kamichika, M. Relationships among the leaf area index, moisture availability, and spectral reflectance in an upland rice field. Agric. Water Manag. 2004, 69, 83–100. [Google Scholar] [CrossRef]
- Wilson, N.R.; Norman, L.M. Analysis of vegetation recovery surrounding a restored wetland using the normalized difference infrared index (NDII) and normalized difference vegetation index (NDVI). Int. J. Remote Sens. 2018, 39, 3243–3274. [Google Scholar] [CrossRef]
- Yue, J.; Yao, Y.; Shen, J.; Li, T.; Xu, N.; Feng, H.; Wei, Y.; Xu, X.; Lin, Y.; Guo, W. Winter wheat harvest detection via Sentinel-2 MSI images. Int. J. Remote Sens. 2025, 46, 2482–2500. [Google Scholar] [CrossRef]
- Bannari, A.; Morin, D.; Bonn, F.; Huete, A. A review of vegetation indices. Remote Sens. Rev. 1995, 13, 95–120. [Google Scholar] [CrossRef]
- Liu, M.; Zhan, Y.; Li, J.; Kang, Y.; Sun, X.; Gu, X.; Wei, X.; Wang, C.; Li, L.; Gao, H. Validation of red-edge vegetation indices in vegetation classification in tropical monsoon region—A case study in Wenchang, Hainan, China. Remote Sens. 2024, 16, 1865. [Google Scholar] [CrossRef]
- Zhang, H.; Li, J.; Liu, Q.; Lin, S.; Huete, A.; Liu, L.; Croft, H.; Clevers, J.G.; Zeng, Y.; Wang, X. A novel red-edge spectral index for retrieving the leaf chlorophyll content. Methods Ecol. Evol. 2022, 13, 2771–2787. [Google Scholar] [CrossRef]
- Magney, T.S.; Eitel, J.U.; Vierling, L.A. Mapping wheat nitrogen uptake from RapidEye vegetation indices. Precis. Agric. 2017, 18, 429–451. [Google Scholar] [CrossRef]
- Sharifi, A. Using sentinel-2 data to predict nitrogen uptake in maize crop. IEEE J. Sel. Top. Appl. Earth Obs. Remote Sens. Environ. 2020, 13, 2656–2662. [Google Scholar] [CrossRef]
- Gitelson, A.A.; Kaufman, Y.J.; Merzlyak, M.N. Use of a green channel in remote sensing of global vegetation from EOS-MODIS. Remote Sens. Environ. 1996, 58, 289–298. [Google Scholar] [CrossRef]
- Wu, W. The generalized difference vegetation index (GDVI) for dryland characterization. Remote Sens. 2014, 6, 1211–1233. [Google Scholar] [CrossRef]
- Frampton, W.J.; Dash, J.; Watmough, G.; Milton, E.J. Evaluating the capabilities of Sentinel-2 for quantitative estimation of biophysical variables in vegetation. ISPRS J. Photogramm. Remote Sens. 2013, 82, 83–92. [Google Scholar] [CrossRef]
- Majasalmi, T.; Rautiainen, M. The potential of Sentinel-2 data for estimating biophysical variables in a boreal forest: A simulation study. Remote Sens. Lett. 2016, 7, 427–436. [Google Scholar] [CrossRef]
- Dong, T.; Meng, J.; Shang, J.; Liu, J.; Wu, B. Evaluation of chlorophyll-related vegetation indices using simulated Sentinel-2 data for estimation of crop fraction of absorbed photosynthetically active radiation. IEEE J. Sel. Top. Appl. Earth Obs. Remote Sens. 2015, 8, 4049–4059. [Google Scholar] [CrossRef]
- Guan, Q.; Huang, W.; Zhao, J.; Liu, L.; Liang, D.; Huang, L.; Wang, L.; Yang, G. Quantitative identification of yellow rust, powdery mildew and fertilizer-water stress in winter wheat using in-situ hyperspectral data. Sens. Lett. 2014, 12, 876–882. [Google Scholar] [CrossRef]
- Xu, D.; Zhang, M. Mapping paddy rice using an adaptive stacking algorithm and Sentinel-1/2 images based on Google Earth Engine. Remote Sens. Lett. 2022, 13, 373–382. [Google Scholar] [CrossRef]
- Xie, Q.; Dash, J.; Huang, W.; Peng, D.; Qin, Q.; Mortimer, H.; Casa, R.; Pignatti, S.; Laneve, G.; Pascucci, S. Vegetation indices combining the red and red-edge spectral information for leaf area index retrieval. IEEE J. Sel. Top. Appl. Earth Obs. Remote Sens. 2018, 11, 1482–1493. [Google Scholar] [CrossRef]
- Fernández-Manso, A.; Fernández-Manso, O.; Quintano, C. SENTINEL-2A red-edge spectral indices suitability for discriminating burn severity. nt. J. Appl. Earth Obs. Geoinf. 2016, 50, 170–175. [Google Scholar] [CrossRef]
- Radočaj, D.; Šiljeg, A.; Marinović, R.; Jurišić, M. State of major vegetation indices in precision agriculture studies indexed in web of science: A review. Agriculture 2023, 13, 707. [Google Scholar] [CrossRef]
- Feng, W.; Wu, Y.; He, L.; Ren, X.; Wang, Y.; Hou, G.; Wang, Y.; Liu, W.; Guo, T. An optimized non-linear vegetation index for estimating leaf area index in winter wheat. Precis. Agric. 2019, 20, 1157–1176. [Google Scholar] [CrossRef]
- Ren, S.; Chen, X.; An, S. Assessing plant senescence reflectance index-retrieved vegetation phenology and its spatiotemporal response to climate change in the Inner Mongolian Grassland. Int. J. Biometeorol. 2017, 61, 601–612. [Google Scholar] [CrossRef] [PubMed]
- Rondeaux, G.; Steven, M.; Baret, F. Optimization of soil-adjusted vegetation indices. Remote Sens. Environ. 1996, 55, 95–107. [Google Scholar] [CrossRef]
- Gitelson, A.A. Wide dynamic range vegetation index for remote quantification of biophysical characteristics of vegetation. J. Plant Physiol. 2004, 161, 165–173. [Google Scholar] [CrossRef] [PubMed]
- Schiefer, F.; Schmidtlein, S.; Frick, A.; Frey, J.; Klinke, R.; Zielewska-Büttner, K.; Junttila, S.; Uhl, A.; Kattenborn, T. UAV-based reference data for the prediction of fractional cover of standing deadwood from Sentinel time series. ISPRS Open J. Photogramm. Remote Sens. 2023, 8, 100034. [Google Scholar] [CrossRef]
- Mavrogiorgos, K.; Kiourtis, A.; Mavrogiorgou, A.; Menychtas, A.; Kyriazis, D. Bias in machine learning: A literature review. Appl. Sci. 2024, 14, 8860. [Google Scholar] [CrossRef]
- Lamahewage, S.H.G.; Witharana, C.; Riemann, R.; Fahey, R.; Worthley, T. Comparing Machine Learning and Statistical Models for Remote Sensing-Based Forest Aboveground Biomass Estimations. Forests 2025, 16, 1430. [Google Scholar] [CrossRef]
- Huang, D.; Zhou, Z.; Zhang, Z.; Dai, Q.; Lu, H.; Li, Y.; Huang, Y. Land Use/Land Cover Remote Sensing Classification in Complex Subtropical Karst Environments: Challenges, Methodological Review, and Research Frontiers. Appl. Sci. 2025, 15, 9641. [Google Scholar] [CrossRef]
- Zakaria, Y.S.; Akhir, M.F.; Muslim, A.M.; Ariffin, N.A.; Ahmad, A. Estimating Forest Aboveground Biomass Density Using Remote Sensing and Machine Learning: A RSME Approach. Land Degrad. Dev. 2025. [Google Scholar] [CrossRef]
- Li, Y.; Li, M.; Wang, Y. Forest aboveground biomass estimation and response to climate change based on remote sensing data. Sustainability 2022, 14, 14222. [Google Scholar] [CrossRef]
- Li, J.; Bao, W.; Wang, X.; Song, Y.; Liao, T.; Xu, X.; Guo, M. Estimating Aboveground Biomass of Boreal forests in Northern China using multiple datasets. IEEE Trans. Geosci. Remote Sens. 2024, 62, 1–10. [Google Scholar] [CrossRef]
- Wong, T.-T.; Yeh, P.-Y. Reliable accuracy estimates from k-fold cross validation. IEEE Trans. Knowl. Data Eng. 2019, 32, 1586–1594. [Google Scholar] [CrossRef]
- Li, W.; Cui, Y.; Liu, X.; Deng, C.; Zhang, S. Positive impact of urbanization on vegetation growth has been continuously strengthening in arid regions of China. Environ. Res. Lett. 2023, 18, 124011. [Google Scholar] [CrossRef]
- Woodward, A.; Hinwood, A.; Bennett, D.; Grear, B.; Vardoulakis, S.; Lalchandani, N.; Lyne, K.; Williams, C. Trees, climate change, and health: An urban planning, greening and implementation perspective. Int. J. Environ. Res. Public Health 2023, 20, 6798. [Google Scholar] [CrossRef] [PubMed]
- Zhu, Y.; Feng, Z.; Lu, J.; Liu, J. Estimation of forest biomass in Beijing (China) using multisource remote sensing and forest inventory data. Forests 2020, 11, 163. [Google Scholar] [CrossRef]
- Zhang, Y.; Li, X. Carbon sink potential of Beijing’s forest under carbon peak and cabon neutrality. Resour. Ind. 2022, 24, 15. [Google Scholar]
- Ren, D.; Liao, X.; Xiao, Q.; Lai, C.; Song, F.; Meng, S.; Peng, X. Carbon storage and spatial distribution pattern of forest vegetation in Chengdu. J. West China For. Sci. 2021, 50, 74–81. [Google Scholar]
- Mariappan, M.; Lingava, S.; Murugaiyan, R.; Krishnan, V.; Kolanuvada, S.R.; Thirumeni, R.S.L. Carbon accounting of urban forest in Chennai City using Lidar data. Eur. J. Sci. Res. 2012, 81, 314–328. [Google Scholar]
- Wang, Z.; Liu, H.; Guan, Q.; Wang, X.; Hao, J.; Ling, N.; Shi, C. Carbon storage and density of urban forest ecosystems in Nanjing. J. Nanjing For. Univ. (Nat. Sci. Ed.) 2011, 35, 18–22. [Google Scholar]
- Fan, D.; Yu, X.; Yue, Y.; Niu, L.; Gao, Z.; Ma, L. Forest carbon storage and its dynamics in Beijing. J. Beijing For. Univ. 2008, 30, 117–120. [Google Scholar]
- Chen, Y.; Shi, Z.; Zeng, W.; Yuan, F.; Wang, Y.; Zeng, C. Estimation and Distribution Characteristics of Carbon Density in the Arbor Layer of Urban Green Spaces in Shenzhen’s Built Area. J. Chin. Urban For. 2024, 22, 43–50. [Google Scholar]
- Tan, Y.; Peng, Y.; Shi, Z.; Wen, W. Forest Carbon Storage and Its Dynamic Change in Shenzhen City. J. Southwest For. Univ. (Nat. Sci.) 2013, 33, 17–24. [Google Scholar]
- Richter, S.; Haase, D.; Thestorf, K.; Makki, M. Carbon pools of berlin, germany: Organic carbon in soils and aboveground in trees. Urban For. Urban Green. 2020, 54, 126777. [Google Scholar] [CrossRef]
- Wei, F.; Zhan, X. Delineation of rigid urban growth boundary based on habitat quality and carbon storage. J. Zhejiang Univ. (Eng. Sci.) 2019, 53, 1478–1487. [Google Scholar]
- Schwartz, M.; Ciais, P.; De Truchis, A.; Chave, J.; Ottlé, C.; Vega, C.; Wigneron, J.-P.; Nicolas, M.; Jouaber, S.; Liu, S. FORMS: Forest Multiple Source height, wood volume, and biomass maps in France at 10 to 30 m resolution based on Sentinel-1, Sentinel-2, and Global Ecosystem Dynamics Investigation (GEDI) data with a deep learning approach. Earth Syst. Sci. Data 2023, 15, 4927–4945. [Google Scholar] [CrossRef]
- Davies, Z.G.; Dallimer, M.; Edmondson, J.L.; Leake, J.R.; Gaston, K.J. Identifying potential sources of variability between vegetation carbon storage estimates for urban areas. Environ. Pollut. 2013, 183, 133–142. [Google Scholar] [CrossRef] [PubMed]
- Xu, F.; Liu, W.; Ren, W.; Zhong, Q.; Zhang, G.; Wang, K. Effects of community structure on carbon fixation of urban forests in Shanghai, China. Chin. J. Ecol. 2010, 29, 439–447. [Google Scholar]
- Velasco, E.; Chen, K.W. Carbon storage estimation of tropical urban trees by an improved allometric model for aboveground biomass based on terrestrial laser scanning. Urban For. Urban Green. 2019, 44, 126387. [Google Scholar] [CrossRef]
- Liu, S.; Brandt, M.; Nord-Larsen, T.; Chave, J.; Reiner, F.; Lang, N.; Tong, X.; Ciais, P.; Igel, C.; Pascual, A. The overlooked contribution of trees outside forests to tree cover and woody biomass across Europe. Sci. Adv. 2023, 9, eadh4097. [Google Scholar] [CrossRef]
- Miettinen, J.; Breidenbach, J.; Adame, P.; Adolt, R.; Alberdi, I.; Antropov, O.; Arnarsson, Ó.; Astrup, R.; Berger, A.; Bogason, J. Pan-European forest maps produced with a combination of earth observation data and national forest inventory plots. Data Brief 2025, 60, 111613. [Google Scholar] [CrossRef]
- Shendryk, Y. Fusing GEDI with earth observation data for large area aboveground biomass mapping. Int. J. Appl. Earth Obs. Geoinf. 2022, 115, 103108. [Google Scholar] [CrossRef]
- Santoro, M.; Cartus, O. ESA biomass climate change initiative (Biomass_cci): Global datasets of forest above-ground biomass for the years 2010, 2017 and 2018, v3. NERC EDS Centre for Environmental Data Analysis. 2021. Available online: https://catalogue.ceda.ac.uk/uuid/5f331c418e9f4935b8eb1b836f8a91b8/ (accessed on 2 October 2024).
- Santoro, M.; Cartus, O. ESA Biomass Climate Change Initiative (Biomass_cci): Global datasets of forest above-ground biomass for the years 2010, 2017, 2018, 2019 and 2020, v4. NERC EDS Centre for Environmental Data Analysis. 2023. Available online: https://catalogue.ceda.ac.uk/uuid/af60720c1e404a9e9d2c145d2b2ead4e/ (accessed on 2 October 2024).
- Hunka, N.; Duncanson, L.; Armston, J.; Dubayah, R.; Healey, S.P.; Santoro, M.; May, P.; Araza, A.; Bourgoin, C.; Montesano, P.M. Intergovernmental panel on climate change (IPCC) tier 1 forest biomass estimates from Earth observation. Sci. Data 2024, 11, 1127. [Google Scholar] [CrossRef]
- Pasher, J.; McGovern, M.; Khoury, M.; Duffe, J. Assessing carbon storage and sequestration by Canada’s urban forests using high resolution earth observation data. Urban For. Urban Green. 2014, 13, 484–494. [Google Scholar] [CrossRef]
- Santoro, M.; Cartus, O.; Carvalhais, N.; Rozendaal, D.M.; Avitabile, V.; Araza, A.; De Bruin, S.; Herold, M.; Quegan, S.; Rodríguez-Veiga, P. The global forest above-ground biomass pool for 2010 estimated from high-resolution satellite observations. Earth Syst. Sci. Data 2021, 13, 3927–3950. [Google Scholar] [CrossRef]
- Davies, Z.G.; Edmondson, J.L.; Heinemeyer, A.; Leake, J.R.; Gaston, K.J. Mapping an urban ecosystem service: Quantifying above–ground carbon storage at a city–wide scale. J. Appl. Ecol. 2011, 48, 1125–1134. [Google Scholar] [CrossRef]
- Liu, X.; Wang, S.; Wu, P.; Feng, K.; Hubacek, K.; Li, X.; Sun, L. Impacts of urban expansion on terrestrial carbon storage in China. Environ. Sci. Technol. 2019, 53, 6834–6844. [Google Scholar] [CrossRef]
- Lu, D.; Chen, Q.; Wang, G.; Liu, L.; Li, G.; Moran, E. A survey of remote sensing-based aboveground biomass estimation methods in forest ecosystems. Int. J. Digit. Earth 2016, 9, 63–105. [Google Scholar] [CrossRef]
- Myneni, R.; Maggion, S.; Iaquinta, J.; Privette, J.; Gobron, N.; Pinty, B.; Kimes, D.; Verstraete, M.; Williams, D. Optical remote sensing of vegetation: Modeling, caveats, and algorithms. Remote Sens. Environ. 1995, 51, 169–188. [Google Scholar] [CrossRef]









| Variable Types | Variable Components | Number |
|---|---|---|
| Vegetation Indices | MDNVI, AGRI, WDRVI, NG | 4 |
| Sentinel-2 raw bands | B1, B2, B9, B10, B11, B12 | 6 |
| Texture features | B6_IDM, B8_IDM, B2_VAR, B11_VAR, B12_VAR, B8_DISS, B11_DISS, B12_DISS, B2_CON, B8_CON, B12_CON, B11_CON, B2_SAVG, B3_SAVG, B4_SAVG, B5_SAVG, B7_SAVG, B8A_SAVG, B11_SAVG, B12_SAVG, Gray_SAVG | 21 |
| Other | TCH | 1 |
| Total | 32 | |
| This Study | Other Studies | ||||||
|---|---|---|---|---|---|---|---|
| City | Area (km2) | AGB (104 t) | AGB Density (Mg/ha) | Area (km2) | Weighted AGB (104 t) | AGB Density (Mg/ha) | Ref. |
| Beijing | 4863.77 | 1150.99 | 36.81 | 16,410.00 | 1147.77 | 34.24 | [86,87,91] |
| Berlin | 552.35 | 310.45 | 46.65 | 890.00 | 348.39 | - | [94] |
| Chengdu | 1718.46 | 369.69 | 36.98 | 5662.33 | 835.56 | 23.42 | [88] |
| Chennai | 190.83 | 31.40 | 32.06 | 176.00 | - | 36.80 | [89] |
| Hangzhou | 2191.93 | 456.32 | 40.16 | 1766.97 | 277.24 | 34.76 | [95] |
| London | 1379.71 | 613.96 | 41.70 | 21.80 | 696.17 | 51.70 | [12] |
| Nanjing | 1638.10 | 391.77 | 40.29 | - | 271.40 | 33.84 | [86,87,90,91] |
| Paris | 104.92 | 26.08 | 53.83 | 104.92 | 45.88 | 43.73 | [96] |
| Seoul | 495.23 | 107.59 | 47.43 | 39.6 | 150.07 | - | [97] |
| Shanghai | 4136.65 | 842.00 | 41.54 | 688.00 | - | 47.80 | [98] |
| Shenzhen | 1344.70 | 590.55 | 64.63 | 1997.47 | 665.52 | 89.88 | [88,92,93] |
| Singapore | 112.71 | 24.43 | 39.10 | - | - | 32.88 | [99] |
Disclaimer/Publisher’s Note: The statements, opinions and data contained in all publications are solely those of the individual author(s) and contributor(s) and not of MDPI and/or the editor(s). MDPI and/or the editor(s) disclaim responsibility for any injury to people or property resulting from any ideas, methods, instructions or products referred to in the content. |
© 2025 by the authors. Licensee MDPI, Basel, Switzerland. This article is an open access article distributed under the terms and conditions of the Creative Commons Attribution (CC BY) license (https://creativecommons.org/licenses/by/4.0/).
Share and Cite
Yan, G.; Shi, Z.; Lian, G.; Cui, K.; Li, N.; Luo, Y.; Zhou, S.; Cao, M.; Cui, Y. Accounting for 10 m Resolution Mapping for Above-Ground Biomass of Urban Trees in C40 Cities Across Eurasia Continent. Remote Sens. 2025, 17, 3898. https://doi.org/10.3390/rs17233898
Yan G, Shi Z, Lian G, Cui K, Li N, Luo Y, Zhou S, Cao M, Cui Y. Accounting for 10 m Resolution Mapping for Above-Ground Biomass of Urban Trees in C40 Cities Across Eurasia Continent. Remote Sensing. 2025; 17(23):3898. https://doi.org/10.3390/rs17233898
Chicago/Turabian StyleYan, Ge, Zhifang Shi, Gaomin Lian, Kailong Cui, Nan Li, Ying Luo, Shuyuan Zhou, Mengmeng Cao, and Yaoping Cui. 2025. "Accounting for 10 m Resolution Mapping for Above-Ground Biomass of Urban Trees in C40 Cities Across Eurasia Continent" Remote Sensing 17, no. 23: 3898. https://doi.org/10.3390/rs17233898
APA StyleYan, G., Shi, Z., Lian, G., Cui, K., Li, N., Luo, Y., Zhou, S., Cao, M., & Cui, Y. (2025). Accounting for 10 m Resolution Mapping for Above-Ground Biomass of Urban Trees in C40 Cities Across Eurasia Continent. Remote Sensing, 17(23), 3898. https://doi.org/10.3390/rs17233898

