Infrared Temporal Differential Perception for Space-Based Aerial Targets
Abstract
Highlights
- Proposed an event-triggered Infrared Temporal Differential Detection (ITDD) method to enhance dim targets under complex backgrounds by capturing pixel-level transient variations and generating sparse event streams that suppress static background, reduce redundancy, and enhance weak dynamic signals.
- Developed an irradiance-based ITDD detection sensitivity model and an infrared (IR) differential event stream generation method, converting conventional IR frames into differential event streams.
- Proposed a lightweight multi-modal fusion network combining differential event frames and IR images for detecting dim small aerial targets in cluttered space-based backgrounds.
- Simulation experiments demonstrate that ITDD achieves a 3.59% event-triggered rate, compresses data to 0.1% of the original volume, and improves the SNR by 4.21-fold.
- The fusion network with 2.44 M parameters achieves a detection rate of 99.31% and a false alarm rate of on the SITP-QLEF dataset, confirming the effectiveness of ITDD with multi-modal fusion for moving target detection.
Abstract
1. Introduction
1.1. Biomimetic Vision Perception Technology
1.2. Multi-Modal Data Fusion Method
- An event-triggered Infrared Temporal Differential Detection (ITDD) model is proposed to overcome the limitations of traditional energy integration-based methods in enhancing dim targets under complex backgrounds. By monitoring pixel-level transient variations, it generates sparse event streams that suppress static background, reduce data redundancy, and improve the perception of weak dynamic signals.
- To address the issue of a low SNR in the temporal dimension, an irradiance-based detection sensitivity model and a space-based IR differential event stream generation method for aerial targets are developed. By coupling parameters such as threshold voltage, wavelength, and aperture, conventional frames are transformed into differential event streams with intrinsic noise characteristics. Experiments show a 3.59% event-triggered rate, data compression to 0.1% of the original volume, and a 4.21-fold SNR increase, while real-time software enables timestamp-aligned reconstruction.
- A lightweight multi-modal fusion detection method based on differential events and IR images is proposed for dim, small aerial targets in cluttered space-based backgrounds. The network, with 2.44 million parameters, achieves a DR of 99.31%, and an FR of on the SITP-QLEF dataset, demonstrating the effectiveness of the ITDD combined with multi-modal fusion for moving target detection.
2. Infrared Temporal Differential Detection (ITDD)
- Imaging principles and spectral differences: Traditional EBSs typically operate in the visible spectrum and rely on changes in reflected light under limited illumination, whereas ITDD images are based on intrinsic IR radiation changes. These differences lead to fundamentally distinct target characteristics, event features, and fabrication processes.
- Signal response mechanism: Unlike conventional EBSs, ITDD does not employ logarithmic compression in its electrical signal conversion, preserving system sensitivity. Its linear response is particularly suitable for detecting dim, space-based targets.
- Application scenarios: ITDD is designed for detecting dim, moving targets against complex space-based backgrounds, whereas EBS has not been reported to perform effectively in such conditions. The subsequent sections present a systematic assessment of ITDD’s feasibility and performance through modeling, simulation, and data analysis.
2.1. Mathematical Model of ITDD
2.2. Detection Sensitivity Model of ITDD
2.3. Factors Affecting ITDD Sensitivity
3. Infrared Differential Event Stream Simulation
3.1. Detection Scene Image Generation
3.2. Infrared Differential Event Stream Generation
3.2.1. Contrast Threshold and Threshold Noise
3.2.2. Grayscale Initialization and Logical Judgment
3.2.3. System Noise
| Algorithm 1 IR differential event stream generation |
|
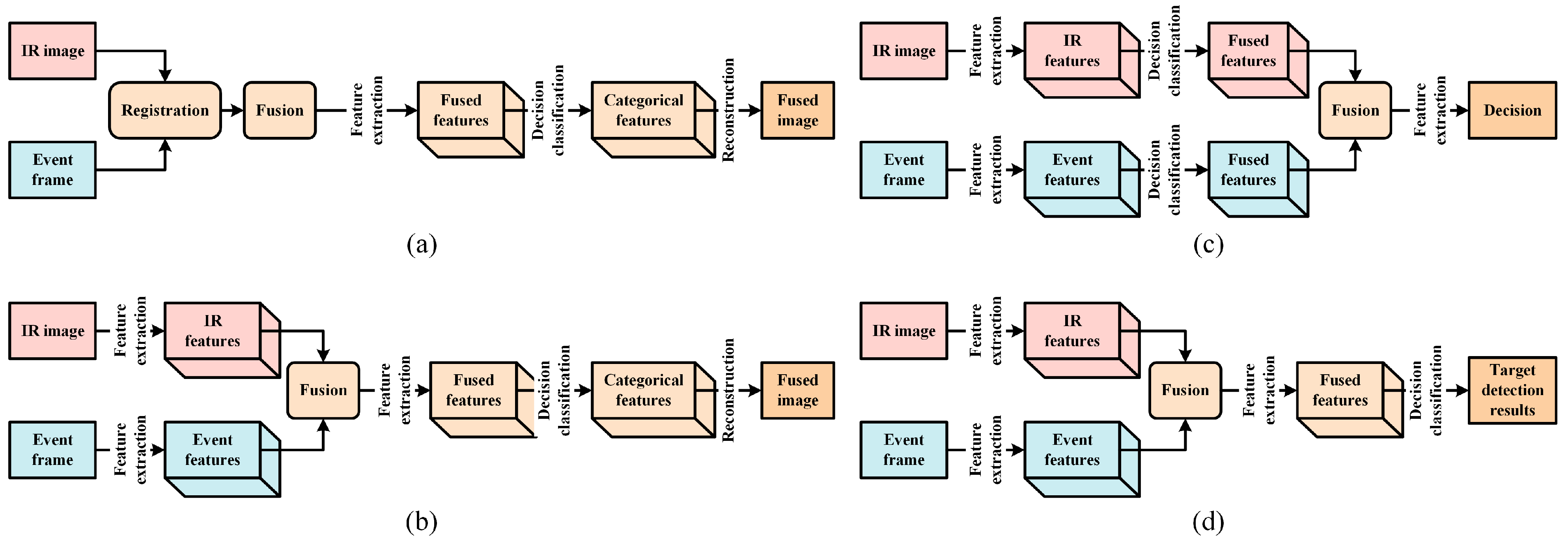
4. Event Frame–Infrared Image Fusion Detection
- Limited target events features: IR events encode thermal variations, with each pixel carrying only polarity information. Event data primarily capture target motion trajectories but lack grayscale and texture details, which may limit detection accuracy.
- Background interference: In complex scenes, such as urban environments, background regions can trigger a high number of events. These background events can obscure target information, leading to increased false alarms.
4.1. Registration of Event Frames and Infrared Images
4.1.1. Temporal Alignment
4.1.2. Spatial Alignment
4.2. Multi-Modal Fusion Detection Network
5. Experiments and Results
5.1. Infrared Differential Event Stream Simulation
5.1.1. Datasets and Experimental Settings
5.1.2. Qualitative Demonstration
- (1)
- Visualization of IR Differential Event Stream
- (2)
- Target Characteristics in Event Frames
5.1.3. Measurement Metrics
- (1)
- Data Reduction
- (2)
- Image Quality Evaluation
- (3)
- Target Detection Ability
- (4)
- Noise Analysis
5.2. Event Frame–Infrared Image Fusion Detection
5.2.1. Datasets and Evaluation Metrics
5.2.2. Quantitative Results
5.2.3. Visual Results
5.2.4. Ablation Experiment
5.3. Statistical Reliability and Confidence Interval Analysis
6. Conclusions
- This paper proposes an ITDD model based on event triggering and develops an irradiance sensitivity model to characterize aerial target radiation in complex space-based scenarios. Key parameters, including threshold voltage and optical aperture, are analyzed to guide the design and optimization of photoelectric instruments.
- Simulation results of the IR differential event stream demonstrate ITDD’s advantages in data compression, background suppression, and moving target sensitivity. Experiments show the event-triggered rate is reduced to 3.59%, data volume is compressed to one-thousandth, and SNR improves 4.21-fold. ITDD effectively eliminates static background redundancy, highlights moving targets, and, with low latency and high sensitivity, enables rapid capture of high-speed targets.
- This paper proposes a detection-driven fusion network that integrates accumulated event frames with IR images. In space-based IR staring mode, the network achieves an mAP@0.5 of 99.0%, DR of 96.27%, and FR of for targets with a mean SNR of 2. For targets with a mean SNR of 4 and platform motion under 3 pixels per frame, performance improves to 99.5% mAP@0.5, 98.33% DR, and FR. Even for smaller targets with a mean SNR of 4 and jitter under 3 pixels per frame, it maintains a 98.9% mAP@0.5, 99.31% DR, and FR. These results demonstrate that multi-modal fusion of event and IR data substantially improves dim moving target detection in complex space-based backgrounds.
- Future work will address annotation challenges in event frames by combining bounding boxes, polygons, and orientation features for small, dim targets while incorporating annotation uncertainty modeling to improve localization robustness. As this paper relies on simulated data with perfect spatiotemporal alignment and locally curated datasets, its applicability to real multi-sensor systems is limited, where registration errors and real-world variability may affect performance. To overcome these limitations, we plan to design a learnable feature registration module to compensate for inter-sensor misalignments, apply random spatial transformations during training to enhance robustness, and develop an ITDD demonstration system to collect real data for validating models and optimizing fusion detection algorithms under practical conditions.
Author Contributions
Funding
Data Availability Statement
Conflicts of Interest
Appendix A. Effect of Spatial Misalignment

References
- Chen, L.; Rao, P.; Chen, X.; Huang, M. Local Spatial–Temporal Matching Method for Space-Based Infrared Aerial Target Detection. Sensors 2022, 22, 1707. [Google Scholar] [CrossRef] [PubMed]
- Li, J.; Zhao, H.; Gu, X.; Yang, L.; Bai, B.; Jia, G.; Li, Z. Analysis of space-based observed infrared characteristics of aircraft in the air. Remote Sens. 2023, 15, 535. [Google Scholar] [CrossRef]
- Zhu, H.; Li, Y.; Hu, T.; Rao, P. Key parameters design of an aerial target detection system on a space-based platform. Opt. Eng. 2018, 57, 023107. [Google Scholar] [CrossRef]
- Lichtsteiner, P.; Posch, C.; Delbruck, T. A 128 × 128 120 dB 30 mW asynchronous vision sensor that responds to relative intensity change. In Proceedings of the 2006 IEEE International Solid State Circuits Conference-Digest of Technical Papers, San Francisco, CA, USA, 6–9 February 2006; pp. 2060–2069. [Google Scholar]
- Lichtensteiner, P.; Posch, C.; Delbruck, T. A 128 × 128 120 dB 15 µs Latency Asynchronous Temporal Contrast Vision Sensor. IEEE J. Solid-State Circuits 2008, 43, 566–576. [Google Scholar] [CrossRef]
- Posch, C.; Matolin, D.; Wohlgenannt, R. A QVGA 143 dB dynamic range frame-free PWM image sensor with lossless pixel-level video compression and time-domain CDS. IEEE J. Solid-State Circuits 2010, 46, 259–275. [Google Scholar] [CrossRef]
- Brandli, C.; Berner, R.; Yang, M.; Liu, S.C.; Delbruck, T. A 240 × 180 130 dB 3 µs latency global shutter spatiotemporal vision sensor. IEEE J. Solid-State Circuits 2014, 49, 2333–2341. [Google Scholar] [CrossRef]
- Scheerlinck, C.; Barnes, N.; Mahony, R. Continuous-time intensity estimation using event cameras. In Proceedings of the Asian Conference on Computer Vision, Perth, Australia, 2–6 December 2018; pp. 308–324. [Google Scholar]
- Cadena, P.R.G.; Qian, Y.; Wang, C.; Yang, M. Spade-e2vid: Spatially-adaptive denormalization for event-based video reconstruction. IEEE Trans. Image Process. 2021, 30, 2488–2500. [Google Scholar] [CrossRef]
- Kodama, K.; Sato, Y.; Yorikado, Y.; Berner, R.; Mizoguchi, K.; Miyazaki, T.; Tsukamoto, M.; Matoba, Y.; Shinozaki, H.; Niwa, A.; et al. 1.22 μm 35.6 Mpixel RGB hybrid event-based vision sensor with 4.88 μm-pitch event pixels and up to 10K event frame rate by adaptive control on event sparsity. In Proceedings of the 2023 IEEE International Solid-State Circuits Conference (ISSCC), San Francisco, CA, USA, 19–23 February 2023; pp. 92–94. [Google Scholar]
- Schon, G.; Bourke, D.; Doisneau, P.A.; Finateu, T.; Gonzalez, A.; Hanajima, N.; Hitana, T.; Van Vuuren, L.J.; Kadry, M.; Laurent, C.; et al. A 320 × 320 1/5” BSI-CMOS stacked event sensor for low-power vision applications. In Proceedings of the 2023 IEEE Symposium on VLSI Technology and Circuits (VLSI Technology and Circuits), Kyoto, Japan, 11–16 June 2023; pp. 1–2. [Google Scholar]
- Iddrisu, K.; Shariff, W.; Corcoran, P.; O’Connor, N.; Lemley, J.; Little, S. Event Camera based Eye Motion Analysis: A survey. IEEE Access 2024, 12, 136783–136804. [Google Scholar] [CrossRef]
- Li, Y.; Moreau, J.; Ibanez-Guzman, J. Emergent visual sensors for autonomous vehicles. IEEE Trans. Intell. Transp. Syst. 2023, 24, 4716–4737. [Google Scholar] [CrossRef]
- Shariff, W.; Dilmaghani, M.S.; Kielty, P.; Moustafa, M.; Lemley, J.; Corcoran, P. Event Cameras in Automotive Sensing: A Review. IEEE Access 2024, 12, 51275–51306. [Google Scholar] [CrossRef]
- Afshar, S.; Nicholson, A.P.; Van Schaik, A.; Cohen, G. Event-based object detection and tracking for space situational awareness. IEEE Sens. J. 2020, 20, 15117–15132. [Google Scholar] [CrossRef]
- Afshar, S.; Ralph, N.; Xu, Y.; Tapson, J.; Schaik, A.v.; Cohen, G. Event-based feature extraction using adaptive selection thresholds. Sensors 2020, 20, 1600. [Google Scholar] [CrossRef]
- McHarg, M.G.; Balthazor, R.L.; McReynolds, B.J.; Howe, D.H.; Maloney, C.J.; O’Keefe, D.; Bam, R.; Wilson, G.; Karki, P.; Marcireau, A.; et al. Falcon Neuro: An event-based sensor on the International Space Station. Opt. Eng. 2022, 61, 085105. [Google Scholar] [CrossRef]
- Dong, S.; Huang, T.; Tian, Y. Spike camera and its coding methods. arXiv 2021, arXiv:2104.04669. [Google Scholar] [CrossRef]
- Zhu, L.; Yan, W.; Chang, Y.; Tian, Y.; Huang, H. Simultaneous Learning Intensity and Optical Flow from High-speed Spike Stream. IEEE Trans. Circuits Syste. Video Technol. 2024, 35, 5126–5139. [Google Scholar] [CrossRef]
- Posch, C.; Matolin, D.; Wohlgenannt, R.; Maier, T.; Litzenberger, M. A microbolometer asynchronous dynamic vision sensor for LWIR. IEEE Sens. J. 2009, 9, 654–664. [Google Scholar] [CrossRef]
- Cox, J.C. Integration of Event-Based Sensing with Traditional Imaging Approaches. Ph.D. Thesis, The University of Arizona, Tucson, AZ, USA, 2023. [Google Scholar]
- Jakobson, C.; Fraenkel, R.; Ari, N.B.; Dobromislin, R.; Shiloah, N.; Argov, T.; Freiman, W.; Zohar, G.; Langof, L.; Ofer, O.; et al. Event-based SWIR sensor. In Infrared Technology and Applications XLVIII; SPIE: Bellingham, WA, USA, 2022; Volume 12107, pp. 7–12. [Google Scholar]
- Fraenkel, R.; Jakobson, C.; Ari, N.B.; Dobromislin, R.; Shiloah, N.; Goldfarb, M.; Langof, L.; Ofer, O.; Elishkov, R.; Shunem, E.; et al. SWIFT EI: Event-based SWIR sensor for tactical applications. In Infrared Technology and Applications XLIX; SPIE: Bellingham, WA, USA, 2023; Volume 12534, pp. 12–19. [Google Scholar]
- Su, Y.; Li, H.; Jian, Z.; Li, K.; Hu, A.; Liu, D. An 8 × 8 Event-Based Vision Infrared Sensor ROIC With Adaptive Threshold Voltage Generation Circuit. IEEE Trans. Circuits Syst. II Express Briefs 2024, 71, 4708–4712. [Google Scholar] [CrossRef]
- He, M.; Lu, W.; Zhang, Y.; Zhuo, Y.; Yu, S.; Chen, Z. Event-Triggered Infrared Focal Plane Array Readout Circuit and Infrared Detection Device. Patent CN115086584B, 11 June 2024. [Google Scholar]
- Wu, Y.; Yang, R.; Lv, Q.; Tang, Y.; Zhang, C.; Liu, S. Infrared and Visible Image Fusion: Statistical Analysis, Deep Learning Approaches and Future Prospects. Laser Optoelectron. Progr. 2024, 61, 42–60. [Google Scholar]
- Cormack, D.; Schlangen, I.; Hopgood, J.R.; Clark, D.E. Joint registration and fusion of an infrared camera and scanning radar in a maritime context. IEEE Trans. Aerosp. Electron. Syst. 2019, 56, 1357–1369. [Google Scholar] [CrossRef]
- Lin, S.; Yang, F.; Zhou, X.; Li, W. Progress on Fusion Technology for Imaging of Dual-color Mid-wave Infrared. Infrared Technol. 2012, 34, 217–223. [Google Scholar]
- Luo, L. Research and Implementation of Dual-Band Infrared Image Fusion Processing Technology. Master’s Thesis, Nanjing University of Science and Technology, Nanjing, China, 2020. [Google Scholar]
- Liu, S.; Huang, X.; Liu, L.; Xie, Y.; Zhang, J.; Yang, J. Infrared and Visible Image Fusion Under Photoelectric Loads. Comput. Eng. Appl. 2024, 60, 28–39. [Google Scholar]
- Zhang, X.; Dai, X.; Zhang, X.; Jin, G. Joint principal component analysis and total variation for infrared and visible image fusion. Infrared Phys. Technol. 2023, 128, 104523. [Google Scholar] [CrossRef]
- Li, Y.; Liu, G.; Bavirisetti, D.P.; Gu, X.; Zhou, X. Infrared-visible image fusion method based on sparse and prior joint saliency detection and LatLRR-FPDE. Digit. Signal Process. 2023, 134, 103910. [Google Scholar] [CrossRef]
- Bhatnagar, G.; Wu, Q.J.; Liu, Z. Directive contrast based multimodal medical image fusion in NSCT domain. IEEE Trans. Multimed. 2013, 15, 1014–1024. [Google Scholar] [CrossRef]
- Tang, L.; Zhang, H.; Xu, H.; Ma, J. Deep learning-based image fusion: A survey. J. Image Graph. 2023, 28, 3–36. [Google Scholar] [CrossRef]
- Wang, Z.; Wang, J.; Wu, Y.; Xu, J.; Zhang, X. UNFusion: A unified multi-scale densely connected network for infrared and visible image fusion. IEEE Trans. Circuits Syst. Video Technol. 2021, 32, 3360–3374. [Google Scholar] [CrossRef]
- Liu, Y.; Chen, X.; Cheng, J.; Peng, H.; Wang, Z. Infrared and visible image fusion with convolutional neural networks. Int. J. Wavel. Multiresolut. Inf. Process. 2018, 16, 1850018. [Google Scholar] [CrossRef]
- Ma, J.; Yu, W.; Liang, P.; Li, C.; Jiang, J. FusionGAN: A generative adversarial network for infrared and visible image fusion. Inf. Fusion 2019, 48, 11–26. [Google Scholar] [CrossRef]
- Li, H.; Wu, X.J. CrossFuse: A novel cross attention mechanism based infrared and visible image fusion approach. Inf. Fusion 2024, 103, 102147. [Google Scholar] [CrossRef]
- Kou, T.; Zhou, Z.; Liu, H.; Yang, Y. Multi-band composite detection and recognition of aerial infrared point targets. Infrared Phys. Technol. 2018, 94, 102–109. [Google Scholar] [CrossRef]
- Sun, Y.; Cao, B.; Zhu, P.; Hu, Q. Detfusion: A detection-driven infrared and visible image fusion network. In Proceedings of the 30th ACM International Conference on Multimedia, Lisboa, Portugal, 10–14 October 2022; pp. 4003–4011. [Google Scholar]
- Wang, D.; Liu, J.; Liu, R.; Fan, X. An interactively reinforced paradigm for joint infrared-visible image fusion and saliency object detection. Inf. Fusion 2023, 98, 101828. [Google Scholar] [CrossRef]
- Sun, S.; Wenqi, R.; Cao, X. Event-fusion-based Spatial Attentive and Temporal Memorable Network for Video Deraining. J. Softw. 2024, 35, 2220–2234. [Google Scholar]
- Yang, F.; Guo, H.; Yang, F. Study of Evaluation Methods on Effect of Pixel-level Image Fusion. J. Test Meas. Technol. 2002, 276–279. [Google Scholar]
- Zhang, H.; Yang, H.; Zheng, F.; Wang, J.; Zhou, X.; Wang, H.; Xu, Y. Review of Feature-Level Infrared and Visible Image Fusion. Comput. Eng. Appl. 2024, 60, 17–31. [Google Scholar]
- Guo, L.; Rao, P.; Li, Y. A characterization method of aerial target and complex background based on infrared differential analytic factor. In Proceedings of the Earth and Space: From Infrared to Terahertz (ESIT 2022), Nantong, China, 17–19 September 2022; Volume 12505, pp. 616–628. [Google Scholar]
- Guo, L.; Rao, P.; Chen, X.; Li, Y. Infrared differential detection and band selection for space-based aerial targets under complex backgrounds. Infrared Phys. Technol. 2024, 138, 105172. [Google Scholar] [CrossRef]
- Rao, G.; Mahulikar, S. Effect of atmospheric transmission and radiance on aircraft infared signatures. J. Aircr. 2005, 42, 1046–1054. [Google Scholar] [CrossRef]
- Mahulikar, S.P.; Sonawane, H.R.; Rao, G.A. Infrared signature studies of aerospace vehicles. Progr. Aerosp. Sci. 2007, 43, 218–245. [Google Scholar] [CrossRef]
- Huang, Y.; Cui, X. Modulation of infrared signatures based on anisotropic emission behavior of aircraft skin. Opt. Eng. 2015, 54, 123112. [Google Scholar] [CrossRef]
- Gross, W.; Hierl, T.; Schulz, M.J. Correctability and long-term stability of infrared focal plane arrays. Opt. Eng. 1999, 38, 862–869. [Google Scholar] [CrossRef]
- Yang, J.; Ding, Z.; Chen, X. Review of Key Technologies of Image Registration. Navig. Control 2020, 19, 77–84. [Google Scholar]
- Guo, L.; Rao, P.; Gao, C.; Su, Y.; Li, F.; Chen, X. Adaptive Differential Event Detection for Space-Based Infrared Aerial Targets. Remote Sens. 2025, 17, 845. [Google Scholar] [CrossRef]
- Li, H.; Wu, X. Infrared and visible image fusion using latent low-rank representation. arXiv 2018, arXiv:1804.08992. [Google Scholar]
- Anantrasirichai, N.; Zheng, R.; Selesnick, I.; Achim, A. Image fusion via sparse regularization with non-convex penalties. Pattern Recognit. Lett. 2020, 131, 355–360. [Google Scholar] [CrossRef]
- Chen, Y.; Wang, B.; Guo, X.; Zhu, W.; He, J.; Liu, X.; Yuan, J. DEYOLO: Dual-Feature-Enhancement YOLO for Cross-Modality Object Detection. In Proceedings of the International Conference on Pattern Recognition, Viña del Mar, Chile, 1–4 December 2025; pp. 236–252. [Google Scholar]













| Symbol | Quantity | Value |
|---|---|---|
| /fF | Capacitance | 30 |
| /µm | Center wavelength | 4/9 |
| D/mm | Optical aperture | 200 |
| Optical transmittance | 0.6 | |
| Quantum efficiency | 0.7 | |
| /µs | Effective integration time | 80 |
| /V | Maximum voltage | 1.4 |
| l/km | Detection distance | 500 |
| Image Size | Frame | Bit Depth | Target Scale | Target Number | Background | Scene | Data Sources | |
|---|---|---|---|---|---|---|---|---|
| Seq. 1 | 32 | 1 | City, clouds | Real | QLSAT-2 | |||
| Seq. 2 | 16 | 2 | City, sea | Real | On-orbit | |||
| Seq. 3 | 16 | 1 | Sea, sky, wharf | Real | Ground-based | |||
| Seq. 4 | 8 | 1 | Sky | Real | Ground-based | |||
| Seq. 5 | 16 | – | 6–20 | City, sea, wharf, clouds, suburbs | Synthetic | QLSAT-2 | ||
| Seq. 6 | 16 | – | 6–20 | City, sea, wharf, clouds, suburbs | Synthetic | On-orbit |
| (108) | (106) | (10−3) | R (%) | SNRG | (%) | |||
|---|---|---|---|---|---|---|---|---|
| Seq. 1 | 7.08 | 1.32 | 1.86 | 5.98 | 3.63 | 9.97 | 2.75 | 100 |
| Seq. 2 | 3.93 | 2.87 | 7.30 | 11.71 | 2.45 | 3.36 | 1.37 | 99.28 |
| Seq. 3 | 6.55 | 0.50 | 0.76 | 1.21 | 1.98 | 10.66 | 5.39 | 80.96 |
| Seq. 4 | 13.1 | 0.47 | 0.36 | 0.29 | 1.87 | 19.08 | 10.20 | 100.00 |
| Seq. 5 | 3.15 | 0.23 | 0.74 | 1.19 | 3.45 | 9.87 | 2.94 | 93.03 |
| Seq. 6 | 21.0 | 1.49 | 0.71 | 1.14 | 4.25 | 10.40 | 2.58 | 90.54 |
| Average | 9.13 | 1.15 | 1.95 | 3.59 | 2.94 | 10.56 | 4.21 | 93.97 |
| (%) | (%) | (%) | (106) | (10−3) | R (%) | SNRG | (%) | ||
|---|---|---|---|---|---|---|---|---|---|
| Set. 1 | 0 | 0 | 0 | 1.02 | 1.64 | 2.97 | 10.39 | 3.84 | 95.43 |
| Set. 2 | 0.03 | 0.01 | 0.003 | 1.03 | 1.65 | 2.99 | 10.25 | 3.78 | 95.47 |
| Set. 3 | 0.3 | 0.1 | 0.03 | 1.11 | 1.72 | 3.10 | 9.50 | 3.48 | 95.48 |
| Dataset | SNR | Target Size | Target Number | Target Speed (Pixel/Frame) | Platform Speed (Pixel/Frame) | Resolution | Training | Validation | Test | Total |
|---|---|---|---|---|---|---|---|---|---|---|
| 1 | 2 | 1–3 | 1–1.4 | 1 | 8402 | 1110 | 1110 | 10,622 | ||
| 2 | 4 | 1–3 | 0–3 | 7953 | 1062 | 1010 | 10,025 | |||
| 3 | 4 | 1–3 | 8123 | 1194 | 1088 | 10,405 |
| mAP@0.5 (%) | mAP@0.5:0.95 (%) | F1 (%) | DR (%) | FR () | PC (M) | Inference (ms) | FPS | |
|---|---|---|---|---|---|---|---|---|
| LTDEF | 96.80 | 85.20 | 93.62 | 97.06 | 7.37 | 2.93 | 2.4 | 285.14 |
| LatLRR+YOLOv8n | 41.50 | 24.40 | 43.47 | 35.60 | 1.66 | 2.68 | 2.5 | 293.89 |
| FGMC+YOLOv8n | 39.60 | 26.70 | 41.40 | 57.25 | 16.06 | 2.68 | 2.5 | 286.21 |
| DEYOLO | 98.60 | 87.60 | 96.94 | 97.64 | 1.07 | 6.00 | 7.1 | 122.16 |
| ours | 99.00 | 76.70 | 98.24 | 96.27 | 0.04 | 2.44 | 3.1 | 248.83 |
| mAP@0.5 (%) | mAP@0.5:0.95 (%) | F1 (%) | DR (%) | FR () | PC (M) | Inference (ms) | FPS | |
|---|---|---|---|---|---|---|---|---|
| LTDEF | 96.50 | 89.80 | 96.24 | 95.54 | 24.33 | 2.93 | 1.0 | 573.06 |
| LatLRR+YOLOv8n | 96.00 | 93.70 | 91.69 | 90.05 | 2.19 | 2.68 | 2.6 | 289.98 |
| FGMC+YOLOv8n | 91.90 | 88.10 | 87.33 | 84.19 | 3.29 | 2.68 | 2.5 | 297.27 |
| DEYOLO | 98.90 | 97.40 | 96.44 | 97.44 | 2.27 | 6.00 | 7.1 | 121.33 |
| ours | 99.50 | 99.40 | 99.00 | 98.33 | 0.14 | 2.44 | 3.1 | 246.20 |
| mAP@0.5 (%) | mAP@0.5:0.95 (%) | F1 (%) | DR (%) | FR () | PC (M) | Inference (ms) | FPS | |
|---|---|---|---|---|---|---|---|---|
| LTDEF | 96.30 | 75.60 | 93.02 | 97.53 | 43.24 | 2.93 | 0.8 | 632.41 |
| LatLRR+YOLOv8n | 76.40 | 65.20 | 71.42 | 65.99 | 4.85 | 2.68 | 2.5 | 283.62 |
| FGMC+YOLOv8n | 75.40 | 65.30 | 70.15 | 61.96 | 3.44 | 2.68 | 2.6 | 291.48 |
| DEYOLO | 98.80 | 96.80 | 96.19 | 96.39 | 1.54 | 6.00 | 7.0 | 124.19 |
| ours | 98.90 | 95.00 | 96.09 | 96.62 | 1.85 | 2.44 | 3.1 | 247.62 |
| A | B | C | mAP@0.5 (%) | mAP@0.5:0.95 (%) | F1 (%) | DR (%) | FR () |
|---|---|---|---|---|---|---|---|
| ✓ | × | × | 97.50 | 68.70 | 95.47 | 94.27 | 1.02 |
| × | ✓ | × | 89.50 | 80.30 | 86.07 | 80.93 | 1.81 |
| ✓ | ✓ | × | 98.30 | 94.40 | 95.68 | 96.62 | 2.27 |
| ✓ | ✓ | ✓ | 98.90 | 95.00 | 96.09 | 96.62 | 1.85 |
| (106) | (10−3) | R (%) | SNRG | (%) | |||
|---|---|---|---|---|---|---|---|
| CI | 0.23 [0.21, 0.25] | 0.73 [0.67, 0.80] | 1.18 [1.08,1.28] | 3.46 [3.34, 3.58] | 9.91 [9.47, 10.36] | 2.95 [2.74, 3.16] | 93.08 [92.39, 93.79] |
| Base | 0.23 | 0.74 | 1.19 | 3.45 | 9.87 | 2.94 | 93.03 |
| (106) | (10−3) | R (%) | SNRG | (%) | |||
|---|---|---|---|---|---|---|---|
| CI | 1.49 [1.33, 1.66] | 0.71 [0.63, 0.79] | 1.14 [1.01, 1.27] | 4.24 [3.98, 4.51] | 10.41 [9.74, 11.16] | 2.59 [2.35, 2.85] | 90.61 [89.76, 91.46] |
| Base | 1.49 | 0.71 | 1.14 | 4.25 | 10.40 | 2.58 | 90.54 |
| CI (mAP@0.5) | Base (mAP@0.5) | CI (mAP@0.5:0.95) | Base (mAP@0.5:0.95) | |
|---|---|---|---|---|
| Dataset 1 | 97.90% [97.52%, 98.30%] | 99.00% | 74.10% [73.68%, 74.57%] | 76.70% |
| Dataset 2 | 99.33% [99.10%, 99.61%] | 99.50% | 99.14% [98.89%, 99.41%] | 99.40% |
| Dataset 3 | 98.76% [98.47%, 99.07%] | 98.90% | 94.79% [94.41%, 95.20%] | 95.00% |
Disclaimer/Publisher’s Note: The statements, opinions and data contained in all publications are solely those of the individual author(s) and contributor(s) and not of MDPI and/or the editor(s). MDPI and/or the editor(s) disclaim responsibility for any injury to people or property resulting from any ideas, methods, instructions or products referred to in the content. |
© 2025 by the authors. Licensee MDPI, Basel, Switzerland. This article is an open access article distributed under the terms and conditions of the Creative Commons Attribution (CC BY) license (https://creativecommons.org/licenses/by/4.0/).
Share and Cite
Guo, L.; Chen, X.; Gao, C.; Zhao, Z.; Rao, P. Infrared Temporal Differential Perception for Space-Based Aerial Targets. Remote Sens. 2025, 17, 3487. https://doi.org/10.3390/rs17203487
Guo L, Chen X, Gao C, Zhao Z, Rao P. Infrared Temporal Differential Perception for Space-Based Aerial Targets. Remote Sensing. 2025; 17(20):3487. https://doi.org/10.3390/rs17203487
Chicago/Turabian StyleGuo, Lan, Xin Chen, Cong Gao, Zhiqi Zhao, and Peng Rao. 2025. "Infrared Temporal Differential Perception for Space-Based Aerial Targets" Remote Sensing 17, no. 20: 3487. https://doi.org/10.3390/rs17203487
APA StyleGuo, L., Chen, X., Gao, C., Zhao, Z., & Rao, P. (2025). Infrared Temporal Differential Perception for Space-Based Aerial Targets. Remote Sensing, 17(20), 3487. https://doi.org/10.3390/rs17203487

