Abstract
Traditional surveying methods have various drawbacks in monitoring cable-stayed bridge deformations. Global Navigation Satellite System (GNSS) technology is increasingly recognized for its critical role in structural deformation monitoring, providing precise measurements for various structural applications. Accurate signal extraction is essential for reliable deformation monitoring, as it directly influences the quality of the detected structural changes. However, effective signal extraction from GNSS data remains a challenging task due to the presence of noise and complex signal components. This study integrates Complementary Ensemble Empirical Mode Decomposition with Adaptive Noise (CEEMDAN) and wavelet packet decomposition (WPD) to extract GNSS deformation monitoring signals for the ropeway pillar. The proposed approach effectively mitigates high-frequency noise interference and modal mixing in GNSS signals, thereby enhancing the accuracy and reliability of deformation measurements. Simulation experiments and real-world scenario applications with operational field data processing demonstrate the effectiveness of the proposed method. This research contributes to advancing GNSS-based deformation monitoring techniques, offering a robust solution for detecting and analyzing subtle structural changes in various engineering contexts.
1. Introduction
Structural health monitoring (SHM) is vital for ensuring the safety and longevity of buildings and infrastructure [1,2,3]. As structures are subjected to various environmental and operational stresses, continuous monitoring is essential to detect deformations that may indicate potential structural issues. Early detection of such deformations prevents catastrophic failures, reduces maintenance costs, and extends infrastructure lifespan [4]. Monitoring the deformations of ropeway pillars is particularly critical, as these structures are highly vulnerable to environmental factors such as cable car loading, wind, and temperature fluctuations. Even minor deformations can substantially affect the overall stability and safety of the structure. This underscores the necessity of precise and reliable monitoring techniques to ensure the structural integrity and long-term performance of ropeway systems.
Historically, various methods have been employed for monitoring structural deformations. Traditional techniques include visual inspections [5,6], strain gauges [7,8], and inclinometers [9,10]. These methods, while effective to some extent, often lack the precision and real-time capabilities required for comprehensive monitoring. Recent advancements in technology have led to the development of more sophisticated monitoring tools, such as laser scanning [11,12] and photogrammetry [13,14], which provide detailed and accurate deformation data. However, these methods can be expensive and complex to implement. In contrast, GNSS technology offers high precision, real-time monitoring, absolute deformation measurement, and the ability to cover large areas cost-effectively, making it a superior choice for comprehensive deformation assessments.
Researchers have extensively studied the safety monitoring of ropeway systems, focusing primarily on specific components such as steel ropes, electrical control systems, and grip structures. Zhang DL et al. utilized magnetic flux leakage (MFL) technology for steel rope damage detection, designed a Hall sensor array to capture MFL signals and used a Back Propagation (BP) neural network for defect feature extraction and quantitative detection [15]. Peterka P et al. applied Non-destructive Rope Testing (NDT) technology to assess steel rope conditions, predicting service life based on the trends of monitored parameters [16,17]. Zhang et al. proposed a visual perception method combined with a convolutional denoising autoencoder and isolation forest for defect detection in steel ropes [18]. Zhang J et al. used acoustic emission technology for online monitoring of cableway rolling bearings [19]. Zhang Chu combined GNSS and Inertial Measurement Unit (IMU) positioning to analyze changes in the position and attitude of cableway support crossbars [20]. These studies highlight the diverse and innovative approaches employed to ensure the safety and reliability of ropeway systems. However, while significant progress has been made in monitoring specific components, there remains a pressing need for comprehensive monitoring solutions that integrate multiple data sources and advanced signal processing techniques. Such methods could provide a more holistic understanding of the dynamic behavior and overall stability of ropeway structures, paving the way for enhanced safety management and predictive maintenance.
GNSS technology has emerged as a powerful tool for deformation monitoring, offering high accuracy and real-time capabilities [21]. Over the years, various signal extraction methods have been developed to enhance the accuracy and reliability of GNSS-based monitoring systems. Early approaches focused on basic filtering techniques [22,23,24]. Hu et al. proposed a method based on Nelder–Mead Simplex Robust Kalman Filtering for Trustworthy Bridge SHM [25]. However, advancements have led to more complex methods, such as the wavelet transform [26,27,28] and empirical mode decomposition (EMD) [29,30,31], to better capture and analyze deformation signals. Fang et al. proposed a modal parameters identification of bridge structures using the improved empirical wavelet transform [32]. Additionally, Xiong et al. proposed a CEEMDAN and WPD method in bridge deformation monitoring [33]. These advancements underscore the continuous evolution of GNSS-based monitoring techniques, driven by the need to address challenges such as noise interference and signal non-stationarity. The shift from basic filtering to sophisticated hybrid methods reflects the growing emphasis on precision and robustness in deformation signal extraction. Future research should focus on further refining these techniques and integrating them with multi-sensor data fusion frameworks to provide even more reliable and comprehensive monitoring solutions for critical infrastructure.
In this study, we propose an advanced method for GNSS deformation monitoring signal extraction that combines Complementary Ensemble Empirical Mode Decomposition with Adaptive Noise (CEEMDAN) and wavelet packet decomposition (WPD). This systematic approach integrates signal decomposition, denoising, and reconstruction to significantly enhance the precision and reliability of GNSS-based deformation monitoring. By leveraging the complementary strengths of CEEMDAN and WPD, the proposed method aims to improve the accuracy and effectiveness of deformation assessments. CEEMDAN decomposes the signal into intrinsic mode functions (IMFs), enabling the identification of underlying signal components while mitigating modal mixing issues. Subsequently, WPD performs a detailed frequency analysis, effectively isolating and attenuating high-frequency noise. Finally, the relevant IMFs are reconstructed to extract deformation signals with improved clarity and fidelity. This comprehensive methodology not only advances the capabilities of GNSS-based monitoring systems but also provides more reliable data for structural deformation analysis, ensuring enhanced accuracy in safety and stability assessments.
The structure of this study is organized as follows: Section 1 introduces the back-ground of the proposed method and its applications. Section 2 outlines the proposed methodology, detailing the integration of CEEMDAN and WPD. Section 3 describes the data processing and presents the results, which include both simulation experiments and real-world scenario applications with field data collected from an operational ropeway system, thereby demonstrating the effectiveness of the proposed method. Section 4 explores potential future research directions in GNSS-based SHM. Finally, Section 5 summarizes the contributions of this study.
2. Methodology
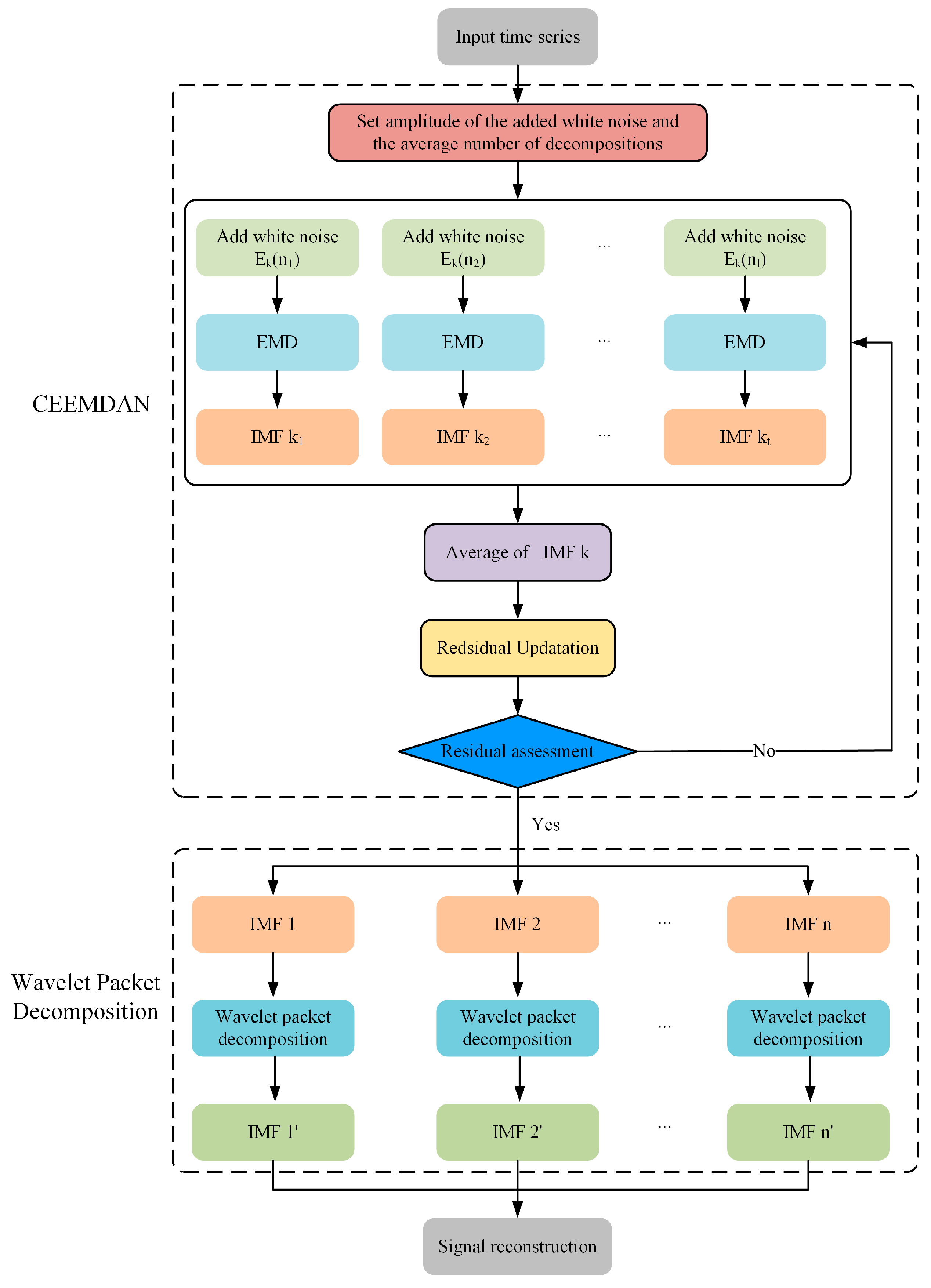
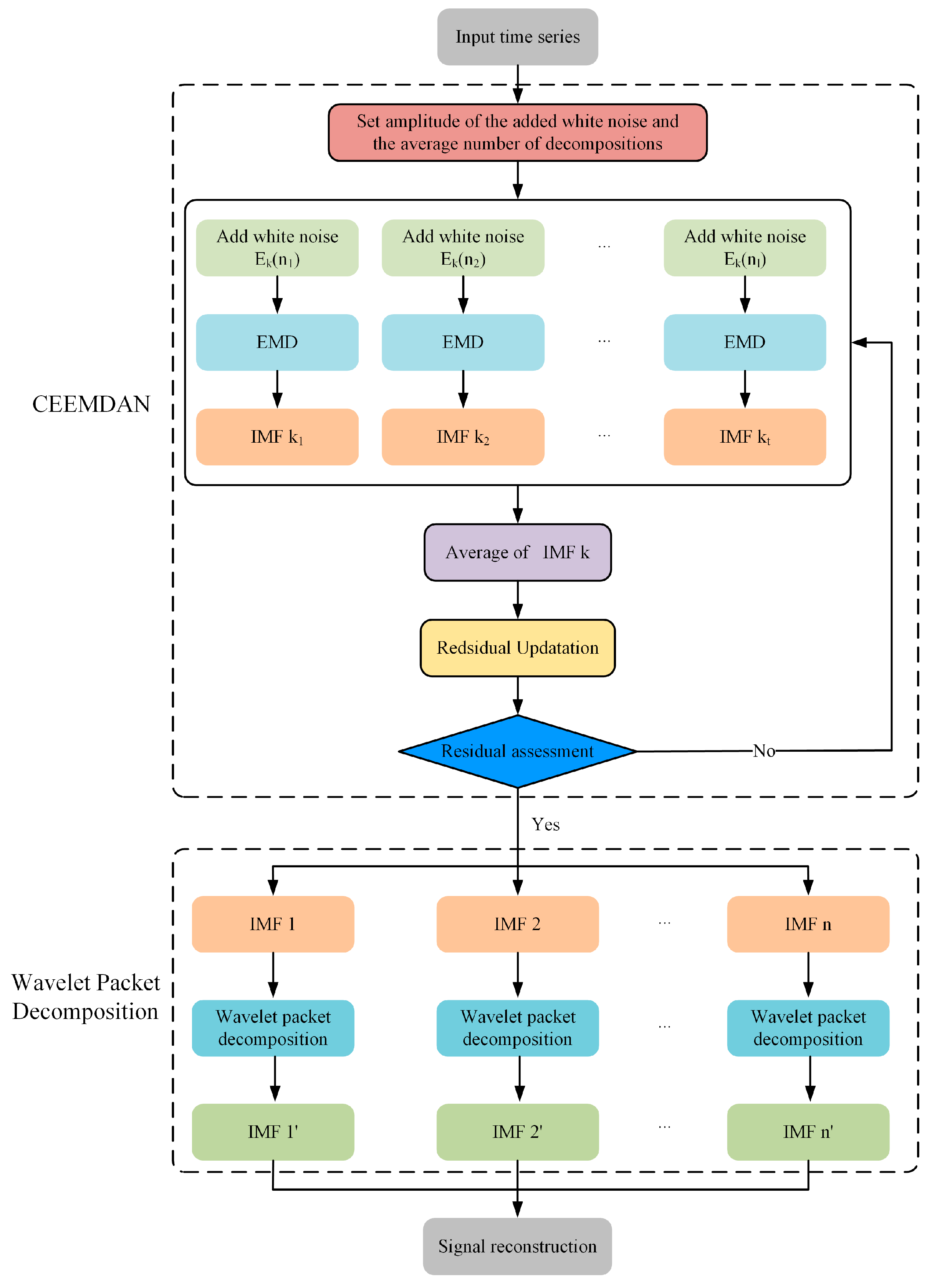
This section outlines the methodology for extracting GNSS deformation signals using the proposed CEEMDAN-WPD method. The proposed method begins by inputting the raw GNSS time series into a two-stage processing pipeline. First, the CEEMDAN module adds white noise to the original time series to enhance decomposition and reduce mode mixing. The noisy time series is then decomposed using EMD to obtain multiple sets of IMFs, which are averaged to produce stable and reliable IMFs. The residual is updated and evaluated; if it does not meet predefined criteria, the process returns to the white noise addition step. Once the criteria are satisfied, the WPD module takes over, performing wavelet packet decomposition on each IMF to achieve higher frequency resolution and more precise noise suppression. Finally, the decomposed IMFs are reconstructed to obtain the clean GNSS displacement time series, ensuring accurate and reliable monitoring data.
In deformation monitoring, CEEMDAN effectively decomposes non-linear and non-stationary GNSS time series into distinct frequency components, providing initial noise reduction. However, its limited frequency band resolution, particularly in the high-frequency range, makes it challenging to fully eliminate complex high-frequency noise. To overcome this limitation, WPD is integrated following CEEMDAN. WPD offers superior frequency resolution and adaptive thresholding, enabling the precise suppression of high-frequency noise while retaining critical low-frequency signals. Figure 1 illustrates the two-stage signal processing pipeline combining CEEMDAN and WPD. This hybrid approach optimizes frequency decomposition and signal reconstruction, significantly enhancing denoising effectiveness and monitoring accuracy. By leveraging the complementary strengths of both techniques, this method achieves a more accurate representation of the underlying signal structure. The result is improved signal reconstruction and reliable deformation monitoring data. Furthermore, this robust signal processing framework ensures precise and dependable deformation analysis, advancing the reliability of GNSS-based monitoring systems.
Figure 1.
Flowchart of the proposed CEEMDAN-WPD method.
2.1. Decomposition of GNSS Signals Using CEEMDAN
The CEEMDAN method, proposed by Torres et al., effectively addresses the issues of mode mixing and reconstruction error [34]. This approach builds on the concept of adding white noise multiple times for decomposition, as seen in the Ensemble Empirical Mode Decomposition (EEMD) method, and subsequently averaging to cancel out the noise.
CEEMDAN enhances the decomposition process by computing the final IMF for each order immediately after obtaining the first-order IMF component, with the initial step being the addition of white noise. The formula for noise addition is as follows:
where denotes the original signal, denotes sequence of white noise, and denotes the amplitude coefficient of the white noise used for determining the IMF. This step introduces variability that helps distinguish the different IMFs in the subsequent decomposition.
And then, the new signal undergoes EMD to extract only the first IMF component. This step is repeated M times to generate M sets of the first IMF components [35]. The averaged first IMF component is given by
where is the averaged first IMF component and represents the first IMF obtained in each iteration . This averaging process helps to minimize the impact of noise and isolate the true IMF component from the signal.
The first-order IMF component is subtracted from the original signal to form a new signal, and the above steps are iteratively applied to this new signal, extracting and averaging the first IMF component at each stage [36]. This iterative subtraction helps in progressively isolating each subsequent IMF from the remaining signal. This iterative process continues until no further decomposition is possible, leaving a residual component . The complete decomposition of the original signal is expressed as
where represents the sum of all the averaged IMFs and the residual component . Each is an averaged IMF component derived at each stage of the decomposition.
The adaptive noise mechanism ensures that the amplitude of the noise is adjusted at each level of IMF computation, facilitating the precise reconstruction of the original signal. This method significantly reduces ineffective low-frequency IMF components with minimal amplitudes and addresses the additional mode and reconstruction errors associated with EEMD. However, residual noise may still persist in the modes, particularly in the initial IMF components, potentially including noise and similar signal scales. Additionally, the computational efficiency of CEEMDAN is lower due to the need for multiple noise additions in each decomposition layer.
2.2. Enhancing Frequency Analysis with WPD
WPD is developed from the basic principles of the wavelet transform to address its limitations in high-frequency resolution [37]. While traditional wavelet techniques often struggle with high-frequency signal decomposition, WPD allows for a more detailed and nuanced multi-level division of frequency bands, improving both low- and high-frequency signal analysis.
Figure 2 illustrates a three-level wavelet packet decomposition, where A represents the low-frequency components and D represents the high-frequency components. By selecting an appropriate wavelet packet basis function and decomposition level, the WPD can be effectively completed. Following decomposition, a threshold-based denoising method is applied to the coefficients, and the denoised signal is reconstructed to obtain a cleaner version of the original signal.
Figure 2.
Flowchart of the proposed method (The red-highlighted mark indicates the optimal wavelet packet basis).
In wavelet packet decomposition, the subspace is defined as the closure space of the function , and as the closure space of the function . The sequence of functions is defined as follows:
where is the scaling function and is the wavelet packet basis function. The coefficients and represent the orthogonal conjugate filter coefficients. This step helps in isolating the relevant components of GNSS deformation signals by breaking down the signal into a hierarchical structure of subbands, each capturing specific frequency content.
Let , where is expressed as in Equation (5):
where represents the wavelet packet function at the level of decomposition and associated with the subspace, represents the wavelet packet coefficients at the level of decomposition for the subspace, represents the translation or shift in the wavelet packet basis function, and represents the wavelet packet basis function at the level of decomposition. Formula (5) is fundamental in reconstructing signals from their wavelet packet coefficients, enabling detailed time-frequency analysis.
Based on above, the process of the WPD is defined as follows:
This formula is fundamental in wavelet packet analysis, providing the mechanism for breaking down a signal into its frequency components at various resolutions. It enables the recursive construction of wavelet packet coefficients, which are essential for reconstructing the original signal and analyzing its frequency content in a detailed and structured manner.
Wavelet packet reconstruction is then performed as expressed as follows:
This formula is a crucial step in the wavelet packet reconstruction process. It enables the reconstruction of wavelet packet coefficients at a finer resolution by combining the low-frequency and high-frequency components from the coarser level. This process is essential for both signal reconstruction and detailed signal analysis using WPD.
2.3. Evaluation of the CEEMDAN-WPD Method for Signal Accuracy and Effectiveness
To comprehensively assess the effectiveness of various noise reduction methods, three key metrics are utilized: signal-to-noise ratio (SNR) [38,39], correlation coefficient [40,41], and normalized root mean square error (NRMSE) [42,43]. These metrics provide a robust evaluation of how well each method performs in preserving the original signal while minimizing noise.
SNR is a measure of the proportion of signal strength to noise strength. A higher SNR indicates a lower level of noise within the signal, signifying a more effective noise reduction [44]. The calculation for SNR is expressed as follows:
where represents the original signal, is the denoised signal, and is the length of the signal.
NRMSE quantifies the average deviation between the denoised signal and the original signal. A smaller NRMSE value indicates that the processed signal closely resembles the original signal, demonstrating that the noise reduction method effectively preserves the original characteristics of the signal while minimizing distortion [45]. The formula for NRMSE is expressed as follows:
By employing these evaluation metrics, we can rigorously compare the performance of different noise reduction techniques and identify those that most effectively balance noise elimination with the preservation of the signal’s inherent features.
3. Simulation Experiment and Real-World Scenario Application
This section comprises two parts: simulation experiments and real-world application on the GNSS deformation monitoring of ropeway pillars. The simulation experiments evaluate the proposed methods under controlled conditions, enabling detailed comparisons of noise reduction and signal extraction. The real-world application validates their practicality and robustness in dynamic environments, bridging theoretical analysis with real-world implementation.
3.1. Simulation Experiment
To accurately assess the performance of various methods, this study constructs a simulated signal , which is a combination of sine and cosine signals with frequencies of 2.0 Hz and 3.5 Hz in Equation (10).
The entire sampling process lasts 30 s with a frequency of 100 Hz, and the signal amplitude is measured in centimeters. To mimic the noise conditions present in actual measurements, Gaussian white noise with a 3 dB level is added to the original signal, resulting in the noisy signal .
3.1.1. Experimental Setup and Methodology
The simulated signal and the noisy signal are illustrated in Figure 3a, while the added white noise is depicted in Figure 3b and the power spectral density (PSD) of the noisy signal, obtained using the Fast Fourier Transform (FFT), is shown in Figure 3c.

Figure 3.
Time-domain and frequency-domain analysis of simulated signals: (a) Original signal and signal with noise; (b) Simulated noise signal; (c) Frequencies extracted from simulated noisy signal.
Figure 3a displays the time series of the original and noisy signals, showing consistent trends but with an increased fluctuation range of approximately 2 cm in the noisy signal. Figure 3b illustrates the added white noise, which fluctuates between −2 cm and 2 cm, while Figure 3c presents the corresponding power spectral density, revealing two distinct frequency peaks at 2.0 Hz and 3.5 Hz. This analysis highlights how the introduced noise affects the signal’s amplitude without altering its fundamental frequency components.
3.1.2. Results and Performance Analysis
The noisy signal was decomposed into a series of IMFs ranging from high to low frequency using the EMD, EEMD, and CEEMDAN methods. The PSD of each IMF was then calculated using the FFT. The results are illustrated in Figure 4, with both EEMD and CEEMDAN utilizing 200 iterations for noise addition.
Figure 4.
Decomposition of noisy signal into IMF components by method: (a) EMD; (b) EEMD, and (c) CEEMDAN.
Upon analyzing the decomposition results in Figure 4, it is evident that the first two IMF components predominantly consist of high-frequency white noise. However, in Figure 4a, the IMF 2 component from the EMD decomposition reveals a noticeable mixture of useful signals, while the separation achieved by EEMD in Figure 4b and CEEMDAN in Figure 4c is more effective, with the signal and high-frequency white noise being largely separated. Due to the presence of noise in the signal, EMD and EEMD exhibit mode mixing issues, and the EEMD method produces more IMF components than both EMD and CEEMDAN, potentially generating more spurious components. While EMD is complete and allows for the accurate reconstruction of the original signal without adding white noise, EEMD and CEEMDAN involve white noise in their decomposition processes, which necessitates an evaluation of their reconstruction errors.
By summing the decomposed IMF components and the residual, the reconstructed signal is obtained, and the reconstruction error is determined by subtracting this from the original noisy signal, as shown in Figure 5. The reconstructed signal from EEMD contains a significant amount of residual white noise, leading to a larger reconstruction error, while the CEEMDAN reconstructed signal shows minimal reconstruction error, ensuring the completeness of the method. Specifically, the EEMD reconstruction error exhibits more frequent fluctuations, ranging between −0.6 cm and 0.6 cm, whereas the CEEMDAN reconstruction error is much better, with a fluctuation range of −2 × (1 × 10−15) cm to 2 × (1 × 10−15) cm. Overall, this analysis demonstrates that while EEMD introduces more residual noise leading to higher reconstruction errors, CEEMDAN provides a more accurate reconstruction with minimal errors, highlighting its superiority in maintaining signal integrity during the decomposition and reconstruction process.
Figure 5.
EEMD and CEEMDAN reconstruction errors diagram.
Table 1 evaluates the performance of EMD, EEMD, and CEEMDAN methods in signal reconstruction. The SNR improves from 12.77 dB for the original signal to 17.46 dB with EMD, 19.56 dB with EEMD, and 19.79 dB with CEEMDAN, representing gains of approximately 36.9%, 53.1%, and 55.0%, respectively. The normalized root mean square error (NRMSE) decreases from 0.059 for the original signal to 0.034 cm with EMD, 0.027 cm with EEMD, and 0.026 cm with CEEMDAN, showing reductions of about 42.4%, 54.2%, and 55.4%. The R2 value increases from 0.974 for the original signal to 0.991 with EMD, 0.994 with EEMD, and 0.995 with CEEMDAN, reflecting improvements of 1.7%, 2.1%, and 2.2%, respectively. These results underscore CEEMDAN’s superior performance in enhancing signal quality and accuracy. In summary, while all methods improve noise reduction, CEEMDAN provides the most effective enhancement, outperforming both EMD and EEMD.
Table 1.
Evaluation of EMD, EEMD, and CEEMDAN reconstruction signals.
Figure 6 shows the results of EMD, EEMD, and CEEMDAN. The reconstructed signals from the three methods are illustrated in Figure 6a, and the deviations between the denoised signals and the original signal are shown in Figure 6b. It can be observed that the EMD method failed to completely separate noise from the signal, as some effective signal components remained in the removed noise, leading to a larger deviation in the denoised results. In contrast, the EEMD and CEEMDAN methods performed better overall, with CEEMDAN slightly outperforming EEMD in terms of denoising effectiveness.
Figure 6.
Comparison diagram of EMD, EEMD, and CEEMDAN; (a) comparison between reconstructed signals (RS) and original signal; (b) comparison of the denoising errors.
Table 2 evaluates the performance of various denoising methods and their combinations. The original signal has an SNR of 12.766 dB. Applying CEEMDAN enhances the SNR to 19.794 dB, representing a 55.0% improvement. Among wavelet bases, Db42 achieves the highest SNR of 21.575 dB, a 68.9% increase compared to the original signal. For NRMSE, the original signal has a value of 0.059 cm. CEEMDAN reduces this to 0.026 cm, reflecting a reduction of approximately 55.9%. The Db42 wavelet base provides the lowest NRMSE of 0.021 cm, marking a 64.4% decrease from the original signal. The combination of CEEMDAN with wavelet packet bases, especially CEEMDAN/Db42, achieves comparable results to Db42 alone but with additional noise reduction benefits. The original signal has an R2 value of 0.974. CEEMDAN increases this to 0.994, an improvement of about 2.1%. The Db42 wavelet base achieves the highest R2 of 0.997, improving by approximately 2.4% over the original signal. Overall, CEEMDAN and its combination with wavelet packet bases, particularly Db42, provide significant enhancements in SNR, NRMSE, and R2, demonstrating superior signal quality and accuracy.
Table 2.
Statistics of denoising effect evaluation for different combinations.
Figure 7 illustrates the denoising performance of the CEEMDAN method and the CEEMDAN combined with Db42. It is evident that the addition of Db42 significantly improves the denoising effect, resulting in a clearer time series with a reduction in peak deviations by approximately 1 cm, while retaining the original signal’s trend. Overall, the proposed CEEMDAN-WPD provides superior noise reduction and more accurate signal representation.
Figure 7.
Denoising error diagram of CEEMDAN combined with Db42.
3.2. Real-World Scenario Application: GNSS Deformation Monitoring for a Ropeway System
This real-world scenario application is based on the Wanghailou passenger ropeway at the Yimeng Mountain Tianmeng resort area. The ropeway spans approximately 1278 m with a height difference of 529 m and is designed to transport around 1600 people/hour. The route includes nine ropeway pillars and 30 cable cars, operating at speeds ranging from 0.3 to 6.0 m/s. The ropeway employs a world-class, advanced single-line circulating detachable grip system for the eight-person cable car, ensuring a high level of design sophistication, safety, and reliability.
As illustrated in Figure 8, the distribution map of the reference stations and ropeway pillars shows that the two reference stations are positioned on either side of the ropeway. Reference Station 1 is designated as the primary reference station. In the event of any issues with Reference Station 1, a seamless switch can be made to Reference Station 2 to ensure the stability and continuity of observations. The data from both stations can be cross-verified to guarantee the reliability of the measurements.
Figure 8.
Cross-section of the ropeway (a) and the monitoring GNSS receiver as Trimble SP90M (b).
This experiment selected the SP90M model GNSS receiver from Trimble, which offers great flexibility and high-precision positioning capabilities. Table 3 outlines the key performance specifications of the Trimble SP90M, a high-precision GNSS (Global Navigation Satellite System) receiver. The device supports 480 channels and multiple satellite constellations, including GPS (Global Positioning System), GLONASS (GLObal Navigation Satellite System), GALILEO, BDS (BeiDou Navigation Satellite System), QZSS (Quasi-Zenith Satellite System), IRNSS (Indian Regional Navigation Satellite System, now NavIC), and SBAS (Satellite-Based Augmentation System) modes, ensuring global coverage and enhanced accuracy. Additionally, it supports DGPS (Differential Global Positioning System), RTK (Real-Time Kinematic), and NRTK (Networked Real-Time Kinematic) modes.
Table 3.
Main performance specifications of Trimble SP90M.
3.2.1. Data Collection and Experimental Configuration
According to the Nyquist sampling theorem, the sampling frequency must be at least twice the highest frequency of the signal to avoid losing information and to accurately reconstruct the original signal from the sampled data. Therefore, high-frequency RTK displacement data are required for spectral analysis. For this study, 10 Hz RTK displacement data from 2 December 2023, between 00:00 and 04:00 were selected.
Figure 9 shows the horizontal displacement of a pillar from 00:00 to 04:00 on 2 December 2023, which is the one with the longest span and the highest elevation, resulting in relatively poor observation conditions; the fixed solution data are analyzed. Figure 9 illustrates the data, where the X and Y directions correspond to the longitudinal and transverse directions of the ropeway coordinate system, respectively.
Figure 9.
10 Hz Horizontal displacement of the pillar.
The power spectral density of the GNSS horizontal displacement, as determined through the application of the Fast Fourier Transform (FFT) method, is presented in Figure 10.
Figure 10.
Power spectral density plots: X-direction (top) and Y-direction (bottom).
3.2.2. Analysis and Results of Field Data
In this section, we process field data collected from the GNSS deformation monitoring of ropeway systems. The first step involves decomposing the GNSS signals using the CEEMDAN method, and Figure 11 presents the results for both the X and Y directions.
Figure 11.
Decomposing result of the original GNSS data by CEEMDAN for (a) X direction and (b) Y direction.
The GNSS displacement signals contain both low-frequency background noise and high-frequency white noise. As shown in Figure 11, after decomposing the GNSS data using the CEEMDAN method, the low-frequency background noise is primarily distributed among the last few low-frequency IMF components, while the random noise is mainly concentrated in the high-frequency IMF components.
The lower-order IMF components are used to reconstruct the trend component of the signal. Specifically, IMF7 and subsequent components, along with the residuals, were selected as the trend component, as shown in Figure 12. It is important to note that the trend component may include both static displacement and multipath error components, while the remaining signal primarily represents dynamic displacement.
Figure 12.
Original displacement signal and trend component.
The remaining high-frequency components were denoised using the combined CEEMDAN-WPD method and then reconstructed into the dynamic displacement signal. Figure 13 shows the reconstructed dynamic displacement signal. By applying the proposed CEEMDAN-WPD method, dynamic displacements of approximately ±1 mm were identified in both the X and Y directions.
Figure 13.
Reconstructed displacement of X and Y.
Due to the small amplitude of vibrations and minimal environmental excitation, GNSS data may only reveal the excited modes during a limited period. The FFT was used to perform spectral analysis on the denoised data by the proposed CEEMDAN-WPD method, resulting in the frequency spectrum of the vibration sequences, as shown in Figure 14. By analyzing the frequency spectrum, the modal frequencies were identified. In the X direction, the three most prominent frequencies are 0.169 Hz, 0.831 Hz, and 1.177 Hz. In the Y direction, the three most prominent frequencies are 0.159 Hz, 0.793 Hz, and 1.159 Hz. The primary frequencies in both directions are quite consistent.
Figure 14.
Frequency spectrum of GNSS X (a) and Y (b) directions.
To validate the accuracy of the proposed CEEMDAN-WPD method for signal extraction in GNSS deformation monitoring, we compared the extracted signals with data from other sensors. The Trimble SP90M receiver, equipped with dual antennas, allows for tilt measurements using antennas installed on both sides of the pillar. The installation positions of the satellite antennas and the inclinometer are shown in Figure 15a. Specifically, we analyzed inclination angles derived from GNSS and inclinometer measurements during the same periods, as depicted in Figure 15b, after removing system errors. The inclinometer, which detects inclination changes by monitoring variations in gravitational acceleration, demonstrates high stability under static conditions. However, during periods of environmental excitation or variations in cable loads caused by ropeway operations, the inclinometer’s readings show pronounced fluctuations, primarily in the high-frequency components of the signal. Multi-day analysis revealed that these fluctuations are most significant between 09:00 and 17:00, aligning with the ropeway’s operating hours. This correlation further confirms that the observed fluctuations are predominantly induced by changes in cable loads.
Figure 15.
GNSS tilt angle deviation of the pillar from 00:00 to 04:00 on 2 December 2023; (a) the position of the antennas and inclinometer installed on the top of the pillar; (b) comparison of tilt angles observed by GNSS and the inclinometer; (c) fluctuations in the deviation of GNSS inclination angles.
In contrast, the GNSS receiver calculates inclination using differential data from dual antennas, making it less sensitive to acceleration changes. During ropeway operation, GNSS measurements do not show significant high-frequency fluctuations. However, due to various error factors and the short baseline of the dual antennas leading to insufficient angular measurement precision, GNSS-derived inclination angles exhibit fluctuations in both low-frequency and high-frequency components. The filtering methods struggle to completely separate low-frequency noise from true changes in inclination angle. The CEEMDAN combined with the wavelet packet method was used to denoise the inclinometer data, effectively removing most high-frequency noise. CEEMDAN thus acts as a low-pass filter. By comparing the GNSS-derived inclination angles with the denoised inclinometer data, and evaluating the GNSS inclination angle accuracy, Figure 15b shows that the deviation in GNSS inclination angles fluctuates within 0.3°, with a daily mean error of 0.94°, consistent with the manufacturer’s specified accuracy.
4. Discussion
This study presents a novel approach that combines CEEMDAN and WPD to extract GNSS deformation monitoring signals from ropeway pillars. The integration of these two techniques addresses key challenges associated with processing noisy GNSS data, such as high-frequency noise interference and modal mixing, which often hinder the extraction of accurate deformation signals. By leveraging the strengths of CEEMDAN in decomposing non-linear and non-stationary signals and WPD’s ability to achieve high-frequency resolution, the proposed method significantly enhances the precision and reliability of structural health monitoring. This approach not only improves the monitoring accuracy for ropeway pillars but also demonstrates its potential applicability to other complex engineering structures, providing a robust solution for maintaining structural safety and operational stability under dynamic environmental and loading conditions.
The results demonstrate that CEEMDAN significantly enhances the decomposition of GNSS signals by addressing modal mixing and reconstruction errors typical of EEMD. CEEMDAN achieved an SNR of 19.79 dB, an NRMSE of 0.0262 cm, and a correlation coefficient of 0.9948, indicating notable improvements in noise reduction and signal preservation compared to the original data. Integrating WPD with CEEMDAN further refines the signal extraction through multi-resolution decomposition, with the Db42 wavelet packet basis delivering optimal performance. This combination resulted in an SNR of 21.66 dB and an NRMSE of 0.0212 cm, showcasing enhanced denoising capabilities and superior signal quality.
Despite its significant strengths, there are several areas where this method can be further refined. One of the primary limitations lies in computational efficiency, particularly when applied to large-scale datasets or real-time monitoring scenarios. Addressing this issue will be crucial for practical implementation in systems with high data throughput. Future research should prioritize optimizing wavelet bases to reduce computational complexity without compromising accuracy. Additionally, extensive testing in diverse environments and under varying operational conditions is necessary to enhance the method’s robustness and scalability. Such efforts will not only improve its performance but also broaden its applicability to a wider range of structural health monitoring scenarios.
Overall, the CEEMDAN-WPD method represents a significant advancement in extracting meaningful deformation signals from GNSS time series, establishing itself as a powerful tool for structural health monitoring. By effectively enhancing the signal-to-noise ratio, reducing reconstruction errors, and accurately capturing small displacement components, this approach demonstrates its superior performance and reliability. Furthermore, its robust capabilities not only improve the accuracy of deformation analysis but also pave the way for broader applications in geospatial monitoring and structural health assessments. These strengths highlight the method’s potential to become an indispensable solution in various monitoring scenarios, particularly where precision and reliability are paramount.
5. Conclusions
This study presents an approach for GNSS deformation monitoring by integrating CEEMDAN and WPD to enhance signal extraction and denoising. The proposed method effectively addresses the challenges associated with noisy GNSS time series, thereby improving the accuracy and reliability of deformation monitoring.
The results demonstrate that CEEMDAN effectively decomposes GNSS signals, reducing noise and mitigating issues such as modal mixing and reconstruction errors common in traditional methods like EEMD. By significantly increasing the signal-to-noise ratio (SNR) and reducing the normalized root mean square error (NRMSE), CEEMDAN substantially enhances the clarity and fidelity of the extracted deformation signals. The addition of WPD further refines the signal processing by providing multi-resolution decomposition that effectively isolates noise from useful signal components. The combination of these techniques delivers optimal performance, particularly when using the Db42 wavelet packet basis.
The application of this hybrid approach effectively identifies small dynamic displacements with remarkable precision, even under challenging conditions characterized by significant noise and varying environmental factors. By reliably distinguishing between noise and genuine deformation signals, the method ensures accurate signal extraction, making it a robust and dependable tool for the structural health monitoring (SHM) of ropeway systems and other critical infrastructure. Its ability to adapt to diverse monitoring scenarios further underscores its potential for widespread adoption in SHM applications, where precision and reliability are essential.
The CEEMDAN-WPT method represents a significant advancement in GNSS deformation monitoring by enhancing signal extraction and denoising capabilities. Its ability to improve measurement accuracy, reduce noise interference, and maintain signal integrity makes it a valuable asset for precise geospatial and structural monitoring applications. The promising results suggest that this approach can be applied to a broad range of monitoring scenarios, providing greater insight into structural deformations and contributing to the safety and maintenance of critical infrastructure.
Author Contributions
Conceptualization, S.Z., Y.Y. (Yuntao Yang) and Y.X.; Formal analysis, H.T. and L.Y.; Funding acquisition, S.Z. and Y.Y. (Yuntao Yang); Investigation, H.L. and Y.Y. (Yin Yang); Methodology, Y.X.; Resources, S.Z., Y.Y. (Yuntao Yang), Y.X., L.Y. and Y.Y. (Yin Yang); Software, H.T.; Writing—original draft, H.L.; Writing—review and editing, Y.X. All authors have read and agreed to the published version of the manuscript.
Funding
This research was funded by Key Laboratory of New Technology for Construction of Cities in Mountain Area, grant number 09020718120012; Jiangsu Water Conservancy Science and Technology Project, grant number 2023z036; Major Scientific and Technological Projects of the Ministry of Water Resources, grant number SKS-2022162.
Data Availability Statement
Dataset available on request from the corresponding author.
Conflicts of Interest
The authors declare no conflict of interest.
References
- Shu, L.; Deng, H.; Liu, X.; Pan, Z. A Comprehensive working condition identification scheme for rolling bearings based on modified CEEMDAN as well as modified hierarchical amplitude-aware permutation entropy. Meas. Sci. Technol. 2022, 33, 075111. [Google Scholar] [CrossRef]
- Gharehbaghi, V.R.; Noroozinejad Farsangi, E.; Noori, M.; Yang, T.Y.; Li, S.; Nguyen, A.; Málaga-Chuquitaype, C.; Gardoni, P.; Mirjalili, S. A critical review on structural health monitoring: Definitions, methods, and perspectives. Arch. Comput. Methods Eng. 2022, 29, 2209–2235. [Google Scholar] [CrossRef]
- Sofi, A.; Regita, J.J.; Rane, B.; Lau, H.H. Structural health monitoring using wireless smart sensor network–An overview. Mech. Syst. Signal Process. 2022, 163, 108113. [Google Scholar] [CrossRef]
- Li, P.; Zhao, T.; Zhang, J.; Wei, J.; Feng, M.Q.; Feng, D.; Li, S. Uncertainty quantification of structural flexibility identified from input–output measurement data for reliability analysis. Comput.-Aided Civ. Infrastruct. Eng. 2023, 38, 1789–1809. [Google Scholar] [CrossRef]
- Kaartinen, E.; Dunphy, K.; Sadhu, A. LiDAR-based structural health monitoring: Applications in civil infrastructure systems. Sensors 2022, 22, 4610. [Google Scholar] [CrossRef]
- Mishra, M.; Barman, T.; Ramana, G. Artificial intelligence-based visual inspection system for structural health monitoring of cultural heritage. J. Civ. Struct. Health Monit. 2024, 14, 103–120. [Google Scholar] [CrossRef]
- Zhang, D.; Zhao, M.; Zhou, Z.; Pan, S. Characterization of wire rope defects with gray level co-occurrence matrix of magnetic flux leakage images. J. Nondestruct. Eval. 2013, 32, 37–43. [Google Scholar] [CrossRef]
- Peterka, P.; Kačmáry, P.; Krešák, J.; Šimoňák, J.; Bindzár, P.; Mitrík, D. Prediction of fatigue fractures diffusion on the cableway haul rope. Eng. Fail. Anal. 2016, 59, 185–196. [Google Scholar] [CrossRef]
- Peterka, P.; Krešák, J.; Šimoňák, J.; Bindzar, P.; Kečkešová, I. Tractive work of the aerial cableway towing haul rope. Measurement 2017, 100, 322–328. [Google Scholar] [CrossRef]
- Zhang, G.; Tang, Z.; Zhang, J.; Gui, W. Convolutional autoencoder-based flaw detection for steel wire ropes. Sensors 2020, 20, 6612. [Google Scholar] [CrossRef] [PubMed]
- Zhang, J.; Wang, H.; Shen, G.; Wu, Z.; Yuan, Y. Application of Acoustic Emission Technology for Rolling Bearing Condition Monitoring on Passenger Ropeway. Adv. Acoust. Emiss. Technol. 2015, 158, 523–532. [Google Scholar]
- Zhang, C. Research on GNSS/IMU Integrated Positioning and Attitude Determination Technology for Cableway Support Deformation Monitoring. Master’s Thesis, China University of Mining and Technology, Xuzhou, China, 2023. [Google Scholar]
- Bian, Q.; Podhrazsky, A.; Bauer, C.; Stadler, A.; Buchfellner, F.; Kuttler, R.; Jakobi, M.; Volk, W.; Koch, A.W.; Roths, J. Temperature and external strain sensing with metal-embedded optical fiber sensors for structural health monitoring. Opt. Express 2022, 30, 33449–33464. [Google Scholar] [CrossRef] [PubMed]
- Yoon, J.; Lee, J.; Kim, G.; Ryu, S.; Park, J. Deep neural network-based structural health monitoring technique for real-time crack detection and localization using strain gauge sensors. Sci. Rep. 2022, 12, 20204. [Google Scholar] [CrossRef]
- Freddi, F.; Mingazzi, L.; Pozzi, E.; Aresi, N. Laboratory Assessment of an In-Place Inclinometer Chain for Structural and Geotechnical Monitoring. Sensors 2023, 23, 8379. [Google Scholar] [CrossRef]
- Komary, M.; Alahmad, A.; Komarizadehasl, S.; Turmo, J.; Lozano-Galant, J.A.; Sun, Y. A novel low-cost inclinometer sensor based on fusion technology for structural health monitoring applications. In Life-Cycle of Structures and Infrastructure Systems; CRC Press: Boca Raton, FL, USA, 2023; pp. 1729–1736. [Google Scholar]
- Singh, S.K.; Banerjee, B.P.; Raval, S. A review of laser scanning for geological and geotechnical applications in underground mining. Int. J. Min. Sci. Technol. 2023, 33, 133–154. [Google Scholar] [CrossRef]
- Truong-Hong, L.; Lindenbergh, R. Automatically extracting surfaces of reinforced concrete bridges from terrestrial laser scanning point clouds. Autom. Constr. 2022, 135, 104127. [Google Scholar] [CrossRef]
- Yu, R.; Li, P.; Shan, J.; Zhu, H. Structural state estimation of earthquake-damaged building structures by using UAV photogrammetry and point cloud segmentation. Measurement 2022, 202, 111858. [Google Scholar] [CrossRef]
- Kong, X.; Hucks, R.G. Preserving our heritage: A photogrammetry-based digital twin framework for monitoring deteriorations of historic structures. Autom. Constr. 2023, 152, 104928. [Google Scholar] [CrossRef]
- Li, H.; Nie, G.; Chen, D.; Wu, S.; Wang, K. Constrained MLAMBDA method for multi-GNSS structural health monitoring. Sensors 2019, 19, 4462. [Google Scholar] [CrossRef] [PubMed]
- Zhang, C.; Mousavi, A.A.; Masri, S.F.; Gholipour, G.; Yan, K.; Li, X. Vibration feature extraction using signal processing techniques for structural health monitoring: A review. Mech. Syst. Signal Process. 2022, 177, 109175. [Google Scholar]
- Silik, A.; Noori, M.; Altabey, W.A.; Dang, J.; Ghiasi, R.; Wu, Z. Optimum wavelet selection for nonparametric analysis toward structural health monitoring for processing big data from sensor network: A comparative study. Struct. Health Monit. 2022, 21, 803–825. [Google Scholar] [CrossRef]
- Zhang, Y.-M.; Wang, H.; Bai, Y.; Mao, J.-X.; Xu, Y.-C. Bayesian dynamic regression for reconstructing missing data in structural health monitoring. Struct. Health Monit. 2022, 21, 2097–2115. [Google Scholar] [CrossRef]
- Hu, L.; Bao, Y.; Sun, Z.; Meng, X.; Tang, C.; Zhang, D. Outlier Detection Based on Nelder-Mead Simplex Robust Kalman Filtering for Trustworthy Bridge Structural Health Monitoring. Remote Sens. 2023, 15, 2385. [Google Scholar] [CrossRef]
- Amanollah, H.; Asghari, A.; Mashayekhi, M.; Zahrai, S.M. Damage detection of structures based on wavelet analysis using improved AlexNet. Structures 2023, 56, 105019. [Google Scholar] [CrossRef]
- Saranya, S.; Ranjitham, M.; Dinesh, A.; Divyapriya, S. Structural Health Monitoring Using Sensors with Application of Wavelet Analysis. In Sustainable Materials and Smart Practices: NCSMSP-2021; Materials Research Forum LLC: Millersville, PA, USA, 2022; Volume 23, p. 205. [Google Scholar]
- Silik, A.; Noori, M.; Ghiasi, R.; Wang, T.; Kuok, S.-C.; Farhan, N.S.; Dang, J.; Wu, Z.; Altabey, W.A. Dynamic wavelet neural network model for damage features extraction and patterns recognition. J. Civ. Struct. Health Monit. 2023, 13, 925–945. [Google Scholar] [CrossRef]
- Bian, K.; Wu, Z. Data-based model with EMD and a new model selection criterion for dam health monitoring. Eng. Struct. 2022, 260, 114171. [Google Scholar]
- Ding, Y.; Ye, X.-W.; Guo, Y. A multistep direct and indirect strategy for predicting wind direction based on the EMD-LSTM model. Struct. Control. Health Monit. 2023, 2023, 4950487. [Google Scholar] [CrossRef]
- Chen, G.; Yan, C.; Meng, J.; Wang, Z.; Wu, L. Health condition monitoring of bearings based on multifractal spectrum feature with modified empirical mode decomposition-multifractal detrended fluctuation analysis. Struct. Health Monit. 2022, 21, 2618–2640. [Google Scholar] [CrossRef]
- Fang, Z.; Yu, J.; Meng, X. Modal parameters identification of bridge structures from GNSS data using the improved empirical wavelet transform. Remote Sens. 2021, 13, 3375. [Google Scholar] [CrossRef]
- Xiong, C.; Yu, L.; Niu, Y. Dynamic Parameter Identification of a Long-Span Arch Bridge Based on GNSS-RTK Combined with CEEMDAN-WP Analysis. Appl. Sci. 2019, 9, 1301. [Google Scholar] [CrossRef]
- Torres, M.E.; Colominas, M.A.; Schlotthauer, G.; Flandrin, P. A complete ensemble empirical mode decomposition with adaptive noise. In Proceedings of the 2011 IEEE International Conference on Acoustics, Speech and Signal Processing (ICASSP), Prague, Czech Republic, 22–27 May 2011; pp. 4144–4147. [Google Scholar]
- Li, X.; Wang, X.; Wu, J.; Luo, W.; Tian, L.; Wang, Y.; Liu, Y.; Zhang, L.; Zhao, C.; Zhang, W. Soil Moisture Monitoring and Evaluation in Agricultural Fields Based on NDVI Long Time Series and CEEMDAN. Remote Sens. 2023, 15, 5008. [Google Scholar] [CrossRef]
- Luo, J.; Liang, X.; Guo, Q.; Zhang, L.; Bu, X. Combined improved CEEMDAN and wavelet transform sea wave interference suppression. Remote Sens. 2023, 15, 2007. [Google Scholar] [CrossRef]
- Zhao, F.; Jiang, Y.; Cheng, C.; Wang, S. An improved fault diagnosis method for rolling bearings based on wavelet packet decomposition and network parameter optimization. Meas. Sci. Technol. 2023, 35, 025004. [Google Scholar] [CrossRef]
- Falletti, E.; Pini, M.; Presti, L.L. Low complexity carrier-to-noise ratio estimators for GNSS digital receivers. IEEE Trans. Aerosp. Electron. Syst. 2011, 47, 420–437. [Google Scholar] [CrossRef]
- Cui, Z.; Guan, K.; Zhang, J.; Zhong, Z. SNR coverage probability analysis of RIS-aided communication systems. IEEE Trans. Veh. Technol. 2021, 70, 3914–3919. [Google Scholar] [CrossRef]
- Şafak, Ş.; Tiryakioğlu, İ.; Erdoğan, H.; Solak, H.İ.; Aktuğ, B. Determination of parameters affecting the accuracy of GNSS station velocities. Measurement 2020, 164, 108003. [Google Scholar] [CrossRef]
- Lee, C.-M.; Kuo, C.-Y.; Sun, J.; Tseng, T.-P.; Chen, K.-H.; Lan, W.-H.; Shum, C.; Ali, T.; Ching, K.-E.; Chu, P. Evaluation and improvement of coastal GNSS reflectometry sea level variations from existing GNSS stations in Taiwan. Adv. Space Res. 2019, 63, 1280–1288. [Google Scholar] [CrossRef]
- Forootan, E.; Farzaneh, S.; Naderi, K.; Cederholm, J.P. Analyzing GNSS measurements to detect and predict bridge movements using the Kalman filter (KF) and neural network (NN) techniques. Geomatics 2021, 1, 65–80. [Google Scholar] [CrossRef]
- Hu, J.; Ruan, H.; Huang, F.; Gu, S.; Dou, X. Assessment of International GNSS Service Global Ionosphere Map products over China region based on measurements from the Crustal Movement Observation Network of China. Earth Planet. Phys. 2023, 8, 400–407. [Google Scholar] [CrossRef]
- Selbesoglu, M.O.; Karabulut, M.F.; Aykut, N.O.; Akpinar, B. Evaluation of SNR-based GNSS-reflectometry altimetric precision by a height displacement tool. Adv. Space Res. 2022, 70, 48–55. [Google Scholar] [CrossRef]
- Cho, J.B.; Guinness, J.; Kharel, T.P.; Sunoj, S.; Kharel, D.; Oware, E.K.; van Aardt, J.; Ketterings, Q.M. Spatial estimation methods for mapping corn silage and grain yield monitor data. Precis. Agric. 2021, 22, 1501–1520. [Google Scholar] [CrossRef]
Disclaimer/Publisher’s Note: The statements, opinions and data contained in all publications are solely those of the individual author(s) and contributor(s) and not of MDPI and/or the editor(s). MDPI and/or the editor(s) disclaim responsibility for any injury to people or property resulting from any ideas, methods, instructions or products referred to in the content. |
© 2025 by the authors. Licensee MDPI, Basel, Switzerland. This article is an open access article distributed under the terms and conditions of the Creative Commons Attribution (CC BY) license (https://creativecommons.org/licenses/by/4.0/).