Final Implementation and Performance of the Cheia Space Object Tracking Radar
Abstract
Highlights
- Successful retrofit of two 32 m Cassegrain Intelsat antennas into a fully operational C-band LFMCW radar for space object tracking.
- Demonstrated capability to detect and track objects with radar cross-sections as low as 0.02 up to 1200 km with 2.5 kW transmitted power, validated through ESA-supervised campaigns.
- Shows that re-purposing legacy satellite communication infrastructure is a cost-effective approach for EU SST-compliant radar networks.
- Confirms that LFMCW radar architectures can achieve high accuracy and robustness even in electromagnetically congested environments with adequate digital processing.
Abstract
1. Introduction
2. Materials and Methods
2.1. Radar Implementation
- Operation with two antennas in quasi-monostatic architecture with an 80 m baseline. In this setup, the Cheia 1 antenna would be used for transmitting (Tx) while the Cheia 2 antenna would be used for receiving (Rx) circular polarized wave. Both Cheia antennas were retrofitted.
- C-band radar, while the antenna bandwidth allowed operation in both S and C radar bands, the frequency range chosen for radar probing signals was around 6 GHz because, in the C band, the antenna figure of merit is higher and the radar allocated frequency band is close and partly overlapping the antenna C-band specified bandwidth of 5845–6425 MHz.
- LFMCW using a SSPA power amplifier. The radar design is ready for a pulsed mode as well, but the SSPA does not provide an acceptable reliability when amplifying long pulses.
- Transmitted power of 2.5 kW. The value (−3 dB from the 5 kW saturation point of the SSPA) was chosen as an optimum value relative to the financial budget and the minimum size of detectable objects (see Equation (1)). The low transmitted power had to be compensated through signal processing
- Target signal processing performed completely in the frequency domain. This way of processing allows the minimum instantaneous frequency bandwidth and thus, the detection of small objects whith relatively low transmitted power.
- A software-defined architecture, with the minimum analog signal blocks.
- Improved velocity of the antenna positioning system: The retrofitted radar antennas are capable of superior speed and acceleration performances, compared to the original ones. The increased angular speed (1°/s as compared to the original 0.3°/s) and the increased angular acceleration (0.5°/s2 as compared to the original 0.3°/s2) are obtained by installing new drive motors and a modern antenna control system.
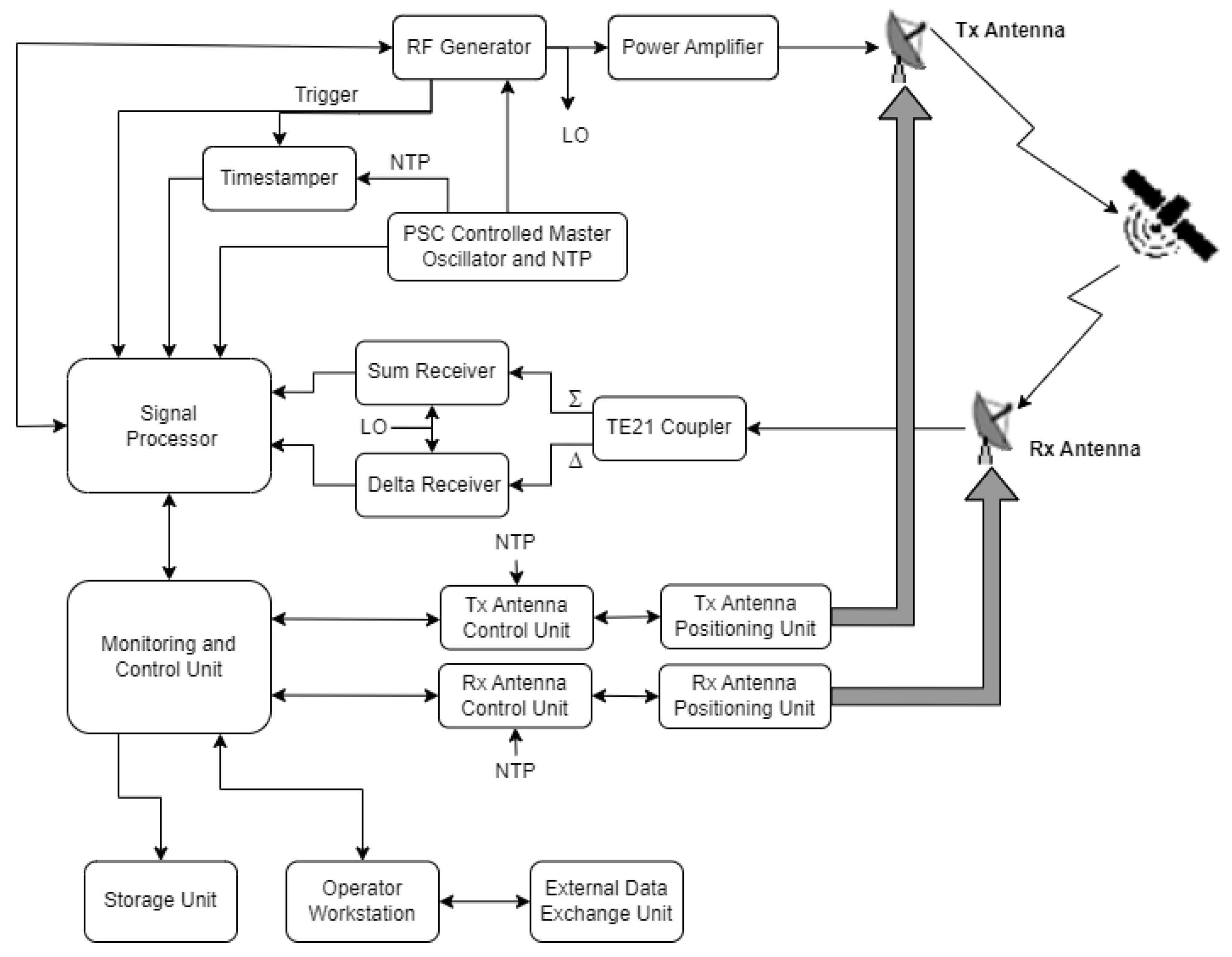
2.2. Radar General Diagram and Operation
2.3. Transmitter and Signal Generation Architecture
2.4. Radar Probing Signal and Processing Algorithms
- : LFMCW starting frequency;
- : LFMCW maximum frequency;
- : Doppler frequency shift;
- received signal: red line;
- : Time delay between transmitted and received signals;
- : Modulation period;
- : Beat frequency during up modulation period;
- : Beat frequency during down modulation period.
3. Results
3.1. Detection Capability
3.2. Measurement Accuracy
3.3. Angular Accuracy
4. Discussion
Author Contributions
Funding
Data Availability Statement
Acknowledgments
Conflicts of Interest
References
- Societatea Naţională de Radiocomunicaţii, S.A.; (RADIOCOM). Centrul de Comunicaţii Prin Satelit CHEIA. Available online: https://radiocom.ro/servicii/transmisii-de-date/comunicatii-prin-satelit/ (accessed on 2 February 2021).
- Ionescu, L.; Rusu-Casandra, A.; Bira, C.; Tatomirescu, A.; Tramandan, I.; Scagnoli, R.; Istriteanu, D.; Popa, A.E. Development of the Romanian Radar Sensor for Space Surveillance and Tracking Activities. Sensors 2022, 22, 3546. [Google Scholar] [CrossRef]
- Muntoni, G.; Montisci, G.; Pisanu, T.; Andronico, P.; Valente, G. Crowded Space: A Review on Radar Measurements for Space Debris Monitoring and Tracking. Appl. Sci. 2021, 11, 1364. [Google Scholar] [CrossRef]
- Flohrer, T.; Krag, H.; Klinkrad, H.; Kuusela, J.; Leushacke, L.; Schildknecht, T.; Plöner, M. Orbit Determination from Combined Radar and Optical Tracks during XMM Contingency Operations. In Proceedings of the 5th European Conference on Space Debris, Darmstadt, Germany, 30 March–2 April 2009. ESASP–672. [Google Scholar]
- Albrecht, M.; Reising, C.; Behrendt, D.; Rudrappa, M.T.; Müller, P.; Gilles, M.; Käske, M.; Knauf, C. Improvements of GESTRA—A Phased-Array Radar Network for the Surveillance of Resident Space Objects in Low-Earth Orbit. In Proceedings of the 2nd NEO and Debris Detection Conference (NEOSST2), Darmstadt, Germany, 24–26 January 2023. [Google Scholar]
- Neuberger, N.; Kollecker, S.; Käske, M.; Horstmann, S.; Prünte, L. GESTRA: First Results of LEO Object Parameter Estimation. In Proceedings of the 2nd NEO and Debris Detection Conference (NEOSST2), Darmstadt, Germany, 24–26 January 2023. [Google Scholar]
- Wilden, H.; Kirchner, C.; Peters, O.; Bekhti, N.B.; Kohlleppel, R.; Brenner, A.; Eversberg, T. GESTRA—Technology Aspects and Mode Design for Space Surveillance and Tracking. In Proceedings of the 7th European Conference on Space Debris (SDC7), Darmstadt, Germany, 18–21 April 2017. [Google Scholar]
- Fröhlich, A.; et al. Overview and Outlook of Space Surveillance Systems at Fraunhofer FHR. PAF Workshop Presentation. 2022. Available online: https://research.csiro.au/ratechnologies/wp-content/uploads/sites/295/2022/11/PAFAR2022-Froelich-Space_Surveillance_Systems.pdf (accessed on 24 September 2025).
- Markkanen, J.; Postila, M.; Huuskonen, A.; Lehtinen, M. Small-size Space Debris Data Collection with the EISCAT UHF Radar. In Proceedings of the 4th European Conference on Space Debris (ESA SP-587), Darmstadt, Germany, 18–20 April 2005. [Google Scholar]
- EISCAT Scientific Association. European Incoherent Scatter (EISCAT) Scientific Association Annual Report 2010; Technical Report; EISCAT Scientific Association: Kiruna, Sweden, 2011. [Google Scholar]
- Markkanen, J.; Postila, M.; Lehtinen, M. Real-time Small-Size Space Debris Detection with EISCAT; Executive Summary for ESOC Contract No. 16646/02/D/HK(CS); EISCAT Scientific Association: Kiruna, Sweden, 2005. [Google Scholar]
- Markkanen, J.; Postila, M.; van Eyken, A. Small-Size Space Debris Data Collection with the EISCAT UHF Radar (Slides); Final Report of ESOC Contract No. 18575/04/D/HK(SC); EISCAT Scientific Association: Kiruna, Sweden, 2006. [Google Scholar]
- Ruiz, G.; Leushacke, L.; Rosebrock, J. Algorithms for Multi-Beam Receiver Data Analysis. In Proceedings of the 4th European Conference on Space Debris (ESA SP-587, SDC4), Darmstadt, Germany, 18–20 April 2005. [Google Scholar]
- Letsch, K.; Leushacke, L.; Rosebrock, J.; Jehn, R.; Krag, H.; Keller, R. First Results from the Multibeam Bistatic Beampark Experiments at FGAN. In Proceedings of the 5th European Conference on Space Debris (ESA SP-672, SDC5), Darmstadt, Germany, 30 March–2 April 2009. [Google Scholar]
- Marto, S.; Vasile, M.; Riofrio, S.D.; Ilioudis, C.; Clemente, C. Survey of Manoeuvre Detection Methods and their Application to Multi-Static Radar. In Proceedings of the AMOS Conference 2022, Adelaide, Australia, 28 November–2 December 2022. [Google Scholar]
- Lincoln Laboratory, Massachusetts Institute of Technology. Haystack Ultra-wideband Satellite Imaging Radar (HUSIR). 2014. Available online: https://www.ll.mit.edu/r-d/projects/haystack-ultrawideband-satellite-imaging-radar (accessed on 24 September 2025).
- Nakamura, S.; Tajima, T.; Kudoh, N.; Abe, J.; Someya, K.; Ono, K.; Kameyama, M.; Adachi, G.; Aoki, S. System Performance Evaluation and Improvement by Using KSGC Radar Data of Space Debris Observations. In Proceedings of the 6th European Conference on Space Debris (ESA SP-723), Darmstadt, Germany, 22–25 April 2013. [Google Scholar]
- JAXA. Space Situational Awareness System in Japan. 2020. Available online: https://global.jaxa.jp/projects/ssa/index.html (accessed on 24 September 2025).
- Kibe, S.; Kawamoto, S.; Nakajima, T.; Toda, S. Space Debris Related Activities in Japan—Past, Present, and Future. In Proceedings of the 3rd European Conference on Space Debris (ESA SP-473), Darmstadt, Germany, 19–21 March 2001. [Google Scholar]
- Lizia, P.D.; Massari, M.; Losacco, M.; Bianchi, G.; Mattana, A.; Pupillo, G.; Bortolotti, C.; Roma, M.; Morselli, A.; Armellin, R.; et al. Performance Assessment of the Multibeam Radar Sensor BIRALES for Space Surveillance and Tracking. In Proceedings of the 7th European Conference on Space Debris (ESA SP-820), Darmstadt, Germany, 18–21 April 2017. [Google Scholar]
- Pisanu, T.; Muntoni, G.; Schirru, L.; Ortu, P.; Urru, E.; Montisci, G. Recent Advances of the BIRALET System about Space Debris Detection. Aerospace 2021, 8, 86. [Google Scholar] [CrossRef]
- Perez Hernandez, C.; Ramos Prada, M.A.; Alessandrini, M.; Cano Mañanes, D.; Siminski, J.; Pelorossi, F.; Besso, P.; Pinna, G.; Casado Gómez, R.; Martínez-Villa Salmerón, J. Operational review and analysis of the S3T surveillance radar. In Proceedings of the 8th European Conference on Space Debris, Darmstadt, Germany, 20–23 April 2021. [Google Scholar]
- Gómez, R.C.; Besso, P.; Pinna, G.M.; Alessandrini, M.; Salmerón, J.M.; Prada, M.A. Initial operations of the breakthrough Spanish Space Surveillance and Tracking Radar (S3TSR) in the European Context In Proceedings of the 1st NEO and Debris Detection Conference (NEOSST-1), Darmstadt, Germany, 22–24 January 2019.
- Wehner, D.R. High-Resolution Radar, 2nd ed.; Artech House Radar Library; Artech House: Norwood, MA, USA, 1994. [Google Scholar]
- Barton, D.K. Modern Radar System Analysis; Artech House: Norwood, MA, USA, 1988. [Google Scholar]
- Ionescu, L.; Scagnoli, R.; Istriteanu, D.; Turcu, V. Cheia antennas retrofit to a space tracking radar. In Proceedings of the 1st NEO and Debris Detection Conference, ESA Space Safety Programme Office, Darmstadt, Germany, 22–24 January 2019. [Google Scholar]
- Bîră, C.; Ionescu, L.; Rusu-Casandra, A. The Radar Signal Processor of the First Romanian Space Surveillance Radar. Remote Sens. 2023, 15, 3630. [Google Scholar] [CrossRef]
- Tramandan, I.; Rusu-Casandra, A. Real-Time Monitoring and Command System for the Cheia Space Surveillance and Tracking Radar. In Proceedings of the ISETC 2022 Conference, Timisoara, Romania, 10–11 November 2022. [Google Scholar]
- EUROLAS Data Center (EDC). EUROLAS Orbits. 2025. Available online: https://edc.dgfi.tum.de/pub/slr/products/orbits/ (accessed on 24 July 2025).
- EUROLAS Data Center (EDC). EUROLAS Orbits for Ajisai. 2025. Available online: https://edc.dgfi.tum.de/pub/slr/products/orbits/ajisai/240821 (accessed on 24 July 2025).
- Ionescu, L.; Scagnoli, R.; Bira, C.; Hobincu, R.; Bostan, D. Cheia Tracking Radar, Measurement Results and Lessons Learned. In Proceedings of the 9th European Conference on Space Debris, Bonn, Germany, 1–4 April 2025. [Google Scholar]












| Parameter | Cheia 1 | Cheia 2 |
|---|---|---|
| Model | Intelsat Standard A Earth | Intelsat Standard A |
| Station Mark IV | Station Mark IV | |
| Manufacturer | Nippon Electric Co., | Nippon Electric Co., |
| Ltd. (NEC), Tokio, Japan | Ltd. (NEC), Tokio, Japan | |
| Diameter | 32 m | 32 m |
| Year of installation | 1976 | 1979 |
| Originally used | Intelsat IS—905 at 335.5°E | Intelsat IS—904 at 60.0°E |
| Total weight | 309 ton | 260 ton |
| Azimuthal track diameter | 16.97 m | 14.58 m |
| Subreflector diameter | 2.25 m | 1.98 m |
| Azimuth scanning | −170° ÷ +360° | −170° ÷ +360° |
| (relative to N, after retrofit) | ||
| Elevation scanning | 0°–92° | 0°–92° |
| Tracking speed | 1°/s | 1°/s (after retrofit) |
| (after retrofit) | ||
| Tracking acceleration | 0.5°/s2 (after retrofit) | 0.5°/s2 (after retrofit) |
| Bandwidth | 3.6–6.4 GHz | 3.6–6.4 GHz |
| Antenna gain @6.0 GHz | >63 dBi (@6.0 GHz) | >63 dBi (@6.0 GHz) |
| G/T factor (EL > 20°) * | >41 | >41 |
| Beamwidth | 0.11° | 0.11° |
| Polarization | Dual circular | Dual circular |
| Isolation between antennas | >93 dB | >93 dB |
| Orthogonal port isolation | >25 dB | >25 dB |
| VSWR @6.0 GHz (RH/LH port) * | 1.016/1.016 | 1.013/1.009 |
| Maximum power @6.0 GHz | 10 kW | 10 kW |
| Radar | Band/Role | Tx Power | Min. RCS @ 1000 km |
|---|---|---|---|
| TIRA (FHR) [3,4] | L-band tracking | ∼1 MW (L) | ∼2 cm |
| (Wachtberg, Germany) | Ku-band imaging | 13 kW (Ku) | ∼1 cm bistatic |
| GESTRA (FHR) [5,6,7,8] | L-band FM tracking | ≥1 kW per module | >14 cm at 256 kW |
| (Koblenz, Germany) | estimated | ||
| EISCAT [9,10,11,12] | VHF/UHF FM | 1–2 MW (VHF) | 2.9 cm |
| (Tromsø, Norway) | 100 s kW (UHF) | ||
| Effelsberg [3,13,14,15] | S/X-band bistatic imaging | Passive Rx (Tx from TIRA) | ∼1 cm (bistatic) |
| (Bad Münstereifel, Germany) | |||
| HUSIR [16] | X-band FM | ∼700 kW peak | under 1 cm |
| (Lexington, MA, USA) | 36 kW avg. | ||
| JAXA Testbeds [17,18] | X-band FM exp. | Tens of kW (prototype) | cm-class under 100 km |
| (Tsukuba Science City, Japan) | (monostatic) | ||
| MU [19] | VHF | 1 MW peak | under 32 cm |
| (Shigaraki, Japan) | estimated | ||
| BIRALES [20] (Italy) | VHF/L survey radar | 10 kW | ∼10 cm |
| (Tx: Salto di Quirra, Italy) | |||
| (Rx: Medicina, Italy) | |||
| BIRALET [21] (Italy) | L-band bistatic tracking | 10 kW | ∼30–50 cm |
| (Tx: Salto di Quirra, Italy) | |||
| (Rx: San Basilio, Italy) | |||
| S3TSR [22,23] | L-band phased-array | MW-class | ∼50 cm |
| (Seville, Spain) | SST radar | ||
| Cheia (this work) | C-band FMCW tracking | 2.5 kW | 16 cm (crowded |
| (Cheia, Romania) | electromagnetic env) |
| Satellite/Date | Parameters | Values | Weather |
|---|---|---|---|
| Calspere 4A 21 November 2023 | Max Range (km) | 1225 | Fair |
| Elevation Max Range | 66.0 | ||
| SNR max (dB) | 13.39 | ||
| () | 0.020 | ||
| RCS equivalent size (cm) | 16 | ||
| Calspere 1 11 December 2023 | Max Range (km) | 1085 | Fair |
| Elevation Max Range | 65.8 | ||
| SNR max (dB) | 12.39 | ||
| () | 0.033 | ||
| RCS equivalent size (cm) | 19 | ||
| Rigidsphere 2 LCS4 13 December 2023 | Max Range (km) | 1485 | Intermediate |
| Elevation Max Range | 24.8 | ||
| SNR max (dB) | 12.46 | ||
| () | 0.191 | ||
| RCS equivalent size (cm) | 49 | ||
| Larets 15 December 2023 | Max Range (km) | 1040 | Intermediate |
| Elevation Max Range | 37.4 | ||
| SNR max (dB) | 12.35 | ||
| () | 0.135 | ||
| RCS equivalent size (cm) | 41 | ||
| Larets 16 December 2023 | Max Range (km) | 881 | Intermediate |
| Elevation Max Range | 49.5 | ||
| SNR max (dB) | 13.11 | ||
| () | 0.224 | ||
| RCS equivalent size (cm) | 53 | ||
| Larets 31 July 2024 | Max Range (km) | 793 | Bad |
| Elevation Max Range | 59.3 | ||
| SNR max (dB) | 13.19 | ||
| () | 0.346 | ||
| RCS equivalent size (cm) | 66 | ||
| Rigidsphere 2 LCS4 8 December 2023 | Max Range (km) | 1255 | Bad |
| Elevation Max Range | 33.8 | ||
| SNR max (dB) | 12.28 | ||
| () | 0.375 | ||
| RCS equivalent size (cm) | 67 | ||
| Rigidsphere 2 LCS4 12 December 2023 | Max Range (km) | 1324 | Bad |
| Elevation Max Range | 31.7 | ||
| SNR max (dB) | 13.63 | ||
| () | 0.303 | ||
| RCS equivalent size (cm) | 62 |
| Measurement nr. | 1 | 2 | 3 | 4 | 5 | 6 | 7 |
|---|---|---|---|---|---|---|---|
| Range average (m) | 12.29 | 84.14 | −3.01 | −22.16 | −12.4 | −24.7 | −32.78 |
| Range accuracy (m) | 42.12 | 129.68 | 32.76 | 39.51 | 56.17 | 31.0 | 48.69 |
| Doppler average (m/s) | −0.03 | 0.28 | −0.43 | 0.27 | −0.21 | 0.00 | −0.07 |
| Doppler accuracy (m/s) | 0.88 | 0.76 | 1.16 | 0.71 | 1.57 | 0.61 | 0.93 |
| Measurement points | 385 | 78 | 203 | 774 | 370 | 699 | 258 |
| Measurement nr. | 8 | 9 | 10 | 11 | 12 | 13 | 14 |
|---|---|---|---|---|---|---|---|
| Range average (m) | −26.77 | −16.62 | −18.99 | −18.82 | 4.14 | 12.78 | −24.57 |
| Range accuracy (m) | 33.75 | 37.36 | 39.16 | 41.93 | 33.13 | 38.25 | 32.12 |
| Doppler average (m/s) | −0.13 | −0.14 | −0.12 | −0.23 | −0.10 | −0.43 | 0.11 |
| Doppler accuracy (m/s) | 0.55 | 0.93 | 1.17 | 0.81 | 0.79 | 1.19 | 0.53 |
| Measurement points | 625 | 844 | 813 | 818 | 844 | 255 | 620 |
| Interval | None | 6.0 | 5.5 | 5.0 | 4.5 | 4.0 |
|---|---|---|---|---|---|---|
| Data reduction (%) | 0 | 0.27 | 0.35 | 0.48 | 0.70 | 1.0 |
| Range average (m) | −13.85 | −14.71 | −14.82 | −15.11 | −15.15 | −15.30 |
| Range accuracy (m) | 40.69 | 37.50 | 37.01 | 36.26 | 35.15 | 33.90 |
| Range dispersion (m) | 38.26 | 34.49 | 33.92 | 32.96 | 31.72 | 30.26 |
| Doppler average (m/s) | −0.07 | −0.064 | −0.065 | −0.065 | −0.068 | −0.068 |
| Doppler accuracy (m/s) | 0.887 | 0.816 | 0.816 | 0.814 | 0.811 | 0.803 |
| Doppler dispersion (m/s) | 0.884 | 0.813 | 0.813 | 0.811 | 0.808 | 0.800 |
| Interval | 3.5 | 3.0 | 2.5 | 2.0 | 1.5 | 1.0 |
|---|---|---|---|---|---|---|
| Data reduction (%) | 1.5 | 2.1 | 2.9 | 4.2 | 6.9 | 16.7 |
| Range average (m) | −15.60 | −15.70 | −15.88 | −15.71 | −14.89 | −12.51 |
| Range accuracy (m) | 32.20 | 30.65 | 29.24 | 27.55 | 25.43 | 21.02 |
| Range dispersion (m) | 28.17 | 26.32 | 24.55 | 22.63 | 20.61 | 16.89 |
| Doppler average (m/s) | −0.064 | −0.064 | −0.066 | −0.071 | −0.066 | −0.05 |
| Doppler accuracy (m/s) | 0.785 | 0.764 | 0.743 | 0.709 | 0.683 | 0.64 |
| Doppler dispersion (m/s) | 0.783 | 0.761 | 0.740 | 0.706 | 0.680 | 0.64 |
| Measurement nr. | 1 | 2 | 3 | 4 | 5 | 6 | 7 | 8 | 9 | 10 | 11 | 12 |
|---|---|---|---|---|---|---|---|---|---|---|---|---|
| Max AZ error (mdeg) | 21 | 12 | 19 | 18 | 18 | 17 | 29 | 5 | 20 | 8 | 11 | 29 |
| Max EL error (mdeg) | 17 | 14 | 19 | 15 | 15 | 8 | 21 | 15 | 33 | 15 | 33 | 51 |
Disclaimer/Publisher’s Note: The statements, opinions and data contained in all publications are solely those of the individual author(s) and contributor(s) and not of MDPI and/or the editor(s). MDPI and/or the editor(s) disclaim responsibility for any injury to people or property resulting from any ideas, methods, instructions or products referred to in the content. |
© 2025 by the authors. Licensee MDPI, Basel, Switzerland. This article is an open access article distributed under the terms and conditions of the Creative Commons Attribution (CC BY) license (https://creativecommons.org/licenses/by/4.0/).
Share and Cite
Bîră, C.; Ionescu, L.; Hobincu, R. Final Implementation and Performance of the Cheia Space Object Tracking Radar. Remote Sens. 2025, 17, 3322. https://doi.org/10.3390/rs17193322
Bîră C, Ionescu L, Hobincu R. Final Implementation and Performance of the Cheia Space Object Tracking Radar. Remote Sensing. 2025; 17(19):3322. https://doi.org/10.3390/rs17193322
Chicago/Turabian StyleBîră, Călin, Liviu Ionescu, and Radu Hobincu. 2025. "Final Implementation and Performance of the Cheia Space Object Tracking Radar" Remote Sensing 17, no. 19: 3322. https://doi.org/10.3390/rs17193322
APA StyleBîră, C., Ionescu, L., & Hobincu, R. (2025). Final Implementation and Performance of the Cheia Space Object Tracking Radar. Remote Sensing, 17(19), 3322. https://doi.org/10.3390/rs17193322

