Tracking Post-Fire Vegetation Regrowth and Burned Areas Using Bitemporal Sentinel-1 SAR Data: A Google Earth Engine Approach in Heath Vegetation of Mooloolah River National Park, Queensland, Australia
Abstract
1. Introduction
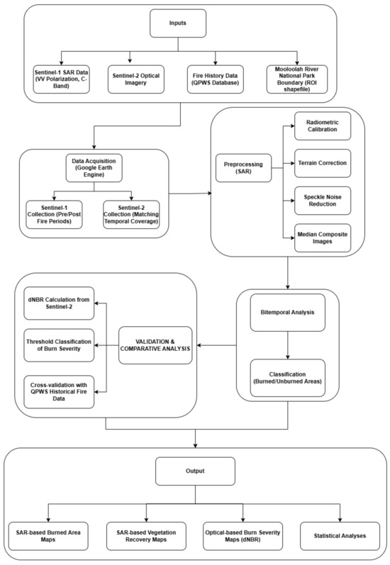
2. Materials and Methods
2.1. Study Area
2.2. Methods
2.2.1. Data Acquisition
- Post-burn 1: January 2022–June 2022;
- Post-burn 2: July 2022–December 2022;
- Post-burn 3: January 2023–June 2023.
2.2.2. Data Pre-Processing
2.2.3. Bitemporal Ratio Analysis
2.2.4. dNBR Calculation and Fire Severity Classification
- ➢
- Unburned: dNBR < 0.1;
- ➢
- Low Severity: 0.1 ≤ dNBR < 0.27;
- ➢
- Moderate Severity: 0.27 ≤ dNBR < 0.44;
- ➢
- High Severity: dNBR ≥ 0.44.
2.2.5. Unsupervised Classification
2.2.6. Post-Processing
2.2.7. Validation and Accuracy Assessment
2.2.8. Visualisation and Export
3. Results
3.1. Vegetation Types in the Study Area
3.2. Bitemporal Ratio and dNBR Analysis Results
3.3. Clustering Analysis for Burned Area Identification
3.4. Multitemporal Analysis Using Sentinel-2 False Colour Composition
3.5. Histogram Analysis of Bitemporal Ratios for Post-Fire Vegetation Recovery
3.6. Analysis of Mean Bitemporal Ratios for Post-Burn Periods
3.7. Scatter Plot of Bitemporal Ratio vs. Cluster IDs
4. Discussion
4.1. Efficacy of Sentinel-1 SAR for Burned Area Mapping
4.2. Comparison with Traditional Remote Sensing Techniques
4.3. Implications for Ecological Management and Restoration
4.4. Ecological Complexity and Broader Significance
4.5. Comparison with Other Remote Sensing Approaches and Future Directions
4.6. Limitation and Future Work
5. Conclusions
- Burned area mapping: Sentinel-1 SAR successfully detected burned regions, with clear differentiation in backscatter changes corresponding to fire severity levels.
- Vegetation recovery trends: bitemporal ratios showed a progressive return to pre-fire conditions, with certain areas exhibiting enhanced regrowth by early 2023.
- Validation with optical data: dNBR analysis from Sentinel-2 confirmed fire severity patterns and supported SAR-based classifications.
- Scalability and application: the methodology is cost-effective, scalable, and adaptable for monitoring fire-affected ecosystems in different environments.
Author Contributions
Funding
Data Availability Statement
Acknowledgments
Conflicts of Interest
Appendix A
- Google Earth Engine Code:
- //Step 1: Define the Region of Interest (ROI)
- var roi = ee.Geometry.Polygon([[
- [153.0631, −26.7104],
- [153.1209, −26.7106],
- [153.1198, −26.7316],
- [153.0668, −26.7313]
- ]]);
- //Step 2: Load Sentinel-1 SAR Data for the Pre-Burn Period
- var preFireImage = ee.ImageCollection(‘COPERNICUS/S1_GRD’)
- .filterBounds(roi)
- .filterDate(‘xxxx-xx-xx’, ‘xxxx-xx-xx’)//Pre-burn period
- .filter(ee.Filter.listContains(‘transmitterReceiverPolarisation’, ‘VV’))
- .filter(ee.Filter.eq(‘instrumentMode’, ‘IW’))
- .select(‘VV’)
- .median();
- //Step 3: Load Sentinel-1 SAR Data for Post-Burn Period (Multiple Time Periods for Vegetation Recovery)
- //Post-burn period 1
- var postFireImage1 = ee.ImageCollection(‘COPERNICUS/S1_GRD’)
- .filterBounds(roi)
- .filterDate((‘xxxx-xx-xx’, ‘xxxx-xx-xx’)//Post-burn period 1
- .filter(ee.Filter.listContains(‘transmitterReceiverPolarisation’, ‘VV’))
- .filter(ee.Filter.eq(‘instrumentMode’, ‘IW’))
- .select(‘VV’)
- .median();
- //Post-burn period 2
- var postFireImage2 = ee.ImageCollection(‘COPERNICUS/S1_GRD’)
- .filterBounds(roi)
- .filterDate((‘xxxx-xx-xx’, ‘xxxx-xx-xx’)//Post-burn period 2
- .filter(ee.Filter.listContains(‘transmitterReceiverPolarisation’, ‘VV’))
- .filter(ee.Filter.eq(‘instrumentMode’, ‘IW’))
- .select(‘VV’)
- .median();
- //Post-burn period 3
- var postFireImage3 = ee.ImageCollection(‘COPERNICUS/S1_GRD’)
- .filterBounds(roi)
- .filterDate((‘xxxx-xx-xx’, ‘xxxx-xx-xx’)//Post-burn period 3
- .filter(ee.Filter.listContains(‘transmitterReceiverPolarisation’, ‘VV’))
- .filter(ee.Filter.eq(‘instrumentMode’, ‘IW’))
- .select(‘VV’)
- .median();
- //Step 4: Pre-process Data (Apply Smoothing)
- var kernel = ee.Kernel.square({
- radius: 9, units: ‘pixels’
- });
- var smoothedPreFire = preFireImage.convolve(kernel);
- var smoothedPostFire1 = postFireImage1.convolve(kernel);
- var smoothedPostFire2 = postFireImage2.convolve(kernel);
- var smoothedPostFire3 = postFireImage3.convolve(kernel);
- //Step 5: Calculate Bitemporal Ratios for Each Post-Burn Period
- var bitemporalRatio1 = smoothedPostFire1.divide(smoothedPreFire);//Post-burn 1 vs. pre-burn
- var bitemporalRatio2 = smoothedPostFire2.divide(smoothedPreFire);//Post-burn 2 vs. pre-burn
- var bitemporalRatio3 = smoothedPostFire3.divide(smoothedPreFire);//Post-burn 3 vs. pre-burn
- //Step 6: Display Bitemporal Ratios (to Show Vegetation Recovery)
- Map.centerObject(roi, 12);
- Map.addLayer(bitemporalRatio1, {min: 0.8, max: 1.2, palette: [‘black’, ‘white’]}, ‘Bitemporal Ratio (Post-Burn 1)’);
- Map.addLayer(bitemporalRatio2, {min: 0.8, max: 1.2, palette: [‘black’, ‘white’]}, ‘Bitemporal Ratio (Post-Burn 2)’);
- Map.addLayer(bitemporalRatio3, {min: 0.8, max: 1.2, palette: [‘black’, ‘white’]}, ‘Bitemporal Ratio (Post-Burn 3)’);
- //Step 7: Add Labels for Post-Burn Periods (Vegetation Recovery)
- var labels = [‘Post-Burn 1 (2021)’, ‘Post-Burn 2 (2022)’, ‘Post-Burn 3 (2023)’];
- var bitemporalRatios = [bitemporalRatio1, bitemporalRatio2, bitemporalRatio3];
- for (var i = 0; i < labels.length; i++) {
- Map.add(ui.Label({
- value: labels[i],
- style: {position: ‘top-right’, padding: ‘8px’}
- }));
- }
- //Step 8: Create and Display a Legend for the Bitemporal Ratios
- var legend = ui.Panel({
- style: {
- position: ‘bottom-left’,
- padding: ‘8px 15px’
- }
- });
- var legendTitle = ui.Label({
- value: ‘Bitemporal Ratio (Grayscale)’,
- style: {
- fontWeight: ‘bold’,
- fontSize: ‘18px’,
- margin: ‘0 0 4px 0’,
- padding: ‘0’
- }
- });
- legend.add(legendTitle);
- //Define the grayscale gradient for the legend
- var gradient = ui.Thumbnail({
- image: ee.Image.pixelLonLat().select(0),
- params: {
- bbox: [0, 0, 1, 0.1],
- dimensions: ‘100 × 20’,
- format: ‘png’,
- min: 0,
- max: 1,
- palette: [‘black’, ‘white’]
- },
- style: {stretch: ‘horizontal’, margin: ‘0px 8px’}
- });
- legend.add(gradient);
- //Add min and max labels for the gradient
- var minLabel = ui.Label(‘0.8’, {margin: ‘4px 8px’});
- var maxLabel = ui.Label(‘1.2’, {margin: ‘4px 8px’, textAlign: ‘right’, stretch: ‘horizontal’});
- var legendLabels = ui.Panel({
- widgets: [minLabel, maxLabel],
- layout: ui.Panel.Layout.flow(‘horizontal’)
- });
- legend.add(legendLabels);
- //Add the legend to the map
- Map.add(legend);
- //Step 9: Export the Results for Further Analysis (optional)
- Export.image.toDrive({
- image: bitemporalRatio1,
- description: ‘Bitemporal_Ratio_PostBurn_1’,
- scale: 20,
- region: roi,
- fileFormat: ‘GeoTIFF’
- });
- Export.image.toDrive({
- image: bitemporalRatio2,
- description: ‘Bitemporal_Ratio_PostBurn_2’,
- scale: 20,
- region: roi,
- fileFormat: ‘GeoTIFF’
- });
- Export.image.toDrive({
- image: bitemporalRatio3,
- description: ‘Bitemporal_Ratio_PostBurn_3’,
- scale: 20,
- region: roi,
- fileFormat: ‘GeoTIFF’
- });
References
- Keith, D.A.; Bradstock, R.A. Fire and competition in Australian heath: A conceptual model and field investigations. J. Veg. Sci. 1994, 5, 347–354. [Google Scholar] [CrossRef]
- Lamont, B.B.; He, T.; Yan, Z. Evolutionary history of fire-stimulated resprouting, flowering, seed release and germination. Biol. Rev. 2019, 94, 903–928. [Google Scholar] [CrossRef] [PubMed]
- Singh, H.; Srivastava, S.K. From Firestick to Satellites: Technological Advancement and Indigenous Cultural Practice in Managing Forest Fires in Australia. Hist. Environ. Policy Pract. 2024, 16, 1–24. [Google Scholar] [CrossRef]
- Simpson, N.P.; Williams, P.A.; Mach, K.J.; Berrang-Ford, L.; Biesbroek, R.; Haasnoot, M.; Segnon, A.C.; Campbell, D.; Musah-Surugu, J.I.; Joe, E.T.; et al. Adaptation to compound climate risks: A systematic global stocktake. iScience 2023, 26, 105926. [Google Scholar] [CrossRef]
- Fehlman, C.A.; Ryan, S.C.; Lysne, K.G.; Rundgren, Q.M.; Spurlock, T.J.; Orbison, R.O.; Runkle, J.D.; Sugg, M.M. Scoping review of the societal impacts of compound climate events. Discov. Environ. 2025, 3, 2. [Google Scholar] [CrossRef]
- Keywood, M.; Kanakidou, M.; Stohl, A.; Dentener, F.; Grassi, G.; Meyer, C.P.; Torseth, K.; Edwards, D.; Thompson, A.M.; Lohmann, U.; et al. Fire in the Air: Biomass Burning Impacts in a Changing Climate. Crit. Rev. Environ. Sci. Technol. 2013, 43, 40–83. [Google Scholar] [CrossRef]
- Rocca, M.E.; Brown, P.M.; MacDonald, L.H.; Carrico, C.M. Climate change impacts on fire regimes and key ecosystem services in Rocky Mountain forests. For. Ecol. Manag. 2014, 327, 290–305. [Google Scholar] [CrossRef]
- Turner, M.G.; Donato, D.C.; Romme, W.H. Consequences of spatial heterogeneity for ecosystem services in changing forest landscapes: Priorities for future research. Landsc. Ecol. 2013, 28, 1081–1097. [Google Scholar] [CrossRef]
- Adams, M.A. Mega-fires, tipping points and ecosystem services: Managing forests and woodlands in an uncertain future. For. Ecol. Manag. 2013, 294, 250–261. [Google Scholar] [CrossRef]
- Ross, T.; Srivastava, S.K.; Shapcott, A. Investigating the Relationship between Fire Severity and Post-Fire Vegetation Regeneration and Subsequent Fire Vulnerability. Forests 2023, 14, 222. [Google Scholar] [CrossRef]
- Srivastava, S.K.; Lewis, T.; Behrendorff, L.; Phinn, S. Spatial databases and techniques to assist with prescribed fire management in the south-east Queensland bioregion. Int. J. Wildland Fire 2021, 30, 90. [Google Scholar] [CrossRef]
- Singh, H.; Ang, L.-M.; Lewis, T.; Paudyal, D.; Acuna, M.; Srivastava, P.K.; Srivastava, S.K. Trending and emerging prospects of physics-based and ML-based wildfire spread models: A comprehensive review. J. For. Res. 2024, 35, 135. [Google Scholar] [CrossRef]
- Sos, J.; Penglase, K.; Lewis, T.; Srivastava, P.K.; Singh, H.; Srivastava, S.K. Mapping and monitoring of vegetation regeneration and fuel under major transmission power lines through image and photogrammetric analysis of drone-derived data. Geocarto Int. 2023, 38, 2280597. [Google Scholar] [CrossRef]
- Singh, H.; Srivastava, S.K. Identification of forest fire-prone region in Lamington National Park using GIS-based multicriteria technique: Validation using field and Sentinel-2-based observations. Geocarto Int. 2025, 40, 2462484. [Google Scholar] [CrossRef]
- Singh, S.; Singh, H.; Sharma, V.; Shrivastava, V.; Kumar, P.; Kanga, S.; Sahu, N.; Meraj, G.; Farooq, M.; Singh, S.K. Impact of forest fires on air quality in wolgan valley, new south wales, australia—A mapping and monitoring study using google earth engine. Forests 2022, 13, 4. [Google Scholar] [CrossRef]
- Peña, M.A.; Brenning, A. Benchmarking Sentinel-2-derived predictors for long-term burn severity modelling: The 2016–2017 Chilean firestorm. Int. J. Remote Sens. 2023, 44, 2668–2690. [Google Scholar] [CrossRef]
- Gupta, P.; Shukla, A.K.; Shukla, D.P. Sentinel 2 based burn severity mapping and assessing post-fire impacts on forests and buildings in the Mizoram, a north-eastern Himalayan region. Remote Sens. Appl. 2024, 36, 101279. [Google Scholar] [CrossRef]
- Mallinis, G.; Mitsopoulos, I.; Chrysafi, I. Evaluating and comparing Sentinel 2A and Landsat-8 Operational Land Imager (OLI) spectral indices for estimating fire severity in a Mediterranean pine ecosystem of Greece. Gisci. Remote Sens. 2018, 55, 1–18. [Google Scholar] [CrossRef]
- Alcaras, E.; Costantino, D.; Guastaferro, F.; Parente, C.; Pepe, M. Normalized Burn Ratio Plus (NBR+): A New Index for Sentinel-2 Imagery. Remote Sens. 2022, 14, 1727. [Google Scholar] [CrossRef]
- Kurbanov, E.; Vorobev, O.; Lezhnin, S.; Sha, J.; Wang, J.; Li, X.; Cole, J.; Dergunov, D.; Wang, Y. Remote sensing of forest burnt area, burn severity, and post-fire recovery: A review. Remote Sens. 2022, 14, 4714. [Google Scholar] [CrossRef]
- Gibson, R.; Danaher, T.; Hehir, W.; Collins, L. A remote sensing approach to mapping fire severity in south-eastern Australia using sentinel 2 and random forest. Remote Sens. Environ. 2020, 240, 111702. [Google Scholar] [CrossRef]
- Yang, S.; Huang, Q.; Yu, M. Advancements in remote sensing for active fire detection: A review of datasets and methods. Sci. Total Environ. 2024, 943, 173273. [Google Scholar] [CrossRef] [PubMed]
- Singh, H.; Pandey, A.C. Land deformation monitoring using optical remote sensing and PS-InSAR technique nearby Gangotri glacier in higher Himalayas. Model Earth Syst. Environ. 2021, 7, 221–233. [Google Scholar] [CrossRef]
- Bauer-Marschallinger, B.; Freeman, V.; Cao, S.; Paulik, C.; Schaufler, S.; Stachl, T.; Modanesi, S.; Massari, C.; Ciabatta, L.; Brocca, L.; et al. Toward Global Soil Moisture Monitoring with Sentinel-1: Harnessing Assets and Overcoming Obstacles. IEEE Trans. Geosci. Remote Sens. 2019, 57, 520–539. [Google Scholar] [CrossRef]
- Torres, R.; Snoeij, P.; Geudtner, D.; Bibby, D.; Davidson, M.; Attema, E.; Potin, P.; Rommen, B.; Floury, N.; Brown, M.; et al. GMES Sentinel-1 mission. Remote Sens. Environ. 2012, 120, 9–24. [Google Scholar] [CrossRef]
- Paluba, D.; Papale, L.G.; Laštovička, J.; Perivolioti, T.-M.; Kalaitzis, P.; Mouratidis, A.; Karadimou, G.; Štych, P. Tracking burned area progression in an unsupervised manner using Sentinel-1 SAR data in Google Earth Engine. IEEE J. Sel. Top. Appl. Earth Obs. Remote Sens. 2024, 17, 15612–15634. [Google Scholar] [CrossRef]
- Addison, P.; Oommen, T. Utilizing satellite radar remote sensing for burn severity estimation. Int. J. Appl. Earth Obs. Geoinf. 2018, 73, 292–299. [Google Scholar] [CrossRef]
- Imperatore, P.; Azar, R.; Calo, F.; Stroppiana, D.; Brivio, P.A.; Lanari, R.; Pepe, A. Effect of the Vegetation Fire on Backscattering: An Investigation Based on Sentinel-1 Observations. IEEE J. Sel. Top. Appl. Earth Obs. Remote Sens. 2017, 10, 4478–4492. [Google Scholar] [CrossRef]
- Yi, Y.; Chen, R.H.; Moghaddam, M.; Kimball, J.S.; Jones, B.M.; Jandt, R.R.; Miller, E.A.; Miller, C.E. Sensitivity of Multifrequency Polarimetric SAR Data to Postfire Permafrost Changes and Recovery Processes in Arctic Tundra. IEEE Trans. Geosci. Remote Sens. 2022, 60, 1–15. [Google Scholar] [CrossRef]
- Saatchi, S.S.; Houghton, R.A.; Alvalá, R.C.D.S.; Soares, J.V.; Yu, Y. Distribution of aboveground live biomass in the Amazon basin. Glob. Change Biol. 2007, 13, 816–837. [Google Scholar] [CrossRef]
- Santoro, M.; Cartus, O.; Antropov, O.; Miettinen, J. Estimation of Forest Growing Stock Volume with Synthetic Aperture Radar: A Comparison of Model-Fitting Methods. Remote Sens. 2024, 16, 4079. [Google Scholar] [CrossRef]
- Santoro, M.; Cartus, O.; Fransson, J.E.; Shvidenko, A.; McCallum, I.; Hall, R.J.; Beaudoin, A.; Beer, C.; Schmullius, C. Estimates of Forest Growing Stock Volume for Sweden, Central Siberia, and Québec Using Envisat Advanced Synthetic Aperture Radar Backscatter Data. Remote Sens. 2013, 5, 4503–4532. [Google Scholar] [CrossRef]
- Marchese, F.; Mazzeo, G.; Filizzola, C.; Coviello, I.; Falconieri, A.; Lacava, T.; Paciello, R.; Pergola, N.; Tramutoli, V. Issues and Possible Improvements in Winter Fires Detection by Satellite Radiances Analysis: Lesson Learned in Two Regions of Northern Italy. IEEE J. Sel. Top. Appl. Earth Obs. Remote Sens. 2017, 10, 3297–3313. [Google Scholar] [CrossRef]
- Katagis, T.; Polychronaki, A.; Gitas, I.Z. Mapping burned areas and assessing short-term fire effects with the use of object-based analysis and high resolution satellite imagery. In Remote Sensing for a Changing Europe; IOS Press: Amsterdam, The Nertherlands, 2009. [Google Scholar] [CrossRef]
- Lasko, K.; Vadrevu, K.P.; Tran, V.T.; Justice, C. Mapping Double and Single Crop Paddy Rice with Sentinel-1A at Varying Spatial Scales and Polarizations in Hanoi, Vietnam. IEEE J. Sel. Top. Appl. Earth Obs. Remote Sens. 2018, 11, 498–512. [Google Scholar] [CrossRef]
- Dalponte, M.; Solano-Correa, Y.T.; Marinelli, D.; Liu, S.; Yokoya, N.; Gianelle, D. Detection of forest windthrows with bitemporal COSMO-SkyMed and Sentinel-1 SAR data. Remote Sens. Environ. 2023, 297, 113787. [Google Scholar] [CrossRef]
- Hu, X.; Li, L.; Huang, J.; Zeng, Y.; Zhang, S.; Su, Y.; Hong, Y.; Hong, Z. Radar vegetation indices for monitoring surface vegetation: Developments, challenges, and trends. Sci. Total Environ. 2024, 945, 173974. [Google Scholar] [CrossRef]
- Hylander, K.; Frisk, C.A.; Nemomissa, S.; Johansson, M.U. Rapid post-fire re-assembly of species-rich bryophyte communities in Afroalpine heathlands. J. Veg. Sci. 2021, 32, e13033. [Google Scholar] [CrossRef]
- Rainsford, F.W.; Kelly, L.T.; Leonard, S.W.J.; Bennett, A.F. Fire and functional traits: Using functional groups of birds and plants to guide management in a fire-prone, heathy woodland ecosystem. Divers. Distrib. 2022, 28, 372–385. [Google Scholar] [CrossRef]
- Velle, L.G.; Nilsen, L.S.; Vandvik, V. The age of Calluna stands moderates post-fire regeneration rate and trends in northern Calluna heathlands. Appl. Veg. Sci. 2012, 15, 119–128. [Google Scholar] [CrossRef]
- Lindenmayer, D.; Burns, E.; Thurgate, N.I.Y.; Lowe, A.J. Biodiversity and Environmental Change: Monitoring, Challenges and Direction; CSIRO Publishing: Clayton, Australia, 2014; Volume 213. [Google Scholar]
- Tariq, A.; Shu, H.; Li, Q.; Altan, O.; Khan, M.R.; Baqa, M.F.; Lu, L. Quantitative Analysis of Forest Fires in Southeastern Australia Using SAR Data. Remote Sens. 2021, 13, 2386. [Google Scholar] [CrossRef]
- Tanase, M.; de la Riva, J.; Santoro, M.; Pérez-Cabello, F.; Kasischke, E. Sensitivity of SAR data to post-fire forest regrowth in Mediterranean and boreal forests. Remote Sens. Environ. 2011, 115, 2075–2085. [Google Scholar] [CrossRef]
- De Luca, G.; Silva, J.M.N.; Modica, G. Short-term temporal and spatial analysis for post-fire vegetation regrowth characterization and mapping in a Mediterranean ecosystem using optical and SAR image time-series. Geocarto Int. 2022, 37, 15428–15462. [Google Scholar] [CrossRef]
- Ghosh, S.; Kumar, D.; Kumari, R. Cloud-based large-scale data retrieval, mapping, and analysis for land monitoring applications with Google Earth Engine (GEE). Environ. Chall. 2022, 9, 100605. [Google Scholar] [CrossRef]
- Amani, M.; Ghorbanian, A.; Ahmadi, S.A.; Kakooei, M.; Moghimi, A.; Mirmazloumi, S.M.; Moghaddam, S.H.A.; Mahdavi, S.; Ghahremanloo, M.; Parsian, S.; et al. Google Earth Engine Cloud Computing Platform for Remote Sensing Big Data Applications: A Comprehensive Review. IEEE J. Sel. Top. Appl. Earth Obs. Remote Sens. 2020, 13, 5326–5350. [Google Scholar] [CrossRef]
- Hrysiewicz, A.; Holohan, E.P.; Donohue, S.; Cushnan, H. SAR and InSAR data linked to soil moisture changes on a temperate raised peatland subjected to a wildfire. Remote Sens. Environ. 2023, 291, 113516. [Google Scholar] [CrossRef]
- Chuvieco, E.; Aguado, I.; Salas, J.; García, M.; Yebra, M.; Oliva, P. Satellite Remote Sensing Contributions to Wildland Fire Science and Management. Curr. For. Rep. 2020, 6, 81–96. [Google Scholar] [CrossRef]
- Parker, A.L.; Castellazzi, P.; Fuhrmann, T.; Garthwaite, M.C.; Featherstone, W.E. Applications of Satellite Radar Imagery for Hazard Monitoring: Insights from Australia. Remote Sens. 2021, 13, 1422. [Google Scholar] [CrossRef]
- De Petris, S.; Momo, E.J.; Sarvia, F.; Borgogno-Mondino, E. Multitemporal dual-pol Sentinel-1 data to support monitoring of forest post-fire dynamics. Geocarto Int. 2022, 37, 15463–15484. [Google Scholar] [CrossRef]
- Singh, H.; Ang, L.-M.; Srivastava, S.K. Benchmarking Artificial Neural Networks and U-Net Convolutional Architectures for Wildfire Susceptibility Prediction: Innovations in Geospatial Intelligence. IEEE Trans. Geosci. Remote Sens. 2025, 63, 1–15. [Google Scholar] [CrossRef]
- Singh, H.; Ang, L.-M.; Srivastava, S.K. Active wildfire detection via satellite imagery and machine learning: An empirical investigation of Australian wildfires. Nat. Hazards 2025, 21, 9777–9800. [Google Scholar] [CrossRef]
- Department of Environment and Science, Queensland Government. Mooloolah River National Park Management Plan; Queensland Government: Brisbane, Australia, 1999. Available online: https://parks.desi.qld.gov.au/__data/assets/pdf_file/0037/167797/mooloolah-river-national-park-2000.pdf (accessed on 10 June 2025).
- Department of the Environment and Energy. NVIS Fact Sheet MVG 18—Heathlands. Australian Government, Canberra, Australia. Available online: https://www.agriculture.gov.au/sites/default/files/documents/mvg18-nvis-heathlands.pdf (accessed on 10 June 2025).
- Lamont, B.B.; Keith, D.A. Heathlands and Associated Shrublands. In Australian Vegetation, 3rd ed.; Cambridge University Press: Cambridge, UK, 2017; Chapter 14; pp. 339–367. [Google Scholar]
- Ygorra, B.; Frappart, F.; Wigneron, J.; Moisy, C.; Catry, T.; Baup, F.; Hamunyela, E.; Riazanoff, S. Monitoring loss of tropical forest cover from Sentinel-1 time-series: A CuSum-based approach. Int. J. Appl. Earth Obs. Geoinf. 2021, 103, 102532. [Google Scholar] [CrossRef]
- Steele, J.G. Aboriginal Pathways: In Southeast Queensland and the Richmond River; University of Queensland Press: Brisbane, Australia, 2015. [Google Scholar]
- Wei, J.; Zhang, Y.; Wu, H.; Cui, B. The Automatic Detection of Fire Scar in Alaska using Multi-Temporal PALSAR Polarimetric SAR Data. Can. J. Remote Sens. 2018, 44, 447–461. [Google Scholar] [CrossRef]
- Fahim, A. K and starting means for k-means algorithm. J. Comput. Sci. 2021, 55, 101445. [Google Scholar] [CrossRef]
- Ikotun, A.M.; Ezugwu, A.E.; Abualigah, L.; Abuhaija, B.; Heming, J. K-means clustering algorithms: A comprehensive review, variants analysis, and advances in the era of big data. Inf. Sci. 2023, 622, 178–210. [Google Scholar] [CrossRef]
- Jimeno-Llorente, L.; Marcos, E.; Fernández-Guisuraga, J.M. The Effects of Fire Severity on Vegetation Structural Complexity Assessed Using SAR Data Are Modulated by Plant Community Types in Mediterranean Fire-Prone Ecosystems. Fire 2023, 6, 450. [Google Scholar] [CrossRef]
- Zhou, Z.; Liu, L.; Jiang, L.; Feng, W.; Samsonov, S.V. Using Long-Term SAR Backscatter Data to Monitor Post-Fire Vegetation Recovery in Tundra Environment. Remote Sens. 2019, 11, 2230. [Google Scholar] [CrossRef]
- Moran, M.S. Principles and Applications of Imaging Radar, Manual of Remote Sensing, 3rd Edition, Volume 2. Eos Trans. Am. Geophys. Union 1999, 80, 67. [Google Scholar] [CrossRef]
- Ulaby, F.T.; Moore, R.K.; Fung, A.K. Microwave Remote Sensing: Active and Passive; Artech House: Norwood, MA, USA, 1986; Volume 3. [Google Scholar]
- Fernández-Guisuraga, J.M.; Marcos, E.; Suárez-Seoane, S.; Calvo, L. ALOS-2 L-band SAR backscatter data improves the estimation and temporal transferability of wildfire effects on soil properties under different post-fire vegetation responses. Sci. Total Environ. 2022, 842, 156852. [Google Scholar] [CrossRef]
- De Luca, G.; Silva, J.M.N.; Modica, G. A workflow based on Sentinel-1 SAR data and open-source algorithms for unsupervised burned area detection in Mediterranean ecosystems. Gisci. Remote Sens. 2021, 58, 516–541. [Google Scholar] [CrossRef]
- Stroppiana, D.; Azar, R.; Calò, F.; Pepe, A.; Imperatore, P.; Boschetti, M.; Silva, J.M.N.; Brivio, P.A.; Lanari, R. Integration of Optical and SAR Data for Burned Area Mapping in Mediterranean Regions. Remote Sens. 2015, 7, 1320–1345. [Google Scholar] [CrossRef]
- Pereira, E.A.V.; Martínez, M.A.V.; Gómez, F.J.R.; Navarro-Cerrillo, R.M. Temporal Changes in Mediterranean Pine Forest Biomass Using Synergy Models of ALOS PALSAR-Sentinel 1-Landsat 8 Sensors. Remote Sens. 2023, 15, 3430. [Google Scholar] [CrossRef]
- Ottinger, M.; Kuenzer, C. Spaceborne L-Band Synthetic Aperture Radar Data for Geoscientific Analyses in Coastal Land Applications: A Review. Remote Sens. 2020, 12, 2228. [Google Scholar] [CrossRef]
- Koyama, C.N.; Shimada, M.; Ohki, M.; Tadono, T. From ALOS-2 to ALOS-4: Japan’s pioneering L-band SARs for global vegetation monitoring: State-of-the-art and future perspectives. In Sensors, Systems, and Next-Generation Satellites XXVII; Kimura, T., Babu, S.R., Hélière, A., Eds.; SPIE: Amsterdam, The Netherlands, 2023; p. 16. [Google Scholar] [CrossRef]
- Padalia, H.; Prakash, A.; Watham, T. Modelling aboveground biomass of a multistage managed forest through synergistic use of Landsat-OLI, ALOS-2 L-band SAR and GEDI metrics. Ecol. Inform. 2023, 77, 102234. [Google Scholar] [CrossRef]
- Hopkinson, C.; Lovell, J.; Chasmer, L.; Jupp, D.; Kljun, N.; van Gorsel, E. Integrating terrestrial and airborne lidar to calibrate a 3D canopy model of effective leaf area index. Remote Sens. Environ. 2013, 136, 301–314. [Google Scholar] [CrossRef]
- Hashemi, M.G.Z.; Jalilvand, E.; Alemohammad, H.; Tan, P.-N.; Das, N.N. Review of synthetic aperture radar with deep learning in agricultural applications. ISPRS J. Photogramm. Remote Sens. 2024, 218, 20–49. [Google Scholar] [CrossRef]
- Kalecinski, N.I.; Skakun, S.; Torbick, N.; Huang, X.; Franch, B.; Roger, J.-C.; Vermote, E. Crop yield estimation at different growing stages using a synergy of SAR and optical remote sensing data. Sci. Remote Sens. 2024, 10, 100153. [Google Scholar] [CrossRef]











| Fire Severity Level | Pre-Fire VV Backscatter (dB) | Post-Fire VV Backscatter (dB) | Std. Dev. Pre-Fire | Std. Dev. Post-Fire | Percentage Change (%) |
|---|---|---|---|---|---|
| Unburned | −8.2 | −7.8 | 0.5 | 0.4 | 4.87 |
| Low Severity | −9.5 | −10.1 | 0.6 | 0.7 | −6.31 |
| Moderate Severity | −10.8 | −11.5 | 0.7 | 0.8 | −6.48 |
| High Severity | −10.8 | −13.2 | 0.8 | 1 | −7.31 |
Disclaimer/Publisher’s Note: The statements, opinions and data contained in all publications are solely those of the individual author(s) and contributor(s) and not of MDPI and/or the editor(s). MDPI and/or the editor(s) disclaim responsibility for any injury to people or property resulting from any ideas, methods, instructions or products referred to in the content. |
© 2025 by the authors. Licensee MDPI, Basel, Switzerland. This article is an open access article distributed under the terms and conditions of the Creative Commons Attribution (CC BY) license (https://creativecommons.org/licenses/by/4.0/).
Share and Cite
Singh, H.; Srivastava, P.K.; Prasad, R.; Srivastava, S.K. Tracking Post-Fire Vegetation Regrowth and Burned Areas Using Bitemporal Sentinel-1 SAR Data: A Google Earth Engine Approach in Heath Vegetation of Mooloolah River National Park, Queensland, Australia. Remote Sens. 2025, 17, 2031. https://doi.org/10.3390/rs17122031
Singh H, Srivastava PK, Prasad R, Srivastava SK. Tracking Post-Fire Vegetation Regrowth and Burned Areas Using Bitemporal Sentinel-1 SAR Data: A Google Earth Engine Approach in Heath Vegetation of Mooloolah River National Park, Queensland, Australia. Remote Sensing. 2025; 17(12):2031. https://doi.org/10.3390/rs17122031
Chicago/Turabian StyleSingh, Harikesh, Prashant K. Srivastava, Rajendra Prasad, and Sanjeev Kumar Srivastava. 2025. "Tracking Post-Fire Vegetation Regrowth and Burned Areas Using Bitemporal Sentinel-1 SAR Data: A Google Earth Engine Approach in Heath Vegetation of Mooloolah River National Park, Queensland, Australia" Remote Sensing 17, no. 12: 2031. https://doi.org/10.3390/rs17122031
APA StyleSingh, H., Srivastava, P. K., Prasad, R., & Srivastava, S. K. (2025). Tracking Post-Fire Vegetation Regrowth and Burned Areas Using Bitemporal Sentinel-1 SAR Data: A Google Earth Engine Approach in Heath Vegetation of Mooloolah River National Park, Queensland, Australia. Remote Sensing, 17(12), 2031. https://doi.org/10.3390/rs17122031

