Abstract
Verticillium wilt (VW) represents the most formidable challenge in cotton cultivation, critically impairing both fiber yield and quality. Conventional resistance assessment techniques, which are largely reliant on subjective manual evaluation, fail to meet the demands for precision and scalability required for advanced genetic research. This study introduces a robust evaluation framework utilizing feature selection and optimization algorithms to enhance the accuracy and efficiency of the severity assessment of cotton VW. We conducted comprehensive time-series UAV hyperspectral imaging (400 to 995 nm) on the cotton canopy in a field environment on different days after sowing (DAS). After preprocessing the hyperspectral data to extract wavelet coefficients and vegetation indices, various feature selection methods were implemented to select sensitive spectral features for cotton VW. By leveraging these selected features, we developed machine learning models to assess the severity of cotton VW at the canopy scale. Model validation revealed that the performance of the assessment models responded dynamically as VW progressed and achieved the highest R2 of 0.5807 at DAS 80, with an RMSE of 6.0887. Optimization algorithms made a marked improvement for SVM in severity assessment using all observation data, with R2 increasing from 0.6986 to 0.9007. This study demonstrates the potential of feature selection and machine learning methods based on hyperspectral data in enhancing VW management, promising advancements in high-throughput automated disease assessment, and supporting sustainable agricultural practices.
1. Introduction
As an important source crop of natural fiber, cotton is grown in more than 80 countries [1], providing approximately 35% of the total fiber production around the globe [2]. Caused by Verticillium dahliae, Verticillium wilt (VW) is a widespread soil-borne vascular disease [3] that induces symptoms including leaf wilting and boll shedding on infected cotton [4], finally decreasing cotton yield and quality [5]. Monitoring the occurrence and progression of cotton VW is a necessary approach for preventing it from threatening the world fiber supply [6]. However, traditional cotton VW detection relies mainly on visual inspection by on-site experts, which requires experienced professionals and is time-consuming and labor-intensive [7]. Therefore, accurate and large-scale detection of cotton VW for timely prevention and control is crucial to protect cotton from wilt disease damage. The relevant achievements of this study provide a fast and efficient UAV remote sensing method for cotton wilt disease monitoring in field environments, effectively reducing its impact on production. It can also provide high-throughput phenotyping technology of cotton wilt disease for breeding cotton varieties resistant to wilt disease, supporting resistant germplasm screening.
Up to present, cotton VW monitoring has been implemented to explain how narrow wavebands affect the disease detection performance of cotton wilt infection at different scales. On the leaf scale, a handheld spectrometer was used to implement proximal remote sensing, focusing on applications of incidence detection and severity assessment [8,9,10]. In addition, physiological and biochemical parameters were measured and analyzed to reveal the mechanism of the spectral response to VW infection [11,12,13]. On the canopy scale, UAV remote sensing has shown its advantage in assessing the severity of cotton VW at the canopy scale [14,15]. Multi-source feature fusion has the potential to improve the accuracy of cotton VW disease severity estimation based on visible images and spectra [14,16]. Combined with agricultural drones, UAV remote sensing provides a reference precision application of pesticides for cotton VW [15]. On a more macroscopic scale, the spatial and temporal distribution of cotton VW can be monitored by satellite remote sensing using multispectral sensors in large regions [17,18,19].
UAV-based remote sensing has been explored by researchers to tackle disease detection [20] because of its ability to acquire high temporal and spatial resolution images rapidly at a low cost with multiple payloads, including RGB and multispectral or hyperspectral sensors [21,22,23]. RGB images usually have a higher spatial resolution that provides more texture information of the infected crops [24,25], but relatively limited spectral information that requires more sophisticated and time-consuming methods [26] for disease monitoring. Conversely, multispectral sensors provide richer spectral information, based on which vegetation indices (VIs) that are sensitive to changes in crop physiological parameters induced by disease are derived. Some studies have shown that plants exhibit changes in physiological parameters or light protection mechanisms when subjected to biological stress, which can cause small spectral responses. Sensitive spectral indicators can be used to detect these signals [27,28,29,30]. This spectral technique has been gradually applied to the early detection of cotton VW and the examination of leaf biochemical parameters [31,32,33]. The continuous wavelet transform (CWT) can capture subtle spectral signals caused by pathogenic infections [34,35]. The VIs calculated by combining the spectral reflectance of specific bands in the CWT may be more sensitive to the spectral response caused by target plant diseases [36,37,38]. However, under the condition of high vegetation density, a single spectral indicator may cause a prediction error in the disease detection model [39,40]. Imaging spectroscopy can also provide texture information on plant morphology and canopy structure [41], and complementing the advantages of spectral and textural information by combining data from different sensors can significantly improve the performance of disease detection models [14,16,42,43,44].
Facing the challenge of high cost, complicated acquisition, and redundant features, dimensionality reduction is a way to address these issues for the application of hyperspectral sensors [45]. Generally, feature selection can be divided into three categories: filter, embedded, and wrapper methods [46]. Three other categories of feature selection methods for wavelength selection of hyperspectral imaging were extended and named manual, concatenated, and interval-based methods [45]. Evaluating the performance of models by updating wavelength subsets, wrapper feature selection was the most popular method for wavelength selection, including the successive projections algorithm (SPA) [47,48,49], competitive adaptive reweighted sampling (CARS) [47,48,50], genetic algorithms (GA) [48,51,52], uninformative variable elimination (UVE) [53,54,55], random forest (RF) [49,56,57], and recursive feature elimination (RFE) [58,59,60]. Regression coefficients (RC) [47,53,61] and least absolute shrinkage and selection operator (LASSO) [62,63,64] are typical filters and embedded wavelength selection methods, respectively. The manual selection method provides interpretable output by experts to select key wavelengths, like principal component analysis loading [65,66]. Concatenated methods integrate several algorithms together, such as UVE-SPA [67,68]. Interval partial least squares (iPLS) [69] and interval-VISSA (iVISSA) [70] are examples of interval-based methods that divide the spectrum evenly into partitions and fit regression models to the intervals.
In order to achieve optimal performance, hyperparameters (HPs) of machine learning algorithms also need to be selected by human trial-and-error, which is often time-consuming, somewhat biased, error-prone, and computationally irreproducible [71]. Over the past few decades, many hyperparameter optimization (HPO) methods have been developed to increase efficiency and ensure reproducibility. Optimization algorithms have provided fast and reliable methods for obtaining solutions to different complex optimization problems [72]. These optimization algorithms are a class of nature-inspired stochastic optimization methods that do not require gradients, making them generally applicable in black-box settings such as HPO. Typical optimization algorithms include grid search (GS), ant colony optimization (ACO) [73,74], particle swarm optimization (PSO) [75,76], gray wolf optimizer (GWO) [77,78,79], and genetic algorithms (GA). It has been widely used to optimize machine learning models by optimization algorithms in the classification of agricultural products.
Therefore, we proposed a UAV-based feature selection and machine learning method (UAV-FS-ML, Figure 1), and the specific objectives of this study are: (1) to examine the spectral characteristics of the cotton canopy in response to VW infection, (2) to determine sensitive spectral features including spectral reflectance, wavelet coefficients, and vegetation indices based on feature selection for severity assessment of cotton canopy VW, (3) to evaluate the performance of the machine learning algorithm through the observation period, and (4) to optimize the severity assessment model by various optimization algorithms.
Figure 1.
Schematic illustration of UAV-FS-ML methodology for spectroscopic severity assessment of cotton canopy VW.
2. Materials and Methods
2.1. Experiment Design and Data Acquisition
In 2024, an experiment was conducted in a cotton disease nursery (114°49′13.782″E, 36°06′47.412″N) in Anyang County, Anyang City, Henan Province, China. Two susceptible varieties, Zhongmiansuo 24 and Jimian 11, and two resistant varieties, Baimian 1 and Zhongzhimian 2, were planted on 26 April 2024, with 50 plots planted for each variety, for a total of 200 plots (Figure 2). In mid-June, cotton wilt disease started to occur one after another. The experiment in this study began to investigate the cotton wilt disease index in mid-June, and a weekly survey was conducted until early August. A 5-level grading method was applied to investigate all cotton plants in the community. The grading standards for the investigation were as follows.
Figure 2.
Location of the experimental field, photos of cotton crops, and UAV with hyperspectral camera applied in this study. Asterisk is the location of cotton Verticillium wilt disease nursery and red dot areas are the sample plots of the four planted varieties.
Grade 0: cotton plants are healthy, with no diseased leaves and normal growth;
Grade 1: less than a quarter of the leaves of cotton plants are affected, turning yellow and wilting;
Grade 2: more than a quarter of the cotton plants and less than half of the leaves are affected, turning yellow and wilting;
Grade 3: more than half of the third-grade cotton plants and less than three-quarters of the leaves are affected, turning yellow and wilting;
Grade 4: more than three-quarters of the leaves of grade 4 cotton plants are diseased or the cotton plants die.
The incidence rate was determined by field investigation using the above standards, and the disease index of each plot was calculated using the following formula:
X is the level of different disease grades, n is the number of the highest disease grades, and f is the number of plants at each level.
The hyperspectral data in this study were obtained using an M300 RTK drone (DJI Innovation Technology Co., Ltd., Shenzhen, China) equipped with a 410 VNIR hyperspectral camera (Anzhou Technology, Beijing, China). The 410 VNIR hyperspectral camera is a linear push scan camera with a built-in 682-pixel linear CCD sensor (resolution 1 × 682). It has a field of view angle of 28.6 degrees, a wavelength range of 400–995 nm, and a spectral resolution of 4 nm, with a total of 150 bands. This camera integrates a high-precision gimbal to reduce the image distortion caused by shaking during flight. Route planning was carried out in the target area through the remote control provided by the drone. The drone flew at an altitude of 64 m, a speed of 7.5 m/s, a ground resolution of 0.05 m, and a scanning width of 32.63 m. The camera was set to a sampling frequency of 160 Hz, facing vertically downwards toward the cotton canopy. Due to the imaging method of linear push scanning, there was no heading overlap set, and the lateral overlap was set to 50%. The canopy spectra of the cotton fields affected by Verticillium wilt were collected under clear weather conditions, with the time selected between 10:00–14:00 to maintain the highest possible solar elevation angle. Before each flight, a standard diffuse reflectance whiteboard with a reflectance of 95% was used for reflectance correction. Radiometric correction on the collected hyperspectral images was implemented using the data obtained from the whiteboard in the ENVI 5.3 software to obtain the spectral reflectance image of the cotton canopy. Subsequently, ROIs for the target research area were selected, and the average reflectance of the ROIs was calculated using the spectral reflectance data for each ROI.
2.2. Spectral Similarity
The spectral features of a sample were regarded as vectors in an N-dimensional vector space, and the angle between the spectral feature vectors of two samples was called the Spectral Angle Distance (SAD) between the samples. The distance between the two vectors is called the Euclidean distance (ED) between the samples. The spectral angle distance and Euclidean distance can be used to measure the similarity between two samples in the feature vector space. The larger the values of SAD and ED, the smaller the similarity between the samples, and vice versa. Therefore, they have been increasingly used in the field of vegetation disease recognition.
This study considered the set of spectral features of cotton canopy VW extracted in each period and each plot as a vector Ss and used the average set of spectral features of all healthy cotton canopies in the same period as the reference vector Sr. The SAD and ED values of healthy and infected leaves were calculated pixel-by-pixel using the following equations:
Ss and Sr are the spectral vectors formed by the spectral features of the target sample and reference sample in the N-vector space, respectively. The calculation of SAD and ED was implemented through programming in Python.
Using the field canopy spectral feature set of cotton canopy VW as input and the average value of healthy cotton canopy spectral features as a reference, the SAD and ED were calculated separately. The spectral similarity between healthy samples and infected samples of different disease levels was evaluated using SAD and ED, and the variation in the spectral characteristics of cotton canopy VW between different disease severities was analyzed. Due to the differences in the magnitude of absolute values of different features, when directly evaluating spectral similarity, the differences in smaller features would be submerged. Therefore, when calculating the SAD and ED, the following equation was used for normalization:
NF is the normalized feature value, F is the original feature, Fmin is the minimum value of the original feature value, and Fmax is the maximum value of the original feature value.
2.3. Feature Extraction
Spectral features were extracted from the hyperspectral data of the cotton canopy collected by the UAV. Then, three types of spectral features, spectral reflectance, wavelet coefficients, and vegetation index, were obtained as candidate features for the severity assessment of cotton canopy VW. Spectral reflectance referred to a total of 150 bands, each of which was a single band of every 4 nm in the 400–995 nm wavelength range. As a spectral feature, the single-band spectral reflectance mainly reflected the changes in the amplitude of the reflection spectrum of the cotton canopy after being infected with VW.
The observed spectral reflectance was processed using a continuous wavelet transform to obtain wavelet coefficients as a type of spectral feature. The spectral reflectance of the infected cotton canopy was a continuously changing signal within the measured spectral range. The continuous wavelet transform separated the changes in spectral reflectance at different frequencies using wavelet functions of different transformation scales. Compared to single-band spectral reflectance, wavelet coefficients had the advantage of enhancing weak spectral absorption characteristics. This study used the Mexican hat wavelet function and set the transformation scale to 2, 4, 6, 8, 10, 12, 14, and 16, corresponding to transformation scales of 1 to 8. A continuous wavelet transform was conducted to generate wavelet coefficients using the Python library package pywt 1.3.0. Based on existing research, 86 spectral indices in five categories were calculated (Table S1) as candidate features for detecting cotton VW.
2.4. Feature Selection
The number of spectral features extracted was very large. Due to the continuous nature of the entire observation band, there is a certain degree of correlation between the adjacent bands of spectral reflectance and wavelet coefficients. In order to achieve better learning performance, higher learning accuracy, lower computational cost, and better model interpretability for the machine learning model for severity assessment of cotton canopy VW, feature selection methods were used to filter and reduce the dimensionality of the spectral feature dataset.
Hyperspectral data were preprocessed using the Savitzky Golay convolution smoothing (SG) method. SG filtering used a sliding window to perform weighted averaging on hyperspectral data, with weighting coefficients obtained by least squares fitting of a given high-order polynomial within the sliding window.
Successful Projection Algorithm (SPA), Competitive Adaptive Reweighted Sampling (CARS), and Uninformative Variables Elimination (UVE) were conducted to select spectral reflectance features. The calculation process of SPA is as follows: firstly, initialization was performed, then the projection length between the target vector and other spectral vectors in the dataset was calculated, and the spectral vector with the smallest projection length was selected as the new target vector, and finally iterating was stopped when the number of bands in the target vector reached the expected number. CARS iteratively selected N subsets of variables through N sampling runs and ultimately selected the subset with the lowest RMSECV value as the optimal subset. UVE was implemented to eliminate spectral features that did not provide information for severity assessment based on the analysis of PLS regression coefficients.
Since wavelet coefficients obtained from the reflectance data of cotton leaves by CWT have high dimensionality and complexity, which led to collinearity and redundancy between wavelet coefficients of different wavelengths, this study used the CWT-PLS method to select sensitive wavelet features for cotton wilt disease. Uncorrelated latent variables in high-dimensional wavelet coefficient data were identified by PLS technology to reduce collinearity between wavelet features. The projection variable importance (VIP) values of the best-fit model for each wavelength were calculated and used to select the effective wavelengths of the wavelet coefficients in the PLS regression. Wavelet features with higher VIP values were more important for boosting the detection performance. The selected sensitive wavelet features contained key spectral information related to the model predictions and were equal to or more accurate compared to the full wavelet feature set.
Random Forest (RF) was used for the feature selection of vegetation indices. RF used out-of-bag (OOB) data to calculate the error for each decision tree, then randomly added noise interference to all sample features of OOB data and calculated the error again. The feature with a larger decrease in the accuracy of the OOB data after adding random noise was the selected one that had a greater impact on the prediction results.
2.5. Severity Assessment of Cotton Canopy Verticillium Wilt
2.5.1. Machine Learning Methods
This study constructed severity assessment models of cotton canopy VW using machine learning optimized by an optimization algorithm. Widely used machine learning algorithms, including Least Absolute Shrinkage and Selection Operator (LASSO), Support Vector Machine (SVM), and Decision Tree (DT), were applied to the severity assessment models. LASSO is a linear model construction method used for feature selection and parameter estimation. It compresses the model by adding an L1 regularization term (i.e., the sum of the absolute values of the variable coefficients) to reduce certain coefficients to zero, thereby achieving variable selection. SVM is a supervised generalized linear classifier that uses kernel functions to map the input to a high-dimensional feature space, where it searches for hyperplanes that separate different categories and maximize the classification interval. By optimizing the objective function consisting of the classification interval width and the loss of misclassification, support vectors were found, and the position of the hyperplane was determined. DT is a decision analysis method that evaluates project risks and determines their feasibility by constructing a decision tree based on the known probabilities of various situations. It is a graphical method that intuitively applies probability analysis to calculate the probability that the expected net present value is greater than or equal to zero.
2.5.2. Optimization Algorithm
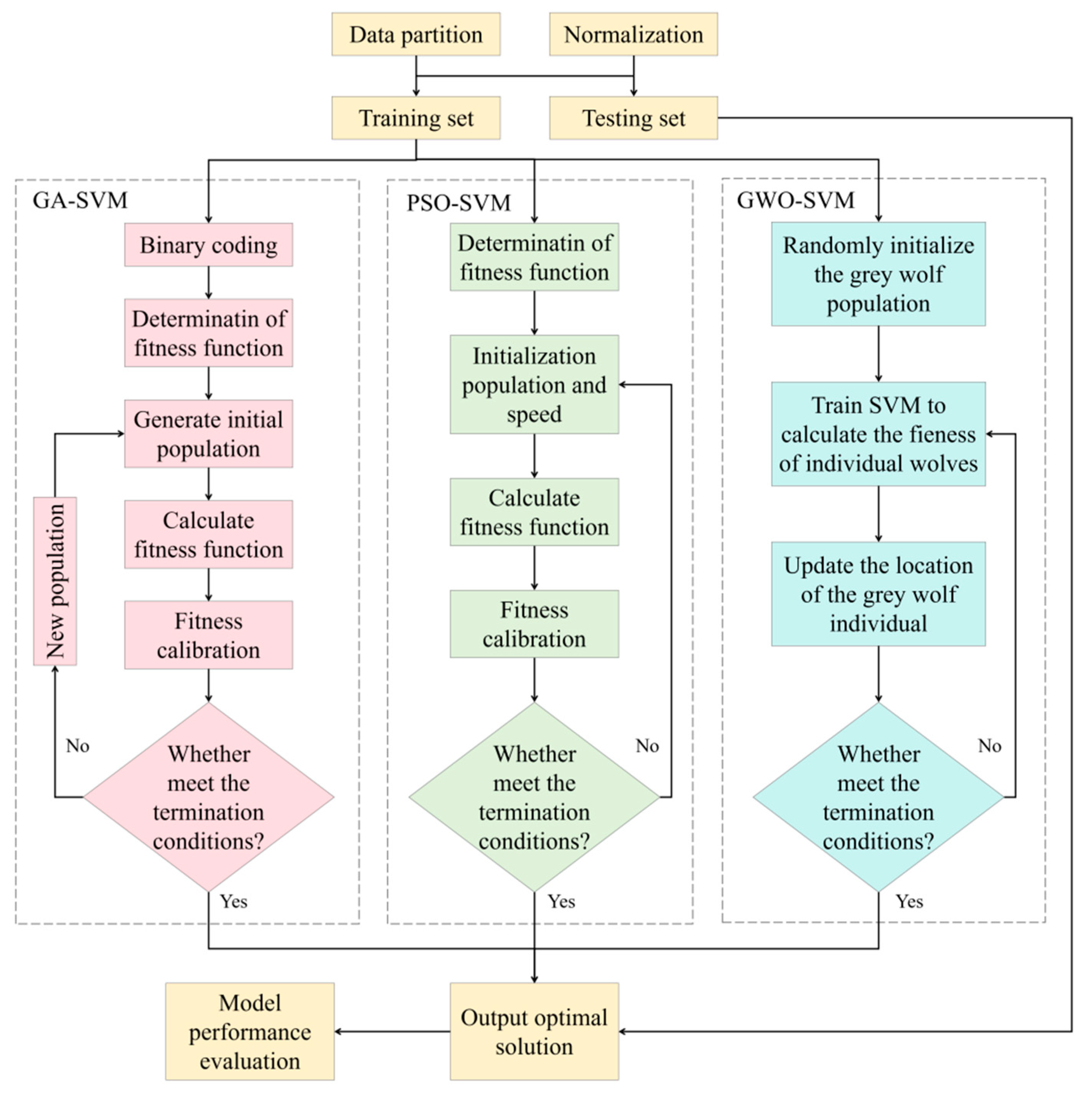
Support Vector Machine (SVM) is widely used as a powerful algorithm for classification and regression tasks. However, the performance of SVM largely depends on the setting of the model parameters, such as the penalty parameter C and kernel function parameter gamma. Traditional parameter selection methods, such as grid search and random search, have high computational complexity and are prone to becoming stuck in local optima. In order to improve the efficiency of parameter optimization and enhance the prediction accuracy of SVM, this paper proposes a prediction model that combines three optimization algorithms, namely Genetic Algorithm (GA), Particle Swarm Optimization (PSO), and Gray Wolf Optimizer (GWO), with SVM. The optimization algorithms iteratively explored the search space to find the optimal solution for machine learning models. GA is an optimization algorithm inspired by the concept of survival of the fittest in natural selection theory [80]. GA is a population-based search algorithm that iteratively generates new populations by performing genetic operators such as selection, crossover, mutation, and fitness on individual chromosomes in existing populations. PSO is a well-known metaheuristic swarm intelligent optimization algorithm that simulates the social behavior of bird flocks searching for food [81]. Each individual in the flock continuously updates their position based on their own best position and that of the entire group, thereby forming the best formation. GWO is an optimization algorithm inspired by the social hierarchy and hunting skills of wolf packs [82]. As a swarm intelligent optimization algorithm, GWO considers the optimization problem as a black-box problem that does not require gradient information to perform optimization. GWO divides the leadership of wolf packs into three levels: Alpha, Beta, and Delta, while the remaining members are considered Omega and make different decisions about the group’s hunting, migration, mating, and other behaviors based on this social structure.
The basic process of the other optimization methods is the same, and the detailed optimization process diagram is shown in Figure 3. Taking the GA optimization algorithm as an example, we introduce its specific optimization process. GA, as a global optimization algorithm, can efficiently search for optimal solutions in complex parameter spaces by simulating natural selection and genetic processes. By combining GA with SVM, we hope to significantly improve the predictive performance of the model without increasing computational costs.
Figure 3.
Process flow of optimizing SVM models by optimization algorithms (GA, PSO, and GWO).
The specific coupling process of GA-SVM is as follows:
- (1)
- Divide the data into training and testing sets in a 3:1 ratio;
- (2)
- To improve the convergence speed of the model during the optimization process, the data are normalized;
- (3)
- Manually input the initialization parameters of GA and generate the initial seed;
- (4)
- Fit SVM for prediction and use error as an indicator of the fitness function;
- (5)
- Calculate the indicators for the fitness function and determine the corresponding penalty coefficient C and Gaussian kernel function radius g based on the minimum fitness value after cross-validation convergence;
- (6)
- If convergence is to be achieved, selection, mutation, and crossover are conducted and continue with the operation of (4) until the iteration is terminated.
PSO starts with a population of candidate solutions, and in each iteration, each individual updates their speed and position based on their personal best and global best. Eventually, each particle converges to the target position. GWO randomly generates a group of gray wolves (candidate solutions for the severity assessment task), and the position of the gray wolf (search agent) is updated based on the position of the prey. When the optimal solution is reached, the algorithm performs more refined calculations.
2.5.3. Evaluation of Model Performance
This study used machine learning methods to perform regression analysis on the spectral features extracted from cotton canopy hyperspectral data and the field investigation disease index. The performance of different machine learning regression models was evaluated using the coefficient of determination (R2) and root mean square error (RMSE). The higher the R2 and the smaller the RMSE, the higher the accuracy and estimation ability of the model. The formulas for calculating R2 and RMSE are as follows: where n is the sample size, is the actual value, is the predicted value, and is the mean value.
3. Results
3.1. Spectral Analysis of Cotton Canopy Verticillium Wilt
Samples with a DI of 0% were divided into the healthy group, while other samples were divided into three groups using a 20% interval (i.e., 0–20%, 20–40%, and 40–60%), and the different groups reflected the spectral response pattern of the cotton canopy infected with different severities of VW (Figure 4). The reflectance of the cotton canopy showed a downward trend in the range of 400 nm to 995 nm with the development of cotton wilt disease. The healthy cotton canopy had the highest reflectance in the whole range, and the reflectance of other levels showed different characteristics of a descending trend in different ranges of the spectrum. The reflectance in the visible range decreased as the severity increased, which was caused by the response of photosynthetic pigments, including chlorophyll and carotenoids, to the infection of cotton VW. The downward trend in this range was uniform and relatively significant around 450 nm, which is a local peak in the visible range. In the near-infrared range, the reflectance characteristics were influenced mainly by the plant structure and water content of cotton. The reflectances of the 0–20%, 20–40%, and 40–60% severity levels were lower than that of the healthy level, and the descending degree of each level was larger than the previous one. Influenced by plant structure, reflectance in the range of 700 nm to 900 nm had the largest descent degree between the healthy level and the most severe level across the entire spectrum in this study, of which a descending degree of about 0.1 occurred between the 20 and 40% levels and 40–60% level, suggesting a severe change in cotton plant structure. Meanwhile, reflectance in the range of 900 nm to 1000 nm showed a similar but slighter downward trend, influenced by the water content of the cotton plant. In addition, the variance in reflectance at different severity levels and spectral ranges varied. Generally, the variance in reflectance was minimal in the visible range and maximal in the structure-influenced range, indicating the different response characteristics of these physiological and biochemical parameters to cotton VW. Overall, the spectral characteristics showed potential in the severity assessment of cotton canopy VW by UAV hyperspectral data.
Figure 4.
Cotton canopy reflectance curves for different severity levels of VW. The blue, orange, green, and red curves represent the average canopy spectral reflectance curves of the healthy samples and samples with disease indices ranging from 0 to 20, 20–40, and 40–60 (%), respectively.
Spectral similarity analysis was implemented by calculating the SAD and ED values of spectral features between the sample vector and reference vector (Figure 5). SAD and ED values both showed an upward trend with increasing DI values. The coefficients of SAD and ED were 0.8265 and 4.5736, reflecting the variation degree of DI with those spectral similarity parameters. Compared to a healthy cotton canopy, the spectral reflectance vector of the infected cotton canopy had an angle deviated approximately in a range of 5 to 25 and had a distance deviated approximately in a range of 0.5 to 4.5 with the variation in DI. The results of the similarity analysis showed that the spectral reflectance of the cotton canopy responded to the infection and severity development of cotton wilt disease, and these characteristics of difference related to severity provided a foundation for subsequent severity assessment of cotton canopy VW.
Figure 5.
The statistical analysis between DI and spectral similarity parameters, including SAD (A) and ED (B) values derived from healthy and infected canopies.
3.2. Selection of Sensitive Spectral Features of Cotton Canopy Verticillium Wilt
Sensitive wavelet features extracted by CWT for the severity assessment of cotton canopy VW were selected by calculating the VIP values through PLS regression using UAV hyperspectral data (Figure 6). The VIP value curve of wavelet features between different transformation scales had some kind of similarity, but also some differences in the variation trend across the entire observed spectral range. With the increase in the transform scale, the curve of VIP values became smoother since high-frequency signals were filtered by CWT, and peaks of VIP values became fewer, but it was easier to implement manual selection of sensitive wavelet features for severity assessment of cotton canopy VW. From the perspective of the spectral range, the peaks were distributed in the visible light range and near-infrared range at different transformation scales. The number of peaks in the near-infrared range (700 nm to 1000 nm) was relatively higher than that in the visible light range (400 nm to 700 nm). A very significant peak around 719 nm appeared in the red edge range, and the signal was strengthened when the VIP value increased from about 1.3 to 2.1 as the transformation scale increased from 2 to 16, which was the most significant signal of wavelet features across the entire observed spectral range. Next, the signal strength at the beginning and end of the spectral range changed with the variation in transformation scales, but these two signals were also as significant as the above one at several transformation scales. As the VIP value curve became smoother, peaks in the near-infrared range increased in number, but the two signals were relatively more significant around 905 nm and 960 nm, especially at several intermediate transformation scales.
Figure 6.
VIP values over observed wavelengths of the CWT-PLS model for severity assessment of cotton VW at different transformation scales. The images (A–H) from top to bottom correspond to transformation scales 2 to 16, respectively. The horizontal axis represents the wavelength, and the vertical axis represents the VIP value corresponding to that wavelength.
Meanwhile, the peaks in the visible light range were similar but not significant enough. As a result, 51 wavelet features were selected as DSSFs for the severity assessment of cotton canopy VW. Specifically, wavelet features at 436 nm, 468 nm, 500 nm, 644 nm, 719 nm, and 903 nm at scale 2; wavelet features at 400 nm, 444 nm, 520 nm, 572 nm, 719 nm, 811 nm, 843 nm, 907 nm and 963 nm at the scale 4, wavelet features at 400 nm, 508 nm, 719 nm, 815 nm, 903 nm and 959 nm at scale 6, wavelet features at 400 nm, 452 nm, 512 nm, 584 nm, 719 nm, 959 nm and 995 nm at scale 8, wavelet features at 400 nm, 500 nm, 576 nm, 719 nm, 903 nm, 967 nm and 995 nm at scale 10, wavelet features at 400 nm, 480 nm, 568 nm, 719 nm, 907 nm and 995 nm at scale 12, wavelet features at 400 nm, 532 nm, 715 nm, 923 nm and 995 nm at scale 14 and wavelet features at 400 nm, 528 nm, 715 nm, 935 nm and 995 nm at scale 16 were finally selected.
All 86 candidate spectral indices extracted from the spectral reflectance were ranked by the feature importance calculated by random forest using vegetation index features extracted from UAV hyperspectral data (Figure 7). The 20 spectral indices with the highest feature importance were DATT, WI, PRI515, PRIm1, CHl_rededge, PSRI, PRIm2, SIPI, PRIm3, R, mARI, mNDVI, CRI510_550, PRIm4, HI_2013, VOG1, BF2, HI_2014, VOG2, mSR (Figure 7). These spectral indices were mainly related to photosynthetic pigments, including chlorophyll, carotenoids, and xanthophyll. Specifically, DATT, CHl_rededge, SIPI, mNDVI, VOG1, VOG2, and mSR were related to chlorophyll; CRI510_550 was related to carotenoids; and PRI515, PRIm1, PRIm2, PRIm3, and PRIm4 were related to xanthophyll. In addition to photosynthetic pigments, vegetation indices related to other plant physiological and biochemical parameters were also discovered as potentially sensitive features of cotton canopy VW. PSRI, HI_2013, and HI_2014 were related to plant stress, and mARI was related to anthocyanin, which is produced by plants to resist diseases. Only one water content-related index was selected but had second place importance among all features, which was consistent with the fact that cotton VW might cause a decrease in water content, but it was difficult to observe in field conditions since the wilt leaves were mostly concentrated near the roots of cotton beyond the canopy. In addition, RGB color indices, including R and BF2, were also related to photosynthetic pigments. Overall, the top 10 sensitive spectral indices were selected as the sensitive spectral indices for the severity assessment of cotton canopy VW.
Figure 7.
Top 20 vegetation indices ranked by feature importance from random forest.
Based on the results of feature selection, 87 features were selected as sensitive spectral features for severity assessment of cotton VW from spectral reflectance, wavelet coefficients, and vegetation indices (Table 1). In conclusion, a comprehensive analysis of spectral features identified 87 distinct sensitive spectral features critical for the severity assessment of cotton canopy VW, highlighting the importance of specific wavelengths in monitoring plant health and disease progression.
Table 1.
Sensitive spectral features of cotton canopy VW selected using different feature selection methods.
3.3. Severity Assessment of Cotton Canopy VW
After selecting 87 sensitive spectral features of cotton canopy VW, three machine learning algorithms, lasso regression, SVM, and decision tree, were implemented to assess the severity of cotton canopy VW using the sensitive spectral features as input data at different days after sowing (DAS) and evaluated by statistical methods (Table 2). As DAS increased from DAS 52 to DAS 101, the R-squared and RMSE of the three machine learning models showed a trend of first increasing and then decreasing, indicating that while the interpretability of the above models increased, the prediction accuracy slightly decreased. There was a certain difference in the time at which the three models achieved the best performance: the decision tree first achieved the highest R-squared at DAS 73, followed by the SVM at DAS 87, lasso regression at DAS94, and the decision tree achieved the highest R-squared while having the smallest RMSE. The R-square of the decision tree increased from 0.2613 in DAS 52 to 0.5807 in DAS 80, then decreased slightly before rebounding and remained above 0.5, indicating that the model has good interpretability and the best and most stable performance. Meanwhile, the RMSE of the decision tree was the lowest at 2.6989 and the highest at 11.1663, which were lower than those of the other models for the same period, indicating better prediction accuracy. The performance of the lasso regression model was intermediate. The R-squared of the LASSO regression model was only 0.0053 at DAS 52 and then rapidly increased to a maximum of 0.3915 at DAS 94 before slightly decreasing. Its RMSE was the lowest at 3.9146 and the highest at 11.9548. SVM performed relatively poorly compared to the other models. In the first two observations, the appearance of negative values in the R-squared of SVM indicated poor fitting performance. However, its R-squared of DAS 66 was 0.1997 and increased to the highest value of 0.3666 in DAS 94, followed by a slight decrease, and its RMSE was the lowest at 3.1983 and the highest at 11.4748.
Table 2.
Performance of the UAV-FL-ML techniques for assessing the severity of cotton canopy VW.
Based on all the observed data, this study used an SVM to assess the severity of cotton canopy VW, optimized it using GA, PSO, and GWO optimization algorithms, and evaluated its performance using statistical methods (Figure 8). The R2 and RMSE of the model using only the SVM algorithm were 0.6986 and 4.8030, respectively, which shows an improvement in performance compared to the SVM models using a single observation. All three optimization algorithms significantly improved the predictive performance of the SVM models. Among them, the SVM model optimized by GA had the best performance, with R2 and RMSE values of 0.9007 and 4.2267, respectively. The optimization effects of PSO and GWO were relatively close, with R2 values of 0.8564 and 0.8557, respectively, and the RMSE of GWO was relatively lower.
Figure 8.
Optimal model fitting results under different modeling methods using all observation data. (A) SVM model; (B) optimal GA-SVM; (C) optimal PSO-SVM; (D) optimal GWO-SVM. The horizontal axis of the scatter plot represents the actual measured disease index, the vertical axis represents the model predicted value, and the dashed line represents the line where the measured value is equal to the predicted value. If the scatter is close to the dashed line, it indicates that the predictive performance of the model is better.
4. Discussion
4.1. Physiological Basis of Spectral Characteristics of Cotton Wilt Disease
Plant stress refers to the state in which plants are affected by unfavorable abiotic and biotic factors, and their responses to abiotic and biotic stresses are usually complex. Plant diseases are divided into infectious and non-infectious. Infectious plant diseases are caused by microorganisms (mainly fungi, bacteria, viruses, and nematodes) and parasitic plants. Under stress, plants stop growing, their root activity is rapidly reduced, and the intensity of photosynthesis and protein synthesis decreases [83,84]. Under high levels of stress, the immune response can lead to an increase in the levels of certain metabolites, such as jasmonate or salicylate [85,86,87]. Due to the high correlation between vegetation spectral response and variation in leaf physicochemical parameters [88], plant diseases can be detected by observing changes in plant spectra. The main pathogenic mechanism of cotton wilt is that the pathogen invades the xylem of cotton from the roots, and the spores and mycelia produced during reproduction hinder water transport within the cotton plant [89,90]. In addition, fungal spores can also produce toxins, leading to the loss of photosynthetic pigments (chlorophyll, carotenoids, etc.) and even damaging the cell structure of cotton leaves [10,32]. This can, in turn, trigger plant responses such as hormonal imbalances and the synthesis of biomolecules [91,92].
In recent years, with the advancement of airborne hyperspectral imaging technology, the application of UAV hyperspectral image data in the remote sensing monitoring of crop pests and diseases has become increasingly common. Multiple studies have shown that damage to plants caused by pests and disease stress can be detected by changes in the spectral reflectance of plants. Related studies have found changes in crop spectral reflectance caused by rice blast and wheat stripe rust diseases within different ranges, and there are significant differences in spectral reflectance between crops with different degrees of disease [93,94,95]. There are “green peaks” and “red valleys” in the reflectance spectrum of the cotton canopy, and in the near-infrared range, the spectral reflectance curve gradually flattens with the increase of disease severity, showing “red edges” and “blue shift” phenomena [3]. For healthy cotton leaves, as the chlorophyll content increases, the utilization efficiency of light energy improves, leaf maturity increases, and the stability of the leaf anatomical structure is enhanced. When cotton is infected with Verticillium wilt, as chlorophyll decreases and the cell structure is disrupted, the spectral reflectance in the visible and near-infrared ranges is lower than that of healthy cotton leaves [13].
As the severity of cotton wilt disease increases, the loss of chlorophyll leads to a decrease in visible light absorption, and the destruction of leaf cell structure results in a decrease in reflected and refracted light. The reflectance of the cotton canopy in the visible light range (500 nm to 680 nm) and near-infrared range (680 nm to 995 nm) shows a significant downward trend. Due to the faster response of chlorophyll to pathogen invasion, the decrease in visible light reflectance becomes more sensitive and rapid as the severity of the disease increases. The cell structure has a certain degree of stability, with less damage in the early stages of the disease. Meanwhile, chlorophyll content plays a key role in the internal stability of cotton leaves, and a decrease in chlorophyll content also affects the stability of leaf cell structure. Therefore, the spectral reflectance in the near-infrared range shows a non-linear downward trend as the severity of VW increases, with a slower decrease in the early stages and a faster decrease in the mid and later stages of the disease. The above research results are consistent with previous research findings [3,96,97]. In wilt disease, the sensitivity of spectral features in the VNIR range is mainly affected by variations in the leaf structure and pigment content. This study indicates that the pigment content in leaves exhibits high sensitivity during the infection process of wilt disease, directly leading to a large number of spectral features located in the VNIR range being selected as sensitive spectral features for cotton wilt disease, especially in the range of 400–700 nm. Among the sensitive spectral features, 14 out of 26 spectral reflectances, such as R488, R540, and R664; 20 out of 51 wavelet coefficients, such as W2-644, W4-572, W6-508, W8-584, W10-576, W12-568, W14-532, and W16-528; and 7 out of 10 vegetation indices, such as DATT, PRI515, and SIPI, are all related to photosynthetic pigments. The NIR spectral range is highly correlated with the structure of leaf cells, and the appearance of sensitive spectral features in the NIR range indicates that significant changes may occur in the internal structure of leaves during interactions between plants and pathogens. Among the sensitive spectral features, 12 out of 26 spectral reflectances, such as R747, R819, and R923, and 20 out of 51 wavelet coefficients, such as W2-719, W4-907, W6-903, W8-719, W10-967, W12-907, W14-923, and W16-935, are related to the photosynthetic internal structure of leaves.
In summary, the spectral reflectance curve can effectively reflect the severity of cotton wilt disease, and it is feasible to estimate the severity of cotton canopy VW using UAV hyperspectral data.
4.2. Advantage of Feature Selection and Machine Learning Methods
Spectral preprocessing can eliminate the interference of stray light, baseline drift, and other factors in the data and is an important tool for improving modeling results [98]. Compared with the original spectra, the preprocessing method used in this study enhanced the correlation between the features of the bands and DI values.
SPA is a simple and effective hyperspectral image processing algorithm for separating endmember spectra from mixed spectral data [99]. The basic principle is to gradually screen out orthogonal spectral vectors during the iterative process. It has the advantages of fast calculation speed, no complex parameter settings, and strong robustness to noise. It is easy to use and suitable for large-scale data processing. CARS is a feature variable selection method that combines Monte Carlo sampling and partial least squares regression using the simple but effective “survival of the fittest” principle based on Darwin’s theory of evolution [100]. In summary, CARS adopts a simple but effective principle of “survival of the fittest” and, to some extent, achieves the selection of the optimal subset of wavelengths. Uninformative variable elimination (UVE) is a feature band selection algorithm based on PLS regression coefficients that can eliminate invalid variables in PLS regression models, thereby improving the speed, predictive stability, and quantitative predictive performance of PLS models [101]. By conducting a principal component analysis on the independent and dependent variable matrices, PLS can solve the problem of multicollinearity between variables. RF is a classifier that uses multiple decision trees to train and predict samples. It can also evaluate the model performance for embedded feature selection by using out-of-bag (OOB) data that is not selected when building decision trees through resampling.
The application of UAV-based feature selection and machine learning method (UAV-FS-ML) in the severity assessment of cotton canopy wilt disease has a certain time specificity. Previous studies have mostly focused on the more severe stages of cotton wilt disease development. This study attempted to analyze the potential application of UAV-FS-ML technology in the severity assessment of cotton canopy wilt disease in field environments using different observation times at a relatively early stage. Covering the seedling, bud, and flowering stages of cotton growth, the performance of UAV-FS-ML technology varies at different growth stages of cotton. For the above growth stages, UAV-FS-ML technology performs the best in the time range of approximately DAS 80 to DAS 95, which is also the time when the outbreak of cotton wilt disease is more concentrated. Due to the transmission of Verticillium dahliae through the soil, it enters the cotton body from the root system and gradually propagates upward along the xylem. The symptoms of cotton wilt usually have a bottom-up transmission process, which leads to an accumulation and delay phenomenon before the outbreak of cotton wilt. At the same time, the research area has abundant rainfall in summer, and there are usually two concentrated precipitation events in July and August each year, according to climate conditions. The high temperature and high humidity environment provide favorable breeding conditions for Verticillium dahliae, promoting the outbreak of cotton wilt disease, which explains the above time specificity of the UAV-FS-ML technology implemented in this study.
The SVM can handle non-linear and high-dimensional problems and has a higher accuracy than neural networks. By adjusting the hyperparameters like penalty factor C and kernel function σ, the performance of SVM can be improved. Three optimization algorithms, GA, PSO, and GWO, were used to intelligently search for the optimal values of the SVM hyperparameters. The results of the original and optimized SVM models indicate that optimization algorithms have the potential to improve the performance of machine learning models facing the severity assessment task by the application of UAV hyperspectral imaging technology, which is consistent with existing research.
Compared with previous studies on cotton wilt disease, the advantages of this research mainly lie in the first use of UAV equipped with hyperspectral cameras to collect cotton canopy spectral data, the integration of feature selection algorithms to screen sensitive spectral features of cotton wilt disease at the canopy scale from a large number of high-dimensional spectral features, and the implementation of optimization algorithms to improve the performance of cotton VW severity assessment models. Previous research on cotton wilt using hyperspectral technology has mostly focused on the leaf scale, collecting hyperspectral data from leaves using handheld hyperspectral imaging devices [8,10,11,12,13,32,33]. However, this study fills a gap in the use of UAV hyperspectral technology in cotton wilt research. Recent studies have begun to focus on the role of feature selection methods in screening for sensitive features of cotton wilt disease [13,32,33], but the methods used are often relatively singular. This study used more suitable feature selection methods for different types of spectral features and screened for sensitive spectral features of cotton wilt disease at the canopy scale. Optimization algorithms can effectively improve the performance of cotton wilt monitoring models, and this study used multiple types of spectral features, which is more comprehensive than previous research [3,13].
4.3. Potential Applications and Limitations
This study extracted the sensitive spectral features of cotton canopy wilt disease in a field environment using the feature selection method, which not only improved the accuracy of the severity assessment models, but also greatly reduced the computational intensity of these models. Different types of sensitive spectral features of cotton wilt disease were identified, many of which are related to photosynthetic pigments and plant stress. Photosynthetic pigments begin to show a significant response to cotton VW in the asymptomatic stage, which, to some extent, indicates that they can serve as the most effective and consistent indicator for detecting cotton VW. In addition, the near-infrared region plays an important role in the detection of various plant diseases and pests. These spectral features from the NIR region and their potential association with the physiological effects caused by cotton VW have shown promising applications in cotton VW detection. This provides considerable transferability and potential applications for the early detection of cotton VW in other datasets, cotton varieties, and environmental conditions. However, this study did not conduct in-depth research and analysis on the spectral specificity of cotton wilt disease in different varieties under different environments, and the observation sample size at different DAS was slightly insufficient to support the model’s robustness. Future research can expand the sample size of different cotton growth stages or focus on a certain growth stage, such as the early stage, and further extract and test the sensitive spectral features of cotton wilt remote sensing monitoring in different environments and varieties in order to enhance the generalizability of the severity assessment model of cotton canopy VW.
This study also indicates that the feature selection and machine learning methods based on UAV have time specificity in the severity assessment of cotton canopy VW in field environments, which provides important references for severity assessment in different stages, mainly in the early and middle stages in this study. The results of the severity assessment models indicate that machine learning models using sensitive spectral features of VW can effectively estimate the severity of cotton canopy VW in the mid-term, but there are still certain limitations in assessing the early stage of the disease. The poor performance of severity assessment of cotton canopy VW using UAV hyperspectral imaging in the early stage may be related to the infection mechanism of Verticillium dahliae on cotton. Due to the fact that Verticillium dahliae is mainly transmitted by soil, it mainly enters the cotton body through the roots and reproduces and spreads from bottom to top along the xylem. The symptoms of cotton wilt also involve a process of transmission from the bottom to the top. In the early stage of cotton wilt disease, the affected leaves are mainly concentrated at the bottom of the cotton, and due to the mild overall symptoms, the stress of cotton wilt disease is not enough to cause a severe immune response of the entire cotton plant to Verticillium dahliae. Therefore, in the early stages, the response of cotton canopy spectra to the symptoms of cotton wilt was weak, which hindered the utilization of machine learning models and reduced model performance. Starting from the middle stage, as the condition of the cotton wilt continues to worsen, more leaves begin to be infected in the middle of the cotton, causing a strong stress response in the cotton. Therefore, the physical and chemical reactions of cotton in the middle stage of Verticillium wilt ultimately show strong signals in the canopy spectrum, which can be captured by UAV and detected through machine learning models. This study quantitatively analyzed the severity of cotton Verticillium wilt at different growth stages using selected sensitive spectral features based on the variation in biochemical parameters and their spectral response under Verticillium wilt stress. The sample size for each observation was 200, which may not be sufficient to construct a quantitative analysis model with better generalizability. Due to the sensitive spectral features of this study being mainly related to chlorophyll and cell structure and the significant decrease in chlorophyll concentration and damage to cell structure caused by Verticillium wilt in the mid and late stages, the severity assessment model achieved good performance. On the contrary, due to the lack of significant changes in chlorophyll and cell structure within early cotton, the selected sensitive spectral features performed poorly in quantitative analysis. In order to improve the model performance, further, a more in-depth analysis of the physiological and biochemical mechanisms of cotton under wilt disease stress is needed to develop more targeted early monitoring indicators for the disease. Future research can focus on new data analysis methods and novel sensors to obtain more effective and sensitive data according to the characteristics of cotton wilt disease in the early stages and to improve the accuracy of the early detection and severity assessment of cotton wilt disease.
More specific sensitive spectral features need to be constructed and selected from the data collected by hyperspectral sensors for the early detection of cotton wilt disease. Spectral features in the shortwave infrared range have significant advantages in water absorption, which may have the potential to improve the performance of severity assessment since they could respond to the wilt symptoms caused by VW. However, due to the limitations of airborne equipment, airborne shortwave near-infrared hyperspectral data have not been collected, and further work needs to be conducted to study its application in the severity assessment of cotton canopy wilt disease.
5. Conclusions
This study used UAV hyperspectral imaging technology to collect time-series hyperspectral data of cotton canopy wilt. Through similarity analysis of the spectral reflectance of the observed samples, it was found that there are certain differences in the spectral characteristics between samples with different degrees of disease severity, indicating the feasibility of using hyperspectral data for assessing the severity of the disease.
Using different feature selection methods for different types of spectral features, 87 spectral features sensitive to cotton canopy VW were selected from three types of spectral features. These spectral features are mostly closely related to photosynthetic pigments and plant stress. Based on the selected sensitive spectral features, the severity assessment model using machine learning methods shows temporal differences and achieves good predictive performance around the mid-stage of cotton disease onset. R2 of these models reached the highest value of 0.5807 at DAS 80, with an RMSE of 6.0887. Based on all the observed data, the SVM model achieved model performance with an R2 of 0.6986 and an RMSE of 4.8030. Under GA optimization, the model achieved the best performance, with an R2 of 0.9007 and an RMSE of 4.2267.
In summary, this study reveals the separability of the spectrum between cotton canopies with different degrees of wilt disease severity and the temporal specificity of the assessment model at different observation times. The selection and fusion of spectral features and the optimization of machine learning models by optimization algorithms can effectively improve the performance of severity assessment models and reduce computational costs. The use of UAV hyperspectral imaging technology has advantages and potential applications in the rapid and high-throughput remote sensing monitoring of cotton wilt disease.
Supplementary Materials
The following supporting information can be downloaded at https://www.mdpi.com/article/10.3390/rs16244637/s1, Table S1: Vegetation indices included in this study and their formulations.
Author Contributions
Conceptualization, W.L., W.Y. and Y.L.; methodology, W.L. and Y.G.; software, W.L. and Y.G.; validation, J.P. and Y.L.; formal analysis, W.L.; investigation, W.L.; resources, J.Z., J.P. and Y.L.; data curation, W.L.; writing—original draft preparation, W.L.; writing—review and editing, W.L. and Y.G.; visualization, W.L.; supervision, Y.L.; project administration, W.L. and L.H.; funding acquisition, J.P. and Y.L. All authors have read and agreed to the published version of the manuscript.
Funding
The research was funded by the earmarked fund for CARS (CARS-15-22), the Project of Sanya Yazhou Bay Science and Technology City (SCKJ-JYRC-2022-62), the National Key Research and Development Plan Project (2023YFD2000200), Laboratory of Lingnan Modern Agriculture Project (NT2021009) and the “111 Center” (D18019).
Data Availability Statement
The data presented in this study are available on request from the corresponding author due to the data design into other ongoing research should be protected before formal publication.
Acknowledgments
The authors want to express their gratitude to Xiaoyang Ge, Lisen Liu, Lihong Zhao, Zhaoen Yang, and Yihao Zhang for their assistance in data acquisition.
Conflicts of Interest
The authors declare no conflicts of interest.
References
- Man, M.; Zhu, Y.; Liu, L.; Luo, L.; Han, X.; Qiu, L.; Li, F.; Ren, M.; Xing, Y. Defense Mechanisms of Cotton Fusarium and Verticillium Wilt and Comparison of Pathogenic Response in Cotton and Humans. Int. J. Mol. Sci. 2022, 23, 12217. [Google Scholar] [CrossRef] [PubMed]
- Billah, M.; Li, F.; Yang, Z. Regulatory Network of Cotton Genes in Response to Salt, Drought and Wilt Diseases (Verticillium and Fusarium): Progress and Perspective. Front. Plant Sci. 2021, 12, 759245. [Google Scholar] [CrossRef] [PubMed]
- Zhang, N.; Zhang, X.; Shang, P.; Ma, R.; Yuan, X.; Li, L.; Bai, T. Detection of Cotton Verticillium Wilt Disease Severity Based n Hyperspectrum and GWO-SVM. Remote Sens. 2023, 15, 3373. [Google Scholar] [CrossRef]
- Zhu, Y.; Zhao, M.; Li, T.; Wang, L.; Liao, C.; Liu, D.; Zhang, H.; Zhao, Y.; Liu, L.; Ge, X.; et al. Interactions between Verticillium dahliae and cotton: Pathogenic mechanism and cotton resistance mechanism to Verticillium wilt. Front. Plant Sci. 2023, 14, 1174281. [Google Scholar] [CrossRef]
- Davis, R.M.; Colyer, P.D.; Rothrock, C.S.; Kochman, J.K. Fusarium Wilt of Cotton: Population Diversity and Implications for Management. Plant Dis. 2006, 90, 692–703. [Google Scholar] [CrossRef]
- Wang, Y.; Liang, C.; Wu, S.; Zhang, X.; Tang, J.; Jian, G.; Jiao, G.; Li, F.; Chu, C. Significant Improvement of Cotton Verticillium Wilt Resistance by Manipulating the Expression of Gastrodia Antifungal Proteins. Mol. Plant 2016, 9, 1436–1439. [Google Scholar] [CrossRef]
- Bock, C.H.; Barbedo, J.G.A.; Ponte, E.M.D.; Bohnenkamp, D.; Mahlein, A.K. From visual estimates to fully automated sensor-based measurements of plant disease severity: Status and challenges for improving accuracy. Phytopathol. Res. 2020, 2, 9. [Google Scholar] [CrossRef]
- Chen, B.; Li, S.; Wang, K.; Zhou, G.; Bai, J. Evaluating the severity level of cotton Verticillium using spectral signature analysis. Int. J. Remote Sens. 2012, 33, 2706–2724. [Google Scholar] [CrossRef]
- Chen, B.; Wang, F.; Han, H.; Liu, Z.; Xiao, C.; Zou, N. Research of influence factors on spectral recognition for cotton leaf infected by Verticillium wilt. Spectrosc. Spectr. Anal. 2014, 34, 795–800. [Google Scholar]
- Jing, X.; Huang, W.J.; Wang, J.H.; Wang, J.D.; Wang, K.R. Hyperspectral inversion models on verticillium wilt severity of cotton leaf. Spectrosc. Spectr. Anal. 2009, 29, 3348–3352. [Google Scholar]
- Chen, B.; Li, S.; Wang, K.; Wang, F.; Xiao, C.; Pan, W. Study on hyperspectral estimation of pigment contents in leaves of cotton under disease stress. Spectrosc. Spectr. Anal. 2010, 30, 421–425. [Google Scholar]
- Chen, B.; Wang, G.; Liu, J.D.; Ma, Z.H.; Wang, J.; Li, T.N. Extraction of Photosynthetic Parameters of Cotton Leaves under Disease Stress by Hyperspectral Remote Sensing. Spectrosc. Spectr. Anal. 2018, 38, 1834–1838. [Google Scholar]
- Yuan, X.; Zhang, X.; Zhang, N.; Ma, R.; He, D.; Bao, H.; Sun, W. Hyperspectral Estimation of SPAD Value of Cotton Leaves under Verticillium Wilt Stress Based on GWO-ELM. Agriculture 2023, 13, 1779. [Google Scholar] [CrossRef]
- Ma, R.; Zhang, N.; Zhang, X.; Bai, T.; Yuan, X.; Bao, H.; He, D.; Sun, W.; He, Y. Cotton Verticillium wilt monitoring based on UAV multispectral-visible multi-source feature fusion. Comput. Electron. Agric. 2024, 217, 108628. [Google Scholar] [CrossRef]
- Li, X.; Liang, Z.; Yang, G.; Lin, T.; Liu, B. Assessing the Severity of Verticillium Wilt in Cotton Fields and Constructing Pesticide Application Prescription Maps Using Unmanned Aerial Vehicle (UAV) Multispectral Images. Drones 2024, 8, 176. [Google Scholar] [CrossRef]
- Kang, X.; Huang, C.; Zhang, L.; Yang, M.; Zhang, Z.; Lyu, X. Assessing the severity of cotton Verticillium wilt disease from in situ canopy images and spectra using convolutional neural networks. Crop J. 2023, 11, 933–940. [Google Scholar] [CrossRef]
- Chen, B.; Wang, K.; Li, S.; Xiao, C.; Chen, J.; Jin, X. Estimating Severity Level of Cotton Infected Verticillium Wilt Based on Spectral Indices of TM Image. Sens. Lett. 2011, 9, 1157–1163. [Google Scholar] [CrossRef]
- Gui, Y.; Huang, C.; Zhou, J.; Zhang, Z.; Wang, J.; Kang, X.; Huang, W.; Lv, X.; Zhang, L. Warming effect of the desert regulates spatio-temporal distribution of cotton Verticillium wilt for the oasis agriculture ecosystem. Ind. Crop. Prod. 2024, 219, 119063. [Google Scholar] [CrossRef]
- Wang, Q.; Chen, B.; Wang, J.; Wang, F.Y.; Han, H.Y.; Li, S.K.; Wang, K.R.; Xiao, C.H.; Dai, J.G. Four supervised classification methods for monitoring cotton field of verticillium wilt using tm image. J. Anim. Plant Sci. 2015, 25, 5–12. [Google Scholar]
- De Castro, A.I.; Ehsani, R.; Ploetz, R.C.; Crane, J.H.; Buchanon, S. Detection of laurel wilt disease in avocado using low altitude aerial imaging. PLoS ONE 2015, 10, e124642. [Google Scholar] [CrossRef]
- Zhou, J.; Zhou, J.; Ye, H.; Ali, M.L.; Nguyen, H.T.; Chen, P. Classification of soybean leaf wilting due to drought stress using UAV-based imagery. Comput. Electron. Agric. 2020, 175, 105576. [Google Scholar] [CrossRef]
- Terentev, A.; Dolzhenko, V.; Fedotov, A.; Eremenko, D. Current State of Hyperspectral Remote Sensing for Early Plant Disease Detection: A Review. Sensors 2022, 22, 757. [Google Scholar] [CrossRef] [PubMed]
- Xie, C.; Yang, C. A review on plant high-throughput phenotyping traits using UAV-based sensors. Comput. Electron. Agric. 2020, 178, 105731. [Google Scholar] [CrossRef]
- Sarkar, S.; Ramsey, A.F.; Cazenave, A.B.; Balota, M. Corrigendum: Peanut Leaf Wilting Estimation from RGB Color Indices and Logistic Models. Front. Plant Sci. 2021, 12, 821325. [Google Scholar] [CrossRef]
- Kerkech, M.; Hafiane, A.; Canals, R. Deep leaning approach with colorimetric spaces and vegetation indices for vine diseases detection in UAV images. Comput. Electron. Agric. 2018, 155, 237–243. [Google Scholar] [CrossRef]
- Zhang, S.; Li, X.; Ba, Y.; Lyu, X.; Zhang, M.; Li, M. Banana Fusarium Wilt Disease Detection by Supervised and Unsupervised Methods from UAV-Based Multispectral Imagery. Remote Sens. 2022, 14, 1231. [Google Scholar] [CrossRef]
- Cheng, T.; Rivard, B.; Nchez-Azofeifa, G.A.S.; Feng, J.; Calvo-Polanco, M. Continuous wavelet analysis for the detection of green attack damage due to mountain pine beetle infestation. Remote Sens. Environ. 2010, 114, 899–910. [Google Scholar] [CrossRef]
- Mahlein, A.K.; Kuska, M.T.; Behmann, J.; Polder, G.; Walter, A. Hyperspectral Sensors and Imaging Technologies in Phytopathology: State of the Art. Annu. Rev. Phytopathol. 2018, 56, 535–558. [Google Scholar] [CrossRef]
- Morel, J.; Jay, S.; Féret, J.; Bakache, A.; Bendoula, R.; Carreel, F.; Gorretta, N.; Sveriges, L. Exploring the potential of PROCOSINE and close-range hyperspectral imaging to study the effects of fungal diseases on leaf physiology. Sci. Rep. 2018, 8, 15913–15933. [Google Scholar] [CrossRef]
- Zarco-Tejada, P.J.; Camino, C.; Beck, P.; Calderon, R.; Hornero, A.; Hernandez-Clemente, R.; Kattenborn, T.; Montes-Borrego, M.; Susca, L.; Morelli, M.; et al. Previsual symptoms of Xylella fastidiosa infection revealed in spectral plant-trait alterations. Nat. Plants 2018, 4, 432–439. [Google Scholar] [CrossRef]
- Calderon, R.; Navas-Cortes, J.A.; Zarco-Tejada, P.J. Early Detection and Quantification of Verticillium Wilt in Olive Using Hyperspectral and Thermal Imagery over Large Areas. Remote Sens. 2015, 7, 5584–5610. [Google Scholar] [CrossRef]
- Yang, M.; Huang, C.; Kang, X.; Qin, S.; Ma, L.; Wang, J.; Zhou, X.; Lv, X.; Zhang, Z. Early Monitoring of Cotton Verticillium Wilt by Leaf Multiple “Symptom” Characteristics. Remote Sens. 2022, 14, 5241. [Google Scholar] [CrossRef]
- Yang, M.; Kang, X.; Qiu, X.; Ma, L.; Ren, H.; Huang, C.; Zhang, Z.; Lv, X. Method for early diagnosis of verticillium wilt in cotton based on chlorophyll fluorescence and hyperspectral technology. Comput. Electron. Agric. 2024, 216, 108497. [Google Scholar] [CrossRef]
- Shi, Y.; Huang, W.; Ye, H.; Ruan, C.; Xing, N.; Geng, Y.; Dong, Y.; Peng, D. Partial Least Square Discriminant Analysis Based on Normalized Two-Stage Vegetation Indices for Mapping Damage from Rice Diseases Using PlanetScope Datasets. Sensors 2018, 18, 1901. [Google Scholar] [CrossRef]
- Zhao, X.; Zhang, J.; Pu, R.; Shu, Z.; He, W.; Wu, K. The continuous wavelet projections algorithm: A practical spectral-feature-mining approach for crop detection. Crop J. 2022, 10, 1264–1273. [Google Scholar] [CrossRef]
- Mahlein, A.K.; Steiner, U.; Dehne, H.W.; Oerke, E.C. Spectral signatures of sugar beet leaves for the detection and differentiation of diseases. Precis. Agric. 2010, 11, 413–431. [Google Scholar] [CrossRef]
- Calder, N.R.; Navas-Cort, S.J.A.; Lucena, C.; Zarco-Tejada, P.J. High-resolution airborne hyperspectral and thermal imagery for early detection of Verticillium wilt of olive using fluorescence, temperature and narrow-band spectral indices. Remote Sens. Environ. 2013, 139, 231–245. [Google Scholar] [CrossRef]
- De Castro, A.I.; Ehsani, R.; Ploetz, R.; Crane, J.H.; Abdulridha, J. Optimum spectral and geometric parameters for early detection of laurel wilt disease in avocado. Remote Sens. Environ. 2015, 171, 33–44. [Google Scholar] [CrossRef]
- Lu, J.; Zhou, M.; Gao, Y.; Jiang, H. Using hyperspectral imaging to discriminate yellow leaf curl disease in tomato leaves. Precis. Agric. 2018, 19, 379–394. [Google Scholar] [CrossRef]
- Zhang, J.; Huang, Y.; Pu, R.; Gonzalez-Moreno, P.; Yuan, L.; Wu, K.; Huang, W. Monitoring plant diseases and pests through remote sensing technology: A review. Comput. Electron. Agric. 2019, 165, 104943. [Google Scholar] [CrossRef]
- Zhang, X.; Zhang, K.; Sun, Y.; Zhao, Y.; Zhuang, H.; Ban, W.; Chen, Y.; Fu, E.; Chen, S.; Liu, J.; et al. Combining Spectral and Texture Features of UAS-Based Multispectral Images for Maize Leaf Area Index Estimation. Remote Sens. 2022, 14, 331. [Google Scholar] [CrossRef]
- Wan, L.; Cen, H.; Zhu, J.; Zhang, J.; Du, X.; He, Y. Using fusion of texture features and vegetation indices from water concentration in rice crop to UAV remote sensing monitor. Smart Agric. 2020, 2, 58–67. [Google Scholar]
- Feng, Z.; Song, L.; Duan, J.; He, L.; Zhang, Y.; Wei, Y.; Feng, W. Monitoring Wheat Powdery Mildew Based on Hyperspectral, Thermal Infrared, and RGB Image Data Fusion. Sensors 2021, 22, 31. [Google Scholar] [CrossRef] [PubMed]
- Fan, Y.G.; Feng, H.K.; Liu, Y.; Bian, M.B.; Zhao, Y.; Yang, G.J.; Qian, J.G. Estimation of Potato Plant Nitrogen Content Using UAV Multi-Source Sensor Information. Spectrosc. Spectr. Anal. 2022, 42, 3217–3225. [Google Scholar]
- Rogers, M.; Blanc-Talon, J.; Delmas, U.P. Wavelength and texture feature selection for hyperspectral imaging: A systematic literature review. J. Food Meas. Charact. 2023, 17, 6039–6064. [Google Scholar] [CrossRef]
- Mehmood, T.; Liland, K.H.; Snipen, L.; Sæbø, S. A review of variable selection methods in Partial Least Squares Regression. Chemom. Intell. Lab. Syst. 2012, 118, 62–69. [Google Scholar] [CrossRef]
- He, H.; Chen, Y.; Li, G.; Wang, Y.; Ou, X.; Guo, J. Hyperspectral imaging combined with chemometrics for rapid detection of talcum powder adulterated in wheat flour. Food Control 2023, 144, 109378. [Google Scholar] [CrossRef]
- Qiu, R.; Zhao, Y.; Kong, D.; Wu, N.; He, Y. Development and comparison of classification models on VIS-NIR hyperspectral imaging spectra for qualitative detection of the Staphylococcus aureus in fresh chicken breast. Spectrochim. Acta Part A Mol. Biomol. Spectrosc. 2023, 285, 121838. [Google Scholar] [CrossRef]
- Li, X.; Cai, M.; Li, M.; Wei, X.; Liu, Z.; Wang, J.; Jia, K.; Han, Y. Combining Vis-NIR and NIR hyperspectral imaging techniques with a data fusion strategy for the rapid qualitative evaluation of multiple qualities in chicken. Food Control 2023, 145, 109416. [Google Scholar] [CrossRef]
- Li, Y.; Yin, Y.; Yu, H.; Yuan, Y. Fast detection of water loss and hardness for cucumber using hyperspectral imaging technology. J. Food Meas. Charact. 2022, 16, 76–84. [Google Scholar] [CrossRef]
- Xu, L.; Wang, X.; Chen, H.; Xin, B.; He, Y.; Huang, P. Predicting internal parameters of kiwifruit at different storage periods based on hyperspectral imaging technology. J. Food Meas. Charact. 2022, 16, 3910–3925. [Google Scholar] [CrossRef]
- Sharma, S.; Sumesh, K.C.; Sirisomboon, P. Rapid ripening stage classification and dry matter prediction of durian pulp using a pushbroom near infrared hyperspectral imaging system. Meas. J. Int. Meas. Confed. 2022, 189, 110464. [Google Scholar] [CrossRef]
- Wang, Y.; He, H.; Jiang, S.; Ma, H. Nondestructive determination of IMP content in chilled chicken based on hyperspectral data combined with chemometrics. Int. J. Agric. Biol. Eng. 2022, 15, 277–284. [Google Scholar] [CrossRef]
- Li, B.; Zhang, F.; Liu, Y.; Yin, H.; Zou, J.; Ou-yang, A. Quantitative study of impact damage on yellow peaches based on reflectance, absorbance and Kubelka-Munk spectral data. RSC Adv. 2022, 12, 22817–28152. [Google Scholar] [CrossRef] [PubMed]
- Xu, P.; Zhang, Y.; Tan, Q.; Xu, K.; Sun, W.; Xing, J.; Yang, R. Vigor identification of maize seeds by using hyperspectral imaging combined with multivariate data analysis. Infrared Phys. Technol. 2022, 126, 104361. [Google Scholar] [CrossRef]
- Garzon-Lopez, C.X.; Lasso, E. Species Classification in a Tropical Alpine Ecosystem Using UAV-Borne RGB and Hyperspectral Imagery. Drones 2020, 4, 69. [Google Scholar] [CrossRef]
- Chang, S.; Lee, U.; Kim, J.; Jo, Y.D. Application of 3D-volumetric analysis and hyperspectral imaging systems for investigation of heterosis and cytoplasmic effects in pepper. Sci. Hortic. 2022, 302, 111150. [Google Scholar] [CrossRef]
- Viinikka, A.; Hurskainen, P.; Keski-Saari, S.; Kivinen, S.; Tanhuanpää, T.; Mäyrä, J.; Poikolainen, L.; Vihervaara, P.; Kumpula, T. Detecting European Aspen (Populus tremula L.) in Boreal Forests Using Airborne Hyperspectral and Airborne Laser Scanning Data. Remote Sens. 2020, 12, 2610. [Google Scholar] [CrossRef]
- Mohite, J.; Sawant, S.; Agarwal, R.; Pandit, A.; Pappula, S. Detection of Crop Water Stress in Maize Using Drone Based Hyperspectral Imaging. In Proceedings of the IGARSS 2022–2022 IEEE International Geoscience and Remote Sensing Symposium, Kuala Lumpur, Malaysia, 17–22 July 2022; IEEE: Piscataway, NJ, USA, 2022; pp. 5957–5960. [Google Scholar]
- Sankararao, A.U.G.; Rajalakshmi, P.; Kaliamoorthy, S.; Choudhary, S. Water Stress Detection in Pearl Millet Canopy with Selected Wavebands using UAV Based Hyperspectral Imaging and Machine Learning. In Proceedings of the 2022 IEEE Sensors Applications Symposium (SAS), Sundsvall, Sweden, 1–3 August 2022; IEEE: Piscataway, NJ, USA, 2022; pp. 1–6. [Google Scholar]
- Yuan, Z.; Ye, Y.; Wei, L.; Yang, X.; Huang, C. Study on the Optimization of Hyperspectral Characteristic Bands Combined with Monitoring and Visualization of Pepper Leaf SPAD Value. Sensors 2021, 22, 183. [Google Scholar] [CrossRef]
- Gao, Z.; Khot, L.R.; Naidu, R.A.; Zhang, Q. Early detection of grapevine leafroll disease in a red-berried wine grape cultivar using hyperspectral imaging. Comput. Electron. Agric. 2020, 179, 105807. [Google Scholar] [CrossRef]
- Liu, W.; Zeng, S.; Wu, G.; Li, H.; Chen, F. Rice Seed Purity Identification Technology Using Hyperspectral Image with LASSO Logistic Regression Model. Sensors 2021, 21, 4384. [Google Scholar] [CrossRef] [PubMed]
- Samrat, N.H.; Johnson, J.B.; White, S.; Naiker, M.; Brown, P. A Rapid Non-Destructive Hyperspectral Imaging Data Model for the Prediction of Pungent Constituents in Dried Ginger. Foods 2022, 11, 649. [Google Scholar] [CrossRef]
- Thien Pham, Q.; Liou, N. The development of on-line surface defect detection system for jujubes based on hyperspectral images. Comput. Electron. Agric. 2022, 194, 106743. [Google Scholar] [CrossRef]
- Shiddiq, M.; Herman, H.; Arief, D.S.; Fitra, E.; Husein, I.R.; Ningsih, S.A. Wavelength selection of multispectral imaging for oil palm fresh fruit ripeness classification. Appl. Optics 2022, 61, 5289–5298. [Google Scholar] [CrossRef]
- Yuan, R.; Liu, G.; He, J.; Wan, G.; Fan, N.; Li, Y.; Sun, Y. Classification of Lingwu long jujube internal bruise over time based on visible near-infrared hyperspectral imaging combined with partial least squares-discriminant analysis. Comput. Electron. Agric. 2021, 182, 106043. [Google Scholar] [CrossRef]
- Song, K.; Wang, S.; Yang, D.; Shi, T. Combination of spectral and image information from hyperspectral imaging for the prediction and visualization of the total volatile basic nitrogen content in cooked beef. J. Food Meas. Charact. 2021, 15, 4006–4020. [Google Scholar] [CrossRef]
- Nørgaard, L.; Saudland, A.; Wagner, J.; Nielsen, J.P.; Munck, L.; Engelsen, S.B. Interval Partial Least-Squares Regression (iPLS): A Comparative Chemometric Study with an Example from Near-Infrared Spectroscopy. Appl. Spectrosc. 2000, 54, 413–419. [Google Scholar] [CrossRef]
- Deng, B.; Yun, Y.; Ma, P.; Lin, C.; Ren, D.; Liang, Y. A new method for wavelength interval selection that intelligently optimizes the locations, widths and combinations of the intervals. Analyst 2015, 14, 1876–1885. [Google Scholar] [CrossRef]
- Bischl, B.; Binder, M.; Lang, M.; Pielok, T.; Richter, J.; Coors, S.; Thomas, J.; Ullmann, T.; Becker, M.; Boulesteix, A.; et al. Hyperparameter Optimization: Foundations, Algorithms, Best Practices and Open Challenges. arXiv 2021, arXiv:2107.05847. [Google Scholar] [CrossRef]
- Tang, J.; Liu, G.; Pan, Q. A Review on Representative Swarm Intelligence Algorithms for Solving Optimization Problems: Applications and Trends. IEEE/CAA J. Autom. Sin. 2021, 8, 1627–1643. [Google Scholar] [CrossRef]
- Bullnheimer, B.; Hartl, R.F.; Strauss, C. A New Rank Based Version of the Ant System—A Computational Study. Cent. Eur. J. Oper. Res. 1999, 7, 25–38. [Google Scholar]
- Hu, X.M.; Zhang, J.; Li, Y. Orthogonal Methods Based Ant Colony Search for Solving Continuous Optimization Problems. J. Comput. Sci. Technol. 2008, 23, 2–18. [Google Scholar] [CrossRef]
- Gao, Y.; Du, W.; Yan, G. Selectively-informed particle swarm optimization. Sci. Rep. 2015, 5, 9295. [Google Scholar] [CrossRef]
- Ghamisi, P.; Benediktsson, J.A. Feature Selection Based on Hybridization of Genetic Algorithm and Particle Swarm Optimization. IEEE Geosci. Remote Sens. Lett. 2015, 12, 309–313. [Google Scholar] [CrossRef]
- Du, L.; Yang, H.; Song, X.; Wei, N.; Yu, C.; Wang, W.; Zhao, Y. Estimating leaf area index of maize using UAV-based digital imagery and machine learning methods. Sci. Rep. 2022, 12, 15937. [Google Scholar] [CrossRef]
- Gutierrez, S.; Fernandez-Novales, J.; Diago, M.P.; Tardaguila, J. On-The-Go Hyperspectral Imaging Under Field Conditions and Machine Learning for the Classification of Grapevine Varieties. Front. Plant Sci. 2018, 9, 1102. [Google Scholar] [CrossRef]
- He, Y.; Zhang, W.; Ma, Y.; Li, J.; Ma, B. The Classification of Rice Blast Resistant Seed Based on Ranman Spectroscopy and SVM. Molecules 2022, 27, 4091. [Google Scholar] [CrossRef]
- Katoch, S.; Chauhan, S.S.; Kumar, V. A review on genetic algorithm: Past, present, and future. Multimed. Tools Appl. 2021, 80, 8091–8126. [Google Scholar] [CrossRef]
- Jain, M.; Saihjpal, V.; Singh, N.; Singh, S.B. An Overview of Variants and Advancements of PSO Algorithm. Appl. Sci. 2022, 12, 8392. [Google Scholar] [CrossRef]
- Makhadmeh, S.N.; Al-Betar, M.A.; Doush, I.A.; Awadallah, M.A.; Kassaymeh, S.; Mirjalili, S.; Zitar, R.A. Recent Advances in Grey Wolf Optimizer, its Versions and Applications: Review. IEEE Access 2024, 12, 22991–23028. [Google Scholar] [CrossRef]
- Bray, E.A. Plant responses to water deficit. Trends Plant Sci. 1997, 2, 48–54. [Google Scholar] [CrossRef]
- Bohnert, H.J.; Sheveleva, E. Plant stress adaptations–making metabolism move. Curr. Opin. Plant Biol. 1998, 1, 267–274. [Google Scholar] [CrossRef] [PubMed]
- Senaratna, T.; Touchell, D.; Bunn, E.; Dixon, K. Acetyl salicylic acid (Aspirin) and salicylic acid induce multiple stress tolerance in bean and tomato plants. Plant Growth Regul. 2000, 30, 157–161. [Google Scholar] [CrossRef]
- Khan, M.I.; Fatma, M.; Per, T.S.; Anjum, N.A.; Khan, N.A. Salicylic acid-induced abiotic stress tolerance and underlying mechanisms in plants. Front. Plant Sci. 2015, 6, 462. [Google Scholar] [CrossRef]
- Dar, T.A.; Uddin, M.; Khan, M.M.A.; Hakeem, K.R.; Jaleel, H. Jasmonates counter plant stress: A Review. Environ. Exp. Bot. 2015, 115, 49–57. [Google Scholar] [CrossRef]
- Jacquemoud, S.; Baret, F. PROSPECT: A model of leaf optical properties spectra. Remote Sens. Environ. 1990, 34, 75–91. [Google Scholar] [CrossRef]
- Zhao, P.; Zhao, Y.; Jin, Y.; Zhang, T.; Guo, H. Colonization process of Arabidopsis thaliana roots by a green fluorescent protein-tagged isolate of Verticillium dahliae. Protein Cell 2013, 5, 94–98. [Google Scholar] [CrossRef]
- Zhang, D.D.; Dai, X.F.; Klosterman, S.J.; Subbarao, K.V.; Chen, J.Y. The secretome of Verticillium dahliae in collusion with plant defence responses modulates Verticillium wilt symptoms. Biol. Rev. Camb. Philos. Soc. 2022, 97, 1810–1822. [Google Scholar] [CrossRef]
- Qi, J.; Wang, J.; Gong, Z.; Zhou, J. Apoplastic ROS signaling in plant immunity. Curr. Opin. Plant Biol. 2017, 38, 92–100. [Google Scholar] [CrossRef]
- Zhang, J.; Hu, H.L.; Wang, X.N.; Yang, Y.H.; Zhang, C.J.; Zhu, H.Q.; Shi, L.; Tang, C.M.; Zhao, M.W. Dynamic infection of Verticillium dahliae in upland cotton. Plant Biol. 2020, 22, 90–105. [Google Scholar] [CrossRef]
- Zhao, D.; Feng, S.; Cao, Y.; Yu, F.; Guan, Q.; Li, J.; Zhang, G.; Xu, T. Study on the Classification Method of Rice Leaf Blast Levels Based on Fusion Features and Adaptive-Weight Immune Particle Swarm Optimization Extreme Learning Machine Algorithm. Front. Plant Sci. 2022, 13, 879668. [Google Scholar] [CrossRef] [PubMed]
- Guo, W.; Zhu, Y.; Wang, H.; Zhang, J.; Dong, P.; Qiao, H. Monitoring Model of Winter Wheat Take-all Based on UAV Hyperspectral Imaging. Trans. Chin. Soc. Agric. Mach. 2019, 50, 162–169. [Google Scholar]
- Guo, A.; Huang, W.; Ye, H.; Dong, Y.; Ma, H.; Ren, Y.; Ruan, C. Identification of Wheat Yellow Rust Using Spectral and Texture Features of Hyperspectral Images. Remote Sens. 2020, 12, 1419. [Google Scholar] [CrossRef]
- Huang, X.; Guan, H.; Bo, L.; Xu, Z.; Mao, X. Hyperspectral proximal sensing of leaf chlorophyll content of spring maize based on a hybrid of physically based modelling and ensemble stacking. Comput. Electron. Agric. 2023, 208, 107745. [Google Scholar] [CrossRef]
- Daughtry, C.S.T.; Walthall, C.L.; Kim, M.S.; de Colstoun, E.B.; McMurtrey, J.E. Estimating Corn Leaf Chlorophyll Concentration from Leaf and Canopy Reflectance. Remote Sens. Environ. 2000, 74, 229–239. [Google Scholar] [CrossRef]
- Yang, W.; Xiong, Y.; Xu, Z.; Li, L.; Du, Y. Piecewise preprocessing of near-infrared spectra for improving prediction ability of a PLS model. Infrared Phys. Technol. 2022, 126, 104359. [Google Scholar] [CrossRef]
- Pontes, M.J.C.; Galvão, R.K.H.; Araújo, M.C.U.; Moreira, P.N.T.; Neto, O.D.P.; José, G.E.; Saldanha, T.C.B. The successive projections algorithm for spectral variable selection in classification problems. Chemom. Intell. Lab. Syst. 2005, 78, 11–18. [Google Scholar] [CrossRef]
- Li, H.; Liang, Y.; Xu, Q.; Cao, D. Key wavelengths screening using competitive adaptive reweighted sampling method for multivariate calibration. Anal. Chim. Acta 2009, 648, 77–84. [Google Scholar] [CrossRef]
- Put, R.; Daszykowski, M.; Baczek, T.; Vander, H.Y. Retention prediction of peptides based on uninformative variable elimination by partial least squares. J. Proteome Res. 2006, 5, 1618–1625. [Google Scholar] [CrossRef]
Disclaimer/Publisher’s Note: The statements, opinions and data contained in all publications are solely those of the individual author(s) and contributor(s) and not of MDPI and/or the editor(s). MDPI and/or the editor(s) disclaim responsibility for any injury to people or property resulting from any ideas, methods, instructions or products referred to in the content. |
© 2024 by the authors. Licensee MDPI, Basel, Switzerland. This article is an open access article distributed under the terms and conditions of the Creative Commons Attribution (CC BY) license (https://creativecommons.org/licenses/by/4.0/).







