Next Article in Journal
Ethical Framework to Assess and Quantify the Trustworthiness of Artificial Intelligence Techniques: Application Case in Remote Sensing
Previous Article in Journal
Robust and Efficient Registration of Infrared and Visible Images for Vehicular Imaging Systems
 
 
Font Type:
Arial Georgia Verdana
Font Size:
Aa Aa Aa
Line Spacing:
Column Width:
Background:
Article

LHSDNet: A Lightweight and High-Accuracy SAR Ship Object Detection Algorithm

1
State Key Laboratory of Complex Electromagnetic Environment Effects on Electronics and Information System, College of Electronic Science, National University of Defense Technology, Changsha 410073, China
2
Institute of Dataspace, Hefei 230000, China
*
Author to whom correspondence should be addressed.
Remote Sens. 2024, 16(23), 4527; https://doi.org/10.3390/rs16234527
Submission received: 18 October 2024 / Revised: 22 November 2024 / Accepted: 29 November 2024 / Published: 3 December 2024

Abstract

At present, the majority of deep learning-based ship object detection algorithms concentrate predominantly on enhancing recognition accuracy, often overlooking the complexity of the algorithm. These complex algorithms demand significant computational resources, making them unsuitable for deployment on resource-constrained edge devices, such as airborne and spaceborne platforms, thereby limiting their practicality. With the purpose of alleviating this problem, a lightweight and high-accuracy synthetic aperture radar (SAR) ship image detection network (LHSDNet) is proposed. Initially, GhostHGNetV2 was utilized as the feature extraction network, and the calculation amount of the network was reduced by GhostConv. Next, a lightweight feature fusion network was designed to combine shallow and deep features through lightweight convolutions, effectively preserving more information while minimizing computational requirements. Lastly, the feature extraction module was integrated through parameter sharing, and the detection head was lightweight to save computing resources further. The results from our experiments demonstrate that the proposed LHSDNet model increases mAP50 by 0.7% in comparison to the baseline model. Additionally, it illustrates a pronounced decrease in parameter count, computational demand, and model file size by 48.33%, 51.85%, and 41.26%, respectively, when contrasted with the baseline model. LHSDNet achieves a balance between precision and computing resources, rendering it more appropriate for edge device implementation.

1. Introduction

Ship object detection is a key part of maritime surveillance. For the detection of ship targets, commonly applied solutions include optical sensors, infrared imaging, synthetic aperture radar, etc. [1]. Optical sensors can intuitively reflect the shape, color, texture, and other characteristics of objects and can capture object features with high resolution. However, the imaging ability of optical sensors is easily affected by lighting conditions. When the light is dark or at night, the imaging quality of optical sensors will be seriously affected [2]. Infrared imaging technology leverages variations in infrared radiation intensities across different regions of an object to generate images that remain unaffected by lighting conditions. Even so, when there is bad weather, such as clouds and snow, the image quality of infrared imaging technology will also be affected, making it difficult to achieve effective long-distance monitoring. In contrast, SAR can generate images by transmitting electromagnetic waves and receiving the returned echo signals. Moreover, SAR has intense penetration ability [3], is not affected by complex weather, lighting, and other factors, and can work continuously throughout the day. Therefore, SAR has been widely utilized in environmental detection, national defense security, emergency rescue, and other military and civil fields.
Regarding the problem of ship object detection within SAR images, traditional detection methods are sensitive to noise and the complex background of SAR images, resulting in poor ship detection performance [4]. With the progression of deep learning, object detection algorithms that leverage deep learning have demonstrated extensive application potential in various fields such as industrial defect detection, military reconnaissance, intelligent transportation, agricultural product disease detection, and other fields [5,6,7,8,9] and are also the main technical means in SAR ship object detection. Currently, the predominant object detection algorithms are classified into two major categories: one-stage detection algorithms, exemplified by the YOLO series [10] and SSD [11], and two-stage detection algorithms, typified by R-CNN [12], Fast R-CNN [13], and Faster R-CNN [14]. The core feature of a one-stage object detection algorithm is that the process of detection and recognition is carried out at the same time, and there is no need to go through multiple stages. The advantages of this kind of algorithm are fast speed [15], high computational efficiency, and suitability for real-time application scenarios. The two-stage object detection algorithm encompasses the generation of region proposals and the subsequent classification of these regions. The phase of the region proposal generates a collection of potential regions that are likely to contain ship targets. Subsequently, the region classification phase undertakes the categorization of these regions and proceeds to adjust the positions of bounding boxes to enhance detection precision. Many scholars have explored the ship detection problem based on these two types of algorithms. For instance, Zhao et al. [16] introduced a novel attention-based receptive field pyramid network designed to enhance multi-scale ship detection capabilities. This network strengthens the association between non-local features and refines information across diverse feature maps. Guo et al. [17] presented a CenterNet++ model, which aims to boost the precision and robustness of detecting tiny targets and ships in complex backgrounds by integrating a feature refinement module, a feature pyramid fusion module, and a head enhancement module into the model. Based on the YOLOv7-Tiny network, Tang et al. [18] proposed enhancements for feature extraction by incorporating a deformable convolutional network. They also introduced an adaptive feature recognition strategy utilizing the BiFormer attention mechanism and the Wise-IOU loss function, which effectively enhanced the precision and robustness of ship detection in a complex environment. Zhao et al. [19] introduced MSFA-YOLO, a novel multi-scale SAR ship detection algorithm that enhances feature extraction through the integration of an attention mechanism. The algorithm bolsters its capability to detect ships of varying sizes by utilizing a DenseASPP module along with the Wise-IOU loss function, thereby achieving higher detection accuracy. Zhou et al. [20] proposed a ship detection algorithm based on feature refinement in SAR images, which effectively improved the precision of ship target detection and the robustness of the algorithm by integrating a denoising module, hierarchical feature fusion, and feature refinement based on variability convolution.
Although the deep learning-based algorithm has alleviated the issue of low detection precision for ship targets through high-precision models, the high-precision models are often accompanied by higher parameters and calculations, which inevitably brings a large amount of computing resource usage. Moreover, the application of complex models on resource-limited equipment, such as airborne and spaceborne devices, is not facilitated, rendering the algorithm impractical. Therefore, the challenge of reducing the model’s computational complexity without diminishing detection precision has emerged as a pressing concern that necessitates resolution. Currently, the mainstream lightweight model methods mainly include model pruning, model quantization, knowledge distillation, and lightweight structure design [21]. Model pruning can be categorized into two types: structured pruning and unstructured pruning. The importance of parameters in the model is evaluated according to the algorithm. Then, the whole convolution kernel or the parameters of low importance are removed by pruning to decrease the parameter count and the model calculation. One of the reasons for the high computational cost of model calculation is that high-precision floating-point numbers usually represent the weight values of the model with a bit width of 32 bits. The quantization of models allows for the representation of 32-bit floating-point numbers with lower-precision integers, thereby reducing the space required to store model parameters and achieving model compression. Knowledge distillation aims to impart the knowledge acquired by large models to smaller ones, enabling these smaller models to match the capabilities of their larger counterparts, thereby diminishing the computing complicatedness of the model. The design of a lightweight structure compresses models by focusing on the framework of the network and designing a structure with low complexity to avoid redundant calculations, thereby decreasing the parameter count and computational demands, achieving a lighter model. For example, in MobileNet [22], standard convolutions are replaced with depthwise separable convolutions to alleviate the model’s parameter count and computational burden. ShuffleNet [23] proposed group input features according to channels and then performed convolution operations within their respective groups, effectively reducing the computation. Both model pruning and model quantization need to choose an appropriate strategy to balance compression rate and accuracy. The process of knowledge distillation necessitates significant computational resources for the training of more complex models. Therefore, some researchers choose to achieve lightweight models by introducing or designing lightweight structures. Using methods based on designing lightweight structures, Gao et al. [24] optimized the detection capability for tiny target ships in SAR images by integrating a scale-balanced pyramid convolution and an attention mechanism into YOLOv4, thereby decreasing the computational resource usage and the model complexity. Lv et al. [25] proposed the model GS-YOLO for ship detection by introducing the C3GhostV2 module as a lightweight backbone network. In addition, they applied the SE attention mechanism to boost feature extraction capabilities and presented a new XIOU loss function, which enhances the precision of ship detection. Hao et al. [26] designed a more lightweight MobileNetV3S as the backbone network and introduced a multi-scale feature extractor F-ESP block and an improved loss function AIoU to enhance detection accuracy and reduce computation. Luo et al. [27] presented SHIP-YOLO, a lightweight SAR ship detection model that leverages YOLOv8n as its foundation. The lightweight GhostCov was introduced to replace ordinary convolution, and the reparameterized repghost bottleneck structure was introduced into the C2f module. This approach effectively decreased the model’s parameter count and computational complexity. Concurrently, they introduced WIOU and attention mechanisms to boost the model’s detection accuracy. Pan et al. [28] designed an efficient backbone network to realize the lightweight model by stacking the inverted residual structure with depthwise separable convolution. At the same time, the SCConv_C3 module and the triple attention mechanism were introduced to bolster the feature extraction capabilities and enhance its detection performance for small target ships. Based on YOLOX’s CSPDarknet backbone network, Mao et al. [29] implemented multi-level feature fusion through adaptive feature fusion and attention module to improve object contour extraction, suppress background interference, and reduce computational cost. Han et al. [30] proposed a lightweight ship target detection algorithm, Light-YOLOv7. Introducing GhostNet and the attention mechanism to optimize feature extraction and simplify the detection head structure reduces the model parameters and calculation amount while maintaining a detection accuracy comparable to the original YOLOv7 algorithm. Wang et al. [31] proposed a lightweight network structure optimization algorithm based on a multi-objective firefly algorithm. By optimizing network structure and parameters, a series of lightweight networks were generated to adapt to different resource constraints and performance requirements. Chen et al. [32] reduced the size of model storage and the amount of computation by combining network pruning and knowledge distillation strategy guided by the relationship between feature maps. Simultaneously, they also introduced a novel attention mechanism to augment the feature representation, ensuring that the model remained lightweight without compromising detection performance.
To maintain detection precision while reducing the computational complexity required for SAR ship detection tasks so as to adapt to the deployment scenarios of the model in airborne, spaceborne, and other edge devices. This paper presents a lightweight SAR ship detection model, LHSDNet, which is founded on YOLOv8n. LHSDNet can effectively reduce the model’s parameter count, computational complexity, and weight file size, all without disservice to its detection precision. The main contributions of this paper are as follows:
(1) We propose a lightweight algorithm for SAR ship target detection and conduct different comparative experiments to verify its effectiveness.
(2) To reduce the computational complexity in the feature fusion process, we propose a lightweight feature fusion network that combines the idea of BiFusion with the lightweight advantages of DWConv. This network can fully fuse the shallow and deep feature information and reduce computational complexity during feature fusion.
(3) In the feature extraction network, GhostHGNetV2 is utilized as the feature extraction network of LHSDNet to reduce the number of parameters and computational complexity so as to simplify the architecture of the feature extraction network. In the detection network, the feature extraction module is merged using the idea of shared parameters, and partial convolution is employed to save computing resources further and reduce the calculation amount of LHSDNet, making it more apt for implementation on edge devices.

2. Materials and Methods

2.1. LHSDNet Network Framework

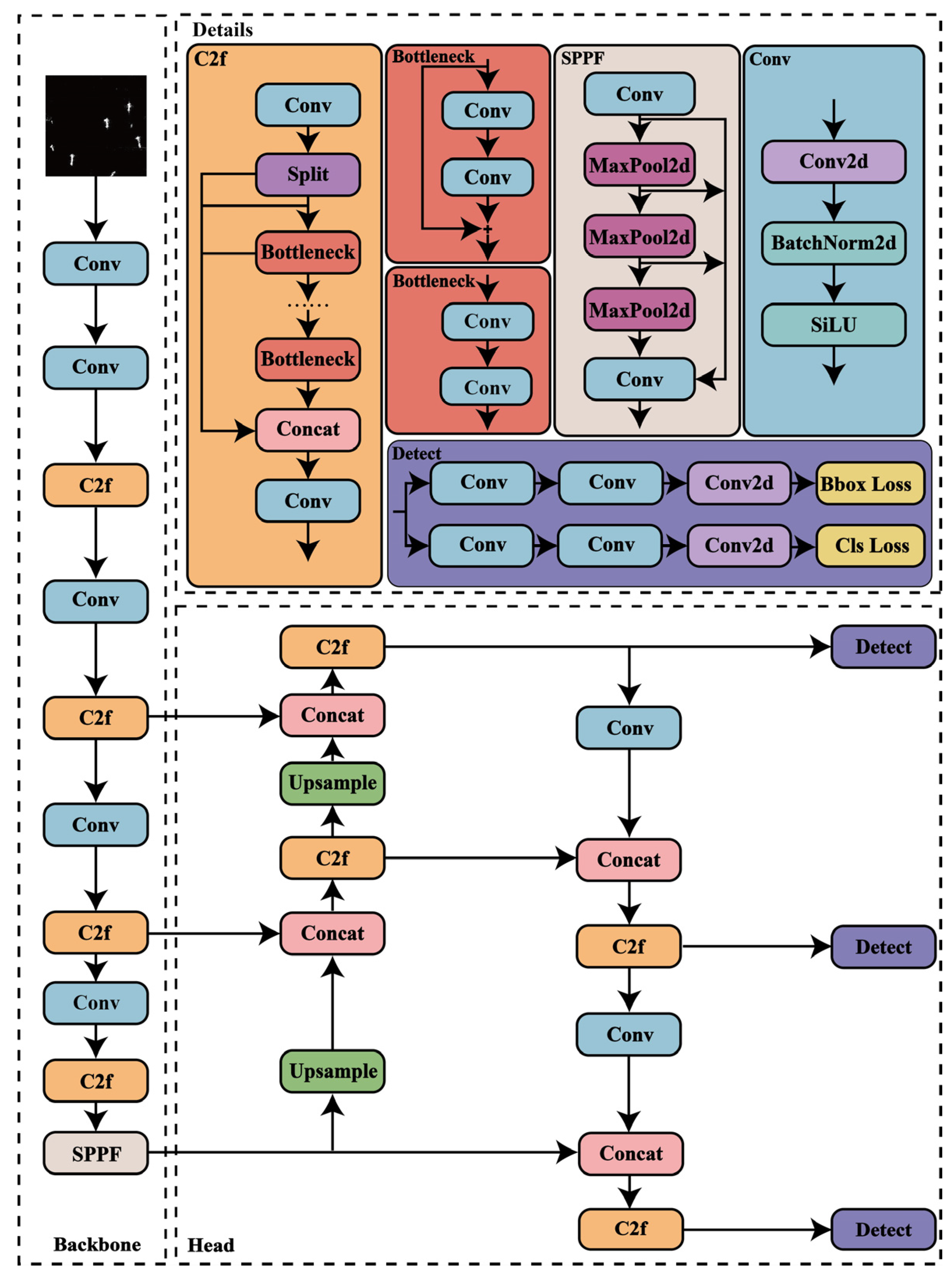
The Ultralytics (Frederick, MD, USA) team unveiled the YOLOv8 detection model in January 2023. Considering different application scenarios and computing resource limitations, YOLOv8 provides five versions of different scales, which are YOLOv8n, YOLOv8s, YOLOv8m, YOLOv8l, and YOLOv8x. These versions differ in network depth and parameter count, with detection precision improving as the number of model parameters and computational load increase, making them appropriate for various computational scenes, from edge devices to high-performance servers. YOLOv8n is the most lightweight model in this series. It has fewer parameters and lower computational requirements and is suitable for running on resource-constrained devices like smartphones or embedded systems. YOLOv8 is composed of a backbone network, a neck network, and a detection head, as illustrated in Figure 1. The YOLOv8 detection model’s backbone network integrates the Conv module, C2f module, and SPPF module. The Conv module contains standard convolution operation, batch normalization, and activation functions to improve the stability of the algorithm. The C2f module enriches the gradient flow of the model, and SPPF enables the adaptive fusion of feature information across distinct scales. The neck network in the model serves to amalgamate the features extracted by the backbone network, subsequently conveying the integrated features to the detection head. The detection head employs a decoupled architecture, separating the classification and detection heads to detect the location and category of targets separately.
This paper proposes a more lightweight network model, LHSDNet, by improving YOLOv8n to tackle the issue of ship detection and recognition. As portrayed in Figure 2, GhostHGNetV2 is introduced into the feature extraction network. GhostHGNetV2 is composed of HGStem, GhostHGBlock, deep convolution, and SPPF to extract the key features of the graph. GhostHGBlock and DWConv are utilized in the feature extraction network. They can significantly reduce the burden of convolution calculation. Then, the feature extraction network passes the extracted image features to the feature fusion network for further processing, which was composed of BiFusion and RepBlock. BiFusion realized cross-dimensional feature fusion by integrating shallow and deep feature maps. This process can improve the model’s ability for feature representation and allows the model to obtain richer feature information. In addition, using RepBlock further reduces the calculation amount of the feature fusion network, making the model more lightweight. In the detection network part, we adopt the idea of shared parameters to merge the detection and classification tasks to save computing resources and realize lightweight. Through the above improvements, the hardware resource requirements of LHSDNet are reduced, making implementation more feasible in environments with limited resources.

2.2. Feature Extraction Network

We utilize GhostHGNetV2 as the feature extraction network of LHSDNet. GhostHGNetV2 is based on the backbone of the HGNetV2 [33] and employs GhostConv as the convolutional layer in HGBlock. This structure can further minimize the model’s parameter and computational load, improve the computational efficiency, decrease the size of the model, and improve the generalization ability and performance of the model while maintaining good detection performance. GhostHGNetV2 is primarily constructed from three components: HGStem, GhostHGBlock, and DWConv. HGStem is the preprocessing layer of the network, with its architecture illustrated in Figure 3a, where initial feature extraction from the input image is conducted using convolutional operations. Subsequently, down-sampling is performed by the max pooling operation to capture the characteristic variation of the data at different scales. This process not only enriches the features but also further strengthens the model’s ability to express features effectively through fusion with the convolution feature map. HGBlock is a feature extraction layer whose structure is displayed in Figure 3b. A variety of convolutional layers with distinct sizes are employed to extract the various features of the input data, allowing the network to represent features across various levels more effectively. The detailed architecture of GhostConv [34] is depicted in Figure 4. The core idea of this convolution module is to generate ghost feature maps through low-cost linear transformation to obtain richer feature information. This approach effectively reduces computational overhead without compromising the model’s performance. This module is divided into an initial convolution operation and a cheap operation, the initial convolution operation employs a 1 × 1 size convolutional kernel to diminish the dimensionality of the input feature map’s channel, yielding the original feature layer and reducing the computational load for subsequent operations. Subsequently, the cheap operation generates Ghost feature maps, which are different from the original feature map. Ultimately, the original and Ghost feature maps were fused to obtain richer feature information. Assume the input feature map has C 1 channels and the output feature map has C 2 channels. GhostConv first undergoes the initial convolution operation to obtain the feature map with C 1 / 2 output channels, and then, after cheap operations, it is concatenated with the feature map that has not undergone cheap operations to obtain an output feature map with C 2 channels. The calculation amount of the convolution operation is effectively reduced through the above operations. GhostHGBlock is to employ GhostConv as a convolutional layer in HGBlock to further diminish the number of parameters and calculations of the model.
DWConv is a convolutional layer, and its structure is displayed in Figure 5. DWconv extracts spatial features through channel-by-channel convolution and performs independent convolution operations between each channel. Each convolution kernel only needs to learn the features of a single channel, thus enhancing the efficiency of convolution. Given an input feature map of size n × n × c , a convolution kernel of size k × k × m , and an output feature map of size n × n × m , the number of parameters of the ordinary convolutional layer and DWConv are presented in Equations (1) and (2), respectively.
C o n v n o r m = c × m × k × k
C o n v D W C o n v = c × k × k
Here, n and k denote the feature map and convolution kernel sizes, respectively, c indicates the number of input feature map channels, while m represents the number of output feature map channels. C o n v n o r m and C o n v D W C o n v represent the number of parameters of ordinary convolution and DWConv, respectively. Therefore, the ratio of the number of parameters of DWConv and ordinary convolution is illustrated in Equation (3).
C o n v D W C o n v C o n v n o r m = c × k × k c × m × k × k = 1 m
Equation (3) illustrates that the parameters of DWConv are reduced by (m − 1) times relative to standard convolution. By employing DWConv in place of standard convolution throughout the model, the overall parameter count and computational load are significantly decreased, thereby effectively diminishing the model’s computational complexity.

2.3. Feature Fusion Network

The traditional feature pyramid has problems with low feature fusion efficiency and insufficient information circulation. BiFusion Neck utilizes bottom-up and top-down bidirectional feature fusion mechanisms and weighted feature fusion methods to effectively fuse features of different scales, retain more feature information, optimize the fusion results, and improve the accuracy of feature fusion. With the aim of reducing resource consumption in the process of feature fusion, this paper designs a lightweight feature fusion network based on the design idea of BiFusion Neck and DWConv. We construct a lightweight feature fusion network by introducing DWConv to reduce the computation required by convolution operation, alleviate the computational load, and improve the efficiency of the network. Figure 6 shows the improved feature fusion network structure. Within the depicted feature fusion network, P2, P3, P4, and P5 represent feature layers of varying scales, respectively, where P2 and P3 are the low-level feature layers responsible for retaining the feature information of shallow layers, which are utilized for subsequent fusion with high-level feature information to obtain richer feature information. During feature fusion, a 1 × 1 convolution is employed to make feature maps of equal size to condense feature dimensions and improve computational efficiency. A 2 × 2 transposed convolution is applied to small-scale feature maps for up-sampling, thereby increasing their dimensions to correspond with those of other feature maps. For large-scale feature maps, 1 × 1 convolution is leveraged to decrease the dimension, and then 3 × 3 convolution with step size 2 is employed for down-sampling. The consequent feature maps are then concatenated, and a 1 × 1 convolution kernel is employed to compress the feature dimension, amalgamating the feature information of different scales. The final obtained feature map passes through an up-sampling path, and a down-sampling path, and then the output is sent to the detection network for object detection, respectively.
RepBlock utilizes the idea of reparameterization [35]. In the training phase, a parallel multi-branch structure is constructed using convolutional kernels of sizes 1 × 1 and 3 × 3 , along with batch normalization layers. The input feature maps are processed through three parallel branches and subsequently aggregated to extract the multi-scale feature information from the input data and enhance the feature expression capability for the detection of tiny targets. During the inference phase, the 1 × 1 size convolution kernels are expanded to 3 × 3 kernels by surrounding them with zeros on the 1 × 1 convolution kernels branches. Second, on the branches with only batch normalization layers, a 3 × 3 size convolution kernel is constructed by padding 0. Finally, the convolution layer and batch normalization layer are fused on each branch to reduce the parameter count. The method of this fusion is detailed below, while the formula corresponding to the convolution layer is depicted in Equation (4), where C o n v ( x ) indicates the convolution, W means the convolution operation, x signifies the input feature map, and b represents the bias term.
C o n v ( x ) = W ( x ) + b
The formula of the batch normalization layer is indicated in Equation (5), where B N γ , β ( x ) signifies the result of batch normalization and γ and β are learnable parameters.
B N γ , β ( x ) = γ x ^ + β
When the model performs inference, the convolutional layer and batch normalization layer are fused, and the expression is displayed in Equation (6).
B N ( C o n v ( x ) ) = γ C o n v ( x ) μ B σ 2 + β = γ W ( x ) σ 2 + ( γ ( b μ B ) σ 2 + β )
Here, μ B = 1 n i = 1 n x i represents the mean, σ 2 = 1 m i = 1 m ( x i μ B ) 2 denotes the variance, and x ^ = x i μ B σ 2 indicates the normalization. Then, the parallel multi-branch structure was fused into a single-branch structure with only 3 × 3 convolution kernels to boost the model’s efficiency. The specific implementation of reparameterization is illustrated in Figure 7.

2.4. Detection Network

The detection network of YOLOv8 adopts the decoupling idea, which separates the detection and classification tasks and processes them through two convolutional layers and Conv2d convolution. This method augments the parameter count and calculations of the detection network, which is detrimental to the enhancement of network efficiency. In an effort to craft a lightweight model by reducing the model’s parameter count and computational burden, this paper utilizes an efficient detection network that incorporates the idea of parameter sharing, as depicted in Figure 8. Figure 8a illustrates the detection network of the baseline model YOLOv8n, whereas Figure 8b shows the detection network of LHSDNet. To further lighten the detection network, we utilize partial convolution [36] (PConv) for feature extraction from the input feature maps, as depicted in Figure 9, where the “*” denotes the convolution operation. This convolution diminishes redundant computations and memory access, has lower FLOPs, and can more effectively extract spatial features, thereby significantly improving the efficiency of the detection network.

3. Results

3.1. Dataset

The dataset utilized in this paper is the public dataset SAR-Ship-Dataset [37], which is based on domestic GaoFen-3 SAR data and Sentinel-1 SAR data. A total of 102 GaoFen-3 and 108 Sentinel-1 SAR images are utilized to establish the high-resolution SAR ship target deep learning sample library, which contains a total of 43,819 ship slices. The GaoFen-3 operates in five imaging modes: Strip-Map, Fine Strip-Map 1, Full Polarization 1, Full Polarization 2, and Fine Strip-Map 2, with resolutions of 3 m, 5 m, 8 m, 25 m, and 10 m, respectively. The imaging modes of Sentinel-1 are strip mode and wide imaging mode. Considering the long training time of the original dataset, this paper randomly selected 3000 images from it to construct a small dataset, each image size is 256 × 256 , and some of these images are displayed in Figure 10.

3.2. Experimental Environment and Training Parameter Settings

This experiment was conducted on the Ubuntu 22.04 operating system. The GPU model was NVIDIA A800, the CPU was Intel(R) Xeon(R) Gold 6330, the software version was Python 3.9, and PyTorch 2.3 was used. For the model training phase, the input image size of all models was 640 × 640 , the batch size was set to 64, SGD was utilized as the optimizer in the training process, the initial learning rate of LHSDNet, YOLO series models, Faster R-CNN, and FCOS models was set to 0.01, the SSD model initial learning rate was set to 0.001, and 200 epochs were trained.

3.3. Evaluation Index

Precision (P) denotes the fraction of instances that are correctly identified as positive out of the total instances that the model has predicted to be positive. Equation (7) presents the formula for this computation. In this context, T P signifies the count of objects correctly identified by the model, whereas F P denotes the count of objects falsely classified as positive. Equation (7) illustrates that a higher P value and a lower F P indicate that the model makes fewer incorrect predictions of other categories in this category, implying higher precision and a lower false-positive rate.
P = T P T P + F P
The metric of recall (R) is utilized to assess the model’s capacity to detect all true positive instances, with its calculation depicted in Equation (8). F N refers to the count of targets that the model did not successfully detect. When the value of R is higher, the F N value is lower, which demonstrates that the model can correctly identify a greater number of targets, resulting in fewer missed detections.
R = T P T P + F N
The average precision (AP) is derived from the area under the curve that plots precision against recall for each class. An elevated AP value signifies a relatively higher value of P and R, calculated as presented in Equation (9).
A P = 0 1 P ( R ) d R
Mean Average Precision (mAP) represents the mean of AP values across multiple categories, which can comprehensively assess the model’s performance. The calculation method is demonstrated in Equation (10).
m A P = q = 1 Q A P ( q ) Q
Furthermore, this paper leverages metrics such as the count of parameters (Params), the count of floating-point operations per second (FLOPs), the model file size, and inference speed to evaluate the model’s performance, further assessing the computational complexity and model efficiency.

3.4. Ablation Experiment

For the purpose of verifying the effectiveness of the lightweight feature extraction network we utilized, we substituted the original backbone network CSPDarkNet of YOLOv8n with three different lightweight networks, FasterNet, MobileNetV4 [38], and GhostHGNetV2, respectively, for comparison, and the experimental outcomes are displayed in Table 1. Table 1 demonstrates that GhostHGNetV2 has the best overall performance among the comparison networks, improving by 0.3% and 0.5% on mAP50 and mAP50-95, respectively, when contrasted with the baseline model CSPDarkNet. Concurrently, the parameters count, calculation amount, and model file size are reduced by 23.33%, 16.05%, and 22.22%, respectively, which shows that using GhostHGNetV2 as the feature extraction network can decrease the computational resource usage while preserving high accuracy. Although MobileNetV4 is comparable to CSPDarkNet on mAP50, it has a higher parameter count and computation and a larger model size than CSPDarkNet. FasterNet is the lowest on mAP50 and does not dominate in parameters, computation, and model size. In general, GhostHGNetV2, employed in this paper, performs the best in lightweight feature extraction networks. It not only significantly reduces the consumption of computing resources but also improves accuracy, which makes it a practical, lightweight network. In addition, GhostHGNetV2 is faster than FasterNet and MobileNetV4 in inference speed, which makes it an effective lightweight network.
With the purpose of verifying the effectiveness of the enhanced approach presented in this paper, we conducted a series of ablation experiments, with the outcomes presented in Table 2, where bold font represents the optimal result, A represents the GhostHGNetV2 feature extraction network, B represents the lightweight feature fusion network, and C represents the detection head with shared parameters. Model 1 is based on YOLOv8n, utilizing GhostHGNetV2 as the feature extraction network. Model 2 is based on YOLOv8n, employing an improved Bifusion Neck as the feature fusion network. Model 3 is based on YOLOv8n, using a detection network with shared parameters as the detection head. According to Table 2, Model 1, Model 2, and Model 3 effectively reduce the number of parameters and calculations. Model 4, which introduces a lightweight feature fusion network on the foundation of Model 1, improves the mAP50 of the model by 0.6% compared with YOLOv8n, which shows that the GhostHGNetV2 and the lightweight feature fusion network bolsters the feature representation capabilities of the model by combining shallow and deep feature information. This allows the model to capture more detailed information. Furthermore, in comparison to the baseline model, the parameter count and calculation amount of Model 4 are reduced by 38.67% and 34.58%, respectively, which proves that the use of DWConv in the feature fusion network can effectively decrease the parameter count and calculation requirements of the model, thereby saving computing resources. Based on Model 4, Model 7 adds a detection network with shared parameters. This improvement diminishes the number of parameters by 48.33%, the calculation amount by 51.85%, and the model file size by 41.26% relative to the baseline model. The outcomes reveal that the model surpasses the baseline model in performance, with a 0.7% enhancement in mAP50 and a 0.9% improvement in mAP50-95. This enhancement demonstrates that integrating the GhostHGNetV2 feature extraction network, a lightweight feature fusion network, and a detection network with shared parameters enables the model to be more streamlined, optimizes the use of computing resources, and improves detection performance.

3.5. Comparative Analysis of Model Performance

To further substantiate the efficacy of LHSDNet, we conducted an exhaustive comparison of the presented scheme against the mainstream object detection models, assessing metrics such as detection precision, parameter count, and computational load. These include SSD [11], FCOS [39], Faster R-CNN, YOLOv3-tiny, YOLOv5n, YOLOv6n [40], YOLOv7-tiny, YOLOv8n, and the latest YOLOv11n. Table 3 presents the comparative results, with the bold typeface highlighting the best results and the underlined typeface denoting the suboptimal results.
From the perspective of computing resources, LHSDNet’s parameters, computation, and file size are optimal. Specifically, the parameters, computation, and weight file size of LHSDNet are 1.55M, 3.9GFLOPs, and 3.7M, respectively, which are significantly lower than Faster R-CNN. In comparison with YOLOv8n, the parameter count, calculation amount, and model file size of LHSDNet are decreased by 48.33%, 51.85%, and 41.27%, respectively. These results show that LHSDNet has apparent advantages in terms of the consumption of computing resources. In terms of inference speed, the FCOS model has the fastest inference speed, but the detection accuracy is reduced, and the consumption of computing resources is large. The inference speed of LHSDNet is close to that of the baseline model, and although it is decreased, the inference speed is acceptable compared with the saving of computing resources. In terms of detection accuracy, LHSDNet is optimal in both mAP50 and mAP50-95 metrics. Specifically, LHSDNet achieves mAP50 and mAP50-95 of 94.0% and 56.3%, respectively, which represent improvements of 0.7% and 0.9% over the baseline model YOLOv8n. Moreover, on mAP50, LHSDNet achieves the same accuracy as the latest YOLOv11n, and on mAP50-95, LHSDNet improves by 0.7% compared with YOLOv11n. These results indicate that although the computing resources of LHSDNet are significantly reduced, its detection accuracy is not affected and still ranks at the top, which further suggests that the scheme presented in this paper effectively takes into account both performance and computation, rendering LHSDNet more appropriate for implementation on resource-constrained devices, thereby reducing hardware costs.
Figure 11 demonstrates the results of ship detection by LHSDNet, which reveals that LHSDNet performs well for ship detection, with the detected ships marked out in red boxes. To enable a more intuitive reflection of the advantages of LHSDNet, this paper presents a visualization of the detection outcomes for both LHSDNet and the baseline model. We also generated the heat map, as displayed in Figure 12, where the green boxes indicate the actual positions of the ships. In the heat map, darker colors correspond to higher heat values, signifying greater model focus. It can be seen from the four groups of images in Figure 12 that compared with YOLOv8n, the regions of interest and the feature regions of attention of LHSDNet are more comprehensive and concentrated. LHSDNet effectively enhances the model’s capabilities to capture key features by introducing a lightweight model structure and an efficient feature fusion strategy. The heatmap reveals that LHSDNet concentrates more on the edges and critical structural components of the ship, suggesting that the model is capable of more precise localization and recognition of the target. In contrast, YOLOv8n’s focal region is less precise than that of LHSDNet.
Figure 13 and Figure 14 illustrate the visual assessment of the detection outcomes for both inshore and offshore scenes of the ship under different algorithms, where green boxes denote correct detections, orange boxes signify incorrect detections, and red boxes indicate missed detections.
From Figure 13, it is evident that LHSDNet can still maintain high detection accuracy in the face of some SAR images with more noise, while other algorithms will have false detection or missed detection. This outcome provides further evidence of the efficacy of LHSDNet. Specifically, as depicted in Figure 13, in the ship nearshore scene, LHSDNet can accurately detect the ship close to the shore, and the detection box closely fits the ship contour, showing high detection accuracy. In contrast, several other algorithms have false detection phenomena in the same scene, and the detection box does not match the actual position of the ship, which may be because these models are sensitive to the interference of complex backgrounds. In the ship offshore scene, as shown in Figure 14, LHSDNet still shows stable detection performance, which can not only detect the ship of a single target but also small ships at a long distance, thanks to the optimized design of LHSDNet in feature extraction and fusion. YOLOv8n has apparent false detection, which further confirms the advantages of LHSDNet in detection and recognition.
In addition, under the same hardware and dataset conditions, this paper compares the precision, recall rate, and mean average precision of LHSDNet and the baseline model in the training process under the intersection and union ratio of 50% and 50–95%. Figure 15 exhibits the results, with the blue curve representing LHSDNet and the orange curve representing YOLOv8n, where the red boxes highlight the effect of the local magnification. It can be seen from Figure 15 that in the first 75 epochs, YOLOv8n markedly outperforms LHSDNet in terms of performance. When trained to 100 epochs, the performance of LHSDNet and YOLOv8n is gradually close to that of YOLOv8n. We can see that by 200 epochs, the performance of LHSDNet and YOLOv8n is very close, almost equal.

4. Discussion and Future Work

Various high-precision models have emerged with the continuous promotion of deep learning in maritime supervision. How to deploy these high-precision models on resource-constrained edge devices, such as airborne and spaceborne, has become a concern. This paper introduces LHSDNet, a lightweight SAR ship object detection network, which significantly decreases the model’s parameter count and computational complexity of the model while maintaining high detection precision. During the model training process, we adopt key metrics such as precision, recall, mean average precision, parameter count, and computation to assess the performance of LHSDNet comprehensively. It is crucial to achieve reliable ship detection in SAR images. Regarding image recognition accuracy, LHSDNet exceeds the baseline model, YOLOv8n, and obtains the same performance as the latest YOLOv11n. Simultaneously, in terms of calculation and parameter amount, LHSDNet is optimal. These experimental results not only verify that LHSDNet can balance detection accuracy and computing resource consumption well in the SAR image ship detection task but also highlight its potential for deployment on resource-constrained edge devices. Concurrently, the visualization of detection results clearly demonstrates that our proposed model possesses better detection and recognition capabilities in different scenarios, which is more conducive to maritime supervision.
Subsequent ablation experiments elucidate the distinct contributions of each constituent within LHSDNet to the enhanced performance and reduced model complexity. We first compare the performance of CSPDarkNet, FastNet, MobileNetV4, and GhostHGNetV2 as feature extraction networks and find from the results that the GhostHGNetV2 module performs a reduction in both the parameter count and computational requirements while simultaneously sustaining high levels of accuracy. In the following ablation experiments, we enhance the feature fusion with a lightweight feature fusion network. While this addition did not significantly enhance performance, it substantially decreased the model’s computational complexity. The detection network with shared parameters can effectively enhance the detection performance and reduce the computational complexity. After combining these three parts, the overall scheme not only improves the precision measurement performance but also has the lowest consumption of computing resources, which demonstrates that our proposed model holds certain advantages in SAR ship identification.
Although the LHSDNet has achieved good results in detection precision and model computational complexity, there is still a lot to be improved. In subsequent work, we intend to refine the model’s architecture, loss function, and detection network for the characteristics of ships. In addition, one of the reasons why the LHSDNet can effectively reduce the computational complexity is the extensive use of DWConv in the model. DWConv decreases the parameter count and calculations required by decomposing the standard convolution into two steps: channel-by-channel and point-by-point convolutions. When performing channel-wise convolution, each channel performs convolution operation independently, which means that the information between different channels is not fused with each other, which may affect the feature expression capabilities of the model. It is also one of the directions for future optimization of the LHSDNet.

5. Conclusions

Addressing the issue that numerous scholars concentrate on enhancing model precision while neglecting the substantial computational resources required by high-precision models, this paper presents a lightweight model for SAR ship target detection. Initially, GhostHGNetV2 is deployed for feature extraction, aiming to diminish the computational load during the initial phase of feature extraction and to markedly alleviate the model’s parameter count and computational demands. Subsequently, BiFusion Neck and DWConv are combined to amalgamate the shallow feature and the deep feature information within the feature extraction network, thereby improving the detailed information and the detection precision. Simultaneously, DWConv is employed to reduce the calculation caused by the convolution operation. Finally, through the idea of shared parameters, the feature extraction module was merged to reconstruct the detection head, and the partial convolution was utilized to further reduce the calculation amount. Compared with the baseline model, the LHSDNet achieves a better balance between detection precision and computation, making it exceptionally appropriate for implementation on resource-constrained edge devices, including those that are airborne or spaceborne.

Author Contributions

Conceptualization, D.D. and H.W.; methodology, D.D. and H.W.; software, H.W. and Y.W.; validation, H.W. and P.J.; writing—original draft preparation, D.D., H.W., and Y.W.; writing—review and editing, D.D., H.W., and P.J. All authors have read and agreed to the published version of the manuscript.

Funding

This work was supported by the Nation Natural Science Foundation of China under Grant 62231026.

Data Availability Statement

The data supporting the results of this study can be obtained by contacting the corresponding author.

Conflicts of Interest

The authors declare no conflicts of interest.

References

  1. Pelich, R.; Chini, M.; Hostache, R.; Matgen, P.; Lopez-Martinez, C.; Nuevo, M.; Eiden, G. Large-scale automatic vessel monitoring based on dual-polarization sentinel-1 and AIS data. Remote Sens. 2019, 11, 1078. [Google Scholar] [CrossRef]
  2. Xiong, W.; Xiong, Z.; Zhang, Y.; Cui, Y.; Gu, X. A deep cross-modality hashing network for SAR and optical remote sensing images retrieval. IEEE J. Sel. Top. Appl. Earth Obs. Remote Sens. 2020, 13, 5284–5296. [Google Scholar] [CrossRef]
  3. Jiang, S.; Zhu, M.; He, Y.; Zheng, Z.; Zhou, F.; Zhou, G. Ship detection with SAR based on YOLO. In Proceedings of the IGARSS 2020–2020 IEEE International Geoscience and Remote Sensing Symposium, Waikoloa, HI, USA, 26 September–2 October 2020; pp. 1647–1650. [Google Scholar]
  4. Zhao, C.; Fu, X.; Dong, J.; Feng, C.; Chang, H. LPDNet: A lightweight network for SAR ship detection based on multi-level Laplacian denoising. Sensors 2023, 23, 6084. [Google Scholar] [CrossRef] [PubMed]
  5. Santos, N.P.; Rodrigues, V.B.; Pinto, A.B.; Damas, B. Automatic detection of civilian and military personnel in reconnaissance missions using a UAV. In Proceedings of the 2023 IEEE International Conference on Autonomous Robot Systems and Competitions (ICARSC), Tomar, Portugal, 26–27 April 2023; pp. 157–162. [Google Scholar]
  6. Wu, X.; Sahoo, D.; Hoi, S.C. Recent advances in deep learning for object detection. Neurocomputing 2020, 396, 39–64. [Google Scholar] [CrossRef]
  7. Zhu, L.; Li, X.; Sun, H.; Han, Y. Research on CBF-YOLO detection model for common soybean pests in complex environment. Comput. Electron. Agriculture 2024, 216, 108515. [Google Scholar] [CrossRef]
  8. Zhao, X.; Xia, Y.; Zhang, W.; Zheng, C.; Zhang, Z. YOLO-ViT-Based method for unmanned aerial vehicle infrared vehicle target detection. Remote Sens. 2023, 15, 3778. [Google Scholar] [CrossRef]
  9. Xie, Y.; Hu, W.; Xie, S.; He, L. Surface defect detection algorithm based on feature-enhanced YOLO. Cogn. Computation 2023, 15, 565–579. [Google Scholar] [CrossRef]
  10. Terven, J.; Córdova-Esparza, D.M.; Romero-González, J.A. A comprehensive review of YOLO architectures in computer vision: From YOLOv1 to YOLOv8 and YOLO-NAS. Mach. Learn. Knowl. Extraction 2023, 5, 1680–1716. [Google Scholar] [CrossRef]
  11. Liu, W.; Anguelov, D.; Erhan, D.; Szegedy, C.; Reed, S.; Fu, C.Y.; Berg, A.C. SSD: Single shot multibox detector. In Proceedings of the Computer Vision–ECCV 2016: 14th European Conference, Amsterdam, The Netherlands, 11–14 October 2016; pp. 21–37. [Google Scholar]
  12. Girshick, R.; Donahue, J.; Darrell, T.; Malik, J. Rich Feature Hierarchies for accurate object detection and semantic segmentation. In Proceedings of the IEEE Conference on Computer Vision and Pattern Recognition, Columbus, OH, USA, 23–28 June 2014; pp. 580–587. [Google Scholar]
  13. Girshick, R. Fast R-CNN. arXiv 2015, arXiv:1504.08083. [Google Scholar]
  14. Ren, S.; He, K.; Girshick, R.; Sun, J. Faster R-CNN: Towards real-time object detection with region proposal networks. IEEE Trans Pattern Anal Mach Intell. 2017, 39, 1137–1149. [Google Scholar] [CrossRef]
  15. Zhang, C.; Kang, F.; Wang, Y. An improved apple object detection method based on lightweight YOLOv4 in complex backgrounds. Remote Sens. 2022, 14, 4150. [Google Scholar] [CrossRef]
  16. Zhao, Y.; Zhao, L.; Xiong, B.; Kuang, G. Attention receptive pyramid network for ship detection in SAR Images. IEEE J. Sel. Top. Appl. Earth Obs. Remote Sens. 2020, 13, 2738–2756. [Google Scholar] [CrossRef]
  17. Guo, H.; Yang, X.; Wang, N.; Gao, X. A CenterNet++ model for ship detection in SAR images. Pattern Recognition 2021, 112, 107787. [Google Scholar] [CrossRef]
  18. Tang, X.; Zhang, J.; Xia, Y.; Xiao, H. DBW-YOLO: A high-precision SAR ship detection method for complex environments. IEEE J. Sel. Top. Appl. Earth Obs. Remote Sens. 2024, 17, 7029–7039. [Google Scholar] [CrossRef]
  19. Tang, X.; Zhang, J.; Xia, Y.; Xiao, H. MSFA-YOLO: A multi-scale SAR ship detection algorithm based on fused attention. IEEE Access 2024, 12, 24554–24568. [Google Scholar]
  20. Zhou, Y.; Gong, Y.; Yao, Z. Research on a SAR image ship detection algorithm based on feature refinement. In Proceedings of the IEEE 7th Information Technology, Networking, Electronic and Automation Control Conference (ITNEC), Chongqing, China, 20–22 September 2024; pp. 1778–1782. [Google Scholar]
  21. Cheng, H.; Zhang, M.; Shi, J.Q. A survey on deep neural network pruning: Taxonomy, comparison, analysis, and recommendations. IEEE Trans. Pattern Anal. Mach. Intelligence 2024, 46, 10558–10578. [Google Scholar] [CrossRef]
  22. Howard, A.G. Mobilenets: Efficient convolutional neural networks for mobile vision applications. arXiv 2017, arXiv:1704.04861. [Google Scholar]
  23. Zhang, X.; Zhou, X.; Lin, M.; Sun, J. Shufflenet: An extremely efficient convolutional neural network for mobile devices. In Proceedings of the IEEE Conference on Computer Vision and Pattern Recognition, Salt Lake City, UT, USA, 18–23 June 2018; pp. 6848–6856. [Google Scholar]
  24. Gao, S.; Liu, J.M.; Miao, Y.H.; He, Z.J. A high-effective implementation of ship detector for SAR images. IEEE Geosci. Remote Sens. Letters 2022, 19, 1–5. [Google Scholar] [CrossRef]
  25. Lv, D.; Zhao, C.; Ye, H.; Fan, Y.; Shu, X. GS-YOLO: A lightweight SAR ship detection model based on enhanced GhostNetV2 and SE attention mechanism. IEEE Access 2024, 12, 108414–108424. [Google Scholar] [CrossRef]
  26. Hao, Y.; Zhang, Y. A lightweight convolutional neural network for ship target detection in SAR images. IEEE Trans. Aerosp. Electron. Systems 2024, 60, 1882–1898. [Google Scholar] [CrossRef]
  27. Luo, Y.; Li, M.; Wen, G.; Tan, Y.; Shi, C. SHIP-YOLO: A Lightweight synthetic aperture radar ship detection model based on YOLOv8n algorithm. IEEE Access 2024, 12, 37030–37041. [Google Scholar] [CrossRef]
  28. Pan, H.; Guan, S.; Jia, W. EMO-YOLO: A lightweight ship detection model for SAR images based on YOLOv5s. Signal. Image Video Process. 2024, 18, 5609–5617. [Google Scholar] [CrossRef]
  29. Mao, Q.; Li, Y.; Zhu, Y. A hierarchical feature fusion and attention network for automatic ship detection from SAR images. IEEE J. Sel. Top. Appl. Earth Obs. Remote Sens. 2024, 17, 13981–13994. [Google Scholar] [CrossRef]
  30. Han, Q.; Han, X.; Niu, L.; Fan, Y. Light-YOLOv7: Lightweight ship object detection algorithm based on CA and EMA. In Proceedings of the 9th International Conference on Automation, Control and Robotics Engineering (CACRE), Jeju Island, Republic of Korea, 18–20 July 2024; pp. 231–236. [Google Scholar]
  31. Wang, J.; Cui, Z.; Jiang, T.; Cao, C.; Cao, Z. Lightweight deep neural networks for ship target detection in SAR imagery. IEEE Trans. Image Process. 2023, 32, 565–579. [Google Scholar] [CrossRef] [PubMed]
  32. Chen, S.; Zhan, R.; Wang, W.; Zhang, J. Learning slimming SAR ship object detector through network pruning and knowledge distillation. IEEE J. Sel. Top. Appl. Earth Obs. Remote Sensing. 2021, 14, 1267–1282. [Google Scholar] [CrossRef]
  33. Zhao, Y.; Lv, W.; Xu, S.; Wei, J.; Wang, G.; Dang, Q.; Chen, J. DETRs beat YOLOs on real-time object detection. In Proceedings of the IEEE/CVF Conference on Computer Vision and Pattern Recognition (CVPR), Seattle, WA, USA, 16–22 June 2024; pp. 16965–16974. [Google Scholar]
  34. Han, K.; Wang, Y.; Tian, Q.; Guo, J.; Xu, C.; Xu, C. Ghostnet: More features from cheap operations. In Proceedings of the IEEE/CVF conference on computer vision and pattern recognition, Seattle, WA, USA, 13–19 June 2020; pp. 1580–1589. [Google Scholar]
  35. Ding, X.; Zhang, X.; Ma, N.; Han, J.; Ding, G.; Sun, J. RepVGG: Making VGG-style ConvNets great again. In Proceedings of the IEEE/CVF Conference on Computer Vision and Pattern Recognition, Nashville, TN, USA, 20–25 June 2021; pp. 1580–1589. [Google Scholar]
  36. Chen, J.; Kao, S.H.; He, H.; Zhuo, W.; Wen, S.; Lee, C.H.; Chan, S.H.G. Run, don’t walk: Chasing higher FLOPS for faster neural networks. In Proceedings of the IEEE/CVF Conference on Computer Vision and Pattern Recognition, Vancouver, BC, Canada, 17–24 June 2023; pp. 12021–12031. [Google Scholar]
  37. Wang, Y.; Wang, C.; Zhang, H.; Dong, Y.; Wei, S. A SAR dataset of ship detection for deep learning under complex backgrounds. Remote Sens. 2019, 11, 765. [Google Scholar] [CrossRef]
  38. Qin, D.; Leichner, C.; Delakis, M.; Fornoni, M.; Luo, S.; Yang, F.; Howard, A. MobileNetV4-Universal models for the mobile ecosystem. arXiv 2024, arXiv:2404.10518. [Google Scholar]
  39. Tian, Z.; Shen, C.; Chen, H.; He, T. FCOS: Fully convolutional one-stage object detection. arXiv 2019, arXiv:1904.01355v5. [Google Scholar]
  40. Li, C.; Li, L.; Jiang, H.; Weng, K.; Geng, Y.; Li, L.; Wei, X. YOLOv6: A single-stage object detection framework for industrial applications. arXiv 2022, arXiv:2209.02976. [Google Scholar]
Figure 1. The overall architecture of YOLOv8.
Figure 1. The overall architecture of YOLOv8.
Remotesensing 16 04527 g001
Figure 2. Overall structure of LHSDNet.
Figure 2. Overall structure of LHSDNet.
Remotesensing 16 04527 g002
Figure 3. The structure of HGStem and HGBlock.
Figure 3. The structure of HGStem and HGBlock.
Remotesensing 16 04527 g003
Figure 4. The structure of GhostConv.
Figure 4. The structure of GhostConv.
Remotesensing 16 04527 g004
Figure 5. The structure of DWConv.
Figure 5. The structure of DWConv.
Remotesensing 16 04527 g005
Figure 6. Lightweight feature fusion network architecture.
Figure 6. Lightweight feature fusion network architecture.
Remotesensing 16 04527 g006
Figure 7. Reparameterization method.
Figure 7. Reparameterization method.
Remotesensing 16 04527 g007
Figure 8. Comparison of detection networks: (a) is the detection network of YOLOv8n and (b) is the detection network of LHSDNet with shared parameters.
Figure 8. Comparison of detection networks: (a) is the detection network of YOLOv8n and (b) is the detection network of LHSDNet with shared parameters.
Remotesensing 16 04527 g008
Figure 9. The architecture of PConv.
Figure 9. The architecture of PConv.
Remotesensing 16 04527 g009
Figure 10. Part of the images in the dataset.
Figure 10. Part of the images in the dataset.
Remotesensing 16 04527 g010
Figure 11. Detection results of LHSDNet.
Figure 11. Detection results of LHSDNet.
Remotesensing 16 04527 g011
Figure 12. Comparison of heat maps between LHSDNet and YOLOv8n.
Figure 12. Comparison of heat maps between LHSDNet and YOLOv8n.
Remotesensing 16 04527 g012
Figure 13. Visualization of detection performance of different algorithms in inshore scenarios.
Figure 13. Visualization of detection performance of different algorithms in inshore scenarios.
Remotesensing 16 04527 g013
Figure 14. Visualization of detection performance of different algorithms in offshore scenarios.
Figure 14. Visualization of detection performance of different algorithms in offshore scenarios.
Remotesensing 16 04527 g014
Figure 15. Performance comparison between LHSDNet and YOLOv8n during training.
Figure 15. Performance comparison between LHSDNet and YOLOv8n during training.
Remotesensing 16 04527 g015
Table 1. Comparison of lightweight feature extraction networks.
Table 1. Comparison of lightweight feature extraction networks.
BackboneP/%R/%mAP50/%mAP50-95/%Params/MFLOPs/GSize/MBSpeed/ms
CSPDarkNet91.088.693.355.43.08.16.34.7
FasterNet88.388.692.555.74.210.78.65.9
MobileNetV490.788.793.053.95.722.511.86.8
GhostHGNetV290.988.693.655.92.36.84.95.2
Table 2. Ablation experiments for each module, with the results in bold represent the optimal results.
Table 2. Ablation experiments for each module, with the results in bold represent the optimal results.
ModelABCP/%R/%mAP50/%mAP50-95/%Params/MFLOPs/GSize/MBSpeed/ms
YOLOv8n91.088.693.355.43.008.16.34.7
Model 190.988.693.655.92.316.84.95.2
Model 289.189.393.155.52.566.65.74.9
Model 391.488.494.056.02.425.55.14.1
Model 492.086.493.955.81.845.34.35.5
Model 591.086.192.755.71.724.23.74.7
Model 691.389.493.955.72.275.35.14.5
Model 791.087.994.056.31.553.93.75.1
Table 3. Performance comparison between LHSDNet and different models, with the best results highlighted in bold and the suboptimal results indicated by underlining.
Table 3. Performance comparison between LHSDNet and different models, with the best results highlighted in bold and the suboptimal results indicated by underlining.
ModelP/%R/%mAP50/%mAP50-95/%Params/MFLOPs/GSize/MBSpeed/ms
SSD84.781.686.743.123.730.41859
Faster R-CNN89.088.092.754.841.313432014.6
FCOS87.783.286.544.732.380.125115.2
YOLOv3-tiny90.988.592.855.212.1018.924.41.9
YOLOv5n89.090.493.955.62.507.15.34.9
YOLOv6n90.588.393.555.74.2011.88.74.3
YOLOv7-tiny89.888.393.651.36.0113.212.34.5
YOLOv11n90.489.594.055.62.606.35.55.6
YOLOv8n91.088.693.355.43.008.16.34.7
Ours91.087.994.056.31.553.93.75.1
Disclaimer/Publisher’s Note: The statements, opinions and data contained in all publications are solely those of the individual author(s) and contributor(s) and not of MDPI and/or the editor(s). MDPI and/or the editor(s) disclaim responsibility for any injury to people or property resulting from any ideas, methods, instructions or products referred to in the content.

Share and Cite

MDPI and ACS Style

Dai, D.; Wu, H.; Wang, Y.; Ji, P. LHSDNet: A Lightweight and High-Accuracy SAR Ship Object Detection Algorithm. Remote Sens. 2024, 16, 4527. https://doi.org/10.3390/rs16234527

AMA Style

Dai D, Wu H, Wang Y, Ji P. LHSDNet: A Lightweight and High-Accuracy SAR Ship Object Detection Algorithm. Remote Sensing. 2024; 16(23):4527. https://doi.org/10.3390/rs16234527

Chicago/Turabian Style

Dai, Dahai, Hao Wu, Yue Wang, and Penghui Ji. 2024. "LHSDNet: A Lightweight and High-Accuracy SAR Ship Object Detection Algorithm" Remote Sensing 16, no. 23: 4527. https://doi.org/10.3390/rs16234527

APA Style

Dai, D., Wu, H., Wang, Y., & Ji, P. (2024). LHSDNet: A Lightweight and High-Accuracy SAR Ship Object Detection Algorithm. Remote Sensing, 16(23), 4527. https://doi.org/10.3390/rs16234527

Note that from the first issue of 2016, this journal uses article numbers instead of page numbers. See further details here.

Article Metrics

Back to TopTop