Ecological Systems Classification: Integrating Machine Learning, Ancillary Modeling, and Sentinel-2 Satellite Imagery
Abstract
1. Introduction
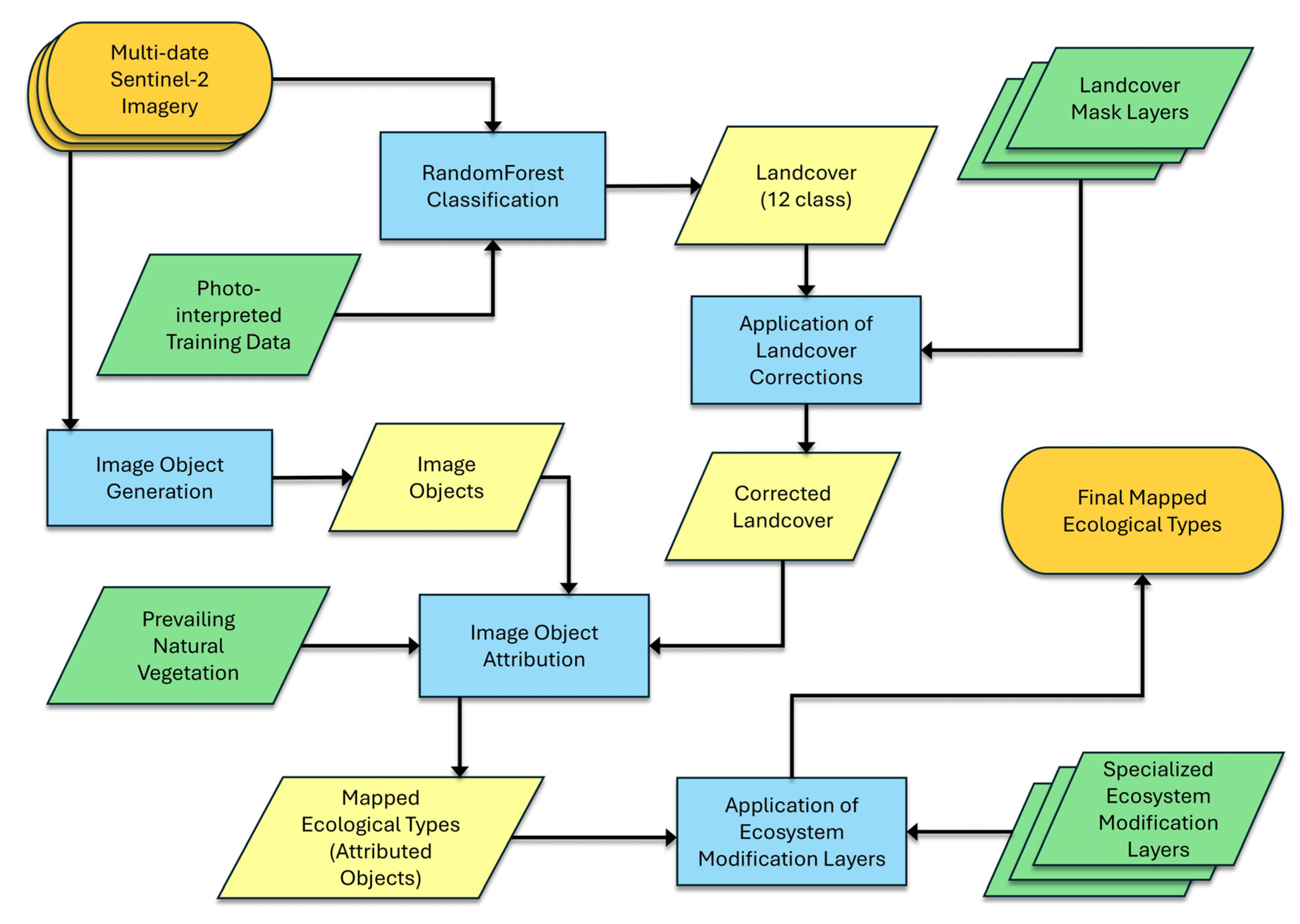
2. Materials and Methods
2.1. Study Area
2.2. Training Data Generation and Classification of Sentinel-2 Imagery
2.3. Image Classification Refinements
2.3.1. Urban Masks
2.3.2. Crop and Water Masks
2.4. Modeling Ecological Systems
2.4.1. Generation of Image Objects
2.4.2. Attribution of Land Cover and Geophysical Setting to Image Objects
2.4.3. Determination of Prevailing Ecological Systems
2.4.4. Ecological Type Modeling and Mapping (Master Model)
2.4.5. Ecological Type Modeling and Mapping (Special Cases)
2.4.6. Production of Final Ecological Type Map
2.5. Detailed Ecological Field Data
- Ecologists designed sampling efforts to cover major areas of different vegetation cover by geographic region, with the goal of collecting data in every county. Large areas of uniform land cover, especially Row Crops, were identified, and data collection efforts were reduced in these areas.
- Sample virtual plots were collected on both sides of a road at approximately 1-mile intervals from a random starting point. Locations were geographically referenced using a GPS-enabled computer in the field vehicle.
- Sample virtual plots consisted of visually homogeneous land cover within a 50 m circular radius while maintaining adequate distance from roads to avoid disturbances.
- Air photos and digital soil maps loaded on the laptop were used to help facilitate data collection when field survey views were limited.
Assessment of Mapped Ecological Type Using Field Data
- Perfect agreement between field/mapped type: where the ecological type depicted in the mapping results exactly matched the expert-determined ecological type called in the field.
- Close agreement between field/mapped type: where the ecological type depicted in the mapping results was very similar, based on expert opinion, to the expert determination of ecological type in the field.
- Disagreement between field/mapped type due to modeling: where the application of the ancillary modeling caused the mapped ecological type to mismatch the field called ecological type.
- Disagreement between field/mapped type due to land cover difference: where the underlying land cover classification resulted in a downstream misclassification of ecological type, leading to a mismatch with the field called ecological type.
3. Results
3.1. Statewide Land Cover Results
3.2. Ecological Mapping Results
4. Discussion
5. Conclusions
Author Contributions
Funding
Data Availability Statement
Conflicts of Interest
Appendix A. Master Model for the Mapped Ecological Types in Arkansas
| Prevailing Ecological System | Land Cover Code | |||||||||||
| 11 | 21 | 22 | 31 | 41 | 42 | 43 | 51 | 52 | 71 | 73 | 81 | |
| Arkansas Valley Flatwoods | 011 | 021 | 022 | 031 | 034 | 142 | 094 | 121 | 114 | 015 | 030 | 081 |
| Arkansas Valley Prairie and Woodland | 011 | 021 | 022 | 031 | 053 | 060 | 094 | 121 | 114 | 015 | 030 | 081 |
| Central Interior Highlands Calcareous Glade and Barrens | 011 | 021 | 022 | 031 | 051 | 060 | 094 | 077 | 052 | 018 | 030 | 081 |
| Central Interior Highlands Dry Acidic Glade and Barrens | 011 | 021 | 022 | 031 | 051 | 060 | 094 | 077 | 052 | 018 | 030 | 081 |
| Crowley’s Ridge Mesic Loess Slope Forest | 011 | 021 | 022 | 031 | 040 | 140 | 094 | 076 | 106 | 110 | 030 | 081 |
| Disturbance | 011 | 021 | 022 | 031 | 014 | 107 | 094 | 014 | 109 | 019 | 030 | 081 |
| Interior Highlands Unglaciated Flatwoods | 011 | 021 | 022 | 031 | 034 | 142 | 094 | 077 | 052 | 025 | 030 | 081 |
| Lower Mississippi Alluvial Plain Grand Prairie | 011 | 021 | 022 | 031 | 040 | 134 | 093 | 076 | 063 | 110 | 030 | 081 |
| Lower Mississippi River Dune Woodland and Forest | 011 | 021 | 022 | 031 | 038 | 143 | 093 | 128 | 143 | 098 | 030 | 081 |
| Lower Mississippi River Flatwoods | 011 | 021 | 022 | 031 | 039 | 144 | 093 | 102 | 063 | 026 | 030 | 081 |
| Lower Mississippi River Flatwoods (Saline) | 011 | 021 | 022 | 031 | 039 | 144 | 093 | 102 | 063 | 026 | 030 | 081 |
| Lower Mississippi River Floodplain | 011 | 021 | 022 | 031 | 043 | 108 | 093 | 002 | 108 | 016 | 041 | 081 |
| Mississippi River Alluvial Plain Dry–Mesic Loess Slope Forest | 011 | 021 | 022 | 031 | 040 | 134 | 093 | 076 | 063 | 110 | 030 | 081 |
| Mississippi River High Floodplain (Bottomland) Forest | 011 | 021 | 022 | 031 | 043 | 108 | 093 | 002 | 108 | 016 | 041 | 081 |
| Mississippi River Low Floodplain (Bottomland) Forest | 011 | 021 | 022 | 031 | 043 | 108 | 093 | 002 | 108 | 016 | 041 | 081 |
| Ouachita Novaculite Glade and Woodland | 011 | 021 | 022 | 031 | 051 | 060 | 094 | 077 | 052 | 018 | 030 | 081 |
| Ozark–Ouachita Dry Oak Woodland | 011 | 021 | 022 | 031 | 051 | 060 | 094 | 077 | 052 | 018 | 030 | 081 |
| Ozark–Ouachita Dry–Mesic Oak Forest | 011 | 021 | 022 | 031 | 053 | 060 | 094 | 120 | 114 | 018 | 030 | 081 |
| Ozark–Ouachita Mesic Hardwood Forest | 011 | 021 | 022 | 031 | 055 | 060 | 094 | 121 | 115 | 018 | 030 | 081 |
| Ozark–Ouachita Riparian | 011 | 021 | 022 | 031 | 057 | 060 | 056 | 002 | 115 | 016 | 116 | 081 |
| Red River Large Floodplain Forest | 011 | 021 | 022 | 031 | 064 | 108 | 125 | 002 | 108 | 016 | 118 | 081 |
| South–Central Interior Large Floodplain | 011 | 021 | 022 | 031 | 067 | 108 | 068 | 002 | 108 | 016 | 117 | 081 |
| South–Central Saline Barrens | 011 | 021 | 022 | 101 | 122 | 060 | 094 | 122 | 052 | 101 | 131 | 081 |
| West Gulf Coastal Plain Large River Floodplain Forest | 011 | 021 | 022 | 031 | 082 | 108 | 124 | 002 | 108 | 016 | 119 | 081 |
| West Gulf Coastal Plain Nonriverine Wet Hardwood–Pine Flatwoods | 011 | 021 | 022 | 031 | 085 | 105 | 094 | 078 | 138 | 130 | 030 | 081 |
| West Gulf Coastal Plain Northern Calcareous Prairie | 011 | 021 | 022 | 031 | 086 | 134 | 094 | 126 | 127 | 111 | 030 | 081 |
| West Gulf Coastal Plain Pine–Hardwood Flatwoods | 011 | 021 | 022 | 031 | 087 | 132 | 094 | 078 | 139 | 130 | 030 | 081 |
| West Gulf Coastal Plain Pine–Hardwood Forest | 011 | 021 | 022 | 031 | 088 | 134 | 094 | 078 | 063 | 028 | 030 | 081 |
| West Gulf Coastal Plain Sandhill Oak and Shortleaf Pine Forest and Woodland | 011 | 021 | 022 | 031 | 089 | 097 | 094 | 112 | 137 | 099 | 030 | 081 |
| West Gulf Coastal Plain Small Stream and River Forest | 011 | 021 | 022 | 031 | 091 | 108 | 224 | 002 | 108 | 016 | 225 | 081 |
| Mapped Ecological System Type Name | Code | |||||||||||
| Floodplain and Riparian Deciduous Shrubland and Young Woodland | 002 | |||||||||||
| Crosstimbers Oak Woodland and Forest | 010 | |||||||||||
| Open Water | 011 | |||||||||||
| Crowley’s Ridge Mesic Loess Slope Deciduous Forest | 012 | |||||||||||
| Disturbed Soils Deciduous Woodland and Shrubland | 014 | |||||||||||
| Arkansas Valley Disturbance Grassland | 015 | |||||||||||
| Floodplain and Riparian Disturbance Grassland | 016 | |||||||||||
| Ozark–Ouachita Disturbance Grassland | 018 | |||||||||||
| Disturbed Soils Grassland | 019 | |||||||||||
| Developed Mixed Intensity Urban | 021 | |||||||||||
| Developed Impervious Cover | 022 | |||||||||||
| Developed Herbaceous Vegetation | 023 | |||||||||||
| Developed Wooded Vegetation | 024 | |||||||||||
| Ozark–Ouachita Upland Flatwoods Disturbance Grassland | 025 | |||||||||||
| Mississippi Alluvial Valley Flatwoods Disturbance Grassland | 026 | |||||||||||
| West Gulf Coastal Plain Upland Disturbance Grassland | 028 | |||||||||||
| Upland Pond and Depression Herbaceous Vegetation | 030 | |||||||||||
| Barren | 031 | |||||||||||
| Ozark–Ouachita Upland Flatwoods Deciduous Woodland and Forest | 034 | |||||||||||
| Mississippi Alluvial Valley Sandy Deciduous Woodland and Forest | 038 | |||||||||||
| Mississippi Alluvial Valley Flatwoods Deciduous Forest (high) | 039 | |||||||||||
| Mississippi Alluvial Valley Dry–Mesic Loess Deciduous Forest | 040 | |||||||||||
| Mississippi Alluvial Valley Wet Herbaceous Vegetation | 041 | |||||||||||
| Mississippi River High Floodplain Deciduous Forest | 043 | |||||||||||
| Mississippi River Low Floodplain Deciduous Forest | 044 | |||||||||||
| Ouachita Montane Oak Forest | 046 | |||||||||||
| Ozark–Ouachita Dry Oak Woodland | 051 | |||||||||||
| Ozark–Ouachita Dry Eastern Redcedar Woodland and Shrubland | 052 | |||||||||||
| Ozark–Ouachita Dry–Mesic Oak Forest | 053 | |||||||||||
| Ozark–Ouachita Mesic Hardwood Forest | 055 | |||||||||||
| Ozark–Ouachita Riparian Seasonally Flooded Deciduous Forest | 056 | |||||||||||
| Ozark–Ouachita Riparian Deciduous Forest | 057 | |||||||||||
| Ozark–Ouachita Pine Woodland and Forest | 060 | |||||||||||
| Floodplain Young Pine Plantation | 061 | |||||||||||
| Mississippi Alluvial Valley and West Gulf Coastal Plain Typic Mature Pine Plantation | 063 | |||||||||||
| Red River Floodplain Deciduous Forest | 064 | |||||||||||
| River Floodplain Sandy Grassland–Woodland Complex | 065 | |||||||||||
| South–Central Interior Large Floodplain Deciduous Forest | 067 | |||||||||||
| South–Central Interior Large Floodplain Seasonally Flooded Deciduous Forest | 068 | |||||||||||
| Mississippi Alluvial Valley Dry–Mesic Loess Deciduous Shrubland and Young Woodland | 076 | |||||||||||
| Ozark–Ouachita Dry Deciduous Shrubland and Young Woodland | 077 | |||||||||||
| West Gulf Coastal Plain Upland Deciduous Shrubland and Young Woodland | 078 | |||||||||||
| Row Crops | 081 | |||||||||||
| West Gulf Coastal Plain Large River Floodplain Deciduous Forest | 082 | |||||||||||
| West Gulf Coastal Plain Wet Flatwoods Hardwood Forest | 085 | |||||||||||
| West Gulf Coastal Plain Calcareous Deciduous Forest | 086 | |||||||||||
| West Gulf Coastal Plain Typic Flatwoods Deciduous Forest | 087 | |||||||||||
| West Gulf Coastal Plain Upland Deciduous Forest | 088 | |||||||||||
| West Gulf Coastal Plain Upland Sandy Deciduous Forest | 089 | |||||||||||
| West Gulf Coastal Plain Riparian Deciduous Forest | 091 | |||||||||||
| Mississippi Alluvial Valley Swamp | 093 | |||||||||||
| Upland Pond and Depression Deciduous Wooded Vegetation | 094 | |||||||||||
| West Gulf Coastal Plain Upland Sandy Pine Woodland and Forest | 097 | |||||||||||
| Mississippi Alluvial Valley Sandy Disturbance Grassland | 098 | |||||||||||
| West Gulf Coastal Plain Upland Sandy Disturbance Grassland | 099 | |||||||||||
| South–Central Saline Disturbance Grassland and Barren Vegetation | 101 | |||||||||||
| Mississippi Alluvial Valley Flatwoods Deciduous Shrubland and Young Woodland | 102 | |||||||||||
| Pine Plantation (barren, herbaceous, and deciduous shrub cover) | 103 | |||||||||||
| West Gulf Coastal Plain Wet Flatwoods Pine Woodland and Forest | 105 | |||||||||||
| Mississippi Alluvial Valley Dry–Mesic Loess Eastern Redcedar Woodland | 106 | |||||||||||
| Disturbed Soils Pine Woodland and Plantation | 107 | |||||||||||
| Floodplain Pine Plantation and Forest | 108 | |||||||||||
| Disturbed Soils Eastern Redcedar Woodland and Shrubland | 109 | |||||||||||
| Mississippi Alluvial Valley Dry–Mesic Loess Disturbance Grassland | 110 | |||||||||||
| West Gulf Coastal Plain Calcareous Disturbance Grassland | 111 | |||||||||||
| West Gulf Coastal Plain Upland Sandy Deciduous Shrubland and Young Woodland | 112 | |||||||||||
| Ozark–Ouachita Dry–Mesic Eastern Redcedar Woodland and Shrubland | 114 | |||||||||||
| Ozark–Ouachita Mesic Eastern Redcedar Woodland and Shrubland | 115 | |||||||||||
| Ozark–Ouachita Riparian Wet Herbaceous Vegetation | 116 | |||||||||||
| South–Central Interior Floodplain Wet Herbaceous Vegetation | 117 | |||||||||||
| Red River Floodplain Wet Herbaceous Vegetation | 118 | |||||||||||
| West Gulf Coastal Plain Large River Floodplain Wet Herbaceous Vegetation | 119 | |||||||||||
| Ozark–Ouachita Dry–Mesic Deciduous Shrubland and Young Woodland | 120 | |||||||||||
| Ozark–Ouachita Mesic Deciduous Shrubland and Young Woodland | 121 | |||||||||||
| South–Central Saline Deciduous Woodland and Shrubland | 122 | |||||||||||
| West Gulf Coastal Plain Large River Floodplain Seasonally Flooded Deciduous Forest | 124 | |||||||||||
| Red River Floodplain Seasonally Flooded Deciduous Forest | 125 | |||||||||||
| West Gulf Coastal Plain Calcareous Deciduous Shrubland and Young Woodland | 126 | |||||||||||
| West Gulf Coastal Plain Calcareous Eastern Redcedar Woodland and Shrubland | 127 | |||||||||||
| Mississippi Alluvial Valley Sandy Deciduous Shrubland and Young Woodland | 128 | |||||||||||
| Mississippi Alluvial Valley Flatwoods Deciduous Forest (low) | 129 | |||||||||||
| West Gulf Coastal Plain Flatwoods Disturbance Grassland | 130 | |||||||||||
| South–Central Saline Wet Herbaceous Vegetation | 131 | |||||||||||
| West Gulf Coastal Plain Typic Flatwoods Pine Forest and Plantation | 132 | |||||||||||
| Ozark–Ouachita Young Pine Plantation | 133 | |||||||||||
| Mississippi Alluvial Valley and West Gulf Coastal Plain Typic Pine Woodland and Forest | 134 | |||||||||||
| Ozark–Ouachita Mature Pine Plantation | 135 | |||||||||||
| Mississippi Alluvial Valley and West Gulf Coastal Plain Typic Young Pine Plantation | 136 | |||||||||||
| West Gulf Coastal Plain Upland Sandy Mature Pine Plantation | 137 | |||||||||||
| West Gulf Coastal Plain Wet Flatwoods Pine Plantation | 138 | |||||||||||
| West Gulf Coastal Plain Typic Flatwoods Mature Pine Plantation | 139 | |||||||||||
| Crowley’s Ridge Pine Plantation and Forest | 140 | |||||||||||
| Crowley’s Ridge Young Pine Plantation | 141 | |||||||||||
| Ozark–Ouachita Upland Flatwoods Pine Woodland and Forest | 142 | |||||||||||
| Mississippi Alluvial Valley Sandy Pine Woodland and Forest | 143 | |||||||||||
| Mississippi Alluvial Valley Flatwoods Pine Woodland and Forest | 144 | |||||||||||
| South–Central Saline Pine Woodland and Forest | 145 | |||||||||||
| Mississippi Alluvial Valley Sandy Pine Mature Pine Plantation | 146 | |||||||||||
| Mississippi Alluvial Valley Flatwoods Pine Mature Plantation | 147 | |||||||||||
| Dolomite Glade | 200 | |||||||||||
| Limestone Glade | 201 | |||||||||||
| Shale Glade | 203 | |||||||||||
| Sandstone Glade | 204 | |||||||||||
| Chalk Glade | 205 | |||||||||||
| Chert Glade | 206 | |||||||||||
| Glade (undifferentiated) | 207 | |||||||||||
| Nepheline Glade | 208 | |||||||||||
| Novaculite Glade | 209 | |||||||||||
| Sandstone Glade (wet/dry) | 210 | |||||||||||
| Talus Glade | 211 | |||||||||||
| Dolomite Glade (cedar) | 212 | |||||||||||
| Limestone Glade (cedar) | 213 | |||||||||||
| Shale Glade (cedar) | 215 | |||||||||||
| Sandstone Glade (cedar) | 216 | |||||||||||
| Chalk Glade (cedar) | 217 | |||||||||||
| Chert Glade (cedar) | 218 | |||||||||||
| Glade (undifferentiated, cedar) | 219 | |||||||||||
| Nepheline Syenline Glade (cedar) | 220 | |||||||||||
| Novaculite Glade (cedar) | 221 | |||||||||||
| Sandstone Glade (wet/dry, cedar) | 222 | |||||||||||
| Talus Glade (cedar) | 223 | |||||||||||
| West Gulf Coastal Plain Riparian Seasonally Flooded Deciduous Forest | 224 | |||||||||||
| West Gulf Coastal Plain Riparian Wet Herbaceous Vegetation | 225 | |||||||||||
| Mapped Land Cover Class | Code | |||||||||||
| Water | 11 | |||||||||||
| Developed Mixed Intensity | 21 | |||||||||||
| Developed Impervious Cover | 22 | |||||||||||
| Barren | 31 | |||||||||||
| Deciduous Woodland and Forest | 41 | |||||||||||
| Evergreen Woodland and Forest | 42 | |||||||||||
| Wooded Wetland and Swamp | 43 | |||||||||||
| Deciduous Shrubland and Young Woodland | 51 | |||||||||||
| Evergreen Shrubland and Young Woodland | 52 | |||||||||||
| Herbaceous | 71 | |||||||||||
| Wet Herbaceous | 73 | |||||||||||
| Row Crops | 81 | |||||||||||
Appendix B. Complete List of Ecological Types Mapped in the Final Statewide Mapping Result for Arkansas (See Figure 4)
| Percentage | Ecological Type | Percentage | Ecological Type |
| 0.7947% | Floodplain and Riparian Deciduous Shrubland and Young Woodland | 0.0074% | Disturbed Soils Eastern Redcedar Woodland and Shrubland |
| 0.0071% | Crosstimbers Oak Woodland and Forest | 0.5430% | Mississippi Alluvial Valley Dry–Mesic Loess Disturbance Grassland |
| 2.4141% | Open Water | 0.0820% | West Gulf Coastal Plain Calcareous Disturbance Grassland |
| 0.1021% | Crowley’s Ridge Mesic Loess Slope Deciduous Forest | 0.0027% | West Gulf Coastal Plain Upland Sandy Deciduous Shrubland and Young Woodland |
| 0.0814% | Disturbed Soils Deciduous Woodland and Shrubland | 0.7423% | Ozark–Ouachita Dry–Mesic Eastern Redcedar Woodland and Shrubland |
| 1.8018% | Arkansas Valley Disturbance Grassland | 0.0864% | Ozark–Ouachita Mesic Eastern Redcedar Woodland and Shrubland |
| 2.6609% | Floodplain and Riparian Disturbance Grassland | 0.0125% | Ozark–Ouachita Riparian Wet Herbaceous Vegetation |
| 6.5644% | Ozark–Ouachita Disturbance Grassland | 0.0581% | South–Central Interior Floodplain Wet Herbaceous Vegetation |
| 0.0666% | Disturbed Soils Grassland | 0.0404% | Red River Floodplain Wet Herbaceous Vegetation |
| 2.2509% | Developed Mixed Intensity Urban | 0.0913% | West Gulf Coastal Plain Large River Floodplain Wet Herbaceous Vegetation |
| 1.1950% | Developed Impervious Cover | 1.0822% | Ozark–Ouachita Dry–Mesic Deciduous Shrubland and Young Woodland |
| 0.9153% | Developed Herbaceous Vegetation | 0.5598% | Ozark–Ouachita Mesic Deciduous Shrubland and Young Woodland |
| 0.6323% | Developed Wooded Vegetation | 0.0897% | South–Central Saline Deciduous Woodland and Shrubland |
| 0.2050% | Ozark–Ouachita Upland Flatwoods Disturbance Grassland | 0.2372% | West Gulf Coastal Plain Large River Floodplain Seasonally Flooded Deciduous Forest |
| 0.3215% | Mississippi Alluvial Valley Flatwoods Disturbance Grassland | 0.0274% | Red River Floodplain Seasonally Flooded Deciduous Forest |
| 1.3380% | West Gulf Coastal Plain Upland Disturbance Grassland | 0.0078% | West Gulf Coastal Plain Calcareous Deciduous Shrubland and Young Woodland |
| 0.2359% | Upland Pond and Depression Herbaceous Vegetation | 0.0046% | West Gulf Coastal Plain Calcareous Eastern Redcedar Woodland and Shrubland |
| 0.7864% | Barren | 0.0112% | Mississippi Alluvial Valley Sandy Deciduous Shrubland and Young Woodland |
| 0.0614% | Ozark–Ouachita Upland Flatwoods Deciduous Woodland and Forest | 0.0763% | Mississippi Alluvial Valley Flatwoods Deciduous Forest (low) |
| 0.0109% | Mississippi Alluvial Valley Sandy Deciduous Woodland and Forest | 0.0827% | West Gulf Coastal Plain Flatwoods Disturbance Grassland |
| 0.4780% | Mississippi Alluvial Valley Flatwoods Deciduous Forest (high) | 0.0069% | South–Central Saline Wet Herbaceous Vegetation |
| 1.0791% | Mississippi Alluvial Valley Dry–Mesic Loess Deciduous Forest | 0.0661% | West Gulf Coastal Plain Typic Flatwoods Pine Forest and Plantation |
| 0.7947% | Floodplain and Riparian Deciduous Shrubland and Young Woodland | 0.0074% | Disturbed Soils Eastern Redcedar Woodland and Shrubland |
| 0.0071% | Crosstimbers Oak Woodland and Forest | 0.5430% | Mississippi Alluvial Valley Dry–Mesic Loess Disturbance Grassland |
| 2.4141% | Open Water | 0.0820% | West Gulf Coastal Plain Calcareous Disturbance Grassland |
| 0.1021% | Crowley’s Ridge Mesic Loess Slope Deciduous Forest | 0.0027% | West Gulf Coastal Plain Upland Sandy Deciduous Shrubland and Young Woodland |
| 0.0814% | Disturbed Soils Deciduous Woodland and Shrubland | 0.7423% | Ozark–Ouachita Dry–Mesic Eastern Redcedar Woodland and Shrubland |
| 1.8018% | Arkansas Valley Disturbance Grassland | 0.0864% | Ozark–Ouachita Mesic Eastern Redcedar Woodland and Shrubland |
| 2.6609% | Floodplain and Riparian Disturbance Grassland | 0.0125% | Ozark–Ouachita Riparian Wet Herbaceous Vegetation |
| 6.5644% | Ozark–Ouachita Disturbance Grassland | 0.0581% | South–Central Interior Floodplain Wet Herbaceous Vegetation |
| 0.0666% | Disturbed Soils Grassland | 0.0404% | Red River Floodplain Wet Herbaceous Vegetation |
| 2.2509% | Developed Mixed Intensity Urban | 0.0913% | West Gulf Coastal Plain Large River Floodplain Wet Herbaceous Vegetation |
| 1.1950% | Developed Impervious Cover | 1.0822% | Ozark–Ouachita Dry–Mesic Deciduous Shrubland and Young Woodland |
| 0.9153% | Developed Herbaceous Vegetation | 0.5598% | Ozark–Ouachita Mesic Deciduous Shrubland and Young Woodland |
| 0.6323% | Developed Wooded Vegetation | 0.0897% | South–Central Saline Deciduous Woodland and Shrubland |
| 0.2050% | Ozark–Ouachita Upland Flatwoods Disturbance Grassland | 0.2372% | West Gulf Coastal Plain Large River Floodplain Seasonally Flooded Deciduous Forest |
| 0.3215% | Mississippi Alluvial Valley Flatwoods Disturbance Grassland | 0.0274% | Red River Floodplain Seasonally Flooded Deciduous Forest |
| 1.3380% | West Gulf Coastal Plain Upland Disturbance Grassland | 0.0078% | West Gulf Coastal Plain Calcareous Deciduous Shrubland and Young Woodland |
| 0.2359% | Upland Pond and Depression Herbaceous Vegetation | 0.0046% | West Gulf Coastal Plain Calcareous Eastern Redcedar Woodland and Shrubland |
| 0.7864% | Barren | 0.0112% | Mississippi Alluvial Valley Sandy Deciduous Shrubland and Young Woodland |
| 0.0614% | Ozark–Ouachita Upland Flatwoods Deciduous Woodland and Forest | 0.0763% | Mississippi Alluvial Valley Flatwoods Deciduous Forest (low) |
| 0.0109% | Mississippi Alluvial Valley Sandy Deciduous Woodland and Forest | 0.0827% | West Gulf Coastal Plain Flatwoods Disturbance Grassland |
| 0.4780% | Mississippi Alluvial Valley Flatwoods Deciduous Forest (high) | 0.0069% | South–Central Saline Wet Herbaceous Vegetation |
| 1.0791% | Mississippi Alluvial Valley Dry–Mesic Loess Deciduous Forest | 0.0661% | West Gulf Coastal Plain Typic Flatwoods Pine Forest and Plantation |
| 0.4526% | Mississippi Alluvial Valley Wet Herbaceous Vegetation | 1.0502% | Ozark–Ouachita Young Pine Plantation |
| 2.3980% | Mississippi River High Floodplain Deciduous Forest | 1.3887% | Mississippi Alluvial Valley and West Gulf Coastal Plain Typic Pine Woodland and Forest |
| 1.1559% | Mississippi River Low Floodplain Deciduous Forest | 2.3215% | Ozark–Ouachita Mature Pine Plantation |
| 0.0028% | Ouachita Montane Oak Forest | 2.2629% | Mississippi Alluvial Valley and West Gulf Coastal Plain Typic Young Pine Plantation |
| 0.6436% | Ozark–Ouachita Dry Oak Woodland | 0.0644% | West Gulf Coastal Plain Upland Sandy Mature Pine Plantation |
| 0.0218% | Ozark–Ouachita Dry Eastern Redcedar Woodland and Shrubland | 0.2012% | West Gulf Coastal Plain Wet Flatwoods Pine Plantation |
| 17.3786% | Ozark–Ouachita Dry–Mesic Oak Forest | 0.3060% | West Gulf Coastal Plain Typic Flatwoods Mature Pine Plantation |
| 0.9267% | Ozark–Ouachita Mesic Hardwood Forest | 0.0356% | Crowley’s Ridge Pine Plantation and Forest |
| 0.0249% | Ozark–Ouachita Riparian Seasonally Flooded Deciduous Forest | 0.0003% | Crowley’s Ridge Young Pine Plantation |
| 0.7908% | Ozark–Ouachita Riparian Deciduous Forest | 0.0033% | Ozark–Ouachita Upland Flatwoods Pine Woodland and Forest |
| 3.7838% | Ozark–Ouachita Pine Woodland and Forest | 0.0009% | Mississippi Alluvial Valley Sandy Pine Woodland and Forest |
| 0.7051% | Floodplain Pine Plantation and Forest | 0.0139% | Mississippi Alluvial Valley Flatwoods Pine Woodland and Forest |
| 3.5387% | Mississippi Alluvial Valley and West Gulf Coastal Plain Typic Mature Pine Plantation | 0.0010% | South–Central Saline Pine Woodland and Forest |
| 0.2567% | Red River Floodplain Deciduous Forest | 0.0002% | Mississippi Alluvial Valley Sandy Pine Mature Pine Plantation |
| 0.0082% | River Floodplain Sandy Grassland–Woodland Complex | 0.0026% | Mississippi Alluvial Valley Flatwoods Pine Mature Plantation |
| 1.4405% | South–Central Interior Large Floodplain Deciduous Forest | 0.0280% | Dolomite Glade |
| 0.0780% | South–Central Interior Large Floodplain Seasonally Flooded Deciduous Forest | 0.0014% | Limestone Glade |
| 0.2382% | Mississippi Alluvial Valley Dry–Mesic Loess Deciduous Shrubland/Young Woodland | 0.0050% | Shale Glade |
| 0.0371% | Ozark–Ouachita Dry Deciduous Shrubland and Young Woodland | 0.0226% | Sandstone Glade |
| 0.2003% | West Gulf Coastal Plain Upland Deciduous Shrubland and Young Woodland | 0.0082% | Chalk Glade |
| 17.1271% | Row Crops | 0.0000% | Chert Glade |
| 3.4328% | West Gulf Coastal Plain Large River Floodplain Deciduous Forest | 0.0000% | Glade (undifferentiated) |
| 0.0907% | West Gulf Coastal Plain Wet Flatwoods Hardwood Forest | 0.0003% | Nepheline Glade |
| 0.0403% | West Gulf Coastal Plain Calcareous Deciduous Forest | 0.0120% | Novaculite Glade |
| 0.1575% | West Gulf Coastal Plain Typic Flatwoods Deciduous Forest | 0.0000% | Sandstone Glade (wet/dry) |
| 2.3381% | West Gulf Coastal Plain Upland Deciduous Forest | 0.0019% | Talus Glade |
| 0.0353% | West Gulf Coastal Plain Upland Sandy Deciduous Forest | 0.2069% | Dolomite Glade (cedar) |
| 0.1401% | West Gulf Coastal Plain Riparian Deciduous Forest | 0.0024% | Limestone Glade (cedar) |
| 0.9583% | Mississippi Alluvial Valley Swamp | 0.0092% | Shale Glade (cedar) |
| 0.2206% | Upland Pond and Depression Deciduous Wooded Vegetation | 0.0694% | Sandstone Glade (cedar) |
| 0.0403% | West Gulf Coastal Plain Upland Sandy Pine Woodland and Forest | 0.0075% | Chalk Glade (cedar) |
| 0.0227% | Mississippi Alluvial Valley Sandy Disturbance Grassland | 0.0001% | Chert Glade (cedar) |
| 0.0184% | West Gulf Coastal Plain Upland Sandy Disturbance Grassland | 0.0000% | Glade (undifferentiated, cedar) |
| 0.0490% | South–Central Saline Disturbance Grassland and Barren Vegetation | 0.0001% | Nepheline Syenline Glade (cedar) |
| 0.2168% | Mississippi Alluvial Valley Flatwoods Deciduous Shrubland and Young Woodland | 0.0029% | Novaculite Glade (cedar) |
| 2.3703% | Pine Plantation (barren, herbaceous, and deciduous shrub cover) | 0.0001% | Sandstone Glade (wet/dry, cedar) |
| 0.0511% | West Gulf Coastal Plain Wet Flatwoods Pine Woodland and Forest | 0.0000% | Talus Glade (cedar) |
| 0.0015% | Mississippi Alluvial Valley Dry–Mesic Loess Eastern Redcedar Woodland | 0.0042% | West Gulf Coastal Plain Riparian Seasonally Flooded Deciduous Forest |
| 0.0385% | Disturbed Soils Pine Woodland and Plantation | 0.0021% | West Gulf Coastal Plain Riparian Wet Herbaceous Vegetation |
| 2.6104% | Pine Plantation and Forest (floodplain) |
References
- Xiao, X.; Zhang, Q.; Braswell, B.; Urbanski, S.; Boles, S.; Wofsy, S.; Moore, B.; Ojima, D. Modeling gross primary production of temperate deciduous broadleaf forest using satellite images and climate data. Remote Sens. Environ. 2004, 91, 256–270. [Google Scholar] [CrossRef]
- Xie, Y.; Sha, Z.; Yu, M. Remote sensing imagery in vegetation mapping: A review. J. Plant Ecol. 2008, 1, 9–23. [Google Scholar] [CrossRef]
- Klijn, F.; de Haes, H.A.U. A hierarchical approach to ecosystems and its implications for ecological land classification. Landsc. Ecol. 1994, 9, 89–104. [Google Scholar] [CrossRef]
- Sayre, R.; Comer, P.; Warner, H.; Cress, J. A new map of standardized terrestrial ecosystems of the conterminous united states. US Geol. Surv. Prof. Pap. 2009, 1768, 1–22. [Google Scholar]
- Jung, M.; Dahal, P.R.; Butchart, S.H.M.; Donald, P.F.; De Lamo, X.; Lesiv, M.; Kapos, V.; Rondinini, C.; Visconti, P. A global map of terrestrial habitat types. Sci. Data 2020, 7, 1–8. [Google Scholar] [CrossRef]
- Sayre, R.; Karagulle, D.; Frye, C.; Boucher, T.; Wolff, N.H.; Breyer, S.; Wright, D.; Martin, M.; Butler, K.; Van Graafeiland, K.; et al. An assessment of the representation of ecosystems in global protected areas using new maps of World Climate Regions and World Ecosystems. Glob. Ecol. Conserv. 2020, 21, e00860. [Google Scholar] [CrossRef]
- Wulder, M.A.; Hall, R.J.; Coops, N.C.; Franklin, S.E. High spatial resolution remotely sensed data for ecosystem characterization. BioScience 2004, 54, 511–521. [Google Scholar] [CrossRef]
- USGS. National Gap Analysis Program (GAP) Land Cover; U.S. Department of Interior: Washington, DC, USA, 2019. Available online: https://www.usgs.gov/programs/gap-analysis-project/science/land-cover-data-download (accessed on 10 October 2024).
- LANDFIRE. Existing Vegetation Type Layer, LANDFIRE 2.4.0. U.S. Department of the Interior, Geological Survey, and U.S. Department of Agriculture. 2023. Available online: https://www.landfire.gov/vegetation/evt (accessed on 10 October 2024).
- Fremgen-Tarantino, M.R.; Olsoy, P.J.; Frye, G.G.; Connelly, J.W.; Krakauer, A.H.; Patricelli, G.L.; Forbey, J.S. Assessing accuracy of GAP and LANDFIRE land cover datasets in winter habitats used by greater sage-grouse in Idaho and Wyoming, USA. J. Environ. Manag. 2021, 280, 111720. [Google Scholar] [CrossRef]
- McKerrow, A.; Dewitz, J.; Long, D.G.; Nelson, K.; Connot, J.A.; Smith, J. A Comparison of NLCD 2011 and LANDFIRE EVT 2010: Regional and National Summaries. pp. 1–29. Available online: https://ui.adsabs.harvard.edu/abs/2016usgs.rept...56M/abstract?bbbRedirect=1 (accessed on 10 October 2024).
- Provencher, L.; Blankenship, K.; Smith, J.; Campbell, J.; Polly, M. Comparing locally derived and LANDFIRE geo-layers in the Great Basin, USA. Fire Ecol. 2009, 5, 126–132. [Google Scholar] [CrossRef]
- Sunde, M.G.; Diamond, D.D.; Elliott, L.F.; Hanberry, P.; True, D. Mapping high-resolution percentage canopy cover using a multi-sensor approach. Remote. Sens. Environ. 2020, 242, 111748. [Google Scholar] [CrossRef]
- Diamond, D.D.; Elliott, L.F.; Sunde, M. Ecological Systems of the South Texas Coast. Southwest. Nat. 2024, 68, 100–111. [Google Scholar] [CrossRef]
- Trautmann, T.; Koirala, S.; Carvalhais, N.; Güntner, A.; Jung, M. The importance of vegetation in understanding terrestrial water storage variations. Hydrol. Earth Syst. Sci. 2022, 26, 1089–1109. [Google Scholar] [CrossRef]
- Hamilton, H.; Smyth, R.L.; Young, B.E.; Howard, T.G.; Tracey, C.; Breyer, S.; Cameron, D.R.; Chazal, A.; Conley, A.K.; Frye, C.; et al. Increasing taxonomic diversity and spatial resolution clarifies opportunities for protecting US imperiled species. Ecol. Appl. 2022, 32, e2534. [Google Scholar] [CrossRef] [PubMed]
- Taneja, R.; Hilton, J.; Wallace, L.; Reinke, K.; Jones, S. Effect of fuel spatial resolution on predictive wildfire models. Int. J. Wildland Fire 2021, 30, 776–789. [Google Scholar] [CrossRef]
- Lechner, A.M.; Rhodes, J.R. Recent Progress on Spatial and Thematic Resolution in Landscape Ecology. Curr. Landsc. Ecol. Rep. 2016, 1, 98–105. [Google Scholar] [CrossRef]
- Abdi, A.M.; Brandt, M.; Abel, C.; Fensholt, R. Satellite Remote Sensing of Savannas: Current Status and Emerging Opportunities. J. Remote Sens. 2022, 2022, 9835284. [Google Scholar] [CrossRef]
- Reiner, F.; Brandt, M.; Tong, X.; Skole, D.; Kariryaa, A.; Ciais, P.; Davies, A.; Hiernaux, P.; Chave, J.; Mugabowindekwe, M.; et al. More than one quarter of Africa’s tree cover is found outside areas previously classified as forest. Nat. Commun. 2023, 14, 1–10. [Google Scholar] [CrossRef]
- Woods, M.; Foti, A.J.; Chapman, T.L.; Omernik, S.S.; Wise, J.M.; Murray, J.A.; Prior, E.O.; Pagan, W.L.; Comstock, J.B.; Radford, J.A. Ecoregions of Arkansas (Color Poster with Map, Descriptive Text, Summary Tables, and Photographs); U.S. Geological Survey: Reston, VA, USA, 2004.
- European Space Agency (ESA). Sentinel-2 Overview. 2021. Available online: https://sentinels.copernicus.eu/web/sentinel/missions/sentinel-2 (accessed on 24 September 2024).
- European Space Agency (ESA). MultiSpectral Instrument (MSI) Overview. 2021. Available online: https://sentinels.copernicus.eu/web/sentinel/technical-guides/sentinel-2-msi/msi-instrument (accessed on 24 September 2024).
- Glenn, E.P.; Nagler, P.L.; Huete, A.R. Vegetation Index Methods for Estimating Evapotranspiration by Remote Sensing. Surv. Geophys. 2010, 31, 531–555. [Google Scholar] [CrossRef]
- Jiang, Z.; Huete, A.R.; Didan, K.; Miura, T. Development of a two-band enhanced vegetation index without a blue band. Remote Sens. Environ. 2008, 112, 3833–3845. [Google Scholar] [CrossRef]
- Qi, J.; Chehbouni, A.; Huete, A.R.; Kerr, Y.H.; Sorooshian, S. A modified soil adjusted vegetation index. Remote Sens. Environ. 1994, 48, 119–126. [Google Scholar] [CrossRef]
- Breiman, L. Random forests. Mach. Learn. 2001, 45, 5–32. [Google Scholar] [CrossRef]
- Microsoft. Computer Generated Building Footprints for the United States. 2021. Available online: https://github.com/microsoft/usbuildingfootprints (accessed on 11 December 2023).
- Jin, S.; Homer, C.; Yang, L.; Danielson, P.; Dewitz, J.; Li, C.; Zhu, Z.; Xian, G.; Howard, D. Overall Methodology Design for the United States National Land Cover Database 2016 Products. Remote Sens. 2019, 11, 2971. [Google Scholar] [CrossRef]
- USDA National Agricultural Statistics Service (NASS). Cropland Data Layer; USDA-NASS: Washington, DC, USA, 2022. Available online: https://nassgeodata.gmu.edu/CropScape/ (accessed on 11 December 2023).
- Pekel, J.-F.; Cottam, A.; Gorelick, N.; Belward, A.S. High-resolution mapping of global surface water and its long-term changes. Nature 2016, 540, 418–422. [Google Scholar] [CrossRef]
- Vergopolan, N.; Chaney, N.W.; Beck, H.E.; Pan, M.; Sheffield, J.; Chan, S.; Wood, E.F. Combining hyper-resolution land surface modeling with SMAP brightness temperatures to obtain 30-m soil moisture estimates. Remote Sens. Environ. 2020, 242, 111740. [Google Scholar] [CrossRef]
- Staff, S.S. The Gridded Soil Survey Geographic (gSSURGO) Database; United States Department of Agriculture, Natural Resources Conservation Service: Washington, DC, USA, 2020. Available online: https://gdg.sc.egov.usda.gov/ (accessed on 11 December 2023).
- NatureServe. International Ecological Classification Standard: Terrestrial Ecological Classifications. NatureServe Central Databases. 2013. Available online: https://www.natureserve.org/products/terrestrial-ecological-systems-united-states (accessed on 11 December 2023).
- Elliott, L.F.; Diamond, D.D.; True, C.D.; Blodgett, C.F.; Pursell, D.; German, D.; Treuer-Kuehn, A. Ecological System of Texas: Summary Report; Texas Parks & Wildlife Department: Austin, TX, USA, 2014. Available online: https://tpwd.texas.gov/gis/programs/landscape-ecology/supporting-documents/final-summary-report (accessed on 10 October 2024).
- Klimas, T.; Murray, C.V.; Pagan, E.O.; Langston, J.; Foti, H. A Regional Guidebook for Applying the Hydrogeomorphic Approach to Assessing Functions of Forested Wetlands in the Delta Region of Arkansas, Lower Mississippi River Alluvial Valley, Version 2.0; US Army Corps of Engineers, Engineer Research and Development Center: Vicksburg, MS, USA, 2011.
- Klimas, M.; Foti, C.V.; Pagan, T.; Murray, J.; Williamson, E. Potential Natural Vegetation of the Mississippi Alluvial Valley: Western Lowlands, Arkansas, Field Atlas; US Army Corps of Engineers, Engineer Research and Development Center: Vicksburg, MS, USA, 2012.
- Dewitz, J.; U.S. Geological Survey. National Land Cover Database (NLCD) 2019 Products. In U.S. Geological Survey Data Release; U.S. Geological Survey: Reston, VA, USA, 2021. [Google Scholar] [CrossRef]
- United States Geological Survey (USGS). Watershed Boundary Dataset (WBD). In USGS National Map Downloadable Data Collection; U.S. Geological Survey: Reston, VA, USA, 2023. Available online: https://www.usgs.gov/national-hydrography/watershed-boundary-dataset (accessed on 10 November 2023).
- Allen, Y. Landscape Scale Assessment of Floodplain Inundation Frequency Using Landsat Imagery. River Res. Appl. 2016, 32, 1609–1620. [Google Scholar] [CrossRef]
- United States Geological Survey (USGS). USGS National Hydrography Dataset Plus High Resolution (NHDPlus HR) Version 2.1; U.S. Geological Survey: Reston, VA, USA, 2023. Available online: https://www.usgs.gov/national-hydrography/nhdplus-high-resolution (accessed on 10 November 2023).
- USDA Forest Service. Usfs Landscape Change Monitoring System Conterminous United States Version 2023-9; USDA: Salt Lake City, UT, USA, 2023.
- Nelson, P. Glade Mapping Project Final Report. Gulf Coastal Plains and Ozarks Landscape Conservation Cooperative. Available online: https://www.sciencebase.gov/catalog/item/5a0a0db4e4b09af898c9e94f (accessed on 10 September 2024).
- Gislason, P.O.; Benediktsson, J.A.; Sveinsson, J.R. Random Forests for land cover classification. Pattern Recognit. Lett. 2006, 27, 294–300. [Google Scholar] [CrossRef]
- Hrdina, A.; Romportl, D. Global environmental systems—Multivariate anthropoecological classification. J. Maps 2023, 19. [Google Scholar] [CrossRef]
- Chaney, N.W.; Wood, E.F.; McBratney, A.B.; Hempel, J.W.; Nauman, T.W.; Brungard, C.W.; Odgers, N.P. POLARIS: A 30-meter probabilistic soil series map of the contiguous United States. Geoderma 2016, 274, 54–67. [Google Scholar] [CrossRef]
- Neuenschwander, A.; Pitts, K. The ATL08 land and vegetation product for the ICESat-2 Mission. Remote Sens. Environ. 2019, 221, 247–259. [Google Scholar] [CrossRef]
- Dubayah, R.; Hofton, M.; Blair, J.; Armston, J.; Tang, H.; Luthcke, S. GEDI L2A Elevation and Height Metrics Data Global Footprint Level V002 [Data Set]; NASA EOSDIS Land Processes Distributed Active Archive Center: Sioux Falls, SD, USA, 2021. [Google Scholar] [CrossRef]




| Land Cover Type |
|---|
| Water |
| Developed Impervious |
| Developed Mixed Intensity |
| Barren |
| Row Crops |
| Deciduous Woodland and Forest |
| Deciduous Shrubland and Young Woodland |
| Evergreen Woodland and Forest |
| Evergreen Shrubland and Young Woodland |
| Herbaceous |
| Wet Herbaceous |
| Wooded Wetland and Swamp |
| Sentinel-2 Orbit | Leaf-off | Leaf-on (Early) | Leaf-on (Late) |
|---|---|---|---|
| Orbit 69 (West) | 7 December 2020 | 31 May 2020 | 23 September 2020 |
| Orbit 26 (Central) | 9 December 2020 | 22 June 2021 | 30 September 2020 |
| Orbit 126 (East) | 1 December 2020 | 11 May 2018 | 27 September 2021 |
| Ecological Type | Area (ha) | Percent | Description |
|---|---|---|---|
| Ozark–Ouachita Dry–Mesic Oak Forest | 2,448,995 | 17.52% | This type is mapped over typic soils throughout the Ozark and Ouachita mountain regions. Many areas are closed-canopy forests or nearly so in the modern landscape. Important species include white oak (Quercus alba), hickory species (Carya tomentosa, C. texana), black oak (Q. velutina), post oak (Q. stellata), and chinkapin oak (Q. muehlenbergii, higher pH soils), which are characteristic of this type. The most Mesic areas may contain sugar maple (Acer saccharum) and northern red oak (Q. rubra) as important components. Flowering dogwood (Cornus florida), eastern redbud (Cercis canadensis), hophornbeam (Ostrya virginiana), winged elm (Ulmus alata), and sassafras (Sassafras albidum) are common woody understory species. Shortleaf pine (Pinus echinata) may be a component. |
| Row Crops | 2,399,376 | 17.16% | This type includes all cropland where fields are fallow for some portion of the year in 2021. Some fields may rotate into and out of cultivation frequently, sometimes depending on flooding duration during any given year. |
| Ozark–Ouachita Disturbance Grassland | 931,965 | 6.67% | This type circumscribes broad variation, but in the modern landscape, most representatives are grazed pastures. Common species are non-native and grazing tolerant grasses and forbs, such as Bermudagrass (Cynodon dactylon), tall fescue (Schedonorus arundinaceus), annual ragweed (Ambrosia psylostachya), hogword (Croton capitatus), bromes (Bromus spp.), perennial ryegrass (Lolium perenne), and a variety of grazing tolerate and early successional herbaceous species. Less heavily grazed areas may support grasslands with species such as little bluestem (Schizachyrium scoparium), big bluestem (Andropogon gerardii), and yellow Indiangrass (Sorghastrum nutans). |
| Ozark–Ouachita Pine Woodland and Forest | 534,073 | 3.82% | This type is mapped on all soil types where shortleaf pine (Pinus echinata) is dominant in stands that have not been harvested since 1985. White oak (Quercus alba), post oak (Q. stellata), and mockernut hickory (Carya tomentosa) are common components. |
| Mississippi Alluvial Valley and West Gulf Coastal Plain Typic Mature Pine Plantation | 499,423 | 3.57% | This type is mapped where mature pines occur in areas that have not been harvested since 1985. These stands include older managed pines, predominantly loblolly pine (Pinus taeda). |
| West Gulf Coastal Plain Large River Floodplain Deciduous Forest | 481,492 | 3.44% | This type is mapped on floodplains that have a wide range of hydrologic regimes. Common canopy species include sweetgum (Liquidambar styraciflua), water oak (Quercus nigra), willow oak (Q. phellos), green ash (Fraxinus pennsylvanica), and American elm (Ulmus americana), although numerous other species may be important to dominant components. |
| Floodplain Pine Plantation and Forest | 367,744 | 2.63% | This type is mapped on floodplain soils where pines (predominantly loblolly pine, Pinus taeda) are dominant. |
| Open Water | 337,799 | 2.42% | This type was open water during all seasons at the time of data acquisition for the current classification. |
| Mississippi River High Floodplain Deciduous Forest | 336,139 | 2.40% | This type is mapped on floodplain soils that were flooded for roughly less than 20% of years since 1983. Common species include willow oak (Quercus phellos), water oak (Quercus nigra), sweetgum (Liquidambar styraciflua), sugarberry (Celtis laevigata), green ash (Fraxinus pennsylvanica), American elm (Ulmus americana), boxelder (Acer negundo), and pin oak (Q. palustris). River front areas may include sycamore (Platanus occidentalis), eastern cottonwood (Populus deltoides), and black willow (Salix nigra) as important species. |
| Pine Plantation (barren, herbaceous, and deciduous shrub cover) | 335,052 | 2.40% | This type consists of young pine plantations that were harvested between 2011 and 2021 and remain barren or dominated by herbaceous or deciduous shrub cover. In addition to young, planted pines, typically loblolly pine (Pinus taeda), species such as sweetgum (Liquidambar styraciflua, central and south), winged elm (Ulmus alata), American beautyberry (Callicarpa americana), sweetgum (Liquidambar styraciflua), red maple (Acer rubra), Rubus spp., Smilax spp., broomsedge bluestem (Andropogon virginicus), and woodoats (Chasmanthium sessiliflorum) are common components. |
| West Gulf Coastal Plain Upland Deciduous Forest | 329,597 | 2.36% | This type is mapped on typic upland soils. Common overstory species include post oak (Q. stellata), southern red oak (Q. falcata), black oak (Q. velutina), water oak (Q. nigra), white oak (Q. alba), and mockernut hickory (Carya tomentosa). Common shrubs include hawthorns (Crataegus spp.), American beauty berry (Callicarpa americana), Vaccinium spp., Viburnum spp., and Rubus spp. |
| Ozark–Ouachita Mature Pine Plantation | 327,478 | 2.34% | This type consists mainly of mature pine plantations (Pinus echinacea or P. taeda) or dense pine stands that were harvested between 1985 and 2011. |
| Mississippi Alluvial Valley and West Gulf Coastal Plain Typic Young Pine Plantation | 318,116 | 2.28% | The type is mapped mainly in the Crowley’s Ridge and Grande Prairie ecoregions in areas that are higher in elevation than the Mississippi Alluvial Valley plain surface. Common trees include white oak (Quercus alba), mockernut hickory (Carya tomentosa), Texas hickory (Carya texana), northern red oak (Quercus rubra, Crowley’s Ridge), southern red oak (Quercus falcata), cherrybark oak (Quercus pagoda), post oak (Quercus stellata), Shumard oak (Quercus shumardii), and black oak (Quercus velutina). Winged elm (Ulmus alata) and hophornbeam (Ostrya virginiana) are common in the understory. |
| South–Central Interior Large Floodplain Deciduous Forest | 203,247 | 1.45% | This type is mapped on bottomland soils across a variety of hydrologic regimes and various stages of disturbance. Common canopy dominants may include ash species (Fraxinus americana, F. pennsylvanica), elm species (Ulmus americana, U. rubra), sweetgum (Liquidambar styraciflua), sycamore (Platanus occidentalis), sugarberry species (Celtis laevigata), black willow (Salix nigra), boxelder (Acer negundo), Shumard oak (Quercus shumardii), and bur oak (Quercus macrocarpa). Vines such as eastern poison ivy (Toxicodendron radicans), grape species (Vitis spp.), Virginia creeper (Parthenocissus quinquefolia), and greenbriar (Smilax spp.) species may be conspicuous components. |
| Mississippi Alluvial Valley and West Gulf Coastal Plain Typic Pine Woodland and Forest | 196,193 | 1.40% | This type consists of pine plantations that were harvested within the 11 years prior to 2021, replanted, and are now dominated by young pine. Loblolly pine (Pinus taeda) is the most common species. |
| West Gulf Coastal Plain Upland Disturbance Grassland | 191,177 | 1.37% | This type is mapped on typic upland soils. In the modern landscape, these areas often represent grazed pastures or hay fields. Bermudagrass (Cynodon dactylon) is commonly encountered. |
| Mississippi River Low Floodplain Deciduous Forest | 161,834 | 1.16% | This type is mapped on floodplain soils that were flooded in roughly more than 20% of years since 1983. Common species include willow oak (Quercus phellos), sweetgum (Liquidambar syraciflua), overcup oak (Q. lyrata), water hickory (Carya aquatica), green ash (Fraxinus pennsylvanica), sugarberry (Celtis laevigata), American elm (Ulmus americana), slippery elm (Ulmus rubra), and pin oak (Q. palustris). |
| Ozark–Ouachita Dry–Mesic Deciduous Shrubland and Young Woodland | 154,289 | 1.10% | This type represents a variety of young, sparse woodlands, woodland edges, and shrublands. Common woody species are young trees from the Ozark–Ouachita Dry Woodland. Other species may include winged elm (Ulmus alata), sugarberry (Celtis laevigata), sassafras (Sassafras albidum), redbud (Cercis canadensis), red maple (Acer rubrum), hophornbeam (Ostrya virginiana), and Prunus spp. Vines such as poison ivy (Toxicodendron radicans), Virginia creeper (Parthenocissus quinquefolia), greenbrier species (Smilax spp.), and blackberry species (Rubus spp.) are common. |
| Mississippi Alluvial Valley Dry–Mesic Loess Deciduous Forest | 151,914 | 1.09% | This type is mapped in the same area as the Mississippi Alluvial Valley Dry–Mesic Loess Deciduous Forest and may consist of young or sparse woodlands, often with successional trees and shrubs. Common woody species may include post oak (Quercus stellata), black oak (Q. velutina), white oak (Q. alba), hickory species (Carya spp.), winged elm (Ulmus alata), sugarberry (Celtis laevigata), common persimmon (Diospyros virginiana), sassafras (Sassafras albidum), black cherry (Prunus serotina), redbud (Cercis canadensis), and Prunus spp. Vines, such as poison ivy (Toxicodendron radicans), Virginia creeper (Parthenocissus quinquefolia), greenbrier species (Smilax spp.), and blackberry species (Rubus spp.), which are common. |
| Ozark–Ouachita Young Pine Plantation | 148,380 | 1.06% | This type consists of areas dominated by young pines in stands that are fewer than 11 years old as of 2021. |
Disclaimer/Publisher’s Note: The statements, opinions and data contained in all publications are solely those of the individual author(s) and contributor(s) and not of MDPI and/or the editor(s). MDPI and/or the editor(s) disclaim responsibility for any injury to people or property resulting from any ideas, methods, instructions or products referred to in the content. |
© 2024 by the authors. Licensee MDPI, Basel, Switzerland. This article is an open access article distributed under the terms and conditions of the Creative Commons Attribution (CC BY) license (https://creativecommons.org/licenses/by/4.0/).
Share and Cite
Sunde, M.; Diamond, D.; Elliott, L. Ecological Systems Classification: Integrating Machine Learning, Ancillary Modeling, and Sentinel-2 Satellite Imagery. Remote Sens. 2024, 16, 4440. https://doi.org/10.3390/rs16234440
Sunde M, Diamond D, Elliott L. Ecological Systems Classification: Integrating Machine Learning, Ancillary Modeling, and Sentinel-2 Satellite Imagery. Remote Sensing. 2024; 16(23):4440. https://doi.org/10.3390/rs16234440
Chicago/Turabian StyleSunde, Michael, David Diamond, and Lee Elliott. 2024. "Ecological Systems Classification: Integrating Machine Learning, Ancillary Modeling, and Sentinel-2 Satellite Imagery" Remote Sensing 16, no. 23: 4440. https://doi.org/10.3390/rs16234440
APA StyleSunde, M., Diamond, D., & Elliott, L. (2024). Ecological Systems Classification: Integrating Machine Learning, Ancillary Modeling, and Sentinel-2 Satellite Imagery. Remote Sensing, 16(23), 4440. https://doi.org/10.3390/rs16234440

