Development of a Methodology Based on ALS Data and Diameter Distribution Simulation to Characterize Management Units at Tree Level
Abstract
1. Introduction
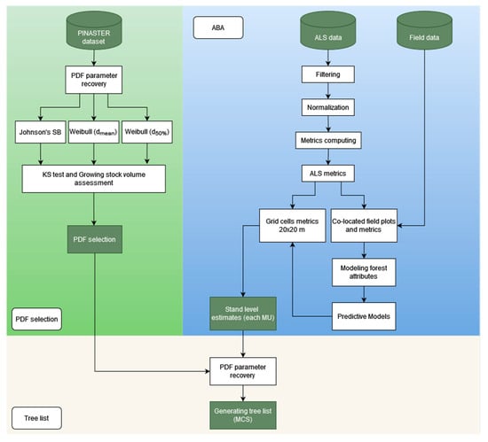
2. Materials and Methods
2.1. Study Area
2.2. Data Used
2.3. LiDAR Data Characteristics and Pre-Processing
2.4. Assessing the Suitability of Johnson’s SB and Weibull PDFs for Diameter Distributions Simulation in Maritime Pine Stands
2.5. Estimating ABA-Derived Inputs to Fit PDF for Each Management Unit
2.6. PDF Parameter Recovery and Tree List Generation for Each Management Unit
3. Results
3.1. Probability Density Function Assessment
3.2. Modeling Forest Attributes Inputs for the PDF Parameters Recovery in Each Management Unit
3.3. Probability Density Function Parameter Recovery and Tree List Generation for Each Management Unit
4. Discussion
5. Conclusions
Author Contributions
Funding
Data Availability Statement
Acknowledgments
Conflicts of Interest
References
- Borges, J.G.; Diaz-Balteiro, L.; McDill, M.E.; Rodriguez, L.C.E. (Eds.) The Management of Industrial Forest Plantations: Theoretical Foundations and Applications; Managing Forest Ecosystems Series; Springer: Dordrecht, The Netherlands, 2014; Volume 33. [Google Scholar]
- Burkhart, H.E.; Tomé, M. Modeling Forest Trees and Stands; Springer: Dordrecht, The Netherlands, 2012. [Google Scholar]
- Næsset, E. Practical large-scale forest stand inventory using a small-footprint airborne scanning laser. Scand. J. For. Res. 2004, 19, 164–179. [Google Scholar] [CrossRef]
- Wulder, M.A.; White, J.C.; Nelson, R.F.; Næsset, E.; Ørka, H.O.; Coops, N.C.; Hilker, T.; Bater, C.W.; Gobakken, T. Lidar sampling for large-area forest characterization: A review. Remote Sens. Environ. 2012, 121, 196–209. [Google Scholar] [CrossRef]
- Næsset, E. Predicting forest stand characteristics with airborne scanning laser using a practical two-stage procedure and field data. Remote Sens. Environ. 2002, 80, 88–99. [Google Scholar] [CrossRef]
- White, J.C.; Wulder, M.A.; Varhola, A.; Vastaranta, M.; Coops, N.C.; Cook, B.D.; Pitt, D.; Woods, M. A best practices guide for generating forest inventory attributes from airborne laser scanning data using an area-based approach. For. Chron. 2013, 89, 722–723. [Google Scholar] [CrossRef]
- Maltamo, M.; Næsset, E.; Vauhkonen, J. (Eds.) Forestry Applications of Airborne Laser Scanning: Concepts and Case Studies; Managing Forest Ecosystems Series; Springer: Dordrecht, The Netherlands, 2014; Volume 27. [Google Scholar]
- Hafley, W.L.; Schreuder, H.T. Statistical distributions for fitting diameter and height data in even-aged stands. Can. J. For. Res. 1977, 7, 481–487. [Google Scholar] [CrossRef]
- Maltamo, M.; Puumalainen, J.; Päivinen, R. Comparison of beta and Weibull functions for modelling basal area diameter distribution in stands of Pinus sylvestris and Picea abies. Scand. J. For. Res. 1995, 10, 284–295. [Google Scholar] [CrossRef]
- Palahi, M.; Pukkala, T.; Trasobares, A. Modelling the diameter distribution of Pinus sylvestris, Pinus nigra and Pinus halepensis forest stands in Catalonia using the truncated Weibull function. Forestry 2006, 79, 553–562. [Google Scholar] [CrossRef]
- Borders, B.E.; Souter, R.A.; Bailey, R.L.; Ware, K.D. Ware, Percentile-Based Distributions Characterize Forest Stand Tables. For. Sci. 1987, 33, 570–576. [Google Scholar]
- Páscoa, F. Estrutura Crescimento e Produção em Povoamentos de Pinheiro Bravo. Um Modelo de Simulação. Ph.D. Thesis, Instituto Superior de Agronomia, Lisboa, Portugal, 1987. [Google Scholar]
- Fonseca, T.F.; Marques, C.P.; Parresol, B.R. Describing Maritime Pine Diameter Distributions with Johnson’s SB Distribution Using a New All-Parameter Recovery Approach. For. Sci. 2009, 55, 367–373. [Google Scholar] [CrossRef]
- Mateus, A.; Tomé, M. Modelling the diameter distribution of eucalyptus plantations with Johnson’s S B probability density function: Parameters recovery from a compatible system of equations to predict stand variables. Ann. For. Sci. 2011, 68, 325–335. [Google Scholar] [CrossRef][Green Version]
- Palahí, M.; Pukkala, T.; Blasco, E.; Trasobares, A. Comparison of beta, Johnson’s SB, Weibull and truncated Weibull functions for modeling the diameter distribution of forest stands in Catalonia (north-east of Spain). Eur. J. Forest Res. 2007, 126, 563–571. [Google Scholar] [CrossRef]
- Gobakken, T.; Næsset, E. Estimation of diameter and basal area distributions in coniferous forest by means of airborne laser scanner data. Scand. J. For. Res. 2004, 19, 529–542. [Google Scholar] [CrossRef]
- Gobakken, T.; Næsset, E. Weibull and percentile models for lidar-based estimation of basal area distribution. Scand. J. For. Res. 2005, 20, 490–502. [Google Scholar] [CrossRef]
- Maltamo, M.; Suvanto, A.; Packalén, P. Comparison of basal area and stem frequency diameter distribution modelling using airborne laser scanner data and calibration estimation. For. Ecol. Manag. 2007, 247, 26–34. [Google Scholar] [CrossRef]
- Arias-Rodil, M.; Diéguez-Aranda, U.; Álvarez-González, J.G.; Pérez-Cruzado, C.; Castedo-Dorado, F.; González-Ferreiro, E. Modeling diameter distributions in radiata pine plantations in Spain with existing countrywide LiDAR data. Ann. For. Sci. 2018, 75, 36. [Google Scholar] [CrossRef]
- Cosenza, D.N.; Soares, P.; Guerra-Hernández, J.; Pereira, L.; González-Ferreiro, E.; Castedo-Dorado, F.; Tomé, M. Comparing Johnson’s SB and Weibull Functions to Model the Diameter Distribution of Forest Plantations through ALS Data. Remote Sens. 2019, 11, 2792. [Google Scholar] [CrossRef]
- Leite, R.; Silva, C.; Mohan, M.; Cardil, A.; Almeida, D.; Carvalho, S.; Jaafar, W.; Guerra-Hernández, J.; Weiskittel, A.; Hudak, A.; et al. Individual Tree Attribute Estimation and Uniformity Assessment in Fast-Growing Eucalyptus spp. Forest Plantations Using Lidar and Linear Mixed-Effects Models. Remote Sens. 2020, 12, 3599. [Google Scholar] [CrossRef]
- Guerra-Hernández, J.; Cosenza, D.N.; Cardil, A.; Silva, C.A.; Botequim, B.; Soares, P.; Silva, M.; González-Ferreiro, E.; Díaz-Varela, R.A. Predicting Growing Stock Volume of Eucalyptus Plantations Using 3-D Point Clouds Derived from UAV Imagery and ALS Data. Forests 2019, 10, 905. [Google Scholar] [CrossRef]
- Kaartinen, H.; Hyyppä, J.; Yu, X.; Vastaranta, M.; Hyyppä, H.; Kukko, A.; Holopainen, M.; Heipke, C.; Hirschmugl, M.; Morsdorf, F.; et al. An International Comparison of Individual Tree Detection and Extraction Using Airborne Laser Scanning. Remote Sens. 2012, 4, 950–974. [Google Scholar] [CrossRef]
- Jakubowski, M.; Li, W.; Guo, Q.; Kelly, M. Delineating Individual Trees from Lidar Data: A Comparison of Vector- and Raster-based Segmentation Approaches. Remote Sens. 2013, 5, 4163–4186. [Google Scholar] [CrossRef]
- Jeronimo, S.M.A.; Kane, V.R.; Churchill, D.J.; McGaughey, R.J.; Franklin, J.F. Applying LiDAR Individual Tree Detection to Management of Structurally Diverse Forest Landscapes. J. For. 2018, 116, 336–346. [Google Scholar] [CrossRef]
- Vauhkonen, J.; Ene, L.; Gupta, S.; Heinzel, J.; Holmgren, J.; Pitkanen, J.; Solberg, S.; Wang, Y.; Weinacker, H.; Hauglin, K.M.; et al. Comparative testing of single-tree detection algorithms under different types of forest. Forestry 2012, 85, 27–40. [Google Scholar] [CrossRef]
- White, J.C.; Tompalski, P.; Vastaranta, M.; Wulder, M.; Saarinen, N.; Stepper, C.; Coops, N. A Model Development and Application Guide for Generating an Enhanced Forest Inventory Using Airborne Laser Scanning Data and an Area-Based Approach; Canadian Forest Service: Victoria, BC, Canada, 2017. [Google Scholar] [CrossRef]
- Marques, S.; Rodrigues, A.R.; Paulo, J.A.; Botequim, B.; Borges, J.G. Addressing Carbon Storage in Forested Landscape Management Planning—An Optimization Approach and Application in Northwest Portugal. Forests 2024, 15, 408. [Google Scholar] [CrossRef]
- Instituto da Conservação da Natureza e das Florestas. IFN6—Anexo Técnico; Instituto da Conservação da Natureza e das Florestas: Lisboa, Portugal, 2019. [Google Scholar]
- FIRE-RES—Innovative Solutions for Fire Resilient Territories in Europe. Available online: https://fire-res.eu/ (accessed on 10 July 2024).
- Roussel, J.-R.; Auty, D.; Coops, N.C.; Tompalski, P.; Goodbody, T.R.H.; Meador, A.S.; Bourdon, J.-F.; De Boissieu, F.; Achim, A. lidR: An R package for analysis of Airborne Laser Scanning (ALS) data. Remote Sens. Environ. 2020, 251, 112061. [Google Scholar] [CrossRef]
- R Core Team R: A Language and Environment for Statistical Computing. Available online: https://www.r-project.org/ (accessed on 12 September 2024).
- Johnson, N.L. Systems of frequency curves generated by methods of translation. Biometrika 1949, 36, 149–176. [Google Scholar] [CrossRef]
- Parresol, B.R.; Parresol, B.R. Recovering Parameters of Johnson’s SB Distribution; U.S. Department of Agriculture (USDA) Forest Service, Southern Research Station: Asheville, NC, USA, 2003. [Google Scholar]
- Elzhov, T.V.; Mullen, K.M.; Spiess, A.-N.; Bolker, B. minpack.lm: R Interface to the Levenberg-Marquardt Nonlinear Least-squares Algorithm Found in MINPACK, Plus Support for Bounds. Available online: https://cran.r-project.org/web/packages/minpack.lm/ (accessed on 2 March 2024).
- Parresol, B.R.; Fonseca, T.F.; Marques, C.P. Numerical Details and SAS Programs for Parameter Recovery of the SB Distribution; U.S. Department of Agriculture, Forest Service, Southern Research Station: Asheville, NC, USA, 2010; p. SRS-GTR-122. [Google Scholar]
- Bailey, R.L.; Dell, T.R. Quantifying Diameter Distributions with the Weibull Function. For. Sci. 1973, 19, 97–104. [Google Scholar]
- Siipilehto, J.; Mehtätalo, L. Parameter recovery vs. parameter prediction for the Weibull distribution validated for Scots pine stands in Finland. Silva Fenn. 2013, 47, 4. [Google Scholar] [CrossRef]
- Mehtatalo, L.; Kansanen, K.; Mehtatalo, M.L. Lmfor: Functions for Forest Biometrics 2015, 1.6. Available online: https://cran.r-project.org/web/packages/lmfor/ (accessed on 9 March 2024).
- Arnold, T.B.; Emerson, J.W. R Core Team and contributors worldwide dgof: Discrete Goodness-of-Fit Tests 2012, 1.4. Available online: https://cran.r-project.org/web/packages/dgof/ (accessed on 15 March 2024).
- Tomé, M.; Meyer, A.; Ramos, T.; Barreiro, S.; Faias, S.P.; Cortiçada, A. Relações Hipsométricas e Equações de Diâmetro Da Copa Desenvolvidas No Âmbito Do Tratamento Dos Dados Do Inventário Florestal Nacional 2005–2006; Publicações GIMREF RT; Instituto Superior de Agronomia, Universidade Técnica de Lisboa: Lisboa, Portugal, 2007; p. 23. [Google Scholar]
- Tomé, M.; Faias, S.; Correia, A. Equações de biomassa desenvolvidas no âmbito do tratamento dos dados do Inventário Florestal Nacional 2005-2006; Publicações GIMREF-RT4/2007; Centro de Estudos Florestais, Instituto Superior de Agronomia: Lisboa, Portugal, 2007. [Google Scholar]
- Lumley, T.; Miller, A. Leaps: Regression Subset Selection. R Package Version 3.2. 2024. Available online: https://cran.r-project.org/web/packages/leaps/ (accessed on 20 March 2024).
- Fox, J.; Weisberg, S.; Price, B. Car: Companion to Applied Regression 2001, 3.1–2. Available online: https://cran.r-project.org/web/packages/car/ (accessed on 20 March 2024).
- Allen, D. The Relationship Between Variable Selection and Data Agumentation and a Method for Prediction. Technometrics 2012, 16, 125–127. [Google Scholar] [CrossRef]
- Zellner, A.; Theil, H. Three-stage least squares: Simultaneous estimation of simultaneous equations. Econometrica 1962, 30, 54–78. [Google Scholar] [CrossRef]
- Henningsen, A.; Hamann, J.D. Systemfit: A Package for Estimating Systems of Simultaneous Equations in R. J. Stat. Soft. 2007, 23. Available online: https://cran.r-project.org/web/packages/systemfit/ (accessed on 20 March 2024). [CrossRef]
- Carmel, Y.; Paz, S.; Jahashan, F.; Shoshany, M. Assessing fire risk using Monte Carlo simulations of fire spread. For. Ecol. Manag. 2009, 257, 370–377. [Google Scholar] [CrossRef]
- Wasserman, L. All of Statistics: A Concise Course in Statistical Inference; Springer: New York, NY, USA, 2004. [Google Scholar]
- Lara-Gómez, M.Á.; Navarro-Cerrillo, R.M.; Clavero Rumbao, I.; Palacios-Rodríguez, G. Comparison of Errors Produced by ABA and ITC Methods for the Estimation of Forest Inventory Attributes at Stand and Tree Level in Pinus radiata Plantations in Chile. Remote Sens. 2023, 15, 1544. [Google Scholar] [CrossRef]
- Florestas. ICNF-8o Relatório Provisório De Incêndios Rurais—Direção Nac. De Gestão Do Programa De Fogos Rurais. 2023. Available online: https://icnf.pt/florestas/flestudosdocumentosestatisticasindicadores (accessed on 10 September 2024).




| Dataset | Variable 1 | Unit | Minimum | Mean | Maximum | sd |
|---|---|---|---|---|---|---|
| cm | 0.50 | 6.58 | 23.39 | 5.43 | ||
| cm | 0.46 | 13.15 | 34.88 | 6.69 | ||
| PINASTER | cm | 1.50 | 21.28 | 53.00 | 9.13 | |
| cm | 0.57 | 13.62 | 35.23 | 6.66 | ||
| G | m2 ha−1 | 0.03 | 22.07 | 64.07 | 16.34 | |
| N | stems ha−1 | 244.00 | 1428.11 | 7755.00 | 904.39 | |
| cm | 5.00 | 10.21 | 25.00 | 5.10 | ||
| cm | 9.70 | 21.85 | 43.66 | 8.15 | ||
| Field inventory data | cm | 16.00 | 37.41 | 60.00 | 11.94 | |
| cm | 10.03 | 23.15 | 45.19 | 8.39 | ||
| G | m2 ha−1 | 2.97 | 19.77 | 52.34 | 11.20 | |
| N | stems ha−1 | 120.00 | 534.66 | 1860.00 | 370.53 |
| Metrics | Description |
|---|---|
| Zmean, Zmax | Mean and maximum height |
| Zsd, Zcv | Height standard deviation, height coefficient of variation |
| Ziq | Height interquartile range |
| Zskew, Zkurt | Skewness and kurtosis of height distribution |
| Zsqmean | Quadratic mean height |
| Zentrpy | Height entropy |
| Z5, Z10, Z15, Z20, Z25, Z30, Z35, Z40, Z45, Z50, Z55, Z60, Z65, Z70, Z75, Z80, Z85, Z90, Z95, Z98, Z99 | Height percentile from 5% to 99% |
| CRR | |
| Para2 | Percentage of all returns above 2 m |
| Param | Percentage all returns above mean/Total all returns |
| CC | Percentage of first returns above 2 m |
| Pfram | Percentage of first returns above mean/Total all returns |
| ADD | Mean absolute deviation |
| Pzbvzmn | Percentage of returns above mean height (Zmean) |
| Zpcum1, Zpcum2, Zpcum3, Zpcum4, Zpcum5, Zpcum6, Zpcum7, Zpcum8, Zpcum9 | Cumulative percentage (from 10% to 90%) of returns located in lower 10% maximum elevation |
| * KS (%) | |
|---|---|
| Johnson’s SB | 88.48 (868) |
| 90.72 (890) | |
| 89.29 (876) |
| Statistics | Johnson’s SB | ) | ) |
|---|---|---|---|
| MAE | 17.88 | 14.30 | 14.06 |
| MSE | 661.56 | 388.08 | 376.62 |
| RMSE (%) | 18.40 | 14.09 | 13.88 |
| R² | 0.95 | 0.97 | 0.97 |
| Bias (%) | 12.45 | 7.90 | 7.82 |
| Variable 1 | Independent Variable | Coefficients | R-Squared | Adjusted R-Squared | RMSE |
|---|---|---|---|---|---|
| Intercept | 15.45 | 0.45 | 0.41 | 6.72 | |
| Zmean | 1.64 | ||||
| Pzbvzmn | −0.12 | ||||
| Intercept | 10.99 | 0.55 | 0.52 | 5.78 | |
| Zq25 | 1.59 | ||||
| ADD | 1.94 | ||||
| N | Intercept | 1940.91 | 0.63 | 0.60 | 232.10 |
| Zq85 | −30.84 | ||||
| Zpcum4 | −18.99 |
Disclaimer/Publisher’s Note: The statements, opinions and data contained in all publications are solely those of the individual author(s) and contributor(s) and not of MDPI and/or the editor(s). MDPI and/or the editor(s) disclaim responsibility for any injury to people or property resulting from any ideas, methods, instructions or products referred to in the content. |
© 2024 by the authors. Licensee MDPI, Basel, Switzerland. This article is an open access article distributed under the terms and conditions of the Creative Commons Attribution (CC BY) license (https://creativecommons.org/licenses/by/4.0/).
Share and Cite
Magalhães, J.A.; Guerra-Hernández, J.; Cosenza, D.N.; Marques, S.; Borges, J.G.; Tomé, M. Development of a Methodology Based on ALS Data and Diameter Distribution Simulation to Characterize Management Units at Tree Level. Remote Sens. 2024, 16, 4238. https://doi.org/10.3390/rs16224238
Magalhães JA, Guerra-Hernández J, Cosenza DN, Marques S, Borges JG, Tomé M. Development of a Methodology Based on ALS Data and Diameter Distribution Simulation to Characterize Management Units at Tree Level. Remote Sensing. 2024; 16(22):4238. https://doi.org/10.3390/rs16224238
Chicago/Turabian StyleMagalhães, Jean A., Juan Guerra-Hernández, Diogo N. Cosenza, Susete Marques, José G. Borges, and Margarida Tomé. 2024. "Development of a Methodology Based on ALS Data and Diameter Distribution Simulation to Characterize Management Units at Tree Level" Remote Sensing 16, no. 22: 4238. https://doi.org/10.3390/rs16224238
APA StyleMagalhães, J. A., Guerra-Hernández, J., Cosenza, D. N., Marques, S., Borges, J. G., & Tomé, M. (2024). Development of a Methodology Based on ALS Data and Diameter Distribution Simulation to Characterize Management Units at Tree Level. Remote Sensing, 16(22), 4238. https://doi.org/10.3390/rs16224238

