A Strategic Framework for Establishing Additional In Situ Data Acquisition Sites for Satellite Data Calibration and Validation: A Case Study in South Korean Forests
Abstract
1. Introduction
2. Materials and Methods
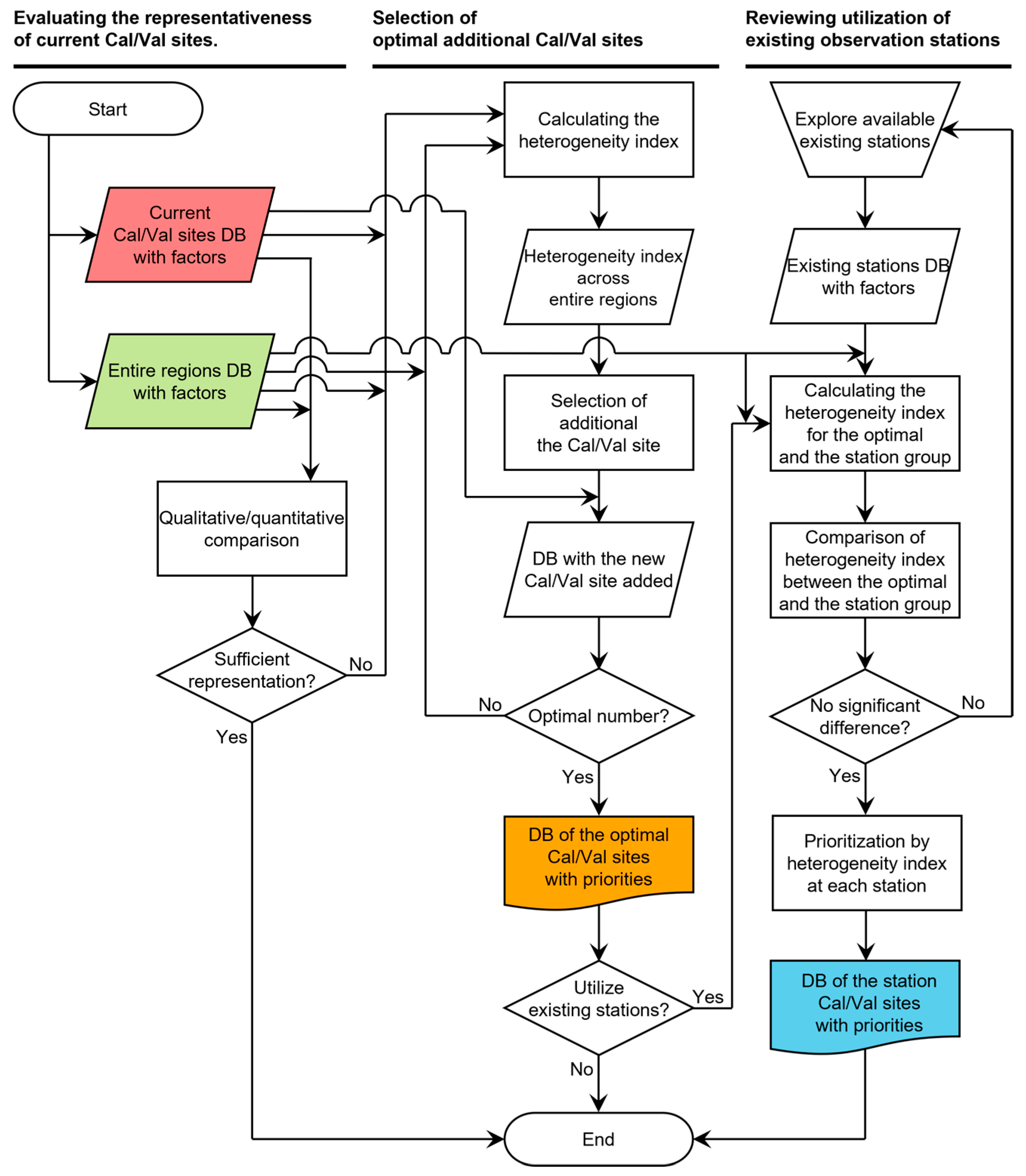
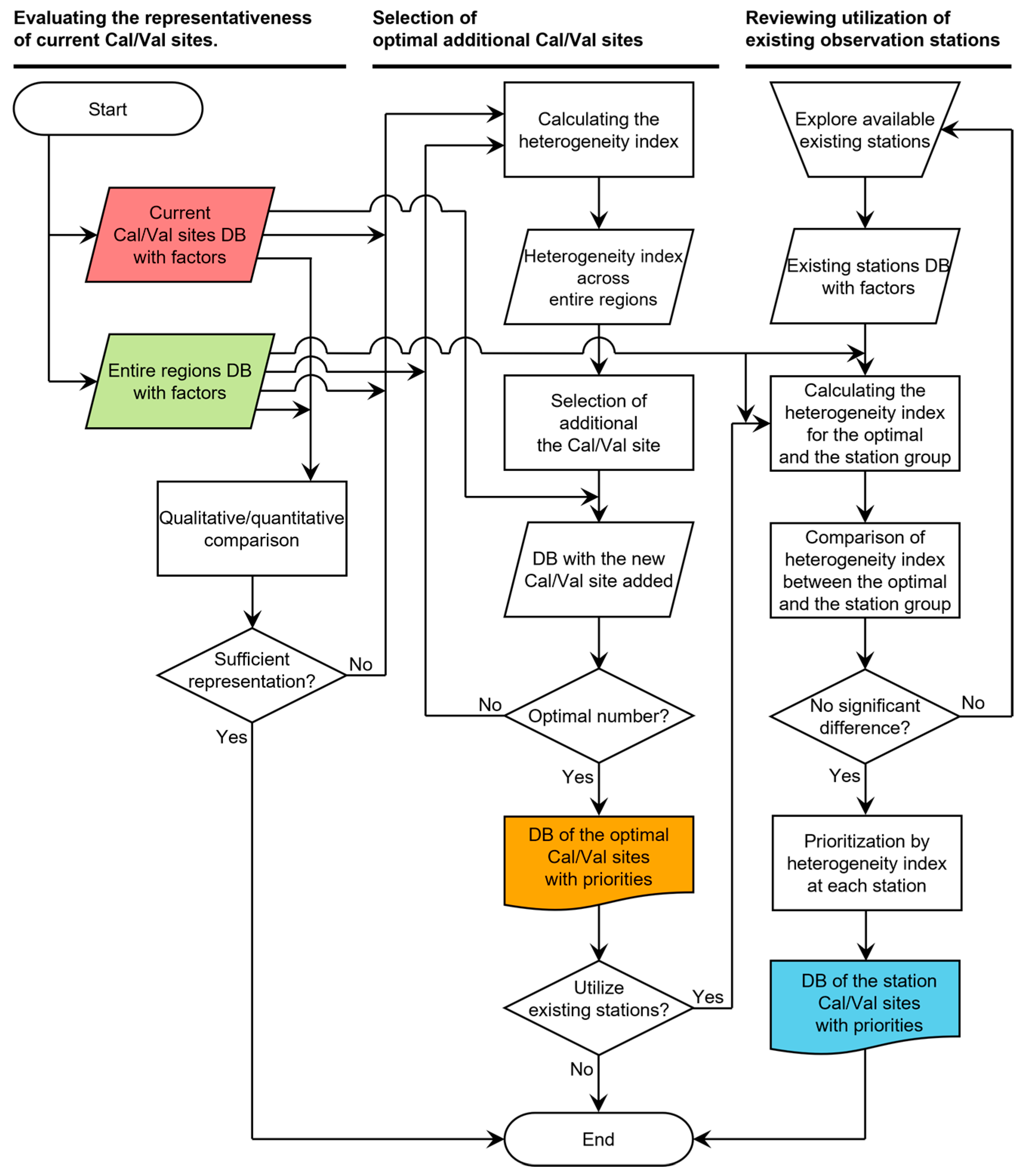
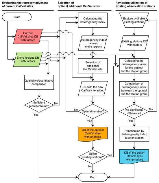
2.1. Representativeness Assessment of Calibration/Validation Site and Additional Installation Planning Process
2.1.1. Collecting and Building Dataset
2.1.2. Analyses
2.2. Propose and Validate the Use of Mountain Weather Networks by the National Institute of Forest Science
3. Results
3.1. Characteristics of Calibration/Validation Site in South Korea
3.1.1. Geographical Location
3.1.2. Climate
3.1.3. Forest Composition
3.1.4. Vegetation Index
3.2. Selecting a Suitable Installation Location
3.3. Optimal Number of Installations
3.4. Evaluate Leveraging Existing Ground Observation Networks
4. Discussion
5. Conclusions
Supplementary Materials
Author Contributions
Funding
Data Availability Statement
Conflicts of Interest
References
- Bachmann, M.; Makarau, A.; Segl, K.; Richter, R. Estimating the influence of spectral and radiometric calibration uncertainties on EnMAP data products—Examples for ground reflectance retrieval and vegetation indices. Remote Sens. 2015, 7, 10689–10714. [Google Scholar] [CrossRef]
- Wen, J.; Wu, X.; Wang, J.; Tang, R.; Ma, D.; Zeng, Q.; Gong, B.; Xiao, Q. Characterizing the Effect of Spatial Heterogeneity and the Deployment of Sampled Plots on the Uncertainty of Ground “Truth” on a Coarse Grid Scale: Case Study for Near-Infrared (NIR) Surface Reflectance. J. Geophys. Res. Atmos. 2022, 127, e2022JD036779. [Google Scholar] [CrossRef]
- Chander, G.; Hewison, T.J.; Fox, N.; Wu, X.; Xiong, X.; Blackwell, W.J. Overview of intercalibration of satellite instruments. IEEE Trans. Geosci. Remote Sens. 2013, 51, 1056–1080. [Google Scholar] [CrossRef]
- Sterckx, S.; Brown, I.; Kääb, A.; Krol, M.; Morrow, R.; Veefkind, P.; Boersma, K.F.; Mazière, M.D.; Fox, N.; Thorne, P. Towards a European Cal/Val service for earth observation. Int. J. Remote Sens. 2020, 41, 4496–4511. [Google Scholar] [CrossRef]
- Helder, D.L.; Basnet, B.; Morstad, D.L. Optimized identification of worldwide radiometric pseudo-invariant calibration sites. Can. J. Remote Sens. 2010, 36, 527–539. [Google Scholar] [CrossRef]
- Lacherade, S.; Fougnie, B.; Henry, P.; Gamet, P. Cross calibration over desert sites: Description, methodology, and operational implementation. IEEE Trans. Geosci. Remote Sens. 2013, 51, 1098–1113. [Google Scholar] [CrossRef]
- Mishra, N.; Helder, D.; Angal, A.; Choi, J.; Xiong, X. Absolute calibration of optical satellite sensors using Libya 4 pseudo invariant calibration site. Remote Sens. 2014, 6, 1327–1346. [Google Scholar] [CrossRef]
- Loew, A.; Bennartz, R.; Fell, F.; Lattanzio, A.; Doutriaux-Boucher, M.; Schulz, J. A database of global reference sites to support validation of satellite surface albedo datasets (SAVS 1.0). Earth Syst. Sci. Data 2016, 8, 425–438. [Google Scholar] [CrossRef]
- Buman, B.; Hueni, A.; Colombo, R.; Cogliati, S.; Celesti, M.; Julitta, T.; Burkart, A.; Siegmann, B.; Rascher, U.; Drusch, M.; et al. Towards consistent assessments of in situ radiometric measurements for the validation of fluorescence satellite missions. Remote Sens. Environ. 2022, 274, 112984. [Google Scholar] [CrossRef]
- Qiao, E.; Ma, C.; Zhang, H.; Cui, Z.; Zhang, C. Evaluation of Temporal Stability in Radiometric Calibration Network Sites Using Multi-Source Satellite Data and Continuous In Situ Measurements. Remote Sens. 2023, 15, 2639. [Google Scholar] [CrossRef]
- Yang, F.; Zhu, A.X.; Ichii, K.; White, M.A.; Hashimoto, H.; Nemani, R.R. Assessing the representativeness of the AmeriFlux network using MODIS and GOES data. J. Geophys. Res. Biogeosci. 2008, 113, G04036. [Google Scholar] [CrossRef]
- He, H.; Zhang, L.; Gao, Y.; Ren, X.; Zhang, L.; Yu, G.; Wang, S. Regional representativeness assessment and improvement of eddy flux observations in China. Sci. Total Environ. 2015, 502, 688–698. [Google Scholar] [CrossRef] [PubMed]
- Mertikas, S.P.; Donlon, C.; Cullen, R.; Tripolitsiotis, A. Scientific and operational roadmap for fiducial reference measurements in satellite altimetry calibration & validation. In Fiducial Reference Measurements for Altimetry, Proceedings of the International Review Workshop on Satellite Altimetry Cal/Val Activities and Applications; Springer: Berlin, Germany, 2020; pp. 105–109. [Google Scholar]
- Lee, J.; Lim, J.; Lee, J.; Park, J.; Won, M. Ground-Based NDVI Network: Early Validation Practice with Sentinel-2 in South Korea. Sensors 2024, 24, 1892. [Google Scholar] [CrossRef] [PubMed]
- Kwon, S.K.; Kim, K.M.; Lim, J. A study on pre-evaluation of tree species classification possibility of CAS500-4 using RapidEye satellite imageries. Korean J. Remote Sens. 2021, 37, 291–304. [Google Scholar]
- Cha, S.; Won, M.; Jang, K.; Kim, K.; Kim, W.; Baek, S.; Lim, J. Deep learning-based forest fire classification evaluation for application of CAS500-4. Korean J. Remote Sens. 2022, 38, 1273–1283. [Google Scholar]
- Lim, J.; Cha, S.; Won, M.; Kim, J.; Park, J.; Ryu, Y.; Lee, W.K. Design of calibration and validation area for forestry vegetation index from CAS500-4. Korean J. Remote Sens. 2022, 38, 311–326. [Google Scholar]
- Justice, C.; Belward, A.; Morisette, J.; Lewis, P.; Privette, J.; Baret, F. Developments in the ‘validation’ of satellite sensor products for the study of the land surface. Int. J. Remote Sens. 2000, 21, 3383–3390. [Google Scholar] [CrossRef]
- Sánchez-Zapero, J.; Martínez-Sánchez, E.; Camacho, F.; Wang, Z.; Carrer, D.; Schaaf, C.; Garcia-Haro, F.J.; Nickeson, J.; Cosh, M. Surface ALbedo VALidation (SALVAL) Platform: Towards CEOS LPV Validation Stage 4—Application to Three Global Albedo Climate Data Records. Remote Sens. 2023, 15, 1081. [Google Scholar] [CrossRef]
- Yoon, S.; Jang, K.; Won, M. The spatial distribution characteristics of Automatic Weather Stations in the mountainous area over South Korea. Korean J. Agric. For. Meteorol. 2018, 20, 117–126. [Google Scholar]
- Mountain Weather Information System. Available online: http://mtweather.nifos.go.kr/ (accessed on 22 July 2024).
- QGIS Geographic Information System. Open Source Geospatial Foundation Project. Available online: http://qgis.org (accessed on 22 July 2024).
- Forest Geospatial Information System. Available online: https://map.forest.go.kr/forest/ (accessed on 22 July 2024).
- Fick, S.E.; Hijmans, R.J. WorldClim 2: New 1km spatial resolution climate surfaces for global land areas. Int. J. Climatol. 2017, 37, 4302–4315. [Google Scholar] [CrossRef]
- USGS EROS Archive—Vegetation Monitoring—EROS Visible Infrared Imaging Radiometer Suite (eVIIRS). Available online: https://www.usgs.gov/centers/eros/science/usgs-eros-archive-vegetation-monitoring-eros-visible-infrared-imaging (accessed on 22 July 2024).
- R: A Language and Environment for Statistical Computing. Available online: https://www.R-project.org (accessed on 22 July 2024).
- Vegan: Community Ecology Package. Available online: https://CRAN.R-project.org/package=vegan (accessed on 22 July 2024).
- Bray, J.R.; Curtis, J.T. An ordination of the upland forest communities of southern Wisconsin. Ecol. Monogr. 1957, 27, 326–349. [Google Scholar] [CrossRef]
- Ricotta, C.; Pavoine, S. A new parametric measure of functional dissimilarity: Bridging the gap between the Bray-Curtis dissimilarity and the Euclidean distance. Ecol. Model. 2022, 466, 109880. [Google Scholar] [CrossRef]
- Laliberte, E.; Legendre, P. A distance-based framework for measuring functional diversity from multiple traits. Ecology 2010, 91, 299–305. [Google Scholar] [CrossRef]
- Teillet, P.M.; Thome, K.J.; Fox, N.P.; Morisette, J.T. Earth observation sensor calibration using a global instrumented and automated network of test sites (GIANTS). In Proceedings of the Sensors, Systems, and Next-Generation Satellites V, Tououse, France, 18 September 2001. [Google Scholar]
- Eklundh, L.; Jin, H.; Schubert, P.; Guzinski, R.; Heliasz, M. An optical sensor network for vegetation phenology monitoring and satellite data calibration. Sensors 2011, 11, 7678–7709. [Google Scholar] [CrossRef]
- Loew, A.; Bell, W.; Brocca, L.; Bulgin, C.E.; Burdanowitz, J.; Calbet, X.; Donner, R.V.; Ghent, D.; Gruber, A.; Kaminski, T.; et al. Validation practices for satellite-based Earth observation data across communities. Rev. Geophys. 2017, 55, 779–817. [Google Scholar] [CrossRef]
- Whitcomb, J.; Clewley, D.; Colliander, A.; Cosh, M.H.; Powers, J.; Friesen, M.; McNairn, H.; Berg, A.A.; Bosch, D.D.; Coffin, A.; et al. Evaluation of SMAP core validation site representativeness errors using dense networks of in situ sensors and random forests. IEEE J. Sel. Top. Appl. Earth Obs. Remote Sens. 2020, 13, 6457–6472. [Google Scholar] [CrossRef]
- Niro, F.; Goryl, P.; Dransfeld, S.; Boccia, V.; Gascon, F.; Adams, J.; Themann, B.; Scifoni, S.; Doxani, G. European Space Agency (ESA) Cal/Val strategy for optical land-imaging satellites and pathway towards interoperability. Remote Sens. 2021, 13, 3003. [Google Scholar] [CrossRef]
- Ma, J.; Zhou, J.; Liu, S.; Göttsche, F.M.; Zhang, X.; Wang, S.; Li, M. Continuous evaluation of the spatial representativeness of land surface temperature validation sites. Remote Sens. Environ. 2021, 265, 112669. [Google Scholar] [CrossRef]
- Rossini, M.; Celesti, M.; Bramati, G.; Migliavacca, M.; Cogliati, S.; Rascher, U.; Colombo, R. Evaluation of the spatial representativeness of in situ SIF observations for the validation of medium-resolution satellite SIF products. Remote Sens. 2022, 14, 5107. [Google Scholar] [CrossRef]
- Goryl, P.; Fox, N.; Donlon, C.; Castracane, P. Fiducial reference measurements (FRMs): What are they? Remote Sens. 2023, 15, 5017. [Google Scholar] [CrossRef]
- Huang, Y.; Yu, W.; Xiao, Y.; Song, Z.; Li, D.; Wen, J.; Gong, B.; Ma, M. Spatiotemporal Heterogeneity of Multiple in situ Observational Sites and its Site Deployment Optimization Strategy. IEEE Trans. Geosci. Remote Sens. 2023, 61, 3317482. [Google Scholar] [CrossRef]
- Carvalhais, N.; Reichstein, M.; Collatz, G.J.; Mahecha, M.D.; Migliavacca, M.; Neigh, C.S.R.; Tomelleri, E.; Benali, A.A.; Papale, D.; Seixas, J. Deciphering the components of regional net ecosystem fluxes following a bottom-up approach for the Iberian Peninsula. Biogeosciences 2010, 7, 3707–3729. [Google Scholar] [CrossRef]
- Xiao, J.; Zhuang, Q.; Law, B.E.; Baldocchi, D.D.; Chen, J.; Richardson, A.D.; Melillo, J.M.; Davis, K.J.; Hollinger, D.Y.; Wharton, S.; et al. Assessing net ecosystem carbon exchange of US terrestrial ecosystems by integrating eddy covariance flux measurements and satellite observations. Agric. For. Meteorol. 2011, 151, 60–69. [Google Scholar] [CrossRef]
- Caliński, T.; Harabasz, J. A dendrite method for cluster analysis. Commun. Stat. Theory Methods 1974, 3, 1–27. [Google Scholar] [CrossRef]
- Liu, C.; Berry, P.M.; Dawson, T.P.; Pearson, R.G. Selecting thresholds of occurrence in the prediction of species distributions. Ecography 2005, 28, 385–393. [Google Scholar] [CrossRef]
- Yang, L.; Shami, A. On hyperparameter optimization of machine learning algorithms: Theory and practice. Neurocomputing 2020, 415, 295–316. [Google Scholar] [CrossRef]
- Neyland, M.G.; Brown, M.J.; Su, W. Assessing the representativeness of long-term ecological research sites: A case study at Warra in Tasmania. Aust. For. 2000, 63, 194–198. [Google Scholar] [CrossRef]














Disclaimer/Publisher’s Note: The statements, opinions and data contained in all publications are solely those of the individual author(s) and contributor(s) and not of MDPI and/or the editor(s). MDPI and/or the editor(s) disclaim responsibility for any injury to people or property resulting from any ideas, methods, instructions or products referred to in the content. |
© 2024 by the authors. Licensee MDPI, Basel, Switzerland. This article is an open access article distributed under the terms and conditions of the Creative Commons Attribution (CC BY) license (https://creativecommons.org/licenses/by/4.0/).
Share and Cite
Lee, C.; Seo, M.; Lim, J. A Strategic Framework for Establishing Additional In Situ Data Acquisition Sites for Satellite Data Calibration and Validation: A Case Study in South Korean Forests. Remote Sens. 2024, 16, 3668. https://doi.org/10.3390/rs16193668
Lee C, Seo M, Lim J. A Strategic Framework for Establishing Additional In Situ Data Acquisition Sites for Satellite Data Calibration and Validation: A Case Study in South Korean Forests. Remote Sensing. 2024; 16(19):3668. https://doi.org/10.3390/rs16193668
Chicago/Turabian StyleLee, Cheolho, Minji Seo, and Joongbin Lim. 2024. "A Strategic Framework for Establishing Additional In Situ Data Acquisition Sites for Satellite Data Calibration and Validation: A Case Study in South Korean Forests" Remote Sensing 16, no. 19: 3668. https://doi.org/10.3390/rs16193668
APA StyleLee, C., Seo, M., & Lim, J. (2024). A Strategic Framework for Establishing Additional In Situ Data Acquisition Sites for Satellite Data Calibration and Validation: A Case Study in South Korean Forests. Remote Sensing, 16(19), 3668. https://doi.org/10.3390/rs16193668

