Detection and Retrieval of Supercooled Water in Stratocumulus Clouds over Northeastern China Using Millimeter-Wave Radar and Microwave Radiometer
Abstract
1. Introduction
2. Data and Methods
2.1. Observation Location
2.2. Observational Data
2.3. Cloud Phase Identification and Parameter Retrieval Algorithm Based on Ka-Band Cloud Radar
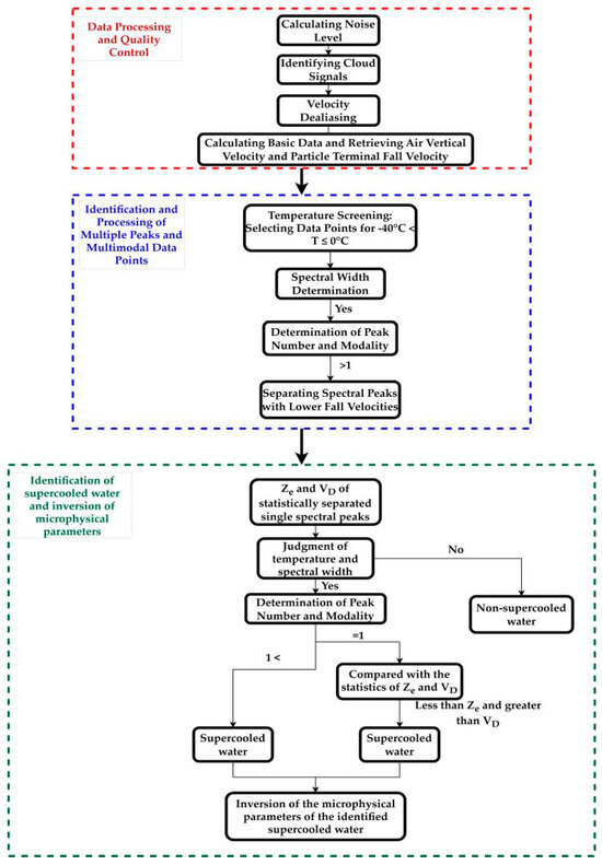
2.3.1. Data Processing and Quality Control
- Calculate Noise Level: We use the segment method proposed by Petitdidier et al. [19] to calculate the noise level (PN). This method involves dividing a long-duration signal into multiple shorter segments and then analyzing each segment to estimate the overall noise level.
- Extract Effective Cloud and Rain Signals: Retrieve all continuous signal segments in the power spectrum that are above PN. Since the signal-to-noise ratio (SNR) of cloud and rain signals is usually stronger than noise and has a broader distribution range, we follow the method provided by Zheng et al. [20] and set an SNR threshold (TSsnr = −12 dB) and a spectrum point number threshold (TSnum = 5) to identify effective cloud and rain signal segments. All spectrum points that do not meet these conditions are considered noise. The maximum noise power is calculated as the boundary between noise and signal (PB). The intersections of PB with the cloud and rain signals on both ends are taken as the start and end points, and the peak value between them is considered as the spectral peak.
- Correct Velocity Ambiguity: When cloud and rain are strong, velocity ambiguity occurs, shown as some cloud and rain signals exceeding the maximum velocity values on both sides of the power spectrum and folding back (as shown in Figure 3a). To avoid the impact of this issue on the accuracy of subsequent microphysical parameter retrieval, we use the de-aliasing method proposed by Zheng et al. [20]. This method corrects for velocity ambiguity by judging the type of ambiguity and its extent based on the principle of continuous change in wind speed with height, from the cloud top downward by layer comparison. The corrected power spectrum is shown in Figure 3b.
- Calculate Radar Base Data through Local Integration: This includes echo power Pr (dBm), reflectivity factor Ze (dBZ), mean Doppler velocity VD (m/s), and spectral width σv (m/s). The calculation formulae are shown in Equations (1)–(5). Here, vs and ve are the Doppler velocities (m/s) at the start and end points of the cloud and rain signals, Pi is the power of the cloud and rain signals (dBm), PN is the noise level (dBm), and C is the radar constant.
- 5.
- In addition to radar base data, this study employs a small-particle-tracing method [21,22] to calculate the average terminal fall velocity (Vt) of the particles and subsequently retrieve the vertical air velocity (Vair). The basic principle is that for the smallest particles that can be measured by a highly sensitive millimeter wave radar, their own velocity is essentially negligible compared to the convective wind speed, so their signal can be used as a tracer to reverse the atmospheric vertical velocity [20,23].
2.3.2. Power Spectrum Analysis
2.3.3. Cloud-Phase Identification
2.3.4. Retrieval of Microphysics in Supercooled Liquid Region
3. Retrieval Results Analysis and Validation
3.1. Vertical Structure of Stratocumulus and Supercooled Water Retrieval Effect
3.2. Distribution of Supercooled Water Regions
3.3. Preliminary Validation of Radar Retrieval Results
4. Conclusions
- Under the background of no significant weather processes, supercooled water is widely distributed within stratocumulus clouds in the Daxing’anling region in spring. The liquid water content is generally below 0.2 g/m3, with the effective radius of particles not exceeding 10 μm. Supercooled water is mainly distributed on both sides of the cloud top and bottom, with reflectivity below 0 dBZ.
- The distribution of supercooled water varies between the two cases due to differences in water vapor density. Updrafts play a positive role in the formation of supercooled water within clouds. In areas with stronger updrafts, both the content and size of supercooled water increase, showing a good correlation between them, which aligns with the relationship between updrafts and supercooled water found by other researchers.
- When comparing the LWP retrieved by the supercooled water identification algorithm with the LWP provided by the microwave radiometer, it was found that both showed consistent trends in identifying LWP variations. The algorithm also performed well in retrieving areas with a high supercooled water content. However, when considering the overall LWP, the algorithm’s results show some discrepancies compared to those from the microwave radiometer. This discrepancy can be attributed to the selection of empirical thresholds and radar sensitivity. Additionally, in mixed-phase regions, the power spectrum may not always display clear multi-peak characteristics, and in regions of secondary ice formation, the presence of multi-peak spectra caused by different sizes of ice crystals can affect the algorithm’s accuracy. Overall, while the algorithm demonstrated a certain level of reliability, further improvements are still needed.
Author Contributions
Funding
Data Availability Statement
Acknowledgments
Conflicts of Interest
References
- Hu, Y.; Rodier, S.; Xu, K.M.; Sun, W.; Huang, J.; Lin, B.; Zhai, P.; Josset, D. Occurrence, liquid water content, and fraction of supercooled water clouds from combined CALIOP/IIR/MODIS measurements. J. Geophys. Res. Atmos. 2010, 115, D00H34. [Google Scholar] [CrossRef]
- Murray, B.J.; O’Sullivan, D.; Atkinson, J.D.; Webb, M.E. Ice nucleation by particles immersed in supercooled cloud droplets. Chem. Soc. Rev. 2012, 41, 6519–6554. [Google Scholar] [CrossRef]
- Choi, Y.-S.; Ho, C.-H.; Kim, S.-W.; Lindzen, R.S. Observational diagnosis of cloud phase in the winter Antarctic atmosphere for parameterizations in climate models. Adv. Atmos. Sci. 2010, 27, 1233–1245. [Google Scholar] [CrossRef]
- McIlhattan, E.A.; L’Ecuyer, T.S.; Miller, N.B. Observational Evidence Linking Arctic Supercooled Liquid Cloud Biases in CESM to Snowfall Processes. J. Clim. 2017, 30, 4477–4495. [Google Scholar] [CrossRef]
- Morrison, H.; de Boer, G.; Feingold, G.; Harrington, J.; Shupe, M.D.; Sulia, K. Resilience of persistent Arctic mixed-phase clouds. Nat. Geosci. 2011, 5, 11–17. [Google Scholar] [CrossRef]
- Zhao, C.; Garrett, T.J. Effects of Arctic haze on surface cloud radiative forcing. Geophys. Res. Lett. 2015, 42, 557–564. [Google Scholar] [CrossRef]
- Bodas-Salcedo, A.; Hill, P.G.; Furtado, K.; Williams, K.D.; Field, P.R.; Manners, J.C.; Hyder, P.; Kato, S. Large Contribution of Supercooled Liquid Clouds to the Solar Radiation Budget of the Southern Ocean. J. Clim. 2016, 29, 4213–4228. [Google Scholar] [CrossRef]
- Lawson, R.P.; Gettelman, A. Impact of Antarctic mixed-phase clouds on climate. Proc. Natl. Acad. Sci. USA 2014, 111, 18156–18161. [Google Scholar] [CrossRef]
- Korolev, A.; McFarquhar, G.; Field, P.R.; Franklin, C.; Lawson, P.; Wang, Z.; Williams, E.; Abel, S.J.; Axisa, D.; Borrmann, S.; et al. Mixed-Phase Clouds: Progress and Challenges. Meteorol. Monogr. 2017, 58, 5.1–5.50. [Google Scholar] [CrossRef]
- Storelvmo, T.; Tan, I. The Wegener-Bergeron-Findeisen process–Its discovery and vital importance for weather and climate. Meteorol. Z. 2015, 24, 455–461. [Google Scholar] [CrossRef]
- Westbrook, C.D.; Illingworth, A.J. Evidence that ice forms primarily in supercooled liquid clouds at temperatures > −27 °C. Geophys. Res. Lett. 2011, 38, L14808. [Google Scholar] [CrossRef]
- Shupe, M.D. Clouds at Arctic Atmospheric Observatories. Part II: Thermodynamic Phase Characteristics. J. Appl. Meteorol. Climatol. 2011, 50, 645–661. [Google Scholar] [CrossRef]
- Verlinde, J.; Harrington, J.Y.; McFarquhar, G.; Yannuzzi, V.; Avramov, A.; Greenberg, S.; Johnson, N.; Zhang, G.; Poellot, M.; Mather, J.H. The mixed-phase Arctic cloud experiment. Bull. Am. Meteorol. Soc. 2007, 88, 205–222. [Google Scholar] [CrossRef]
- Shupe, M.D. A ground-based multisensor cloud phase classifier. Geophys. Res. Lett. 2007, 34, L22809. [Google Scholar] [CrossRef]
- Peng, L.; Chen, H.; Li, B. Application of Fuzzy Logic Method in Retrieving Hydrometeor Phase States in Clouds Using 3 mm Cloud Radar. Remote Sens. Technol. Appl. 2011, 26, 655–663. [Google Scholar]
- Rambukkange, M.P.; Verlinde, J.; Eloranta, E.W.; Flynn, C.J.; Clothiaux, E.E. Using Doppler Spectra to Separate Hydrometeor Populations and Analyze Ice Precipitation in Multilayered Mixed-Phase Clouds. IEEE Geosci. Remote Sens. Lett. 2011, 8, 108–112. [Google Scholar] [CrossRef]
- Ren, T.; Zheng, J.; Liu, L.; Zou, M.; Chen, S.; He, J.; Li, J. Retrieval Study of Supercooled Water in Convective Clouds over Naqu on the Tibetan Plateau Using Millimeter-Wave Radar. J. Infrared Millim. Waves 2022, 41, 831–843. [Google Scholar]
- Shupe, M.D.; Kollias, P.; Matrosov, S.Y.; Schneider, T.L. Deriving Mixed-Phase Cloud Properties from Doppler Radar Spectra. J. Atmos. Ocean. Technol. 2004, 21, 660–670. [Google Scholar] [CrossRef]
- Petitdidier, M.; Sy, A.; Garrouste, A.; Delcourt, J. Statistical characteristics of the noise power spectral density in UHF and VHF wind profilers. Radio. Sci. 1997, 32, 1229–1247. [Google Scholar] [CrossRef]
- Zheng, J. Doppler Spectral Data Processing Methods of Ka-Band Multi-Mode Mm-Wave Radar and Air Vertical Speed Retrieval in Clouds. Ph.D. Thesis, Chinese Academy of Meteorological Sciences, Beijing, China, 2016. [Google Scholar]
- Gossard, E.E. Measurement of Cloud Droplet Size Spectra by Doppler Radar. J. Atmos. Ocean. Technol. 1994, 11, 712–726. [Google Scholar] [CrossRef]
- Gunn, R.; Kinzer, G.D. The Terminal Velocity of Fall for Water Droplets in Stagnant Air. J. Meteorol. 1949, 6, 243–248. [Google Scholar] [CrossRef]
- Shupe, M.D.; Kollias, P.; Poellot, M.; Eloranta, E. On Deriving Vertical Air Motions from Cloud Radar Doppler Spectra. J. Atmos. Ocean. Technol. 2008, 25, 547–557. [Google Scholar] [CrossRef]
- Luke, E.P.; Kollias, P.; Shupe, M.D. Detection of supercooled liquid in mixed-phase clouds using radar Doppler spectra. J. Geophys. Res. Atmos. 2010, 115, D19201. [Google Scholar] [CrossRef]
- Verlinde, J.; Rambukkange, M.P.; Clothiaux, E.E.; McFarquhar, G.M.; Eloranta, E.W. Arctic multilayered, mixed-phase cloud processes revealed in millimeter-wave cloud radar Doppler spectra. J. Geophys. Res. Atmos. 2013, 118, 13199–13213. [Google Scholar] [CrossRef]
- Wang, J.; Ge, J.; Zhang, Q.; Fan, P.; Wei, M.; Li, X. Study of aircraft icing warning algorithm based on millimeter wave radar. J. Meteorol. Res. 2018, 31, 1034–1044. [Google Scholar] [CrossRef]
- Sheng, P. Atmospheric Physics; Peking University Press: Beijing, China, 2013. [Google Scholar]
- Xu, X.; Lu, C.; Liu, Y.; Gao, W.; Wang, Y.; Cheng, Y.; Luo, S.; Van Weverberg, K. Effects of Cloud Liquid-Phase Microphysical Processes in Mixed-Phase Cumuli Over the Tibetan Plateau. J. Geophys. Res. Atmos. 2020, 125, e2020JD033371. [Google Scholar] [CrossRef]
- Li, H.; Korolev, A.; Moisseev, D. Supercooled liquid water and secondary ice production in Kelvin–Helmholtz instability as revealed by radar Doppler spectra observations. Atmos. Chem. Phys. 2021, 21, 13593–13608. [Google Scholar] [CrossRef]
- Korolev, A.; Field, P.R. The Effect of Dynamics on Mixed-Phase Clouds: Theoretical Considerations. J. Atmos. Sci. 2008, 65, 66–86. [Google Scholar] [CrossRef]
- Shupe, M.D.; Kollias, P.; Persson, P.O.G.; McFarquhar, G.M. Vertical Motions in Arctic Mixed-Phase Stratiform Clouds. J. Atmos. Sci. 2008, 65, 1304–1322. [Google Scholar] [CrossRef]
- Stith, J.L.; Dye, J.E.; Bansemer, A.; Heymsfield, A.J.; Grainger, C.A.; Petersen, W.A.; Cifelli, R. Microphysical Observations of Tropical Clouds. J. Appl. Meteorol. 2002, 41, 97–117. [Google Scholar] [CrossRef]
- Lohmann, U.; Henneberger, J.; Henneberg, O.; Fugal, J.P.; Bühl, J.; Kanji, Z.A. Persistence of orographic mixed-phase clouds. Geophys. Res. Lett. 2016, 43, 10512–10519. [Google Scholar] [CrossRef]
- Löhnert, U.; Crewell, S. Accuracy of cloud liquid water path from ground-based microwave radiometry 1. Dependency on cloud model statistics. Radio. Sci. 2003, 38, 8041. [Google Scholar] [CrossRef]
- Marchand, R.; Ackerman, T.; Westwater, E.R.; Clough, S.A.; Cady-Pereira, K.; Liljegren, J.C. An assessment of microwave absorption models and retrievals of cloud liquid water using clear-sky data. J. Geophys. Res. Atmos. 2003, 108, 4773. [Google Scholar] [CrossRef]













| Parameter Name | Parameter Value |
|---|---|
| Operating Frequency | 35 GHz ± 200 MHz |
| Antenna Scanning Mode | Vertical fixed pointing |
| Antenna Gain | 53 dB |
| Antenna Aperture | 1.8 m |
| Detection Range | 0.15–20 km |
| Temporal Resolution | 5 s |
| Spatial Resolution | 30 m |
Disclaimer/Publisher’s Note: The statements, opinions and data contained in all publications are solely those of the individual author(s) and contributor(s) and not of MDPI and/or the editor(s). MDPI and/or the editor(s) disclaim responsibility for any injury to people or property resulting from any ideas, methods, instructions or products referred to in the content. |
© 2024 by the authors. Licensee MDPI, Basel, Switzerland. This article is an open access article distributed under the terms and conditions of the Creative Commons Attribution (CC BY) license (https://creativecommons.org/licenses/by/4.0/).
Share and Cite
Hu, H.; Yin, Y.; Yang, J.; Bao, X.; Zhang, B.; Gao, W. Detection and Retrieval of Supercooled Water in Stratocumulus Clouds over Northeastern China Using Millimeter-Wave Radar and Microwave Radiometer. Remote Sens. 2024, 16, 3232. https://doi.org/10.3390/rs16173232
Hu H, Yin Y, Yang J, Bao X, Zhang B, Gao W. Detection and Retrieval of Supercooled Water in Stratocumulus Clouds over Northeastern China Using Millimeter-Wave Radar and Microwave Radiometer. Remote Sensing. 2024; 16(17):3232. https://doi.org/10.3390/rs16173232
Chicago/Turabian StyleHu, Hao, Yan Yin, Jing Yang, Xinghua Bao, Bo Zhang, and Wei Gao. 2024. "Detection and Retrieval of Supercooled Water in Stratocumulus Clouds over Northeastern China Using Millimeter-Wave Radar and Microwave Radiometer" Remote Sensing 16, no. 17: 3232. https://doi.org/10.3390/rs16173232
APA StyleHu, H., Yin, Y., Yang, J., Bao, X., Zhang, B., & Gao, W. (2024). Detection and Retrieval of Supercooled Water in Stratocumulus Clouds over Northeastern China Using Millimeter-Wave Radar and Microwave Radiometer. Remote Sensing, 16(17), 3232. https://doi.org/10.3390/rs16173232

