You are currently viewing a new version of our website. To view the old version click .
Remote Sensing
  • Article
  • Open Access

21 August 2024

Synergy of UAV-LiDAR Data and Multispectral Remote Sensing Images for Allometric Estimation of Phragmites Australis Aboveground Biomass in Coastal Wetland

,
,
,
,
and
1
School of Geographical Sciences, East China Normal University, Shanghai 200241, China
2
University of Chinese Academy of Sciences, Beijing 100049, China
*
Author to whom correspondence should be addressed.
This article belongs to the Section Ecological Remote Sensing

Abstract

Quantifying the vegetation aboveground biomass (AGB) is crucial for evaluating environment quality and estimating blue carbon in coastal wetlands. In this study, a UAV-LiDAR was first employed to quantify the canopy height model (CHM) of coastal Phragmites australis (common reed). Statistical correlations were explored between two multispectral remote sensing data (Sentinel-2 and JL-1) and reed biophysical parameters (CHM, density, and AGB) estimated from UAV-LiDAR data. Consequently, the reed AGB was separately estimated and mapped with UAV-LiDAR, Sentinel-2, and JL-1 data through the allometric equations (AEs). Results show that UAV-LiDAR-derived CHM at pixel size of 4 m agrees well with the observed stem height (R2 = 0.69). Reed height positively correlates with the basal diameter and negatively correlates with plant density. The optimal AGB inversion model was derived from Sentinel-2 data and JL-1 data with R2 = 0.58, RMSE = 216.86 g/m2 and R2 = 0.50, RMSE = 244.96 g/m2, respectively. This study illustrated that the synergy of UAV-LiDAR data and multispectral remote sensing images has great potential in coastal reed monitoring.

1. Introduction

Monitoring and assessing the coastal wetland ecosystems are crucial for understanding their ecological functions, identifying spatiotemporal changes, and implementing effective management strategies for coastal wetland conservation [1]. Coastal wetlands are essential in maintaining biodiversity, regulating water flow, sequestering carbon, and providing valuable ecosystem services [2,3]. The fundamental physical and matter foundation for these functions is reflected by the wetland vegetation aboveground biomass (AGB) [4,5,6]. Phragmites australis, the common reed, is a predominant species in coastal wetlands worldwide, especially in China [7,8]. Therefore, accurately estimating the AGB of reed stands is indispensable for understanding coastal wetland health, estimating carbon storage, and planning effective restoration and management strategies.
However, accurately estimating reed biomass confronts enormous challenges due to the complex and heterogeneous nature of these ecosystems [9,10]. Traditional field-based methods, such as destructive harvesting and allometric equation (AE), are time-consuming, labor-intensive, and even unreachable due to the widespread distribution of tidal creeks [11,12,13]. Moreover, these methods provide limited spatial coverage and often disturb vulnerable coastal wetland ecosystems. To overcome these challenges, remote sensing techniques have been increasingly used to monitor coastal wetland environments and estimate vegetation parameters such as plant height or biomass [14,15,16].
Sensors on various remote sensing platforms (spaceborne, airborne, and ground-based) have been used for coastal wetland vegetation monitoring, as they provide synoptic and repetitive coverage for large areas with high spatial resolution [17,18,19]. Information about coastal wetland vegetation structure, biomass, and species composition can be rapidly and non-destructively captured [20,21,22]. The availability of remote sensing data provides rich spectral, spatial, and temporal information for mapping reeds in coastal wetlands and estimating the AGB [23,24,25]. For optical remote sensing data, multispectral band reflectance and vegetation indices (VIs) are used to build AEs for biomass inversion [26,27]. Microwave radar remote sensing data, with the ability to penetrate vegetation canopies, provides vertical structure information to enhance classification accuracy of plant types and biomass inversion accuracy [15,16].
Unmanned aerial vehicles (UAVs) equipped with Light detection and ranging systems (UAV-LiDAR) offer an unprecedented opportunity to gather high-resolution point cloud data, facilitating fine-scale mapping and characterization of coastal wetland vegetation [28]. UAV-LiDAR technology has drawn significant attention due to its capability to provide highly precise three-dimensional information about the vegetation canopy height, structure, and biomass [29,30,31]. Luo et al. [32] used airborne LiDAR data and hyperspectral data to construct a multiple linear regression equation for estimating the AGB of P. australis, with a coefficient of determination (R2) of 0.648 and a root-mean-square error (RMSE) of 167.546 g/m2. Similarly, Du et al. [7] conducted a reed biomass estimation using a regression method, with an R2 of 0.845 and an RMSE of 190 g/m2. Furthermore, Li et al. [33] demonstrated that a biomass estimation model for P. australis can be constructed using only spectrometer-derived hyperspectral data, with an R2 of 0.87 and an RMSE of 210 g/m2. However, the expensive cost of spectrometers and airborne hyperspectral sensors hinders the large-scale application of model inversion algorithms. UAVs offer a cost-effective and highly promising alternative that has the potential for broad applicability.
A previous study indicated a significant linear relationship between the canopy height model (CHM) extracted from UAV-LiDAR data and the field-measured values. With the extracted height parameters, an AGB model for reed can achieve an R2 of 0.71, but with a large RMSE of >900 g/m2 [34]. With spaceborne multispectral or airborne hyperspectral remote sensing images, the estimation accuracy of coastal wetland vegetation biomass by LiDAR data can be significantly improved [35]. UAV-LiDAR data, as state-of-the-art remote sensing data, is being widely used to link in situ measurements with satellite observation, which provides a potential alternative for estimating reed AGB using spaceborne multispectral remote sensing data [36].
This study aims to investigate the feasibility of integrating UAV-LiDAR data and spaceborne multispectral remote sensing data for AGB estimation of the reeds, an indigenous coastal wetland vegetation species in the Yangtze River estuary, Southeast China. By combining the strengths of UAV-LiDAR and satellite remote sensing, we proposed an innovative approach to overcome the limitations of traditional field sampling-based methods for improving the accuracy and efficiency of biomass estimation in the reed coastal wetland ecosystems.
The main objectives of this study are: (1) to examine the feasibility of UAV-LiDAR data in quantifying the reed height; (2) to map the AGB of the reeds at a spatial scale using the AE; (3) to explore the potential of the synergy of LiDAR data and multispectral remote sensing image for monitoring the growth of coastal wetland vegetation. This study would provide valuable information for decision-making on coastal wetland management, ecosystem conservation, and climate change mitigation.

2. Materials and Methods

2.1. Study Area

The study area is located at the Chongming Dongtan Wetland at the mouth of the Yangtze River, on the easternmost part of Chongming Island, Shanghai, China, (121°50′–122°05′ E and 31°25′–31°38′ N) (Figure 1). This area lies at <3.8 m geographic elevation above sea level and enjoys a subtropical maritime climate with four distinct seasons. The mean annual temperature is 15.3 °C. The region receives an annual precipitation of 900–1050 mm, mainly concentrating in April through September. The frost-free period is approximately 240 days. The Chongming Dongtan experiences irregular shallow tidal changes, and the tidal cycle alternates twice daily. The average tidal range is 1.96–3.08 m, with a maximum range reaching 4.62–5.95 m. As a pivotal ecological barrier and a strategically important development area in Shanghai, the Chongming Dongtan coastal wetland is home to many pioneer vegetation species, including the indigenous P. australis and exotic Spartina alterniflora. In the study area, the growth season of P. australis was from mid- or late March to early November, while the reproductive growth stage was mainly from September to early November. This makes it favorable for coastal wetland ecology research.
Figure 1. The study area covered by Sentinel-2 and JL-1 images, with the JL-1 image overlaid on top of the Sentinel-2 image in the overlapping regions (A) in which the yellow dash-line box denotes the UAV-LiDAR scanned area (B).

2.2. In Situ Data

A field experiment was conducted in the Chongming Dongtan wetland from late October to early November 2021. The survey sample plots were selected across various reed areas and elevation ranges from 2.8 m to 4 m. The dataset comprised 51 sample plots, shown with green stars in Figure 1A. The survey data involved various morphological parameters of reed plants, such as canopy height (cm) and stem height (cm), basal diameter (mm), and shoot density (shoot/m2).
During the sampling period, a GPS terminal RTK-Trimble R2 (Trimble Inc., Westminster, CO, USA) was employed to record the latitude, longitude, and elevation data of the sample plots. In addition, measuring tapes and a folding rule were used to gather the canopy and stem heights of the reeds. For coastal wetland reeds, the reed stem takes a dominant role in the biomass of the whole plant, and some short and slim plants will have no spikes. Therefore, we measured the canopy and stem height separately for exploring the statistical correlation between the two parameters and the overall biomass. A vernier caliper was also used to measure the basal diameter of the reed plant samples. Within each plot of 1 m × 1 m, the number of reed plants was counted to determine plant density. Among them, three representative reed plants were selected randomly, which matched the canopy height and maturity level from each sample plot for calculating the average canopy height, stem height, and basal diameter. The canopy height of reeds was recorded by averaging the lengths of 3 sampled plants, whereas the stem height was measured from the exposed bottom of the stem above the ground to the base of the highest leaf of the reed plant.
This study collected reed plant samples with different heights in the 51 sample plots and 11 randomly selected ones in the Chongming Dongtan wetland for reed AGB estimation. At each of the total 62 plots, the aboveground portions of reed plants were harvested and packaged. They were taken back to the laboratory to analyze the biophysical properties of reed plant components. These sampled reed plants were separated into three parts: panicles, leaves, and stems, and they were then weighed to compute the fresh weight. After 48 h of drying in an 80 °C oven, these plant parts were re-weighed to calculate their dry weight, i.e., the aboveground biomass (g/m2) hereafter used in this study.

2.3. Unmanned Aerial Vehicle LiDAR Data

In this study, a laser scanning system equipped on the Feima D2000 quadcopter unmanned aerial vehicle (UAV) (Feima Robotics Co, Ltd., Shenzhen, China) was employed to scan the Shanghai Chongming Dongtan Bird National Nature Reserve on 24 August 2021. Parameters of the UAV-mounted LiDAR scanner were as follows: (1) Pulse repetition rate: 320 kHz; (2) Maximum range: 200 m; (3) Laser center wavelength: 903 nm; (4) Beam divergence: 1.2 mrad; (5) Maximum number of returns: 2; (6) Range accuracy: ±3 cm. The UAV operated at an altitude of 120 m, and the scanned area covers approximately 3.2 km2 (Figure 1B). The UAV-LiDAR point cloud data were obtained through the Inertial Explorer v8.80 for a POS solution (https://novatel.com/, accessed on 23 August 2023). The Feima UAV Manager intelligent laser module facilitated point cloud calculation, noise reduction, and point cloud coloring. The point cloud data are georeferenced to the projection system of WGS84_UTM51N.
A few isolated points in the point cloud that exceed the height of the vegetation canopy were removed. The cloth simulation filtering algorithm was utilized to separate the vegetation canopy points from ground points under software environment of CloudCompare v2.12.4 [37]. With an irregular triangular mesh interpolation technique, those ground points were initially rasterized to a digital terrain model (DTM) of the wetland surface at a spatial resolution of 1 m.
Statistical results of point cloud height were examined within rasterized cells at various spatial resolutions. Pearson’s correlation coefficients (R) between observed canopy height, stem height, and the altitude (Z-values) quantiles were initially calculated to determine the optimal spatial resolution. A grid network was first generated from the range [2 m, 10 m] with intervals of 1 m. The grid positions at the sample plots were extracted at which the Z-values percentiles of the point cloud were calculated at the percentile of minimum, 10th, 20th, 30th, 40th, 50th, 60th, 70th, 80th, 90th, 95th, 99th, and maximum. The correlation coefficients were then calculated between these percentile Z-values and the corresponding stem height and canopy height. From the retrieval results, the grid size of a 4 m resolution maintains the highest correlation coefficient. Meanwhile, the linear regression analysis results showed that the differences between the 90th percentile and the lowest percentile against the reed stem height and canopy height achieved the best fitting effect. Therefore, the 90th percentile was the optimal LiDAR metric, and such results were taken as the reference CHM for subsequent analysis.

2.4. Multispectral Remote Sensing Images

The Jilin-1 Wideband 01B satellite (JL-1) was developed and manufactured by Chang Guang Satellite Technology Co., Ltd., Changchun, Jilin Province of China. It operates in a sun-synchronous orbit at a flight altitude of 535 km, and it observes the earth’s surface, covering a width exceeding 150 km. The JL-1 is equipped with a panchromatic band (450–800 nm) that provides a spatial resolution of 0.5 m, as well as multispectral bands including blue (450–510 nm), green (510–580 nm), red (630–690 nm), and near-infrared (770–895 nm) with a spatial resolution of 2 m. For this study, the level-3B surface reflectance data were acquired on 29 September 2021 (Figure 1A), which haves been processed through radiometric calibration, orthorectification and atmospheric correction, and image pansharpening with the principal component analysis algorithm. Consequently, a multispectral image with a resolution of 0.5 m was produced for accurate reed mapping.
Another multispectral remote sensing data, a cloud-free Sentinel-2 image over this study area, was acquired on 2 October 2021 (Figure 1A). The Sentinel-2 constellation consists of twin satellites that operate on a revisit cycle of 5 days. The multispectral instrument (MSI) on the Sentinel-2A satellite collects 13 bands of image with varying spatial resolutions of 10 m, 20 m, and 60 m. The level-2A reflectance data product has undergone atmospheric correction, and it can be accessed for free via the European Space Agency (https://dataspace.copernicus.eu/, accessed on 20 October 2023).
Both JL-1 and Sentinel-2 can capture visible blue (B), green (G), red (R), and near-infrared (NIR) radiation reflected by earth surfaces. The reflectance data from the four bands are used to compute various VIs under the environment of ESA SNAP 9.0 (https://step.esa.int/main/download/snap-download/, accessed on 20 October 2023), i.e., atmospherically resistant vegetation index (ARVI), difference vegetation index (DVI), infrared percentage vegetation index (IPVI), modified soil-adjusted vegetation index (MSAVI), normalized difference vegetation index (NDVI), perpendicular vegetation index (PVI), ratio vegetation index (RVI), soil-adjusted vegetation index (SAVI), transformed normalized difference vegetation index (TNDVI), weighted difference vegetation index (WDVI). They were used to distinguish vegetation from other land cover types (Table 1). Moreover, the vegetation index has been used as an input variable in biomass estimation equations [10,13]. Therefore, attempts were made to investigate the relationship between those biophysical parameters derived from UAV-LiDAR data (CHM and density) and the VIs from Sentinel-2 and JL-1 images. When regression analysis was used to perform inversion, these distribution maps of biophysical parameters were resampled to 10 m for Sentinel-2 and 0.5 m for JL-1, respectively.
Table 1. The vegetation indices are used in this study, as well as their calculation formulas.

2.5. Data Processing and Analysis Method

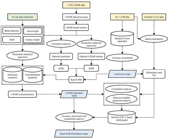
The overall workflow includes five main parts (Figure 2).
Figure 2. The overall workflow for data processing and analysis.

2.5.1. Data Analysis and Allometric Model Development

Field collection of reed structural parameters, canopy height, stem height, basal diameter, number density, and AGB was conducted in the study area. Linear regression or exponential regression is used to construct transformation equations between these measured reed biophysical parameters, and the same method is used to construct AEs between reed parameters and AGB.
The UAV-LiDAR data were rasterized into grid data at different spatial resolutions. The optimal grid size is determined through correlation analysis between the reed canopy height and the elevation percentiles of point clouds. With such spatial resolution, the optimal LiDAR height metric is obtained by a linear regression between reed canopy height and the differences of various elevation percentiles and ground elevation. Likewise, the digital surface model (DSM) is obtained, and the CHM is calculated by subtracting the DTM from the DSM. Additionally, the reed parameter transformation equations and AEs are used to estimate the corresponding LiDAR-based reed parameter and AGB.

2.5.2. Reeds Mapping with JL-1 Data

This study area contains five land covers: P. australis, barren land, water, road, and buildings. Over 90% of the area is covered with the dominant wetland vegetation P. australis, the common reed.
The JL-1 L3B multispectral reflectance data were used to map the reeds through the random forest algorithm. The random forest classification algorithm is a strong classifier that integrates multiple decision trees. It uses the bagging algorithm to generate different subsets of training feature datasets to increase the diversity of the trees. This classification algorithm has been widely used in remote sensing image land cover classification and has been proven effective [48,49]. By setting the number of trees to 200, the random forest algorithm was applied to classify the five land covers and identify the reed.
The regions of interest (ROIs) for land covers were delineated through visual interpretation in conjunction with field survey data. Pixel digital numbers within the ROIs (spectral reflectance of the JL-1 bands and its derived VIs) and a class label construct a sample dataset as inputs of classification algorithm. All samples were divided into training and testing sets with a ratio of 6:4. For the testing samples, they contained 19,200 samples distributed in reed beds. The classification assessment was presented via a confusion matrix, and the total accuracy (%) and Kappa coefficient were calculated to evaluate the mapping results. The reed class was separately extracted to produce a thematic map for consequent AGB mapping.

2.5.3. Mapping Reed AGB through the UAV-LiDAR-Derived CHM

The tough accessibility of coastal wetlands limits the number of sampling plots in the field, making it difficult to directly build a robust statistical regression model between satellite remote sensing data and reed AGB [36]. The UAV-LiDAR data have the ability to bridge the gap between them. Therefore, it is necessary to use the reed CHM derived from UAV-LiDAR data to augment the number of measured ground truth of reed biophysical parameters such as canopy and stem heights.
However, the quality of the original LiDAR point cloud and the processing workflow could contribute to the difference between the rasterized CHM derived from LiDAR data and the actual measured stem and canopy height of the reeds at the sampling plots. Therefore, when the LiDAR-derived CHM was used to calculate AGB, linear regression analysis was first performed to determine the relationship between the LiDAR-derived CHM and the ground-truth data, and then to correct their deviation [50]. The corrected LiDAR-CHM was subsequently used to computed reed basal diameter and number density by statistical relationship between them. Likewise, the LiDAR-AGB was consequently derived via allometric equations with parametric statistical regression.

2.5.4. Mapping Reed AGB with Multispectral Satellite Image

Both JL-1 L3B and Sentinel-2 images were used to calculate VIs, and a correlation analysis was conducted to examine the correlation between the multispectral satellite data and the LiDAR-derived parameters. Within the overlapping area of LiDAR, Sentinel-2, and JL-1 images, multiple stepwise linear regression was implemented to establish regression equations between three LiDAR-derived reed parameters (CHM, density, and AGB) and two groups of multispectral data containing reflectance and VIs, respectively. With 70% of the datasets for model fitting and the remaining 30% for validation, the reed biomass inversion model was separately built for the two satellite datasets. These optimal statistical regression models were then utilized for the whole scene of Sentinel-2 and JL-1 images. In consequence, the spatial distributions of reed AGB were mapped over the entire study area.

2.5.5. Accuracy Assessment of Statistical Models

Statistical measures of the R2, adjusted R2, RMSE, and the relative root-mean-square error (rRMSE), were adapted to assess the performance of regression models. The R2 and adj. R2 were used to evaluate the “goodness of fit” of model simulations and the RMSE and rRMSE to calculate the error between the predicted and reference values [32]. They were calculated as below:
R 2 = 1 i = 1 n y i y i ^ 2 i = 1 n y i y ¯ 2
adj .   R 2 = 1 n 1 n p 1 × 1 R 2
R M S E = 1 n i = 1 n y i y i ^ 2
r R M S E = R M S E y ¯ × 100
where n is the total number of samples, yi is the reference value of sample i, y i ^ is the predicted value of sample i by the model, y ¯ is the mean of all reference values, and p is the number of independent variables in the model.

3. Results

3.1. The Allometric Equations of Reeds

From field measurements at the 51 reed sample plots, the average canopy height and the average stem height range from 1.48 to 3.59 m and from 1.17 to 3.47 m, respectively. There is an observable variation in the density of reed plants, which spans from 28 to 141 plants per square meter for all the sample plots. The base diameter of the reed plant varies from 4.1 to 11.9 mm. Regression analysis results present the relationships between stem height, canopy height, plant density, and basal diameter (Figure 3). The R2 is calculated to evaluate the fitting degree between any two parameters of reeds. Both canopy height and stem height display a closed relationship to plant density, with a high R2 greater than 0.87 (Figure 3A,B), and so does the basal diameter (R2 > 0.83) (Figure 3C,D).
Figure 3. The relationships between reed canopy height and density (A); reed stem height and density (B); reed canopy height and basal diameter (C); reed stem height and basal diameter (D).
Statistics results from the measured reed plants at 62 sample plots show that the plant canopy height ranged from 50.6 to 350.6 cm. For an individual reed plant, the stem is the central portion of the AGB, accounting for 79% of the total plant dry weight. Consequently, the stem volume plays a significant role in calculating the AGB of the reed. Assuming that the stem of the reed is an ideal cylinder, its volume can be calculated using the measured basal diameter and stem height. Four AGB AEs were derived from stem height, canopy height, basal diameter, and stem volume (Figure 4). A comparable analysis with all the reed parameters, the AE with the highest goodness-of-fit (R2 = 0.9441) exists between the ideal cylindrical volume and AGB (Figure 4D). And also, the AE was used to calculate AGB using the UAV-LiDAR-derived CHM for subsequent analysis.
Figure 4. The allometric equations were constructed using the stem height (A), canopy height (B), basal diameter (C), and volume of the ideal cylinder (D) related to the reed AGB.
From the regression analysis, the reed’s basal diameter and plant density can be calculated, given that the reed stem height or canopy height is obtained. Subsequently, the volume of individual plants is determined. By using the AE, the reed AGB is consequently calculated. Therefore, accurate height information, which can be obtained from UAV-LiDAR data, is crucial for the reed AGB estimation.

3.2. Accuracy Assessment of Reed Map

The random forest algorithm produced a land cover map over the study area from combining the original four bands of the JL-1 image and its derived VIs (Figure 5).
Figure 5. Land cover map generated from JL-1 image over the study area.
The assessment results indicate that the 0.5 m resolution land cover map has better precision with an overall classification accuracy of 99.64% and a Kappa coefficient of 0.993 (Table 2). The road class shows the highest accuracy, followed by the reeds, demonstrating successful identification of most reed pixels. Over 99% of the reeds are accurately and precisely extracted from the JL-1 high-resolution multispectral image, although a few of the reed pixels are misclassified as other land cover types. For a total of 19,200 validation points, only 5 pixels are classified as water and 18 as barren land, and the main confusion occurs in water and barren lands, with 15 and 59 pixels misclassified, respectively. In total, such classification accuracy meets the requirements in the synergy of UAV-LiDAR data for further biophysical parameters retrieval and biomass estimation for this study.
Table 2. Confusion matrix and Kappa coefficient of JL-1 classification results.

3.3. The Impact of Grid Size on LiDAR Metrics Extraction

The correlation coefficients between the observed canopy and stem heights, and the simulated one from LiDAR metrics, were computed with different grid sizes (2 m to 10 m) for the observation sites (Figure 6). It is found that the correlation coefficients show an increasing trend for almost all parameters as the grid size increases. When the grid size is over 4 m, the correlation remains relatively stable for both canopy and stem height, with values ranging from 0.68 to 0.8. Therefore, a grid size of 4 m is finally determined and utilized to generate the DSM from the point cloud data. The CHM was calculated by subtracting the DTM from DSM.
Figure 6. The change in Pearson’s correlation coefficients between LiDAR metrics and observed reed canopy height (a) and stem height (b) as the grid size varies from 2 to 10 m.
Probability density analysis was performed on the Z-values of the point cloud at 16 sample plots within the observation domain of UAV-LiDAR. Histogram fitting curves present a bimodal Gaussian distribution (Figure 7), which characterizes the height distribution of the point cloud for both the reed canopy and ground at most of the 16 plots. There are distinct occurrences in four observation plots (Plot I to L) where the point clouds are majorly concentrated in mixtures of the canopy and the ground surfaces.
Figure 7. The probability density distribution (PDF) of point cloud counts within a 4 m grid size at 16 observed plots corresponding to (AP).
The linear regression model indicates the best accuracy (RMSE = 32.0 cm, rRMSE = 12.5%) between the difference between the 90th percentile and the minimum value of the point cloud matrix (i.e., CHM) and the observed stem height. It is observed that there is a consistent trend between the calculated CHM and the ground-truth data with a fit line slope of 0.94. In contrast, the CHM exhibits a slightly better agreement with the stem height than the canopy height (Figure 8). Therefore, the stem height is determined through a bias adjustment to estimate the reed AGB in this study area.
Figure 8. The scatter plot of field-observed reed stem height (A) and canopy height (B) vs. the CHM calculated by UAV-LiDAR data.
The UAV-LiDAR-measured reed stem and canopy heights are slightly less than the ground-truth data. One reason for this is that the in situ measurements capture the accurate length of the reed, whereas the natural bending of reed plants may result in a slight decrease in the CHM observed by UAV-LiDAR. Another possible reason is the time difference between the observation date of UAV-LiDAR data (24 August 2021) and that of the field survey in November, when the reed height is becoming smaller during that growing stage.

3.4. Spatial Distribution Map of the Reed AGB from UAV-LiDAR Data

The spatial distribution of the reed CHM was obtained using the optimal 4 m resolution (Figure 9A). This was achieved by calculating the difference between the 90th quantile Z-values of the point clouds and the processed DTM. The reed stem height was then derived from the CHM through the regression equation in Figure 8A. Additionally, the spatial distribution of reed plant density and base diameter was also calculated using the AEs presented in Figure 3B,D, respectively (Figure 9B,C). Finally, the AGB of the reed beds was calculated by the AE presented in Figure 4D, and its spatial distribution was then mapped at a spatial resolution of 4 m (Figure 9D).
Figure 9. The spatial distribution of reed canopy height (A), stem basal diameter (B), shoot density (C), and aboveground biomass (D) measured by the rasterized UAV-LiDAR data at 4 m spatial resolution.
Within the study area, the distribution of reed AGB spans from 856.8 to 2126.8 g/m2. The AGB distribution exhibits two statistical peaks, concentrated around 1020 g/m2 and 1900 g/m2. Regarding the estimated AGB, low-AGB reeds mainly grow on the edges of tidal trenches, while high-AGB reeds are distributed in flattened peatlands. This distribution pattern could be attributed to the soil salinity and water content in the coastal wetland. As the distance from tidal channels increases, soil salinity tends to rise, and water content significantly decreases, resulting in higher reed AGB [51].

3.5. Reed AGB Estimation with Multispectral Remote Sensing Data

Correlation analysis was conducted between multispectral remote sensing data (band reflectance and VIs) and reed structural parameters (CHM, density, and AGB calculated from UAV-LiDAR data). All the analysis of variance results passed the two-tailed significance test (p < 0.001) (Table 3). Generally, three visible bands for both Sentinel-2 and JL-1 images have a relatively weak correlation with all the reed parameters and a stronger correlation with the NIR band.
Table 3. Pearson’s correlation coefficients between reed biophysical parameters calculated by UAV-LiDAR data and multispectral information of JL-1 and Sentinel-2, respectively.
For JL-1, the NIR band is the most sensitive band for reed CHM among all reflectance bands, which displays a close negative correlation (R = −0.629). However, there are no significant variations for most of the VIs, with correlation coefficients ranging from −0.60 to −0.65 with reed CHM except for the ARVI (R = ~0.5). In contrast, the SAVI displays the most substantial negative correlations (R = −0.663) with the AGB. Otherwise, the correlation coefficients between the Sentinel-2 data (4 reflectance bands and ten VIs) and reed parameters were more significant than that of JL-1 data. Likewise, the Sentinel-2 SAVI has the strongest correlation with the UAV-LiDAR-estimated CHM (R = −0.725), density (R = 0.642), and AGB (R = −0.732), respectively.
Multiple stepwise linear regressions were performed to relate band reflectance and VIs of both Sentinel-2 and JL-1 data with CHM, density, and AGB estimated from UAV-LiDAR data. The adj. R2 and RMSE were employed to assess the performance of optimal multiple regression models (Table 4).
Table 4. Multiple regression models for reed CHM (cm), Density (shoot/m2), and AGB (g/m2) developed by Sentinel-2 and JL-1 data using stepwise multiple regression.
As seen from Table 4, the NIR band of Sentinel-2 plays a dominant role in estimating the reed’s CHM, density, and AGB when building a regression model. By incorporating additional bands or VIs, the adj. R2 of the model increases by around 0.05 or 0.07. Adding more variables, the RMSE improves by 5 cm for CHM, two shoots/m2 for density, and 16 g/m2 for AGB, respectively. The optimal Sentinel-2 model for reed AGB has an adj. R2 of 0.59, RMSE of 216.86 g/m2, and rRMSE of 13.92. In contrast, regression models for JL-1 data exhibit a slightly lower performance. The SAVI becomes the most critical variable in the AGB estimation. The estimation accuracy for AGB decreases by ~28 g/m2 and an overall decrease of ~0.08 in the adj. R2, in comparison with the regression model of the Sentinel-2. With the regression models, three estimated parameters (CHM, density, and AGB) were compared with those calculated from UAV-LiDAR data (Figure 10). In general, the estimated parameters from Sentinel-2 have a better agreement with the UAV-LiDAR-measured ones than that from JL-1 data.
Figure 10. The scatterplots of predicted CHM, Density, and AGB from Sentinel-2 (A1A3) and JL-1 (B1B3) vs. those UAV-LiDAR-measured ones. Where, the red and yellow areas contain more dense points than other areas.
With the optimal regression model, the estimated AGB measurements from Sentinel-2 and JL-1 data are mapped (Figure 11). The estimated AGB from Sentinel-2 ranges from 342.57 g/m2 to 2039.69 g/m2, with an average of 1411.40 g/m2 (Figure 11a). In the overlapping area of UAV-LiDAR, Sentinel-2, and JL-1 data, the spatial distribution patterns of reed AGB show a noticeable consistency. Generally, reed AGB decreases from the inland to the southern coastline, with higher biomass concentrated in the northern Dongtan wetland (>1600 g/m2) and its southwest part in the Dongtan wetland. The reeds with the lowest AGB (<350 g/m2) appear in the eastern coastal region. The inversion results from the JL-1 data model fall within the range of 0.14 to 3355.05 g/m2, with an average of 1314.45 g/m2 and a standard deviation of 333.89 g/m2 (Figure 11b). The high-resolution JL-1 precisely characterizes the low AGB distribution near tidal creeks, with the AGB ranging from 0.14 to 350 g/m2.
Figure 11. The spatial distribution of reed AGB estimated by Sentinel-2 data (a) and JL-1 data (b) by the optimal multiple regression models, respectively, where the red-line area denotes the overlapping observation areas covered by Sentinel-2 and JL-1.
To explicitly illustrate the differences in between estimated results from the two datasets, a comparative analysis was performed over their overlapping observation areas in Figure 11. The estimated AGB map from the JL-1 data in the overlapping area was resampled to keep a consistent spatial resolution with the Sentinel-2 data (10 m) using bilinear interpolation approach. The corresponding AGB results of both datasets were then displayed with a scatter plot (Figure 12). It shows that the vast majority of the scatters are distributed around the 1:1 line, with a small bias of 31.89 g/m2 and rRMSE of 15.2%. On average, the Sentinel-2 inversed ABG is slightly higher than that of JL-1 data. In contrast to JL-1, those overestimated and underestimated points of Sentinel-2 largely distribute in the tidal creek areas and coastal areas, respectively.
Figure 12. The scatterplots of the AGB estimated from Sentinel-2 vs. JL-1 data. Where, the yellow area contains more dense points than other areas.
The largest difference between two inversion results lies in the eastern coastal region in which the AGB of the Sentinel-2 data ranges from 850 to 1100 g/m2, while that of JL-1 data is from 1100 to 1600 g/m2. Another significant difference appeared near the tidal creeks. The AGB results estimated from JL-1 data remained low for those marginal areas of the tidal creeks, ranging from 350 g/m2 to 600 g/m2, whereas the Sentinel-2 estimations are relatively higher with AGB of 600–850 g/m2. This could be attributed to variations in the raw spatial resolution of the two multispectral remote sensing images, respective spectral characteristics (bandwidth and central wavelength), and acquisition time. The fine-resolution JL-1 data (0.5 m) enable the capture of more detail of the sparse or dense reed regions (low-AGB or high-AGB) than Sentinel-2 with a resolution of 10 m.

4. Discussion

4.1. Accurate Quantification of Key Parameters Related to Reed AGB

Until now, the AE is commonly accepted as the most practical method for estimating the wetland vegetation biomass [29]. AEs are generally derived through a statistical regression method based on ground measurements at sample plots. In previous studies, UAV-LiDAR data were often used to extract vegetation canopy height with relatively high accuracy. The extracted CHM has a better goodness of fit to the ground-truth data. However, there is a significant variation in the inversion accuracy in the AGB as different models yield R2 ranging from 0.22 to 0.71 [29,34]. The regression analysis shows that reed stem height or canopy height has a close relationship to basal diameter and plant density (Figure 3). The reed AGB can be calculated by the stem height using the regression equations (Figure 4). This further demonstrates that the reed height is a crucial parameter for AGB estimation.
In addition, it has been demonstrated that reed plant density is an essential parameter in calculating the AGB at a specific size of reed sample plots [36]. Generally, VIs are taken as a proxy for density, and it has been accepted that a strong positive correlation exists between reed density and VIs [32]. However, there is still a lack of quantitative analysis between reed plant density and other biophysical parameters. Our present study demonstrates a significant negative correlation between canopy density and height in reed beds (Figure 3). The more reed plants, the shorter the canopy, and vice versa. Such plant community characteristics of coastal reeds also somewhat reduce the spatial variability of reed AGB. Future studies should pay more attention to plant density, the key biophysical parameter for the reed AGB estimation at a large scale.

4.2. Correlation Analysis between Vegetation Indices and Reed Parameters

Similar correlations exist between different VIs derived from multispectral remote sensing data (Sentinel-2 and JL-1) and reed structural parameters (Table 3). This indicates that adding additional VIs has not improved the accuracy of multiple linear regression models (Table 4). As far as the AGB model with Sentinel-2 data is concerned, the adj. R2 for the optimal model is only 0.05 higher than that of the model constructed with only the NIR band, and RMSE decreases only ~16 g/m2. This finding is consistent with conclusions reported in previous studies [32].
In Table 3, it is worth noting that the negative correlation between VIs and CHM, as well as between VIs and AGB, is different from what has been reported by [36,52]. This might be attributed to the time differences in the field sampling. In this study, the fieldwork was conducted after the end of growth (November 2021) when the reed AGB no longer changed significantly in the study area. However, the multispectral remote sensing images, JL-1 and Sentinel-2, were acquired on 29 September and 2 October 2021, respectively. The variability in data acquisition time may induce uncertainty in the estimated results of reed AGB.
Past studies have indicated that there is a huge challenge to build a robust AGB inversion model using the field-measured AGB data and the VIs derived from multispectral remote sensing data [36]. In this study, attempts were made to resample the JL-1 SAVI data at various spatial resolutions from 1 m to 10 m, and there is no significant relationship between the SAVI and AGB measured at 51 sample plots (Figure 13). This might be attributed to the limited in situ measurements, which could be improved by substantial acquisition of ground truth through the whole reed growing season. This result further confirmed that it remains unsuitable for direct reed AGB estimation even with the fine-resolution (0.5 m) multispectral remote sensing image like JL-1. This might be attributed to the saturation effect of VI in the dense vegetation canopy [53].
Figure 13. Scatter plot of the observed biomass vs. SAVI calculated from JL-1 image resampled at 1 m to 10 m resolution (AJ). Where, the green line denotes the linear regression line.

5. Conclusions

The difficult accessibility of coastal wetlands and the limited amount of ground-truth data have been a huge challenge for wetland vegetation monitoring. This study proposed an allometric method by integrating multi-resource remote sensing data to estimate key structural parameters of reeds and AGB in coastal wetlands of the Yangtze River estuary, China. With the ability of UAV-LiDAR data to obtain accurate vegetation canopy heights, the amount of measured data in reed canopy height at a few discrete sites increased and the spatial scales were expanded to a larger spatial extent. Statistical regression models were then developed by combining UAV-LiDAR-derived reed parameters (CHM, number density, and AGB) and band information (reflectance and VI) derived from multispectral satellite image. The AGB areas of reed beds were estimated and mapped accurately and precisely covering this representative coastal wetland. The main findings are as follows: (1) with the allometric method, The UAV-LiDAR enables accurate and precise canopy height mapping and further estimating AGB in coastal reed wetlands; (2) the canopy or stem height is the determinant biophysical parameter for the reed AGB estimation. The plant density, an equally important parameter as the reed height, is also closely related to the AGB; and (3) multispectral satellite remote sensing data and those biophysical parameters derived from UAV-LiDAR data can be synergistically applied to the joint estimation of coastal reed AGB.
With the development of UAV-LiDAR data acquisition and processing techniques, further mining of LiDAR point cloud data will facilitate direct and fast obtaining of more accurate vegetation parameters such as canopy coverage, leaf area index, clumping index, and number density. UAV-LiDAR point cloud data can be effectively used to increase the amount of in situ data and extend the spatial domain of acquiring structural parameters for a variety of wetland vegetation in different regions. It has a great potential to provide sufficient and reliable data for allometric model development with satellite multispectral data. Current on-orbit operating satellite systems and upcoming missions will allow the availability of multispectral data towards an increasingly feasible and low-cost way. However, the less spectral information greatly limits the applicability of multispectral remote sensing in the quantitative estimation of wetland vegetation parameters. In recent years, spaceborne hyperspectral remote sensing satellites such as EMAP, PRISMA, and GaoFen-5 have had access to very high spectral (>200 bands) and improved spatial resolution (30 m) data. They enable the capabilities of recognition of the wetland vegetation types and may provide detailed information about the chemical composition of plant canopy, giving enormous impacts to wetland remote sensing applications. Microwave can penetrate the vegetation canopy and is sensitive to canopy structure, synthetic aperture radar (SAR) as an active microwave sensor can monitor coastal wetland vegetation independent on the weather condition. Synergy of multi-source remote sensing data such as multispectral or hyperspectral optical satellite, SAR, and LiDAR data is expected to significantly improve the AGB estimation accuracy and efficiency of diverse plant species in coastal regions. They can serve to provide more insights into the understanding of plant community structure and the quantification of ecological function in the coastal wetlands.

Author Contributions

Conceptualization, C.Z. and Y.Z.; methodology, C.G. and Y.Z.; software, C.G. and Z.F.; validation, Z.F., M.K. and W.H.; formal analysis, C.G. and Z.F.; investigation, C.G., M.K. and W.H.; resources, Y.Z.; data curation, C.G.; writing—original draft preparation, C.G.; writing—review and editing, Y.Z.; visualization, C.G.; supervision, Y.Z.; project administration, C.Z.; funding acquisition, C.Z. All authors have read and agreed to the published version of the manuscript.

Funding

This research was funded by the Natural Science Foundation of Shanghai Municipality, grant number 22ZR1421500, and the National Natural Science Foundation of China, grant number U2243207.

Data Availability Statement

The data used in this study are available by contacting the corresponding author. Sentinel data collected by the European Space Agency can be accessed through https://dataspace.copernicus.eu/ (accessed on 10 August 2024). The raw UAV-LiDAR and JL-1 data are not publicly available due to a restrictive enterprise agreement.

Acknowledgments

This study was supported by the Chang Guang Satellite Technology Co., Ltd. for the high-resolution JL-1 multispectral image.

Conflicts of Interest

The authors declare no conflicts of interest.

References

  1. An, S.Q.; Li, H.; Guan, B.H.; Zhou, C.F.; Wang, Z.S.; Deng, Z.F.; Zhi, Y.B.; Liu, Y.H.; Xu, C.; Fang, S.B.; et al. China’s natural wetlands: Past problems, current status, and future challenges. Ambio 2007, 36, 335–342. [Google Scholar] [CrossRef] [PubMed]
  2. Kirwan, M.L.; Megonigal, J.P. Tidal wetland stability in the face of human impacts and sea-level rise. Nature 2013, 504, 53–60. [Google Scholar] [CrossRef]
  3. Mitsch, W.J.; Bernal, B.; Nahlik, A.M.; Mander, Ü.; Zhang, L.; Anderson, C.J.; Jørgensen, S.E.; Brix, H. Wetlands, carbon, and climate change. Landsc. Ecol. 2013, 28, 583–597. [Google Scholar] [CrossRef]
  4. Berndes, G.; Hoogwijk, M.; van den Broek, R. The contribution of biomass in the future global energy supply: A review of 17 studies. Biomass Bioenergy 2003, 25, 1–28. [Google Scholar] [CrossRef]
  5. Goetz, S.J.; Baccini, A.; Laporte, N.T.; Johns, T.; Walker, W.; Kellndorfer, J.; Houghton, R.A.; Sun, M. Mapping and monitoring carbon stocks with satellite observations: A comparison of methods. Carbon Balance Manag. 2009, 4, 2. [Google Scholar] [CrossRef]
  6. Byrd, K.B.; O’Connell, J.L.; Di Tommaso, S.; Kelly, M. Evaluation of sensor types and environmental controls on mapping biomass of coastal marsh emergent vegetation. Remote Sens. Environ. 2014, 149, 166–180. [Google Scholar] [CrossRef]
  7. Du, Y.K.; Wang, J.; Lin, Y.F.; Liu, Z.J.; Yu, H.Y.; Yi, H.Y. Estimating the aboveground biomass of Phragmites australis (common reed) based on multi-source data. In Proceedings of the IGARSS 2018—2018 IEEE International Geoscience and Remote Sensing Symposium, Valencia, Spain, 22–27 July 2018; pp. 9241–9244. [Google Scholar] [CrossRef]
  8. Yang, J.R.; Tan, K.; Zhang, W.G.; Liu, S. Stalk and leaf separation for poaceae in mudflats and wetlands using TLS data. Chin. J. Lasers 2022, 49, 1310001. [Google Scholar] [CrossRef]
  9. Leibowitz, S.G. Isolated wetlands and their functions: An ecological perspective. Wetlands 2003, 23, 517–531. [Google Scholar] [CrossRef]
  10. Tian, Y.C.; Huang, H.; Zhou, G.Q.; Zhang, Q.; Tao, J.; Zhang, Y.L.; Lin, J.L. Aboveground mangrove biomass estimation in Beibu Gulf using machine learning and UAV remote sensing. Sci. Total Environ. 2021, 781, 146816. [Google Scholar] [CrossRef]
  11. Asner, G.P.; Powell, G.V.N.; Mascaro, J.; Knapp, D.E.; Clark, J.K.; Jacobson, J.; Kennedy-Bowdoin, T.; Balaji, A.; Paez-Acosta, G.; Victoria, E.; et al. High-resolution forest carbon stocks and emissions in the Amazon. Proc. Natl. Acad. Sci. USA 2010, 107, 16738–16742. [Google Scholar] [CrossRef]
  12. Ji, L.; Wylie, B.K.; Nossov, D.R.; Peterson, B.; Waldrop, M.P.; McFarland, J.W.; Rover, J.; Hollingsworth, T.N. Estimating aboveground biomass in interior Alaska with Landsat data and field measurements. Int. J. Appl. Earth Obs. Geoinf. 2012, 18, 451–461. [Google Scholar] [CrossRef]
  13. Barrachina, M.; Cristóbal, J.; Tulla, A.F. Estimating above-ground biomass on mountain meadows and pastures through remote sensing. Int. J. Appl. Earth Obs. Geoinf. 2015, 38, 184–192. [Google Scholar] [CrossRef]
  14. Abeysinghe, T.; Simic Milas, A.; Arend, K.; Hohman, B.; Reil, P.; Gregory, A.; Vázquez-Ortega, A. Mapping invasive Phragmites australis in the Old Woman Creek estuary using UAV remote sensing and machine learning classifiers. Remote Sens. 2019, 11, 1380. [Google Scholar] [CrossRef]
  15. Anderson, C.J.; Heins, D.; Pelletier, K.C.; Bohnen, J.L.; Knight, J.F. Mapping invasive Phragmites australis using unoccupied aircraft system imagery, canopy height models, and synthetic aperture radar. Remote Sens. 2021, 13, 3303. [Google Scholar] [CrossRef]
  16. Zhao, Y.X.; Mao, D.H.; Zhang, D.Y.; Wang, Z.M.; Du, B.J.; Yan, H.Q.; Qiu, Z.Q.; Feng, K.D.; Wang, J.F.; Jia, M.M. Mapping Phragmites australis aboveground biomass in the Momoge wetland Ramsar site based on sentinel-1/2 images. Remote Sens. 2022, 14, 694. [Google Scholar] [CrossRef]
  17. Adam, E.; Mutanga, O.; Rugege, D. Multispectral and hyperspectral remote sensing for identification and mapping of wetland vegetation: A review. Wetl. Ecol. Manag. 2010, 18, 281–296. [Google Scholar] [CrossRef]
  18. Mutanga, O.; Adam, E.; Cho, M.A. High density biomass estimation for wetland vegetation using WorldView-2 imagery and random forest regression algorithm. Int. J. Appl. Earth Obs. Geoinf. 2012, 18, 399–406. [Google Scholar] [CrossRef]
  19. Olofsson, P.; Foody, G.M.; Herold, M.; Stehman, S.V.; Woodcock, C.E.; Wulder, M.A. Good practices for estimating area and assessing accuracy of land change. Remote Sens. Environ. 2014, 148, 42–57. [Google Scholar] [CrossRef]
  20. Cao, J.J.; Leng, W.C.; Liu, K.; Liu, L.; He, Z.; Zhu, Y.H. Object-based mangrove species classification using unmanned aerial vehicle hyperspectral images and digital surface models. Remote Sens. 2018, 10, 89. [Google Scholar] [CrossRef]
  21. Doughty, C.L.; Cavanaugh, K.C. Mapping coastal wetland biomass from high resolution unmanned aerial vehicle (UAV) imagery. Remote Sens. 2019, 11, 540. [Google Scholar] [CrossRef]
  22. Klemas, V.V. Coastal and environmental remote sensing from unmanned aerial vehicles: An overview. J. Coast. Res. 2015, 31, 1260–1267. [Google Scholar] [CrossRef]
  23. Koma, Z.; Seijmonsbergen, A.C.; Kissling, W.D. Classifying wetland-related land cover types and habitats using fine-scale lidar metrics derived from country-wide Airborne Laser Scanning. Remote Sens. Ecol. Conserv. 2021, 7, 80–96. [Google Scholar] [CrossRef]
  24. Broussard, W.P., III; Visser, J.M.; Brooks, R.P. Quantifying vegetation and landscape metrics with hyperspatial unmanned aircraft system imagery in a coastal oligohaline marsh. Estuaries Coasts 2022, 45, 1058–1069. [Google Scholar] [CrossRef]
  25. Higgisson, W.; Cobb, A.; Tschierschke, A.; Dyer, F. Estimating the cover of Phragmites australis using unmanned aerial vehicles and neural networks in a semi-arid wetland. River Res. Appl. 2021, 37, 1312–1322. [Google Scholar] [CrossRef]
  26. Chen, C.; Ma, Y.; Ren, G.B.; Wang, J.B. Aboveground biomass of salt-marsh vegetation in coastal wetlands: Sample expansion of in situ hyperspectral and Sentinel-2 data using a generative adversarial network. Remote Sens. Environ. 2022, 270, 112885. [Google Scholar] [CrossRef]
  27. Wang, S.Y.; Li, S.D.; Zheng, S.Y.; Gao, W.L.; Zhang, Y.; Cao, B.; Cui, B.S.; Shao, D.D. Estimating biomass and carbon sequestration capacity of Phragmites australis using remote sensing and growth dynamics modeling: A case study in Beijing Hanshiqiao wetland nature reserve, China. Sensors 2022, 22, 3141. [Google Scholar] [CrossRef] [PubMed]
  28. Lopatin, E.; Lopatina, A. Assessing and mapping energy biomass distribution using a UAV in Finland. Biofuels 2017, 8, 485–499. [Google Scholar] [CrossRef]
  29. Koma, Z.; Zlinszky, A.; Beko, L.; Burai, P.; Seijmonsbergen, A.C.; Kissling, W.D. Quantifying 3D vegetation structure in wetlands using differently measured airborne laser scanning data. Ecol. Indic. 2021, 127, 107752. [Google Scholar] [CrossRef]
  30. Luo, S.Z.; Wang, C.; Pan, F.F.; Xi, X.H.; Li, G.C.; Nie, S.; Xia, S.B. Estimation of wetland vegetation height and leaf area index using airborne laser scanning data. Ecol. Indic. 2015, 48, 550–559. [Google Scholar] [CrossRef]
  31. Meneses, N.C.; Baier, S.; Reidelstürz, P.; Geist, J.; Schneider, T. Modelling heights of sparse aquatic reed (Phragmites australis) using Structure from Motion point clouds derived from Rotary- and Fixed-Wing Unmanned Aerial Vehicle (UAV) data. Limnologica 2018, 72, 10–21. [Google Scholar] [CrossRef]
  32. Luo, S.Z.; Wang, C.; Xi, X.H.; Pan, F.F.; Qian, M.J.; Peng, D.L.; Nie, S.; Qin, H.M.; Lin, Y. Retrieving aboveground biomass of wetland Phragmites australis (common reed) using a combination of airborne discrete-return LiDAR and hyperspectral data. International J. Appl. Earth Obs. Geoinf. 2017, 58, 107–117. [Google Scholar] [CrossRef]
  33. Li, W.; Dou, Z.G.; Wang, Y.; Wu, G.J.; Zhang, M.Y.; Lei, Y.R.; Ping, Y.M.; Wang, J.C.; Cui, L.J.; Ma, W. Estimation of above-ground biomass of reed (Phragmites communis) based on in situ hyperspectral data in Beijing Hanshiqiao Wetland, China. Wetl. Ecol. Manag. 2019, 27, 87–102. [Google Scholar] [CrossRef]
  34. Maesano, M.; Khoury, S.; Nakhle, F.; Firrincieli, A.; Gay, A.; Tauro, F.; Harfouche, A. UAV-based LiDAR for high-throughput determination of plant height and above-ground biomass of the bioenergy grass Arundo donax. Remote Sens. 2020, 12, 3464. [Google Scholar] [CrossRef]
  35. Du, Y.K.; Wang, J.; Liu, Z.J.; Yu, H.Y.; Li, Z.H.; Cheng, H. Evaluation on spaceborne multispectral images, airborne hyperspectral, and LiDAR data for extracting spatial distribution and estimating aboveground biomass of wetland vegetation Suaeda salsa. IEEE J. Sel. Top. Appl. Earth Obs. Remote Sens. 2019, 12, 200–209. [Google Scholar] [CrossRef]
  36. Lu, L.R.; Luo, J.H.; Xin, Y.H.; Duan, H.T.; Sun, Z.; Qiu, Y.G.; Xiao, Q.T. How can UAV contribute in satellite-based Phragmites australis aboveground biomass estimating? Int. J. Appl. Earth Obs. Geoinf. 2022, 114, 103024. [Google Scholar] [CrossRef]
  37. Kim, H.; Kim, Y.; Lee, J. Tidal creek extraction from airborne LiDAR data using ground filtering techniques. KSCE J. Civ. Eng. 2020, 24, 2767–2783. [Google Scholar] [CrossRef]
  38. Kaufman, Y.J.; Tanre, D. Atmospherically resistant vegetation index (ARVI) for EOS-MODIS. IEEE Trans. Geosci. Remote Sens. 1992, 30, 261–270. [Google Scholar] [CrossRef]
  39. Gitelson, A.A.; Kaufman, Y.J.; Stark, R.; Rundquist, D. Novel algorithms for remote estimation of vegetation fraction. Remote Sens. Environ. 2002, 80, 76–87. [Google Scholar] [CrossRef]
  40. Crippen, R.E. Calculating the vegetation index faster. Remote Sens. Environ. 1990, 34, 71–73. [Google Scholar] [CrossRef]
  41. Qi, J.; Chehbouni, A.; Huete, A.R.; Kerr, Y.H.; Sorooshian, S. A modified soil adjusted vegetation index. Remote Sens. Environ. 1994, 48, 119–126. [Google Scholar] [CrossRef]
  42. Rouse, J.W.; Hass, R.H.; Deering, D.W.; Schell, J.A. Monitoring the Vernal Advancement and Retrogradation (Green Wave Effect) of Natural Vegetation; NASA/GSFC Type III Final Report; NASA/GSFC: Greenbelt, MD, USA, 1973. Available online: https://ntrs.nasa.gov/citations/19730020508 (accessed on 10 August 2023).
  43. Richardson, A.J.; Wiegand, C.L. Distinguishing vegetation from soil background information. Photogramm. Eng. Remote Sens. 1977, 43, 1541–1552. [Google Scholar]
  44. Pearson, R.L.; Miller, L.D. Remote mapping of standing crop biomass for estimation of the productivity of the shortgrass prairie, Pawnee National Grasslands, Colorado. In Proceedings of the Eighth International Symposium on Remote Sensing of Environment, Ann Arbor, MI, USA, 2–6 October 1972. [Google Scholar]
  45. Huete, A.R. A soil-adjusted vegetation index (SAVI). Remote Sens. Environ. 1988, 25, 295–309. [Google Scholar] [CrossRef]
  46. Senseman, G.M.; Bagley, C.F.; Tweddale, S.A. Correlation of rangeland cover measures to satellite-imagery-derived vegetation indices. Geocarto Int. 1996, 11, 29–38. [Google Scholar] [CrossRef]
  47. Clevers, J.G.P.W. The derivation of a simplified reflectance model for the estimation of leaf area index. Remote Sens. Environ. 1988, 25, 53–69. [Google Scholar] [CrossRef]
  48. Pal, M. Random forest classifier for remote sensing classification. Int. J. Remote Sens. 2005, 26, 217–222. [Google Scholar] [CrossRef]
  49. Rodriguez-Galiano, V.F.; Ghimire, B.; Rogan, J.; Chica-Olmo, M.; Rigol-Sanchez, J.P. An Assessment of the effectiveness of a random forest classifier for land-cover classification. ISPRS J. Photogramm. Remote Sens. 2012, 67, 93–104. [Google Scholar] [CrossRef]
  50. Mielcarek, M.; Stereńczak, K.; Khosravipour, A. Testing and evaluating different LiDAR-derived canopy height model generation methods for tree height estimation. Int. J. Appl. Earth Obs. Geoinf. 2018, 71, 132–143. [Google Scholar] [CrossRef]
  51. Tang, Y.N.; Ma, J.; Xu, J.X.; Wu, W.B.; Wang, Y.C.; Guo, H.Q. Assessing the impacts of tidal creeks on the spatial patterns of coastal salt marsh vegetation and its aboveground biomass. Remote Sens. 2022, 14, 1839. [Google Scholar] [CrossRef]
  52. Staben, G.; Lucieer, A.; Scarth, P. Modelling LiDAR derived tree canopy height from Landsat TM, ETM plus and OLI satellite imagery-A machine learning approach. Int. J. Appl. Earth Obs. Geoinf. 2018, 73, 666–681. [Google Scholar] [CrossRef]
  53. Mutanga, O.; Masenyama, A.; Sibanda, M. Spectral saturation in the remote sensing of high-density vegetation traits: A systematic review of progress, challenges, and prospects. ISPRS J. Photogramm. Remote Sens. 2023, 198, 297–309. [Google Scholar] [CrossRef]
Disclaimer/Publisher’s Note: The statements, opinions and data contained in all publications are solely those of the individual author(s) and contributor(s) and not of MDPI and/or the editor(s). MDPI and/or the editor(s) disclaim responsibility for any injury to people or property resulting from any ideas, methods, instructions or products referred to in the content.

Article Metrics

Citations

Article Access Statistics

Multiple requests from the same IP address are counted as one view.