Identifying Temporal Change in Urban Water Bodies Using OpenStreetMap and Landsat Imagery: A Study of Hangzhou City
Abstract
1. Introduction
2. Research Area and Data Acquisition
2.1. Study Area
2.2. Research Data
2.2.1. Satellite Data
2.2.2. OpenStreetMap Data
| Year | Data | Cloud Cover | Number |
|---|---|---|---|
| 1985 | 11 January | 1.56% | LT51190391985011HAJ00 |
| 1986 | 03 March | 0% | LT51190391986062HAJ00 |
| 1988 | 05 December | 0% | LT51190391988340HAJ00 |
| 1990 | 08 October | 0% | LT51190391990281HAJ00 |
| 1992 | 15 January | 1% | LT51190391992015BJC0 |
| 1994 | 12 May | 0% | LT51190391994132XXX02 |
| 1995 | 09 December | 0% | LT51190391995343CLT00 |
| 1996 | 11 December | 0% | LT51190391996346CLT00 |
| 1998 | 17 December | 0% | LT51190391998351HAJ00 |
| 2000 | 17 September | 0% | LT51190392000261BJC00 |
| 2002 | 11 February | 0% | LT51190392002042BJC00 |
| 2004 | 14 October | 0% | LT51190392004288BJC00 |
| 2005 | 17 October | 0.18% | LT51190392005290BJC02 |
| 2006 | 29 May | 4.4% | LT51190392006149BJC00 |
| 2008 | 28 February | 0% | LT51190392008059BJC00 |
| 2010 | 18 December | 7% | LT51190392010352BJC00 |
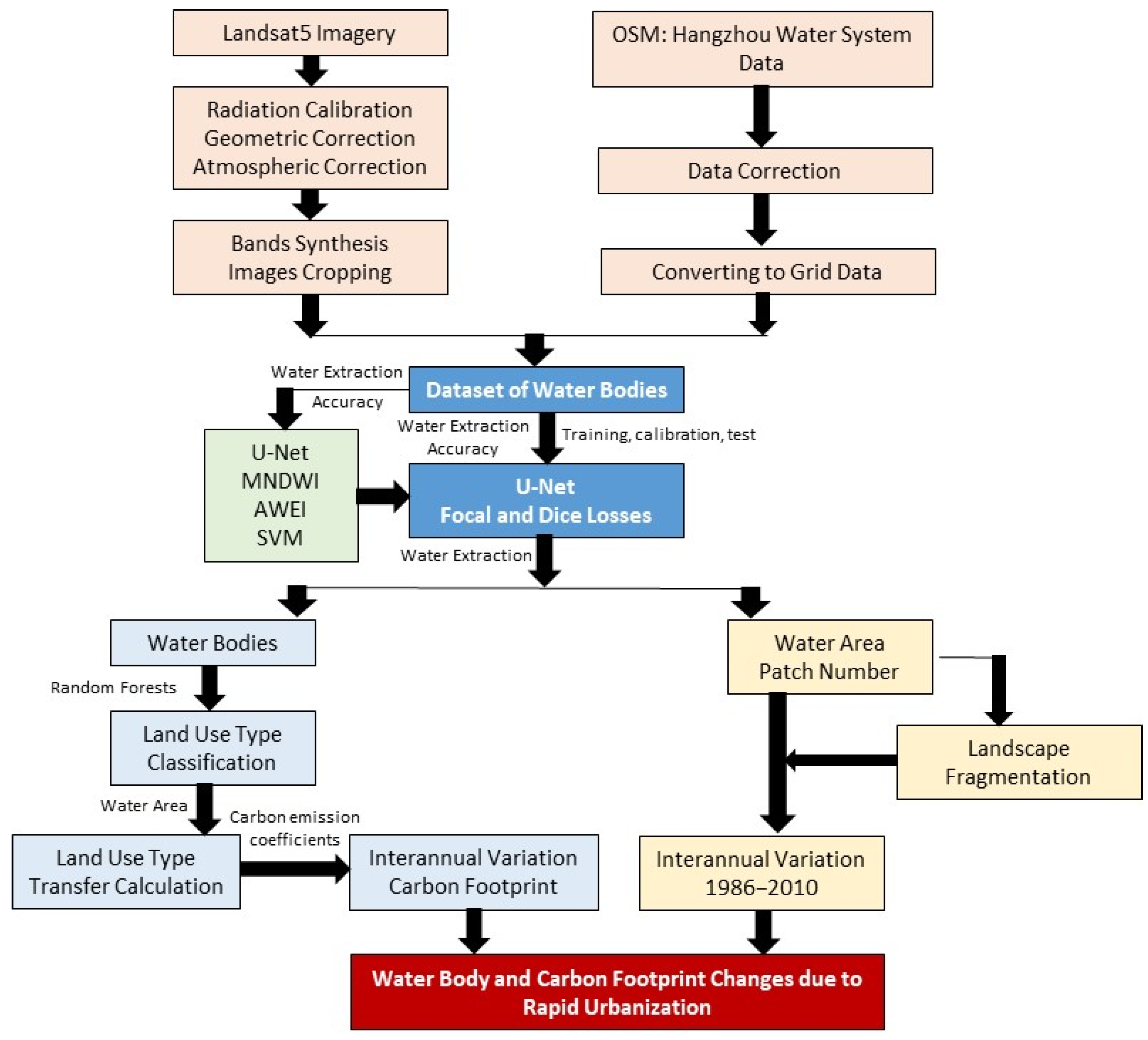
3. Methodology
3.1. Data Preprocessing
3.2. Making Training Samples
3.3. Machine Learning
3.3.1. U-Net
3.3.2. Loss Function
3.3.3. Random Forest
3.4. Water Body Extraction Models and Accuracy Evaluation
3.4.1. Water Body Extraction Models
3.4.2. Accuracy Evaluation
3.5. Land Use Types and Carbon Footprint Estimation
4. Results
4.1. Assessment of Water Bodies Extraction Accuracy Based on U-Net
4.2. Water Body Extraction in the Main Urban Area of Hangzhou
4.3. Landscape Fragmentation Calculation
5. Discussion
5.1. Interannual Variation of Water Bodies in the Main Urban Area of Hangzhou
5.2. Interannual Variation in Water Bodies in Xixi Wetland
5.3. Interannual Variation in the Water Body in the Vicinity of the Qiantang River
5.4. Landscape Fragmentation Analysis
5.4.1. Variation of Landscape Fragmentation with Different Sizes
5.4.2. Variation of Landscape Fragmentation of Water Body in Different Divisions
6. Carbon Footprint Analysis of Water Body Change
6.1. Determination of Carbon Footprint Coefficients
6.2. Land Classification
6.3. Transformation of Water Bodies into Other Types of Land and Related Calculations
6.4. Analysis of Carbon Footprint Change in Water Body Transformation
6.5. Correlation Analysis of Landscape Fragmentation and Carbon Footprint
7. Conclusions
Author Contributions
Funding
Data Availability Statement
Conflicts of Interest
References
- Yang, X.; Qin, Q.; Grussenmeyer, P.; Koehl, M. Urban surface water body detection with suppressed built-up noise based on water indices from Sentinel-2 MSI imagery. Remote Sens. Environ. 2018, 219, 259–270. [Google Scholar] [CrossRef]
- Wang, H.; Li, C. Analysis of scale effect and change characteristics of ecological landscape pattern in urban waters. Arab. J. Geosci. 2021, 14, 569. [Google Scholar] [CrossRef]
- Steele, M.K.; Heffernan, J.B. Morphological characteristics of urban water bodies: Mechanisms of change and implications for ecosystem function. Ecol. Appl. 2014, 24, 1070–1084. [Google Scholar] [CrossRef]
- Chen, L.; Zhou, B.; Man, W.; Liu, M. Landsat-Based Monitoring of the Heat Effects of Urbanization Directions and Types in Hangzhou City from 2000 to 2020. Remote Sens. 2021, 13, 4268. [Google Scholar] [CrossRef]
- Bartolucci, L.A.; Robinson, B.F.; Silva, L.F. Field measurements of the spectral response of natural waters. Photogramm. Eng. Remote Sens. 1977, 43, 595–598. [Google Scholar]
- Shamsuzzoha, M.; Ahamed, T. Shoreline Change Assessment in the Coastal Region of Bangladesh Delta Using Tasseled Cap Transformation from Satellite Remote Sensing Dataset. Remote Sens. 2023, 15, 295. [Google Scholar] [CrossRef]
- Yao, J.; Sun, S.; Zhai, H.; Feger, K.-H.; Zhang, L.; Tang, X.; Li, G.; Wang, Q. Dynamic monitoring of the largest reservoir in North China based on multi-source satellite remote sensing from 2013 to 2022: Water area, water level, water storage and water quality. Ecol. Indic. 2022, 144, 109470. [Google Scholar] [CrossRef]
- Yang, L.; Tian, S.; Yu, L.; Ye, F.; Qian, J.; Qian, Y. Deep learning for extracting water body from Landsat imagery. Int. J. Innov. Comput. Inf. Control 2015, 11, 1913–1929. [Google Scholar]
- Chen, J.; Zhu, W.; Tian, Y.Q.; Yu, Q. Monitoring dissolved organic carbon by combining Landsat-8 and Sentinel-2 satellites: Case study in Saginaw River estuary, Lake Huron. Sci. Total Environ. 2020, 718, 137374. [Google Scholar] [CrossRef]
- Xia, H.; Zhao, J.; Qin, Y.; Yang, J.; Cui, Y.; Song, H.; Ma, L.; Jin, N.; Meng, Q. Changes in water surface area during 1989–2017 in the Huai River Basin using Landsat data and Google earth engine. Remote Sens. 2019, 11, 1824. [Google Scholar] [CrossRef]
- Du, J.; Kimball, J.S.; Galantowicz, J.; Kim, S.B.; Chan, S.K.; Reichle, R.; Jones, L.A.; Watts, J.D. Assessing global surface water inundation dynamics using combined satellite information from SMAP, AMSR2 and Landsat. Remote Sens. Environ. 2018, 213, 1–17. [Google Scholar] [CrossRef] [PubMed]
- Deng, Y.; Jiang, W.; Tang, Z.; Li, J.; Lv, J.; Chen, Z.; Jia, K. Spatio-temporal change of lake water extent in Wuhan urban agglomeration based on Landsat images from 1987 to 2015. Remote Sens. 2017, 9, 270. [Google Scholar] [CrossRef]
- Fisher, A.; Flood, N.; Danaher, T. Comparing Landsat water index methods for automated water classification in eastern Australia. Remote Sens. Environ. 2016, 175, 167–182. [Google Scholar] [CrossRef]
- Li, Y.; Gong, X.; Guo, Z.; Xu, K.; Hu, D.; Zhou, H. An index and approach for water extraction using Landsat–OLI data. Int. J. Remote Sens. 2016, 37, 3611–3635. [Google Scholar] [CrossRef]
- Feng, S.; Fan, F. Impervious surface extraction based on different methods from multiple spatial resolution images: A comprehensive comparison. Int. J. Digit. Earth 2021, 14, 1148–1174. [Google Scholar] [CrossRef]
- Li, L.; Su, H.; Du, Q.; Wu, T. A novel surface water index using local background information for long term and large-scale Landsat images. ISPRS J. Photogramm. Remote Sens. 2021, 172, 59–78. [Google Scholar] [CrossRef]
- Peng, J.; Li, L.; Tang, Y.Y. Maximum Likelihood Estimation-Based Joint Sparse Representation for the Classification of Hyperspectral Remote Sensing Images. IEEE Trans. Neural Netw. Learn. Syst. 2019, 30, 1790–1802. [Google Scholar] [CrossRef] [PubMed]
- Gandhimathi Alias Usha, S.; Vasuki, S. Improved segmentation and change detection of multi-spectral satellite imagery using graph cut based clustering and multiclass SVM. Multimed. Tools Appl. 2017, 77, 15353–15383. [Google Scholar] [CrossRef]
- Wang, Y.; Li, Z.; Zeng, C.; Xia, G.-S.; Shen, H. An urban water extraction method combining deep learning and Google Earth engine. IEEE J. Sel. Top. Appl. Earth Obs. Remote Sens. 2020, 13, 769–782. [Google Scholar] [CrossRef]
- Zhang, Y.; Gao, J.; Wang, J. Detailed mapping of a salt farm from Landsat TM imagery using neural network and maximum likelihood classifiers: A comparison. Int. J. Remote Sens. 2007, 28, 2077–2089. [Google Scholar] [CrossRef]
- Ko, B.C.; Kim, H.H.; Nam, J.Y. Classification of Potential Water Bodies Using Landsat 8 OLI and a Combination of Two Boosted Random Forest Classifiers. Sensors 2015, 15, 13763–13777. [Google Scholar] [CrossRef] [PubMed]
- Shi, Y.; Qi, Z.; Liu, X.; Niu, N.; Zhang, H. Urban land use and land cover classification using multisource remote sensing images and social media data. Remote Sens. 2019, 11, 2719. [Google Scholar] [CrossRef]
- Konapala, G.; Kumar, S.V.; Ahmad, S.K. Exploring Sentinel-1 and Sentinel-2 diversity for flood inundation mapping using deep learning. ISPRS J. Photogramm. Remote Sens. 2021, 180, 163–173. [Google Scholar] [CrossRef]
- Rezaee, M.; Mahdianpari, M.; Zhang, Y.; Salehi, B. Deep convolutional neural network for complex wetland classification using optical remote sensing imagery. IEEE J. Sel. Top. Appl. Earth Obs. Remote Sens. 2018, 11, 3030–3039. [Google Scholar] [CrossRef]
- Xia, M.; Qian, J.; Zhang, X.; Liu, J.; Xu, Y. River segmentation based on separable attention residual network. J. Appl. Remote Sens. 2020, 14, 032602. [Google Scholar] [CrossRef]
- Wu, F.; Wang, C.; Zhang, H.; Li, J.; Li, L.; Chen, W.; Zhang, B. Built-up area mapping in China from GF-3 SAR imagery based on the framework of deep learning. Remote Sens. Environ. 2021, 262, 112515. [Google Scholar] [CrossRef]
- Siddique, N.; Paheding, S.; Elkin, C.P.; Devabhaktuni, V. U-net and its variants for medical image segmentation: A review of theory and applications. IEEE Access 2021, 9, 82031–82057. [Google Scholar] [CrossRef]
- Li, F.; Sun, W.; Yang, G.; Weng, Q. Investigating spatiotemporal patterns of surface urban heat islands in the Hangzhou Metropolitan Area, China, 2000–2015. Remote Sens. 2019, 11, 1553. [Google Scholar] [CrossRef]
- Lin, Y.; Jim, C.Y.; Deng, J.; Wang, Z. Urbanization effect on spatiotemporal thermal patterns and changes in Hangzhou (China). Build. Environ. 2018, 145, 166–176. [Google Scholar] [CrossRef]
- Du, N.; Ottens, H.; Sliuzas, R. Spatial impact of urban expansion on surface water bodies—A case study of Wuhan, China. Landsc. Urban Plan. 2010, 94, 175–185. [Google Scholar] [CrossRef]
- Cobbinah, P.B.; Korah, P.I.; Bardoe, J.B.; Darkwah, R.M.; Nunbogu, A.M. Contested urban spaces in unplanned urbanization: Wetlands under siege. Cities 2022, 121, 103489. [Google Scholar] [CrossRef]
- Kuang, W.; Liu, J.; Dong, J.; Chi, W.; Zhang, C. The rapid and massive urban and industrial land expansions in China between 1990 and 2010: A CLUD-based analysis of their trajectories, patterns, and drivers. Landsc. Urban Plan. 2016, 145, 21–33. [Google Scholar] [CrossRef]
- Goodchild, M.F. Citizens as sensors: The world of volunteered geography. GeoJournal 2007, 69, 211–221. [Google Scholar] [CrossRef]
- Neis, P.; Zipf, A. Analyzing the contributor activity of a volunteered geographic information project—The case of OpenStreetMap. ISPRS Int. J. Geo-Inf. 2012, 1, 146–165. [Google Scholar] [CrossRef]
- Haklay, M. How good is volunteered geographical information? A comparative study of OpenStreetMap and Ordnance Survey datasets. Environ. Plan. B Plan. Des. 2010, 37, 682–703. [Google Scholar] [CrossRef]
- Goodfellow, I.J.; Shlens, J.; Szegedy, C. Explaining and harnessing adversarial examples. arXiv 2014, arXiv:1412.6572. [Google Scholar]
- Lin, T.-Y.; Goyal, P.; Girshick, R.; He, K.; Dollár, P. Focal loss for dense object detection. In Proceedings of the IEEE International Conference on Computer Vision, Venice, Italy, 22–29 October 2017; pp. 2980–2988. [Google Scholar]
- Zhu, Z.; Liu, C.; Yang, D.; Yuille, A.; Xu, D. V-NAS: Neural architecture search for volumetric medical image segmentation. In Proceedings of the 2019 International Conference on 3D Vision (3DV), Québec, QC, Canada, 16–19 September 2019; pp. 240–248. [Google Scholar]
- Barton, I.J.; Bathols, J.M. Monitoring floods with AVHRR. Remote Sens. Environ. 1989, 30, 89–94. [Google Scholar] [CrossRef]
- Xu, H. Modification of normalised difference water index (NDWI) to enhance open water features in remotely sensed imagery. Int. J. Remote Sens. 2006, 27, 3025–3033. [Google Scholar] [CrossRef]
- Maulik, U.; Chakraborty, D. Learning with transductive SVM for semisupervised pixel classification of remote sensing imagery. ISPRS J. Photogramm. Remote Sens. 2013, 77, 66–78. [Google Scholar] [CrossRef]
- GB/T 21010-2007; Current Land Use Classification. General Administration of Quality Supervision, Inspection and Quarantine of the PRC, and Standardization Administration of the PRC: Beijing, China, 2007.
- Cai, Z.; Kang, G.; Tsuruta, H.; Mosier, A. Estimate of CH4 Emissions from Year-Round Flooded Rice Fields During Rice Growing Season in China. Pedosphere 2005, 15, 66–71. [Google Scholar]
- Fang, J.; Piao, S.; Field, C.B.; Pan, Y.; Guo, Q.; Zhou, L.; Peng, C.; Tao, S. Increasing net primary production in China from 1982 to 1999. Front. Ecol. Environ. 2003, 1, 293–297. [Google Scholar] [CrossRef]
- Lai, L.; Huang, X.J. Environmental cost accounting of chemical fertilizer utilization in China. In Proceedings of the 2008 2nd International Conference on Bioinformatics and Biomedical Engineering, Shanghai, China, 16–18 May 2008; pp. 4229–4232. [Google Scholar]
- Luijten, J. A systematic method for generating land use patterns using stochastic rules and basic landscape characteristics: Results for a Colombian hillside watershed. Agric. Ecosyst. Environ. 2003, 95, 427–441. [Google Scholar] [CrossRef]
- Liang, J.; Chen, C.; Song, Y.; Sun, W.; Gang Yang, G. Long-term mapping of land use and cover changes using Landsat images on the Google Earth Engine Cloud Platform in bay area—A case study of Hangzhou Bay, China. Sustain. Horiz. 2023, 7, 100061–100081. [Google Scholar] [CrossRef]
















| True Value | Water | Non-Water | |
| Predicted Value | |||
| Water body | True positive | False positive | |
| Non-water body | False negative | True negative | |
| Method | Accuracy | Precision | Recall | F1 Score | mIoU | Training Times |
|---|---|---|---|---|---|---|
| MNDWI | 0.862 | 0.853 | 0.849 | 0.857 | 0.842 | 2 min |
| AWEI | 0.901 | 0.893 | 0.884 | 0.871 | 0.870 | 5 min |
| SVM | 0.889 | 0.892 | 0.878 | 0.867 | 0.870 | 30 min |
| U-Net | 0.943 | 0.952 | 0.919 | 0.937 | 0.891 | 48 h |
| Year | NP | CA | C |
|---|---|---|---|
| 1986 | 1301 | 317.29 | 4.10 |
| 1988 | 1332 | 283.44 | 4.70 |
| 1990 | 1297 | 283.12 | 4.58 |
| 1992 | 1288 | 280.36 | 4.60 |
| 1994 | 1296 | 267.80 | 4.84 |
| 1996 | 1310 | 256.30 | 5.11 |
| 1998 | 1322 | 254.16 | 5.20 |
| 2000 | 1457 | 256.60 | 5.69 |
| 2002 | 1456 | 256.31 | 5.68 |
| 2004 | 1442 | 252.54 | 5.71 |
| 2006 | 1369 | 234.38 | 5.84 |
| 2008 | 1287 | 225.37 | 5.71 |
| 2010 | 1256 | 221.91 | 5.66 |
| Land Use Type | Cultivated Land [43] | Woodland [44] | Grassland [44] | Water Area [45] | Unused Land [45] | Construction Land [46] |
| Carbon footprint coefficient (t·hm−2) | 0.497 | −0.644 | −0.021 | −0.218 | −0.005 | 65.300 |
| Year | Land Use Types | ||||
|---|---|---|---|---|---|
| Cultivated Land | Woodland | Grassland | Construction Land | Unused Land | |
| 1985–1990 | 3756 | −12 | −1 | 18 | 0.00 |
| 1990–1995 | 1134 | −15 | 0.00 | 134 | 0.00 |
| 1995–2000 | 971 | −24 | 5 | 203 | 0.00 |
| 2000–2005 | 1768 | 56 | 11 | 334 | 0.18 |
| 2005–2010 | 1160 | 2 | 1 | 39 | −2 |
| Year | 1985–1990 | 1990–1995 | 1995–2000 | 2000−2005 | 2005−2010 |
| Carbon footprint/t | 3068 | 9324 | 13,762 | 23,521 | 3096 |
Disclaimer/Publisher’s Note: The statements, opinions and data contained in all publications are solely those of the individual author(s) and contributor(s) and not of MDPI and/or the editor(s). MDPI and/or the editor(s) disclaim responsibility for any injury to people or property resulting from any ideas, methods, instructions or products referred to in the content. |
© 2024 by the authors. Licensee MDPI, Basel, Switzerland. This article is an open access article distributed under the terms and conditions of the Creative Commons Attribution (CC BY) license (https://creativecommons.org/licenses/by/4.0/).
Share and Cite
Wu, M.; Zhang, X.; Bai, L.; Bi, R.; Lin, J.; Su, C.; Liao, R. Identifying Temporal Change in Urban Water Bodies Using OpenStreetMap and Landsat Imagery: A Study of Hangzhou City. Remote Sens. 2024, 16, 2579. https://doi.org/10.3390/rs16142579
Wu M, Zhang X, Bai L, Bi R, Lin J, Su C, Liao R. Identifying Temporal Change in Urban Water Bodies Using OpenStreetMap and Landsat Imagery: A Study of Hangzhou City. Remote Sensing. 2024; 16(14):2579. https://doi.org/10.3390/rs16142579
Chicago/Turabian StyleWu, Mingfei, Xiaoyu Zhang, Linze Bai, Ran Bi, Jie Lin, Cheng Su, and Ran Liao. 2024. "Identifying Temporal Change in Urban Water Bodies Using OpenStreetMap and Landsat Imagery: A Study of Hangzhou City" Remote Sensing 16, no. 14: 2579. https://doi.org/10.3390/rs16142579
APA StyleWu, M., Zhang, X., Bai, L., Bi, R., Lin, J., Su, C., & Liao, R. (2024). Identifying Temporal Change in Urban Water Bodies Using OpenStreetMap and Landsat Imagery: A Study of Hangzhou City. Remote Sensing, 16(14), 2579. https://doi.org/10.3390/rs16142579

