Research on the Carbon Sequestration Capacity of Forest Ecological Network Topological Features and Network Optimization Based on Modification Recognition in the Yellow River Basin Mining Area: A Case Study of Jincheng City
Abstract
1. Introduction
2. Materials and Methods
2.1. Study Aera
2.2. Data Sources and Processing
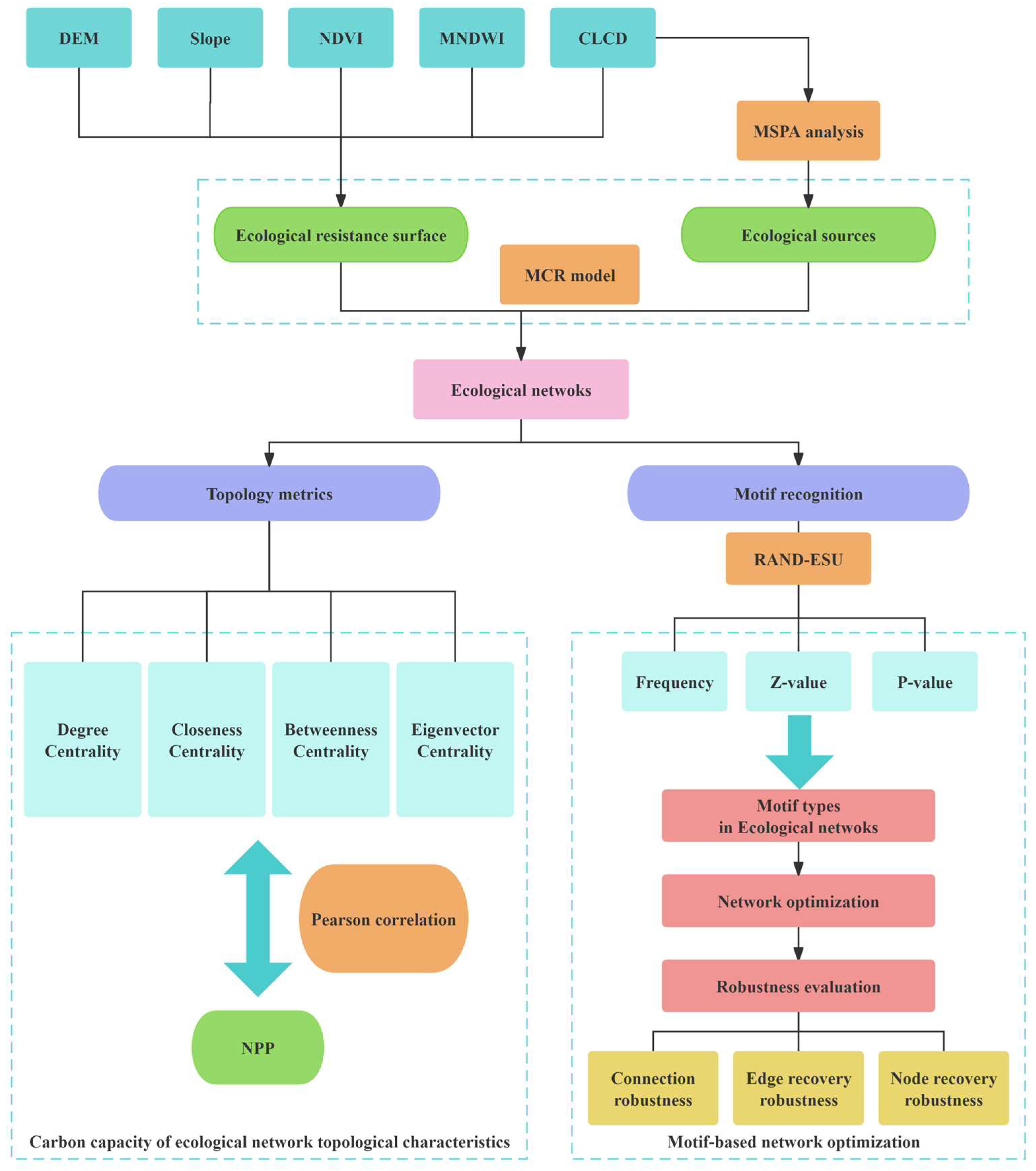
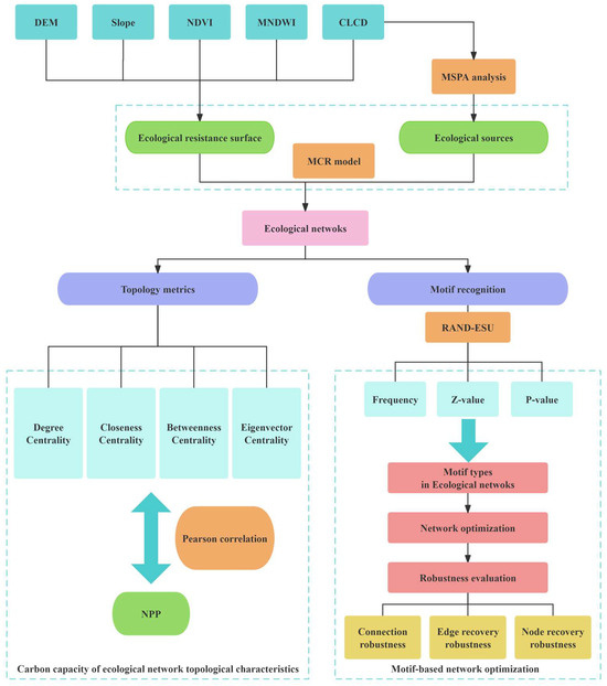
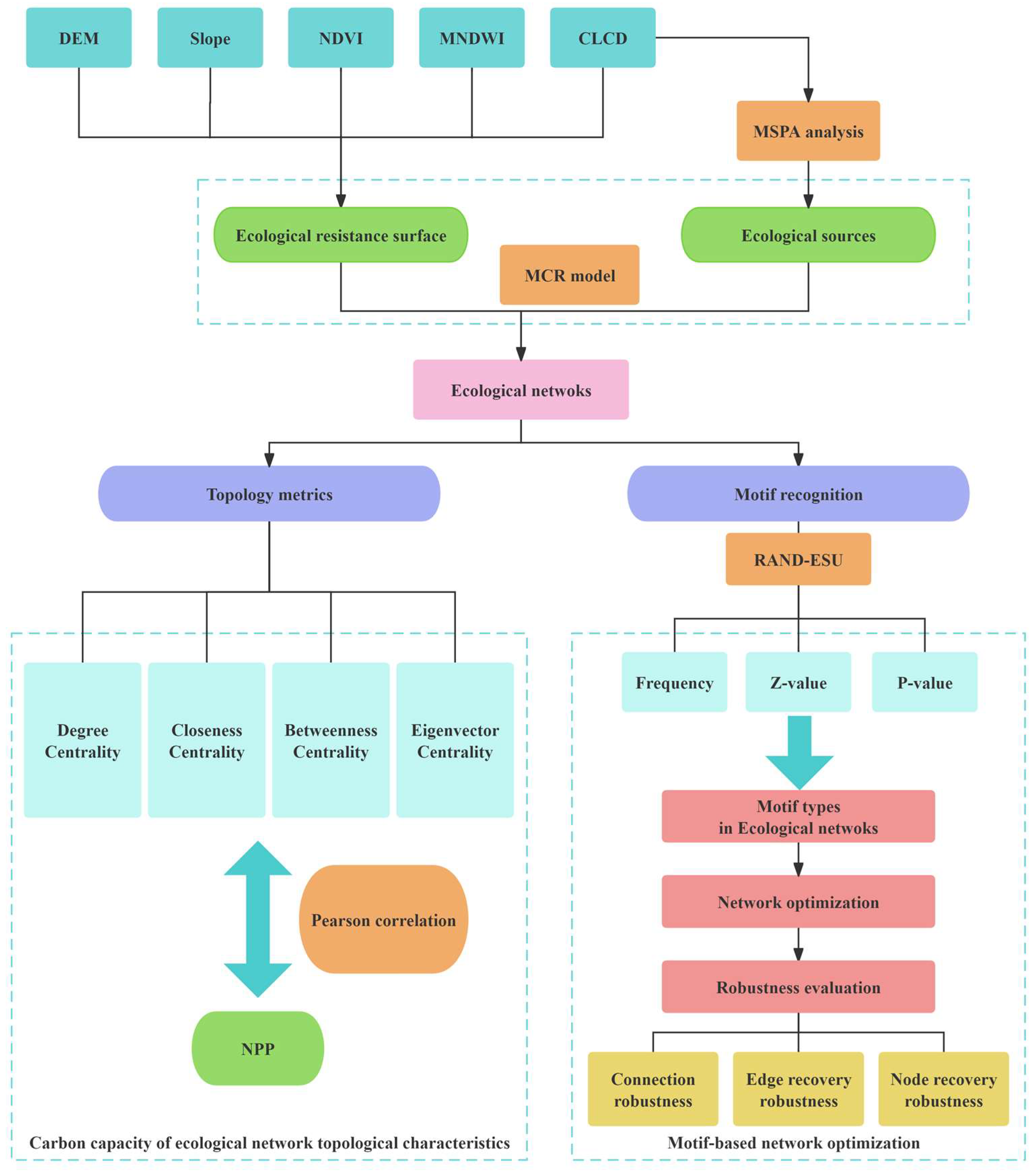
2.3. Flow Chart
2.4. Ecological Remote Sensing Indices
2.4.1. Normalized Difference Vegetation Index (NDVI)
2.4.2. Modified Normalized Difference Water Index (MNDWI)
2.5. Construction of Ecological Network
2.5.1. Identification of Ecological Sources Using MSPA Approach
2.5.2. Ecological Network Resistance Surfaces
2.5.3. Extraction of Potential Ecological Corridors Based on MCR
2.6. Computation of Topological Features in Ecological Networks
2.6.1. Degree Centrality
2.6.2. Closeness Centrality
2.6.3. Betweenness Centrality
2.6.4. Eigenvector Centrality
2.7. Pearson Analysis of Carbon Sequestration Capacity and Topological Structure
2.8. Ecological Network Optimization Based on Motif Recognition and Robustness Evaluation
2.8.1. Network Motif Identification Based on the RAND-ESU Algorithm
2.8.2. Ecological Stepping Stones
2.8.3. Network Robustness
3. Results
3.1. Ecological Source Identification
3.2. Analysis of Ecological Resistance
3.3. Construction of Ecological Networks
3.4. Topological Characteristics of Complex Forest Ecological Networks
3.4.1. Degree Centrality
3.4.2. Closeness Centrality
3.4.3. Betweenness Centrality
3.4.4. Eigenvector Centrality
3.5. Correlation between Network Topological Characteristics and Forest Carbon Sequestration Capacity
3.5.1. Spatiotemporal Variation of Forest Ecological Node Carbon Sequestration Capacity
3.5.2. Correlation Analysis
3.6. Motif-Based Ecological Network Optimization and Evaluation
3.6.1. Motif Detection Based on RAND-ESU Algorithm
3.6.2. Ecological Network Optimization Based on Motif Theory
3.6.3. Robustness Analysis and Evaluation
4. Discussion
4.1. Ecological Network Construction and Network Motif Recognition
4.2. Ecological Network Optimization Based on Motifs
4.3. Correlation Analysis between Network Topological Characteristics and Carbon Sequestration Capacity
4.4. Study Limitations and Future Directions
5. Conclusions
- (1)
- Construction of Forest Ecological Networks: The ecological connectivity across the study area appears strong, characterized by potential corridors that span the region. However, certain areas exhibit higher ecological resistance under the background of coal mining, hindering connectivity between key forest nodes in the southwest and central regions.
- (2)
- Correlation between Topological Indices and Carbon Sequestration Ecosystem Services: From 1985 to 2022, the carbon sequestration capacity of forest ecosystems in Jincheng City exhibited an overall upward trend, with the southeastern region being the most notable. Besides the marginally significant positive correlation with closeness centrality, other indicators such as degree centrality, betweenness centrality, and eigenvector centrality all showed significant and statistically meaningful positive correlations (p < 0.01), demonstrating an increasing trend.
- (3)
- Motif Recognition and Optimization of Ecological Networks: During the investigation, motif identification results within the forest ecological network of Jincheng City revealed four distinct motifs: 3a, 4b, 4c, and 4d. Among these, motifs 3a and 4b were found to play a more pivotal role in the network’s structure and function. In response to the current mining environment, the introduction of 12 ecological stepping stones facilitated the conversion of 4d motifs into 3a and 4b motifs, thereby optimizing the ecological network based on pre-established source regions. Consequently, the robustness of the optimized forest ecological network in Jincheng City demonstrated significant improvements across three robustness metrics.
Supplementary Materials
Author Contributions
Funding
Data Availability Statement
Acknowledgments
Conflicts of Interest
References
- Reash, R.J. Energy and the environment: Striking a balance. Common Market Law Rev. 2021, 17, 899–900. [Google Scholar] [CrossRef]
- Zhengfu, B.; Inyang, H.I.; Daniels, J.L.; Frank, O.; Struthers, S. Environmental issues from coal mining and their solutions. Min. Sci. Technol. 2010, 20, 215–223. [Google Scholar]
- Grammatikopoulou, I.; Vačkářová, D. The value of forest ecosystem services: A meta-analysis at the European scale and application to national ecosystem accounting. Ecosyst. Serv. 2021, 48, 101262. [Google Scholar] [CrossRef]
- Toochi, E.C. Carbon sequestration: How much can forestry sequester CO2. For. Res. Eng. Int. J. 2018, 2, 148–150. [Google Scholar] [CrossRef]
- Ke, S.; Zhang, Z.; Wang, Y. China’s forest carbon sinks and mitigation potential from carbon sequestration trading perspective. Ecol. Indic. 2023, 148, 110054. [Google Scholar] [CrossRef]
- Liu, D.; Shang, Z.; Lin, T.; Yue, S. Balancing law, sustainability, and the economy in China’s responsible mineral resource extraction path. Resour. Policy 2024, 90, 104783. [Google Scholar] [CrossRef]
- Wang, Y.; Qamruzzaman, M.; Kor, S. Greening the future: Harnessing ICT, innovation, eco-taxes, and clean energy for sustainable ecology—Insights from dynamic seemingly unrelated regression, continuously updated fully modified, and continuously updated bias-corrected models. Sustainability 2023, 15, 16417. [Google Scholar] [CrossRef]
- Fath, B.D.; Scharler, U.M.; Ulanowicz, R.E.; Hannon, B. Ecological network analysis: Network construction. Ecol. Model. 2007, 208, 49–55. [Google Scholar] [CrossRef]
- An, Y.; Liu, S.; Sun, Y.; Shi, F.; Beazley, R. Construction and optimization of an ecological network based on morphological spatial pattern analysis and circuit theory. Landsc. Ecol. 2021, 36, 2059–2076. [Google Scholar] [CrossRef]
- Shuai, N.; Hu, Y.; Gao, M.; Guo, Z.; Bai, Y. Construction and optimization of ecological networks in karst regions based on multi-scale nesting: A case study in Guangxi Hechi, China. Ecol. Inform. 2023, 74, 101963. [Google Scholar] [CrossRef]
- Wang, F.; Yu, Q.; Qiu, S.; Xu, C.; Ma, J.; Liu, H. Study on the relationship between topological characteristics of ecological spatial network and soil conservation function in southeastern Tibet, China. Ecol. Indic. 2023, 146, 109791. [Google Scholar] [CrossRef]
- Zeng, Y.; Yu, Q.; Wang, X.; Ma, J.; Xu, C.; Qiu, S.; Liu, W.; Wang, F. Research on the Relationship between the Structure of Forest and Grass Ecological Spaces and Ecological Service Capacity: A Case Study of the Wuding River Basin. Remote Sens. 2023, 15, 2456. [Google Scholar] [CrossRef]
- Guo, H.; Yu, Q.; Pei, Y.; Wang, G.; Yue, D. Optimization of landscape spatial structure aiming at achieving carbon neutrality in desert and mining areas. J. Clean. Prod. 2021, 322, 129156. [Google Scholar] [CrossRef]
- Little, C.E. Greenways for America; JHU Press: Baltimore, MD, USA, 1995. [Google Scholar]
- Peng, J.; Zhao, H.; Liu, Y. Urban ecological corridors construction: A review. Acta Ecol. Sin. 2017, 37, 23–30. [Google Scholar] [CrossRef]
- Hartig, F.; Abrego, N.; Bush, A.; Chase, J.M.; Guillera-Arroita, G.; Leibold, M.A.; Ovaskainen, O.; Pellissier, L.; Pichler, M.; Poggiato, G. Novel community data in ecology-properties and prospects. Trends Ecol. Evol. 2024. [Google Scholar] [CrossRef]
- Ye, H.; Yang, Z.; Xu, X. Ecological corridors analysis based on MSPA and MCR model—A case study of the Tomur World Natural Heritage Region. Sustainability 2020, 12, 959. [Google Scholar] [CrossRef]
- Saura, S.; Vogt, P.; Velázquez, J.; Hernando, A.; Tejera, R. Key structural forest connectors can be identified by combining landscape spatial pattern and network analyses. For. Ecol. Manag. 2011, 262, 150–160. [Google Scholar] [CrossRef]
- Pascual-Hortal, L.; Saura, S. Comparison and development of new graph-based landscape connectivity indices: Towards the priorization of habitat patches and corridors for conservation. Landsc. Ecol. 2006, 21, 959–967. [Google Scholar] [CrossRef]
- Li, S.; Xiao, W.; Zhao, Y.; Lv, X. Incorporating ecological risk index in the multi-process MCRE model to optimize the ecological security pattern in a semi-arid area with intensive coal mining: A case study in northern China. J. Clean. Prod. 2020, 247, 119143. [Google Scholar] [CrossRef]
- Zhang, X.; Cui, X.; Liang, S. Evolution and Optimization of an Ecological Network in an Arid Region Based on MSPA-MCR: A Case Study of the Hexi Corridor. Sustainability 2024, 16, 1704. [Google Scholar] [CrossRef]
- Knaapen, J.P.; Scheffer, M.; Harms, B. Estimating habitat isolation in landscape planning. Landsc. Urban Plan. 1992, 23, 1–16. [Google Scholar] [CrossRef]
- Yi, S.; Zhou, Y.; Li, Q. A New Perspective for Urban Development Boundary Delineation Based on the MCR Model and CA-Markov Model. Land 2022, 11, 401. [Google Scholar] [CrossRef]
- Yang, C.; Guo, H.; Huang, X.; Wang, Y.; Li, X.; Cui, X. Ecological network construction of a national park based on MSPA and MCR models: An example of the proposed national parks of “Ailaoshan-Wuliangshan” in China. Land 2022, 11, 1913. [Google Scholar] [CrossRef]
- Zhang, F.; Jia, Y.; Liu, X.; Li, T.; Gao, Q. Application of MSPA-MCR models to construct ecological security pattern in the basin: A case study of Dawen River basin. Ecol. Indic. 2024, 160, 111887. [Google Scholar] [CrossRef]
- Strogatz, S.H. Exploring complex networks. Nature 2001, 410, 268–276. [Google Scholar] [CrossRef] [PubMed]
- Song, C.; Havlin, S.; Makse, H.A. Self-similarity of complex networks. Nature 2005, 433, 392–395. [Google Scholar] [CrossRef] [PubMed]
- Milo, R.; Shen-Orr, S.; Itzkovitz, S.; Kashtan, N.; Chklovskii, D.; Alon, U. Network motifs: Simple building blocks of complex networks. Science 2002, 298, 824–827. [Google Scholar] [CrossRef]
- Hulse, B.K.; Haberkern, H.; Franconville, R.; Turner-Evans, D.B.; Takemura, S.-y.; Wolff, T.; Noorman, M.; Dreher, M.; Dan, C.; Parekh, R. A connectome of the Drosophila central complex reveals network motifs suitable for flexible navigation and context-dependent action selection. Elife 2021, 10, 66039. [Google Scholar] [CrossRef]
- Shi, Z.; Zhang, H.; Li, Y.; Zhou, J. Air Traffic Sector Network: Motif Identification and Resilience Evaluation Based on Subgraphs. Sustainability 2023, 15, 13423. [Google Scholar] [CrossRef]
- Schreiber, F.; Schwöbbermeyer, H. Frequency concepts and pattern detection for the analysis of motifs in networks. In Transactions on Computational Systems Biology III; Springer: Berlin/Heidelberg, Germany, 2005; pp. 89–104. [Google Scholar]
- Holland, P.W.; Leinhardt, S. The Statistical Analysis of Local Structure in Social Networks; National Bureau of Economic Research, Inc.: Cambridge, MA, USA, 1974. [Google Scholar]
- Holland, P.W.; Leinhardt, S. Local structure in social networks. Sociol. Methodol. 1976, 7, 1–45. [Google Scholar] [CrossRef]
- Wernicke, S. A faster algorithm for detecting network motifs. In Proceedings of the International Workshop on Algorithms in Bioinformatics, Mallorca, Spain, 3–6 October 2005; pp. 165–177. [Google Scholar]
- Zhang, X.; Qi, Y.; Li, H.; Wang, X.; Yin, Q. Assessing the response of non-point source nitrogen pollution to land use change based on SWAT model. Ecol. Indic. 2024, 158, 111391. [Google Scholar] [CrossRef]
- Yan, M.; Cui, F.; Liu, Y.; Zhang, Z.; Zhang, J.; Ren, H.; Li, Z. Vegetation type and plant diversity affected soil carbon accumulation in a postmining area in Shanxi Province, China. Land Degrad. Dev. 2020, 31, 181–189. [Google Scholar] [CrossRef]
- Yan, M.; Fan, L.; Wang, L. Restoration of soil carbon with different tree species in a post-mining land in eastern Loess Plateau, China. Ecol. Eng. 2020, 158, 106025. [Google Scholar] [CrossRef]
- Wohlfart, C.; Mack, B.; Liu, G.; Kuenzer, C. Multi-faceted land cover and land use change analyses in the Yellow River Basin based on dense Landsat time series: Exemplary analysis in mining, agriculture, forest, and urban areas. Appl. Geogr. 2017, 85, 73–88. [Google Scholar] [CrossRef]
- Li, X.; Hou, X.; Wang, Z.; Zhang, C.; Ma, J.; Gao, M.; Fu, C.; Bai, Z.; Gui, C.; Zuo, X. Karst hydrogeological characteristics of Jindong large coal basin, northern China. Environ. Earth Sci. 2023, 82, 203. [Google Scholar] [CrossRef]
- Zhang, F.; Zhang, Z. Influence of Coal Mining on Water Environment and Ecology in the Yellow River Basin; IMWA: Lakewood, CO, USA, 2021. [Google Scholar]
- Tu, W.; Zhang, L.; Zhou, Z.; Liu, X.; Fu, Z. The development of renewable energy in resource-rich region: A case in China. Renew. Sustain. Energy Rev. 2011, 15, 856–860. [Google Scholar] [CrossRef]
- Quan, Z.-J.; Cheng, H.; Yu, Y.-J.; Zou, X.-Y. Assessment of subsidence impact on vegetation landscape in coal mining area—A case study of Dongda mine in Jincheng City, Shanxi Province. Chin. J. Plant Ecol. 2006, 30, 414. [Google Scholar]
- Pettorelli, N.; Vik, J.O.; Mysterud, A.; Gaillard, J.-M.; Tucker, C.J.; Stenseth, N.C. Using the satellite-derived NDVI to assess ecological responses to environmental change. Trends Ecol. Evol. 2005, 20, 503–510. [Google Scholar] [CrossRef] [PubMed]
- Huang, S.; Tang, L.; Hupy, J.P.; Wang, Y.; Shao, G. A commentary review on the use of normalized difference vegetation index (NDVI) in the era of popular remote sensing. J. For. Res. 2021, 32, 1–6. [Google Scholar] [CrossRef]
- Xu, H. Modification of normalised difference water index (NDWI) to enhance open water features in remotely sensed imagery. Int. J. Remote Sens. 2006, 27, 3025–3033. [Google Scholar] [CrossRef]
- Du, Y.; Zhang, Y.; Ling, F.; Wang, Q.; Li, W.; Li, X. Water bodies’ mapping from Sentinel-2 imagery with modified normalized difference water index at 10-m spatial resolution produced by sharpening the SWIR band. Remote Sens. 2016, 8, 354. [Google Scholar] [CrossRef]
- Peng, J.; Yang, Y.; Liu, Y.; Du, Y.; Meersmans, J.; Qiu, S. Linking ecosystem services and circuit theory to identify ecological security patterns. Sci. Total Environ. 2018, 644, 781–790. [Google Scholar] [CrossRef] [PubMed]
- Zhou, D.; Lin, Z.; Ma, S.; Qi, J.; Yan, T. Assessing an ecological security network for a rapid urbanization region in Eastern China. Land Degrad. Dev. 2021, 32, 2642–2660. [Google Scholar] [CrossRef]
- Brockerhoff, E.G.; Barbaro, L.; Castagneyrol, B.; Forrester, D.I.; Gardiner, B.; González-Olabarria, J.R.; Lyver, P.O.B.; Meurisse, N.; Oxbrough, A.; Taki, H. Forest biodiversity, ecosystem functioning and the provision of ecosystem services. Biodivers. Conserv. 2017, 26, 3005–3035. [Google Scholar] [CrossRef]
- Tang, F.; Zhou, X.; Wang, L.; Zhang, Y.; Fu, M.; Zhang, P. Linking ecosystem service and MSPA to construct landscape ecological network of the Huaiyang Section of the Grand Canal. Land 2021, 10, 919. [Google Scholar] [CrossRef]
- Zhai, T.; Huang, L. Linking MSPA and circuit theory to identify the spatial range of ecological networks and its priority areas for conservation and restoration in urban agglomeration. Front. Ecol. Evol. 2022, 10, 828979. [Google Scholar] [CrossRef]
- Chen, C.; Shi, L.; Lu, Y.; Yang, S.; Liu, S. The optimization of urban ecological network planning based on the minimum cumulative resistance model and granularity reverse method: A case study of Haikou, China. IEEE Access 2020, 8, 43592–43605. [Google Scholar] [CrossRef]
- Guo, R.; Wu, T.; Liu, M.; Huang, M.; Stendardo, L.; Zhang, Y. The construction and optimization of ecological security pattern in the Harbin-Changchun urban agglomeration, China. Int. J. Environ. Res. Public Health 2019, 16, 1190. [Google Scholar] [CrossRef] [PubMed]
- Dong, R.; Zhang, X.; Li, H. Constructing the ecological security pattern for sponge city: A case study in zhengzhou, china. Water 2019, 11, 284. [Google Scholar] [CrossRef]
- Bennett, G.; Mulongoy, K.J. Review of experience with ecological networks, corridors and buffer zones. In Secretariat of the Convention on Biological Diversity, Montreal, Technical Series; Secretariat of the Convention on Biological Diversity: Montreal, QC, Canada, 2006; p. 100. [Google Scholar]
- Ma, J.; Yu, Q.; Wang, H.; Yang, L.; Wang, R.; Fang, M. Construction and optimization of wetland landscape ecological network in Dongying City, China. Land 2022, 11, 1226. [Google Scholar] [CrossRef]
- Cui, X.; Li, H.; Wang, T. Structural Evolution and Stability Simulation of Wetland Ecological Network: A Case Study of Wuhan City, China. Wetlands 2022, 42, 73. [Google Scholar] [CrossRef]
- Estrada, E. The Structure of Complex Networks: Theory and Applications; American Chemical Society: Washington, DC, USA, 2012. [Google Scholar]
- Bloch, F.; Jackson, M.O.; Tebaldi, P. Centrality measures in networks. Soc. Choice Welf. 2023, 61, 413–453. [Google Scholar] [CrossRef]
- Song, S.; Xu, D.; Hu, S.; Shi, M. Ecological network optimization in urban central district based on complex network theory: A case study with the urban central district of Harbin. Int. J. Environ. Res. Public Health 2021, 18, 1427. [Google Scholar] [CrossRef] [PubMed]
- Zhao, J.; Yu, Q.; Xu, C.; Ma, J.; Liu, W.; Sun, W.; Miao, Y.; Nawaz, T. Integrated approach for ecological restoration and ecological spatial network optimization with multiple ecosystem functions in mining areas. Ecol. Indic. 2023, 156, 111141. [Google Scholar] [CrossRef]
- Qin, J.; Xue, K.; Li, J.; Sun, Q.; Lu, J. Service prioritization in information centric networking with heterogeneous content providers. IEEE Trans. Netw. Serv. Manag. 2021, 18, 4476–4488. [Google Scholar] [CrossRef]
- Zhang, J.; Luo, Y. Degree centrality, betweenness centrality, and closeness centrality in social network. In Proceedings of the 2017 2nd International Conference on Modelling, Simulation and Applied Mathematics (MSAM2017), Bangkok, Thailand, 26–27 March 2017; pp. 300–303. [Google Scholar]
- Verbavatz, V.; Barthelemy, M. Betweenness centrality in dense spatial networks. Phys. Rev. E 2022, 105, 054303. [Google Scholar] [CrossRef] [PubMed]
- Duan, J.; Jiao, J.; Xia, C.; Yao, S.; Li, X. Descriptive model of peer-to-peer Botnet structures. In Proceedings of the 2010 International Conference on Educational and Information Technology, Chongqing, China, 17–19 September 2010; pp. V3-153–V153-157. [Google Scholar]
- Pradhan, P.; Angeliya, C.; Jalan, S. Principal eigenvector localization and centrality in networks: Revisited. Phys. A Stat. Mech. Its Appl. 2020, 554, 124169. [Google Scholar] [CrossRef]
- Solá, L.; Romance, M.; Criado, R.; Flores, J.; García del Amo, A.; Boccaletti, S. Eigenvector centrality of nodes in multiplex networks. Chaos Interdiscip. J. Nonlinear Sci. 2013, 23, 033131. [Google Scholar] [CrossRef] [PubMed]
- Lauenroth, W.K.; Burke, I.C. Ecology of the Shortgrass Steppe: A Long-Term Perspective; Oxford University Press: Oxford, UK, 2008; 270p. [Google Scholar]
- Wang, G.; Peng, W.; Zhang, L.; Zhang, J. Quantifying the impacts of natural and human factors on changes in NPP using an optimal parameters-based geographical detector. Ecol. Indic. 2023, 155, 111018. [Google Scholar] [CrossRef]
- Zhong, L.; Zhang, Q.; Yang, D.; Chen, G.; Yu, S. Analysing Motifs in Multilayer Networks. arXiv 2019, arXiv:1903.01722. [Google Scholar]
- Wernicke, S. Efficient detection of network motifs. IEEE/ACM Trans. Comput. Biol. Bioinform. 2006, 3, 347–359. [Google Scholar] [CrossRef] [PubMed]
- Anceaume, E.; Busnel, Y.; Gambs, S. Ankle: Detecting attacks in large scale systems via information divergence. In Proceedings of the 2012 Ninth European Dependable Computing Conference, Washington, DC, USA, 8–11 May 2012; pp. 114–125. [Google Scholar]
- Cui, D.; Ou, C.; Lu, X. Evolution of the global terrorist organizational cooperation network. PLoS ONE 2024, 19, e0281615. [Google Scholar] [CrossRef] [PubMed]
- Lynch, A.J. Creating effective urban greenways and stepping-stones: Four critical gaps in habitat connectivity planning research. J. Plan. Lit. 2019, 34, 131–155. [Google Scholar] [CrossRef]
- Wang, T.; Huang, Y.; Cheng, J.; Xiong, H.; Ying, Y.; Feng, Y.; Wang, J. Construction and optimization of watershed-scale ecological network based on complex network method: A case study of Erhai Lake Basin in China. Ecol. Indic. 2024, 160, 111794. [Google Scholar] [CrossRef]
- Chang, S.; Su, K.; Jiang, X.; You, Y.; Li, C.; Wang, L. Impacts and Predictions of Urban Expansion on Habitat Connectivity Networks: A Multi-Scenario Simulation Approach. Forests 2023, 14, 2187. [Google Scholar] [CrossRef]
- Jiang, W.; Yuan, L.; Wang, W.; Cao, R.; Zhang, Y.; Shen, W. Spatio-temporal analysis of vegetation variation in the Yellow River Basin. Ecol. Indic. 2015, 51, 117–126. [Google Scholar] [CrossRef]
- Liu, L.; Yang, Y.; Liu, S.; Gong, X.; Zhao, Y.; Jin, R.; Duan, H.; Jiang, P. A comparative study of green growth efficiency in Yangtze River Economic Belt and Yellow River Basin between 2010 and 2020. Ecol. Indic. 2023, 150, 110214. [Google Scholar] [CrossRef]
- Zuo, D.; Chen, G.; Wang, G.; Xu, Z.; Han, Y.; Peng, D.; Pang, B.; Abbaspour, K.C.; Yang, H. Assessment of changes in water conservation capacity under land degradation neutrality effects in a typical watershed of Yellow River Basin, China. Ecol. Indic. 2023, 148, 110145. [Google Scholar] [CrossRef]
- Mangan, S.; Alon, U. Structure and function of the feed-forward loop network motif. Proc. Natl. Acad. Sci. USA 2003, 100, 11980–11985. [Google Scholar] [CrossRef]
- Duma, A.; Topirceanu, A. A network motif based approach for classifying online social networks. In Proceedings of the 2014 IEEE 9th IEEE International Symposium on Applied Computational Intelligence and Informatics (SACI), Timisoara, Romania, 15–17 May 2014; pp. 311–315. [Google Scholar]
- Xie, Z.; En-yuan, X.; Hong-zhi, L.; Yi-fei, Z.; Meng-qi, W. Fluctuation Characteristics of Arrival Flight Flow Based on Limited Penetrable Visibility Graph. J. Transp. Syst. Eng. Inf. Technol. 2022, 22, 244. [Google Scholar]
- Jiang, C.; Chen, Y.; Ren, Y.; Liu, K.R. Maximizing network capacity with optimal source selection: A network science perspective. IEEE Signal Process. Lett. 2014, 22, 938–942. [Google Scholar] [CrossRef]
- Wang, D.; Liu, E.; Liu, D.; Qu, X.; Ma, R.; Wang, P.; Liu, X. RSH: A link-addition strategy for capacity enhancement in scale-free networks. IEEE Commun. Lett. 2015, 19, 2110–2113. [Google Scholar] [CrossRef]
- Fan, J.; Wang, Q.; Ji, M.; Sun, Y.; Feng, Y.; Yang, F.; Zhang, Z. Ecological network construction and gradient zoning optimization strategy in urban-rural fringe: A case study of Licheng District, Jinan City, China. Ecol. Indic. 2023, 150, 110251. [Google Scholar] [CrossRef]
- Wei, Y.; Jin, Y.; Ma, D.; Xiu, C. Impact of colored motif characteristics on the survivability of passenger airline networks in China. Phys. A Stat. Mech. Appl. 2021, 566, 125658. [Google Scholar] [CrossRef]
- Jin, Y.; Wei, Y.; Xiu, C.; Song, W.; Yang, K. Study on structural characteristics of China’s passenger airline network based on network motifs analysis. Sustainability 2019, 11, 2484. [Google Scholar] [CrossRef]
- Fang, J.; Guo, Z.; Piao, S.; Chen, A. Terrestrial vegetation carbon sinks in China, 1981–2000. Sci. China Ser. D Earth Sci. 2007, 50, 1341–1350. [Google Scholar] [CrossRef]
- Yang, Y.; Ma, Y.; Jiang, H.; Zhu, Q.; Liu, J.; Peng, C. Evaluating the carbon budget pattern of Chinese terrestrial ecosystem from 1960 to 2006 using Integrated Biosphere Simulator. Acta Ecol. Sin. 2016, 36, 3911–3922. [Google Scholar]
- Cao, Y.; Sun, Y.; Jiang, Y.; Wan, J. Analysis on temporal-spatial variations and driving factors of net ecosystem productivity in the Yellow River Basin. Ecol. Environ. 2022, 31, 2101. [Google Scholar]
- Yang, X.; Bai, B.; Bai, Z. Research on spatiotemporal changes in carbon footprint and vegetation carbon carrying capacity in Shanxi Province. Forests 2023, 14, 1295. [Google Scholar] [CrossRef]
- Ahirwal, J.; Kumar, A.; Pietrzykowski, M.; Maiti, S.K. Reclamation of coal mine spoil and its effect on Technosol quality and carbon sequestration: A case study from India. Environ. Sci. Pollut. Res. 2018, 25, 27992–28003. [Google Scholar] [CrossRef]
- Fox, J.F.; Campbell, J.E.; Acton, P.M. Carbon sequestration by reforesting legacy grasslands on coal mining sites. Energies 2020, 13, 6340. [Google Scholar] [CrossRef]




















| Types of Influencing Factors | Impact Factor | Classification | Resistance Value |
|---|---|---|---|
| Topography | DEM (m) | <766 | 1 |
| 766~957 | 3 | ||
| 957~1157 | 5 | ||
| 1157~1388 | 7 | ||
| >1388 | 9 | ||
| Slope (°) | <8.38 | 1 | |
| 8.38~16.14 | 3 | ||
| 16.14~24.83 | 5 | ||
| 24.83~37.25 | 7 | ||
| >37.25 | 9 | ||
| Vegetation cover | NDVI | −0.1809~0.1644 | 9 |
| 0.1644~0.2414 | 7 | ||
| 0.2414~0.2985 | 5 | ||
| 0.2985~0.3613 | 3 | ||
| 0.3613~0.5468 | 1 | ||
| Hydrologic distribution | MNDWI | −0.6640~−0.3379 | 9 |
| −0.3379~−0.2447 | 7 | ||
| −0.2447~−0.1224 | 5 | ||
| −0.1224~0.1804 | 3 | ||
| 0.1804~0.8210 | 1 | ||
| Land cover | Land use type | Forest, grassland, water body | 1 |
| Shrubland | 3 | ||
| Cropland | 5 | ||
| Bare land | 7 | ||
| Impervious | 9 |
| Year | Number | Average Area of Ecological Sources (hm2) | Total Area of Ecological Sources (hm2) |
|---|---|---|---|
| 1985 | 179 | 1094.42 | 195,901.46 |
| 1995 | 177 | 1248.08 | 220,910.12 |
| 2005 | 173 | 1521.28 | 263,181.97 |
| 2015 | 172 | 1689.58 | 290,608.60 |
| 2022 | 198 | 1747.98 | 346,099.72 |
| ID | Adj | 1985 | 1995 | 2005 | 2015 | 2022 | p | |||||
|---|---|---|---|---|---|---|---|---|---|---|---|---|
| f (%) | Z | f (%) | Z | f (%) | Z | f (%) | Z | f (%) | Z | |||
| 3a | ![]() | 5.16 | 88.45 | 6.05 | 68.627 | 5.53 | 197.05 | 5.12 | 174.51 | 4.55 | 225.77 | 0 |
| 4a | ![]() | 0.32 | 69.642 | 0.48 | 58.173 | 0.47 | 410.54 | 0.28 | 553.19 | 0.30 | 664.93 | 0 |
| 4b | ![]() | 9.90 | 61.069 | 11.44 | 45.795 | 8.89 | 107.03 | 8.42 | 99.253 | 7.61 | 118.15 | 0 |
| 4d | ![]() | 43.13 | 5.5286 | 40.42 | 4.7574 | 56.09 | 9.4104 | 68.49 | 13.13 | 65.86 | 7.4484 | 0 |
| ID | Adj | Before Optimization | After Optimization | p | ||
|---|---|---|---|---|---|---|
| F (%) | Z | F (%) | Z | |||
| 3a | ![]() | 4.55 | 225.77 | 5.40 | 226.1 | 0 |
| 4a | ![]() | 0.30 | 664.93 | 0.34 | 342.17 | 0 |
| 4b | ![]() | 7.61 | 118.15 | 8.81 | 104.71 | 0 |
| 4d | ![]() | 65.86 | 7.4484 | 62.26 | 8.182 | 0 |
Disclaimer/Publisher’s Note: The statements, opinions and data contained in all publications are solely those of the individual author(s) and contributor(s) and not of MDPI and/or the editor(s). MDPI and/or the editor(s) disclaim responsibility for any injury to people or property resulting from any ideas, methods, instructions or products referred to in the content. |
© 2024 by the authors. Licensee MDPI, Basel, Switzerland. This article is an open access article distributed under the terms and conditions of the Creative Commons Attribution (CC BY) license (https://creativecommons.org/licenses/by/4.0/).
Share and Cite
Li, M.; Yu, Q.; Xu, C.; Zhao, J.; Zeng, Y.; Wang, Y.; Liu, Y. Research on the Carbon Sequestration Capacity of Forest Ecological Network Topological Features and Network Optimization Based on Modification Recognition in the Yellow River Basin Mining Area: A Case Study of Jincheng City. Remote Sens. 2024, 16, 1986. https://doi.org/10.3390/rs16111986
Li M, Yu Q, Xu C, Zhao J, Zeng Y, Wang Y, Liu Y. Research on the Carbon Sequestration Capacity of Forest Ecological Network Topological Features and Network Optimization Based on Modification Recognition in the Yellow River Basin Mining Area: A Case Study of Jincheng City. Remote Sensing. 2024; 16(11):1986. https://doi.org/10.3390/rs16111986
Chicago/Turabian StyleLi, Maolin, Qiang Yu, Chenglong Xu, Jikai Zhao, Yufan Zeng, Yu Wang, and Yilin Liu. 2024. "Research on the Carbon Sequestration Capacity of Forest Ecological Network Topological Features and Network Optimization Based on Modification Recognition in the Yellow River Basin Mining Area: A Case Study of Jincheng City" Remote Sensing 16, no. 11: 1986. https://doi.org/10.3390/rs16111986
APA StyleLi, M., Yu, Q., Xu, C., Zhao, J., Zeng, Y., Wang, Y., & Liu, Y. (2024). Research on the Carbon Sequestration Capacity of Forest Ecological Network Topological Features and Network Optimization Based on Modification Recognition in the Yellow River Basin Mining Area: A Case Study of Jincheng City. Remote Sensing, 16(11), 1986. https://doi.org/10.3390/rs16111986









