Evaluation of Open Geotechnical Knowledge in Urban Environments for 3D Modelling of the City of Seville (Spain)
Abstract
1. Introduction
Geostatistical Interpolation and Digital Soil Modelling
2. Case Study: Seville
Soil Properties
- Missed integration of global topographic levels in survey points. Supplementary information on surveys is seldom provided.
- Absence of georeferenced coordinates in most of the surveys, lacking Universal Transverse Mercator (UTM) coordinates and geographic coordinates, and no implementation of Geographic Information Systems (GIS).
- Limitation of 2D representations: no hypothesis for a 3D distribution of the strata has been detected.
- Mapping hypotheses generally do not use interpolation tools, and when they do, there is a “blind” selection of the method, with no analytical reflections.
- Lack of proposals for database structures with management purposes. Previous studies focus on the description of the properties of soil values, without providing detailed methodological considerations regarding information processing and mapping.
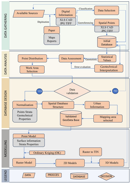
3. Geotechnical 3D Modelling for Urban Environments
3.1. Data Gathering
3.1.1. Available Information
3.1.2. Soil Survey Location
- Most of the digitised records come from studies related to architectural work (40.90%), followed in second place by those related to civil work (28.30%) and, finally, by geological (20.30%) and archaeological (10.50%) studies.
- The date of the information collected runs in a chronological range from 1974 to 2017. However, the recent data has verified that there have been no significant alterations in the oldest points.
- The definition of the strata has been proven in each case by test results and accredited by the researcher, technician, or company responsible for the corresponding work.
3.1.3. Georeferencing Process
3.1.4. Parameter Selection
3.2. Exploratory Analysis
3.2.1. Point Density and Distribution
3.2.2. Mapping Area Selection
3.2.3. Statistical Values
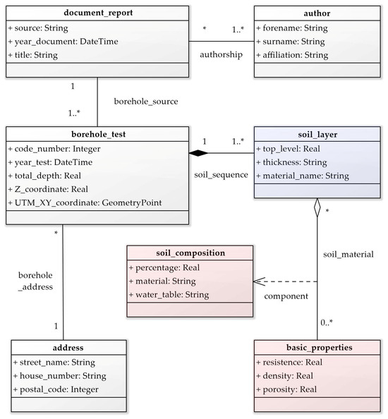
3.3. Database Design
3.3.1. Normalisation
3.3.2. Database Structure
3.3.3. Formats and Interoperability Processes
3.4. Modelling
3.4.1. Topographical Integration
3.4.2. D Soil Mapping and Interpolation Criteria
3.4.3. Geotechnical 3D Model
4. Discussion
4.1. Geostatistical Interpretation
4.2. Geotechnical Interpretation
5. Conclusions
Author Contributions
Funding
Data Availability Statement
Acknowledgments
Conflicts of Interest
References
- Gao, J.; O’Neill, B.C. Mapping Global Urban Land for the 21st Century with Data-Driven Simulations and Shared Socioeconomic Pathways. Nat. Commun. 2020, 11, 2302. [Google Scholar] [CrossRef] [PubMed]
- Wei, G.; He, B.-J.; Sun, P.; Liu, Y.; Li, R.; Ouyang, X.; Luo, K.; Li, S. Evolutionary Trends of Urban Expansion and Its Sustainable Development: Evidence from 80 Representative Cities in the Belt and Road Initiative Region. Cities 2023, 138, 104353. [Google Scholar] [CrossRef]
- Moraci, F.; Errigo, M.F.; Fazia, C.; Campisi, T.; Castelli, F. Cities under Pressure: Strategies and Tools to Face Climate Change and Pandemic. Sustainability 2020, 12, 7743. [Google Scholar] [CrossRef]
- Mwaura, D.; Kada, M. Developing a Web-Based Spatial Decision Support System for Geothermal Exploration at the Olkaria Geothermal Field. Int. J. Digit. Earth 2017, 10, 1118–1145. [Google Scholar] [CrossRef]
- Li, X.Z.; Li, C.; Parriaux, A.; Wu, W.; Li, H.Q.; Sun, L.; Liu, C. Multiple Resources and Their Sustainable Development in Urban Underground Space. Tunn. Undergr. Sp. Technol. 2016, 55, 59–66. [Google Scholar] [CrossRef]
- Varone, C.; Carbone, G.; Baris, A.; Caciolli, M.C.; Fabozzi, S.; Fortunato, C.; Gaudiosi, I.; Giallini, S.; Mancini, M.; Paolella, L.; et al. PERL: A Dataset of Geotechnical, Geophysical, and Hydrogeological Parameters for Earthquake-Induced Hazards Assessment in Terre Del Reno (Emilia-Romagna, Italy). Nat. Hazards Earth Syst. Sci. 2023, 23, 1371–1382. [Google Scholar] [CrossRef]
- Feizizadeh, B.; Shadman Roodposhti, M.; Jankowski, P.; Blaschke, T. A GIS-Based Extended Fuzzy Multi-Criteria Evaluation for Landslide Susceptibility Mapping. Comput. Geosci. 2014, 73, 208–221. [Google Scholar] [CrossRef]
- Thoang, T.T.; Giao, P.H. Subsurface Characterization and Prediction of Land Subsidence for HCM City, Vietnam. Eng. Geol. 2015, 199, 107–124. [Google Scholar] [CrossRef]
- Jaramillo-Morilla, A.; Mascort-Albea, E.J.; Romero-Hernández, R.; Soriano-Cuesta, C. Climate Change Impacts on Cultural Heritage Building Foundations in Western Andalusia. In Geotechnical Engineering for the Preservation of Monuments and Historic Sites III; CRC Press: London, UK, 2022; pp. 1079–1087. [Google Scholar]
- Gautam, D.; Thapa, S.; Pokhrel, S.; Lamichhane, S. Local Level Multi-Hazard Zonation of Nepal. Geomat. Nat. Hazards Risk 2021, 12, 405–423. [Google Scholar] [CrossRef]
- Bastien, C.; Iván, G.; Pere, B.; Agathe, R.; Xavier, G. Geological Based Seismic Macrozonation for Pyrenees. In Proceedings of the 7th European Congress on Regional Geoscientific Cartography and Information Systems: 7th EUROGEO, Bologne, Italy, 12–15 June 2012. [Google Scholar]
- Joy, J.; Kanga, S.; Singh, S.K.; Sudhanshu, S. Cadastral Level Soil and Water Conservation Priority Zonation Using Geospatial Technology. Int. J. Agric. Syst. 2021, 9, 10–26. [Google Scholar]
- Silvestri, S.; Marani, M.; Marani, A. Hyperspectral Remote Sensing of Salt Marsh Vegetation, Morphology and Soil Topography. Phys. Chem. Earth 2003, 28, 15–25. [Google Scholar] [CrossRef]
- Autade, S.E.; Pardeshi, S.D.; Pardeshi, S.S. Advances in Landslide Hazard Assessment in India. Trans. Inst. Indian Geogr. 2021, 42, 257–271. [Google Scholar]
- Diz-Mellado, E.; Mascort-Albea, E.J.; Romero-Hernández, R.; Galán-Marín, C.; Rivera-Gómez, C.; Ruiz-Jaramillo, J.; Jaramillo-Morilla, A. Non-Destructive Testing and Finite Element Method Integrated Procedure for Heritage Diagnosis: The Seville Cathedral Case Study. J. Build. Eng. 2021, 37, 102134. [Google Scholar] [CrossRef]
- Amanti, M.; Muraro, C.; Roma, M.; Chiessi, V.; Puzzilli, L.M.; Catalano, S.; Romagnoli, G.; Tortorici, G.; Cavuoto, G.; Albarello, D.; et al. Geological and Geotechnical Models Definition for 3rd Level Seismic Microzonation Studies in Central Italy. Bull. Earthq. Eng. 2020, 18, 5441–5473. [Google Scholar] [CrossRef]
- Antoniou, A.A.; Tsiambaos, G. Engineering Geological Aspects for the Microzonation of the City of Volos, Greece. Bull. Geol. Soc. Greece 2017, 43, 1104. [Google Scholar] [CrossRef][Green Version]
- Zhu, L.; Zhang, C.; Li, M.; Pan, X.; Sun, J. Building 3D Solid Models of Sedimentary Stratigraphic Systems from Borehole Data: An Automatic Method and Case Studies. Eng. Geol. 2012, 127, 1–13. [Google Scholar] [CrossRef]
- Pal, S.; Sharma, P. A Review of Machine Learning Applications in Land Surface Modeling. Earth 2021, 2, 174–190. [Google Scholar] [CrossRef]
- Chilès, J.P.; Desassis, N. Fifty Years of Kriging. In Handbook of Mathematical Geosciences: Fifty Years of IAMG; Daya Sagar, B.S., Cheng, Q., Agterberg, F., Eds.; Springer International Publishing: Cham, Switzerland, 2018; pp. 1–914. ISBN 978-3-319-78998-9. [Google Scholar]
- Moubarak, A.H.; Arnous, M.O.; El-Rayes, A.E. Integrated Geoenvironmental and Geotechnical Risk Assessment of East Port Said Region, Egypt for Regional Development. Geotech. Geol. Eng. 2021, 39, 1497–1520. [Google Scholar] [CrossRef]
- El May, M.; Dlala, M.; Chenini, I. Urban Geological Mapping: Geotechnical Data Analysis for Rational Development Planning. Eng. Geol. 2010, 116, 129–138. [Google Scholar] [CrossRef]
- Khaledian, Y.; Miller, B.A. Selecting Appropriate Machine Learning Methods for Digital Soil Mapping. Appl. Math. Model. 2020, 81, 401–418. [Google Scholar] [CrossRef]
- Padarian, J.; Minasny, B.; McBratney, A.B. Using Deep Learning for Digital Soil Mapping. Soil 2019, 5, 79–89. [Google Scholar] [CrossRef]
- Lee, C.; Oh, H.-J.; Cho, S.-J.; Kihm, Y.H.; Park, G.; Choi, S.-G. Three-Dimensional Prospectivity Mapping of Skarn-Type Mineralization in the Southern Taebaek Area, Korea. Geosci. J. 2019, 23, 327–339. [Google Scholar] [CrossRef]
- Sanchez Fuentes, D.; Mascort-Albea, E.J.; Del Espino Hidalgo, B.; Hidalgo-Sánchez, F.M.; Gutiérrez, M.A. Spatial Data for the Design of Critical Cartographies in the Metropolitan Area of Seville (Spain). In Reciprociudad: Design Diplomacy in Seville; Recolectores Urbanos: Sevilla, España, 2021; pp. 251–264. ISBN 9788412149319. [Google Scholar]
- Rincón Calderón, J.M.; Galán-Marín, C.; Sánchez-Fuentes, D. The Conservation of the Constructions Located on Protected Natural Areas: Research Experiencie in Doñana. In Proceedings of the IDA 2017. 1st International Congress on Advanced Doctoral Research in Architecture, Sevilla, Spain, 27–28 November 2017; Universidad de Sevilla: Sevilla, Spain, 2017. [Google Scholar]
- Mascort-Albea, E.J.; Canivell, J.; Jaramillo-Morilla, A.; Romero-Hernández, R.; Ruiz-Jaramillo, J.; Soriano-Cuesta, C. Action Protocols for Seismic Evaluation of Structures and Damage Restoration of Residential Buildings in Andalusia (Spain): “IT-Sismo” APP. Buildings 2019, 9, 104. [Google Scholar] [CrossRef]
- Ortiz, R.; Ortiz, P.; Martín, J.M.; Vázquez, M.A. A New Approach to the Assessment of Flooding and Dampness Hazards in Cultural Heritage, Applied to the Historic Centre of Seville (Spain). Sci. Total Environ. 2016, 551–552, 546–555. [Google Scholar] [CrossRef] [PubMed]
- Ruiz-Constán, A.; Ruiz-Armenteros, A.M.; Galindo-Zaldívar, J.; Lamas-Fernández, F.; Sousa, J.J.; Sanz de Galdeano, C.; Pedrera, A.; Martos-Rosillo, S.; Caro Cuenca, M.; Delgado, J.M.; et al. Factors Determining Subsidence in Urbanized Floodplains: Evidence from MT-InSAR in Seville (Southern Spain). Earth Surf. Process. Landf. 2017, 42, 2484–2497. [Google Scholar] [CrossRef]
- Morillo, E.; Romero, A.S.; Madrid, L.; Villaverde, J.; Maqueda, C. Characterization and Sources of PAHs and Potentially Toxic Metals in Urban Environments of Sevilla (Southern Spain). Water. Air. Soil Pollut. 2007, 187, 41–51. [Google Scholar] [CrossRef]
- UNESCO. UNESCO World Heritage Committee Convention Concerning the Protection of the World Cultural and Natural Heritage. Report of Eleventh Session; UNESCO: Paris, France, 1987. [Google Scholar]
- Hidalgo-Sánchez, F.M.; Mascort-Albea, E.J.; Kada, M.; Romero-Hernández, R.; Canivell, J.; López-Larrínaga, F. 3D GIS Semi-Automatized Modelling Procedure for the Conservation of the PHiM: Heritage Municipal Buildings of Seville (Spain). A New Dimension for Urban Cultural Data Management. J. Comput. Cult. Herit. 2022, 15, 1–25. [Google Scholar] [CrossRef]
- Bahri, M.; Mascort-Albea, E.J.; Romero-Hernández, R.; Koopialipoor, M.; Soriano-Cuesta, C.; Jaramillo-Morilla, A. Numerical Model Validation for Detection of Surface Displacements over Twin Tunnels from Metro Line 1 in the Historical Area of Seville (Spain). Symmetry 2022, 14, 1263. [Google Scholar] [CrossRef]
- González Diez, M.I. Estudio Geológico Del Área Urbana de Sevilla y Alrededores; Universidad de Sevilla: Sevilla, Spain, 1986. [Google Scholar]
- Baena-Escudero, R.; Rinaldi, M.; García-Martínez, B.; Guerrero-Amador, I.C.; Nardi, L. Channel Adjustments in the Lower Guadalquivir River (Southern Spain) over the Last 250 years. Geomorphology 2019, 337, 15–30. [Google Scholar] [CrossRef]
- Polo Velasco, J. Modelo Para Determinar La Solución Constructiva de Cimentaciones En Edificación, En Función de Los Condicionantes Geotécnicos En Sevilla; Universidad de Sevilla: Sevilla, Spain, 2017. [Google Scholar]
- Soler Arias, E.; Huete Fuertes, R.; Rodríguez-Liñán, C.; Jaramillo-Morilla, A.; Suárez Samaniego, L.; Sanz Cuesta, V.; Rodríguez Robles, D.; Ruiz-Jaramillo, J.; García López, J.; Serrano Pérez, J. Anejo I.2. Mapa Geotécnico Básico de La Ciudad de Sevilla. In Protocolo de Inspección Técnica de Edificaciones ITE.; Colegio Oficial de Arquitectos de Sevilla, Fundación Fidas: Sevilla, España, 2005; ISBN 849337869. [Google Scholar]
- INYPSA. Mapa Geotécnico General. Sevilla. Hoja 3-10/75; Servicio de Publicaciones, Ministerio de Industria: Madrid, Spain, 1975. [Google Scholar]
- ADARO. Mapa Geológico de España. Segunda Serie. Sevilla; Servicio de Publicaciones, Ministerio de Industria: Madrid, Spain, 1975. [Google Scholar]
- INTECSA. Mapa Geotécnico Para Ordenación Territorial y Urbana de Sevilla; INTECSA: Madrid, Spain, 1983. [Google Scholar]
- IGME. Plan GEODE de Cartografía Geológica Continua; Gobierno de España, Ministerio de Ciencia e Innovación: Madrid, Spain, 2008. [Google Scholar]
- Consejería de Fomento y Vivienda Localización de Informes Geotécnicos a Escala 1:50.000; Hojas de Las Capitales de Provincia: Sevilla, Spain, 2009.
- Ruiz Carvajal, J. Los Suelos de La Ciudad de Sevilla: Caracterización Geotécnica y Propiedades Mineralógicas de Su Fracción Arcilla; Universidad de Sevilla: Sevilla, Spain, 1985. [Google Scholar]
- Oteo Mazo, C. Posibles Métodos Constructivos Para La Infrastructura. In Pasado y Futuro del Metro de Sevilla; Secretariado de Publicaciones de la Universidad de Sevilla: Sevilla, Spain, 1994; pp. 123–151. ISBN 978-84-472-0179-2. [Google Scholar]
- Barrios Padura, Á. Estudio de Las Cimentaciones de Edificios Históricos En La Provincia de Sevilla Siglo XII Al XVI; Universidad de Sevilla: Sevilla, España, 2001. [Google Scholar]
- De los Barral, M.Á. Estudio Geoarqueológico de La Ciudad de Sevilla; Universidad de Sevilla-Fundación Focus-Abengoa: Sevilla, Spain, 2009; ISBN 978-84-472-0903-3. [Google Scholar]
- Arozamena Cagigal, P. Comportamiento Del Terreno Durante Las Obras de Construcción de La Línea 1 Del Metro de Sevilla En Los Tramos de Túnel Entre Pantallas y Las Estaciones Subterráneas; Universidad de Sevilla: Sevilla, Spain, 2013. [Google Scholar]
- Borja Barrera, F. Geoarqueología Urbana En Sevilla. In Sevilla Arqueológica. La Ciudad en Época Protohistórica, Antigua y Andalusí; Servicio de Publicaciones de la Universidad de Sevilla: Sevilla, Spain, 2014; pp. 333–367. [Google Scholar]
- Puertos del Estado Español. Atlas Geotécnico Del Puerto de Sevilla; Ministerio de Fomento, Gobierno de España: Sevila, Spain, 1999. [Google Scholar]
- Bartha, G.; Kocsis, S. Standardization of Geographic Data: The European Inspire Directive. Eur. J. Geogr. 2011, 2, 79–89. [Google Scholar]
- Instituto Geográfico Nacional. Plan Nacional de Ortofotografía Aérea (PNOA); Ministerio de Transportes, Gobierno de España: Madrid, España, 2020. [Google Scholar]
- European Environment Agency. GEOSTAT Grid Dataset; European Environment Agency: Copenhagen, Denmark, 2011.
- Gerencia de Urbanismo y Medioambiente de Sevilla. Infraestructura de Datos Espaciales Del Ayuntamiento de Sevilla—IDE Sevilla. Available online: https://sig.urbanismosevilla.org/InicioIDE.aspx (accessed on 25 June 2022).
- Takaku, J.; Tadono, T.; Doutsu, M.; Ohgushi, F.; Kai, H. Updates of ‘AW3D30′ ALOS Global Digital Surface Model with Other Open Access Datasets. Int. Arch. Photogramm. Remote Sens. Spat. Inf. Sci. 2020, XLIII-B4-2, 183–189. [Google Scholar] [CrossRef]
- Instituto de Estadística y Cartografía de Andalucía—IECA. Modelos Digitales Del Terreno de Andalucía; Junta de Andalucia: Sevilla, Spain, 2018. [Google Scholar]
- Lai, C.G.; Poggi, V.; Famà, A.; Zuccolo, E.; Bozzoni, F.; Meisina, C.; Bonì, R.; Martelli, L.; Massa, M.; Mascandola, C.; et al. An Inter-Disciplinary and Multi-Scale Approach to Assess the Spatial Variability of Ground Motion for Seismic Microzonation: The Case Study of Cavezzo Municipality in Northern Italy. Eng. Geol. 2020, 274, 105722. [Google Scholar] [CrossRef]









| Institutional | Year | Main Topics | Zonation Detail | Mapping Scale | Unit Number | Test Points | References |
|---|---|---|---|---|---|---|---|
| Geotechnical and Mining Institute of Spain | 1975 | General Geotechnical Map | National | 1:200,000 | 5 | Not defined | [39] |
| 1975 | General Geological Map | National | 1:50,000 | 3 | Not defined | [40] | |
| 1983 | Urban Geotechnical Map | Local | 1:25,000 | 9 | 51 | [41] | |
| 2008 | General Geological Map | National | 1:50,000 | 3 | Not defined | [42] | |
| Andalusian Regional Government | 2009 | Regional Geotechnical Samples | No zonation: test points only | Not defined | Not defined | 58 | [43] |
| University of Seville | 1985 | Urban Geotechnical and Mineral Identification | No zonation: test points only | Not defined | 6 | 78 | [44] |
| 1986 | Urban Geological Study | Local | 1:50,000 | 4 | 132 | [35] | |
| 1994 | No zonation: test points only | No zonation: test points only | Not defined | 44 | No zonation: test points only | [45] | |
| 2001 | Architectonic and Geotechnical Study | No zonation: test points only | No zonation: test points only | Not defined | 44 | [46] | |
| 2009 | Geoarchaeological Map | Urban | 1:25,000 | 5 | 135 | [47] | |
| 2013 | Urban Geotechnical Map | No zonation: test points only | No zonation: test points only | Not defined | 117 | [48] | |
| 2014 | Geoarchaeological Map | Local | Not defined | 3 | Not defined | [49] | |
| 2017 | Urban Geotechnical Map | Local | 1:60,000 | 4 | 700 | [37] | |
| Architects’ Association of Seville | 2005 | Urban Geotechnical Map | No zonation: test points only | 1:25,000 | Not defined | 208 | [38] |
| Spanish State Ports | 2009 | Geotechnical Map of the urban sector | Urban sector | 1:15,000 | Not defined | Not defined | [50] |
| Soil Unit | Geotechnical Parameters | References | ||||||
|---|---|---|---|---|---|---|---|---|
| Soils of Seville | History of Sevilla Metro | Geotechnical Atlas of the Port | Historical Foundations | Building Inspection | Sevilla Metro Works | Foundation Models | ||
| [44] | [45] | [50] | [46] | [38] | [48] | [37] | ||
| (a) Fill soils and brown clays | Top depth (m) | Surface level, considered at 0.00 metres of depth, without global height coordinates | ||||||
| Bottom depth (m) | - | - | 3.0 | 3.0–6.0 | 3.50 | 4.0 | 0.5–11.3 | |
| Thickness (m) | - | - | 3.0 | 3.0–6.0 | 3.50 | 4.0 | 0.5–11.3 | |
| USCS (Soil class) | - | - | CL | - | CL | CL | - | |
| T200/T 0.08 (%) | - | - | 94.00 | - | 94.00 | 94.00 | - | |
| Unit weight (kN/m3) | - | - | 17.30 | - | 17.30 | 18.20 | - | |
| Water content (%) | - | - | 21.00 | - | 21.00 | 21.00 | - | |
| Friction angle (°) | - | - | - | - | - | 22.0–29.0 | - | |
| Qu (kN/m2) | - | - | 155.0 | - | 155.0 | 155.0 | - | |
| (b) Grey Clays | Top depth (m) | - | - | 3.0 | 3.0–6.0 | 3.50 | 4.0 | 0.5–11.3 |
| Bottom depth (m) | - | - | 8.0 | 12.0–15.0 | 8.00 | 9.0 | 2.0–6.0 | |
| Thickness (m) | 3.0–14.0 | - | 5.0 | 6.0–12.0 | 4.50 | 5.0 | - | |
| USCS (Soil class) | - | - | CH | CL/ML | CL/CH | CL/CH | - | |
| T200/T 0.08 (%) | 84.10 | 89.50 | 93.00 | - | 93.00 | 93.00 | - | |
| Unit weight (kN/m3) | - | 16.00 | 17.15 | - | 17.15 | 14.9–19.4 | - | |
| Water content (%) | 45.90 | 15.00 | 28.90 | - | 28.90 | 28.90 | - | |
| Friction angle (°) | - | 27.5 | 11.0 | 19.0–26.0 | 11.0 | 11.0–29.0 | - | |
| Qu (kN/m2) | - | 175.0 | 172.5 | 29.0–90.0 | 190.0 | 190.0 | 14.0–340.0 | |
| SPT (N) | - | - | 29 | 6–10 | 29 | 6–29 | - | |
| (c) Silty sands | Top depth (m) | - | - | 8.0 | - | 8.0 | 9.0 | - |
| Bottom depth (m) | - | - | 12.0 | - | 15.0 | 14.0 | - | |
| Thickness (m) | 6.0–15.0 | - | 4.0 | - | 7.0 | 5.0 | - | |
| USCS (Soil class) | - | - | ML | - | ML, S | ML, SM-P | - | |
| T200/T 0.08 (%) | 34.30 | 47.00 | 92.00 | - | 92.00 | 42.00 | - | |
| Unit weight (kN/m3) | - | 18.00 | 17.85 | - | 17.85 | 16.0–19.7 | - | |
| Water content (%) | - | 40.00 | 22.10 | - | 22.10 | 22.10 | - | |
| Friction angle (°) | - | 35.0 | 25.0 | - | 25.0 | 32.0–35.0 | 30.0–32.0 | |
| Qu (kN/m2) | - | 53.5 | 130.0 | - | 130.0 | 130.0 | ||
| SPT (N) | - | - | - | - | - | - | 10–20 | |
| (d) Sandy gravels | Top depth (m) | - | - | 12.0 | 12.0–15.0 | 15.0 | 14.0 | 3.4–17.3 |
| Bottom depth (m) | - | - | 17.0 | 17.0–22.0 | 19.0 | 18.0 | 13.0–25.0 | |
| Thickness (m) | - | - | 5.0 | 2.0–10.0 | 4.0 | 4.0 | 3.0–9.0 | |
| USCS (Soil class) | - | - | - | SP, GP | - | GW/P/M | - | |
| T200/T 0.08 (%) | - | 5.00 | - | - | 11.40 | 3.10 | - | |
| Unit weight (kN/m3) | - | 21.00 | - | - | - | 20.0–21.0 | - | |
| Water content (%) | - | 7.50 | - | - | 16.00 | 7.50 | - | |
| Friction angle (°) | - | 40.0 | - | 34.5 | - | 34.0–45.0 | - | |
| Qu (kN/m2) | - | - | - | - | - | - | - | |
| SPT (N) | - | - | - | >40 | 67 | 67 | - | |
| (e) Marly clays | Top depth (m) | - | - | 17.0 | - | 19.0 | 18.0 | 13.0–25.0 |
| Bottom depth (m) | - | - | - | - | - | - | - | |
| Thickness (m) | - | - | - | - | - | - | - | |
| USCS (Soil class) | - | - | CH | CH | CH | CH | - | |
| T200/T 0.08 (%) | - | 94.50 | 95.00 | - | 95.00 | 95.00 | - | |
| Unit weight (kN/m3) | - | 16.00 | 17.75 | 15.50 | - | 15.7–19.8 | - | |
| Water content (%) | - | 25.00 | 26.90 | - | 26.90 | 26.90 | - | |
| Friction angle (°) | - | 29.5 | 20.0 | 25.0 | - | 25.0–34.0 | - | |
| Qu (kN/m2) | - | - | 620.00 | 450.00 | - | 620–1800 | 325–521 | |
| SPT (N) | - | - | 75 | - | 75 | 75 | - | |
| Area Geometry | Number of Points (n) | Area Extension (km2) | Density (n/km2) |
|---|---|---|---|
| Urban area (polygon) | 1256 | 142.08 | 8.84 |
| Urban area (rectangle) | 1503 | 322.30 | 4.66 |
| Historical city (polygon) | 320 | 7.75 | 41.29 |
| Historical city (rectangle) | 495 | 18.04 | 27.43 |
| Source | Year | GCS | Cell Size (m2) | LIDAR Points | Class |
|---|---|---|---|---|---|
| ALOS | 2016 | WGS_1984 | 30.00 × 30.00 | Not defined | Not defined |
| PNOA | 2021 | ETRS89_UTM_Z30 | 1.50 × 1.50 | 6,017,209 | ASTM |
| IECA | 2018 | ETRS89_UTM_Z30 | 5.00 × 5.00 | 200,000 | ASTM |
| IDE Sevilla | 2009 | WGS_1984 | Not defined | 1250 | Unclassified |
| Layer | Model | R2 | Nugget (Co) | Still (Co + C) | Range | Proportion (C/(co + C)) | Residual |
|---|---|---|---|---|---|---|---|
| a2. Fill soil thickness (m) | Linear | 0.00 | 3.87 | 0.00 | 1.32 | −25.86 | 3124.00 |
| Spherical | 0.13 | 0.01 | 32.34 | 11,100.00 | 1.00 | 233.00 | |
| Exponential | 0.14 | 0.30 | 41.20 | 23,460.00 | 1.00 | 285.00 | |
| Gaussian | 0.13 | 0.48 | 45.60 | 10,929.24 | 0.95 | 116.00 | |
| b1. Clay top-level depth (m) | Linear | 0.86 | 1.20 | 32.84 | 5542.05 | 0.96 | 214.00 |
| Spherical | 0.85 | 1.50 | 54.00 | 13,600.00 | 0.97 | 239.00 | |
| Exponential | 0.80 | 1.00 | 53.00 | 20,850.00 | 0.98 | 320.00 | |
| Gaussian | 0.91 | 6.10 | 53.00 | 10,149.82 | 0.90 | 150.00 | |
| b2. Clay thickness (m) | Linear | 0.65 | 10.57 | 16.85 | 5542.49 | 0.37 | 27.80 |
| Spherical | 0.89 | 7.82 | 15.65 | 3590.00 | 0.50 | 9.26 | |
| Exponential | 0.86 | 7.27 | 15.93 | 4320.00 | 0.54 | 11.30 | |
| Gaussian | 0.87 | 7.91 | 15.83 | 2857.88 | 0.50 | 14.10 | |
| b3. Clay undrained compression resistance (kN/m2) | Linear | 0.88 | 4.09 | 9.72 | 5543.41 | 0.58 | 5.88 |
| Spherical | 0.87 | 4.07 | 16.64 | 18,160.00 | 0.76 | 6.08 | |
| Exponential | 0.86 | 3.95 | 24.63 | 52,620.00 | 0.84 | 6.49 | |
| Gaussian | 0.89 | 4.95 | 15.74 | 11,933.83 | 0.69 | 5.15 | |
| c1. Sand top-level depth (m) | Linear | 0.97 | 9.41 | 54.56 | 5543.15 | 0.83 | 81.40 |
| Spherical | 0.97 | 8.80 | 78.60 | 12,070.00 | 0.89 | 93.60 | |
| Exponential | 0.94 | 6.50 | 74.00 | 15,900.00 | 0.91 | 159.00 | |
| Gaussian | 0.95 | 15.00 | 65.82 | 7863.51 | 0.77 | 133.00 | |
| c2. Sand thickness (m) | Linear | 0.27 | 11.52 | 14.37 | 5543.75 | 0.20 | 28.90 |
| Spherical | 0.41 | 0.48 | 13.27 | 460.00 | 0.96 | 23.40 | |
| Exponential | 0.69 | 6.76 | 13.79 | 2040.00 | 0.51 | 12.30 | |
| Gaussian | 0.41 | 2.03 | 13.28 | 398.17 | 0.85 | 23.30 | |
| c3. Sand (SPT) | Linear | 0.96 | 490.02 | 1264.76 | 5547.02 | 0.61 | 34,340.00 |
| Spherical | 0.96 | 484.00 | 1997.00 | 15,660.00 | 0.76 | 37,462.00 | |
| Exponential | 0.95 | 470.00 | 3050.00 | 46,920.00 | 0.85 | 44,360.00 | |
| Gaussian | 0.97 | 589.00 | 1549.00 | 8521.69 | 0.71 | 21,892.00 | |
| d1. Top-level depth of the rock (m) | Linear | 0.99 | 17.31 | 73.69 | 5544.04 | 0.77 | 41.30 |
| Spherical | 0.99 | 15.20 | 81.94 | 8490.00 | 0.81 | 28.90 | |
| Exponential | 0.98 | 12.40 | 85.80 | 12,210.00 | 0.86 | 121.00 | |
| Gaussian | 0.99 | 21.60 | 73.70 | 5958.25 | 0.71 | 38.00 | |
| e1. Marls top-level depth (m) | Linear | 0.98 | 5.42 | 80.15 | 5540.72 | 0.93 | 223.00 |
| Spherical | 0.96 | 4.90 | 100.80 | 9930.00 | 0.95 | 331.00 | |
| Exponential | 0.91 | 0.90 | 96.80 | 13,320.00 | 0.97 | 767.00 | |
| Gaussian | 0.98 | 15.50 | 112.00 | 8902.74 | 0.86 | 157.00 | |
| o1. Water table top-level depth (m) | Linear | 0.89 | 2.84 | 23.89 | 5538.59 | 0.88 | 71.70 |
| Spherical | 0.88 | 2.90 | 36.80 | 13,010.00 | 0.92 | 81.50 | |
| Exponential | 0.83 | 2.50 | 36.00 | 19,470.00 | 0.93 | 113.00 | |
| Gaussian | 0.93 | 6.10 | 43.20 | 11,327.61 | 0.86 | 49.80 |
Disclaimer/Publisher’s Note: The statements, opinions and data contained in all publications are solely those of the individual author(s) and contributor(s) and not of MDPI and/or the editor(s). MDPI and/or the editor(s) disclaim responsibility for any injury to people or property resulting from any ideas, methods, instructions or products referred to in the content. |
© 2023 by the authors. Licensee MDPI, Basel, Switzerland. This article is an open access article distributed under the terms and conditions of the Creative Commons Attribution (CC BY) license (https://creativecommons.org/licenses/by/4.0/).
Share and Cite
Soriano-Cuesta, C.; Romero-Hernández, R.; Mascort-Albea, E.J.; Kada, M.; Fuls, A.; Jaramillo-Morilla, A. Evaluation of Open Geotechnical Knowledge in Urban Environments for 3D Modelling of the City of Seville (Spain). Remote Sens. 2024, 16, 141. https://doi.org/10.3390/rs16010141
Soriano-Cuesta C, Romero-Hernández R, Mascort-Albea EJ, Kada M, Fuls A, Jaramillo-Morilla A. Evaluation of Open Geotechnical Knowledge in Urban Environments for 3D Modelling of the City of Seville (Spain). Remote Sensing. 2024; 16(1):141. https://doi.org/10.3390/rs16010141
Chicago/Turabian StyleSoriano-Cuesta, Cristina, Rocío Romero-Hernández, Emilio J. Mascort-Albea, Martin Kada, Andreas Fuls, and Antonio Jaramillo-Morilla. 2024. "Evaluation of Open Geotechnical Knowledge in Urban Environments for 3D Modelling of the City of Seville (Spain)" Remote Sensing 16, no. 1: 141. https://doi.org/10.3390/rs16010141
APA StyleSoriano-Cuesta, C., Romero-Hernández, R., Mascort-Albea, E. J., Kada, M., Fuls, A., & Jaramillo-Morilla, A. (2024). Evaluation of Open Geotechnical Knowledge in Urban Environments for 3D Modelling of the City of Seville (Spain). Remote Sensing, 16(1), 141. https://doi.org/10.3390/rs16010141

