Extraction of Forest Structural Parameters by the Comparison of Structure from Motion (SfM) and Backpack Laser Scanning (BLS) Point Clouds
Abstract
1. Introduction
2. Materials and Methods
2.1. Study Area
2.2. Data Acquisition
2.2.1. Field Survey
2.2.2. LiDAR Data
2.2.3. Image Data Acquisition
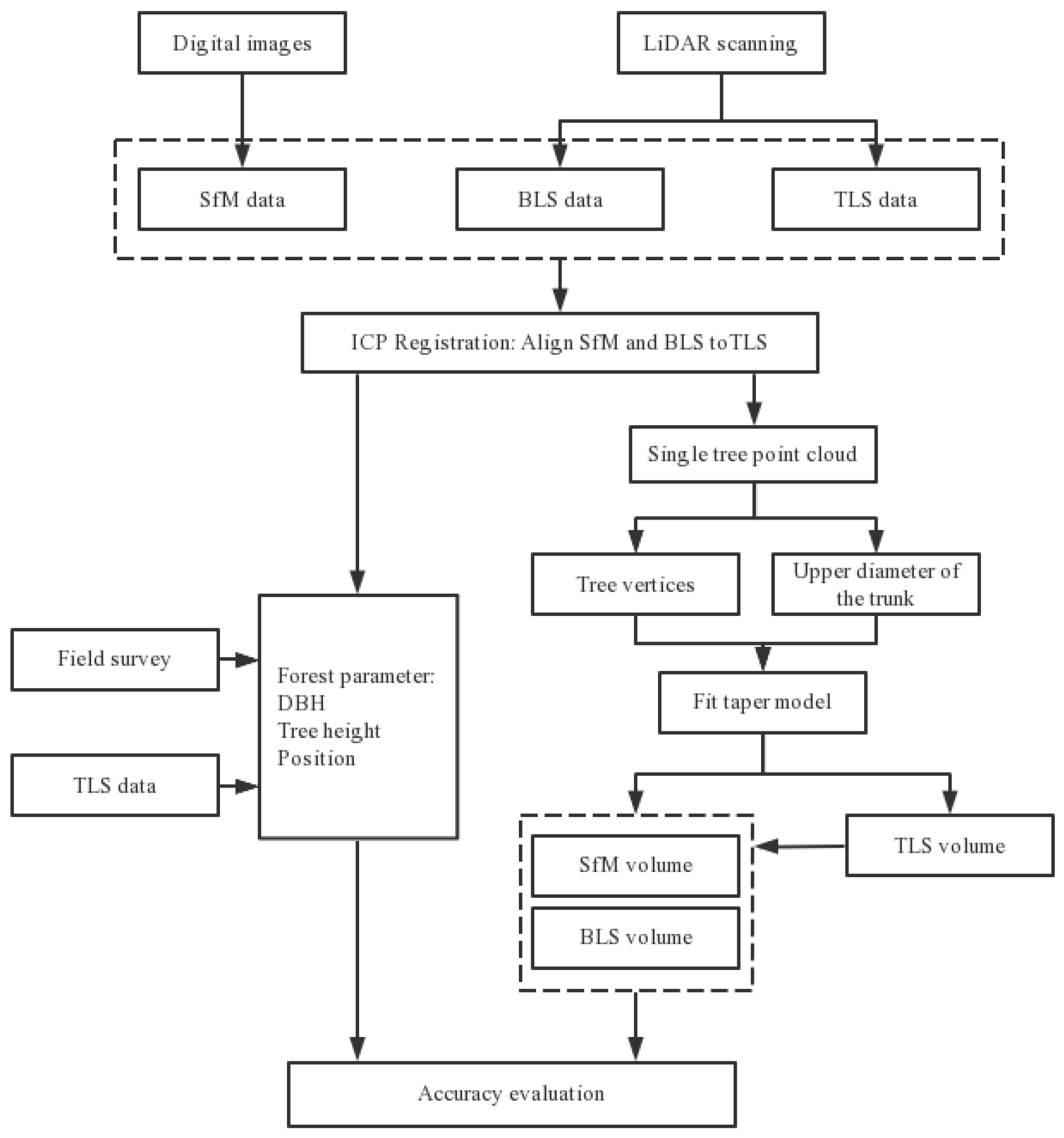
2.3. Point Cloud Data Registration
- Each point in X2 is the corresponding close point in X1;
- The rigid body transformation that minimize the average distance of the above corresponding points, and obtains the translation and rotation parameters;
- Use the translation and rotation parameters obtained in the previous step for X2 to obtain a new set of transformation points;
- If the average distance between the new transformed point set and the reference point set is less than a given threshold, the iterative calculation is stopped, otherwise the new set of transformed point is iterated as the new X2 until the requirement of the objective function is reached. In this study, BLS and SfM point clouds were coarsely registered by rotational translation matrices based on TLS point cloud data [19]. Point cloud rotation, translation and zoom factors were calculated by randomly selected 20 control points in TLS, BLS and SfM point clouds [21]. After coarse registration, they are fine registered using the ICP algorithm.
2.4. Individual Tree Segmentation
2.5. Trunk Taper Model Construction and Single Timber Volume Calculation
2.6. Accuracy Evaluation
3. Results and Analysis
3.1. Individual Tree Segmentation
3.2. Analysis of DBH and Tree Height Extraction
3.3. Trunk Taper Model Construction and Volume Extraction Analysis
3.3.1. Taper Model Construction
3.3.2. Establishment of Optimal Taper Model
3.3.3. Volumetric Model Evaluation
4. Discussion
5. Conclusions
Author Contributions
Funding
Conflicts of Interest
References
- Kankare, V.; Joensuu, M.; Vauhkonen, J.; Holopainen, M.; Tanhuanpä, T.; Vastaranta, M.; Hyyppä, J.; Hyyppä, H.; Alho, P.; Rikala, J. Estimation of the timber quality of Scots pine with terrestrial laser scanning. Forests 2014, 5, 1879–1895. [Google Scholar] [CrossRef]
- Wallace, L.; Lucieer, A.; Malenovský, Z.; Turner, D.; Vopěnka, P. Assessment of forest structure using two UAV techniques: A comparison of airborne laser scanning and structure from motion (SfM) point clouds. Forests 2016, 7, 62. [Google Scholar] [CrossRef]
- Liang, X.; Jaakkola, A.; Wang, Y.; Hyyppä, J.; Honkavaara, E.; Liu, J.; Kaartinen, H. The use of a hand-held camera for individual tree 3D mapping in forest sample plots. Remote Sens. 2014, 6, 6587–6603. [Google Scholar] [CrossRef]
- Newnham, G.J.; Armston, J.D.; Calders, K.; Disney, M.I.; Lovell, J.L.; Schaaf, C.B.; Strahler, A.H.; Danson, F.M. Terrestrial laser scanning for plot-scale forest measurement. Curr. For. Rep. 2015, 1, 239–251. [Google Scholar] [CrossRef]
- Liang, X.; Kukko, A.; Hyyppä, J.; Lehtomäki, M.; Pyörälä, J.; Yu, X.; Kaartinen, H.; Jaakkola, A.; Wang, Y. In-situ measurements from mobile platforms: An emerging approach to address the old challenges associated with forest inventories. ISPRS J. Photogramm. Remote Sens. 2018, 143, 97–107. [Google Scholar] [CrossRef]
- Hawley, C.M.; Loudermilk, E.L.; Rowell, E.M.; Pokswinski, S. A novel approach to fuel biomass sampling for 3D fuel characterization. MethodsX 2018, 5, 1597–1604. [Google Scholar] [CrossRef]
- Lisein, J.; Pierrot-Deseilligny, M.; Bonnet, S.; Lejeune, P. A Photogrammetric Workflow for the Creation of a Forest Canopy Height Model from Small Unmanned Aerial System Imagery. Forests 2013, 4, 922–944. [Google Scholar] [CrossRef]
- Wang, D.; Hollaus, M.; Puttonen, E.; Pfeifer, N. Automatic and self-adaptive stem reconstruction in landslide-affffected forests. Remote Sens. 2016, 8, 974. [Google Scholar] [CrossRef]
- Iglhaut, J.; Cabo, C.; Puliti, S. Structure from motion photogrammetry in forestry: A review. Curr. For. Rep. 2019, 5, 155–168. [Google Scholar] [CrossRef]
- Fang, R.; Strimbu, B.M. Stem measurements and taper modeling using photogrammetric point clouds. Remote Sens. 2017, 9, 716. [Google Scholar] [CrossRef]
- Giannetti, F.; Chirici, G.; Gobakken, T.; Næsset, E.; Travaglini, D.; Puliti, S. A new approach with DTM-independent metrics for forest growing stock prediction using UAV photogrammetric data. Remote Sens. 2018, 213, 195–205. [Google Scholar] [CrossRef]
- Liang, X.; Kukko, A.; Kaartinen, H.; Hyyppä, J.; Yu, X.; Jaakkola, A.; Wang, Y. Possibilities of a Personal Laser Scanning System for Forest Mapping and Ecosystem Services. Sensors 2014, 14, 1228–1248. [Google Scholar] [CrossRef] [PubMed]
- Qianli, L.; Chunyou, L.; Ping, M. Tree measurement method and data analysis of multi-baseline digital close-up photogrammetry system. For. Sci. 2010, 46, 166–170. [Google Scholar]
- Xiumei, W.; Zhuoqiao, Z. Application of digital photogrammetry technology in forest survey. For. Resour. Manag. 2001, 1, 31–35. [Google Scholar] [CrossRef]
- Smith, A.; Astrup, R.; Raumonen, P.; Liski, J.; Krooks, A.; Kaasalainen, S.; Åkerblom, M.; Kaasalainen, M. Tree root system characterization and volume estimation by terrestrial laser scanning and quantitative structure modeling. Forests 2014, 5, 3274–3294. [Google Scholar] [CrossRef]
- Liang, X.; Wang, Y.; Jaakkola, A.; Kukko, A.; Kaartinen, H.; Hyyppä, J.; Honkavaara, E.; Liu, J. Forest data collection using terrestrial image-based point clouds from a handheld camera compared to terrestrial and personal laser scanning. IEEE Trans. Geosci. Remote Sens. 2015, 53, 5117–5132. [Google Scholar] [CrossRef]
- Lim, K.; Treitz, P.; Wulder, M.; St-Onge, B.; Flood, M. LiDAR Remote Sensing of Forest Structure. Prog. Phys. Geogr. 2003, 27, 88–106. [Google Scholar] [CrossRef]
- Liu, G.; Wang, J.; Dong, P.; Chen, Y.; Liu, Z. Estimating Individual Tree Height and Diameter at Breast Height (DBH) from Terrestrial Laser Scanning (TLS) Data at Plot Level. Forests 2018, 9, 398. [Google Scholar] [CrossRef]
- Ma, C.; Huang, H.; Tian, X. Research on single wood product estimation method based on backpack lidar. Remote Sens. Technol. Appl. 2022, 37, 1071–1083. [Google Scholar]
- Bauwens, S.; Fayolle, A.; Gourlet-Fleury, S. Terrestrial photogrammetry: A non-destructive method for modelling irregularly shaped tropical tree trunks. Methods Ecol. Evol. 2017, 8, 460–471. [Google Scholar] [CrossRef]
- Morgenroth, J.; Gómez, C. Assessment of tree structure using a 3D image analysis technique—A proof of concept. Urban For. Urban Green. 2014, 13, 198–203. [Google Scholar] [CrossRef]
- Gollob, C.; Ritter, T.; Nothdurft, A. Forest Inventory with Long Range and High-Speed Personal Laser Scanning (PLS) and Simultaneous Localization and Mapping (SLAM) Technology. Remote Sens. 2020, 12, 1509. [Google Scholar] [CrossRef]
- Oveland, I.; Hauglin, M.; Gobakken, T.; Næsset, E.; Maalen-Johansen, I. Automatic estimation of tree position and stem diameter using a moving terrestrial laser scanner. Remote Sens. 2017, 9, 350. [Google Scholar] [CrossRef]
- Rönnholm, P.; Liang, X.; Kukko, A.; Jaakkola, A.; Hyyppä, J. Quality analysis and correction of mobile backpack laser scanning data. ISPRS Ann. Photogramm. Remote Sens. Spat. Inf. Sci. 2016, 3, 41–47. [Google Scholar] [CrossRef]
- Bienert, A.; Georgi, L.; Kunz, M.; Maas, H.-G.; Von Oheimb, G. Comparison and Combination of Mobile and Terrestrial Laser Scanning for Natural Forest Inventories. Forests 2018, 9, 395. [Google Scholar] [CrossRef]
- Snavely, N.; Seitz, S.M.; Szeliski, R. Modeling the world from Internet photo collections. Int. J. Comput. Vis. 2008, 80, 189–210. [Google Scholar] [CrossRef]
- Shi, J.; Feng, Z.; Liu, J. Design and experiment of high-precision forest resources survey system based on UAV remote sensing image. Trans. Chin. Soc. Agric. Eng. 2017, 33, 82–90. [Google Scholar]
- Bauwens, S.; Bartholomeus, H.; Calders, K.; Lejeune, P. Forest inventory with terrestrial LiDAR: A comparison of static and hand-held mobile laser scanning. Forests 2016, 7, 127. [Google Scholar] [CrossRef]
- Lowe, D.G. Distinctive Image Features from Scale-Invariant Keypoints. Int. J. Comput. Vis. 2004, 60, 91–110. [Google Scholar] [CrossRef]
- Jian, D. Research on the development of photogrammetry and remote sensing technology. Build. Mater. Decor. 2019, 16, 233–234. [Google Scholar] [CrossRef]
- Berveglieri, A.; Tommaselli, A.; Liang, X.; Honkavaara, E. Photogrammetric measurement of tree stems from vertical fisheye images. Scand. J. For. Res. 2017, 32, 737–747. [Google Scholar] [CrossRef]
- Bendig, J.; Yu, K.; Aasen, H.; Bolten, A.; Bennertz, S.; Broscheit, J.; Gnyp, M.L.; Bareth, G. Combining UAV-based plant height from crop surface models, visible, and near infrared vegetation indices for biomass monitoring in barley. Int. J. Appl. Earth Obs. 2015, 39, 79–87. [Google Scholar] [CrossRef]
- Marselis, S.M.; Yebra, M.; Jovanovic, T.; van Dijk, A.I.J.M. Deriving comprehensive forest structure information from mobile laser scanning observations using au- tomated point cloud classification. Environ. Modell. Softw. 2016, 82, 142–151. [Google Scholar] [CrossRef]
- Radtke, P.J.; Bolstad, P.V. Laser point-quadrat sampling for estimating foliage-height profiles in broad-leaved forests. Can. J. For. Res. 2001, 31, 410–418. [Google Scholar] [CrossRef]
- Rasmussen, J.; Ntakos, G.; Nielsen, J.; Svensgaard, J.; Poulsen, R.N.; Christensen, S. Are vegetation indices derived from consumer-grade cameras mounted on UAVs suffificiently reliable for assessing experimental plots? Eur. J. Agron. 2016, 74, 75–92. [Google Scholar] [CrossRef]
- Panagiotidis, D.; Surovỳ, P.; Kuželka, K. Accuracy of Structure from Motion Models in Comparison with Terrestrial Laser Scanner for the Analysis of DBH and Height Influence on Error Behaviour. J. For. Sci. 2016, 62, 357–365. [Google Scholar] [CrossRef]
- Piermattei, L.; Karel, W.; Wang, D.; Wieser, M.; Mokroš, M.; Surový, P.; Koreň, M.; Tomaštík, J.; Pfeifer, N.; Hollaus, M. Terrestrial Structure from Motion Photogrammetry for Deriving Forest Inventory Data. Remote Sens. 2019, 11, 950. [Google Scholar] [CrossRef]
- Mokroš, M.; Liang, X.; Surový, P.; Valent, P.; Cernava, J.; Chudý, F.; Merganic, J. Evaluation of close-range photogrammetry image collection methods for estimating tree diameters. ISPRS Int. J. Geo-Inf. 2018, 7, 93. [Google Scholar] [CrossRef]
- Liu, J.; Feng, Z.; Yang, L.; Mannan, A.; Khan, T.; Zhao, Z.; Cheng, Z. Extraction of Sample Plot Parameters from 3D Point Cloud Reconstruction Based on Combined RTK and CCD Continuous Photography. Remote Sens. 2018, 10, 1299. [Google Scholar] [CrossRef]
- Thies, M.; Pfeifer, N.; Winterhalder, D.; Gorte, B.G. Three-dimensional reconstruction of stems for assessment of taper, sweep and lean based on laser scanning of standing trees. Scand. J. For. Res. 2004, 19, 571–581. [Google Scholar] [CrossRef]
- Cheng, Y. Mean shift, mode seeking, and clustering. IEEE Trans. Pattern Anal. Mach. Intell. 1995, 17, 790–799. [Google Scholar] [CrossRef]
- Piermattei, L.; Carturan, L.; Guarnieri, A. Use of terrestrial photogrammetry based on structure-from-motion for mass balance estimation of a small glacier in the Italian alps. Earth Surf. Process. Landf. 2015, 40, 1791–1802. [Google Scholar] [CrossRef]
- Mikita, T.; Janata, P.; Surový, P. Forest stand inventory based on combined aerial and terrestrial close-range photogrammetry. Forests 2016, 7, 165. [Google Scholar] [CrossRef]
- Lauck, M.; Benscoter, B. Non-destructive estimation of aboveground biomass in sawgrass communities of the Florida Everglades. Wetlands 2015, 35, 207–210. [Google Scholar] [CrossRef]
- Schulze-brüninghoff, D.; Hensgen, F.; Wachendorf, M.; Astor, T. Methods for LiDAR-based estimation of extensive grassland biomass. Comput. Electron. Agric. 2019, 156, 693–699. [Google Scholar] [CrossRef]
- Dandois, P.; Matthew, B.; Marc, O.; Parker, G.G.; Ellis, E.C. What is the Point? Evaluating the Structure, Color, and Semantic Traits of Computer Vision Point Clouds of Vegetation. Remote Sens. 2017, 9, 355. [Google Scholar] [CrossRef]
- Xin, S. Estimation of Forest Structural Attributes Using Spectral Indices and Point Clouds from UAS-Based Multispectral and RGB Imageries. Remote Sens. 2019, 11, 800. [Google Scholar] [CrossRef]
- Wilkes, P.; Lau, A.; Disney, M.; Calders, K.; Burt, A.; de Tanago, J.G.; Bartholomeus, H.; Brede, B.; Herold, M. Data acquisition considerations for terrestrial laser scanning of forest plots. Remote Sens. Environ. 2017, 196, 140–153. [Google Scholar] [CrossRef]
- Larrinaga, A.R.; Brotons, L. Greenness Indices from a Low-Cost UAV Imagery as Tools for Monitoring Post-Fire Forest Recovery. Drones 2019, 3, 6. [Google Scholar] [CrossRef]
- Olofsson, J.; Kitti, H.; Rautiainen, P.; Stark, S.; Oksanen, L. Effects of summer grazing by reindeer on composition of vegetation, productivity and nitrogen cycling. Ecography 2001, 24, 13–24. [Google Scholar] [CrossRef]
- Gorrod, E.J.; Keith, D.A. Observer variation in field assessments of vegetation condition: Implications for biodiversity conservation. Ecol. Manag. Restor. 2009, 10, 31–40. [Google Scholar] [CrossRef]
- Boughorbel, S.; Jarray, F.; El-Anbari, M. Optimal classifier for imbalanced data using Matthews Correlation Coefficient metric. Drones 2017, 12, 78. [Google Scholar] [CrossRef] [PubMed]
- Nurunnabi, A.; Sadahiro, Y.; Lindenbergh, R.; Belton, D. Robust Cylinder Fitting in Laser Scanning Point Cloud Data. Measurement 2019, 138, 632–651. [Google Scholar] [CrossRef]
- Pfeifer, N.; Mandlburger, G.; Otepka, J.; Karel, W. OPALS–A framework for Airborne Laser Scanning data analysis. Comput. Environ. Urban Syst. 2014, 45, 125–136. [Google Scholar] [CrossRef]
- Forsman, M.; Börlin, N.; Holmgren, J. Estimation of tree stem attributes using terrestrial photogrammetry with a camera rig. Forests 2016, 7, 61. [Google Scholar] [CrossRef]









| Parameters | Coniferous Plot | Broadleaf Plot | Mixed Plot | ||||||
|---|---|---|---|---|---|---|---|---|---|
| Range | Average | Std. Dev. | Range | Average | Std. Dev. | Range | Average | Std. Dev. | |
| DBH (cm) | 20.5–53.8 | 37 | 10.1 | 19.7–40.4 | 29.5 | 4.8 | 9.1–34.8 | 20.4 | 6.7 |
| Tree height (m) | 10.0–22.8 | 15.1 | 3.1 | 13.0–25.9 | 20.1 | 3.3 | 8.1–21.1 | 15.5 | 3.7 |
| Height to crown base (m) | 3.2–5.1 | 4.2 | 0.7 | 1.2–7.1 | 4 | 1.5 | 1.2–9.4 | 3.9 | 1.7 |
| Crown width (m) | 2.5–5.8 | 3.8 | 0.9 | 2.2–4.2 | 3 | 0.6 | 1.5–5.2 | 2.7 | 0.7 |
| Parameter | TLS | BLS |
|---|---|---|
| Scanning Accuracy | 5 mm/100 m | 3 cm/100 m |
| Laser Emission Frequency (kHz) | 1200 | 100~120 |
| Measuring Distance (m) | 1.5~800 | 1.5~100 |
| Scanning Angle Range (FOV) | vertical: 100°; horizontal: 360° | vertical: 180°(−90°~+90°); horizontal: 360° |
| Point Cloud Type | Coniferous Plot | Broadleaf Plot | Mixed Plot | Average Accuracy | ||||||
|---|---|---|---|---|---|---|---|---|---|---|
| r | p | F | r | p | F | r | p | F | ||
| SfM | 0.92 | 0.82 | 0.87 | 0.76 | 0.81 | 0.79 | 0.71 | 0.8 | 0.75 | 0.8 |
| BLS | 0.88 | 0.85 | 0.86 | 0.91 | 0.94 | 0.93 | 0.81 | 0.73 | 0.77 | 0.85 |
| Parameters | Point Cloud Type | R2 | RMSE | ||||||
|---|---|---|---|---|---|---|---|---|---|
| Coniferous Plot | Broadleaf Plot | Mixed Plot | Average | Coniferous Plot | Broadleaf Plot | Mixed Plot | Average | ||
| DBH | BLS | 0.96 | 0.91 | 0.88 | 0.92 | 2.07 cm | 1.73 cm | 2.37 cm | 2.06 cm |
| SfM | 0.96 | 0.92 | 0.84 | 0.91 | 2.06 cm | 1.65 cm | 2.75 cm | 2.15 cm | |
| Tree height | BLS | 0.86 | 0.78 | 0.78 | 0.81 | 1.30 m | 1.82 m | 1.78 m | 1.63 m |
| SfM | 0.8 | 0.58 | 0.41 | 0.6 | 2.54 m | 5.70 m | 4.01 m | 4.08 m | |
| Parameters | Point Cloud Type | R2 | RMSE | ||||||
|---|---|---|---|---|---|---|---|---|---|
| Coniferous Plot | Broadleaf Plot | Mixed Plot | Average | Coniferous Plot | Broadleaf Plot | Mixed Plot | Average | ||
| DBH | BLS | 0.95 | 0.88 | 0.74 | 0.86 | 2.38 cm | 1.52 cm | 3.40 cm | 2.43 cm |
| SfM | 0.96 | 0.89 | 0.83 | 0.89 | 2.26 cm | 1.78 cm | 2.76 cm | 2.27 cm | |
| Tree height | BLS | 0.74 | 0.67 | 0.65 | 0.69 | 1.65 m | 2.63 m | 2.60 m | 2.29 m |
| SfM | 0.73 | 0.55 | 0.24 | 0.51 | 2.55 m | 6.48 m | 5.03 m | 4.69 m | |
| Model Number | TLS | BLS | SfM | ||||||
|---|---|---|---|---|---|---|---|---|---|
| R2 | RMSE (cm) | rRMSE (%) | R2 | RMSE (cm) | rRMSE (%) | R2 | RMSE (cm) | rRMSE (%) | |
| 1 | 0.89 | 3.97 | 13.82 | 0.89 | 3.11 | 10.58 | 0.83 | 3.66 | 12.96 |
| 2 | 0.87 | 7.58 | 26.43 | 0.88 | 3.69 | 12.54 | 0.82 | 4.09 | 14.47 |
| 3 | 0.72 | 4.74 | 16.5 | 0.82 | 4.11 | 13.99 | 0.72 | 5.22 | 18.48 |
| 4 | 0.82 | 3.6 | 12.53 | 0.83 | 4.44 | 15.09 | 0.79 | 4.18 | 14.8 |
| Model Number | TLS | BLS | SfM | ||||||
|---|---|---|---|---|---|---|---|---|---|
| R2 | RMSE (cm) | rRMSE (%) | R2 | RMSE (cm) | rRMSE (%) | R2 | RMSE (cm) | rRMSE (%) | |
| 1 | 0.82 | 2.41 | 8.52 | 0.82 | 2.34 | 8.3 | 0.89 | 2.36 | 8.34 |
| 2 | 0.82 | 2.46 | 8.7 | 0.8 | 2.47 | 8.74 | 0.88 | 2.42 | 8.57 |
| 3 | 0.68 | 3.26 | 11.53 | 0.68 | 3.24 | 11.47 | 0.71 | 3.96 | 14.02 |
| 4 | 0.7 | 3.31 | 11.72 | 0.73 | 2.98 | 10.55 | 0.77 | 3.44 | 12.17 |
| Tree Species | BLS | SfM | ||||
|---|---|---|---|---|---|---|
| R2 | RMSE (m3) | rRMSE (%) | R2 | RMSE (m3) | rRMSE (%) | |
| Taxodium distichum | 0.95 | 0.12 | 12.6 | 0.92 | 0.18 | 23.3 |
| Liriodendron chinensis | 0.82 | 0.13 | 25.67 | 0.82 | 0.15 | 30 |
Disclaimer/Publisher’s Note: The statements, opinions and data contained in all publications are solely those of the individual author(s) and contributor(s) and not of MDPI and/or the editor(s). MDPI and/or the editor(s) disclaim responsibility for any injury to people or property resulting from any ideas, methods, instructions or products referred to in the content. |
© 2023 by the authors. Licensee MDPI, Basel, Switzerland. This article is an open access article distributed under the terms and conditions of the Creative Commons Attribution (CC BY) license (https://creativecommons.org/licenses/by/4.0/).
Share and Cite
Xu, Z.; Shen, X.; Cao, L. Extraction of Forest Structural Parameters by the Comparison of Structure from Motion (SfM) and Backpack Laser Scanning (BLS) Point Clouds. Remote Sens. 2023, 15, 2144. https://doi.org/10.3390/rs15082144
Xu Z, Shen X, Cao L. Extraction of Forest Structural Parameters by the Comparison of Structure from Motion (SfM) and Backpack Laser Scanning (BLS) Point Clouds. Remote Sensing. 2023; 15(8):2144. https://doi.org/10.3390/rs15082144
Chicago/Turabian StyleXu, Zhuangzhi, Xin Shen, and Lin Cao. 2023. "Extraction of Forest Structural Parameters by the Comparison of Structure from Motion (SfM) and Backpack Laser Scanning (BLS) Point Clouds" Remote Sensing 15, no. 8: 2144. https://doi.org/10.3390/rs15082144
APA StyleXu, Z., Shen, X., & Cao, L. (2023). Extraction of Forest Structural Parameters by the Comparison of Structure from Motion (SfM) and Backpack Laser Scanning (BLS) Point Clouds. Remote Sensing, 15(8), 2144. https://doi.org/10.3390/rs15082144

