The Profiles Based on Ridge and Valley Lines to Extract Shoulder Lines on the Loess Plateau
Abstract
1. Introduction
2. Test Area and Data
3. Materials and Methods
3.1. Basis for the Demarcation of the Shoulder Line
- In terms of geomorphic features, there are obvious slope differences above and below the shoulder line. Generally, it is the line consisting of the points on the profile with the highest variation in slope. Especially in the loess tableland area and the loess residual tableland area, some gully walls are nearly vertical (Figure 2a).
- In terms of the spatial distribution, it is well developed along the slope strike direction between the ridge and valley lines with a suitable continuity (Figure 2b).
- In terms of land use, above the shoulder line, there are mostly terraces and vegetation development; in contrast, there is usually a barren wasteland exposed due to gully erosion in the positive terrain area, and these features can be reflected in remote sensing images (Figure 2c).
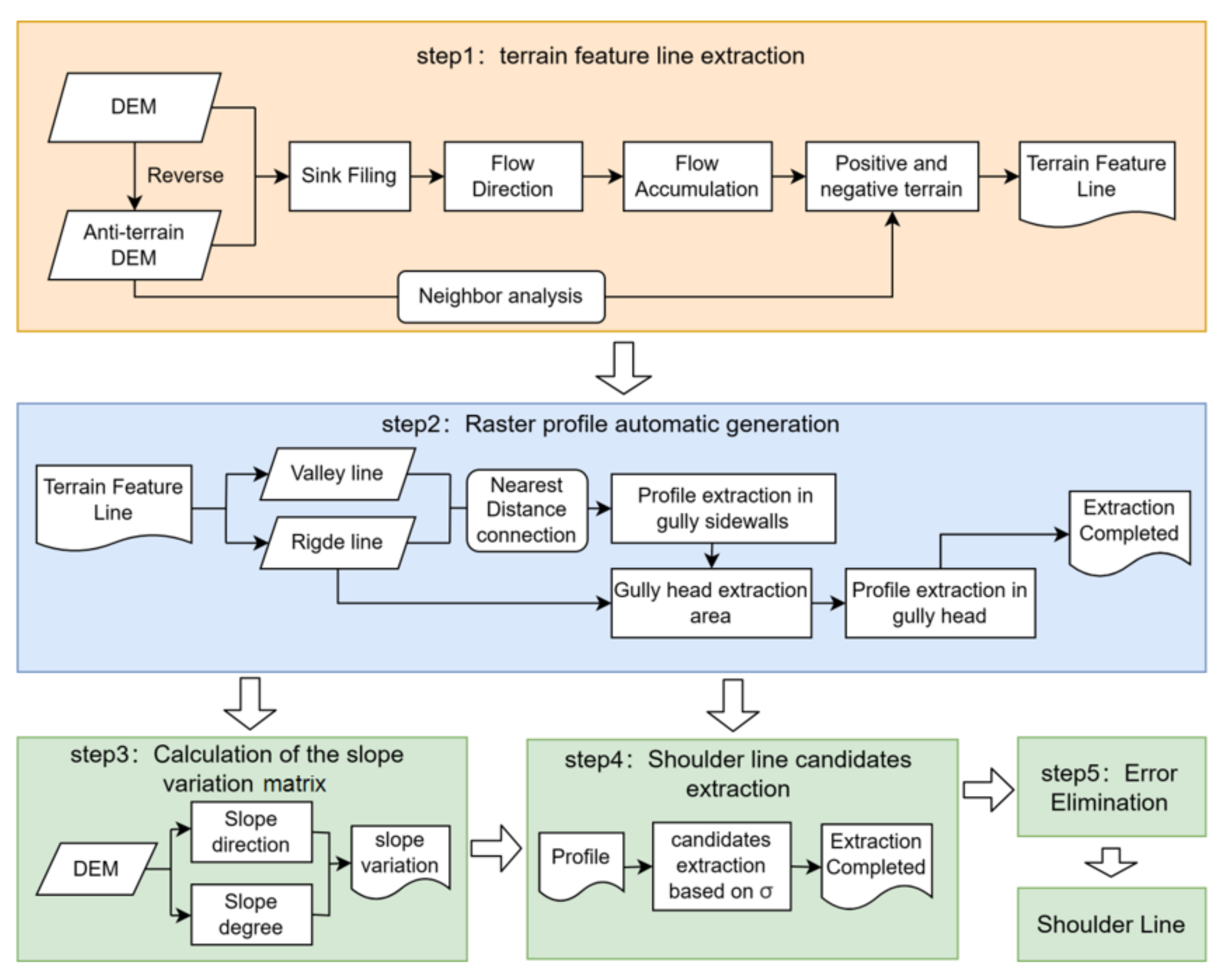
3.2. Extraction Principle and Method
3.2.1. Extraction Principle
3.2.2. Extraction Method
- In the extraction at the gully sidewalls, the ridge and valley lines have nearly the same direction, and the extracted profiles are approximately linearly distributed as shown in Figure 7a. The interval distance is the size of one pixel, represented as A.
- In the extraction at the gully head, the location relationship between the ridge and valley lines is shown in Figure 7b; the extracted profile has an approximately fan-shaped distribution, and the intersection angle is α.
- Through assessment of the upslope and downslope location relationship according to the slope direction, the horizontal projection of the slope direction yields the downslope position.
- The slope of the upslope part is subtracted from that of the downslope part, and the entire test area is traversed to generate the slope variation matrix.
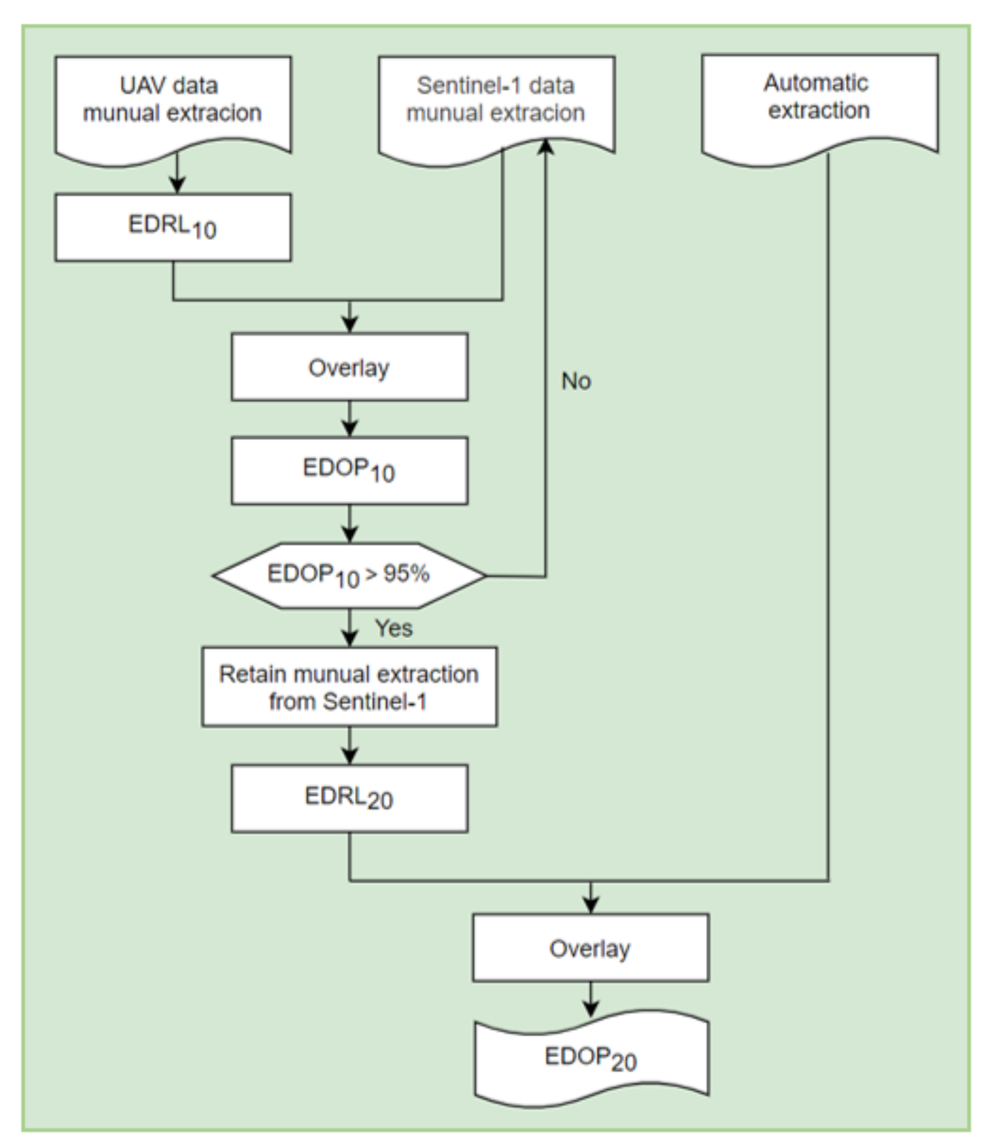
3.3. Accuracy Verification
- The satellite image is 2D and can only be recognized by image texture, and it is easy to ignore the 3D information.
- Satellite images are synthesized with multiple bands, and the maximum number of bands can be more than 350, resulting in a large difference between the image and the real terrain.
4. Results
5. Discussion
5.1. Accuracy Verification via SfM-MVS
5.2. Parameter Analysis
5.2.1. DEM Resolution Determination
5.2.2. Parameter L and σ
5.3. Accuracy and Efficiency Assessment
6. Conclusions
- Based on the geomorphic definition of the shoulder line, a new shoulder line extraction method was proposed, which mainly included three main steps: topographic feature line extraction based on the GIS hydroanalysis method, calculation of the slope variation matrix for the test area, and filtering and error elimination of the candidate units.
- Through parameter analysis in the test area, it was concluded that the extraction accuracy of the proposed method was optimal for L = 11 and σ = 6.
- The accuracy of the extraction results of the proposed method was assessed based on the EDOP index, and the previous evaluation method was improved on the basis of SfM-MVS. The proposed method overcame the problems of discontinuous shoulder line extraction and difficulty in extracting terrace areas. The average accuracy across the three test areas was 89.3%, which is higher than that of the multidirectional hill-shading and P-N methods. In addition, the efficiency was assessed in three areas of the watershed. It could be concluded that the test area size imposed a slight influence on the extraction efficiency, and the proposed method could achieve a favorable robustness. This increases the possibility of shoulder line extraction in large areas and complex landscapes on the Loess Plateau.
Author Contributions
Funding
Institutional Review Board Statement
Informed Consent Statement
Data Availability Statement
Conflicts of Interest
References
- Zhao, G.; Mu, X.; Wen, Z.; Wang, F.; Gao, P. Soil Erosion, Conservation, and Eco-Environment Changes in the Loess Plateau of China. Land Degrad. Dev. 2013, 24, 499–510. [Google Scholar] [CrossRef]
- Zheng, K.; Wei, J.-Z.; Pei, J.-Y.; Cheng, H.; Zhang, X.-L.; Huang, F.-Q.; Li, F.-M.; Ye, J.-S. Impacts of climate change and human activities on grassland vegetation variation in the Chinese Loess Plateau. Sci. Total Environ. 2019, 660, 236–244. [Google Scholar] [CrossRef] [PubMed]
- Zhuang, J.; Peng, J.; Wang, G.; Javed, I.; Wang, Y.; Li, W. Distribution and characteristics of landslide in Loess Plateau: A case study in Shaanxi province. Eng. Geol. 2018, 236, 89–96. [Google Scholar] [CrossRef]
- Markovic, S.B.; Stevens, T.; Kukla, G.J.; Hambach, U.; Fitzsimmons, K.E.; Gibbard, P.; Buggle, B.; Zech, M.; Guo, Z.T.; Hao, Q.Z.; et al. Danube loess stratigraphy-Towards a pan-European loess stratigraphic model. Earth-Sci. Rev. 2015, 148, 228–258. [Google Scholar] [CrossRef]
- Chen, H.; Zhang, X.; Abla, M.; Lu, D.; Yan, R.; Ren, Q.; Ren, Z.; Yang, Y.; Zhao, W.; Lin, P.; et al. Effects of vegetation and rainfall types on surface runoff and soil erosion on steep slopes on the Loess Plateau, China. Catena 2018, 170, 141–149. [Google Scholar] [CrossRef]
- Sun, W.; Shao, Q.; Liu, J.; Zhai, J. Assessing the effects of land use and topography on soil erosion on the Loess Plateau in China. Catena 2014, 121, 151–163. [Google Scholar] [CrossRef]
- Zhou, J.; Fu, B.; Gao, G.; Lu, Y.; Liu, Y.; Lu, N.; Wang, S. Effects of precipitation and restoration vegetation on soil erosion in a semi-arid environment in the Loess Plateau, China. Catena 2016, 137, 1–11. [Google Scholar] [CrossRef]
- Belayneh, M.; Yirgu, T.; Tsegaye, D. Current extent, temporal trends, and rates of gully erosion in the Gumara watershed, Northwestern Ethiopia. Glob. Ecol. Conserv. 2020, 24, e01255. [Google Scholar] [CrossRef]
- Jiang, C.; Fan, W.; Yu, N.; Nan, Y. A New Method to Predict Gully Head Erosion in the Loess Plateau of China Based on SBAS-InSAR. Remote Sens. 2021, 13, 421. [Google Scholar] [CrossRef]
- Li, J.; Na, J.; Yang, X.; Cao, J.; Dai, W.; Tang, G. Application of the Hilbert-Huang transform for recognition of active gully erosion sites in the Loess Plateau of China. Trans. GIS 2019, 23, 137–157. [Google Scholar] [CrossRef]
- Vanmaercke, M.; Panagos, P.; Vanwalleghem, T.; Hayas, A.; Foerster, S.; Borrelli, P.; Rossi, M.; Torri, D.; Casali, J.; Borselli, L.; et al. Measuring, modelling and managing gully erosion at large scales: A state of the art. Earth-Sci. Rev. 2021, 218, 103637. [Google Scholar] [CrossRef]
- Conforti, M.; Aucelli, P.P.C.; Robustelli, G.; Scarciglia, F. Geomorphology and GIS analysis for mapping gully erosion susceptibility in the Turbolo stream catchment (Northern Calabria, Italy). Nat. Hazards 2011, 56, 881–898. [Google Scholar] [CrossRef]
- Dai, W.; Yang, X.; Na, J.; Li, J.; Brus, D.; Xiong, L.; Tang, G.; Huang, X. Effects of DEM resolution on the accuracy of gully maps in loess hilly areas. Catena 2019, 177, 114–125. [Google Scholar] [CrossRef]
- Liu, K.; Na, J.; Fan, C.; Huang, Y.; Ding, H.; Wang, Z.; Tang, G.; Song, C. Large-Scale Detection of the Tableland Areas and Erosion-Vulnerable Hotspots on the Chinese Loess Plateau. Remote Sens. 2022, 14, 1946. [Google Scholar] [CrossRef]
- Zhou, Y.; Tang, G.a.; Yang, X.; Xiao, C.; Zhang, Y.; Luo, M. Positive and negative terrains on northern Shaanxi Loess Plateau. J. Geogr. Sci. 2010, 20, 64–76. [Google Scholar] [CrossRef]
- Tang, G.; Xiao, C.; Jia, D.; Yang, X. DEM based investigation of loess shoulder-line. In Proceedings of the 15th International Conference on Geoinformatics, Nanjing, China, 25–27 May 2007. [Google Scholar]
- Yan, S.; Tang, G.; Li, F.; Dong, Y. An Edge Detection Based Method for Extraction of Loess Shoulder-Line from Grid DEM. Geomat. Inf. Sci. Wuhan Univ. 2011, 36, 363–367. [Google Scholar]
- Yan, S.-J.; Tang, G.A.; Li, F.-Y.; Zhang, L. Snake Model for the Extraction of Loess Shoulder-line from DEMs. J. Mt. Sci. 2014, 11, 1552–1559. [Google Scholar] [CrossRef]
- Song, X.; Tang, G.; Li, F.; Jiang, L.; Zhou, Y.; Qjan, K. Extraction of loess shoulder-line based on the parallel GVF snake model in the loess hilly area of China. Comput. Geosci. 2013, 52, 11–20. [Google Scholar] [CrossRef]
- Zhu, H.; Huang, W.; Zhao, Y.; Xu, X. The Loess Terrain Automatic Segmentation and Gully Head Recognition Method Based on DEM Image Analysis. Geogr. Geo-Inf. Sci. 2017, 33, 74. [Google Scholar]
- Evans, M.; Lindsay, J. High resolution quantification of gully erosion in upland peatlands at the landscape scale. Earth Surf. Process. Landf. 2010, 35, 876–886. [Google Scholar] [CrossRef]
- Ke, W.; Cheng, W.; Qingfeng, Z.; Kailong, D. Loess shoulder line extraction based on openness and threshold segmentation. Acta Geod. Et Cartogr. Sin. 2015, 44, 67. [Google Scholar]
- Na, J.; Yang, X.; Dai, W.; Li, M.; Xiong, L.; Zhu, R.; Tang, G. Bidirectional DEM relief shading method for extraction of gully shoulder line in loess tableland area. Phys. Geogr. 2018, 39, 368–386. [Google Scholar] [CrossRef]
- Yang, X.; Li, M.; Na, J.; Liu, K. Gully boundary extraction based on multidirectional hill-shading from high-resolution DEMs. Trans. GIS 2017, 21, 1204–1216. [Google Scholar] [CrossRef]
- Jiang, C.; Fan, W.; Yu, N.; Liu, E. Spatial modeling of gully head erosion on the Loess Plateau using a certainty factor and random forest model. Sci. Total Environ. 2021, 783, 147040. [Google Scholar] [CrossRef] [PubMed]
- Meinen, B.U.; Robinson, D.T. Where did the soil go? Quantifying one year of soil erosion on a steep tile-drained agricultural field. Sci. Total Environ. 2020, 729, 138320. [Google Scholar] [CrossRef] [PubMed]
- Tribe, A. Automated recognition of valley heads from digital elevation models. Earth Surf. Process. Landf. 1991, 16, 33–49. [Google Scholar] [CrossRef]
- Zhou, W.; Peng, R.; Dong, J.; Wang, T. Automated extraction of 3D vector topographic feature line from terrain point cloud. Geocarto Int. 2018, 33, 1036–1047. [Google Scholar] [CrossRef]
- Hu, J.; Luo, M.; Bai, L.; Duan, J.; Yu, B. An Integrated Algorithm for Extracting Terrain Feature-Point Clusters Based on DEM Data. Remote Sens. 2022, 14, 2776. [Google Scholar] [CrossRef]
- Qingsheng, G.; Zuqiao, Y.; Ke, F.J.G. Exctracting topographic characteristic line from contours. Geomat. Inf. Sci. Wuhan Univ. 2008, 33, 253–256. [Google Scholar]
- Zhao, M.; Wang, J. A new method of feature line integration for construction of DEM in discontinuous topographic terrain. Environ. Earth Sci. 2022, 81, 397. [Google Scholar] [CrossRef]
- Huang, F.; Tao, S.; Chang, Z.; Huang, J.; Fan, X.; Jiang, S.-H.; Li, W. Efficient and automatic extraction of slope units based on multi-scale segmentation method for landslide assessments. Landslides 2021, 18, 3715–3731. [Google Scholar] [CrossRef]
- Wang, K.; Zhang, S.; DelgadoTellez, R.; Wei, F. A new slope unit extraction method for regional landslide analysis based on morphological image analysis. Bull. Eng. Geol. Environ. 2019, 78, 4139–4151. [Google Scholar] [CrossRef]
- Li, S.; Li, K.; Xiong, L.; Tang, G. Generating Terrain Data for Geomorphological Analysis by Integrating Topographical Features and Conditional Generative Adversarial Networks. Remote Sens. 2022, 14, 1166. [Google Scholar] [CrossRef]
- Allender, E.; Chauhan, A.; Datta, S. Depth-first search in directed planar graphs, revisited. Acta Inform. 2022, 59, 289–319. [Google Scholar] [CrossRef]
- Wang, J.; Xie, Y.; Xie, S.; Chen, X. Cooperative particle swarm optimizer with depth first search strategy for global optimization of multimodal functions. Appl. Intell. 2022, 52, 10161–10180. [Google Scholar] [CrossRef]
- Candido, B.M.; James, M.; Quinton, J.; de Lima, W.; Naves Silva, M.L. Sediment source and volume of soil erosion in a gully system using UAV photogrammetry. Rev. Bras. De Cienc. Do Solo 2020, 44, e0200076. [Google Scholar] [CrossRef]
- Meinen, B.U.; Robinson, D.T. Mapping erosion and deposition in an agricultural landscape: Optimization of UAV image acquisition schemes for SfM-MVS. Remote Sens. Environ. 2020, 239, 111666. [Google Scholar] [CrossRef]
- Stoecker, C.; Eltner, A.; Karrasch, P. Measuring gullies by synergetic application of UAV and close range photogrammetry-A case study from Andalusia, Spain. Catena 2015, 132, 1–11. [Google Scholar] [CrossRef]
- Frankl, A.; Poesen, J.; Haile, M.; Deckers, J.; Nyssen, J. Quantifying long-term changes in gully networks and volumes in dryland environments: The case of Northern Ethiopia. Geomorphology 2013, 201, 254–263. [Google Scholar] [CrossRef]
- Guo, M.; Yang, B.; Wang, W.; Chen, Z.; Wang, W.; Zhao, M.; Kang, H. Distribution, morphology and influencing factors of rills under extreme rainfall conditions in main land uses on the Loess Plateau of China. Geomorphology 2019, 345, 106847. [Google Scholar] [CrossRef]
- Castillo, C.; Perez, R.; James, M.R.; Quinton, J.N.; Taguas, E.V.; Gomez, J.A. Comparing the Accuracy of Several Field Methods for Measuring Gully Erosion. Soil Sci. Soc. Am. J. 2012, 76, 1319–1332. [Google Scholar] [CrossRef]
- Terryn, L.; Calders, K.; Bartholomeus, H.; Bartolo, R.E.; Brede, B.; D’Hont, B.; Disney, M.; Herold, M.; Lau, A.; Shenkin, A.; et al. Quantifying tropical forest structure through terrestrial and UAV laser scanning fusion in Australian rainforests. Remote Sens. Environ. 2022, 271, 112912. [Google Scholar] [CrossRef]
- Creus, P.K.; Sanislav, I.V.; Dirks, P.H.G.M. Application of SfM-MVS for mining geology: Capture set-up and automated processing using the Dugald River Zn-Pb-Ag mine as a case study. Eng. Geol. 2021, 293, 106314. [Google Scholar] [CrossRef]
- Miller, J.; Morgenroth, J.; Gomez, C. 3D modelling of individual trees using a handheld camera: Accuracy of height, diameter and volume estimates. Urban For. Urban Green. 2015, 14, 932–940. [Google Scholar] [CrossRef]
- Smith, M.W.; Carrivick, J.L.; Quincey, D.J. Structure from motion photogrammetry in physical geography. Prog. Phys. Geogr.-Earth Environ. 2016, 40, 247–275. [Google Scholar] [CrossRef]
- Frankl, A.; Stal, C.; Abraha, A.; Nyssen, J.; Rieke-Zapp, D.; De Wulf, A.; Poesen, J. Detailed recording of gully morphology in 3D through image-based modelling. Catena 2015, 127, 92–101. [Google Scholar] [CrossRef]
- Tavani, S.; Pignalosa, A.; Corradetti, A.; Mercuri, M.; Smeraglia, L.; Riccardi, U.; Seers, T.; Pavlis, T.; Billi, A. Photogrammetric 3D Model via Smartphone GNSS Sensor: Workflow, Error Estimate, and Best Practices. Remote Sens. 2020, 12, 3616. [Google Scholar] [CrossRef]
- Wang, R.; Zhang, S.; Pu, L.; Yang, J.; Yang, C.; Chen, J.; Guan, C.; Wang, Q.; Chen, D.; Fu, B.; et al. Gully Erosion Mapping and Monitoring at Multiple Scales Based on Multi-Source Remote Sensing Data of the Sancha River Catchment, Northeast China. Int. J. Geo-Inf. 2016, 5, 200. [Google Scholar] [CrossRef]
- Lane, S.N.; Gentile, A.; Goldenschue, L. Combining UAV-Based SfM-MVS Photogrammetry with Conventional Monitoring to Set Environmental Flows: Modifying Dam Flushing Flows to Improve Alpine Stream Habitat. Remote Sens. 2020, 12, 3868. [Google Scholar] [CrossRef]
- Li, S.; Dai, W.; Xiong, L.; Tang, G. Uncertainty of the morphological feature expression of loess erosional gully affected by DEM resolution. J. Geo-Inf. Sci. 2020, 22, 338–350. [Google Scholar]
















| Data | Data Sources | Area(km2) | Resolution(m) | Data Used |
|---|---|---|---|---|
| DEM in digital contours* | Digital topographic map | 100.2 | 5 | Automatic Extraction |
| DEM in UAV | SfM-MVS technology | 10 | 0.1 | Assessment |
| DOM in UAV | SfM-MVS technology | 10 | 0.1 | Assessment |
| Satellite imagery | Google Earth image | 100.2 | 1 | Assessment |
| Data Types | Gully Heads | Shoulder Points Per Gully Head | Total Validations | Total Corrects |
|---|---|---|---|---|
| 10 | 10 | 100 | 99 |
| Date | Area (km2) | Number of Images | Dense Cloud Points | Number of GCPs | RMSE (X/Y/Z)(m) |
|---|---|---|---|---|---|
| 12 October 2021. | 5.36 | 634 | 150365 | 40 | 0.021/0.012/0.019 |
| EDOP20 (%) | ||||
|---|---|---|---|---|
| Method | Nanxiaohe | Bianjiagou | Chuanhegou | Mean |
| P-N method | 80.3 | 75.9 | 82.6 | 79.6 |
| Multidirectional Hill-shading method | 88.1 | 87.2 | 90.0 | 88.4 |
| Proposed method | 90.1 | 86.8 | 91.2 | 89.3 |
| Run time (s) * | ||||
|---|---|---|---|---|
| Watershed | Area (km2) | P-N Method | Multidirectional Hill-Shading Method | Proposed Method |
| Nanxiaohe | 37.9 | 10.3 | 33.1 | 33.7 |
| Bianjiagou | 29.3 | 8.9 | 23.7 | 28.8 |
| Chuanhegou | 33.0 | 9.6 | 28.0 | 30.8 |
| Mean | 33.4 | 9.6 | 28.3 | 31.1 |
Disclaimer/Publisher’s Note: The statements, opinions and data contained in all publications are solely those of the individual author(s) and contributor(s) and not of MDPI and/or the editor(s). MDPI and/or the editor(s) disclaim responsibility for any injury to people or property resulting from any ideas, methods, instructions or products referred to in the content. |
© 2023 by the authors. Licensee MDPI, Basel, Switzerland. This article is an open access article distributed under the terms and conditions of the Creative Commons Attribution (CC BY) license (https://creativecommons.org/licenses/by/4.0/).
Share and Cite
Yuan, S.; Fan, W.; Jiang, C. The Profiles Based on Ridge and Valley Lines to Extract Shoulder Lines on the Loess Plateau. Remote Sens. 2023, 15, 380. https://doi.org/10.3390/rs15020380
Yuan S, Fan W, Jiang C. The Profiles Based on Ridge and Valley Lines to Extract Shoulder Lines on the Loess Plateau. Remote Sensing. 2023; 15(2):380. https://doi.org/10.3390/rs15020380
Chicago/Turabian StyleYuan, Shaoqing, Wen Fan, and Chengcheng Jiang. 2023. "The Profiles Based on Ridge and Valley Lines to Extract Shoulder Lines on the Loess Plateau" Remote Sensing 15, no. 2: 380. https://doi.org/10.3390/rs15020380
APA StyleYuan, S., Fan, W., & Jiang, C. (2023). The Profiles Based on Ridge and Valley Lines to Extract Shoulder Lines on the Loess Plateau. Remote Sensing, 15(2), 380. https://doi.org/10.3390/rs15020380
