An Overview of Shoreline Mapping by Using Airborne LiDAR
Abstract
1. Introduction
- Provide an overview and the general trend of airborne LiDAR systems used in shoreline mapping.
- Review in detail the current approaches for mapping the shoreline from airborne point clouds.
- Identify the limitations and challenges for shoreline mapping using airborne LiDAR, and provide future potential directions for this topic.
2. Review Approach
3. Airborne LiDAR Systems Development and Datasets Availability for Shoreline Mapping
3.1. Airborne Laser Topographic and Bathymetric Scanning System for Shoreline Measurement
3.2. Datasets Availability in Coastal Areas
| Year | Sensor | Laser Range | Pulse Repetition Frequency | Vertical Accuracy | Horizontal Accuracy | Operation Altitude | Related Studies |
|---|---|---|---|---|---|---|---|
| 1996 | ATM | 1064 nm | 10 kHz | 0.15 m | 0.8 m | Typically 400–800 m | Coastal mapping and monitoring [13,42,45], shoreline extraction [43,44] |
| 1998 | Optech ALTM 1210 | 1100 nm | Max 10 kHz | 0.15 m | 0.8 m | Up to 1.2 km | Shoreline mapping [41] |
| 1999 | Optech ALTM 1225 | 1024 nm | Max 25 kHz | 0.15 m | Up to 2 km | Coastal application [67] and shoreline extraction [56,68] | |
| 2000 | Optech ALTM 1233 | 1100 nm | Max 33 kHz | Coastal application [67], Shoreline changes and features extraction [32], Beach segmentation [69], Inland water boundary extraction [21] | |||
| 2002 | Optech ALTM 2050 | 1064 nm | Max 50 kHz | 0.15 m (1200 m AGL) | Up to 2 km | Shoreline mapping [62,70] | |
| 2003 | Optech ALTM 30/70 | 1064 nm | Max 70 kHz | 0.15 m (1200 m AGL) | 1/2000 × altitude (1) | Up to 3 km | Shoreline mapping [55], coastal erosion and accretion [71] |
| 2004 | Optech ALTM 3100 | 1064 nm | Max 100 kHz | 0.15 m (1200 m AGL) | 1/5500 × altitude (1) | Up to 3.5 km | Coastal mapping [50] and shoreline extraction [49,51] |
| 2008 | RIEGL Q680i-D | 1550 nm | Max 400 kHz | 0.02 m (1) (250 m AGL) | Up to 1.6 km | Shoreline extraction [72,73] and volumetric changes of soft cliff coast [74] | |
| 2012 | Optech Pegasus HA500 | 1064 nm | Max 500 kHz | 0.05–0.2 m (1) | 1/7500 × altitude (1) | Up to 5 km | Shoreline extraction [46,47] |
| Year | Sensor | Laser Range | Pulse Repetition Frequency | Depth Accuracy | Vertical Accuracy | Horizontal Accuracy | Operation Altitude | Related Studies |
|---|---|---|---|---|---|---|---|---|
| 2001 | EAARL | 532 nm | 3–10 kHz | 5–10 cm | <1 m | Nominal 300 m | Shoreline mapping [62,63], coastal monitoring [64] | |
| 2003 | Optech SHOALS 1000T | 532 nm + 1064 nm | Max 10 kHz | m | 2.5 m (1) | 200–400 m | Seafloor mapping [78], shoreline mapping [62] | |
| 2006 | Optech SHOALS 3000T-H | 532 nm + 1064 nm | 20 kHz | 0.25 m (1) | 0.25 m (1) | 2 m (1) 1/500 × altitude (1) | 300–400 m | Coastal mapping [79] and shoreline extraction [80] |
| 2010 | Optech CZMIL | 532 nm + 1604 nm | 10 kHz (green), 70 kHz (infrared) | m, 2, 0–30 m | 0.15 m (2) | 1 m (2) | Nominal 400 m, up to 1 km | Coastal mapping and monitoring [15,27,65] |
| 2015 | Leica Chiroptera II | 515 nm + 1064 nm | 35 kHz (green), 500 kHz (infrared) | 0.15 m | 2 cm (1) | 0.20 m (1) (400 m AGL) | 400–600 m, up to 1.6 km | Coastal mapping [58] and shoreline monitoring [81]) |
| 2018 | Riegl VQ-880G | 532 nm + 1064 nm | Max 550 kHz | m | 10 cm | Max 800 m | Coastal mapping [66] |
| Country | Data Format | Spatial Resolution | Surveyed Year | Coverage | Additional Note | Reference |
|---|---|---|---|---|---|---|
| Australia | Airborne LiDAR-derived DTM | 5 m | 2001–2015 | 45,000 km2 | Cover Australia’s populated coastal zone; floodplain surveys within the Murray Darling Basin, and individual surveys of major and minor population centers. | https://www.ga.gov.au/ |
| Canada | Airborne LiDAR point clouds | 1–2 m | 2013–present | Partially covered eastern coastal area and Great Lakes area | Provincial-based nationwide project covering most major cities. | https://open.canada.ca/ |
| Japan | Airborne LiDAR point clouds | Just launched | 35,000 km of coastline | Map of the Sea Project launched in 2022 | https://www.jha.or.jp/en/jha/ (accessed on 8 December 2022) | |
| Scotland | Airborne LiDAR point clouds | 4 points/m | 2011–2021 | More than 45,078 km2 in total area | 5 phases, covering the partial coastal area | https://remotesensingdata.gov.scot (accessed on 8 December 2022) |
| USA | Airborne LiDAR point clouds | 0.15–3 m | 1999–present | Fully covered inland USA coastal area and Great Lakes area, partially covered Alaska | Surveyed by the U.S. Army Corps of Engineers, NOAA, and U.S. Geological Survey | https://coast.noaa.gov/digitalcoast/data/jalbtcx.html (accessed on 8 December 2022) |
| New Zealand | Airborne LiDAR point clouds | 1 m | 2010–present | More than half coastal line | Still ongoing to collect the data | https://www.linz.govt.nz/products-services/data/types-linz-data/elevation-data/provincial-growth-fund-LiDAR-data-collection-now-progress (accessed on 8 December 2022) |
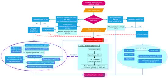
4. Comparing Shoreline Extraction Methods from Airborne LiDAR Data
4.1. Shoreline Indicators
4.2. Shoreline Extraction Methods
4.2.1. Based on Proxy Shoreline Features
4.2.2. Based on an Instantaneous Shoreline
4.2.3. Based on Multisource Data Fusion
5. Discussion
6. Conclusions
Author Contributions
Funding
Data Availability Statement
Acknowledgments
Conflicts of Interest
References
- Wu, T.; Hou, X. Review of research on coastaline changes. Acta Ecol. Sin. 2016, 36, 1170–1182. [Google Scholar] [CrossRef]
- Toure, S.; Diop, O.; Kpalma, K.; Maiga, A. Shoreline detection using optical remote sensing: A review. ISPRS Int. J.-Geo-Inf. 2019, 8, 75. [Google Scholar] [CrossRef]
- Crossland, C.J.; Baird, D.; Ducrotoy, J.P.; Lindeboom, H. The Coastal Zone—A Domain of Global Interactions. In Coastal Fluxes in the Anthropocene: The Land-Ocean Interactions in the Coastal Zone Project of the International Geosphere-Biosphere Programme; Global Change—The IGBP Series; Springer: Berlin/Heidelberg, Germany, 2005; book section Chapter 1; pp. 1–37. [Google Scholar] [CrossRef]
- Boak, E.H.; Turner, I.L. Shoreline definition and detection: A review. J. Coast. Res. 2005, 21, 688–703. [Google Scholar] [CrossRef]
- May, S.K.; Dolan, R.; Hayden, B.P. Erosion of the US shorelines. Eos Trans. Am. Geophys. Union 1983, 64, 521–523. [Google Scholar] [CrossRef]
- Ghosh, M.K.; Kumar, L.; Roy, C. Monitoring the coastline change of Hatiya Island in Bangladesh using remote sensing techniques. ISPRS J. Photogramm. Remote Sens. 2015, 101, 137–144. [Google Scholar] [CrossRef]
- Lee, I.C. Instantaneous shoreline mapping from worldview-2 satellite images by using shadow analysis and spectrum matching techniques. J. Mar. Sci. Technol. 2016, 24, 1204–1216. [Google Scholar]
- Alesheikh, A.A.; Ghorbanali, A.; Nouri, N. Coastline change detection using remote sensing. Int. J. Environ. Sci. Technol. 2007, 4, 61–66. [Google Scholar] [CrossRef]
- Graham, D.; Sault, M.; Bailey, C.J. National ocean service shoreline—Past, present, and future. J. Coast. Res. 2003, 38, 14–32. Available online: http://www.jstor.org/stable/25736597 (accessed on 26 December 2022).
- Liu, X.; Jia, R.; Liu, Q.; Zhao, C.; Sun, H. Coastline extraction method based on convolutional neural networks—A case study of Jiaozhou Bay in Qingdao, China. IEEE Access 2019, 7, 180281–180291. [Google Scholar] [CrossRef]
- Moore, L.J. Shoreline mapping techniques. J. Coast. Res. 2000, 16, 111–124. [Google Scholar]
- Ackermann, F. Airborne laser scanning: Present status and future expectations. ISPRS J. Photogramm. Remote Sens. 1999, 54, 64–67. [Google Scholar] [CrossRef]
- Brock, J.C.; Wright, C.W.; Sallenger, A.H.; Krabill, W.B.; Swift, R.N. Basis and methods of NASA airborne topographic mapper lidar surveys for coastal studies. J. Coast. Res. 2002, 18, 1–13. [Google Scholar]
- García-Rubio, G.; Huntley, D.; Russell, P. Evaluating shoreline identification using optical satellite images. Mar. Geol. 2015, 359, 96–105. [Google Scholar] [CrossRef]
- Kim, H.; Lee, S.B.; Min, K.S. Shoreline change analysis using airborne LiDAR bathymetry for coastal monitoring. J. Coast. Res. 2017, 79, 269–273. [Google Scholar] [CrossRef]
- Liu, Y.; Wang, X.; Ling, F.; Xu, S.; Wang, C. Analysis of Coastline Extraction from Landsat-8 OLI Imagery. Water 2017, 9, 816. [Google Scholar] [CrossRef]
- Mitri, G.; Nader, M.; Abou Dagher, M.; Gebrael, K. Investigating the performance of sentinel-2A and Landsat 8 imagery in mapping shoreline changes. J. Coast. Conserv. 2020, 24, 40. [Google Scholar] [CrossRef]
- Morsy, S.; Shaker, A.; El-Rabbany, A.; Larocque, P.E. Airborne multispectral lidar data for land-cover classification and land/water mapping using different spectral indexes. ISPRS Ann. Photogramm. Remote Sens. Spat. Inf. Sci. 2016, III-3, 217–224. [Google Scholar] [CrossRef]
- Obu, J.; Lantuit, H.; Grosse, G.; Günther, F.; Sachs, T.; Helm, V.; Fritz, M. Coastal erosion and mass wasting along the Canadian Beaufort Sea based on annual airborne LiDAR elevation data. Geomorphology 2017, 293, 331–346. [Google Scholar] [CrossRef]
- Molander, C. Photogrammetry. In Digital Elevation Model Technologies and Applications: The DEM Users Manual; Maune, D.F., Bethesda, E., Eds.; ASPRS: Bethesda, MD, USA, 2001; pp. 121–142. [Google Scholar]
- Canaz, S.; Karsli, F.; Guneroglu, A.; Dihkan, M. Automatic boundary extraction of inland water bodies using LiDAR data. Ocean Coast. Manag. 2015, 118, 158–166. [Google Scholar] [CrossRef]
- Lin, Y.C.; Cheng, Y.T.; Zhou, T.; Ravi, R.; Hasheminasab, S.; Flatt, J.; Troy, C.; Habib, A. Evaluation of UAV LiDAR for Mapping Coastal Environments. Remote Sens. 2019, 11, 2893. [Google Scholar] [CrossRef]
- Shen, J.; Zhai, J.; Guo, H. Study on coastline extraction technology. Hydrogr. Surv. Charting 2009, 29, 74–77. [Google Scholar]
- Flood, M.; Gutelius, B. Commercial implications of topographic terrain mapping using scanning airborne laser radar. Photogramm. Eng. Remote Sens. 1997, 63, 327–366. [Google Scholar]
- Carter, J.; Schmid, K.; Waters, K.; Betzhold, L.; Hadley, B.; Mataosky, R.; Halleran, J. LiDAR 101: An introduction to Lidar Technology, Data, and Applications; Revised; NOAA Coastal Services Center: Charleston, SC, USA, 2012. [Google Scholar]
- Gens, R. Remote sensing of coastlines: Detection, extraction and monitoring. Int. J. Remote Sens. 2010, 31, 1819–1836. [Google Scholar] [CrossRef]
- Sylvester, C.; Macon, C. Coastal remote sensing through sensor and data fusion with CZMIL. In Proceedings of the Oceans 2011 MTS/IEEE, Kona, HI, USA, 19–22 September 2011; pp. 1–5. [Google Scholar] [CrossRef]
- Pe’eri, S.; Long, B. LIDAR Technology Applied in Coastal Studies and Management. J. Coast. Res. 2011, 2011, 1–5. [Google Scholar] [CrossRef]
- Sesli, F.A.; Caniberk, M. Estimation of the coastline changes using LIDAR. Acta Montan. Slovaca 2015, 20, 225–233. [Google Scholar]
- Xu, S.; Ye, N.; Xu, S. A new method for shoreline extraction from airborne LiDAR point clouds. Remote Sens. Lett. 2019, 10, 496–505. [Google Scholar] [CrossRef]
- Morsy, S.; Shaker, A.; El-Rabbany, A. Using multispectral airborne LiDAR data for land/water discrimination: A case study at Lake Ontario, Canada. Appl. Sci. 2018, 8, 349. [Google Scholar] [CrossRef]
- Starek, M.J.; Vemula, R.K.; Slatton, K.C.; Shrestha, R.L.; Carter, W.E. Shoreline based feature extraction and optimal feature selection for segmenting airborne LiDAR intensity images. In Proceedings of the 2007 IEEE International Conference on Image Processing, San Antonio, TX, USA, 16 September–19 October 2007; IEEE: Piscataway, NJ, USA, 2007; Volume 4, pp. IV-369–IV-372. [Google Scholar] [CrossRef]
- Shaker, A.; Yan, W.Y.; LaRocque, P.E. Automatic land-water classification using multispectral airborne LiDAR data for near-shore and river environments. ISPRS J. Photogramm. Remote Sens. 2019, 152, 94–108. [Google Scholar] [CrossRef]
- Chen, X.; Lai, Z.; Li, W.; Cheng, X. Research on Some Key Technologies of Features Extraction from LIDAR Data in Coastal Zone. In Proceedings of the 2009 International Conference on Information Engineering and Computer Science, Wuhan, China, 19–20 December 2009; IEEE: Piscataway, NJ, USA, 2009; pp. 1–3. [Google Scholar] [CrossRef]
- Brock, J.C.; Purkis, S.J. The Emerging Role of Lidar Remote Sensing in Coastal Research and Resource Management. J. Coast. Res. 2009, 2009, 1–5. [Google Scholar] [CrossRef]
- Yang, X. Remote Sensing and Geospatial Technologies for Coastal Ecosystem Assessment and Management; Springer Science & Business Media: Berlin/Heidelberg, Germany, 2009. [Google Scholar] [CrossRef]
- Wehr, A.; Lohr, U. Airborne laser scanning—An introduction and overview. ISPRS J. Photogramm. Remote Rensing 1999, 54, 68–82. [Google Scholar] [CrossRef]
- Adams, M.D. LiDAR design, use, and calibration concepts for correct environmental detection. IEEE Trans. Robot. Autom. 2000, 16, 753–761. [Google Scholar] [CrossRef]
- Flood, M. LiDAR activities and research priorities in the commercial sector. Int. Arch. Photogramm. Remote Sens. Spat. Inf. Sci. 2001, 34, 3–7. [Google Scholar]
- Gisuser. Optech Announces Titan, the World’s First Multispectral Airborne Lidar Sensor. 2014. Available online: https://gisuser.com/2014/12/optech-announces-titan-the-worlds-first-multispectral-airborne-lidar-sensor/ (accessed on 23 December 2020).
- Robertson, W.; Whitman, D.; Zhang, K.; Leatherman, S.P. Mapping shoreline position using airborne laser altimetry. J. Coast. Res. 2004, 20, 884–892. [Google Scholar] [CrossRef]
- Elaksher, A.F. Fusion of hyperspectral images and lidar-based dems for coastal mapping. Opt. Lasers Eng. 2008, 46, 493–498. [Google Scholar] [CrossRef]
- Liu, H.; Sherman, D.; Gu, S. Automated extraction of shorelines from airborne light detection and ranging data and accuracy assessment based on Monte Carlo simulation. J. Coast. Res. 2007, 23, 1359–1369. [Google Scholar] [CrossRef]
- Stockdon, H.F.; Sallenger, A.H.; List, J.H.; Holman, R.A. Estimation of shoreline position and change using airborne topographic lidar data. J. Coast. Res. 2002, 18, 502–513. [Google Scholar]
- Sallenger, A.H.; Krabill, W.B.; Swift, R.N.; Brock, J.; List, J.; Hansen, M.; Holman, R.A.; Manizade, S.; Sontag, J.; Meredith, A.; et al. Evaluation of airborne topographic lidar for quantifying beach changes. J. Coast. Res. 2003, 19, 125–133. [Google Scholar]
- Incekara, A.H.; Seker, D.Z.; Bayram, B. Qualifying the LIDAR-derived intensity image as an infrared band in NDWI-based shoreline extraction. IEEE J. Sel. Top. Appl. Earth Obs. Remote Sens. 2018, 11, 5053–5062. [Google Scholar] [CrossRef]
- Demir, N.; Bayram, B.; Şeker, D.Z.; Oy, S.; İnce, A.; Bozkurt, S. Advanced lake shoreline extraction approach by integration of SAR image and LIDAR data. Mar. Geod. 2019, 42, 166–185. [Google Scholar] [CrossRef]
- Lee, I.c.; Wu, B.; Li, R. Shoreline extraction from the integration of LiDAR point cloud data and aerial orthophotos using Mean Shift Segmentation. In Proceedings of the ASPRS 2009 Annual Conference, Baltimore, MD, USA, 9–13 March 2009; pp. 3033–3040. [Google Scholar]
- Limber, P.W.; List, J.H.; Warren, J.D.; Farris, A.S.; Weber, K.M. Using Topographic LIDAR Data to Delineate the North Carolina Shoreline. In Proceedings of the Coastal Sediments ’07, the Sixth International Symposium on Coastal Engineering and Science of Coastal Sediment Processes, New Orleans, LA, USA, 13–17 May 2007; pp. 1837–1850. [Google Scholar] [CrossRef]
- Smeeckaert, J.; Mallet, C.; David, N.; Chehata, N.; Ferraz, A. Large-scale water classification of coastal areas using airborne topographic lidar data. In Proceedings of the 2013 IEEE International Geoscience and Remote Sensing Symposium—IGARSS, Melbourne, VIC, Australia, 21–26 July 2013; pp. 61–64. [Google Scholar] [CrossRef]
- White, S.A.; Parrish, C.E.; Calder, B.R.; Pe’eri, S.; Rzhanov, Y. LIDAR-derived national shoreline: Empirical and stochastic uncertainty analyses. J. Coast. Res. 2011, 62, 62–74. [Google Scholar] [CrossRef]
- Zhang, L.; Ma, H.; Wu, J. Utilization of LiDAR and tidal gauge data for automatic extracting high and low tide lines. J. Remote Sens. 2012, 16, 405–416. [Google Scholar]
- Krabill, W.; Collins, J.; Link, L.; Swift, R.; Butler, M. Airborne laser topographic mapping results. Photogramm. Eng. Remote Sens. 1984, 50, 685–694. [Google Scholar]
- Stoker, J.; Parrish, J.; Gisclair, D.; Harding, D.; Haugerud, R.; Flood, M.; Andersen, H.E.; Schuckman, K.; Maune, D.; Rooney, P.; et al. Report of the First National Lidar Initiative Meeting; Report; US Department of the Interior, US Geological Survey: Reston, VA, USA, 2007. [Google Scholar]
- Lee, I.S.; Park, H.J.; Lee, J.O.; Kim, Y.S. Delineating the natural features of a cadastral shoreline in South Korea using airborne laser scanning. IEEE J. Sel. Top. Appl. Earth Obs. Remote Sens. 2011, 4, 905–910. [Google Scholar] [CrossRef]
- Paine, J.G.; Caudle, T.L.; Andrews, J.R. Shoreline and sand storage dynamics from annual airborne LIDAR surveys, Texas Gulf Coast. J. Coast. Res. 2017, 33, 487–506. [Google Scholar] [CrossRef]
- Shan, J.; Toth, C.K. Topographic Laser Ranging and Scanning: Principles and Processing, 2nd ed.; CRC Press: Boca Raton, FL, USA; New York, NY, USA, 2018. [Google Scholar]
- Webster, T. Results from 3 seasons of surveys in maritime Canada using the Leica Chiroptera II shallow water topo-bathymetric lidar sensor. In Proceedings of the Oceans 2017, Aberdeen, UK, 19–22 June 2017; pp. 1–4. [Google Scholar] [CrossRef]
- Guenther, G.C.; Cunningham, G.; LaRocque, P.E.; Reid, D.J. Meeting the accuracy challenge in airborne bathymetry. In Proceedings of the EARSeL-SIG-Workshop LiDAR, Dresden, Germany, 16–17 June 2000. [Google Scholar]
- Jerlov, N.G. Marine Optics; Elsevier Scientific Publishing Compan: Amsterdam, The Netherlands, 1976; Volume XIII, p. 231. [Google Scholar] [CrossRef]
- Bonisteel, J.; Nayegandhi, A.; Wright, C.; Brock, J.C.; Nagle, D. Experimental Advanced Airborne Research Lidar (EAARL) Data Processing Manual; Report; U.S. Department of the Interior: Reston, VA, USA, 2009. [Google Scholar]
- White, S. Utilization of LIDAR and NOAA’s vertical datum transformation tool (VDatum) for shoreline delineation. In Proceedings of the Oceans 2007, Aberdeen, UK, 19–22 June 2017; pp. 1–6. [Google Scholar] [CrossRef]
- White, S.A.; Wright, C.W.; Sellars, J.D.; Woolard, J.; Dunbar, A.; Le, B.; Aslaksen, M. Shoreline Delineation Using NASA’s Experimental Advanced Airborne Research Lidar (EAARL) and NOAA’s Vertical Datum Transformation Tool (VDatum); American Geophysical Union: Washington, DC, USA, 2006; Volume 2006, p. G53E–02. [Google Scholar]
- Houser, C.; Hapke, C.; Hamilton, S. Controls on coastal dune morphology, shoreline erosion and barrier island response to extreme storms. Geomorphology 2008, 100, 223–240. [Google Scholar] [CrossRef]
- Wozencraft, J. Requirements for the Coastal Zone Mapping and Imaging Lidar (CZMIL). In SPIE Defense, Security, and Sensing; SPIE: Bellingham, WA, USA, 2010; Volume 7695. [Google Scholar]
- Madore, B.; Imahori, G.; Kum, J.; White, S.; Worthem, A. NOAA’s use of remote sensing technology and the coastal mapping program. In Proceedings of the Oceans 2018 MTS/IEEE, Charleston, SC, USA, 22–25 October 2018; pp. 1–7. [Google Scholar] [CrossRef]
- Reineman, B.D.; Lenain, L.; Castel, D.; Melville, W.K. A portable airborne scanning lidar system for ocean and coastal applications. J. Atmos. Ocean. Technol. 2009, 26, 2626–2641. [Google Scholar] [CrossRef]
- Gibeaut, J.C.; White, W.A.; Hepner, T.; Gutiérrez, R.; Tremblay, T.A.; Smyth, R.; Andrews, J. Texas Shoreline Change Project: Gulf of Mexico Shoreline Change from the Brazos River to Pass Cavallo; Report; Texas Coastal Coordination Council: Austin, TX, USA, 2000. [Google Scholar]
- Starek, M.J.; Vemula, R.; Slatton, K.C. Probabilistic detection of morphologic indicators for beach segmentation with multitemporal LiDAR measurements. IEEE Trans. Geosci. Remote Sens. 2012, 50, 4759–4770. [Google Scholar] [CrossRef]
- Woolard, J.W.; Aslaksen, M.; Longenecker, J.; Ryerson, A. Shoreline mapping from airborne lidar in Shilshole Bay, Washington. In Proceedings of the National Oceanic and Atmospheric Administration (NOAA) National Ocean Service (NOS), US Hydrographic Conference, Washington, DC, USA, 3 February 2003. [Google Scholar]
- Song, D.S.; Kim, I.H.; Lee, H.S. Preliminary 3D Assessment of Coastal Erosion by Data Integration between Airborne LiDAR and DGPS Field Observations. J. Coast. Res. 2013, 1445–1450. [Google Scholar] [CrossRef]
- Yousef, A.; Iftekharuddin, K.M.; Karim, M.A. Shoreline extraction from light detection and ranging digital elevation model data and aerial images. Opt. Eng. 2014, 53, 011006. [Google Scholar] [CrossRef]
- Yousef, A.H.; Iftekharuddin, K.; Karim, M. A new morphology algorithm for shoreline extraction from DEM data. In Proceedings of the Optical Pattern Recognition XXIV, Baltimore, MD, USA, 29–30 April 2013. [Google Scholar]
- Dudzińska-Nowak, J.; Wężyk, P. Volumetric changes of a soft cliff coast 2008–2012 based on DTM from airborne laser scanning (Wolin Island, southern Baltic Sea). J. Coast. Res. 2014, 70, 59–64. [Google Scholar] [CrossRef]
- Bakuła, K. Multispectral airborne laser scanning—A new trend in the development of LiDAR technology. Arch. Fotogram. 2015, 27, 25–44. [Google Scholar] [CrossRef]
- García-Quijano, M.J.; Jensen, J.R.; Hodgson, M.E.; Hadley, B.C.; Gladden, J.B.; Lapine, L.A. Significance of altitude and posting density on Lidar-derived elevation accuracy on hazardous waste sites. Photogramm. Eng. Remote Sens. 2008, 74, 1137–1146. [Google Scholar] [CrossRef]
- Pfennigbauer, M.; Ullrich, A. Multi-wavelength airborne laser scanning. In Proceedings of the International Lidar Mapping Forum, ILMF, New Orleans, LA, USA, 7–9 February 2011; pp. 1–10. [Google Scholar]
- Wilson, J.C. Using airborne hydrographic LiDAR To support mapping of california’s waters. In Proceedings of the OCEANS 2008—MTS/IEEE Kobe Techno-Ocean, Kobe, Japan, 8–11 April 2008; pp. 1–8. [Google Scholar] [CrossRef]
- Macon, C.L. USACE National Coastal Mapping Program and the next generation of data products. In Proceedings of the OCEANS 2009, Biloxi, MS, USA, 26–29 October 2009; pp. 1–7. [Google Scholar] [CrossRef]
- Pe’eri, S.; Morgan, L.V.; Philpot, W.D.; Armstrong, A.A. Land-Water interface resolved from airborne LIDAR bathymetry (ALB) waveforms. J. Coast. Res. 2011, 62, 75–85. [Google Scholar] [CrossRef] [PubMed]
- Caudle, T.L.; Paine, J.G.; Andrews, J.R.; Saylam, K. Beach, Dune, and Nearshore analysis of southern Texas Gulf Coast Using xhiroptera LIDAR and imaging system. J. Coast. Res. 2019, 35, 251–268. [Google Scholar] [CrossRef]
- Forlani, G.; Nardinocchi, C. Adaptive filtering of aerial laser scanning data. In Proceedings of the ISPRS Workshop on Laser Scanning 2007 and SilviLaser 2007, Espoo, Finland, 12–14 September 2007. [Google Scholar]
- White, S.A.; Wang, Y. Utilizing DEMs derived from LIDAR data to analyze morphologic change in the North Carolina coastline. Remote Sens. Environ. 2003, 85, 39–47. [Google Scholar] [CrossRef]
- Liu, H.; Wang, L.; Sherman, D.J.; Wu, Q.; Su, H. Algorithmic foundation and software tools for extracting shoreline features from remote sensing imagery and LiDAR data. J. Geogr. Inf. Syst. 2011, 3, 99–119. [Google Scholar] [CrossRef]
- Liu, X. Airborne LiDAR for DEM generation: Some critical issues. Prog. Phys. Geogr. Earth Environ. 2008, 32, 31–49. [Google Scholar]
- Aguilar, F.; Fernández, I.; Pérez, J.; López, A.; Aguilar, M.; Mozas, A.; Cardenal, J. Preliminary results on high accuracy estimation of shoreline change rate based on coastal elevation models. Int. Arch. Photogramm. Remote Sens. Spat. Inf. Sci. 2010, 33, 986–991. [Google Scholar]
- Luque, I.F.; Torres, F.J.A.; Torres, M.A.A.; García, J.L.P.; Arenas, A.L. A new, robust, and accurate method to extract tide-coordinated shorelines from coastal elevation models. J. Coast. Res. 2012, 28, 683–699. [Google Scholar] [CrossRef]
- Ni, S.; Zhang, J.; Ma, Y.; Ren, G. Natural coastline extraction based on airborne LiDAR data and tidal estimation. J. Mar. Sci. 2013, 31, 55–61. [Google Scholar]
- Shen, W.; Wang, J.; Wang, L.; Zhu, R.; Zhu, W.; Luan, K.; Yang, L. One new method of bedrock(island) Coastline extraction. J. Shanghai Ocean. Univ. 2015, 24, 975–981. [Google Scholar]
- Yu, C.; Wang, J.; Bao, J.; Xu, J.; Chen, H. A binary image optimization method of extracting coastline based on LiDAR data. J. Geomat. Sci. Technol. 2015, 32, 187–191. [Google Scholar] [CrossRef]
- Li, W.; Liu, H.; Qin, C. A method for the extraction of shorelines from airborne lidar data in muddy areas and areas with shoals. Remote Sens. Lett. 2022, 13, 480–491. [Google Scholar] [CrossRef]
- Ramirez, J. A new approach to relief representation. Surv. Land Inf. Sci. 2006, 66, 19–25. [Google Scholar]
- Woolard, J.W. Volumetric Change of Coastal Dunes Using Airborne LIDAR, Cape Hatteras National Seashore, North Carolina. Master’s Thesis, Departmant of Geography, East Carolina University, Greenville, NC, USA, 1999. [Google Scholar]
- Meredith, A.W.; Eslinger, D.; Aurin, D. An Evaluation of Hurricane-Induced Erosion along the North Carolina Coast Using Airborne LIDAR Surveys; National Oceanic and Atmospheric Administration Coastal Services Center Technical Report: NOAA/CSC/99031-PUB/001; Coastal Services Center: Charleston, SC, USA, 1999. [Google Scholar]
- Harris, M.; Brock, J.; Nayegandhi, A.; Duffy, M. Extracting Shorelines from NASA Airborne Topographic Lidar-Derived Digital Elevation Models; Geological Survey Open-file Report 2005-1427; U.S. Department of the Interior and U.S. Geological Survey: Reston, VA, USA, 2006. [Google Scholar] [CrossRef]
- Smyth, R.; Gibeaut, J.; Andrews, J.; Hepner, T.; Gutierrez, R. The Texas Shoreline Change Project: Coastal Mapping of West and East Bays in the Galveston Bay System Using Airborne LIDAR; Report; Bureau of Economic Geology: Austin, TX, USA, 2003. [Google Scholar]
- Parker, B.B. The difficulties in measuring a consistently defined shoreline—The problem of vertical referencing. J. Coast. Res. 2003, 38, 44–56. [Google Scholar]
- Parker, B.; Milbert, D.; Hess, K.; Gill, S. Integrating bathymetry, topography, and shoreline, and the importance of vertical datums. In Proceedings of the Oceans 2003. Celebrating the Past…Teaming Toward the Future (IEEE Cat. No. 03CH37492), San Diego, CA, USA, 22–26 September 2003; IEEE: Piscataway, NJ, USA, 2003; Volume 2, pp. 758–764. [Google Scholar] [CrossRef]
- Crowell, M.; Leatherman, S.; Buckley, M. Historical shoreline change: Error analysis and mapping accuracy. J. Coast. Res. 1991, 7, 839–852. [Google Scholar]
- Myers, E.; Hess, K.; Yang, Z.; Xu, J.; Wong, A.; Doyle, D.; Woolard, J.; White, S.; Le, B.; Gill, S. VDatum and strategies for national coverage. In Proceedings of the OCEANS 2007, Aberdeen, UK, 19–22 June 2017; IEEE: Piscataway, NJ, USA, 2007; pp. 1–8. [Google Scholar] [CrossRef]
- Dong, B.; Zhang, L.; Zhang, G.; Wu, Z.; Zhou, L. Smooth shoreline extraction with topographic constraints using LiDAR point clouds. J. Geomat. Sci. Technol. 2012, 29, 113–117. [Google Scholar]
- Morton, R.A.; Miller, T.; Moore, L. Historical shoreline changes along the US Gulf of Mexico: A summary of recent shoreline comparisons and analyses. J. Coast. Res. 2005, 21, 704–709. [Google Scholar] [CrossRef]
- Hapke, C.J.; Himmelstoss, E.A.; Kratzmann, M.G.; List, J.H.; Thieler, E.R. National Assessment of Shoreline Change: Historical Shoreline Change along the New England and Mid-Atlantic Coasts; U.S. Geological Survey Open-File Report 2010-1118: Reston, VA, USA, 2011. [Google Scholar]
- Moore, L.J.; Ruggiero, P.; List, J.H. Comparing mean high water and high water line shorelines: Should proxy-datum offsets be incorporated into shoreline change analysis? J. Coast. Res. 2006, 2006, 894–905. [Google Scholar] [CrossRef]
- Hapke, C.J.; Reid, D.; Richmond, B. Rates and trends of coastal change in California and the regional behavior of the beach and cliff system. J. Coast. Res. 2009, 25, 603–615. [Google Scholar] [CrossRef]
- Ruggiero, P.; Kratzmann, M.G.; Himmelstoss, E.A.; Reid, D.; Allan, J.; Kaminsky, G. National Assessment of Shoreline Change: Historical Shoreline Change along the Pacific Northwest Coast; U.S. Geological Survey Open-File Report 2012–1007: Reston, VA, USA, 2013. [Google Scholar]
- Hapke, C.J.; Reid, D.; Richmond, B.M.; Ruggiero, P.; List, J. National Assessment of Shoreline Change Part 3: Historical Shoreline Change and Associated Coastal Land Loss along Sandy Shorelines of the California Coast; U.S. Geological Survey Open-file Report 2006-1219: Reston, VA, USA, 2006. [Google Scholar]
- Morton, R.A.; Miller, T.L.; Moore, L.J. National Assessment of Shoreline Change: Part 1, Historical Shoreline Changes and Associated Coastal Land Loss along the U.S. Gulf of Mexico; Report 2004-1043; U.S. Geological Survey: Reston, VA, USA, 2004. [Google Scholar] [CrossRef]
- Yu, C. Study on Technologies for Shoreline Abstraction Based on LiDAR. Ph.D. Thesis, Information Engineering University, Zhengzhou, China, 2015. [Google Scholar]
- Ruggiero, P.; List, J.H. Improving accuracy and statistical reliability of shoreline position and change rate estimates. J. Coast. Res. 2009, 25, 1069–1081. [Google Scholar] [CrossRef]
- Gibeaut, J.C.; Caudle, T.L. Defining and Mapping Foredunes, the Line of Vegetation, and Shorelines along the Texas Gulf Coast; Report; Bureau of Economic Geology: Austin, TX, USA, 2009. [Google Scholar]
- Paine, J.G.; Mathew, S.; Caudle, T. Texas Gulf Shoreline Change Rates through 2007; Report; Bureau of Economic Geology: Austin, TX, USA, 2011. [Google Scholar]
- Liu, H. Shoreline Mapping and Coastal Change Studies Using Remote Sensing Imagery and LIDAR Data. In Remote Sensing and Geospatial Technologies for Coastal Ecosystem Assessment and Management; Yang, X., Ed.; Springer: Berlin/Heidelberg, Germany, 2009; pp. 297–322. [Google Scholar] [CrossRef]
- Zhao, X.; Wang, X.; Zhao, J.; Zhou, F. Water–land classification using three-dimensional point cloud data of airborne LiDAR bathymetry based on elevation threshold intervals. J. Appl. Remote Sens. 2019, 13, 034511. [Google Scholar] [CrossRef]
- Liu, S.; Zhang, J.; Ma, Y.; Sun, W. Coastline extraction method based on remote sensing and DEM. Remote Sens. Technol. Appl. 2011, 26, 613–618. [Google Scholar]
- Lee, D.S.; Shan, J. Combining Lidar elevation data and IKONOS multispectral imagery for coastal classification mapping. Mar. Geod. 2003, 26, 117–127. [Google Scholar] [CrossRef]
- Choung, Y. Mapping 3D shorelines using KOMPSAT-2 imagery and airborne LiDAR data. J. Korean Soc. Surv. Geod. Photogramm. Cartogr. 2015, 33, 23–30. [Google Scholar] [CrossRef][Green Version]
- Bayram, B.; Demir, N.; Ogurlu, M.; Reis, H.C.; Seker, D.Z. 3D shoreline extraction using orthophoto and LiDAR data; Curran Associates Inc.: Colombo, Sri Lanka, 2016; pp. 829–833. [Google Scholar]
- Sukcharoenpong, A.; Yilmaz, A.; Li, R. An integrated active contour approach to shoreline mapping using HSI and DEM. IEEE Trans. Geosci. Remote Sens. 2016, 54, 1586–1597. [Google Scholar] [CrossRef]
- Yousef, A.; Iftekharuddin, K. Shoreline extraction from the fusion of LiDAR DEM data and aerial images using mutual information and genetic algrithms. In Proceedings of the 2014 International Joint Conference on Neural Networks (IJCNN), Beijing, China, 6–11 July 2014; pp. 1007–1014. [Google Scholar] [CrossRef]
- Liu, J.K.; Li, R.; Deshpande, S.; Niu, X.; Shih, T.Y. Estimation of blufflines using topographic LiDAR data and orthoimages. Photogramm. Eng. Remote Sens. 2009, 75, 69–79. [Google Scholar]
- Li, Y.; Ma, L.; Zhong, Z.; Liu, F.; Chapman, M.A.; Cao, D.; Li, J. Deep learning for LiDAR point clouds in autonomous driving: A review. IEEE Trans. Neural Netw. Learn. Syst. 2020, 32, 3412–3432. [Google Scholar] [CrossRef]
- Khorram, S.; Koch, F.H.; Wiele, C.F.v.d.; Nelson, S.A. Remote Sensing; Springer Science & Business Media: New York, NY, USA; Heidelberg, Germany; Dordrecht, The Netherlands; London, UK, 2012. [Google Scholar] [CrossRef]
- Karimi, H.A.; Karimi, B. Geospatial Data Science Techniques and Applications; CRC Press: Boca Raton, FL, USA, 2017. [Google Scholar]
- Brock, J.; Sallenger, A.H. Airborne Topographic Lidar Mapping for Coastal Science and Resource Management; Report; U.S. Geological Survey Open-File Report 01-46: Reston, VA, USA, 2001. [Google Scholar] [CrossRef]
- Wang, Y. Remote Sensing of Coastal Environments; CRC Press: Baton Rouge, LA, USA, 2010. [Google Scholar]
- Glennie, C. Rigorous 3D error analysis of kinematic scanning LIDAR systems. J. Appl. Geod. 2007, 1, 147–157. [Google Scholar] [CrossRef]
- Wang, X.; Pan, H.; Luo, S.; Yang, X. Bathymetric technology and research status of airborne Lidar. Hydrogr. Surv. Charting 2019, 39, 78–82. [Google Scholar]
- Kearns, T.A. A methodology for the efficient storage and processing of coastal point data. In Proceedings of the Oceans 2005 MTS/IEEE, Washington, DC, USA, 17–23 September 2005; Volume 3, pp. 2625–2630. [Google Scholar] [CrossRef]
- Huising, E.J.; Pereira, L.M.G. Errors and accuracy estimates of laser data acquired by various laser scanning systems for topographic applications. ISPRS J. Photogramm. Remote Sens. 1998, 53, 245–261. [Google Scholar] [CrossRef]
- Ramesh, V.; Singh, D. Monitoring Shorelines via High-Resolution Satellite Imagery and Deeplearn. In Proceedings of the NeurIPS 2020 Workshop on Tackling Climate Change with Machine Learning, Virtual, 11–12 December 2020; pp. 1–4. [Google Scholar]
- Bayram, B.; Erdem, F.; Akpinar, B.; Ince, A.K.; Bozkurt, S.; Reis, H.C.; Seker, D.Z. The efficiency of Random Forest method for shoreline extraction from Landsat-8 and Gokturk-2 imageries. ISPRS Ann. Photogramm. Remote Sens. Spatial Inf. Sci. 2017, IV-4/W4, 141–145. [Google Scholar] [CrossRef]
- Ball, J.; Anderson, D.; Chan, C.S. Comprehensive survey of deep learning in remote sensing: Theories, tools, and challenges for the community. J. Appl. Remote Sens. 2017, 11, 042609. [Google Scholar] [CrossRef]
- Anastasopoulos, L.J.; Whitford, A.B. Machine Learning for Public Administration Research, with Application to Organizational Reputation. J. Public Adm. Res. Theory 2018, 29, 491–510. [Google Scholar] [CrossRef]
- Erdem, F.; Bayram, B.; Bakirman, T.; Bayrak, O.C.; Akpinar, B. An ensemble deep learning based shoreline segmentation approach (WaterNet) from Landsat 8 OLI images. Adv. Space Res. 2020, 67, 964–974. [Google Scholar] [CrossRef]
- Yang, T.; Jiang, S.; Hong, Z.; Zhang, Y.; Han, Y.; Zhou, R.; Wang, J.; Yang, S.; Tong, X.; Kuc, T.y. Sea-Land segmentation using deep learning techniques for Landsat-8 OLI imagery. Mar. Geod. 2020, 43, 105–133. [Google Scholar] [CrossRef]
- Guo, Y.; Sohel, F.; Bennamoun, M.; Wan, J.; Lu, M. A novel local surface feature for 3D object recognition under clutter and occlusion. Inf. Sci. 2015, 293, 196–213. [Google Scholar] [CrossRef]
- Qi, C.R.; Su, H.; Mo, K.; Guibas, L.J. PointNet: Deep Learning on Point Sets for 3D Classification and Segmentation; IEEE: Honolulu, HI, USA, 2017. [Google Scholar]
- Li, Y.; Bu, R.; Sun, M.; Wu, W.; Di, X.; Chen, B. PointCNN: Convolution On X -Transformed Points. In Proceedings of the 32nd Conference on Neural Information Processing Systems (NeurIPS 2018), Montréal, QC, Canada, 3–8 December 2018; 2018. [Google Scholar] [CrossRef]


| Characteristic | Airborne LiDAR | Optical Satellite | |
|---|---|---|---|
| System | Sensor technology | Active | Passive |
| Performance | Spatial Resolution | Relatively High | Relatively Low |
| Dataset scale | National and regional | Global | |
| Vertical accuracy | High | Low | |
| Temporal resolution | Low | High | |
| Operation Restriction | Lighting conditions | Day and Night | Daytime |
| Cloud condition | No impact | Impact | |
| Terrain Condition | No impact | Impact | |
| Data | Type | Point cloud | Raster Imagery |
| Mapping Quality | Spatial information | Three-dimensional | Two-dimensional |
| Shoreline extraction | Directly extract from point cloud or Image-processing techniques | Visual interpretation or image-processing techniques | |
| Methods | Source Data | Pro | Cons | Accuracy | Horizon Error | Vertical Error | Shoreline Indicators/ Types/Features | |
|---|---|---|---|---|---|---|---|---|
| CSP [44] | Rapid estimation of objective, Large-scale coastal change extracts any elevation datum or elevation-based definition of shoreline after profiles have been created | Tedious and time-consuming to analyze individual profiles, closed profiles spacing, high tides, large waves, storm surge, and run-up may obscure the location of the vertical datum | 1.5 m (horizon) | 0.42 m | 0.15 m | Shoreline at low tide/Sandy shorelines/ MHW | ||
| EGTP [86,87] | DEM generated from LiDAR Point cloud | More robust, more independent, lower percentage of transects lost, less sensitive to noise and outliers, more continuous way and efficient to represent shorelines and complex shapes, less labor than CSP | Mean sea level, curved and closed coastal features | |||||
| CLM [41] | Easy, high accuracy, no considered transect, profiles | Numerous manual editing, low efficiency, curve fragmentation | 0.2 m | HWL, MHW, MHHW | ||||
| Original method [43] | Avoiding curve fragmentation, reduce manual editing, high accuracy | Complicated DEM construction, time-consuming, inherited errors from DEM construction, only extracted a certain tidal datum | 4.5 m (horizon) | 0.8 m | 0.15 m | MHHL | ||
| Binary image segmentation | Upgraded method [52] | Image (land and sea) generated from DEM derived from LiDAR point cloud | More robust, efficient and universal, less labor | 0.9 m | 0.18 m | High/Low tide lines | ||
| Morphological operators [73] | Easy to operate, significantly decreased influence of artificial structures on the shoreline extraction | MHW | ||||||
| Several image-processing algorithms [42] | Hyperspectral images and LiDAR point cloud | Solve the coastal mapping complexity | 0.1 m (vertical) | |||||
| Multisource approach fusion | MSA [48] | High accuracy for man-made structures | Only extracts to instantaneous shorelines | 2 m (horizon); 0.3 m (vertical) | Instantaneous shoreline | |||
| Based on tidal estimation [88] | Aerial images and LiDAR point cloud | Obvious effect to extract sandy and rock shoreline | Poorly effective at extracting argillaceous shoreline | HWL/sandy/rock/ muddy shorelines | ||||
| SVMs [72] | Effective, higher accuracy, better performance | 1 m (horizon); 0.15 m (vertical) | MHW/MLW/MLLW | |||||
| Intensity-based method [32] | Intensity value | Robust system, can exploit natural geometry of shorelines | Beach | |||||
| ASM [89] | Fast, stabilized, adaptive, irregular polygons, not need build triangulation or shorten | Manual small target for inerratic shoreline, easy to misjudge (such as ships point clouds) | ||||||
| Fuzzy clustering [47] | SAR image and LiDAR intensity values | Parameters without defined by users | Data quality would be decreased | 0.7 m (Vertical) | ||||
| A rasterization method [90] | LiDAR Point cloud | Decline error, convenience, highly efficient, extracts other supplementary shorelines without DEM constructed | Mean High Water Springs | |||||
| Minimum-cost boundary model [30] | Without any imagery information and human interaction, minimum-cost model | |||||||
| Boundary points algorithm [91] | Suitable for shoal and muddy shorelines, robust | Non-automatic extraction | Shoal and muddy shorelines | |||||
| Limitations | Factors | Illustration |
|---|---|---|
| Objective condition | Weather condition | Fog, heavy precipitation, strong glare, and other situations [123,124,125] |
| Area of interest terrain feature | Beach slope [51] | |
| Data availability | Cost | Relatively expensive and depends on government-funded open data |
| Project-based data acquisition | Low update frequency, updated data only in some areas | |
| Self-characteristics | Huge data volume | A fraction of this vast data volume is only available to be used in related studies [126] |
| Typical errors | Aircraft attitude measurements, positioning errors, IMU attitude errors, laser scanner error aperture errors, and lever arm offset errors [127] |
Disclaimer/Publisher’s Note: The statements, opinions and data contained in all publications are solely those of the individual author(s) and contributor(s) and not of MDPI and/or the editor(s). MDPI and/or the editor(s) disclaim responsibility for any injury to people or property resulting from any ideas, methods, instructions or products referred to in the content. |
© 2023 by the authors. Licensee MDPI, Basel, Switzerland. This article is an open access article distributed under the terms and conditions of the Creative Commons Attribution (CC BY) license (https://creativecommons.org/licenses/by/4.0/).
Share and Cite
Wang, J.; Wang, L.; Feng, S.; Peng, B.; Huang, L.; Fatholahi, S.N.; Tang, L.; Li, J. An Overview of Shoreline Mapping by Using Airborne LiDAR. Remote Sens. 2023, 15, 253. https://doi.org/10.3390/rs15010253
Wang J, Wang L, Feng S, Peng B, Huang L, Fatholahi SN, Tang L, Li J. An Overview of Shoreline Mapping by Using Airborne LiDAR. Remote Sensing. 2023; 15(1):253. https://doi.org/10.3390/rs15010253
Chicago/Turabian StyleWang, Junbo, Lanying Wang, Shufang Feng, Benrong Peng, Lingfeng Huang, Sarah N. Fatholahi, Lisa Tang, and Jonathan Li. 2023. "An Overview of Shoreline Mapping by Using Airborne LiDAR" Remote Sensing 15, no. 1: 253. https://doi.org/10.3390/rs15010253
APA StyleWang, J., Wang, L., Feng, S., Peng, B., Huang, L., Fatholahi, S. N., Tang, L., & Li, J. (2023). An Overview of Shoreline Mapping by Using Airborne LiDAR. Remote Sensing, 15(1), 253. https://doi.org/10.3390/rs15010253

